Synthetic Cathinones Induce Developmental Arrest, Reduce Reproductive Capacity, and Shorten Lifespan in the C. elegans Model
Abstract
1. Introduction

2. Materials and Methods
2.1. Synthetic Cathinones
2.2. C. elegans Maintenance
2.3. Synchronization of Animals at the L1 Stage
2.4. Exposure to Synthetic Cathinones
2.5. Animal Survival Test
2.6. Animal Development Assay
2.7. Brood Size and Embryonic Viability Tests
2.8. Lifespan Assay
2.9. Statistical Analysis
3. Results
3.1. Short-Term Exposure to the Synthetic Cathinones Methylone, Pentedrone, and 4-MEC Led to a Concentration-Dependent Reduction in Animal Survival
3.2. Long-Term Exposure to the Synthetic Cathinones Methylone, Pentedrone, and 4-MEC Led to a Concentration-Dependent Reduction in Animal Survival
3.3. Sublethal Concentrations of Synthetic Cathinones Arrested Animal Development
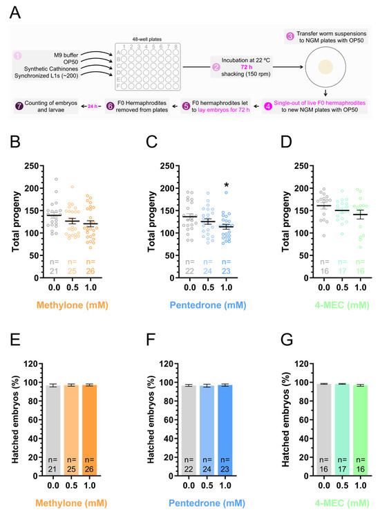
3.4. Pentedrone Impaired C. elegans Reproductive Behavior
3.5. Exposure to 4-MEC Shortened the Lifespan of C. elegans
4. Discussion
4.1. Importance of Elucidating the Toxic Effects of Synthetic Cathinones
4.2. Implications of Synthetic Cathinones’ Effects on Animal Development, Reproductive Behavior, and Lifespan
4.3. C. elegans as a Model for Toxicity Studies on Drugs of Abuse
4.4. Study Limitations and Future Perspectives
5. Conclusions
Supplementary Materials
Author Contributions
Funding
Institutional Review Board Statement
Informed Consent Statement
Data Availability Statement
Acknowledgments
Conflicts of Interest
Abbreviations
| 1D 1H-NMR | One-dimensional 1H-Nuclear Magnetic Resonance |
| 4-CMC | 4-Chloromethcathinone |
| 4-FMC | 4-Fluoromethcathinone |
| 4-MEC | 4-Methylethcathinone |
| 4-MMC | 4-Methylmethcathinone |
| CMOS | Complementary Metal Oxide Semiconductor |
| CNS | Central Nervous System |
| DAT | Dopamine Reuptake Transporter |
| EUDA | European Union Drugs Agency |
| MDMA | 3,4-methylenedioxymethamphetamine |
| MDPV | 3,4-methylenedioxypyrovalerone |
| NAT | Noradrenaline Reuptake Transporter |
| NGM | Nematode Growth Medium |
| NPS | New Psychoactive Substances |
| SEM | Standard Error of the Mean |
| SUD | Substance use disorder |
| TSP | 3-(trimethylsilyl)propionic-2,2,3,3-d4 acid |
References
- Volkow, N.D.; Blanco, C. Substance use disorders: A comprehensive update of classification, epidemiology, neurobiology, clinical aspects, treatment and prevention. World Psychiatry 2023, 22, 203–229. [Google Scholar] [CrossRef] [PubMed]
- Simão, A.Y.; Antunes, M.; Cabral, E.; Oliveira, P.; Rosendo, L.M.; Brinca, A.T.; Alves, E.; Marques, H.; Rosado, T.; Passarinha, L.A.; et al. An update on the implications of new psychoactive substances in public health. Int. J. Environ. Res. Public Health 2022, 19, 4869. [Google Scholar] [CrossRef] [PubMed]
- Santos, I.C.; Maia, D.; Dinis-Oliveira, R.J.; Barbosa, D.J. New psychoactive substances: Health and legal challenges. Psychoactives 2024, 3, 285–302. [Google Scholar] [CrossRef]
- Pantano, F.; Graziano, S.; Pacifici, R.; Busardò, F.P.; Pichini, S. New psychoactive substances: A matter of time. Curr. Neuropharmacol. 2019, 17, 818–822. [Google Scholar] [CrossRef] [PubMed]
- Silva, B.; Soares, J.; Rocha-Pereira, C.; Mladěnka, P.; Remião, F.; Oemonom Researchers. Khat, a cultural chewing drug: A toxicokinetic and toxicodynamic summary. Toxins 2022, 14, 71. [Google Scholar] [CrossRef]
- Almeida, A.S.; Silva, B.; Pinho, P.G.; Remião, F.; Fernandes, C. Synthetic cathinones: Recent developments, enantioselectivity studies and enantioseparation methods. Molecules 2022, 27, 2057. [Google Scholar] [CrossRef]
- Ciucă Anghel, D.M.; Nițescu, G.V.; Tiron, A.T.; Guțu, C.M.; Baconi, D.L. Understanding the mechanisms of action and effects of drugs of abuse. Molecules 2023, 28, 4969. [Google Scholar] [CrossRef]
- Nadal-Gratacós, N.; Pazos, M.D.; Pubill, D.; Camarasa, J.; Escubedo, E.; Berzosa, X.; López-Arnau, R. Structure-activity relationship of synthetic cathinones: An updated review. ACS Pharmacol. Transl. Sci. 2024, 7, 2588–2603. [Google Scholar] [CrossRef]
- Kolaczynska, K.E.; Thomann, J.; Hoener, M.C.; Liechti, M.E. The pharmacological profile of second generation pyrovalerone cathinones and related cathinone derivative. Int. J. Mol. Sci. 2021, 22, 8277. [Google Scholar] [CrossRef]
- Chen, S.; Zhou, W.; Lai, M. Synthetic cathinones: Epidemiology, toxicity, potential for abuse, and current public health perspective. Brain Sci. 2024, 14, 334. [Google Scholar] [CrossRef]
- EMCDDA. EU Drug Market: New Psychoactive Substances—Distribution and Supply in Europe: Synthetic Cathinones; EMCDDA: Lisbon, Portugal, 2024. [Google Scholar]
- EMCDDA. European Drug Report 2024: New Psychoactive Substances—The Current Situation in Europe; EMCDDA: Lisbon, Portugal, 2024. [Google Scholar]
- Pieprzyca, E.; Skowronek, R.; Nižnanský, Ľ.; Czekaj, P. Synthetic cathinones—From natural plant stimulant to new drug of abuse. Eur. J. Pharmacol. 2020, 875, 173012. [Google Scholar] [CrossRef] [PubMed]
- Richter, L.H.J.; Beck, A.; Flockerzi, V.; Maurer, H.H.; Meyer, M.R. Cytotoxicity of new psychoactive substances and other drugs of abuse studied in human HepG2 cells using an adopted high content screening assay. Toxicol. Lett. 2019, 301, 79–89. [Google Scholar] [CrossRef] [PubMed]
- Araújo, A.M.; Valente, M.J.; Carvalho, M.; Dias da Silva, D.; Gaspar, H.; Carvalho, F.; de Lourdes Bastos, M.; Guedes de Pinho, P. Raising awareness of new psychoactive substances: Chemical analysis and in vitro toxicity screening of “legal high” packages containing synthetic cathinones. Arch. Toxicol. 2015, 89, 757–771. [Google Scholar] [CrossRef]
- Vaz, I.; Carvalho, T.; Valente, M.J.; Castro, A.; Araújo, A.M.; Bastos, M.L.; Carvalho, M. The interplay between autophagy and apoptosis mediates toxicity triggered by synthetic cathinones in human kidney cells. Toxicol. Lett. 2020, 331, 42–52. [Google Scholar] [CrossRef]
- Silva, B.; Palmeira, A.; Silva, R.; Fernandes, C.; Guedes de Pinho, P.; Remião, F. S-(+)-Pentedrone and R-(+)-methylone as the most oxidative and cytotoxic enantiomers to dopaminergic SH-SY5Y cells: Role of MRP1 and P-gp in cathinones enantioselectivity. Toxicol. Appl. Pharmacol. 2021, 416, 115442. [Google Scholar] [CrossRef]
- Zhang, W.; Cao, F.; Li, M.; Xu, Z.; Sun, J.; Huang, Z.; Shi, P. The involvement of calcium in the toxic effect of 4-methylethcathinone on SH-SY5Y cells. J. Appl. Toxicol. 2024, 44, 553–563. [Google Scholar] [CrossRef]
- Zwartsen, A.; Hondebrink, L.; Westerink, R.H. Changes in neuronal activity in rat primary cortical cultures induced by illicit drugs and new psychoactive substances (NPS) following prolonged exposure and washout to mimic human exposure scenarios. Neurotoxicology 2019, 74, 28–39. [Google Scholar] [CrossRef]
- Valente, M.J.; Bastos, M.L.; Fernandes, E.; Carvalho, F.; Guedes de Pinho, P.; Carvalho, M. Neurotoxicity of β-keto amphetamines: Deathly mechanisms elicited by methylone and MDPV in human dopaminergic SH-SY5Y cells. ACS Chem. Neurosci. 2017, 8, 850–859. [Google Scholar] [CrossRef]
- Dias da Silva, D.; Ferreira, B.; Roque Bravo, R.; Rebelo, R.; Duarte de Almeida, T.; Valente, M.J.; Silva, J.P.; Carvalho, F.; Bastos, M.L.; Carmo, H. The new psychoactive substance 3-methylmethcathinone (3-MMC or metaphedrone) induces oxidative stress, apoptosis, and autophagy in primary rat hepatocytes at human-relevant concentrations. Arch. Toxicol. 2019, 93, 2617–2634. [Google Scholar] [CrossRef]
- Lantz, S.M.; Rosas-Hernandez, H.; Cuevas, E.; Robinson, B.; Rice, K.C.; Fantegrossi, W.E.; Imam, S.Z.; Paule, M.G.; Ali, S.F. Monoaminergic toxicity induced by cathinone phthalimide: An in vitro study. Neurosci. Lett. 2017, 655, 76–81. [Google Scholar] [CrossRef]
- Daziani, G.; Lo Faro, A.F.; Montana, V.; Goteri, G.; Pesaresi, M.; Bambagiotti, G.; Montanari, E.; Giorgetti, R.; Montana, A. Synthetic cathinones and neurotoxicity risks: A systematic review. Int. J. Mol. Sci. 2023, 24, 6230. [Google Scholar] [CrossRef] [PubMed]
- Pieprzyca, E.; Skowronek, R.; Czekaj, P. Toxicological analysis of intoxications with synthetic cathinones. J. Anal. Toxicol. 2022, 46, 705–711. [Google Scholar] [CrossRef] [PubMed]
- Kuropka, P.; Zawadzki, M.; Szpot, P. A review of synthetic cathinones emerging in recent years (2019–2022). Forensic Toxicol. 2023, 41, 25–46. [Google Scholar] [CrossRef] [PubMed]
- Kriikku, P.; Ojanperä, I. Findings of synthetic cathinones in post-mortem toxicology. Forensic Sci. Int. 2024, 365, 112297. [Google Scholar] [CrossRef]
- Daina, A.; Michielin, O.; Zoete, V. SwissADME: A free web tool to evaluate pharmacokinetics, drug-likeness and medicinal chemistry friendliness of small molecules. Sci. Rep. 2017, 7, 42717. [Google Scholar] [CrossRef]
- Hope, I.A. (Ed.) Background on Caenorhabditis elegans. In C. elegans: A Practical Approach; Oxford University Press: New York, NY, USA, 1999; pp. 1–15. [Google Scholar]
- O’Reilly, L.P.; Luke, C.J.; Perlmutter, D.H.; Silverman, G.A.; Pak, S.C. C. elegans in high-throughput drug discovery. Adv. Drug Deliv. Rev. 2014, 69–70, 247–253. [Google Scholar] [CrossRef]
- Corsi, A.K.; Wightman, B.; Chalfie, M. A transparent window into biology: A primer on Caenorhabditis elegans. Genetics 2015, 200, 387–407. [Google Scholar] [CrossRef]
- Culetto, E.; Sattelle, D.B. A role for Caenorhabditis elegans in understanding the function and interactions of human disease genes. Hum. Mol. Genet. 2000, 9, 869–877. [Google Scholar] [CrossRef]
- Wolozin, B.; Gabel, C.; Ferree, A.; Guillily, M.; Ebata, A. Watching worms whither: Modeling neurodegeneration in C. elegans. Prog. Mol. Biol. Transl. Sci. 2011, 100, 499–514. [Google Scholar] [CrossRef]
- Xiong, H.; Pears, C.; Woollard, A. An enhanced C. elegans based platform for toxicity assessment. Sci. Rep. 2017, 7, 9839. [Google Scholar] [CrossRef]
- Schindelin, J.; Arganda-Carreras, I.; Frise, E.; Kaynig, V.; Longair, M.; Pietzsch, T.; Preibisch, S.; Rueden, C.; Saalfeld, S.; Schmid, B.; et al. Fiji: An open-source platform for biological-image analysis. Nat. Method. 2012, 9, 676–682. [Google Scholar] [CrossRef] [PubMed]
- Ashrafioun, L.; Bonadio, F.A.; Baik, K.D.; Bradbury, S.L.; Carhart, V.L.; Cross, N.A.; Davis, A.K.; Feuille, M.; Harper, A.R.; Lackey, J.H.; et al. Patterns of use, acute bubjective experiences, and motivations for using synthetic cathinones (“bath salts”) in recreational users. J. Psychoact. Drugs 2016, 48, 336–343. [Google Scholar] [CrossRef] [PubMed]
- Steinfeld, M.R.; Torregrossa, M.M. Consequences of adolescent drug use. Transl. Psychiatry 2023, 13, 313. [Google Scholar] [CrossRef] [PubMed]
- Lopez-Rodriguez, A.B.; Viveros, M.-P. Bath salts and polyconsumption: In search of drug-drug interactions. Psychopharmacology 2019, 236, 1001–1014. [Google Scholar] [CrossRef]
- Sebastiani, G.; Borrás-Novell, C.; Casanova, M.A.; Pascual Tutusaus, M.; Ferrero Martínez, S.; Gómez Roig, M.D.; García-Algar, O. The effects of alcohol and drugs of abuse on maternal nutritional profile during pregnancy. Nutrients 2018, 10, 1008. [Google Scholar] [CrossRef]
- Lo, J.O.; Hedges, J.C.; Girardi, G. Impact of cannabinoids on pregnancy, reproductive health, and offspring outcomes. Am. J. Obstet. Gynecol. 2022, 227, 571–581. [Google Scholar] [CrossRef]
- Hunt, P.R. The C. elegans model in toxicity testing. J. Appl. Toxicol. 2017, 37, 50–59. [Google Scholar] [CrossRef]
- Capriola, M. Synthetic cathinone abuse. Clin. Pharmacol. 2013, 5, 109–115. [Google Scholar] [CrossRef]
- Watterson, L.R.; Olive, M.F. Synthetic cathinones and their rewarding and reinforcing effects in rodents. Adv. Neurosci. 2014, 2014, 209875. [Google Scholar] [CrossRef]
- Nyaanga, J.; Goss, C.; Zhang, G.; Ahmed, H.N.; Andersen, E.J.; Miller, I.R.; Rozenich, J.K.; Swarthout, I.L.; Vaughn, J.A.; Mangan, N.M.; et al. Changes in body shape implicate cuticle stretch in C. elegans growth control. Cells Dev. 2022, 170, 203780. [Google Scholar] [CrossRef]
- Patil, G.; van Zon, J.S. Timers, variability, and body-wide coordination: C. elegans as a model system for whole-animal developmental timing. Curr. Opin. Genet. Dev. 2024, 85, 102172. [Google Scholar] [CrossRef] [PubMed]
- Scharf, A.; Pohl, F.; Egan, B.M.; Kocsisova, Z.; Kornfeld, K. Reproductive aging in Caenorhabditis elegans: From molecules to ecology. Front. Cell Dev. Biol. 2021, 9, 718522. [Google Scholar] [CrossRef] [PubMed]
- Jiang, M.; Ryu, J.; Kiraly, M.; Duke, K.; Reinke, V.; Kim, S.K. Genome-wide analysis of developmental and sex-regulated gene expression profiles in Caenorhabditis elegans. Proc. Natl. Acad. Sci. USA 2001, 98, 218–223. [Google Scholar] [CrossRef] [PubMed]
- Sadeu, J.C.; Hughes, C.L.; Agarwal, S.; Foster, W.G. Alcohol, drugs, caffeine, tobacco, and environmental contaminant exposure: Reproductive health consequences and clinical implications. Crit. Rev. Toxicol. 2010, 40, 633–652. [Google Scholar] [CrossRef]
- Meneely, P.M.; Dahlberg, C.L.; Rose, J.K. Working with worms: Caenorhabditis elegans as a model organism. Curr. Protoc. Essent. Lab. 2019, 19, e35. [Google Scholar] [CrossRef]
- Bachi, K.; Sierra, S.; Volkow, N.D.; Goldstein, R.Z.; Alia-Klein, N. Is biological aging accelerated in drug addiction? Curr. Opin. Behav. Sci. 2017, 13, 34–39. [Google Scholar] [CrossRef]
- Soares, J.; Costa, V.M.; Bastos, M.d.L.; Carvalho, F.; Capela, J.P. An updated review on synthetic cathinones. Arch. Toxicol. 2021, 95, 2895–2940. [Google Scholar] [CrossRef]
- Mayer, A.; Black, C.; Copp, B.R. Identification and characterisation of the recently detected cathinone N-cyclohexyl pentylone. Forensic Sci. Int. 2025, 367, 112387. [Google Scholar] [CrossRef]
- Fogarty, M.F.; Walton, S.E.; Truver, M.T.; Glatfelter, G.C.; Krotulski, A.J.; Papsun, D.M.; Lamb, M.; Chronister, C.W.; Goldberger, B.A.; Walther, D.; et al. Toxicological evaluation, postmortem case descriptions, and pharmacological activity of N,N-dimethylpentylone and related analogues. J. Anal. Toxicol. 2025. [Google Scholar] [CrossRef]
- de Mello-Sampayo, C.; Vaz, A.R.; Henriques, S.C.; Fernandes, A.; Paradinha, F.; Florindo, P.; Faria, P.; Moreira, R.; Brites, D.; Lopes, A. Designer cathinones N-ethylhexedrone and buphedrone show different in vitro neurotoxicity and mice behaviour impairment. Neurotox. Res. 2021, 39, 392–412. [Google Scholar] [CrossRef]
- Smith, P.R.; Cole, R.; Hamilton, S.; West, K.; Morley, S.R.; Maskell, P.D. Reporting two fatalities associated with the use of 4-methylethcathinone (4-MEC) and a review of the literature. J. Anal. Toxicol. 2016, 40, 553–560. [Google Scholar] [CrossRef] [PubMed]
- Braham, M.Y.; Franchi, A.; Cartiser, N.; Bévalot, F.; Bottinelli, C.; Fabrizi, H.; Fanton, L. Fatal 4-MEC intoxication: Case report and review of literature. Am. J. Forensic Med. Pathol. 2021, 42, 57–61. [Google Scholar] [CrossRef] [PubMed]
- Carbone, P.N.; Carbone, D.L.; Carstairs, S.D.; Luzi, S.A. Sudden cardiac death associated with methylone use. Am. J. Forensic Med. Pathol. 2013, 34, 26–28. [Google Scholar] [CrossRef]
- Pearson, J.M.; Hargraves, T.L.; Hair, L.S.; Massucci, C.J.; Frazee, C.C., 3rd; Garg, U.; Pietak, B.R. Three fatal intoxications due to methylone. J. Anal. Toxicol. 2012, 36, 444–451. [Google Scholar] [CrossRef]
- Sykutera, M.; Cychowska, M.; Bloch-Boguslawska, E. A fatal case of pentedrone and α-pyrrolidinovalerophenone poisoning. J. Anal. Toxicol. 2015, 39, 324–329. [Google Scholar] [CrossRef] [PubMed]
- Riley, A.L.; Nelson, K.H.; To, P.; López-Arnau, R.; Xu, P.; Wang, D.; Wang, Y.; Shen, H.W.; Kuhn, D.M.; Angoa-Perez, M.; et al. Abuse potential and toxicity of the synthetic cathinones (i.e., “Bath salts”). Neurosci. Biobehav. Rev. 2020, 110, 150–173. [Google Scholar] [CrossRef]
- Whitesell, M.; Bachand, A.; Peel, J.; Brown, M. Familial, social, and individual factors contributing to risk for adolescent substance use. J. Addict. 2013, 2013, 579310. [Google Scholar] [CrossRef]
- Goodlett, C.R.; Horn, K.H. Mechanisms of alcohol-induced damage to the developing nervous system. Alcohol. Res. Health 2001, 25, 175–184. [Google Scholar]
- Cornelius, M.D.; Day, N.L. The effects of tobacco use during and after pregnancy on exposed children. Alcohol. Res. Health 2000, 24, 242–249. [Google Scholar]
- Hamed, M.A.; Ekundina, V.O.; Akhigbe, R.E. Psychoactive drugs and male fertility: Impacts and mechanisms. Reprod. Biol. Endocrinol. 2023, 21, 69. [Google Scholar] [CrossRef]
- Sansone, A.; Di Dato, C.; de Angelis, C.; Menafra, D.; Pozza, C.; Pivonello, R.; Isidori, A.; Gianfrilli, D. Smoke, alcohol and drug addiction and male fertility. Reprod. Biol. Endocrinol. 2018, 16, 3. [Google Scholar] [CrossRef] [PubMed]
- Wang, L.; Hu, D.; Xu, J.; Hu, J.; Wang, Y. Complex in vitro model: A transformative model in drug development and precision medicine. Clin. Transl. Sci. 2023, 17, e13695. [Google Scholar] [CrossRef] [PubMed]
- Schreiber, M.A.; McIntire, S.L. A Caenorhabditis elegans p38 MAP kinase pathway mutant protects from dopamine, methamphetamine, and MDMA toxicity. Neurosci. Lett. 2011, 498, 99–103. [Google Scholar] [CrossRef] [PubMed]
- Wang, Z.; Dai, S.; Wang, J.; Du, W.; Zhu, L. Assessment on chronic and transgenerational toxicity of methamphetamine to Caenorhabditis elegans and associated aquatic risk through toxicity indicator sensitivity distribution (TISD) analysis. Environ. Pollut. 2021, 288, 117696. [Google Scholar] [CrossRef] [PubMed]
- Carvelli, L.; Matthies, D.S.; Galli, A. Molecular mechanisms of amphetamine actions in Caenorhabditis elegans. Mol. Pharmacol. 2010, 78, 151–156. [Google Scholar] [CrossRef]
- Hossain, M.; Wickramasekara, R.N.; Carvelli, L. β-Phenylethylamine requires the dopamine transporter to increase extracellular dopamine in Caenorhabditis elegans dopaminergic neurons. Neurochem. Int. 2014, 73, 27–31. [Google Scholar] [CrossRef][Green Version]
- Souto, C.; Göethel, G.; Peruzzi, C.P.; Cestonaro, L.V.; Garcia, I.; Ávila, D.S.; Eifler-Lima, V.; Carmo, H.; Bastos, M.L.; Garcia, S.C.; et al. Piperazine designer drugs elicit toxicity in the alternative in vivo model Caenorhabditis elegans. J. Appl. Toxicol. 2020, 40, 363–372. [Google Scholar] [CrossRef]
- Emerson, S.; Hay, M.; Smith, M.; Granger, R.; Blauch, D.; Snyder, N.; El Bejjani, R. Acetylcholine signaling genes are required for cocaine-stimulated egg laying in Caenorhabditis elegans. G3 2021, 11, jkab143. [Google Scholar] [CrossRef]
- Davies, A.G.; Pierce-Shimomura, J.T.; Kim, H.; VanHoven, M.K.; Thiele, T.R.; Bonci, A.; Bargmann, C.I.; McIntire, S.L. A central role of the BK potassium channel in behavioral responses to ethanol in C. elegans. Cell 2003, 115, 655–666. [Google Scholar] [CrossRef]
- Scott, L.L.; Davis, S.J.; Yen, R.C.; Ordemann, G.J.; Nordquist, S.K.; Bannai, D.; Pierce, J.T. Behavioral deficits following withdrawal from chronic ethanol are influenced by SLO channel function in Caenorhabditis elegans. Genetics 2017, 206, 1445–1458. [Google Scholar] [CrossRef]
- Alaimo, J.T.; Davis, S.J.; Song, S.S.; Burnette, C.R.; Grotewiel, M.; Shelton, K.L.; Pierce-Shimomura, J.T.; Davies, A.G.; Bettinger, J.C. Ethanol metabolism and osmolarity modify behavioral responses to ethanol in C. elegans. Alcohol. Clin. Exp. Res. 2012, 36, 1840–1850. [Google Scholar] [CrossRef]
- Sterken, M.G.; van Wijk, M.H.; Quamme, E.C.; Riksen, J.A.G.; Carnell, L.; Mathies, L.D.; Davies, A.G.; Kammenga, J.E.; Bettinger, J.C. Transcriptional analysis of the response of C. elegans to ethanol exposure. Sci. Rep. 2021, 11, 10993. [Google Scholar] [CrossRef] [PubMed]
- Oh, K.H.; Sheoran, S.; Richmond, J.E.; Kim, H. Alcohol induces mitochondrial fragmentation and stress responses to maintain normal muscle function in Caenorhabditis elegans. FASEB J. 2020, 34, 8204–8216. [Google Scholar] [CrossRef] [PubMed]
- Yücel, D. Ketamine induces apical extracellular matrix modifications in Caenorhabditis elegans. Sci. Rep. 2022, 12, 22122. [Google Scholar] [CrossRef]
- Borek, H.A.; Holstege, C.P. Hyperthermia and multiorgan failure after abuse of “bath salts” containing 3,4-methylenedioxypyrovalerone. Ann. Emerg. Med. 2012, 60, 103–105. [Google Scholar] [CrossRef]





Disclaimer/Publisher’s Note: The statements, opinions and data contained in all publications are solely those of the individual author(s) and contributor(s) and not of MDPI and/or the editor(s). MDPI and/or the editor(s) disclaim responsibility for any injury to people or property resulting from any ideas, methods, instructions or products referred to in the content. |
© 2025 by the authors. Licensee MDPI, Basel, Switzerland. This article is an open access article distributed under the terms and conditions of the Creative Commons Attribution (CC BY) license (https://creativecommons.org/licenses/by/4.0/).
Share and Cite
Mendes, C.; Maia, D.; Dinis-Oliveira, R.J.; Remião, F.; Silva, R.; Barbosa, D.J. Synthetic Cathinones Induce Developmental Arrest, Reduce Reproductive Capacity, and Shorten Lifespan in the C. elegans Model. J. Xenobiot. 2025, 15, 33. https://doi.org/10.3390/jox15010033
Mendes C, Maia D, Dinis-Oliveira RJ, Remião F, Silva R, Barbosa DJ. Synthetic Cathinones Induce Developmental Arrest, Reduce Reproductive Capacity, and Shorten Lifespan in the C. elegans Model. Journal of Xenobiotics. 2025; 15(1):33. https://doi.org/10.3390/jox15010033
Chicago/Turabian StyleMendes, Cristina, Daniela Maia, Ricardo Jorge Dinis-Oliveira, Fernando Remião, Renata Silva, and Daniel José Barbosa. 2025. "Synthetic Cathinones Induce Developmental Arrest, Reduce Reproductive Capacity, and Shorten Lifespan in the C. elegans Model" Journal of Xenobiotics 15, no. 1: 33. https://doi.org/10.3390/jox15010033
APA StyleMendes, C., Maia, D., Dinis-Oliveira, R. J., Remião, F., Silva, R., & Barbosa, D. J. (2025). Synthetic Cathinones Induce Developmental Arrest, Reduce Reproductive Capacity, and Shorten Lifespan in the C. elegans Model. Journal of Xenobiotics, 15(1), 33. https://doi.org/10.3390/jox15010033

