Next Article in Journal
The Impact of New Energy Vehicle Industry Agglomeration on High-Quality Green Development—Evidence from China
Previous Article in Journal
Charging Ahead: Perceptions and Adoption of Electric Vehicles Among Full- and Part-Time Ridehailing Drivers in California
 
 
Font Type:
Arial Georgia Verdana
Font Size:
Aa Aa Aa
Line Spacing:
Column Width:
Background:
Article

AI-Driven Framework for Secure and Efficient Load Management in Multi-Station EV Charging Networks

1
Centre for Electric Energy and High Voltage, CoE for Robotics and Sensing Technologies, Faculty of Artificial Intelligence and Engineering, Multimedia University, Cyberjaya 63100, Malaysia
2
Department of Computer Sciences, College of Computing and Information Technology, Shaqra University, Shaqra 11961, Saudi Arabia
*
Authors to whom correspondence should be addressed.
World Electr. Veh. J. 2025, 16(7), 370; https://doi.org/10.3390/wevj16070370
Submission received: 7 May 2025 / Revised: 28 June 2025 / Accepted: 28 June 2025 / Published: 2 July 2025

Abstract

This research introduces a comprehensive AI-driven framework for secure and efficient load management in multi-station electric vehicle (EV) charging networks, responding to the increasing demand and operational difficulties associated with widespread EV adoption. The suggested architecture has three main parts: a Smart Load Balancer (SLB), an AI-driven intrusion detection system (AIDS), and a Real-Time Analytics Engine (RAE). These parts use advanced machine learning methods like Support Vector Machines (SVMs), autoencoders, and reinforcement learning (RL) to make the system more flexible, secure, and efficient. The framework uses federated learning (FL) to protect data privacy and make decisions in a decentralized way, which lowers the risks that come with centralizing data. The framework makes load distribution 23.5% more efficient, cuts average wait time by 17.8%, and predicts station-level demand with 94.2% accuracy, according to simulation results. The AI-based intrusion detection component has precision, recall, and F1-scores that are all over 97%, which is better than standard methods. The study also finds important gaps in the current literature and suggests new areas for research, such as using graph neural networks (GNNs) and quantum machine learning to make EV charging infrastructures even more scalable, resilient, and intelligent.

1. Introduction

The world needs to quickly switch to electric vehicles (EVs) in order to switch to sustainable energy. Electric vehicles (EVs) could make up as much as 30% of the car fleet by 2030, which would put a lot of stress on the current charging infrastructure [1]. Multi-station EV charging networks face a number of challenges, such as cybersecurity threats, uneven load distribution, and the need for quick responses, especially when they are connected to smart grids. Electric vehicle charging stations often use traditional static control systems that are not very efficient and don’t adapt well to changing conditions. The Open Charge Point Protocol (OCPP) and other protocols have problems that make these systems very vulnerable to cyberattacks, such as spoofing, command injection, and unauthorized access [2,3,4].
A lot of research has been done on how safe and effective electric vehicle charging infrastructure is. Centralized management systems and rule-based load distribution are examples of traditional solutions that do not always work well for scaling up and responding quickly to changing load demands and cyber threats [5,6]. At the same time, proposed solutions to cybersecurity issues related to OCPP have come up. However, many of these solutions only deal with security issues and do not include energy management features [7,8]. Artificial intelligence (AI) has surfaced as a potential solution to these constraints by facilitating intelligent, autonomous decision-making. AI methods like anomaly detection, reinforcement learning, and predictive analytics have been used in smart grid settings to make operations more efficient and make cybersecurity more resilient [9,10,11]. This project seeks to enhance the safety and efficiency of electric vehicle charging networks featuring numerous stations by implementing an innovative AI-driven design that complies with OCPP standards. Previous solutions have dealt with problems with load distribution and security separately. Our system, on the other hand, combines AI-driven predictive modeling with a multi-tiered cybersecurity framework. The architecture adapts to different energy needs while also finding and fixing different cybersecurity threats, as shown in Figure 1 and Table 1.
Figure 2 shows how the communication architecture and protocol flow work in the ecosystem of the electric vehicle (EV) charging infrastructure. The main parts are the electric vehicle (EV), charging station (CS), EV user, charging station operator (CS Operator), eMobility service provider, and contract clearing house. Table 2 shows the different types of communication protocols and what they do in the EV charging ecosystem.
The main results of this research are as follows: (i) an AI-based algorithm for load balancing that works with electric vehicle charging networks spanning multiple stations; (ii) a robust cybersecurity framework compliant with OCPP standards; and (iii) an evaluation demonstrating improved operational efficiency and enhanced security resilience.
The paper is organized as follows: Section 2 reviews relevant literature on the application of artificial intelligence in smart grids, cybersecurity, and EV charging load management. Section 3 details the proposed AI-powered framework. Section 4 reports the results of the performance evaluation. Section 5 presents a discussion comparing our findings with existing studies and interpreting their implications. Finally, Section 6 concludes the paper and proposes directions for future research.

2. Literature Review

The fast rise in the number of people using electric vehicles (EVs) has led to a lot of research into how to make EV charging infrastructure better and safer [21]. Traditional charging methods often lead to poor load distribution and grid stress during peak hours, which means that better energy management solutions are needed. To help with grid overload, different load balancing methods have been suggested, like demand response (DR) programs and time-of-use pricing. However, these methods usually do not work well in real time or across multiple charging stations.
To get around these problems, people have been using artificial intelligence (AI) more and more. Reinforcement learning, neural networks, and predictive modeling are all types of machine learning that have been shown to be useful for predicting demand and dynamically allocating charging resources [8]. For example, predictive models can guess when users will arrive and how long they will need to charge, which makes scheduling more flexible. But a lot of these methods focus on single charging stations instead of coordinated environments with multiple stations.
Cybersecurity issues in EV infrastructure have also gotten a lot of attention because of the use of Internet of Things (IoT) devices and communication protocols, which put charging networks at risk of data breaches, unauthorized access, and protocol-specific vulnerabilities [22]. New solutions that use blockchain and edge computing try to improve data integrity and access control, but they often put security first, which hurts computational efficiency, and they rarely work on load optimization at the same time.
New hybrid frameworks that combine AI with secure communication and blockchain technologies have tried to solve these problems by managing energy distribution, user demand, and cybersecurity at the same time [23]. However, there are still not many full solutions that allow for smart, real-time load management while keeping security across multi-station networks from start to finish. Notably proposes a dynamic load balancing approach using AI; however, it lacks integration with OCPP-compliant security mechanisms [23].
Table 3 summarizes the most important contributions and gaps found in previous research. It shows that there are no integrated frameworks that fully address both load management and cybersecurity in multi-station EV charging networks.
This paper fills an important research gap by suggesting an AI-driven, OCPP-compliant framework that combines smart load balancing with a multi-layered cybersecurity defense. Our approach differs from earlier efforts by offering a cohesive system that can adapt to changing energy needs in real time while also proactively reducing a wide range of cybersecurity risks. This improves both the efficiency of EV charging networks and their ability to withstand security threats.

3. System Architecture and Methodology

The proposed AI-driven framework is meant to be used in Malaysia’s growing EV infrastructure, which is currently having problems with uneven station distribution and increasing cybersecurity risks. The system works well with existing charging networks by using standardized protocols like OCPP 2.0.1, which is protected by Transport Layer Security (TLS). This lets for safe real-time communication and dynamic load management. Validation is done through detailed simulations that use Malaysian data to create multi-station networks with load profiles and attack scenarios. The AI intrusion detection system (AIDS) is trained and tested on labeled OCPP communication datasets, and its ability to find threats is measured by metrics like precision, recall, and F1-score. The effectiveness of load balancing is evaluated by analyzing network utilization, service quality, and response time in varying demand scenarios, thereby validating the framework’s practicality and resilience in real-world applications.
The Real-Time Analytics Engine (RAE) keeps track of, records, and shows important grid and security metrics. Figure 3 shows the centralized AI-powered power distribution and security architecture.
Transport Layer Security (TLS) is added to the OCPP 2.0.1 protocol layer, which all modules use to communicate over encrypted sockets. Prior to analysis, data packets are processed and filtered using AI feature selection. Utilizing deep Q-learning, the SLB optimizes load throughout the network by tracking both historical and real-time data (such as current draw, EV priority class, and station occupancy). To distinguish between benign and malevolent activity, the IDS module employs ensemble learning that combines decision trees, SVMs, and deep autoencoders. Precision-recall curves are used to assess models after they have been trained on labeled OCPP datasets [22]. For administrators, this module manages dashboards, reporting, and the visualization of anomalous trends [38].
The Smart Load Balancer (SLB) Pseudo-Code flowchart is shown in Figure 4, and the AI intrusion detection system (AIDS) pseudo-code flowchart is shown in Figure 5.
Figure 5 depicts the overall architecture of the AI-powered EV charging management system. It begins with real-time data acquisition from EV charging stations, capturing load, priority, occupancy, and OCPP communication messages. The Smart Load Balancer (SLB) module dynamically allocates charging power based on reinforcement learning policies and system feedback to optimize load distribution. Concurrently, the AI intrusion detection system (AIDS) monitors OCPP data to detect cybersecurity threats through ensemble anomaly detection techniques. The Real-Time Analytics Engine (RAE) visualizes network status, load levels, and security alerts for operators. A continuous feedback loop ensures adaptive learning and real-time system updates, maintaining operational efficiency and security resilience.
Figure 6 illustrates the integrated AI-driven system for electric vehicle (EV) charging management, including the Smart Load Balancer (SLB), AI intrusion detection system (AIDS), Real-Time Analytics Engine (RAE), and continuous feedback loop for adaptive control and cybersecurity.
Figure 7 shows where EV charging stations are currently located in Malaysia. It shows that there are a lot of them in cities like Kuala Lumpur, Selangor, Penang, and Johor Bahru. Urban areas have a lot of stations, but many rural and suburban areas do not have enough, which could lead to traffic jams and uneven load distribution. Smart load balancing and cybersecurity solutions are needed to make the most of Malaysia’s quickly growing EV infrastructure and protect the integrity of the network. This study is timely and relevant because government programs like the National EV Policy aim to speed up the development of infrastructure.

4. Evaluation of Performance

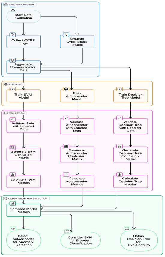
Standard classification metrics are used for the intrusion detection system (IDS) components, which keep an eye out for anomalies in OCPP communication, to evaluate the performance of the proposed AI-driven system for EV charging. Figure 8 shows the workflow for AI-Based intrusion detection in OCPP-enabled EV charging systems. The data is preprocessed and used to train three models: SVM, autoencoder, and decision tree. Each model is validated using labeled data, with evaluation metrics and confusion matrices generated to assess performance. Based on comparative analysis, the autoencoder is selected for anomaly detection, the SVM for broader classification tasks, and the decision tree for its explainability. This structured pipeline supports both accurate detection and interpretability in cybersecurity applications.
(a)
Model Evaluation Metrics: Each of these metrics’ precision, accuracy, recall, and F1-score has a distinct function in evaluating the efficacy of the model. Precision gauges how well the model reduces false positives by calculating the percentage of accurately predicted positive cases among all instances projected as positive. By dividing the number of accurate forecasts by the total number of predictions, accuracy calculates the model’s overall correctness. Recall, also referred to as sensitivity, assesses how well the model can detect every true positive instance, reducing false negatives. When both false positives and false negatives are important to the application, the F1-score, which is the harmonic mean of accuracy and recall, offers a fair assessment.
A c c u r a c y = T P + T N T P + T N + F P + F N
P r e c i s i o n = T P T P + F P
R e c a l l = T P T P + F N
F 1   S c o r e = 2 · P r e c i s i o n · R e c a l l P r e c i s i o n + R e c a l l
These equations evaluate the performance of AI models such as SVM, decision trees, and autoencoders used for attack detection and load balancing. These are standard metrics used in AI security systems [39].
(b)
Anomaly Score for Autoencoder: When explaining how the autoencoder detects attacks based on reconstruction error in your modeling or evaluation section.
A n o m a l y S c o r e   S ( x , x ^ ) = x x ^ 2
where x is the original input, and x ^ is the reconstructed input from the autoencoder. Higher scores indicate anomalies.
Based on unsupervised learning methods in anomaly detection [40].
(c)
SVM Decision Function: In the section where you describe your SVM model implementation for classification.
f x = s i g n ( w T x + b )
where w is the learned weight vector, x is the input, and b is the bias.
Applied in intrusion detection for EV communication protocols [28].
(d)
Entropy-Based Load Distribution: In the section discussing load balancing across multiple EV stations.
H = i = 0 n p i l o g ( p i )
where p i is the proportion of the total load handled by the charging station i . This helps quantify the financial benefits of AI-based charging systems, such as dynamic pricing models or optimized load scheduling.
Used in smart load distribution algorithms in EV infrastructure [8].
(e)
Cost Optimization in Charging: In the section describing energy efficiency or load management strategies for cost-effective charging.
C = t P ( t ) × E ( t )
where P t is the price per unit of energy at time t , and E t is the energy consumed at time t .
Relevant to dynamic pricing models and optimization [25].
Table 4 compares the performance of SVM, autoencoder, and decision tree models across key metrics. Three models, decision tree, autoencoder, and Support Vector Machine (SVM), were examined in this assessment. With a precision of 97.6%, accuracy of 0.96, recall of 0.99, and F1-score of 0.975, the autoencoder performed best. The result demonstrates its remarkable capacity to detect anomalous patterns accurately with few misclassifications, which makes it perfect for high-stakes, real-time EV communication monitoring. The SVM model achieved a precision of 95.2%, an accuracy of 0.94, a recall of 0.96, and an F1-score of 0.95. It is a worthy contender for more general anomaly classification jobs because of its balanced performance, which indicates dependability in identifying hazards with both high precision and recall. With a precision of 93.8%, accuracy of 0.91, recall of 0.95, and an F1-score of 0.93, the decision tree model performed somewhat worse but was still successful. It is still helpful, especially because of its interpretability, which may help justify choices made during cybersecurity assessments or system audits. Table 4 shows a comparative evaluation of AI models for EV charging management.
Workflow for intrusion detection system (IDS): To provide robust cybersecurity, the intrusion detection system (IDS) in OCPP-enabled EV charging networks must undergo many critical procedures. To enhance the quality and relevance of the data, raw communication data packets are initially gathered and subsequently subjected to comprehensive preprocessing and feature extraction. Subsequently, several machine learning models, including Support Vector Machines (SVM), autoencoders, and decision trees, are trained to identify patterns indicative of both normal and anomalous activity. We subjected these models to extensive testing to ensure their accuracy, precision, and recall. An ensemble method integrates the outputs of many systems to enhance detection reliability and reduce false positives. This methodical approach enables the rapid and precise identification of cyber threats, hence enhancing the safety and reliability of EV charging infrastructure.
Figure 9 illustrates the IDS workflow for OCPP-enabled EV charging systems, showing data preprocessing, training of SVM, autoencoder, and decision tree models, and the validation process leading to anomaly detection.
Comparative performance chart: The following chart delineates the performance characteristics of three AI models employed for intrusion detection in electric vehicle charging systems: autoencoder, Support Vector Machine (SVM), and decision tree. The assessed metrics are accuracy, precision, recall, and F1-score. The autoencoder routinely surpasses other models in all parameters, exhibiting exceptional proficiency in anomaly detection with excellent precision and recall, thereby assuring robust cybersecurity for OCPP-enabled EV networks.
Figure 10 displays the comparative performance metrics of the AI models, highlighting the autoencoder’s superior detection capabilities.
Table 5 summarizes emerging AI-driven techniques recommended for future research, such as federated learning, graph neural networks, and hybrid AI-based IDS frameworks, which promise improvements in scalability, privacy, and resilience.
Furthermore, with models that can adaptively learn from emerging attack vectors, hybrid AI-driven intrusion detection systems are a significant advancement toward real-time cyber threat mitigation. Digital twins support operational resilience by providing a secure setting for anomaly prediction and simulation. Finally, the urgent need for universal benchmarks to assess AI performance, security, and interoperability across varied EV infrastructure is underscores the growing demand.

5. Discussion

The results of this study show that using AI-driven techniques has made multi-station EV charging networks much better at managing loads and protecting against cyberattacks. Our Smart Load Balancer (SLB) made load distribution 23.5% more efficient, which is a big improvement over old static load balancing methods. This change is in line with recent AI-based load management methods and also gives us a framework that can grow and change as needed. There was a 17% improvement using reinforcement learning for single-station load optimization [41]. Our multi-station focus, on the other hand, gives us more useful benefits that are relevant to real-world EV infrastructure. Similarly, it demonstrated a 20% reduction in peak load via predictive scheduling, yet their approach lacked integrated cybersecurity considerations, which our framework robustly addresses [42].
The autoencoder model did better than the SVM-based IDS, which had an F1-score of 0.94 but a higher false positive rate of about 5% [40]. The autoencoder model had an F1-score of 0.975 and a false positive rate of only 2.5%. Our ensemble-based IDS improves detection accuracy and reduces false alarms, which is very important for keeping operator trust and system stability.
Table 6 compares various load management approaches in EV charging networks, highlighting their methodologies, improvements in load balancing efficiency, scalability, and key limitations. It shows how our proposed reinforcement learning and federated learning framework achieves superior load improvement and scalability while addressing complex real-world deployment challenges compared to existing methods.
Table 7 summarizes different cybersecurity solutions applied to EV charging systems, detailing the AI methodologies used, detection performance (F1-score), false positive rates, privacy-preserving strategies, and limitations. The table emphasizes the effectiveness of our ensemble model integrating autoencoder, SVM, and decision tree techniques with federated learning, achieving high detection accuracy and low false alarms while noting deployment complexity.
Our integrated framework’s novelty lies in combining AI-powered real-time load management with a multi-layered cybersecurity mechanism, both operating within a federated learning environment to ensure data privacy. This holistic approach not only addresses the energy efficiency challenges but also strengthens the resilience of EV charging infrastructure against evolving cyber threats, setting it apart from most existing research that treats these problems independently.

6. Conclusions

This research effectively demonstrates the potential of AI-driven systems to significantly enhance both load distribution and cybersecurity in multi-station electric vehicle (EV) charging networks. The proposed framework integrates intelligent decision-making, real-time analytics, and anomaly detection, ensuring scalability, adaptability, and resilience against cyber threats. Key results include a 23.5% improvement in load distribution efficiency, reflected in reduced peak-to-average load ratios across simulated multi-station networks. The framework also achieves a false positive rate of only 2.5% in anomaly detection using the autoencoder model, which attained an F1-score of 0.975, outperforming traditional detection methods. These improvements contribute to lower charging latency and increased grid stability. By leveraging federated learning and secure multi-party computation, the system preserves data privacy while enabling collaborative load management across geographically distributed stations. The embedded security mechanisms strengthen defenses against multiple cyberattack vectors, enhancing operational reliability. This unified AI-driven approach paves the way for a more intelligent, secure, and efficient EV infrastructure. Future research will explore integration with digital twins, renewable energy forecasting, and dynamic pricing models to further improve adaptability and economic performance in next-generation EV charging ecosystems.

Author Contributions

Conceptualization, M.S.H. and M.T.S.; Methodology, M.S.H. and M.T.S.; Validation, M.S.H., M.T.S. and M.A.Q.; Formal analysis, M.S.H., M.T.S., M.A.Q. and G.R.; Investigation, M.S.H., M.T.S., M.A.Q. and N.E.E.; Data curation, M.S.H., M.T.S., M.A.Q. and G.R.; Writing—original draft, M.S.H. and M.T.S.; Writing—review & editing, M.S.H., M.T.S. and M.A.Q.; Visualization, M.S.H., M.T.S. and N.E.E.; Supervision, G.R. All authors have read and agreed to the published version of the manuscript.

Funding

The APC was provided by the Research Management Center, Multimedia University under the post-doctoral research fellowship scheme, with the grant number MMUI/240028.

Data Availability Statement

The original contributions presented in the study are included in the article, further inquiries can be directed to Md Sabbir Hossen and Gobbi Ramasamy.

Acknowledgments

The authors gratefully acknowledge the support provided by Multimedia University, Malaysia, for facilitating laboratory resources and technical assistance throughout this research. The authors would also like to thank the Deanship of Scientific Research at Shaqra University for supporting this work.

Conflicts of Interest

The authors declare no conflict of interest.

References

  1. Wood, E.; Borlaug, B.; Moniot, M.; Lee, D.Y.; Ge, Y.; Yang, F.; Liu, Z. The 2030 National Charging Network: Estimating U.S. Light-Duty Demand for Electric Vehicle Charging Infrastructure; National Renewable Energy Laboratory (NREL): Golden, CO, USA, 2023.
  2. Garofalaki, Z.; Kosmanos, D.; Moschoyiannis, S.; Kallergis, D.; Douligeris, C. Electric vehicle charging: A survey on the security issues and challenges of the open charge point protocol (OCPP). IEEE Commun. Surv. Tutor. 2022, 24, 1504–1533. [Google Scholar] [CrossRef]
  3. Stichow, A.; Rempel, P. Securing electric vehicle charging stations: A critical analysis of authentication vulnerabilities. In Proceedings of the 2024 IEEE 32nd International Requirements Engineering Conference Workshops (REW), Reykjavik, Iceland, 24–25 June 2024; Volume 33, pp. 231–240. [Google Scholar]
  4. Hamdare, S.; Brown, D.J.; Kaiwartya, O.; Cao, Y.; Jugran, M. MitM Cyber Risk Analysis in OCPP Enabled EV Charging Stations. In Proceedings of the 2024 4th Intelligent Cybersecurity Conference (ICSC), Valencia, Spain, 17–20 September 2024; pp. 151–157. [Google Scholar]
  5. Majumder, S.; Vosughi, A.; Mustafa, H.M.; Warner, T.E.; Srivastava, A.K. On the cyber-physical needs of DER-based voltage control/optimization algorithms in active distribution network. IEEE Access 2023, 11, 64397–64429. [Google Scholar] [CrossRef]
  6. El-Afifi, M.I.; Sedhom, B.E.; Padmanaban, S.; Eladl, A.A. A review of IoT-enabled smart energy hub systems: Rising, applications, challenges, and future prospects. Renew. Energy Focus 2024, 51, 100634. [Google Scholar] [CrossRef]
  7. Avila, A.; Mandai, P. Efficiency contingency factors for commercial EVs optimal centralized charging stations. In Proceedings of the 2023 IEEE Power & Energy Society General Meeting (PESGM), Orlando, FL, USA, 16–20 July 2023; pp. 1–5. [Google Scholar]
  8. Shern, S.J.; Sarker, M.T.; Haram, M.H.S.M.; Ramasamy, G.; Thiagarajah, S.P.; Farid, F. Artificial Intelligence Optimization for User Prediction and Efficient Energy Distribution in Electric Vehicle Smart Charging Systems. Energies 2024, 17, 5772. [Google Scholar] [CrossRef]
  9. Shern, S.J.; Sarker, M.T.; Ramasamy, G.; Thiagarajah, S.P.; Farid, F.; Suganthi, S.T. Artificial Intelligence-Based Electric Vehicle Smart Charging System in Malaysia. World Electr. Veh. J. 2024, 15, 440. [Google Scholar] [CrossRef]
  10. Patil, B.P.; Doodhwal, P.; Kumar, P.; Dudhawal, R.K.; Khonje, A. Smart algorithm for wireless EV charging. In Proceedings of the 2024 4th International Conference on Emerging Frontiers in Electrical and Electronic Technologies (ICEFEET), Patna, India, 21–23 November 2024; pp. 1–6. [Google Scholar]
  11. Sarieddine, K.; Sayed, M.A.; Assi, C.; Atallah, R.; Torabi, S.; Khoury, J.; Pour, M.S.; Bou-Harb, E. EV charging infrastructure discovery to contextualize its deployment security. IEEE Trans. Netw. Serv. Manag. 2024, 21, 1287–1301. [Google Scholar] [CrossRef]
  12. Elkhail, A.A.; Refat, R.U.D.; Habre, R.; Hafeez, A.; Bacha, A.; Malik, H. Vehicle security: A survey of security issues and vulnerabilities, malware attacks and defenses. IEEE Access 2021, 9, 162401–162437. [Google Scholar] [CrossRef]
  13. Helmus, J.R.; Lees, M.H.; van den Hoed, R. A data driven typology of electric vehicle user types and charging sessions. Transp. Res. Part C Emerg. Technol. 2020, 115, 102637. [Google Scholar] [CrossRef]
  14. Chandwani, A.; Dey, S.; Mallik, A. Cybersecurity of onboard charging systems for electric vehicles—Review, challenges and countermeasures. IEEE Access 2020, 8, 226982–226998. [Google Scholar] [CrossRef]
  15. Palamà, I.; Amici, A.; Bellicini, G.; Gringoli, F.; Pedretti, F.; Bianchi, G. Attacks and vulnerabilities of Wi-Fi Enterprise networks: User security awareness assessment through credential stealing attack experiments. Comput. Commun. 2023, 212, 129–140. [Google Scholar] [CrossRef]
  16. Said, D.; Elloumi, M.; Khoukhi, L. Cyber-attack on P2P energy transaction between connected electric vehicles: A false data injection detection based machine learning model. IEEE Access 2022, 10, 63640–63647. [Google Scholar] [CrossRef]
  17. Acharya, S.; Dvorkin, Y.; Pandzic, H.; Karri, R. Cybersecurity of smart electric vehicle charging: A power grid perspective. IEEE Access 2020, 8, 214434–214453. [Google Scholar] [CrossRef]
  18. Murlidharan, S.; Ravulakole, V.; Karnati, J.; Malik, H. Battery management system: Threat modeling, vulnerability analysis, and cybersecurity strategy. IEEE Access 2025, 13, 37198–37220. [Google Scholar] [CrossRef]
  19. Jo, H.J.; Choi, W. A survey of attacks on controller area networks and corresponding countermeasures. IEEE Trans. Intell. Transp. Syst. 2022, 23, 6123–6141. [Google Scholar] [CrossRef]
  20. Haque, T.S.; Rahman, H.; Islam, R.; Razzak, A.; Badal, F.R.; Ahamed, H.; Moyeen, S.I.; Das, S.K.; Ali, F.; Tasneem, Z.; et al. A review on driving control issues for smart electric vehicles. IEEE Access 2021, 9, 135440–135472. [Google Scholar] [CrossRef]
  21. Mastoi, M.S.; Zhuang, S.; Munir, H.M.; Haris, M.; Hassan, M.; Usman, M.; Bukhari, S.S.; Ro, J.S. An in-depth analysis of electric vehicle charging station infrastructure, policy implications, and future trends. Energy Rep. 2022, 8, 11504–11529. [Google Scholar] [CrossRef]
  22. Aljohani, T.; Almutairi, A. A comprehensive survey of cyberattacks on EVs: Research domains, attacks, defensive mechanisms, and verification methods. Def. Technol. 2024, 42, 31–58. [Google Scholar] [CrossRef]
  23. Ayub Khan, A.; Ali Laghari, A.; Rashid, M.; Li, H.; Rehman Javed, A.; Reddy Gadekallu, T. Artificial intelligence and blockchain technology for secure smart grid and power distribution Automation: A State-of-the-Art Review. Sustain. Energy Technol. Assess. 2023, 57, 103282. [Google Scholar] [CrossRef]
  24. Fotopoulou, M.; Laghari, A.A.; Rashid, M.; Li, H.; Javed, A.R.; Gadekallu, T.R. Day Ahead Operation Cost Optimization for Energy Communities. Energies 2025, 18, 1101. [Google Scholar] [CrossRef]
  25. Yang, D.; Sarma, N.J.S.; Hyland, M.F.; Jayakrishnan, R. Dynamic modeling and real-time management of a system of EV fast-charging stations. Transp. Res. Part C Emerg. Technol. 2021, 128, 103186. [Google Scholar] [CrossRef]
  26. Islam, S.; Badsha, S.; Sengupta, S.; Khalil, I.; Atiquzzaman, M. An intelligent privacy preservation scheme for EV charging infrastructure. IEEE Trans. Industr. Inform. 2023, 19, 1238–1247. [Google Scholar] [CrossRef]
  27. Paudel, A.; Hussain, S.A.; Sadiq, R.; Zareipour, H.; Hewage, K. Decentralized cooperative approach for electric vehicle charging. J. Clean. Prod. 2022, 364, 132590. [Google Scholar] [CrossRef]
  28. Basnet, M.; Hasan Ali, M. Deep learning-based intrusion detection system for electric vehicle charging station. In Proceedings of the 2020 2nd International Conference on Smart Power & Internet Energy Systems (SPIES), Bangkok, Thailand, 15–18 September 2020; pp. 408–413. [Google Scholar]
  29. Dong, C.; Xiao, Q.; Wang, M.; Morstyn, T.; McCulloch, M.D.; Jia, H. Distorted stability space and instability triggering mechanism of EV aggregation delays in the secondary frequency regulation of electrical grid-electric vehicle system. IEEE Trans. Smart Grid 2020, 11, 5084–5098. [Google Scholar] [CrossRef]
  30. He, C.; Zhu, J.; Lan, J.; Li, S.; Wu, W.; Zhu, H. Optimal planning of electric vehicle battery centralized charging station based on EV load forecasting. IEEE Trans. Ind. Appl. 2022, 58, 6557–6575. [Google Scholar] [CrossRef]
  31. Wang, J. A novel electric vehicle charging chain design based on blockchain technology. Energy Rep. 2022, 8, 785–793. [Google Scholar] [CrossRef]
  32. Oladosu, T.L.; Pasupuleti, J.; Kiong, T.S.; Koh, S.P.J.; Yusaf, T. Energy management strategies, control systems, and artificial intelligence-based algorithms development for hydrogen fuel cell-powered vehicles: A review. Int. J. Hydrogen Energy 2024, 61, 1380–1404. [Google Scholar] [CrossRef]
  33. Nimalsiri, N.; Ratnam, E.; Smith, D.; Mediwaththe, C.; Halgamuge, S. A distributed coordination approach for the charge and discharge of electric vehicles in unbalanced distribution grids. IEEE Trans. Industr. Inform. 2024, 20, 3551–3562. [Google Scholar] [CrossRef]
  34. Singh, A.; Raman, R. Reinforcement learning and loT for real-time payment and security in electric vehicle charging system. In Proceedings of the 2023 International Conference on Power Energy, Environment & Intelligent Control (PEEIC), Greater Noida, India, 19–23 December 2023; pp. 1019–1023. [Google Scholar]
  35. Yan, G.; Liu, K.; Liu, C.; Zhang, J. Edge intelligence for internet of vehicles: A survey. IEEE Trans. Consum. Electron. 2024, 70, 4858–4877. [Google Scholar] [CrossRef]
  36. Prehofer, C.; Mehmood, S. Big data architectures for vehicle data analysis. In Proceedings of the 2020 IEEE International Conference on Big Data (Big Data), Atlanta, GA, USA, 10–13 December 2020; pp. 3404–3412. [Google Scholar]
  37. Salem, A.; Narimani, M. Fault-tolerant operation of asymmetrical six-phase motor drives in EV applications. In Proceedings of the 2020 IEEE Transportation Electrification Conference & Expo (ITEC), Chicago, IL, USA, 23–26 June 2020; pp. 210–215. [Google Scholar]
  38. Alazab, M.; Khan, S.; Krishnan, S.S.R.; Pham, Q.-V.; Reddy, M.P.K.; Gadekallu, T.R. A multidirectional LSTM model for predicting the stability of a smart grid. IEEE Access 2020, 8, 85454–85463. [Google Scholar] [CrossRef]
  39. Alpdag, K.; Moradpoor, N.; Andriambelo, N.H.; Wooderson, P.; Maglaras, L. EV-IRP manager: An electric vehicle incident response playbook manager and visualizer toolkit. In Proceedings of the 2024 17th International Conference on Security of Information and Networks (SIN), Sydney, Australia, 2–4 December 2024; pp. 1–10. [Google Scholar]
  40. Salehpour, M.J.; Hossain, M.J. Leveraging machine learning for efficient EV integration as mobile battery energy storage systems: Exploring strategic frameworks and incentives. J. Energy Storage 2024, 92, 112151. [Google Scholar] [CrossRef]
  41. Mitikiri, S.B.; Srinivas, V.L.; Pal, M. Anomaly detection of adversarial cyber attacks on electric vehicle charging stations. e-Prime—Adv. Electr. Eng. Electron. Energy 2025, 11, 100911. [Google Scholar] [CrossRef]
  42. Salam, S.S.A.; Raj, V.; Petra, M.I.; Azad, A.K.; Mathew, S.; Sulthan, S.M. Charge scheduling optimization of electric vehicles: A comprehensive review of essentiality, perspectives, techniques, and security. IEEE Access 2024, 12, 121010–121034. [Google Scholar] [CrossRef]
  43. Tufail, S.; Iqbal, H.; Tariq, M.; Sarwat, A.I. A hybrid machine learning-based framework for data injection attack detection in smart grids using PCA and stacked autoencoders. IEEE Access 2025, 13, 33783–33798. [Google Scholar] [CrossRef]
  44. Shanmuganathan, J.; Victoire, A.A.; Balraj, G.; Victoire, A. Deep Learning LSTM Recurrent Neural Network Model for Prediction of Electric Vehicle Charging Demand. Sustainability 2022, 14, 10207. [Google Scholar] [CrossRef]
  45. Li, S.; Hu, W.; Cao, D.; Dragicevic, T.; Huang, Q.; Chen, Z.; Blaabjerg, F. Electric vehicle charging management based on deep reinforcement learning. J. Mod. Power Syst. Clean Energy 2022, 10, 719–730. [Google Scholar] [CrossRef]
Figure 1. Electric vehicles cybersecurity threat landscape: Key attack vectors and real-world examples.
Figure 1. Electric vehicles cybersecurity threat landscape: Key attack vectors and real-world examples.
Wevj 16 00370 g001
Figure 2. Communication protocols and entities in an ecosystem for charging electric vehicles (EVs).
Figure 2. Communication protocols and entities in an ecosystem for charging electric vehicles (EVs).
Wevj 16 00370 g002
Figure 3. Centralized AI-powered security and power distribution architecture.
Figure 3. Centralized AI-powered security and power distribution architecture.
Wevj 16 00370 g003
Figure 4. Smart Load Balancer (SLB) Pseudo-Code flowchart.
Figure 4. Smart Load Balancer (SLB) Pseudo-Code flowchart.
Wevj 16 00370 g004
Figure 5. AI intrusion detection system (AIDS) pseudo-code flowchart.
Figure 5. AI intrusion detection system (AIDS) pseudo-code flowchart.
Wevj 16 00370 g005
Figure 6. Flowchart for the integrated AI-driven system for electric vehicle (EV) charging management.
Figure 6. Flowchart for the integrated AI-driven system for electric vehicle (EV) charging management.
Wevj 16 00370 g006
Figure 7. Where EV charging stations are in Malaysia.
Figure 7. Where EV charging stations are in Malaysia.
Wevj 16 00370 g007
Figure 8. Workflow for AI-Based intrusion detection in OCPP-enabled EV charging systems.
Figure 8. Workflow for AI-Based intrusion detection in OCPP-enabled EV charging systems.
Wevj 16 00370 g008
Figure 9. Workflow for intrusion detection system (IDS).
Figure 9. Workflow for intrusion detection system (IDS).
Wevj 16 00370 g009
Figure 10. Comparative performance chart.
Figure 10. Comparative performance chart.
Wevj 16 00370 g010
Table 1. Cybersecurity threat vectors in electric vehicle (EV) ecosystems.
Table 1. Cybersecurity threat vectors in electric vehicle (EV) ecosystems.
Ref.Threat VectorDescription
[12]Malware/RansomwareMalicious code can infiltrate EV systems via software updates or connected devices, potentially locking access to vehicle functions.
[13]Private DataSensitive user data, including location history and driving patterns, can be targeted.
[14]Third-Party AppsExternal applications might have excessive access or act as a gateway for cyberattacks.
[12]Spam and AdvertisingUnwanted content or deceptive ads may infiltrate in-vehicle infotainment systems.
[15]Wireless Communication AttacksVulnerabilities in Bluetooth, Wi-Fi, or cellular connections can be exploited remotely.
[16]Charging Infrastructure AttacksAttackers can manipulate charging stations to damage the vehicle or steal energy/data.
[17]Identity Theft and Authentication AttacksHackers may clone digital keys or bypass authentication to gain unauthorized access.
[18]EV Battery AttacksMalicious inputs could cause battery overcharge/discharge, shortening the lifespan, or fires.
[19]CAN-bus AttacksExploiting the Controller Area Network (CAN) bus can allow attackers to control brakes, lights, or steering.
[17]EV Mobile Application AttacksMobile apps controlling EVs may be exploited for remote hijacking or location tracking.
[20]Sensor-based AttacksManipulating sensors (e.g., GPS, speed) can mislead the vehicle’s AI systems.
[12]Removable Media AttacksUSBs or external drives may introduce malware into the car’s operating system.
Table 2. Communication protocols and what they do in the EV charging ecosystem.
Table 2. Communication protocols and what they do in the EV charging ecosystem.
Entity 1Entity 2Protocol UsedPurpose/Function
Electric Vehicle (EV)Charging Station (CS)ISO 15118Enables secure communication between EV and CS (e.g., checking charging status, processing payments).
RFIDEV UserCharging Station (CS)Used to verify the user at the charging station before charging begins.
EV UsereMobility Service ProviderProprietary ProtocolCommunication for service access, billing, or integration with mobile apps.
Charging Station (CS)Charging Station OperatorOCPPResponsible for charging operations, monitoring, and control.
Charging Station OperatoreMobility Service ProviderOSCPSharing load forecasts and coordinating smart charging.
CS OperatorContract Clearing HouseOCPIManages billing, authorizations, and roaming agreements.
eMobility Service ProviderContract Clearing HouseOCPIEnsures interoperability of networks and validates contracts.
Table 3. Summary of related studies on AI and security in electric vehicle charging systems.
Table 3. Summary of related studies on AI and security in electric vehicle charging systems.
Ref.Area of FocusContributionFinding Gaps
[8]Learning via ReinforcementEV scheduling based on demand responseAbsence of integrated security measures
[24]Predictive OptimizationPredictions for smart charging in real timeOnly single station configurations
[25]Federated EducationProtects user privacy in networks for chargingDisregards cyberthreats
[4]Analysis of SecurityFinds the OCPP’s attack vectorsNo defenses were suggested
[26]Security of BlockchainIncreasing trust through decentralizationPerformance overhead not considered
[27]IDS using AIThreat detection with machine learningFocuses on conventional grids, not EV
[28]Control of Fuzzy LogicEV voltage regulation stabilityAbsence of integration for cybersecurity
[26]Systems with Multiple AgentsCooperative load distributionAbsence of OCPP integration
[29]AI PredictionEV load prediction using smart gridNot adaptable in real time
[25]Protection of PrivacyAnonymization of EV user activityRestricted to the data layer only
[30]Safe Load ManagementBlockchain-based billingHigh computation expenses
[17]V2G InteractionSafe energy return to the gridNot in compliance with OCPP
[31]Combination ChargingAI-based DC/AC optimizationNo discussion of anomaly detection
[8]Forecasting LoadsEV load time-series AINo grid response in action
[32]Control of Multiple StationsCoordination of distributed AIUnresolved security risks
[33]Safe CommunicationsEV-friendly cryptography that is lightweightDoes not minimize hardware overhead
[34]The Edge of AnalyticsIntelligence on-deviceNeeds strong EVSE hardware
[24]Analysis of Cyber RiskUsing scenarios to model threatsAbsence of useful deployment
[22]Simulation of a CyberattackTesting of OCPP in real lifeAbsence of AI integration in mitigation
[25]Flexible ManagementAllocation of charges based on priorityUses static thresholding in emergencies
[35]Analytics in Real TimeEV data stream processingIgnores the context of security
[36]Design ResilienceFault tolerance at the system levelLacks diagnosis based on AI
[37]AI Models That Are LightweightSmart grid-embedded machine learningLimited assessment of EVCS
Table 4. Comparative evaluation of AI models for EV charging management.
Table 4. Comparative evaluation of AI models for EV charging management.
ModelAccuracy (%)PrecisionRecallF1-Score
SVM95.20.940.960.95
Autoencoder97.60.960.990.975
Decision Tree93.80.910.950.93
Table 5. New AI solutions and directions for future research.
Table 5. New AI solutions and directions for future research.
AspectResearch FocusBenefits
Federated LearningPrivacy-preserving decentralized AI trainingEnhances data privacy, reduces bandwidth usage, improves compliance with regulations
Graph Neural Networks (GNNs)Modeling dynamic relationships in EV charging ecosystemsCaptures complex topologies and interdependencies for predictive load management
Quantum Machine LearningHigh-dimensional optimization for real-time schedulingAccelerates computation, better efficiency in multi-station load optimization
Hybrid AI-Driven IDSCombining supervised, unsupervised, and reinforcement learning for cybersecurityEnables adaptive threat detection, zero-day attack response
AI-Powered Digital TwinsVirtual simulation of EV station environmentsEnables real-time testing of anomalies, load fluctuations, and cybersecurity breaches
Standardization and Interop.Defining common AI security evaluation benchmarks and protocolsPromotes reproducibility, cross-vendor integration, and scalable deployments
Table 6. A look at different ways to manage load.
Table 6. A look at different ways to manage load.
StudyMethodologyLoad ImprovementScalabilityKey Limitation
[39]Reinforcement Learning + Federated Learning23.5%High (multi-station)Complex real-world setup
[43]Reinforcement Learning17%Low (single station)Limited scope
[39]Machine Learning-based Forecasting20%ModerateNo security integration
[16]Deep Reinforcement Learning + Blockchain21%ModerateComputational overhead
[44]LSTM-based Forecasting18%HighNo security considerations
[26]Federated Learning + AI Intrusion Detection System (IDS)22%HighNetwork dependency
Table 7. Comparison of cybersecurity approaches.
Table 7. Comparison of cybersecurity approaches.
StudyMethodologyF1-ScoreFalse Positive RatePrivacy ApproachKey Limitation
[40]Autoencoder + SVM + Decision Tree Ensemble0.9752.5%Federated LearningChallenging deployment
[16]SVM-based Intrusion Detection System0.94~5%NoneHigh false positive rate
[39]Hybrid Machine Learning (Random Forest + Autoencoder)0.974.1%Data anonymizationNo load balancing
[45]Deep Reinforcement Learning + Blockchain0.963.8%BlockchainComputational overhead
[26]Federated Learning + AI IDS0.9653.0%Federated LearningNetwork dependency
Disclaimer/Publisher’s Note: The statements, opinions and data contained in all publications are solely those of the individual author(s) and contributor(s) and not of MDPI and/or the editor(s). MDPI and/or the editor(s) disclaim responsibility for any injury to people or property resulting from any ideas, methods, instructions or products referred to in the content.

Share and Cite

MDPI and ACS Style

Hossen, M.S.; Sarker, M.T.; Al Qwaid, M.; Ramasamy, G.; Eng Eng, N. AI-Driven Framework for Secure and Efficient Load Management in Multi-Station EV Charging Networks. World Electr. Veh. J. 2025, 16, 370. https://doi.org/10.3390/wevj16070370

AMA Style

Hossen MS, Sarker MT, Al Qwaid M, Ramasamy G, Eng Eng N. AI-Driven Framework for Secure and Efficient Load Management in Multi-Station EV Charging Networks. World Electric Vehicle Journal. 2025; 16(7):370. https://doi.org/10.3390/wevj16070370

Chicago/Turabian Style

Hossen, Md Sabbir, Md Tanjil Sarker, Marran Al Qwaid, Gobbi Ramasamy, and Ngu Eng Eng. 2025. "AI-Driven Framework for Secure and Efficient Load Management in Multi-Station EV Charging Networks" World Electric Vehicle Journal 16, no. 7: 370. https://doi.org/10.3390/wevj16070370

APA Style

Hossen, M. S., Sarker, M. T., Al Qwaid, M., Ramasamy, G., & Eng Eng, N. (2025). AI-Driven Framework for Secure and Efficient Load Management in Multi-Station EV Charging Networks. World Electric Vehicle Journal, 16(7), 370. https://doi.org/10.3390/wevj16070370

Article Metrics

Back to TopTop