Abstract
The increasing computational complexity of Model Predictive Control (MPC) in battery systems limits its practical adoption, despite its potential for optimizing performance under dynamic operating conditions. To address this challenge, this study introduces an Artificial Neural Network-based MPC framework (MPCANN) tailored for VTC6 3Ah lithium-ion cells, aiming to reduce computational burdens while retaining predictive accuracy. The framework synergizes MPC’s predictive capabilities with the daptive learning of Artificial Neural Network (ANN) by training the ANN offline using MPC-derived input–output data. Validation against prior MPC results demonstrates MPCANN’s ability to replicate MPC behavior across temperatures, achieving strong alignment in current and temperature predictions. While state of charge (SoC) estimation accuracy requires refinement at elevated temperatures, the framework reduces computation time by 94% compared to traditional MPC, highlighting its efficiency. These results underscore MPCANN’s potential to enable real-time implementation of advanced battery control strategies, offering a pathway to balance computational efficiency with performance in adaptive energy systems.
1. Introduction
Lithium-ion batteries (LiBs) have become essential components in modern technology, powering a wide range of devices from portable electronics to electric vehicles (EVs) [1]. One of the most pressing challenges in the battery industry is the development of fast charging methods that maintain safety and minimize degradation [2]. The lengthy charging times of EVs [3], in particular, have been identified as a significant barrier to their widespread adoption, underscoring the importance of developing efficient and fast charging stations [4]. However, high-rate charging presents a complex set of challenges [5]. It involves balancing the need for rapid energy transfer against the risks of accelerated aging, increased thermal gradients, and reduced battery lifespan [6,7,8]. Fast charging exacerbates spatial inhomogeneities in ion concentration and electrochemical reactions within battery cells [9,10]. These localized disparities can lead to lithium plating, dendritic growth, and mechanical stress concentrations, significantly increasing safety risks such as internal short circuits [11] and thermal runaway [12,13,14,15,16]. Furthermore, the interplay between rapid lithium-ion intercalation and electrolyte decomposition at high currents creates gas evolution and electrode swelling, compromising structural integrity over time [9]. These issues are exacerbated by extreme temperature conditions [17], which can amplify reaction heterogeneity and accelerate failure mechanisms.These issues are exacerbated by extreme temperature conditions, which can significantly impact battery performance and longevity [18].
To address these challenges, advanced control strategies have become increasingly crucial in battery management systems [19,20]. Model Predictive Control (MPC) has emerged as a promising approach for optimizing battery performance [21,22,23,24,25]. MPC is an advanced control strategy that uses a model of the system to predict future states and optimize control actions over a receding horizon. By considering multiple objectives and constraints simultaneously, MPC can effectively balance charging performance, thermal management, and battery health. However, the practical implementation of MPC faces significant hurdles due to its high computational complexity and resource requirements [26,27,28]. While hybrid approaches combining MPC with machine learning have been proposed to address these challenges [23,29], they often face trade-offs between computational efficiency, generalizability across temperature ranges, and accuracy in state of charge (SoC) estimation.
Parallelly, Artificial Neural Networks (ANNs) have demonstrated high accuracy in battery estimation tasks [30,31,32,33,34]. ANNs can effectively model complex nonlinear relationships between battery parameters and states, enabling precise estimation of critical metrics such as state of charge (SOC) and state of health (SOH). Moreover, ANNs can subsequently reduce the complexity of a task and execute it without requiring any mathematical equations, thus minimizing the computational complexity and resource demands. This makes ANNs particularly suitable for real-time applications in battery management systems, where rapid and accurate estimations are crucial for optimal performance and safety. The ability of ANNs to learn from historical data and adapt to changing battery characteristics over time further enhances their effectiveness in battery management applications.
Therefore, this study introduces an innovative concept called Artificial Neural Network-based Model Predictive Control (MPCANN), specifically designed for VTC6 3Ah 18650-type lithium-ion cells. The MPCANN framework integrates the predictive capabilities of MPC with the adaptive learning features of Artificial Neural Networks (ANNs). By training the ANN offline using input–output data derived from an MPC algorithm, this approach aims to significantly reduce computational demands while preserving the benefits of predictive control. The battery model employed in this study was developed in a previous research effort [35]. It utilizes a comprehensive electro-thermal model of a 3Ah cylindrical battery including a lifetime estimation tool, which was meticulously validated at different ambient temperatures (−10 °C, 10 °C, 25 °C, 35 °C, 45 °C, and 60 °C) in prior work [35]. By leveraging this rigorously tested framework, MPCANN aims to bridge the gap between computational practicality and control precision—a persistent challenge in battery management systems (BMS) that often forces compromises between passive balancing’s simplicity and active balancing’s efficiency.
2. Battery Feature
The batteries used in this study were cylindrical VTC6 18650-type lithium-ion cells (LiBs) with a capacity of 3 Ah, manufactured by Sony in China (Figure 1). These cells feature a Li(NiMnCo)1/3O2 cathode and a graphite anode, with an average mass recorded at 46.6 g. Their nominal capacity and voltage were 3 Ah and 3.7 V, respectively. In this paper, the C-rate (C) is defined as 1C = 3 A.
Figure 1.
Picture of the VTC6 NMC/G 3Ah.
3. Model Development
3.1. Model Methodology
This paper employs a complete battery model by integrating and validating specialized sub-models into a unified modeling framework. This framework incorporates electrical, thermal, and aging models, as illustrated in Figure 2. The entire model was created using the MATLAB/Simulink® R2024b platform. The electro-thermal component simulates both the electrical and thermal behaviors of the battery cell, capturing key parameters such as voltage, SoC, and temperature. Meanwhile, the aging model is designed to estimate the degradation of the cell over time.
Figure 2.
Schematics of the electro-thermal and aging model.
3.2. Description of the Complete Electro-Thermal and Lifetime Model
This paper utilizes a 1D electro-thermal model based on a semi-empirical approach within a MATLAB/Simulink® R2024b interface. The model aims to replicate the cell’s electrical and thermal performance through two primary components: the electrical and thermal modules. The electrical module calculates the SoC using electrical parameters, while the thermal module estimates the cell’s temperature based on the heat generation equation.
The thermal aspect of the model incorporates thermodynamic equations specific to cylindrical cells. It assumes a single temperature point, where heat is generated at a particular location on the cell’s surface, defined by its specific heat capacity and mass.
The lifetime model is based on neural networks and uses a two-layer feed-forward neural network configuration. The network utilizes 10 hidden neurons, and the dataset is divided, with 75% used for training and 25% for validation and testing. The model was validated using a set of previously unknown inputs and long-term cycling data.
Figures of each model validation and a full description of their methodology are found in [35].
4. ANN-MPC
4.1. Model Predictive Control
Model Predictive Control (MPC) is an advanced control strategy that finds broad applications across fields like engineering, economics, and robotics [22,36]. It uses a system’s mathematical model to predict future behavior and make optimal control decisions. What sets MPC apart from traditional methods is its ability to operate over a predetermined prediction horizon—a future time window during which it forecasts the system’s response to various inputs.
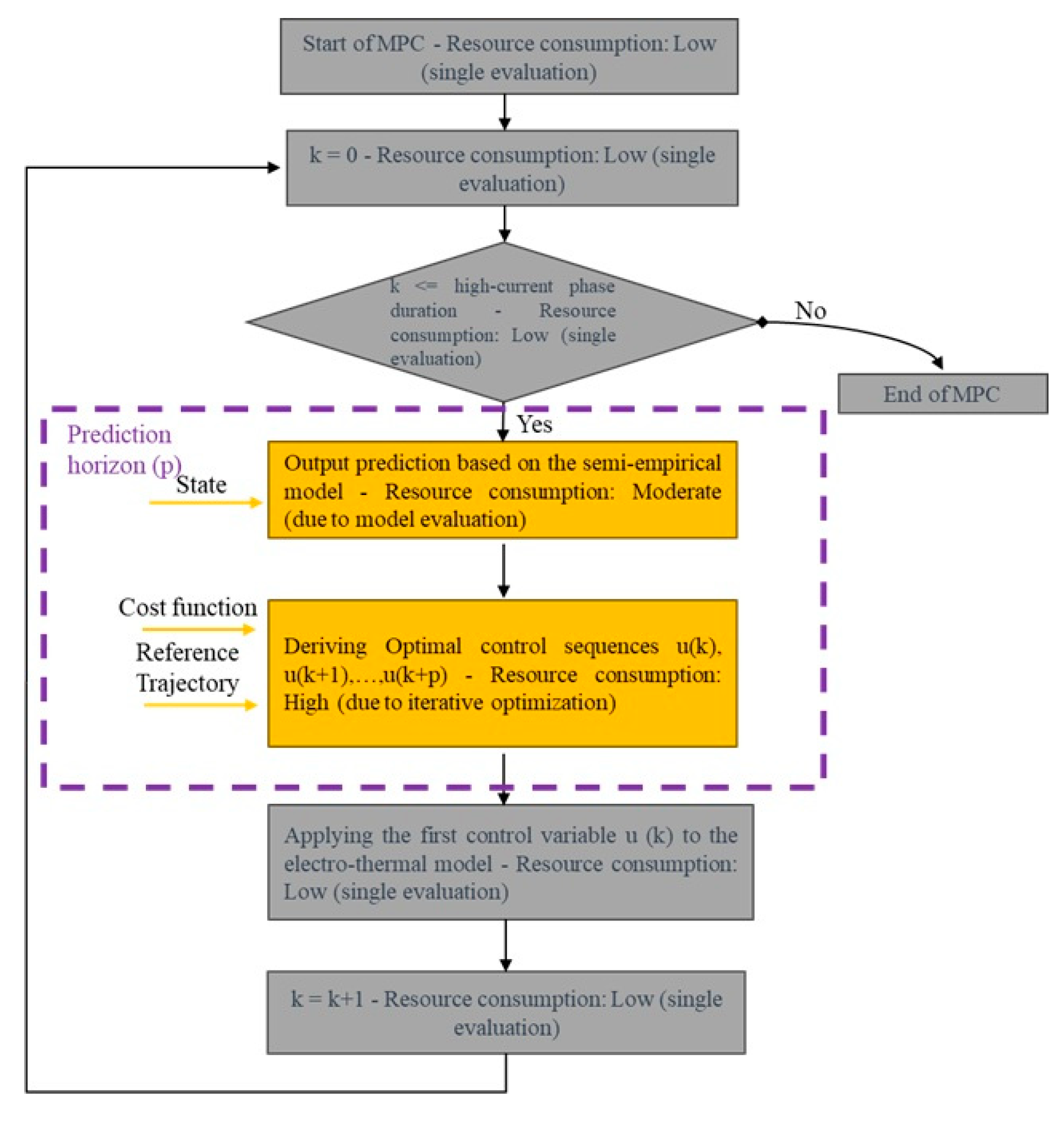
MPC works by formulating an optimization problem that seeks to enhance system performance over the prediction horizon. This is typically achieved by minimizing a cost function, which might involve tracking a reference trajectory or reducing operational costs, all while adhering to system constraints. At every time step, MPC solves this optimization problem using the system’s current state and applies the first control input. Once the control action is implemented, the system’s state is updated, and the optimization process is repeated, offering continuous feedback control. Figure 3 illustrates the flow of MPC and its integration with the semi-empirical model.
Figure 3.
MPC flowchart. Adapted from ref. [37].
In this study, MPC is applied to minimize battery temperature and simultaneously maximize the SoC under a fast-charging profile. The description, development, and validation of the MPC have been previously detailed in [37], and the same approach will be extended to develop a combined MPCANN model in this work.
4.2. Artificial Neural Networks
Artificial Neural Networks (ANNs) have demonstrated high accuracy in battery estimation tasks [30,31,32,33,34]. Among these, feed-forward neural networks (FNNs) stand out as a particularly effective approach for dynamic systems, making them suitable for modeling battery degradation. FNNs excel in predicting a single output, such as capacity degradation, which aligns with the requirements of this study. Therefore, a feed-forward neural network architecture was employed to build the lifetime model. Figure 4 illustrates a typical two-layer FNN configuration, with the corresponding mathematical expressions presented below [38]:
where V and W represent the weight matrices, while vi0 and wj0 denote the firing thresholds. The function σ(.) serves as the mapping function. The inputs to the network are the signals x1, x2, …, and xn, and the outputs are y1, y2, …, and ym. After initializing the network’s weights and biases, it becomes ready for training. The network utilizes 10 hidden neurons, and the dataset is divided, with 75% used for training and 25% for validation and testing. All these processes—training, validation, and testing—are conducted in the MATLAB/Simulink® R2024b environment to ensure compatibility with the electro-thermal model.
Figure 4.
The architecture of the FNN model. Adapted from ref. [35].
4.3. Concept of ANN-MPC
To reduce the computational complexity and resource demands typically associated with MPC, a combination of an ANN and MPC is proposed. As highlighted earlier, ANNs are highly effective for tasks involving single-output mapping. The concept of the integrated ANN-MPC framework is illustrated in Figure 5.
Figure 5.
Concept of the ANN-MPC.
Conceptually, a neural network (NN) is integrated with an MPC, where the input and output data generated by the MPC serve as the training set for the ANN-MPC. Typically, the neural network is trained offline using the data samples collected from the MPC’s operation. The measurement data produced by the MPC are stored in tables, and to ensure thorough data coverage, a comprehensive training dataset is gathered. Once trained, the ANN-MPC can operate independently, using straightforward mathematical functions to compute complex simulations and optimization algorithms efficiently.
5. Simulation Study
5.1. Description of the Case Study
In this section, the proposed ANN-MPC is validated through a simulation study of a fast-charging profile (Figure 6). This profile initiates with a high charging current of 4C (12 A) until the battery voltage reaches the maximum recommended upper limit of 4.2 V [35]. This is followed by a constant voltage (CV) phase, which continues until the cut-off current decreases to C/20 (0.15 A). In [37], the high-current phase of the fast-charging profile resulted in elevated temperature levels, exceeding the battery’s safe operating limit (>45 °C). To address this, the authors applied MPC to optimize temperature control, maintaining it within a safe threshold (<45 °C) while maximizing the state of charge (SoC), as illustrated in Figure 6. The computational time to obtain the optimized profile was 5 min and 23 s. Therefore, this scenario is used here as a case study for validating the ANN-MPC. The output from the ANN-MPC, especially the computational time, will be compared to that of the original MPC for accuracy.
Figure 6.
(a) Fast-charging profile of the case study. (b) MPC comparison results of the high-current phase in [37] with the current, temperature, and SoC compared to the experimental data.
5.2. Training of the ANN-MPC for the Case-Study
The ANN-MPC approach offers distinct advantages, such as simplified mathematical expressions and strong approximation capabilities, allowing for the efficient collection of extensive training data. The ANN structure replicates that of the lifetime model, utilizing a two-layer architecture with 10 hidden neurons. The dataset is divided with 75% allocated to training and 25% to validation and testing. Additionally, the MPC model developed in the previous section generates the training data used as inputs for the ANN.
To ensure sufficient data coverage, the MPC training set should be broad enough to encompass the entire operating range of the battery. For this purpose, the fast-charging MPC is simulated with the following initial variables:
Once the data are generated, the ANN is iteratively trained offline with the recorded MPC data. In the following section, the ANN’s outputs will be compared to the virtual MPC results to validate the model’s accuracy.
5.3. Validation of the Case Study
In this section, the MPCANN is validated using the MPC data presented in the previous section. The validation process involves simulations at three temperatures: 25 °C, 0 °C, and 35 °C. The MPCANN architecture demonstrated remarkable efficiency, with each simulation completing in just 5 s. This represents a significant reduction in computational time compared to the original MPC, which required 5 min and 23 s to obtain the optimized profile.
Figure 7 displays the results at ambient temperature. The MPCANN successfully reproduces the current and temperature evolution of the MPC with high accuracy. However, the SoC evolution shows a noticeable deviation from the MPC results. This suggests that a more refined SoC estimation algorithm may need to be integrated into the MPCANN system for improved accuracy.
Figure 7.
The MPCANN current, temperature, and SoC results were compared with the MPC at 25 °C (A), 35 °C (B), and 0 °C (C).
The simulation results at 35 °C, also shown in Figure 7, demonstrate close alignment between the MPCANN and MPC for temperature and current evolutions. Yet, the SoC evolution again shows discrepancies. This may indicate that the ANN requires a larger dataset or more complex architecture to achieve accurate SoC estimation at higher temperatures.
Figure 7 also presents the simulation results at 0 °C. At this temperature, the MPCANN closely replicates the MPC simulation results across all parameters. This strong performance at low temperatures provides compelling evidence of the MPCANN model’s efficiency and versatility.
In the end, the MPCANN demonstrates promising results in reproducing MPC behavior across various temperatures, particularly excelling in current and temperature predictions. While SoC estimation accuracy requires improvement, especially at higher temperatures, the overall performance of the MPCANN is encouraging. These results highlight the potential of combining Model Predictive Control with Artificial Neural Networks for advanced battery modeling and battery management systems.
5.4. Discussion of the Results
The MPCANN architecture demonstrated remarkable efficiency, with each simulation completing in just 5 s—a 94% reduction in computational time compared to the original MPC’s 5 min and 23 s. This dramatic improvement directly addresses the critical barrier to real-time MPC implementation identified in prior studies, such as adaptive MPC strategies for hybrid electric vehicles that struggle with computational scalability under thermal constraints. By integrating offline-trained ANNs, MPCANN avoids the iterative optimization loops inherent to traditional MPC, aligning with recent advances in hybrid Machine Learning - Model Predictive Control (ML-MPC) frameworks that prioritize computational efficiency without sacrificing predictive accuracy.
While MPCANN’s offline training minimizes runtime overhead, its dependency on pre-collected MPC data limits adaptability to unseen operating conditions—a weakness shared by many hybrid ML-MPC systems. Future work could integrate recursive ANN training or nonlinear autoregressive architectures (e.g., nonlinear autoregressive neural network with external input (NARXNet)) to enhance SoC estimation robustness at high temperatures, building on methodologies proposed for health-aware charging protocols. Additionally, expanding validation to include extreme drive cycles (e.g., aggressive acceleration profiles) would further stress-test the framework’s real-world applicability.
6. Conclusions
In this paper, an Artificial Neural Network-based model predictive control concept (ANN-MPC) is proposed for VTC6 3Ah 18650-type lithium-ion cells to enhance the model’s capabilities and decrease the computational time of MPCs. This advanced approach combines the predictive power of MPC with the adaptive learning capabilities of ANN. The ANN is trained offline with the input and output data of an MPC algorithm. Validation of the MPCANN concept was conducted using MPC results from a previous study, showcasing its effectiveness in optimizing battery temperature and SoC performance. The MPCANN demonstrates promising results with a 94% reduction in computational time compared to the original MPC’s 5 min and 23 s. While SoC estimation accuracy requires improvement, especially at higher temperatures, the overall performance of the MPCANN is encouraging. These results highlight the potential of combining MPCANN to reduce the computational complexity and demand of MPC.
In the end, this study contributes valuable data and modeling techniques to the field of battery research, offering insights that can inform the design and optimization of battery models and battery management systems. Indeed, the innovative MPCANN concept has the potential to revolutionize BMS design by offering a computationally efficient alternative to traditional MPC approaches. This could enable the implementation of advanced control strategies in resource-constrained environments, such as electric vehicles or portable electronics, where computational power is limited. The MPCANN’s ability to optimize battery temperature and SoC performance can lead to improved charging strategies, extended battery life, and enhanced safety in practical applications.
Future work should focus on enhancing the SoC estimation capabilities of the MPCANN, potentially through the integration of more sophisticated algorithms (e.g., NARXnet) or by expanding the training dataset with other cell technologies (solid-state cells or potassium-ion batteries). Additionally, further validation across a wider range of operational temperature conditions (e.g., −10 °C, 45 °C, and 60 °C) could provide valuable insights into the model’s robustness and applicability in diverse scenarios.
The promising results of the MPCANN validation open new avenues for research in adaptive control strategies for battery systems, potentially leading to significant improvements in computational complexity and demands of highly promising control techniques such as MPC.
Author Contributions
Conceptualization: J.J.; Data curation: J.J.; Formal analysis: J.J.; Funding acquisition: F.B.; Investigation: J.J.; Methodology: J.J.; Project administration: J.J.; Resources: J.J.; Software: J.J.; Supervision: A.D.; Validation: J.J.; Visualization: J.J.; Writing—original draft: J.J.; Writing—review and editing: J.J., F.B. and A.D. All authors have read and agreed to the published version of the manuscript.
Funding
This research received no external funding.
Data Availability Statement
The data presented in this study are available on request from the corresponding author.
Acknowledgments
This study is supported by Solithor BV, a company located in Belgium.
Conflicts of Interest
The authors Joris Jaguemont, Ali Darwiche, and Fanny Barde were employed by Solithor BV.
References
- Armand, M.; Axmann, P.; Bresser, D.; Copley, M.; Edström, K.; Ekberg, C.; Guyomard, D.; Lestriez, B.; Novák, P.; Petranikova, M.; et al. Lithium-Ion Batteries–Current State of the Art and Anticipated Developments. J. Power Sources 2020, 479, 228708. [Google Scholar] [CrossRef]
- Abid, M.; Tabaa, M.; Chakir, A.; Hachimi, H. Routing and Charging of Electric Vehicles: Literature Review. Energy Rep. 2022, 8, 556–578. [Google Scholar] [CrossRef]
- Martinez, W.H.; Suarez, C. Fast and Ultra-Fast Charging for Battery Electric Vehicles—A Review. In Proceedings of the IEEE Energy Conversion Congress and Exposition (ECCE), Baltimore, MD, USA, 29 September–3 October 2019. [Google Scholar]
- LaMonaca, S.; Ryan, L. The State of Play in Electric Vehicle Charging Services—A Review of Infrastructure Provision, Players, and Policies. Renew. Sustain. Energy Rev. 2022, 154, 111733. [Google Scholar] [CrossRef]
- Liu, S.; Liu, X.; Dou, R.; Zhou, W.; Wen, Z.; Liu, L. Experimental and Simulation Study on Thermal Characteristics of 18,650 Lithium–Iron–Phosphate Battery with and without Spot–Welding Tabs. Appl. Therm. Eng. 2020, 166, 114648. [Google Scholar] [CrossRef]
- Ouyang, D.; Weng, J.; Chen, M.; Wang, J. Impact of High-Temperature Environment on the Optimal Cycle Rate of Lithium-Ion Battery. J. Energy Storage 2020, 28, 101242. [Google Scholar] [CrossRef]
- Zhang, G.; Wei, X.; Han, G.; Dai, H.; Zhu, J.; Wang, X.; Tang, X.; Ye, J. Lithium Plating on the Anode for Lithium-Ion Batteries during Long-Term Low Temperature Cycling. J. Power Sources 2021, 484, 229312. [Google Scholar] [CrossRef]
- Ouyang, D.; Weng, J.; Chen, M.; Wang, J.; Wang, Z. Electrochemical and Thermal Characteristics of Aging Lithium-Ion Cells after Long-Term Cycling at Abusive-Temperature Environments. Process Saf. Environ. Prot. 2022, 159, 1215–1223. [Google Scholar] [CrossRef]
- Al-saadi, M.; Olmos, J.; Saez-de-ibarra, A.; Van Mierlo, J.; Berecibar, M. Fast Charging Impact on the Lithium-Ion Batteries’ Lifetime and Cost-Effective Battery Sizing in Heavy-Duty Electric Vehicles Applications. Energies 2022, 15, 1278. [Google Scholar] [CrossRef]
- Althurthi, S.B.; Rajashekara, K.; Debnath, T. Comparison of EV Fast Charging Protocols and Impact of Sinusoidal Half-Wave Fast Charging Methods on Lithium-Ion Cells. World Electr. Veh. J. 2024, 15, 54. [Google Scholar] [CrossRef]
- Ohneseit, S.; Finster, P.; Floras, C.; Lubenau, N.; Uhlmann, N.; Seifert, H.J.; Ziebert, C. Thermal and Mechanical Safety Assessment of Type 21700 Lithium-Ion Batteries with NMC, NCA and LFP Cathodes–Investigation of Cell Abuse by Means of Accelerating Rate Calorimetry (ARC). Batteries 2023, 9, 237. [Google Scholar] [CrossRef]
- Lamb, J.; Orendorff, C.J.; Steele, L.A.M.; Spangler, S.W. Failure Propagation in Multi-Cell Lithium Ion Batteries. J. Power Sources 2015, 283, 517–523. [Google Scholar] [CrossRef]
- Mallick, S.; Gayen, D. Thermal Behaviour and Thermal Runaway Propagation in Lithium-Ion Battery Systems—A Critical Review. J. Energy Storage 2023, 62, 106894. [Google Scholar] [CrossRef]
- Mao, N.; Zhang, T. A Systematic Investigation of Internal Physical and Chemical Changes of Lithium-Ion Batteries during Overcharge. J. Power Sources 2022, 518, 230767. [Google Scholar] [CrossRef]
- Sun, P.; Zhang, X. Lithium-Ion Battery Degradation Caused by Overcharging at Low Temperatures. Therm. Sci. Eng. Prog. 2022, 30, 101266. [Google Scholar] [CrossRef]
- Tai, L.D.; Garud, K.S.; Hwang, S.G.; Lee, M.Y. A Review on Advanced Battery Thermal Management Systems for Fast Charging in Electric Vehicles. Batteries 2024, 10, 372. [Google Scholar] [CrossRef]
- Velumani, D.; Bansal, A. Thermal Behavior of Lithium- and Sodium-Ion Batteries: A Review on Heat Generation, Battery Degradation, Thermal Runway-Perspective and Future Directions. Energy and Fuels 2022, 36, 14000–14029. [Google Scholar] [CrossRef]
- Wu, H.; Zhang, X.; Cao, R.; Yang, C. An Investigation on Electrical and Thermal Characteristics of Cylindrical Lithium-Ion Batteries at Low Temperatures. Energy 2021, 225, 120223. [Google Scholar] [CrossRef]
- Ye, Z.; Fu, X.; Zhou, S. Research on Control Strategy of Rapid Preheating for Power Battery in Electric Vehicle at Low Temperatures. Appl. Therm. Eng. 2024, 245, 122770. [Google Scholar] [CrossRef]
- Hu, Z.; Liu, F.; Chen, P.; Xie, C.; Huang, M.; Hu, S.; Lu, S. Experimental Study on the Mechanism of Frequency-Dependent Heat in AC Preheating of Lithium-Ion Battery at Low Temperature. Appl. Therm. Eng. 2022, 214, 118860. [Google Scholar] [CrossRef]
- Berliner, M.D.; Jiang, B.; Cogswell, D.A.; Bazant, M.Z.B.; Braatz, R.D. Fast Charging of Lithium-Ion Batteries by Mathematical Reformulation as Mixed Continuous-Discrete Simulation. In Proceedings of the 2022 American Control Conference (ACC), Atlanta, GA, USA, 8–10 June 2022. [Google Scholar]
- Robinson, P.R.; Cima, D. Model-Predictive Control Fundamentals. In Springer Handbook of Petroleum Technology; Springer: Cham, Switzerland, 2017; pp. 833–839. [Google Scholar] [CrossRef]
- Zhang, H.; Du, L.; Shen, J. Hybrid MPC System for Platoon Based Cooperative Lane Change Control Using Machine Learning Aided Distributed Optimization. Transp. Res. Part B Methodol. 2022, 159, 104–142. [Google Scholar] [CrossRef]
- Zou, C.; Manzie, C.; Nesic, D. Model Predictive Control for Lithium-Ion Battery Optimal Charging. IEEE/ASME Trans. Mechatron. 2018, 23, 947–957. [Google Scholar] [CrossRef]
- Cotrufo, N.; Saloux, E.; Hardy, J.M.; Candanedo, J.A.; Platon, R. A Practical Artificial Intelligence-Based Approach for Predictive Control in Commercial and Institutional Buildings. Energy Build. 2020, 206, 109563. [Google Scholar] [CrossRef]
- Chen, Z.; Mi, C.C.; Xu, J.; Gong, X.; You, C. Energy Management for a Power-Split Plug-in Hybrid Electric Vehicle Based on Dynamic Programming and Neural Networks. IEEE Trans. Veh. Technol. 2014, 63, 1567–1580. [Google Scholar] [CrossRef]
- Wang, D.; Shen, Z.J.; Yin, X.; Tang, S.; Liu, X.; Zhang, C.; Wang, J.; Rodriguez, J.; Norambuena, M. Model Predictive Control Using Artificial Neural Network for Power Converters. IEEE Trans. Ind. Electron. 2022, 69, 3689–3699. [Google Scholar] [CrossRef]
- Zou, C.; Hu, X.; Wei, Z.; Tang, X. Electrothermal Dynamics-Conscious Lithium-Ion Battery Cell-Level Charging Management via State-Monitored Predictive Control. Energy 2017, 141, 250–259. [Google Scholar] [CrossRef]
- Masti, D.; Pippia, T.; Bemporad, A.; de Schutter, B. Learning Approximate Semi-Explicit Hybrid MPC with an Application to Microgrids. IFAC-PapersOnLine 2020, 53, 5207–5212. [Google Scholar] [CrossRef]
- Yang, R.; Xiong, R.; Ma, S.; Lin, X. Characterization of External Short Circuit Faults in Electric Vehicle Li-Ion Battery Packs and Prediction Using Artificial Neural Networks. Appl. Energy 2020, 260, 114253. [Google Scholar] [CrossRef]
- Hosen, M.S.; Jaguemont, J.; Van Mierlo, J.; Berecibar, M. Battery Lifetime Prediction and Performance Assessment of Different Modeling Approaches. iScience 2021, 24, 102060. [Google Scholar] [CrossRef]
- Rouholamini, M.; Wang, C.; Nehrir, H.; Hu, X.; Hu, Z.; Aki, H.; Zhao, B.; Miao, Z.; Strunz, K. A Review of Modeling, Management, and Applications of Grid-Connected Li-Ion Battery Storage Systems. IEEE Trans. Smart Grid 2022, 13, 4505–4524. [Google Scholar] [CrossRef]
- Okwu, M.O.; Tartibu, L.K. Metaheuristic Optimization: Nature-Inspired Algorithms Swarm and Computational Intelligence, Theory and Applications; Springer Nature: Berlin/Heidelberg, Germany, 2021; Volume 927, ISBN 978-3-030-61110-1. [Google Scholar]
- Gan, N.; Sun, Z.; Zhang, Z.; Xu, S.; Liu, P.; Qin, Z. Data-Driven Fault Diagnosis of Lithium-Ion Battery Overdischarge in Electric Vehicles. IEEE Trans. Power Electron. 2022, 37, 4575–4588. [Google Scholar] [CrossRef]
- Jaguemont, J.; Darwiche, A.; Bardé, F. Complete Electrothermal and Lifetime Model of 18650 Nickel Manganese Cobalt Cell Based on Artificial Neural Network Explora: Environment. Explor. Environ. Resour. 2025, 72, 7228. [Google Scholar] [CrossRef]
- Meng, J.; Yue, M.; Diallo, D. Nonlinear Extension of Battery Constrained Predictive Charging Control with Transmission of Jacobian Matrix. Int. J. Electr. Power Energy Syst. 2023, 146, 108762. [Google Scholar] [CrossRef]
- Jaguemont, J.; Darwiche, A.; Barde, F. Optimal Fast-Charging Strategy for Cylindrical Li-Ion Cells at Different Temperatures. World Electr. Veh. J. 2024, 15. [Google Scholar] [CrossRef]
- Abolhassani Monfared, N.; Gharib, N.; Moqtaderi, H.; Hejabi, M.; Amiri, M.; Torabi, F.; Mosahebi, A. Prediction of State-of-Charge Effects on Lead-Acid Battery Characteristics Using Neural Network Parameter Modifier. J. Power Sources 2006, 158, 932–935. [Google Scholar] [CrossRef]
Disclaimer/Publisher’s Note: The statements, opinions and data contained in all publications are solely those of the individual author(s) and contributor(s) and not of MDPI and/or the editor(s). MDPI and/or the editor(s) disclaim responsibility for any injury to people or property resulting from any ideas, methods, instructions or products referred to in the content. |
© 2025 by the authors. Published by MDPI on behalf of the World Electric Vehicle Association. Licensee MDPI, Basel, Switzerland. This article is an open access article distributed under the terms and conditions of the Creative Commons Attribution (CC BY) license (https://creativecommons.org/licenses/by/4.0/).






