Next Article in Journal
Study on Long-Distance Electric Mobility on a Multinational Route
Next Article in Special Issue
Charging Ahead: Perceptions and Adoption of Electric Vehicles Among Full- and Part-Time Ridehailing Drivers in California
Previous Article in Journal
Deadbeat Predictive Current Control Strategy for Permanent Magnet-Assisted Synchronous Reluctance Motor Based on Adaptive Sliding Mode Observer
Previous Article in Special Issue
Prediction of the Charging Probability of Electric Vehicles with Different Power Levels
 
 
Font Type:
Arial Georgia Verdana
Font Size:
Aa Aa Aa
Line Spacing:
Column Width:
Background:
Article

Multi-Objective Optimization of Parking Charging Strategy for Extended-Range Hybrid Electric Vehicle Based on MOMSA

College of Mechanical Engineering, Guangxi University, Nanning 530004, China
*
Author to whom correspondence should be addressed.
World Electr. Veh. J. 2025, 16(4), 203; https://doi.org/10.3390/wevj16040203
Submission received: 20 February 2025 / Revised: 24 March 2025 / Accepted: 25 March 2025 / Published: 1 April 2025

Abstract

Extended-range hybrid electric vehicles (E-RHEVs) require optimized parking charging strategies that consider both charging time and battery health. Existing research often neglects the crucial impact of ambient temperature and long-term cycling on battery degradation. This study addresses this gap by developing a novel parking charging strategy for E-RHEVs that leverages a temperature-dependent battery aging model and a Multi-Objective Mantis Search Algorithm (MOMSA)—a metaheuristic optimization algorithm designed to solve multi-objective problems by efficiently exploring trade-offs between conflicting objectives. The MOMSA optimizes a five-stage State-of-Charge-based Multi-stage Constant Current (SMCC) charging profile—a dynamic current adjustment strategy that minimizes battery capacity degradation by dividing the charging process into sequential phases. The MOMSA-based SMCC strategy achieves an optimal balance between charging time and battery capacity degradation across a range of ambient temperatures (5 °C to 35 °C). Compared to a conventional 0.5C CC-CV charging strategy, the MOMSA-based SMCC strategy demonstrably reduces battery degradation with a moderate increase in charging time. Furthermore, the MOMSA-based charging strategy outperforms a Multi-Objective Particle Swarm Optimization (MOPSO)-based approach, achieving comparable degradation mitigation while significantly reducing charging time. One-week cycling simulations under realistic driving conditions further validate the MOMSA-based charging strategy’s superior long-term performance in delaying battery degradation across various temperatures. This strategy extends E-RHEV battery lifespan while maintaining operational efficiency.

1. Introduction

With the increasing global energy crisis and environmental pollution, the global demand for clean energy and green travel continues to rise [1]. Extended-range hybrid electric vehicles (E-RHEVs) represent a crucial transitional technology between conventional and fully electric vehicles, offering a compelling combination of fuel economy and environmental benefits [2,3]. While various alternative technologies are being explored in the electric vehicle sector, E-RHEVs demonstrate significant practical advantages for current implementation, such as their ability to mitigate range anxiety through onboard energy recovery systems and optimized powertrain configurations [4,5,6]. However, their widespread adoption faces challenges including inadequate charging infrastructure, battery degradation concerns under fast charging, and persistent consumer range anxiety despite technological advancements [7]. In comparison, hydrogen fuel cell vehicles, despite their promising clean and efficient characteristics, encounter substantial challenges including high system costs and insufficient hydrogen refueling infrastructure, which presently constrain their widespread adoption [8,9]. Considering these technological constraints, research on E-RHEV optimization continues to advance. As E-RHEVs become more widespread, charging strategy is becoming more and more critical as the key to ensuring the continuous operation of power batteries. Lithium-ion batteries, favored in E-RHEVs for their high energy density, long lifespan, and low self-discharge rate, remain susceptible to degradation from slow or inappropriate charging [10]. Consequently, optimizing charging strategies to balance charging speed and battery health is a critical challenge [11].
Battery charging strategies for electric vehicles have evolved significantly over the years. This review examines the development of charging techniques from traditional approaches to advanced algorithmic optimization methods. At present, the most prevalent charging strategies used encompass three main approaches: Constant Current–Constant Voltage (CC-CV), Constant Current (CC), and Constant Voltage (CV). Among these, the CC-CV strategy has gained the widest adoption. This method operates in two distinct stages: an initial CC stage followed by a CV stage [12]. During the first stage, the system maintains a steady charging current, typically following manufacturer-specified rates between 0.5C and 1C. Once the battery reaches its predetermined voltage threshold, the system transitions to the second phase. At this time, the voltage remains fixed while the current gradually decreases. The charging process concludes when the current drops to a preset minimum value. While the CC-CV strategy offers advantages in terms of simplicity, ease of implementation, and cost-effectiveness, it also presents certain limitations. During the CC phase, the fixed current fails to adapt to specific battery characteristics, and the CV phase often results in extended charging periods. These factors contribute to reduced flexibility and robustness in the charging process. In recent years, several innovative approaches have emerged to address the limitations of traditional CC-CV charging strategies. Vo et al. [13] proposed a lithium-ion battery charging strategy that integrated the Taguchi method with State-of-Charge (SOC) estimation. The Taguchi method was employed to optimize the charging current profile, while an adaptive switching-gain sliding mode observer was utilized to estimate the SOC for controlling and terminating the charging process. Compared to the traditional CC-CV method, this strategy reduced charging times, minimized temperature fluctuations, and improved energy efficiency. Abdollahi et al. [14], the linear quadratic solution to optimally charge a Li-ion battery in a general form was given. This method addresses minimizing a weighted sum temperature rise, optimizing battery lifespan and determining the optimal charging current for the CC stage. Moreover, Xu et al. [15] has integrated electrochemical, thermal, and capacity degradation factors into a comprehensive model. By applying dynamic programming optimization, researchers developed an enhanced CC-CV charging curve that effectively extends battery lifespan while mitigating temperature increases. Although these methods have focused on improving the traditional CC-CV charging strategy, they nevertheless still employ the two-stage charging architecture.
The Multi-stage Constant Current (MCC) charging strategy represents an evolution of the traditional CC-CV approach, offering more sophisticated control through multiple constant current charging stages. This advancement allows for better adaptation to varying battery states and enables more intelligent charging control. The strategy has developed along two main paths: Voltage-based Multi-stage Constant Current (VMCC) and State-of-Charge-based Multi-stage Constant Current (SMCC) [16]. The VMCC approach takes the predetermined voltage thresholds as the transition points. Each stage maintains a constant charging current until reaching its designated voltage threshold; after that, the system switches to a lower current level. However, this method has shown limitations at low adaptability, particularly when operating at lower current levels near the preset voltage thresholds [17,18]. In contrast, SMCC demonstrates flexibility by modulating the charging current based on SOC of batteries. This approach offers enhanced adaptability throughout the charging process. Building upon the SMCC approach, researchers have further refined multi-stage charging strategies by incorporating advanced optimization techniques and considering multiple performance objectives. Wu et al. [19] introduces a five-stage Constant Current (5SCC) strategy optimized using orthogonal experimental design, achieving a balance between charging time, temperature rise and capacity degradation. Liu et al. [20] developed an adaptive multi-stage charging strategy based on a temperature-SOC surface model, specifically addressing the challenges of low-temperature charging by dynamically adjusting current profiles. Tahir et al. [21] also employed the Taguchi method to optimize a five-stage constant current strategy, demonstrating the potential of SMCC to balance charging speed and thermal safety.
Going beyond parameter optimization. Huang et al. [22] introduced the Coyote Optimization Algorithm (COA) for solving a nine-parameter SMCC optimization problem, achieving significant improvements in charging time and temperature control compared to traditional methods and existing optimization approaches. Furthermore, to address the complexity of multi-objective optimization, Gavathri et al. [23] utilized a Hybrid Electro-Thermal Model (H-ETM) combined with a Multi-Objective Genetic Algorithm (MOGA) to achieve precise control over charging parameters and allow for customized trade-offs between charging speed and temperature rise. Liu et al. [24] introduced an innovative charging optimization method utilizing voltage spectrum distribution mapping developed through physical modeling and genetic algorithms. This method significantly improved upon conventional approaches, achieving faster charging times and reduced battery degradation while preventing unwanted electrochemical reactions. Wang et al. [25] designed a multi-stage constant current strategy based on a fractional-order model to address the issue of temperature rise during fast charging. Experimental results show that the optimized SMCC scheme effectively balances charging speed and temperature rise, shortening the charging time while ensuring the stability of the battery’s chemical structure.
Recent advancements in battery charging strategies have yielded significant improvements over traditional methods. Bose et al. [26] propose the Multistep Constant-Current Constant-Temperature Constant-Voltage (MSCCCTCV) approach, which achieves remarkable improvements with a 31% reduction in charging time and a 66% increase in cycle life compared to conventional 1C CC-CV charging, as revealed by comparative analysis. Similarly, Sun et al. [27] present a multi-stage strategy with rapid lithium dendrite detection, demonstrating optimization along different parameters, yielding a 15.7% reduction in energy consumption, a 21.44% decrease in charging time, and a 26.61% reduction in lithium deposition diagnosis time. Lee et al. [28] introduce the three-stage SMCC approach, which focuses on efficiency optimization, achieving incremental yet meaningful improvements of 1.82% in energy losses and 4.27% in charging duration. Lee et al. [29] further advance this work with a Taguchi-optimized four-stage constant current protocol, demonstrating substantial reductions in charging duration compared to traditional CC-CV and VMCC strategies.
These varying performance outcomes highlight fundamental challenges in battery charging strategy optimization: balancing multiple competing objectives while ensuring applicability to real-world operating conditions. Despite recent advancements, several critical limitations persist in current research. First, most studies optimize charging protocols under controlled laboratory conditions, neglecting the significant impact of ambient temperature fluctuations on battery degradation during actual vehicle operation. Second, evaluations typically focus on single-charge cycles rather than considering cumulative degradation effects across multiple charge–discharge cycles that occur during regular vehicle use. Third, laboratory studies often fail to account for the complex interaction between charging strategies and real-world driving conditions. Fourth, insufficient integration of charging strategies within comprehensive vehicle simulation frameworks prevents holistic performance evaluation across diverse operational scenarios.
In view of the above reasons, it is particularly necessary to embed vehicle simulation operations to analyze the effects of battery charging strategies under vehicle operating conditions. Vehicle simulation is able to create a virtual environment that is highly similar to real situations, considering a large number of variables such as ambient temperature and driving conditions. Consequently, the charging and discharging processes of batteries under diverse vehicle operating conditions could be simulated in a comprehensive manner. Through this approach, we could acquire a more profound comprehension of how vehicle operating conditions influence battery charging and discharging, explore the efficacy of charging strategies under real usage conditions, and then evaluate the long-term impacts of charging strategies on battery lifespan and performance more precisely.
This study introduces a parking charging strategy for E-RHEVs based on the Multi-objective Mantis Search Algorithm (MOMSA). This novel strategy incorporates ambient temperature variations into the charging optimization process. To comprehensively assess the efficacy of our proposed parking charging strategy during vehicle operation, a prototype vehicle was meticulously modeled and simulated. Subsequently, an in-depth analysis was conducted on the battery performance of the prototype over a one-week operation period under diverse temperature conditions. Ultimately, a holistic evaluation of the effectiveness of our parking charging strategy was carried out.
The primary innovations and contributions of this study include three aspects:
  • Temperature-dependent battery aging model: A set of differentiated battery aging model groups was constructed to accurately describe the capacity degradation of the battery under various temperature conditions such as low temperature, normal temperature and high temperature. This model enables a more precise assessment of battery health under varying temperature conditions.
  • Application of MOMSA for charging optimization: An SMCC charging strategy is optimized firstly using MOMSA, balancing two competing objectives: minimizing charging time and maximizing battery lifespan across varying ambient temperatures conditions.
  • Consider the impact of ambient temperature and driving conditions on battery charging strategies: To consider the effect of vehicle operating conditions on battery charging and discharging, the charging strategy is embedded in the whole vehicle model for simulation. Then, the effectiveness of ambient temperature and driving conditions on the battery charging strategy is investigated.
The remainder of this paper is structured as follows: Section 2 details the E-RHEV simulation model and the construction of the temperature-dependent battery aging model. Section 3 outlines the optimization objective functions and MOMSA implementation. Section 4 presents the validation results of charging strategy based on MOMSA. Section 5 describes the simulation environment of the extended-range hybrid truck, and analyzes the battery performance changes of the vehicle during one week of operation. Finally, Section 6 concludes the study and provides insights for future research.

2. Extended-Range Hybrid System Modeling

2.1. E-RHEV Configuration

This study focuses on a rear-wheel-driven extended-range hybrid electric truck as the research object, with its system topology illustrated in Figure 1. The vehicle’s power system consists of three primary components: an Auxiliary Power Unit (APU) (comprising an engine and generator), a power battery and a drive motor. The models for the engine, motor, and battery are based on steady-state or quasi-steady-state assumptions. The vehicle was designed by the partner company, and its specific specifications are shown in Table 1. The powertrain components were carefully selected to optimize fuel efficiency and vehicle performance. The system incorporates an integrated starter generator (ISG) for the APU, a permanent magnet synchronous motor for primary propulsion, and a lithium iron phosphate (LiFePO4) battery pack for energy storage. Table 2 gives detailed specifications for these core powertrain components. These data were also provided by our partner company.

2.2. Engine Model

The E-RHEV’s engine serves dual functions: providing propulsion power and charging the traction battery. Research indicates that the engine’s fuel consumption characteristics significantly affect overall vehicle efficiency, varying according to engine speed and load conditions. To simplify the analysis, this study assumes that the efficiency curves of the engine and motor are known and fixed, without significant variations due to changing operating conditions. This study obtained the engine’s effective brake-specific fuel consumption (BSFC) data through the chassis dynamometer testing. The BSFC is expressed as a function of engine speed n I C E and engine torque T I C E . The BSFC map, shown in Figure 2, illustrates the fuel efficiency across various operating points, demonstrating the relationship between fuel consumption and engine operating conditions.
B S F C = f I C E ( T I C E , n I C E )
The instantaneous fuel consumption rate of the engine can be expressed as:
m ˙ f u e l = T I C E n I C E B S F C 3.6 × 10 6

2.3. Electric Motor Model

The motor of the E-RHEV operates in two distinct modes: electric drive and generation. In electric drive mode, the drive motor provides propulsive force for the vehicle’s acceleration; while in generation mode, it enables energy recovery through regenerative braking. The range extender, comprising the engine-generator unit, supplies electrical power to charge the traction battery or directly power the drive motor.
This study incorporates both motor and generator modeling based on dynamometer test data. The traction motor and generator efficiency maps were developed by establishing the relationship between rotational speed, torque, and efficiency. These characteristics are illustrated in Figure 3 and Figure 4, respectively. The efficiency values at specific operating points can be determined by interpolating speed-torque data. The relationship between motor power, torque, speed, and efficiency can be mathematically expressed as follows:
η M G = f e f f ( T M G , n M G )
P M G _ E = T M G n M G 9550 P M G η M G sgn ( P M G )
where P M G _ E is the motor electric power, P M G is the motor mechanical power, n M G is the motor speed, and T M G is the motor torque, η M G is the motor’s efficiency. And when P M G > 0 , it represents motor efficiency; when P M G < 0 , it represents generator efficiency. sgn ( x ) is the sign function, and when sgn ( x ) = 1 , x 0 is the motoring state; when sgn ( x ) = 1 , x 0 is the generating state.

2.4. Battery Pack Model

In this study, the internal resistance (R-int) model is used to describe the characteristics of the traction battery in the extended-range hybrid electric vehicle. The model utilizes a simplified equivalent circuit consisting of a voltage source in series with a resistor, as illustrated in Figure 5. Following Ohm’s law principles, the battery pack’s electrical behavior is represented by two primary parameters: open-circuit voltage U o c and internal resistance R i n t in an equivalent circuit configuration.
I b a t t = U o c U o c 2 4 R i n t P b a t t 2 R i n t
P b a t t = P M G η M G sgn ( P M G )
S O ˙ C = I b a t t Q b a t t Q l o s s
where I b a t t is the battery current, which is negative when charging and positive when discharging; P b a t t is the output power of the battery; the principle of symbol function is the same as that of Formula (4). Q b a t t is the nominal capacity of the battery, and Q l o s s is the total capacity degradation caused by battery aging. S O ˙ C is the instantaneous change rate of the traction battery.

2.5. Battery Aging Model

Existing studies on lithium iron phosphate battery aging models often focus on limited temperature ranges, with some applicable only to normal/high-temperatures and others to low temperatures, failing to address the broad spectrum required for real-world applications. To quantify the impact of temperature variations in a subtropical monsoon region, this study analyzes annual temperature data from Nanning [30], categorizing temperatures into low (5–10 °C), transitional (10–20 °C), normal (20–30 °C), and high (30–35 °C) conditions, with aging models based on the Arrhenius empirical formula applied accordingly. The Arrhenius-based semi-empirical model was selected due to its proven accuracy in capturing the effects of temperature and charge–discharge rates on battery degradation, validated by extensive cycle aging tests [31], and its computational efficiency for integration into multi-objective optimization frameworks. The model relies on the following assumptions: (1) uniform temperature distribution within the battery, neglecting local thermal gradients; (2) cycling depth within a 10–90% SOC range; (3) charge–discharge rates limited to 0.5C–2C. The battery aging model is established using the Arrhenius empirical formula, expressed as follows [32]:
Q l o s s = B exp ( E a + η C r a t e R g a s T K ) ( A h ) z
where Q loss is the battery capacity degradation; C r a t e is the charge and discharge rate of the battery; E a is the activation energy of the battery; η is the compensation coefficient; z is a power-law factor; R g a s is the gas constant; T K is the ambient temperature, unit is °C; A h is ampere-hour throughput.
Song et al. [33] developed a modified version of the battery aging model based on Arrhenius’s empirical formula for low-temperature conditions. This temperature-specific adaptation can be expressed as follows:
Q l o s s = 0 . 0032 exp ( 15162 + 1516 C r a t e 8 . 314 287 . 75 T K + 265 ) ( A h ) 0 . 849
Furthermore, Song et al. [34] proposed a modified version of the battery aging model based on Arrhenius’s empirical formula for normal-temperature and high-temperature conditions. The modified model can be expressed as follows:
Q l o s s = 0 . 0032 exp ( 15162 + 1516 C r a t e 8 . 314 ( T K + 273 . 15 ) ) ( A h ) 0 . 824
The End-of-Life (EOL) criterion for traction battery is typically defined as a 20% reduction in usable capacity [35]. Under nominal operating conditions, battery service life can be quantified by the cumulative charge throughput achieved before reaching this EOL threshold. The total ampere-hour throughput over the battery’s lifetime can be mathematically expressed as follows:
τ = 0 E O L I c , n o m ( t ) d t
where I c , n o m is the battery current under the calibration condition, and E O L is the time of battery lifespan termination.
Battery operating conditions in real-world applications are inherently complex and dynamic. To quantify battery degradation under actual cycling conditions [36], a severity factor (σ) is introduced, which is defined as:
σ ( t ) = A h n o m ( S O C n o m , C r a t e , n o m , T K , n o m ) A h c y c ( S O C , C r a t e , T K )
where A h n o m is the total ampere-hour throughput to E O L under the standard test conditions of S O C n o m = 0.5 , C r a t e , n o m = 1.5   C , T K , n o m = 25   ° C ; A h c y c is the total ampere-hour throughput corresponding to the actual working state. The values of A h n o m , 1 and A h c y c , 1 in the low-temperature model and. A h n o m , 2 and A h c y c , 2 in the normal-/high-temperature model can be expressed as:
A h n o m , 1 = Q c y c , E O L 0.0032 exp ( E a   +   η C r a t e , n o m R g a s ( 287.75     T K , n o m   +   265 ) ) 1 z
A h c y c , 1 = Q c y c , E O L 0.0032 exp ( E a   +   η C r a t e R g a s ( 287.75     T K   +   265 ) ) 1 z
A h n o m , 2 = Q c y c , E O L 0.0032 exp ( E a   +   η C r a t e , n o m R g a s ( T K , n o m   +   273.15 ) ) 1 z
A h c y c , 2 = Q c y c , E O L 0.0032 exp ( E a   +   η C r a t e R g a s ( T K   +   273.15 ) ) 1 z
where Q c y c , E O L is the battery capacity degradation caused by cycling to E O L . According to engineering experience, Q c y c , E O L is defined as 20%.
In comparison to the rated operating conditions, the effective ampere-hour throughput, calculated based on the severity factor, is expressed as follows [36]:
A h e f f ( t ) = 1 3600 0 t σ ( τ ) I b a t t ( τ ) d τ
where A h e f f is the effective electric quantity flowing through the battery, which is used to characterize the effective cycle life depletion caused by the internal charge exchange of the battery.

3. Design of SMCC Optimization Algorithm Based on MOMSA

3.1. Design of SMCC Charging Strategy

To achieve highly efficient charging from initial SOC to SOC = 90% [37] while minimizing capacity degradation, this study employs a SOC-based SMCC charging strategy. The strategy diagram is illustrated in Figure 6. During the charging process, the charging current is divided into multiple preset constant current stages ( I 1 ,   I 2 , ,   I N ). When the SOC reaches a preset threshold for each stage ( S O C c h 1 ,   S O C c h 2 , ,   S O C c h N ), the system automatically transitions to the next stage and adjusts the corresponding charging current accordingly. Research findings indicate that increasing the number of charging stages beyond five yields limited charging time, energy efficiency, and capacity retention improvements [38]. Specifically, optimization results from [38] show that when the number of charging stages increases from three to five, the charging time and uncharged capacity decrease significantly, with the Pareto set moving closer to the origin, indicating better performance. However, when the stage number increases from five to seven, the improvements in charging time and uncharged capacity are marginal. Additionally, the energy loss decreases as the stage number increases, but the performance difference between five and seven stages is minimal, with five stages showing slightly better energy efficiency compared to seven stages. Therefore, a five-stage charging scheme was selected as the basis of this study. The strategy divides the charging process into stages based on equal SOC intervals, set at 50%, 60%, 70%, 80% and 90%. An initial SOC of 50% was chosen for the first stage because, at lower SOC levels, the battery operates in the linear charging region, which provides higher charging efficiency and reduces stress on the battery [39].
The SMCC strategy offers a key advantage over conventional VMCC approaches through its independent stage-wise current control. Unlike VMCC, the charging current for each stage can be optimized independently without the constraint of sequential reduction or dependency on previous stages. The independent stage-wise current control significantly expands the optimization search space and enhances the precision of determining optimal charging parameters.

3.2. Optimization Objectives and Constraints

3.2.1. Multi-Objective Problem Formulation

This study aims to address the core challenge in the battery charging process: achieving a balance between charging time and battery capacity degradation. While fast charging can enhance charging efficiency, it often accelerates battery capacity degradation. The quantification of this trade-off is essential for optimization, with charging time and battery capacity degradation serving as the primary metrics. These parameters exhibit a highly nonlinear and inversely proportional trend relationship, where reducing charging time typically increases the rate of capacity loss. This relationship is quantifiable across charging profiles and is influenced by factors such as current density and battery chemistry. Therefore, designing an effective charging strategy requires identifying the optimal balance between these conflicting objectives. This optimization can be formulated as a multi-objective problem, expressed mathematically as follows:
M i n i m i z e   J = { T t o t ( T K , I b a t t ) , Q l o s s ( T K , I b a t t ) }
where T t o t is the total charging time.

3.2.2. Constraint Conditions

To ensure safe and stable battery operation, this study establishes constraints and initial values for key parameters, including the upper and lower bounds of charging current and voltage, along with other relevant conditions. Specifically, the charging current I is constrained within the range of [0.1C, 1C] Amperes. This range is based on the battery manufacturer’s charge/discharge specifications, ensuring both battery safety and lifespan while simultaneously meeting the demands for fast charging efficiency. Concurrently, the operational voltage U is confined to the range [280.8, 374.4] V, derived from the nominal operating voltage range of the battery pack, thus guaranteeing operation within the defined electrochemical stability window and preventing irreversible degradation. The SOC is maintained between 10% and 90%. This prevents damage caused by overcharging and over-discharging, thereby extending the battery’s service life. Considering the scenario where a R-EHEV is parked and used to supply power to a home or charging station, the charging duration is constrained to within 20,000 s. Furthermore, in conjunction with the content elaborated in Section 2.5, the maximum battery capacity fade is limited to no more than 20%. The specific parameter constraints outlined in this study are presented in Table 3.

3.3. Optimization Algorithm Process Design

In engineering design, multi-stage optimization problems rarely yield solutions that simultaneously optimize all objectives. This limitation has led researchers to focus on identifying Pareto-optimal solutions that effectively balance competing objectives. Mohammed Jameel et al. [40] introduced the Multi-objective Mantis Search Algorithm In 2024, which mimics the predatory behavior of mantids. The algorithm is well suited for complex optimization tasks due to its fast search efficiency and simple model structure, making it particularly suitable for this research.
The core idea of MOMSA comes from the bionic research of mantis preying behavior, combining the search strategy of mantis in the process of hunting with the principle of multi-objective optimization. The hunting process of the mantis consists of four main stages: the waiting stage (initialization), the exploration stage, the development stage, and the sexual cannibalism dynamic stage.
In the algorithm implementation, each candidate solution represents a mantis individual whose search behavior is guided by the fitness value of the objective function. The algorithm uses Pareto advantage to evaluate candidate solutions, and retains a non-dominated set that converges gradually to the Pareto boundary through an external archiving mechanism. Non-dominant Ranking (NDR) is a core component of MOMSA. To further enhance the distribution of solutions in the Pareto front-end layer and prevent local convergence, MOMSA employs a crowding distance (CD) mechanism. This mechanism quantifies the density of solutions on the Pareto boundary, ensuring the diversity and uniform distribution of solutions throughout the target space. This section comprehensively introduces the theoretical basis, mathematical formulas and implementation methods of MOMSA optimization algorithm.

3.3.1. Mathematical Formulation

1. Initialization Phase
MOMSA is built upon the Mantis Search Algorithm (MSA), which draws inspiration from the unique behavior of mantises and possesses numerous advantages [41]. In the initialization phase, MOMSA creates an initial population consisting of search agents (mantis individuals) representing potential solutions. The position of each mantis can be can be expressed as follows:
X i ( t ) = r a n d ( X u p X l o w ) + X l o w , i = 1 , 2 , , N p o p , j = 1 , 2 , , D
where X u p and X l o w represent the lower and upper bounds of the search space dimension j, respectively.
2. Exploration Phase
The exploration phase models the mantis’s hunting behavior, divided into two behavioral modes: pursuer and ambusher. The pursuer behavior combines Levy flight distribution with normal distribution characteristics. The position update formula can be expressed as follows:
X i ( t + 1 ) = X i ( t ) + τ 1 × ( X i ( t ) X α ( t ) ) + τ 2 U × ( X α ( t ) X b ( t ) ) ,   r 1 < r 2 X i ( t ) × U + ( X α ( t ) + r 3 × ( X b ( t ) X c ( t ) ) ) × ( 1 U ) ,                   e l s e
where τ 1 is generated by the Levy flight strategy; τ 2 ~ N ( 0 , 1 ) ; r 1 ,   r 2 ,   r 3 [ 0 ,   1 ] are random numbers; X a ( t ) ,   X b ( t ) ,   X c ( t ) are randomly chosen from the current population, distinct from X i ( t ) for search diversity. U is a binary vector generated by Formula (21), r 4 ,   r 5 randomly generated in [0, 1] to adjust the search direction.
U = 0 ,   r 4 < r 5 1 ,         e l s e
The behavior of the ambusher is simulated by creating an archive to store locally optimal solutions. The position update formula is as follows:
X i ( t + 1 ) = X i ( t ) + α ( X a r ( t ) X a ( t ) ) , r 8 < r 9 X a r ( t ) + ( r 6 × 2 1 ) × μ × ( r 7 ( X u p X l o w ) + X l o w ) , else
where X a r ( t ) represents the current optimal solution; α is for adjusting the position of the mantis’s head; μ = ( 1 t T ) where T is the maximum number of iterations; r 6 ,   r 7 ,   r 8 ,   r 9 are all random numbers in the interval [0, 1].
3. Exploitation Phase
In the exploitation phase, when prey approaches, the mantis launches an attack. The solution update formula can be expressed as:
X i ( t + 1 ) = X i ( t ) + r 10 × ( X a X b ( t ) ) , r 11 < r 12 X i ( t ) + X * ( t ) 2 + v s d s i ( t ) , else
where X * ( t ) represents the current optimal solution of the population. d s i is the distance between the current and optimal solutions. v s is the mantis striking speed. r 10 ,   r 11 ,   r 12 are randomly generated in [0, 1]. The formulas for d s i and v s can be expressed as follows:
d s i ( t ) = X * ( t ) X i ( t )
v s = 1 1 + e i ρ
where ρ represents the gravitational acceleration of the mantis impact, and the value is set to 6 in this study; l is a value randomly generated within the range of [−1, −2], which is used to adjust the gravitational acceleration.
4. Sexual Cannibalism Dynamics
Sexual cannibalism dynamics simulate the female mantis attracting the male, mating, and potentially eating the male. The attraction process can be expressed as:
X i t + 1 = X i t + r 13 × X i t X a t
where X i t represents the female mantis. X a t is a randomly selected solution from the population representing the attracted male, and r 13 is a random number in [0, 1].
The mating process uses a uniform crossover operator, which can be expressed as follows:
X i t + 1 = X i t × U + X 11 t + r 14 × X 11 t + X i t × 1 U
where X 11 t represents the value of the 1st dimension of the 1st mantis, and r 14 is a random number in [0, 1].
The process of the female eating the male can be expressed as:
γ i ( t + 1 ) = X a ( t ) cos ( 2 l π ) μ
where X a ( t ) represents the male mantis and μ represents the consumption ratio.
5. Non-Dominated Sorting
Non-dominated Sorting (NDS) is a core component of MOMSA, The NDS is shown in Figure 7. In multi-objective optimization problems, traditional relational operators cannot accurately compare the superiority of different solutions, necessitating the concept of Pareto optimality. Solution x dominates solution y (denoted as x y ) if: 1. for all objective functions i 1 ,   2 , ,   M ,   f i ( x )     f i ( y ) ; 2. there exists at least one objective function, j 1 ,   2 , ,   M ,   f j ( x )   <   f j ( y ) . Non-dominated solutions form the Pareto set (PS) are expressed as:
P S = { x X | y X ,   y < x }
6. Crowding Distance Mechanism
The CD mechanism is crucial for maintaining population diversity in MOMSA; the CD method is shown in Figure 8. In multi-objective optimization, finding non-dominated solutions alone is insufficient; these solutions must be evenly distributed in the objective space to avoid excessive clustering. The CD calculation formula is:
C D j i = f j i + 1 f j i 1 f j m a x f j m i n
where f j m a x and f j m i n represent the maximum and minimum values of the Jth objective function.

3.3.2. Implementation for Battery Charging Optimization

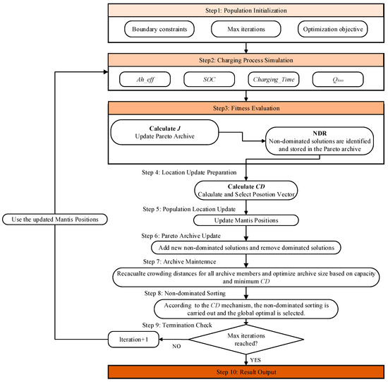
This study employs the SMCC curve as the optimization particle, with current magnitude serving as the primary optimization variable. The overall flow of the optimization algorithm flow is illustrated in Figure 9. The specific steps of the optimization process are summarized as follows:
Step 1:
Population Initialization. Randomly initialize the population within the defined search space to ensure a uniform distribution of individuals across the space. Initialize relevant parameters, including boundary constraints and the maximum number of iterations.
Step 2:
Charging Process Simulation. Apply the mantis population to the charging model for simulation, calculating key parameters such as voltage, temperature, SOC, and Qloss. Transition to the next constant current charging stage when the SOC reaches the preset charging threshold (SOCch). Terminate the simulation when the charging condition (SOC = 90%) is met.
Step 3:
Fitness Evaluation. Calculate and rank each mantis’s fitness values. Non-dominated solutions are identified and stored in the Pareto archive for further processing.
Step 4:
Location Update Preparation. Calculate the CD of each particle in the Pareto archive. Based on these CD values, select a positive vector to guide the optimization process.
Step 5:
Population Location Update. Update the mantis population positions using the selected position vector.
Step 6:
Pareto Archive Update. To maintain the archive’s integrity, add new non-dominated solutions and remove dominated solutions.
Step 7:
Archive Maintenance. Recalculate crowding distances for all archive members and optimize archive size based on capacity constraints and minimum CD thresholds.
Step 8:
Non-dominated Sorting: According to the CD mechanism, the non-dominated sorting is carried out and the global optimal is selected.
Step 9:
Termination Check. Check if the termination criterion (e.g., maximum number of iterations) is met. If not, return to Step 2.
Step 10:
Result Output. Output the non-dominated solution set from the Pareto archive, representing the optimal trade-offs among the objectives.
Figure 9. Optimization flow chart of the model.
Figure 9. Optimization flow chart of the model.
Wevj 16 00203 g009

3.4. Optimal Solution of Pareto Frontier Based on Standard Euclidean Distance Method

Euclidean distance is a fundamental metric for measuring spatial relationships between points. Its geometric clarity and mathematical robustness make it valuable for identifying optimal solutions within a Pareto frontier. This study uses a standardized Euclidean distance method to address the multi-objective optimization problem, where objective distance measurements, relative to a strategically defined reference point, quantitatively assess Pareto frontier solutions. This approach reduces subjective bias in solution selection, enabling more precise identification of optimal solutions.
The effectiveness of this method depends on appropriate reference point selection. These points typically represent ideal target states. This study, focusing on minimizing both charging time and battery capacity degradation, sets the reference point R = ( r 1 ,   r 2 ) at the origin. It is worth noting that the geometric sensitivity of the solution to the choice of reference points varies with changes in the topological structure of the Pareto front. In real-world applications, dynamic reference points could be implemented through battery age-adaptive adjustments, usage pattern recognition, or reinforcement learning techniques, potentially improving optimization outcomes as operational conditions evolve over time. Future research could explore dynamic reference point adjustment mechanisms to enhance robustness. However, due to the significance of the scales and units of the optimization objectives, standardization is necessary before calculating Euclidean distances. In battery charging optimization problems, this necessity becomes particularly pronounced as charging time and capacity degradation inherently exist in vastly different numerical ranges. Without proper standardization, the objective with larger absolute values would disproportionately influence the Euclidean distance calculations, potentially skewing the optimization results toward suboptimal solutions. The Z-score standardization approach was selected over alternatives like min-max normalization because it is less sensitive to outliers in the solution space—a common occurrence in battery optimization where certain charging protocols may produce extreme values. Furthermore, Z-score maintains the statistical properties of the objective function distributions, which enhances the algorithm’s ability to differentiate between similar solutions in densely populated regions of the Pareto front, precisely where the most balanced trade-offs between charging speed and battery longevity typically occur. Therefore, this study implements Z-score standardization to normalize both objectives, ensuring equal weighting in the distance calculations. This technique transforms the data to have a mean of zero and a standard deviation of one. The Z-score standardization formula is expressed as:
Z _ s c o r e = x i x ¯ S z
where x i represents the i t h data point of the optimization objective in the Pareto frontier, x ¯ represents the mean value of the optimization objective, and S z represents the standard deviation of the optimization objective.
d ( S , R ) = ( s 1 r 1 ) 2 + ( s 2 r 2 ) 2
Using the calculated Euclidean distances, the solution on the Pareto frontier closest to the reference point is selected as the optimal compromise. In a two-dimensional objective space, this method has clear geometric significance; when extended to high-dimensional optimization problems, it is necessary to integrate dimensionality reduction techniques or hybrid distance metrics to maintain discriminative power. This approach has clear geometric and practical significance:
  • In standardized two-dimensional objective space, the shortest distance represents the best trade-off between two optimization objectives: charging time and battery capacity degradation.
  • From an optimization perspective, this distance-based selection method ensures a balanced optimization of both objectives within the constraints.

4. MOMSA Optimization Results Analysis

4.1. Performance Comparison with Traditional Charging Strategies

To evaluate the performance of the optimized charging strategy, this study uses the Multi-Objective Particle Swarm Optimization (MOPSO)-based optimized charging strategy and the traditional E-RHEV charging scheme as the control strategy. The traditional control strategy adopts the CC-CV charging mode, with a constant current of 0.5C during the constant current stage, referred to as the 0.5C CC-CV charging strategy. This strategy is recommended by the battery manufacturer and is widely adopted as a standard charging protocol in the industry.
The optimization, conducted at an ambient temperature of 25 °C, focused on minimizing two primary objectives: charging time and battery capacity degradation. The MOMSA algorithm generated a Pareto frontier of optimal solutions, as illustrated in Figure 10. Furthermore, the optimal balanced charging strategy, identified using the standardized Euclidean distance method, employs a charging current sequence of [18.8 A, 18.257 A, 18.887 A, 23.706 A, 21.805 A], resulting in a total charging time of 7050.8 s and a battery capacity degradation of 0.000183%. For comprehensive comparison, an additional MOPSO-based optimization strategy was implemented, which produced a balanced charging current sequence of [16.997 A, 15.880 A, 19.971 A, 21.913 A, 16.613 A], achieving a battery capacity degradation Qloss = 0.000179% with a charging time of 7848.5 s.
Figure 11 shows the comparative analysis of these three strategies, and the optimization results are shown in Table 4, illustrating the trade-offs between charging time and battery capacity degradation. The results indicate that the traditional 0.5C CC-CV strategy completes charging in 5760 s, but at the cost of the highest battery degradation, Qloss = 0.000194%. The MOPSO-based charging strategy significantly reduces battery aging loss compared to the benchmark—7.73%, but extends the charging duration by 36.3%. In contrast, the MOMSA-based charging strategy achieves a more balanced trade-off, reducing battery degradation by 5.67% relative to the 0.5C CC-CV strategy while limiting the charging time increase to 22.4%.
These findings highlight the superiority of the MOMSA approach, which effectively balances charging time and battery capacity degradation, achieving a significant 5.67% reduction in degradation compared to traditional methods. Compared to MOPSO, MOMSA achieves a lower charging time with only a marginal increase in degradation, establishing it as a more optimal solution for battery management systems. This improvement has substantial implications for battery lifespan, particularly in applications such as R-EHEV, where it is projected to increase the achievable driving range per charge cycle and potentially reduce the frequency of battery replacements required throughout the vehicle’s operational lifespan. This makes MOMSA particularly suitable for practical applications where minimizing both charging duration and battery degradation is crucial. Furthermore, by optimizing the charging profile in this manner, the MOMSA-based charging strategy enhances battery performance without excessively compromising efficiency, contributing to a more favorable lifecycle cost and overall user experience. These quantifiable benefits underscore the MOMSA algorithm’s potential for real-world implementation.

4.2. The Influence of Charging Strategy Based on MOMSA at Different Temperatures

To further evaluate the robustness and practicality of the optimized charging strategy, the analysis was extended to examine charging performance across a range of ambient temperatures. Referring to the annual temperature characteristics of Nanning, where the author’s team is located, four temperatures of 5 °C, 15 °C, 25 °C and 35 °C were selected for research. The selected temperatures cover Nanning’s cool winter conditions (5 °C), hot summer conditions (35 °C), spring/autumn conditions (15 °C), and standard temperature (25 °C), establishing a complete temperature spectrum. The Pareto frontiers generated by the MOMSA algorithm are presented in Figure 12, and the corresponding optimal current parameters are detailed in Table 5. Having already analyzed the 25 °C case, the following discussion focuses on the remaining temperature conditions, comparing the performance of the MOMSA-based balanced charging strategy with both the 0.5C CC-CV charging strategy and MOPSO-based charging strategy (Figure 13, Figure 14 and Figure 15 for 35 °C, 15 °C, and 5 °C, respectively).
The optimization results are shown in Table 6. Based on these results, the visualization of optimization under different ambient temperature conditions is shown in Figure 16. Compared with the 0.5C CC-CV charging strategy at 35 °C, the MOMSA-based charging strategy increases the charging duration from 5760 s to 6572.3 s, while reducing battery capacity degradation from 0.000234% to 0.000226% (a 3.4% improvement). In comparison, the MOPSO-based charging strategy results in a longer charging duration of 7242.3 s, with a slightly lower battery capacity degradation of 0.000221%. Similarly, Compared with the 0.5C CC-CV charging strategy at 15 °C, the MOMSA-based charging strategy extends charging time from 5760 s to 7028.2 s, achieving a 5.1% reduction in degradation (0.000158% to 0.000150%), whereas the MOPSO approach achieves a slightly better degradation reduction (0.000144%) but at the cost of a significantly longer charging time (8427.1 s). At 5 °C, both optimized strategies maintain their effectiveness in mitigating battery capacity degradation. The MOMSA-based charging strategy extends charging time from 5760 s to 7040.2 s, reducing degradation from 0.00281% to 0.00273% (a 2.85% improvement). However, the MOPSO-based charging strategy, while reducing degradation to 0.00287%, leads to a much longer charging duration of 7837.3 s, which is 11.3% longer than that of MOMSA.
These results demonstrate that the MOMSA-based balanced charging strategy consistently outperforms the 0.5C CC-CV benchmark across all tested temperatures (5 °C to 35 °C), achieving significant reductions in battery capacity degradation (2.85% to 5.1%) while maintaining a reasonable charging time increase. Compared to MOPSO, while both optimization methods effectively mitigate battery capacity degradation, MOMSA achieves a superior trade-off by significantly reducing charging time while maintaining comparable improvements in battery lifespan.
This optimized charging profile is particularly advantageous for daily vehicle operation, as it provides a practical balance between charging efficiency and battery durability. The consistent performance across diverse temperature conditions further validates the strategy’s robustness and suitability for real-world E-RHEV applications, contributing to enhanced vehicle stability and reliability. Thus, MOMSA emerges as a highly effective approach, offering a well-balanced solution that optimally reconciles charging speed with battery capacity degradation, making it a promising candidate for practical deployment in electric vehicle energy management systems.

5. Simulation Analysis of an E-RHEV Working for One Week

5.1. Setting of Simulations Conditions

To validate the optimized charging strategy and assess its impact on battery cycle lifespan, this study conducted comprehensive simulation testing using a MATLAB/Simulink (R2024b) and AVL Cruise co-simulation environment. The charging control strategy and battery aging model were developed using MATLAB/Simulink, while the vehicle model was constructed in AVL Cruise, with its main parameters listed in Table 1. To integrate these components, the vehicle model and charging control strategy were co-simulated through an interface. This simulation framework was designed to accurately replicate real-world vehicle operating conditions and battery charge–discharge cycles. To evaluate the effectiveness of the proposed parking charging strategy, simulations and comparative analyses were conducted under the simulation conditions outlined below.
The Worldwide Harmonized Light Vehicles Test Cycle (WLTC) Class 3, shown in Figure 17, formed the basis of our testing protocol. This standardized cycle encompasses four distinct driving phases (low, medium, high, and extra-high speed) over 1800 s, covering 23.27 km with a maximum speed of 131.3 km/h. The simulation protocol replicated one week of typical commuter usage, with five repetitions of a cycle consisting of eight WLTC sequences followed by a two-hour stationary charging period, representing approximately 186 km of daily travel.
Figure 18 illustrates the complete vehicle simulation profile, including both driving and charging phases. The simulation incorporates several key assumptions: (1) focus on longitudinal dynamics only, excluding turns, slopes, and complex driving scenarios; (2) idealized driver behavior precisely following predetermined velocity profiles; and (3) environmental parameters varying within predefined limits, excluding extreme conditions. This approach enables comprehensive evaluation of the charging strategy’s performance under representative real-world conditions while maintaining computational efficiency.

5.2. Analysis of One Week Simulation Results

This study simulates real-world vehicle operating conditions and extended cycling to evaluate power battery performance under varying ambient temperatures. Figure 19 illustrates the resulting battery capacity degradation patterns and lifespan characteristics. Table 7 presents the impact of ambient temperature on battery capacity degradation after extended cycles, with the corresponding visualized optimization results shown in Figure 20.
The results indicate that the MOMSA-based charging strategy consistently achieves the lowest battery capacity degradation across all temperature conditions, demonstrating its superiority over both the 0.5C CC-CV strategy and the MOPSO-based charging strategy. At 35 °C, the MOMSA-based charging strategy reduces battery capacity degradation to 0.01241%, compared to 0.01243% for 0.5C CC-CV and 0.01425% for MOPSO. Similarly, at 25 °C, 15 °C, and 5 °C, MOMSA achieves lower degradation rates of 0.01047%, 0.00873%, and 0.012258%, respectively, outperforming both the 0.5C CC-CV and MOPSO-based strategies.
These findings demonstrate that the MOMSA-based charging strategy mitigates battery capacity degradation, even under extended cycling and varying temperatures. It exhibits improved temperature adaptability and enhanced cycle stability, effectively preserving battery health and potentially extending the lifespan of E-RHEVs.
The relatively modest variations observed in optimization results during long-term cycling simulations can be attributed to several factors. Firstly, the simulation protocol encompasses a one-week driving cycle involving five charging events. Within this profile, the majority of the time is dedicated to vehicle operation, with charging occupying a smaller proportion. Secondly, as illustrated in Figure 21, the vehicle model incorporates a maximum depth of discharge (DOD) of 26% SOC for the traction battery, mirroring real-world driving behavior and preventing deep discharge scenarios. Despite these factors, the optimization results hold significant practical implications. Even minor reductions in battery capacity degradation accumulate over extended operational periods, leading to substantial improvements in battery lifespan and a corresponding reduction in E-RHEV operating costs. Furthermore, the robustness of the MOMSA-based charging strategy across diverse temperature conditions underscores its practical applicability and potential for widespread adoption in complex operational environments.
A comprehensive comparison of the three charging strategies at different temperatures highlights the advantages of the MOMSA-based charging strategy: across all temperature conditions, the MOMSA-based charging strategy consistently achieves the lowest battery capacity degradation, highlighting its effectiveness in reducing battery wear and improving long-term stability. Compared to the other two strategies, MOMSA-based charging strategy not only minimizes degradation but also offers a more balanced performance across different operating temperatures, making it a promising approach for extending the lifespan of E-RHEV batteries in real-world applications.

5.3. Limitations and Challenges of MOMSA-Based Charging Strategy

The MOMSA-based charging strategy faces multiple constraints, including algorithm convergence difficulties and high computational complexity limiting real-time applications, a battery aging model lacking calendar aging effects compromising long-term predictive accuracy, and effectiveness restricted to the 5~35 °C temperature range. Practical deployment is hampered by dependence on advanced charging infrastructure, inability to adapt to battery heterogeneity (varying aging levels, manufacturing differences, and brand characteristics), and vulnerability to unpredictable user behavior and external factors (electricity price volatility, grid load restrictions) that may undermine benefits in dynamic environments. Further limitations include insufficient validation of long-term effectiveness and absence of economic feasibility analysis, preventing comprehensive assessment of the strategy’s sustained value and cost–benefit ratio in practical applications.
Advancing the MOMSA-based charging strategy requires addressing several interconnected challenges. Future research should explore potential MOMSA algorithm variations with improved convergence properties, as well as the integration of deep learning techniques for dynamic parameter adaptation and predictive charging profile generation based on historical battery performance data. Algorithm and modeling improvements are needed to develop computationally efficient methods for real-time multi-objective optimization while creating comprehensive battery degradation models that incorporate both cyclic and calendar aging mechanisms. Adaptation challenges include coordinating with existing charging infrastructure, developing adaptive approaches for diverse battery characteristics and degradation states, and building robust uncertainty management mechanisms that maintain charging efficiency despite variable conditions. Validation and economic challenges must also be resolved by verifying strategy effectiveness throughout battery lifetime and developing comprehensive frameworks that quantify economic implications while balancing conflicting objectives among stakeholders—vehicle owners (who prioritize battery lifespan), fleet operators (focused on availability), and grid operators (concerned with load management)—to create a truly viable and broadly applicable charging optimization solution.

6. Conclusions

This study proposes an innovative parking charging strategy for E-RHEVs, leveraging a MOMSA to optimize the trade-off between charging time and battery capacity degradation. By integrating a temperature-dependent battery aging model and a SMCC charging strategy, the research addresses critical limitations in existing charging strategies. The main findings and contributions are summarized as follows:
  • Optimized charging trade-off via MOMSA: The MOMSA-based charging strategy outperforms conventional 0.5C CC-CV, reducing battery degradation by 5.67% with only a moderate charging time increase (from 5760 s to 7050.8 s). Standardized distance analysis confirms MOMSA reduces charging time by 10.16% compared to MOPSO while maintaining similar degradation mitigation.
  • Temperature adaptability: The strategy maintains effectiveness across 5–35 °C ambient temperatures. Compared with the 0.5C CC-CV charging strategy at 35 °C, it reduces degradation by 3.4% with just 14.1% longer charging time, while MOPSO requires 25.7% more time for similar results. This pattern persists at lower temperatures: at 5 °C, MOMSA reduces degradation by approximately 2.85% compared to the 0.5C CC-CV charging strategy, with only a 22.2% increase in charging time. In contrast, MOPSO needs a 36.0% longer charging time to achieve comparable degradation results. It has the same adaptability at 15 °C and 25 °C, demonstrating MOMSA’s operational robustness across diverse environments.
  • Long-term performance: One-week cycling simulations under realistic driving conditions confirm the strategy’s superiority. At 35 °C, MOMSA achieves lower cumulative degradation (0.01241%) than both CC-CV (0.01243%) and MOPSO (0.01425%), with similar advantages demonstrated across all tested temperatures (25 °C, 15 °C, and 5 °C).

Author Contributions

Conceptualization, J.L. and R.Y.; methodology, J.L.; software, J.L.; validation, J.L. and Z.S.; formal analysis, J.L. and R.Y.; investigation, W.H.; resources, J.L., R.Y. and W.H.; data curation, J.L. and Z.S.; writing—original draft preparation, J.L.; writing—review and editing, J.L.; visualization, J.L.; supervision, R.Y.; project administration, W.H.; funding acquisition, W.H. All authors have read and agreed to the published version of the manuscript.

Funding

This research was supported by the Guangxi Innovation Driven Development Project under Grant AA24206039 and by Guangxi Natural Science Foundation under Grant No. 2024JJB160072.

Data Availability Statement

The original contributions presented in this study are included in the article. Further inquiries can be directed to the corresponding author.

Conflicts of Interest

The authors declare no conflicts of interest.

References

  1. Mao, L.; Deng, S.W.; Zhao, D.H.; Sun, X.J. The application and thinking of new energy vehicle monitoring platform in driving and charging scenarios. Trans. China Electrotech. Soc. 2022, 37, 48–57. [Google Scholar]
  2. Xu, Y.; Wang, L.M.; Liu, J.X.; Wang, T.; Chen, G.; Zhou, X.J. Multi-objective optimization of energy management strategy for extended-range electric vehicle. J. Nanjing Univ. Sci. Technol. 2023, 47, 596–603. [Google Scholar]
  3. Qiu, B.; Yu, R.J.; Liu, Y.; Zhao, D.X.; Song, J. Comparative study on sub-scene economy of pure electric and fuel cell vehicles based on learning rate. Automot. Eng. 2021, 43, 296–304. [Google Scholar]
  4. Xie, S.B.; Hu, X.S.; Qi, S.W.; Lang, K. An artificial neural network-enhanced energy management strategy for plug-in hybrid electric vehicles. Energy 2018, 163, 837–848. [Google Scholar]
  5. Zhang, S.; Xiong, R. Adaptive energy management of a plug-in hybrid electric vehicle based on driving pattern recognition and dynamic programming. Appl. Energy 2015, 155, 68–78. [Google Scholar]
  6. Yang, Y.; He, Q.; Chen, Y.; Fu, C. Efficiency optimization and control strategy of regenerative braking system with dual motor. Energies 2020, 13, 711. [Google Scholar] [CrossRef]
  7. Loiselle-Lapointe, A.J.C.A.; Conde, A.J.; Ribberink, H. Chevrolet Volt on-road test programs in Canada part 1: Effects of drive cycle, ambient temperature and accessory usage on energy consumption and all-electric range. Int. J. Automot. Technol. 2017, 18, 103–115. [Google Scholar]
  8. Fernández, R.Á.; Caraballo, S.C.; Cilleruelo, F.B.; Lozano, J.A. Fuel optimization strategy for hydrogen fuel cell range extender vehicles applying genetic algorithms. Renew. Sustain. Energy Rev. 2018, 81, 655–668. [Google Scholar]
  9. Wu, X.-L.; Xu, Y.-W.; Zhao, D.-Q.; Zhong, X.-B.; Li, D.; Jiang, J.; Deng, Z.; Fu, X.; Li, X. Extended-range electric vehicle-oriented thermoelectric surge control of a solid oxide fuel cell system. Appl. Energy 2020, 263, 114628. [Google Scholar]
  10. Tahir, M.U.; Anees, M.; Khan, H.A.; Khan, I.; Zaffar, N.; Moaz, T. Modeling and evaluation of nickel manganese cobalt based Li-ion storage for stationary applications. J. Energy Storage 2021, 36, 102346. [Google Scholar]
  11. Jiang, J.C.; Liu, Q.J.; Zhang, C.P.; Zhang, W.G. Evaluation of acceptable charging current of power Li-ion batteries based on polarization characteristics. IEEE Trans. Ind. Electron. 2014, 61, 6844–6851. [Google Scholar] [CrossRef]
  12. Liu, K.L.; Li, K.; Peng, Q.; Zhang, C. A brief review on key technologies in the battery management system of electric vehicles. Front. Mech. Eng. 2019, 14, 47–64. [Google Scholar] [CrossRef]
  13. Vo, T.T.; Chen, X.P.; Shen, W.X.; Kapoor, A. New charging strategy for lithium-ion batteries based on the integration of Taguchi method and state of charge estimation. J. Power Sources 2015, 273, 413–422. [Google Scholar] [CrossRef]
  14. Abdollahi, A.; Han, X.; Raghunathan, N.; Pattipati, B.; Balasingam, B.; Pattipati, K.; Bar-Shalom, Y.; Card, B. Optimal charging for general equivalent electrical battery model, and battery life management. J. Energy Storage 2017, 9, 47–58. [Google Scholar] [CrossRef]
  15. Xu, M.; Wang, R.; Zhao, P.; Wang, X. Fast charging optimization for lithium-ion batteries based on dynamic programming algorithm and electrochemical-thermal-capacity fade coupled model. J. Power Sources 2019, 438, 227015. [Google Scholar] [CrossRef]
  16. Lei, X.; Chen, X.Y.; Yu, M.J.; Fan, L.Q.; Wang, G.P. A Two-step Optimization of Fast Charging Strategy for Lithium-ion Battery Based on Adaptive SOC Segmentation. China J. Highw. Transp. 2022, 35, 64–78. [Google Scholar]
  17. Wu, Y.F.; Zhuan, X.T.; Huang, K. Adaptive charging strategy of lithium battery based on battery internal resistance. Chin. J. Power Sources 2022, 46, 59–63. [Google Scholar]
  18. Jiang, L.; Huang, Y.; Li, Y.; Yu, J.; Qiao, X.; Huang, C.; Cao, Y. Optimization of variable-current charging strategy based on SOC segmentation for Li-ion battery. IEEE Trans. Intell. Transp. Syst. 2021, 22, 622–629. [Google Scholar] [CrossRef]
  19. Wu, X.; Xia, Y.; Du, J.; Gao, X.; Nikolay, S. Multistage Constant Current Charging Strategy Based on Multiobjective Current Optimization. IEEE Trans. Transp. Electrif. 2023, 9, 4990–5001. [Google Scholar] [CrossRef]
  20. Liu, Y.; Huang, Z.; He, L.; Pan, J.; Li, H.; Peng, J. Temperature-aware charging strategy for lithium-ion batteries with adaptive current sequences in cold environments. Appl. Energy 2023, 352, 121945. [Google Scholar] [CrossRef]
  21. Tahir, M.U.; Sangwongwanich, A.; Stroe, D.I.; Blaabjerg, F. Multi-objective optimization for multi-stage constant current charging for Li-ion batteries. J. Energy Storage 2024, 86, 111313. [Google Scholar]
  22. Huang, Q.-Y.; Liu, Y.-H.; Chen, G.-J.; Luo, Y.-F.; Liu, C.-L. Optimization of the SOC-based multi-stage constant current charging strategy using coyote optimization algorithm. J. Energy Storage 2024, 77, 109867. [Google Scholar]
  23. Gayathri, R.; Husna, M.F.A.U.; Poojasri, R.; Sutha, S.; Pappa, N.; Vijayakarthick, M. Hybrid Electro-Thermal model based optimal charging of Lithium-ion Battery using MOGA for Enhanced State -of-Health. IFAC-PapersOnLine 2024, 57, 173–178. [Google Scholar] [CrossRef]
  24. Liu, C.H.; Gao, Y.; Liu, L. Toward safe and rapid battery charging: Design optimal fast charging strategies thorough a physics-based model considering lithium plating. Int. J. Energy Res. 2021, 45, 2303–2320. [Google Scholar]
  25. Rao, K.D.; Chappa, A.; Chaitanya, S.; Hemachander, A.; Teja, B.P.; Dawn, S.; Prasad, M.; Ustun, T.S. Fractional order modeling based optimal multistage constant current charging strategy for lithium iron phosphate batteries. Energy Storage 2024, 6, e593. [Google Scholar]
  26. Bose, B.; Garg, A.; Gao, L.; Kim, J.; Singh, S. Development of novel MSCCCTCV charging strategy for health-aware battery fast charging using QOGA optimization. IEEE Trans. Transp. Electrif. 2023, 10, 4432–4440. [Google Scholar]
  27. Sun, J.; Lyu, K.; Wang, R.; Chen, S.; Guo, Y.; Xing, S.; Wang, S.; Wu, Y.; Li, X.; Wang, T. A multistage constant current charging optimization control strategy based on lithium plating fast detection. J. Energy Storage 2025, 109, 115189. [Google Scholar]
  28. Lee, C.H.; Wang, X.J.; Lin, K.Y.; Jiang, J.A. Experiment-Based Determination of the Optimized Current Level to Achieve Multiple Constant Current Charging for Lithium-Ion Batteries. IEEE Trans. Aerosp. Electron. Syst. 2023, 59, 2648–2657. [Google Scholar]
  29. Lee, C.H.; Chen, M.Y.; Hsu, S.H.; Jiang, J.A. Implementation of a SOC-based four-stage constant current charger for Li-ion batteries. J. Energy Storage 2018, 18, 528–537. [Google Scholar]
  30. National Historical Temperature. Available online: https://www.tianqi24.com/historycity/ (accessed on 12 March 2025).
  31. Spagnol, P.; Onori, S.; Madella, N.; Guezennec, Y.; Neal, J. Aging and characterization of Li-ion batteries in a HEV application for lifetime estimation. IFAC Proc. Vol. 2010, 43, 186–191. [Google Scholar]
  32. Wang, J.; Liu, P.; Hicks-Garner, J.; Sherman, E.; Soukiazian, S.; Verbrugge, M.; Tataria, H.; Musser, J.; Finamore, P. Cycle-life model for graphite-LiFePO4 cells. J. Power Sources 2011, 196, 3942–3948. [Google Scholar]
  33. Wang, J.; Liu, P.; Hicks-Garner, J.; Sherman, E.; Soukiazian, S.; Verbrugge, M.; Tataria, H.; Musser, J.; Finamore, P. The optimization of a hybrid energy storage system at subzero temperatures: Energy management strategy design and battery heating requirement analysis. Appl. Energy 2015, 159, 576–588. [Google Scholar]
  34. Song, Z.; Li, J.; Han, X.; Xu, L.; Lu, L.; Ouyang, M.; Hofmann, H. Multi-objective optimization of a semi-active battery/supercapacitor energy storage system for electric vehicles. Appl. Energy 2014, 135, 214–224. [Google Scholar]
  35. Suri, G.; Onori, S. A control-oriented cycle-life model for hybrid electric vehicle lithium-ion batteries. Energy 2016, 96, 644–653. [Google Scholar]
  36. Onori, S.; Spagnol, P.; Marano, V.; Guezennec, Y.; Rizzoni, G. A new life estimation method for lithium-ion batteries in plug-in hybrid electric vehicles applications. Int. J. Power Electron. 2012, 4, 302–319. [Google Scholar]
  37. Tahir, M.U.; Sangwongwanich, A.; Stroe, D.I.; Blaabjerg, F. Overview of multi-stage charging strategies for Li-ion batteries. J. Energy Chem. 2023, 84, 228–241. [Google Scholar]
  38. Min, H.; Sun, W.; Li, X.; Guo, D.; Yu, Y.; Zhu, T.; Zhao, Z. Research on the optimal charging strategy for Li-ion batteries based on multi-objective optimization. Energies 2023, 84, 228–241. [Google Scholar]
  39. Deng, L.W.; Feng, T.Y.; Shu, S.W.; Zhang, Z.F.; Guo, p. Research progress of fast charging strategy technology for lithium-ion batteries. Energy Storage Sci. Technol. 2017, 10, 709. [Google Scholar]
  40. Jameel, M.; Abouhawwash, M. Multi-objective Mantis Search Algorithm (MOMSA): A novel approach for engineering design problems and validation. Comput. Methods Appl. Mech. Eng. 2024, 422, 116840. [Google Scholar]
  41. Abdel-Basset, M.; Mohamed, R.; Zidan, M.; Jameel, M.; Abouhawwash, M. Mantis Search Algorithm: A novel bio-inspired algorithm for global optimization and engineering design problems. Comput. Methods Appl. Mech. Eng. 2023, 415, 116200. [Google Scholar]
Figure 1. Configuration of the E-RHEV.
Figure 1. Configuration of the E-RHEV.
Wevj 16 00203 g001
Figure 2. Map of engine fuel consumption and full load characteristics.
Figure 2. Map of engine fuel consumption and full load characteristics.
Wevj 16 00203 g002
Figure 3. Efficiency map of motor.
Figure 3. Efficiency map of motor.
Wevj 16 00203 g003
Figure 4. Efficiency map of generator.
Figure 4. Efficiency map of generator.
Wevj 16 00203 g004
Figure 5. Equivalent circuit of the traction battery.
Figure 5. Equivalent circuit of the traction battery.
Wevj 16 00203 g005
Figure 6. Charging strategy diagram of SMCC.
Figure 6. Charging strategy diagram of SMCC.
Wevj 16 00203 g006
Figure 7. Diagram representation of non-dominated sorting method [41].
Figure 7. Diagram representation of non-dominated sorting method [41].
Wevj 16 00203 g007
Figure 8. Diagram of crowding distance approach.
Figure 8. Diagram of crowding distance approach.
Wevj 16 00203 g008
Figure 10. Pareto frontier of optimization results based on MOMSA.
Figure 10. Pareto frontier of optimization results based on MOMSA.
Wevj 16 00203 g010
Figure 11. Balance strategy optimization results.
Figure 11. Balance strategy optimization results.
Wevj 16 00203 g011
Figure 12. Pareto frontiers of charging strategy under different ambient temperatures.
Figure 12. Pareto frontiers of charging strategy under different ambient temperatures.
Wevj 16 00203 g012
Figure 13. Comparison of balanced charging strategy and 0.5C CC-CV charging strategy at 35 °C.
Figure 13. Comparison of balanced charging strategy and 0.5C CC-CV charging strategy at 35 °C.
Wevj 16 00203 g013
Figure 14. Comparison of balanced charging strategy and 0.5C CC-CV charging strategy at 15 °C.
Figure 14. Comparison of balanced charging strategy and 0.5C CC-CV charging strategy at 15 °C.
Wevj 16 00203 g014
Figure 15. Comparison of balanced charging strategy and 0.5C CC-CV charging strategy at 5 °C.
Figure 15. Comparison of balanced charging strategy and 0.5C CC-CV charging strategy at 5 °C.
Wevj 16 00203 g015
Figure 16. Optimization results under different ambient temperature conditions.
Figure 16. Optimization results under different ambient temperature conditions.
Wevj 16 00203 g016
Figure 17. WLTC.
Figure 17. WLTC.
Wevj 16 00203 g017
Figure 18. Cycle simulation diagram.
Figure 18. Cycle simulation diagram.
Wevj 16 00203 g018
Figure 19. Battery capacity degradation of charging strategy at different ambient temperatures.
Figure 19. Battery capacity degradation of charging strategy at different ambient temperatures.
Wevj 16 00203 g019
Figure 20. Optimization results at different ambient temperatures.
Figure 20. Optimization results at different ambient temperatures.
Wevj 16 00203 g020
Figure 21. Battery’s SOC of charging strategy at different ambient temperatures.
Figure 21. Battery’s SOC of charging strategy at different ambient temperatures.
Wevj 16 00203 g021
Table 1. Main parameters of the E-RHEV.
Table 1. Main parameters of the E-RHEV.
SymbolParameter (Unit)Value
mcurbVehicle curb mass (kg)1850
mfullloadVehicle gross mass (kg)3495
δRotating mass con-version coefficient1.12
AFront area(m2)3.069
CDWind resistance coefficient0.38
RWheel radius (m)310.75
fRolling resistance coefficient0.015
i0Ratio of the final drive11.241
ηTefficiency of transmission(%)96
Table 2. Main parameters of E-RHEV powertrain components.
Table 2. Main parameters of E-RHEV powertrain components.
ComponentParameter (Unit)Value
EngineMaximum power (kW)55
Maximum torque (N·m)123
Maximum speed (r/min)5000
GeneratePeak power (kW)55
Peak torque (N·m)162
Peak speed (r/min)5000
MotorPeak power (kW)80
Peak torque (N·m)180
Peak speed (r/min)10,000
BatteryRated voltage (V)332.8
Capacity (A·h)48
Rated Energy (kW·h)16
Table 3. Optimize constraints conditions.
Table 3. Optimize constraints conditions.
ParameterValueUnit
I[0.1C, 1C]A
U[280.8, 374.4]V
Ttot[0, 20,000]s
SOC[10, 90]%
Qloss[0, 20]%
Table 4. Optimization results of different charging strategies.
Table 4. Optimization results of different charging strategies.
Charging StrategyCharging Time(s)Qloss(%)
0.5C CC-CV57600.000194
MOMSA7050.80.000183
MOPSO7848.50.000179
Table 5. Charging current sequence optimized by different charging strategies.
Table 5. Charging current sequence optimized by different charging strategies.
Current (A)I1I2I3I4I5
Temperature (°C)
3522.27520.39319.66219.17020.532
2518.84518.25718.88723.70621.805
1517.68117.59520.35427.41025.899
519.29316.14120.93720.95523.446
3522.27520.39319.66219.17020.532
Table 6. Optimization results of each charging strategy at different temperatures.
Table 6. Optimization results of each charging strategy at different temperatures.
Temperature (°C)Charging StrategyQloss (%)Charging Time (s)
350.5C CC-CV0.0002345760
MOPSO0.0002217242.3
MOMSA0.0002266572.3
150.5C CC-CV0.0001585760
MOPSO0.0001448427.1
MOMSA0.0001507028.2
50.5C CC-CV0.002815760
MOPSO0.002877837.3
MOMSA0.002737040.2
Table 7. Battery capacity degradation optimized under different strategies and various temperatures.
Table 7. Battery capacity degradation optimized under different strategies and various temperatures.
Temperature (°C)0.5C CC-CV (%)MOPSO (%)MOMSA (%)
35 °C0.012430.014250.01241
25 °C0.010490.012030.01047
15 °C0.008740.010010.00873
5 °C0.0122570.012260.012258
Disclaimer/Publisher’s Note: The statements, opinions and data contained in all publications are solely those of the individual author(s) and contributor(s) and not of MDPI and/or the editor(s). MDPI and/or the editor(s) disclaim responsibility for any injury to people or property resulting from any ideas, methods, instructions or products referred to in the content.

Share and Cite

MDPI and ACS Style

Yang, R.; Lu, J.; Sun, Z.; Huang, W. Multi-Objective Optimization of Parking Charging Strategy for Extended-Range Hybrid Electric Vehicle Based on MOMSA. World Electr. Veh. J. 2025, 16, 203. https://doi.org/10.3390/wevj16040203

AMA Style

Yang R, Lu J, Sun Z, Huang W. Multi-Objective Optimization of Parking Charging Strategy for Extended-Range Hybrid Electric Vehicle Based on MOMSA. World Electric Vehicle Journal. 2025; 16(4):203. https://doi.org/10.3390/wevj16040203

Chicago/Turabian Style

Yang, Rong, Jianxiang Lu, Zhiqi Sun, and Wei Huang. 2025. "Multi-Objective Optimization of Parking Charging Strategy for Extended-Range Hybrid Electric Vehicle Based on MOMSA" World Electric Vehicle Journal 16, no. 4: 203. https://doi.org/10.3390/wevj16040203

APA Style

Yang, R., Lu, J., Sun, Z., & Huang, W. (2025). Multi-Objective Optimization of Parking Charging Strategy for Extended-Range Hybrid Electric Vehicle Based on MOMSA. World Electric Vehicle Journal, 16(4), 203. https://doi.org/10.3390/wevj16040203

Article Metrics

Back to TopTop