You are currently viewing a new version of our website. To view the old version click .
World Electric Vehicle Journal
  • Article
  • Open Access

6 February 2025

VRDeepSafety: A Scalable VR Simulation Platform with V2X Communication for Enhanced Accident Prediction in Autonomous Vehicles

,
,
,
and
1
Department of Computer Science, Zarqa University, Zarqa 13110, Jordan
2
Department of Cooperative Extension, University of Nevada Reno, 8050 Paradise Rd, Suite100, Las Vegas, NV 89123, USA
3
Department of Information Technology, Faculty of Prince Al-Hussein Bin Abdallah II for Information Technology, The Hashemite University, Zarqa 13116, Jordan
4
Center of Advanced Research for Plant and Complementary Medicine, Department of Industrial Engineering, Al Zawiya University, Al-Zawiya City P.O. Box 16418, Libya
This article belongs to the Special Issue Vehicular Communications for Cooperative and Automated Mobility

Abstract

Safe real-world navigation for autonomous vehicles (AVs) requires robust perception and decision-making, especially in complex, multi-agent scenarios. Existing AV datasets are limited by their inability to capture diverse V2X communication scenarios, lack of synchronized multi-sensor data, and insufficient coverage of critical edge cases in multi-vehicle interactions. This paper introduces VRDeepSafety, a novel and scalable VR simulation platform that overcomes these limitations by integrating Vehicle-to-Everything (V2X) communication, including realistic latency, packet loss, and signal prioritization, to enhance AV accident prediction and mitigation. VRDeepSafety generates comprehensive datasets featuring synchronized multi-vehicle interactions, coordinated V2X scenarios, and diverse sensor data, including visual, LiDAR, radar, and V2X streams. Evaluated with our novel deep-learning model, VRFormer, which uniquely fuses VR sensor data with V2X using a probabilistic Bayesian inference, as well as a hierarchical Kalman and particle filter structure, VRDeepSafety achieved an 85% accident prediction accuracy (APA) at a 2 s horizon, a 17% increase in 3D object detection precision (mAP), and a 0.3 s reduction in response time, outperforming a single-vehicle baseline. Furthermore, V2X integration increased APA by 15%. Extending the prediction horizon to 3–4 s reduced APA to 70%, highlighting the trade-off between prediction time and accuracy. The VRDeepSafety high-fidelity simulation and integrated V2X provide a valuable and rigorous tool for developing safer and more responsive AVs.

1. Introduction

Autonomous driving (AD) is rapidly transforming transportation and requires robust safety solutions, especially with real-world traffic complexities [1]. Vehicle-to-Everything (V2X) plays a critical role in AD safety by enabling real-time data exchange between vehicles, infrastructure, and vulnerable road users (VRUs). Sharing position, speed, and road conditions through V2X forms the foundation for advanced driver assistance systems (ADAS), AD frameworks, and collision avoidance systems. Combining V2X with machine learning (ML) and predictive analytics enhances traffic safety by identifying potential collisions and optimizing traffic flow.
While ML, including deep learning (DL), has improved collision prediction and analysis with V2X data [2,3,4,5,6,7,8,9], these models often rely on datasets insufficient for robust real-world applications. Existing AD datasets, such as KITTI and nuScenes, while useful for perception tasks, are fundamentally limited in their capacity to model the complexities of multi-vehicle interactions and realistic V2X communication. Specifically, these datasets lack the ability to simulate scenarios where network latency, signal loss, and message prioritization significantly affect the performance of predictive algorithms, making them ill-equipped for the development or validation of real-world V2X-enabled autonomous driving systems.
To address the need for more complex, scalable datasets that faithfully reproduce real-world communication scenarios, we introduce VRDeepSafety, a novel virtual reality (VR) simulation platform integrated with VRFormer, a novel DL model for accident prediction. While the platform’s performance is evaluated using a fixed prediction horizon, we recognize that adapting the horizon dynamically based on driving topology is essential and will be explored further in future research. The presented results indicate that such a platform is critical for training accurate and safe AV control systems. Our approach provides a comprehensive solution to AD safety research by (1) simulating high-fidelity V2X using a custom middleware within Unity; (2) implementing dynamic sensor fusion and adaptation using a unique hierarchical approach; (3) providing a scalable framework with a flexible configuration for generating diverse accident scenarios; (4) using probabilistic data fusion with Bayesian inference for resilient environmental understanding; and (5) introducing VRFormer, optimized for accident prediction through a multi-modal convolutional neural network–long short-term memory (CNN-LSTM) architecture with real-time V2X inputs. This innovative combination of a realistic simulation environment and a predictive model makes it ideal for improving the safety of autonomous vehicles.
In this paper, we present the VRDeepSafety platform, its V2X communication, simulation, and multimodal data integration. By enabling high-fidelity accident scenario testing, VRDeepSafety provides a novel solution to current AD dataset limitations and fosters safer, more adaptive autonomous systems. Our VRFormer model, integrated within the VRDeepSafety platform, achieves an 85% accident prediction accuracy (APA) at a 2 s prediction horizon, a 17% increase in 3D object detection precision, and a 0.3 s reduction in response time. These advancements significantly enhance AD simulation and safety testing. The rest of the paper is organized as follows: Section 2 reviews the related literature, Section 3 describes the VRDeepSafety platform and its capabilities, Section 4 details the VRFormer model and its integration with VRDeepSafety, and Section 5 presents the results of our experiments.

2. Literature Review

Recent advancements in V2X communication and artificial intelligence (AI) have significantly propelled AD. VR simulation models are now essential for testing and validating AV systems in diverse and complex scenarios. This section reviews relevant research and positions the contribution of VRDeepSafety within this evolving context.
VR has emerged as a powerful tool for simulating complex and diverse driving scenarios, enabling the testing and refinement of AD algorithms in a controlled and scalable environment. VR environments, as demonstrated by Crosato et al. [10], allow for high-fidelity traffic simulations that replicate multi-vehicle interactions, pedestrian behaviors, and environmental factors, all of which are essential for evaluating AV safety systems.
In particular, VR simulations allow for testing AD systems in high-risk scenarios, such as intersections, where the probability of accidents is higher due to the convergence of multiple vehicles and road users. The ability to simulate these scenarios at scale is a significant advantage of VR, allowing researchers to model numerous traffic scenarios, including rare but high-potential accident scenarios. Li et al. [11] described using immersive VR simulations to train AD algorithms in edge cases, such as near collisions, sudden lane changes, and pedestrian jaywalking. By providing a realistic yet controlled testing environment, VR simulations help develop more resilient and adaptive AV systems.
VRDeepSafety builds upon these foundational VR simulation models by incorporating multiple data sources, including cameras, Light Detection and Ranging (LiDAR), and radar, to create a complete and accurate test for AD. Unlike traditional models using visual data alone, VRDeepSafety integrates multiple data streams to simulate the full spectrum of sensory inputs that an AV would perceive, enhancing the realism and accuracy of accident prediction algorithms with a richer dataset for training and validation. The integration of V2V and V2I communication in the simulation environment makes VRDeepSafety unique, enabling the testing of autonomous systems in a fully connected vehicular environment (see Table 1), addressing a significant limitation in current datasets.
Accident prediction is a key aspect of AD, as it allows the vehicle to anticipate potential hazards and take action before an accident occurs. In recent years, there has been a significant shift towards using DL to enhance the accuracy and speed of accident prediction frameworks. DL models, especially those based on convolutional neural networks (CNNs) and recurrent neural networks (RNNs), can process large amounts of high-dimensional data in real time, enabling them to identify patterns and make predictions more accurately than traditional rule-based systems. This is exemplified by the study of Parada et al. [12], who developed a DL framework that uses V2X data to predict accidents in urban traffic.
V2X data integration has transformed accident prediction by allowing real-time information exchange between vehicles and surrounding infrastructure, improving the situational awareness of autonomous systems using context from traffic light status, road conditions, and nearby vehicles. Lyu et al. [13] developed a framework to use these data to predict vehicle trajectories, detect potential collisions, and warn the vehicle and surrounding road users, finding that it enhanced accident prediction accuracy and reduced false positives, a common problem in models using only sensor data.
Kashifi et al. [14] proposed a hybrid accident prediction model combining the strengths of CNNs and RNNs. Their model processes sequential traffic data from multiple sources—including LiDAR, radar, and V2X communication—analyzing temporal relationships between different data points (e.g., vehicle speed, inter-vehicle distance, and traffic signal timing) to proactively predict hazards, enabling informed decisions, such as slowing down or changing lanes to avoid accidents.
VRDeepSafety provides a large-scale, multi-modal dataset for training and testing accident prediction models. Unlike existing datasets, which are often limited in scope, VRDeepSafety simulates a wide range of accident scenarios, including multi-vehicle collisions, pedestrian incidents, and accidents related to infrastructure and, by including V2X data in the simulation, allows researchers to build and test models that are more accurate, generalizable, and capable of handling the unpredictable nature of real-world traffic.
The adoption of V2X communication technologies is widely regarded as a promising development for improving road safety and reducing traffic accidents. V2X protocols enable vehicles to exchange information with each other (V2V), with roadside infrastructure (V2I), with pedestrians (V2P), and with other elements of the traffic ecosystem and, by enabling real-time data exchange, enhances situational awareness and provides quicker and more effective reactions to potential threats. Khalil et al. [15] describe how V2X improves safety by enabling vehicles to share vital information like position, speed, and heading with other vehicles and nearby infrastructure, improving reaction time and reducing the likelihood of accidents.
The literature well documents the capabilities of V2X communication. For instance, Chen et al. [16] reviewed the impact of the V2X protocol, specifically the IEEE 802.11p standard for Wireless Access in Vehicular Environments (WAVE), on accident prevention systems. Their study shows how these protocols reduce latency and improve data transmission, both critical for real-time safety applications. By enabling vehicles to share their position, speed, and trajectory with other vehicles and infrastructure, V2X communication facilitates more coordinated and informed decision-making, particularly in high-traffic areas where accidents are more likely. Lobo et al. [17] and Yusuf et al. [18] recently showed how V2X protocols can improve the safety of VRUs like pedestrians and cyclists through better collision prediction models. Ribeiro et al. [19] explore integrating ML in V2X environments for better collision avoidance, while Abdellah et al. [20] emphasize using DL techniques to predict traffic conditions and improve V2X network effectiveness in accident prevention [21].
Recent advancements in cellular V2X (C-V2X) technology have further expanded V2X capabilities with faster data transmission and wider network coverage. Ren et al. [22] demonstrated how C-V2X can support more sophisticated safety applications like cooperative perception and coordinated maneuvering, important for preventing accidents in complex traffic scenarios. Their study emphasizes the importance of low latency in enabling vehicles to share real-time information about road conditions, traffic lights, and nearby pedestrians, which all reduce the risk of accidents.
VRDeepSafety integrates V2X communication protocols into its simulation platform. By simulating accident scenarios that involve V2V and V2I communication, VRDeepSafety provides a comprehensive dataset to evaluate V2X-based safety applications. This dataset includes detailed information on vehicle movements, traffic light timings, and environmental conditions, allowing researchers to assess how different V2X protocols and message types—such as Basic Safety Messages (BSMs), Cooperative Awareness Messages (CAMs), and Decentralized Environmental Notification Messages (DENMs)—affect accident prediction and prevention.
Table 1 shows the limitations of current AD datasets for evaluating accident prediction and safety, especially in V2X contexts. While datasets like KITTI [23], nuScenes [24], and Waymo [25] have been crucial for advancing single-vehicle perception, their limitations make them unsuitable for addressing the challenges of V2X-enabled autonomous systems. The KITTI dataset, while valuable, is limited by its focus on urban driving scenarios and its comparatively small size (15,000 annotated samples), making it inadequate for capturing the full range of real-world driving complexities. VRDeepSafety overcomes this by simulating urban and rural scenarios. Similarly, nuScenes is restricted by its geographic focus on Boston and Singapore, its lower temporal resolution of 2 Hz, and its limited number of driving scenes, restricting its applicability to broader scenarios. VRDeepSafety addresses this limitation by providing a diverse range of environmental and geographical settings, using a high temporal resolution of 10 Hz. The Waymo Open Dataset, while large, has limited weather conditions and geographic locations, focusing primarily on clear skies and daylight in specific US cities. This lack of diverse environmental conditions and geographic coverage means that models trained on such datasets may perform poorly in other contexts. VRDeepSafety addresses these issues by simulating a variety of environmental factors, such as rain, snow, fog, and diverse illumination conditions. Furthermore, these datasets lack integrated V2X communication, making them unsuitable for testing advanced multi-agent autonomous systems that rely on shared information. VRDeepSafety fully integrates V2X, modeling real-world constraints and behaviors.
Moreover, datasets focusing on collaborative perception, such as OPV2V [26], V2X-Sim [27], and V2X-seq [28], also have limitations. The OPV2V dataset is fully synthetic, using CARLA and SUMO simulators, thus lacking real-world complexity. VRDeepSafety addresses this by leveraging a realistic VR simulation engine. The V2X-Sim dataset, also simulator-based, makes assumptions of a perfect V2X communication environment, which does not reflect real-world network challenges. VRDeepSafety solves this by modeling real-world signal loss, latency, and message prioritization. Similarly, V2X-seq focuses on idealized V2X scenarios, lacking real-world noise and sensor imprecision, which prevents robust testing for real-world deployments. VRDeepSafety simulates these conditions using realistic V2X protocol models to assess the impact of these challenges.
Table 1. A comparison of the attributes of pre-existing autonomous driving datasets.
Table 1. A comparison of the attributes of pre-existing autonomous driving datasets.
DatasetScenariosSourcesSensorsMTV CamerasLiDARTasksRealismV2X Data
KITTIsingleReal worldReal worldLowLow
nuScenessingleReal worldReal worldLowLow
WaymosingleReal worldReal worldLowLow
OPV2VV2VsimulatorssimulatorsLowLow
V2X-SimV2V & V2IsimulatorsReal worldLowLow
V2X-seqV2IReal worldReal worldLowLow
VRDeepSafetyV2V&V2IsimulatorsimulatorHighHigh
In Table 1, ✓ indicates the presence of a feature, and ✗ indicates its absence. For example, ✓ in “LiDAR” means the dataset contains LiDAR data, while ✗ in “V2X Data” means it lacks V2X data.
In contrast, VRDeepSafety offers a comprehensive and scalable platform for simulating large-scale accident scenarios, incorporating Vehicle-to-Vehicle (V2V) and Vehicle-to-Infrastructure (V2I) communication with realistic signal loss, latency, and interference. This simulation-based dataset was developed to overcome the limitations of real-world data collection and existing simulated datasets by providing a rich environment for modeling complex multi-vehicle interactions, diverse weather conditions, and dynamic traffic behaviors crucial for testing advanced autonomous systems. As evidenced by Table 2, VRDeepSafety provides a significantly larger scale, with more annotated samples and V2X frames, enabling the training of robust, accurate, and generalizable accident prediction models vital for AD safety.
Table 2. Existing autonomous driving datasets scale comparison to the suggested VRDeepSafety.

3. VRDeepSafety Simulation Environment

Current driver information systems lack the capacity for comprehensive, scalable training and safety analysis. To address these limitations, we introduce VRDeepSafety, a novel simulation environment designed to overcome current challenges in autonomous vehicle (AV) training and testing. This section details the platform’s key features, including realistic virtual reality (VR)-based driving scenarios, diverse data generation capabilities, and integration of critical factors, such as traffic complexity and environmental conditions. The VRDeepSafety platform provides a scalable solution for generating robust datasets essential for improving AV safety through detailed scenario generation and data collection methods.

3.1. VR Simulation Environment

The VRDeepSafety platform utilizes advanced VR software simulation of XR Interaction Toolkit version 3.0, developed using the Unity engine, version 6, and multiple powerful Nvidia RTX 3090 GPUs, to create ultra-realistic driving environments. This setup provides the resolution and real-time processing necessary for simulating complicated scenarios, allowing us to replicate diverse road types and configurations accurately. These high-fidelity simulations create an ideal testing environment for the VRFormer model across a broad range of driving scenarios.

3.1.1. Scenario Generation

The platform replicates urban streets with detailed features, such as multiple lanes, intersections, parked cars, narrow roads, one-way streets, and construction zones, which reflect the complexity of city driving. High-pedestrian-density areas also introduce unpredictability, requiring the model to adapt to sudden crossings or gatherings. Traffic control elements like traffic lights, stop signs, and yield signs ensure the model’s response to real-world conditions.
Furthermore, dynamic traffic agents, including vehicles, pedestrians, and cyclists with varying behaviors, simulate real-world driving challenges. These agents exhibit behaviors like aggressive lane changes, jaywalking, and sudden stops, adding to the complexity. The simulation also adjusts traffic density from light to heavy congestion, testing the model’s ability to anticipate as well as react to unexpected road interactions. This dynamic environment ensures the VRFormer model is rigorously tested for complex road scenarios.

3.1.2. Environmental Factors and Traffic Controls

Besides traffic scenarios, the platform dynamically integrates environmental conditions like rain, fog, snow, and sunlight to affect road traction, visibility, and sensor performance. These variations test the model’s perception and decision-making algorithms to ensure the VRFormer model can operate reliably in various harsh conditions. By adjusting these factors, the platform tests the model to handle various environmental challenges that real-world drivers face.
Finally, the simulation incorporates several traffic control measures. Light-controlled intersections feature several signal phases, such as red, green, and yellow lights. Stop and yield sign scenarios test the model’s ability to follow traffic regulations. Pedestrian crossings, with or without traffic signals, are used to evaluate the model’s behavior toward pedestrians. These components enable comprehensive testing of the VRFormer model’s performance in real-world traffic circumstances, hence increasing its safety and reliability.

3.2. Dataset Generation

The VRDeepSafety platform is designed to generate comprehensive and realistic datasets for training AD models. This section details our approach, focusing on simulating real-world complexities and integrating V2X communication to enhance the performance of our VRFormer model.

3.2.1. Real-World Complexity

VRDeepSafety tackles critical challenges AVs face in real-world environments, such as poor visibility caused by adverse weather (e.g., fog, rain) or nighttime conditions. The platform simulates these scenarios to rigorously test AV performance in low-visibility situations. Additionally, it replicates dense traffic dynamics—including city streets, highways, lane changes, sudden braking, and merging—to evaluate decision-making, path planning, and collision avoidance.
Dynamic agents (vehicles, pedestrians, cyclists) with unpredictable behaviors, such as erratic lane changes or jaywalking, are integrated to assess the AV’s adaptability and real-time safety responses.
As shown in Figure 1, VRDeepSafety generates a comprehensive training dataset by combining synthetic and real-world data. The VRDeepSafety simulation engine creates synthetic data by varying four key parameters: driving scenarios, weather conditions, traffic densities, and agent behaviors, enabling the simulation of a wide range of realistic driving situations. Specifically, the synthetic data, which contains sensor data, as well as ground truth (GT) V2X data (e.g., locations, velocity, and IDs of other vehicles, pedestrians, and infrastructure), is used to augment the real-world dataset, which contains only sensor data. This combination provides the VRFormer model with more comprehensive input for training. In detail, the augmented data are created by using the feature space generated from real-world sensor data as a basis and appending the synthetic data, so that the positional data from a real-world LiDAR point cloud are augmented with the GT positional data from the V2X simulation. This is conducted for all sensor data and the V2X data. This fusion approach ensures that the trained VRFormer model is robust and generalizable, by leveraging real-world sensor data, as well as providing the model with access to GT data, which would otherwise be difficult to access, and allows for a consistent format between both datasets. The rationale behind this method is to leverage the realism of the simulated data alongside the GT of the V2X data.
Figure 1. VRDeepSafety data generation philosophy diagram.
Table 3 provide summarizes key driving scenarios, their challenges, and the benefits for autonomous vehicle training:
Table 3. Driving scenarios and challenges.
By using immersive virtual reality, VRDeepSafety creates interactive training environments, exposing AVs to complex driving scenarios that are difficult or unsafe to replicate in real-world environments. This exposure improves the resilience of the vehicle’s perception of algorithms to perform consistently, even under unknown or adverse conditions.

3.2.2. Communication Integration

Effective communication between vehicles and infrastructure is essential for fully autonomous vehicles (AVs). VRDeepSafety enhances the vehicle’s perception and response with an advanced V2X communication framework. This integration enables continuous data exchange with the infrastructure and other vehicles to improve situational awareness and support proactive navigation.
Key features of V2X communication in VRDeepSafety include the real-time transmission of spatial data, such as the height, velocity, and trajectory of nearby vehicles and obstacles. This dynamic exchange gives a complete and up-to-date view of the driving environment so AVs can make more informed and proactive decisions and reduce collision risk.
Beyond safety, VRDeepSafety’s V2X capabilities allow AVs to process data from multiple sources, including traffic lights, road signs, speed advisories, and weather updates. This multi-source input enables the vehicle to make context-aware decisions, especially in high-traffic or complex scenarios where quick adaptation is critical.
In addition, the V2X framework enhances situational awareness by predicting the actions of nearby road users and potential hazards. Continuous communication with other vehicles and infrastructure helps to predict risks in real time and improves hazard prediction and risk management. This reduces response time, prevents early collision, and strengthens vehicle and pedestrian safety.
In summary, the V2X communication system is a cornerstone of VRDeepSafety and enhances the perceptual and interactivity of autonomous vehicles. By merging data from various sources, it provides a comprehensive understanding of the driving environment and anticipates potential hazards. This contributes to a safer and more efficient transportation system, enhanced vehicle operation, and improved overall road safety.

3.3. VRDeepSafety Sensor Integration and Modeling

This chapter details the multi-sensor suite of the VRDeepSafety platform and its role in enabling AV perception, using LiDAR, optical cameras, and radar to collect environmental data for accident prediction. Mathematical models used to fuse and combine the data streams, generating a detailed representation of the vehicle’s surroundings in real-time, are also discussed. The system’s implementation of these approaches in Unity is also covered. This level of high fidelity and realism is key for developing and training robust and reliable tools.

3.4. Comprehensive Sensor Suite and Perception Algorithms

VRDeepSafety enhances AV perception using a combination of advanced sensors, each contributing distinct strengths. LiDAR, optical cameras, and radar form a robust system for operational safety and situational awareness, a necessary multi-sensor approach for AV navigation systems to fully understand their environment.
LiDAR plays an important role in providing detailed 3D mapping of the surroundings. It operates by producing laser pulses that allow the car to identify impediments and navigate using spatial awareness. This is especially beneficial in metropolitan areas, where excellent object recognition is critical for safe navigation. Cameras supplement LiDAR by providing high-resolution visual data. This allows the vehicle to comprehend road signs, traffic signals, and lane markings. Cameras are essential for ensuring vehicles observe traffic rules and adapt to changing road conditions, such as moving vehicles and pedestrians.
In addition, radar adds resilience by improving the system’s ability to function in adverse conditions. Radar is especially effective in low-visibility conditions, such as fog, rain, or nighttime driving. It detects and measures object speeds even when other sensors struggle. By providing an additional layer of object tracking and collision avoidance, radar ensures the AV can respond to potential threats in inclement weather.
At the core of VRDeepSafety’s perceptual intelligence module is sensor fusion. This process combines data from LiDAR, cameras, and radar into a single, unified environmental model. The sensor fusion is modeled using the Kalman filter as part of a more general hierarchical data fusion approach, details are discussed in Section 4.3. Using advanced algorithms, the system compensates for individual sensor weaknesses. The result is a more accurate and robust model, so the vehicle can make better decisions in real-time. The fusion of onboard sensor data with V2X information is mathematically expressed as follows:
X f u s e d t = α X o n b o a r d t + β I V 2 X t
where α and β are weights that adjust based on the reliability of each data source. This fusion allows VRDeepSafety to make more accurate decisions by considering external factors, ultimately improving accident prediction and enhancing overall safety.
VRDeepSafety also uses CNNs for motion prediction and LSTMs to predict accidents. Full details and mathematical formulas for these approaches can be found in “Detailed Mathematical Formalism for CNNs and LSTMs” subsection of Section 4.3. VRDeepSafety leverages V2X communications to increase awareness and enable safer, more informed decisions.
In summary, by integrating LiDAR, cameras, and radar data with sensor fusion—as detailed in Table 4—CNNs, LSTMs, and V2X, VRDeepSafety enables safer and more reliable AVs. This provides enhanced situational awareness and robust decision-making, supporting precise navigation in complex environments, even under adverse weather or low-visibility conditions.
Table 4. Sensor capabilities comparison.

3.5. Mathematical Model of VRDeepSafety

The VRDeepSafety platform’s effectiveness depends on the mathematical models that quantify its interactions. This section details the frameworks used to describe vehicle dynamics, V2X communication, environmental conditions, and sensor data combination. These models provide a clear basis for understanding and validating platform behavior.

3.5.1. Vehicle Dynamics

To accurately simulate AVs motion within the VRDeepSafety environment, we model the vehicle’s state using a state vector, x(t). This vector is crucial, as it provides all the necessary information for the simulation to accurately model the vehicle’s motion and make predictions about future states. The state vector is defined as follows:
x ( t ) = x ( t ) y ( t ) θ ( t ) v ( t ) a ( t ) ,
where x t and y ( t ) represent the vehicle’s position in a two-dimensional Cartesian plane (x-lateral, y-forward), θ ( t ) denotes the vehicle’s heading angle, v ( t ) represents the linear velocity, and a ( t ) represents the linear acceleration. This vector captures the dynamic state of the vehicle at a given time t, which is essential for accurate simulations and predictions within VRDeepSafety.
The vehicle’s motion within the VRDeepSafety environment is governed by non-linear differential equations that describe its response to steering and acceleration inputs. These equations are defined as follows:
x ˙ ( t ) = v ( t ) cos ( θ ( t ) ) y ˙ ( t ) = v ( t ) sin ( θ ( t ) ) θ ˙ ( t ) = v ( t ) L tan ( ϕ ( t ) ) v ˙ ( t ) = α ( t ) v ˙ ( t ) = u a ( t )
where L is the vehicle’s wheelbase, ϕ ( t ) is the steering angle, and u a ( t ) is the acceleration control input. The equations x ˙ ( t ) and y ˙ ( t ) calculate the change in the vehicle’s Cartesian position. The equation θ ˙ ( t ) describes the rate of change in the heading. The equation θ ˙ ( t ) describes the rate of change in the heading based on the steering angle, simulating vehicle turning. The equations v ˙ ( t ) and α ( t ) describe how the acceleration changes the velocity of the vehicle.
The equation for θ ˙ ( t ) arises from Ackermann steering geometry, a kinematic model where the front wheels steer. This model ensures no wheel slippage when turning. The non-linear trigonometric functions, c o s ( θ ( t ) ) and s i n ( θ ( t ) ) , show that small changes in steering or velocity greatly impact the vehicle’s path, affecting control stability and path tracking. This kinematic model is used within VRDeepSafety to accurately represent how vehicles move and respond to steering inputs.
Figure 2 illustrating Ackermann steering geometry. The vehicle’s position ( x , y ) is defined by its center of gravity (CG) in the X Y coordinate system. The heading ( θ ) is the angle between the longitudinal axis (blue arrow) and the X-axis. Ackermann steering ensures no tire slippage by having the inner ϕ i and outer ϕ 0 front wheels rotate around a common instantaneous center of rotation (ICR—purple dot), connected by red lines. The turning radius (R—solid red line) is the ICR-CG distance. The wheelbase (L—green double arrow) is the inter-axle distance. The dotted gray arc depicts the vehicle’s path. This geometry is essential for accurate kinematic modeling in VRDeepSafety. We simplify the model using an average steering angle ( ϕ ) as in Equation (3), where the heading rate ( θ ˙ ( t ) ) depends on speed ( v ( t ) ) , wheelbase ( L ) , and steering angle ( ϕ ( t ) ) . This simplification enables efficient computation without losing core kinematic characteristics.
Figure 2. Vehicle kinematics with Ackermann steering.

3.5.2. V2X Communication Model

V2X communication enhances AD by providing information unavailable from a single vehicle’s onboard sensors alone. This bidirectional information exchange occurs through V2V and V2I channels. To mathematically model these exchanges, we use matrices.
The V2V communication matrix C V 2 V ( t ) , represents the data exchanged between n vehicles at time t :
C V 2 V ( t ) = c 11 ( t ) c 1 m ( t ) c m 1 ( t ) c m m ( t )
where c i j ( t ) represents the data transmitted from vehicle i to vehicle j . These data can include positional data, velocity vectors, intended paths, and environmental hazard warnings. This matrix is often sparse due to the localized nature of vehicle-to-vehicle communication.
Similarly, the V2I communication matrix, denoted as C V 2 I ( t ) represents the data flow between m   infrastructure units and vehicles. It is defined as:
C V 2 I ( t ) = i 11 ( t ) i 1 m ( t ) i m 1 ( t ) i m m ( t )
where i i j ( t ) represents the information flow from infrastructure unit i (such as traffic lights, road signs, or connected intersections) to vehicle j . These matrices are typically sparse due to the localized nature of the communication. To optimize bandwidth and computational resources, data prioritization techniques are used. For instance, critical messages such as collision warnings or sudden braking events are given higher priority than less critical updates.

3.5.3. Environmental Conditions

Environmental conditions significantly impact AVs safety and performance. Factors such as weather, lighting, and road surface conditions affect sensor accuracy. We use an environmental parameter vector, e ( t ) , to represent these conditions within the VRDeepSafety simulation:
e ( t ) = [ w t , l t , r t ] T ,
where w ( t ) represents weather conditions, l ( t ) accounts for lighting conditions, and r ( t ) represents road surface conditions. This vector ensures realistic and varied testing within the VRDeepSafety framework.
These environmental conditions directly influence the level of noise in sensor measurements. For instance, heavy rain can significantly degrade the performance of a LiDAR sensor by causing signal scattering, which reduces its effective range. This effect is modeled by the following:
z L i D A R ( t ) = h ( x ( t ) ) + ϵ L i D A R ( t , e ( t ) )
where z L i D A R ( t ) represents the noisy LiDAR measurement, h ( x ( t ) ) represents the ideal, noise-free LiDAR measurement, and ϵ L i D A R ( t , e ( t ) )   captures the stochastic noise. Critically, ϵ L i D A R ( t , e ( t ) ) is dependent on both time, t, and environmental conditions e ( t ) , demonstrating how adverse conditions degrade sensor reliability. This dynamic dependency necessitates adaptive sensor fusion algorithms within VRDeepSafety to prioritize sensor readings based on their perceived reliability and accuracy.

3.5.4. V2X Sensor Data Integration

Combining data from multiple sensors is critical for AVs to achieve a comprehensive understanding of their environment. The state estimation process within VRDeepSafety combines measurements from various sensors—including LiDAR, cameras, and radar—using techniques such as the extended Kalman filter (EKF) and other advanced non-linear filters.
The process starts with defining a measurement vector, z ( t ) , that combines the outputs from each of the individual sensors. This measurement vector is given by the following:
( t ) = z L i D A R ( t ) z C a m e r a s ( t ) z R a d a r ( t )
where z L i D A R ( t ) , z C a m e r a s ( t ) , and z R a d a r ( t ) are the measurements from the LiDAR, camera, and radar sensors, respectively, at time t . This composite vector provides a unified view of the environment.
The Kalman filtering process minimizes the error between the true state x ˆ ( t ) and the estimated state x(t). The EKF is applied using a prediction and an update step:
The prediction step estimates the next state based on the current state and control inputs, accounting for uncertainty:
x ˆ ( t t 1 ) = f ( x ˆ ( t 1 ) , u ( t 1 ) ) + w ( t ) P ( t t 1 ) = F ( t ) P ( t 1 ) F ( t ) T + Q ( t )
where x ˆ ( t t 1 ) is the predicted state at time t based on the previous state, x ˆ ( t t 1 ) , and the control input u ( t 1 ) . The function f ( ) is the non-linear state transition model. w ( t ) is the process noise, and P ( t t 1 ) is the predicted error covariance matrix. F ( t ) is the Jacobian matrix of the state transition function, and Q ( t ) is the process noise covariance matrix.
The update step refines the predicted state using new measurements from sensors:
K ( t ) = P ( t t 1 ) H ( t ) T H ( t ) P ( t t 1 ) H ( t ) T + R ( t ) 1 x ˆ ( t ) = x ˆ ( t t 1 ) + K ( t ) ( z ( t ) h ( x ˆ ( t t 1 ) ) ) P ( t ) = ( I K ( t ) H ( t ) ) P ( t t 1 )
where H ( t ) is the Kalman gain, which determines the weight given to the sensor measurements, R ( t ) is the measurement noise covariance matrix, K ( t ) is the Kalman gain, and h ( x ˆ ( t t 1 ) ) denotes the non-linear measurement model.
The EKF’s recursive structure enables real-time state estimation, suitable for both linear and non-linear sensor models, providing a coherent and accurate representation of the vehicle’s environment, thus enhancing perception, localization, and decision-making.
  • LiDAR Sensor Simulation ( L i D A R ( t ) )
To simulate sensor measurements in VRDeepSafety within Unity, we carefully replicate each sensor type’s behavior. Unity’s physics and rendering engines simulate real-world sensor behaviors by mimicking the physical principles of LiDAR.
In Unity, LiDAR measurements are simulated using ray casting, which sends out laser beams to measure distances to objects. We use Physics.Raycast functions to cast rays in a 360-degree pattern or within a specified field of view. The number of rays corresponds to the LiDAR sensor’s resolution.
z L i D A R ( t ) = d i ( t ) i = 1 , , N
where d i ( t ) is the distance measurement for the i -th ray at time t , and N is the total number of beams.
To enhance realism, Gaussian noise is added to the ray-casting results. The magnitude of this noise depends on the environmental conditions. This models the real-world sensor limitations where the signal quality degrades when visibility is reduced. This noisy LiDAR measurement is defined as follows:
z L i D A R ( t ) = d i ( t ) + ε L i D A R ( t , e ( t ) )
where z LiDAR   ( t ) is the noisy LiDAR measurement at time t , d i ( t ) is the ideal, noise-free distance measured by the i -th LiDAR ray at time t , and ε L i D A R ( t , e ( t ) ) is the Gaussian noise added to the measurement. Its magnitude is determined by time ( t ) and environmental conditions ( e ( t ) ).
These ray-casting results form a point cloud where each point corresponds to the location in 3D space where a ray intersects with an object, enabling detailed modeling of the surrounding environment.

3.6. System Implementation

With the sensor models and data fusion methods established, we now detail their practical implementation within the VRDeepSafety framework. This section focuses on how the previously described theoretical sensor models are instantiated and operated within the Unity engine, which is essential for generating realistic data.

3.6.1. Unity Implementation

In Unity, simulating a LiDAR sensor involves several key steps to replicate its behavior. First, the sensor’s parameters (number of beams, horizontal field of view (FOV), and vertical FOV) are defined and calibrated to match real-world LiDAR sensor specifications. Then, Unity’s Physics.Raycast or Physics.RaycastAll functions simulate the emission of laser beams that detect collisions within the environment, capturing raw distance data to generate a 3D point cloud.
To simulate environmental impacts, noise reflecting real-world sensor defects is added to the detected distances. This process outputs a more realistic 3D LiDAR point cloud.
Camera Sensor Simulation
Unity’s camera system provides a flexible platform to simulate various real-world camera functionalities. These include RGB image generation, which creates a visual representation of the scene, depth map calculation, providing distance information, and semantic segmentation, categorizing objects within the image.
For RGB image generation, Unity’s camera component renders the scene to a texture, creating an image as output. This matrix of pixel intensities is further processed to apply effects like lens distortion or noise, mimicking real-world camera artifacts. We mathematically represent this output as follows:
z c a m e r a ( t ) = R e n d e r T e x t u r e
where z c a m e r a ( t ) is the rendered image at time t represented as an R e n d e r T e x t u r e object, which contains the rendered pixels at time t .
For simulating depth perception, Unity’s depth texture mode enables the rendering of depth textures, where each pixel value represents the distance from the camera to the closest object. The depth value for any given pixel is calculated using the following:
z cameras   ( i , j , t ) = 2 n f f + n ( f n ) 2 d i j ( t ) 1
where n and f are the distances to the near and far clipping planes of the camera, respectively, and d i j ( t ) is the normalized depth value for the pixel at position ( i , j ) within the image at time t .
In addition, semantic segmentation is implemented using shades or custom scripts to assign specific colors to objects based on predefined labels, adding a semantic layer to the visual representation that allows the system to identify and categorize objects for scene understanding.
Radar Sensor Simulation
The radar sensor provides data about the distance and speed of surrounding objects by measuring the reflection of electromagnetic waves and changes in wave frequencies (the Doppler effect). This information is critical to determine how close objects are and whether they are moving towards or away from the vehicle, which is critical to collision avoidance. In Unity, radar simulation is achieved through ray casting, similar to LiDAR, but with some modifications to reflect the radar’s typically lower resolution and wider field of view. The radar’s range, field of view, and beam resolution are configured, and objects within this range are detected using Physics.Raycast or spherical overlap checks.
The radar output can be expressed as the following:
z r a d a r ( t ) = d i , ϑ i ( t ) i = 1 , , M
where d i is the distance to the detected object, and ϑ i is the relative velocity obtained from the Doppler effect calculations.
Radar sensors also measure the relative velocity of detected objects, calculated using the radial component of the object’s velocity, ϑ i ( t ) , is approximated as the following:
ϑ i ( t ) = v t r ˆ i
where v t is the velocity of the target, and r ˆ i is the unit vector pointing from the radar sensor to the target. Radar measurements are subject to noise from reflections and multipath propagation. This noise is simulated by adding stochastic noise to both distance and velocity measurements.
Sensor Fusion Implementation
After acquiring data from each sensor (LiDAR, camera, radar), sensor fusion techniques, such as the Kalman filter or extended Kalman filter (EKF), are applied to merge the measurements into a unified state estimate. The Kalman filter involves a prediction step and an update step.
The prediction step computes the predicted state based on the vehicle’s motion model:
x ˆ ( t t 1 ) = f ( x ˆ ( t 1 ) , u ( t 1 ) )
where f ( x ˆ ( t 1 ) , u ( t 1 ) ) is the motion model, and x ˆ ( t t 1 ) is the predicted state at time t based on the previous state and control input.
The update step incorporates new sensor measurements z(t) from LiDAR, camera, and radar to correct the state estimate. The corrected state is given by the following:
x ˆ ( t ) = x ˆ ( t t 1 ) + K ( t ) ( z ( t ) h ( x ˆ ( t t 1 ) ) )
where h ( x ˆ ( t t 1 ) ) is the predicted measurement based on the predicted state, and K ( t ) is the Kalman gain, which determines the weight given to the measurement update.
Finally, the error covariance matrix, P ( t ) , is updated to reflect the uncertainty in the state estimate:
P ( t ) = ( I K ( t ) H ( t ) ) P ( t t 1 )
where P ( t t 1 ) is the predicted error covariance, H ( t ) is the measurement matrix, and K ( t ) is the Kalman gain.
In Unity, these steps are implemented using C# scripts that handle the sensor data, apply the measurement models, and run the Kalman filter to continuously update the state estimate in real-time.
By combining these sensor simulation techniques and sensor fusion processes, VRDeepSafety creates a comprehensive environment simulation for AVs. This system accounts for vehicle dynamics, environmental conditions, and sensor data fusion, providing a robust simulation for AV development.

3.7. V2X Communication Integration

Building upon the sensor integration and modeling of the previous chapter, this section introduces V2X communication as a core and novel component of the VRDeepSafety platform leveraged by the VRFormer model. This section explores the implementation and performance of IEEE 802.11p and Cellular V2X (C-V2X) protocols within our simulation and details how these protocols enable real-time message passing, which VRFormer uses to improve safety. Finally, we detail how VRDeepSafety addresses critical limitations concerning V2X data and discuss our dataset’s structure, scale, and support for perception tasks, enabling more realistic testing and real-world deployment.

3.7.1. V2X Protocol Implementation Details

V2X communication is vital within the VRDeepSafety framework, enabling real-time data exchange between vehicles and infrastructure to improve the safety and situational awareness of AVs. The system uses IEEE 802.11p and C-V2X to create a flexible and scalable network that can adapt to any scenario. VRDeepSafety uses these technologies to ensure vehicle-to-environment communication, which is necessary for accident prediction and prevention.
To simulate these protocols effectively, we employed a custom middleware layer developed within Unity to model message passing, including packet generation, encoding, and transmission. Data packets for BSMs, CAMs, and DENMs are structured according to the relevant standards and include spatial-temporal data, velocity, and hazard classifications. To model the dynamic behavior of V2X, we implement the following: a queuing mechanism for message transmission with prioritization based on the message type, a signal loss model that uses an inverse square relationship, modeled using the “Free-space Path Loss” equation for modeling attenuation and interference. The latency for these communications is managed through a time-delay model, with configurable parameters that mimic network conditions and a collision detection mechanism that simulates interference and data corruption, specifically modeling instances where transmissions overlap. Additionally, each V2X device and each vehicle have an address and unique identification number so that the system can keep track of individual message sources.

3.7.2. Protocol Specification

To understand V2X communication, it is essential to explore the two key protocols used. IEEE 802.11p, also known as Wireless Access in Vehicular Environments (WAVE), operates in the 5.9 GHz band and is designed for low-latency, short-range (up to 1000 m) data exchange. It is ideal for urgent alerts. IEEE 802.11p can work independently of network infrastructure but degrades in crowded environments due to interference. In contrast, C-V2X, developed by the 3rd Generation Partnership Project (3GPP), uses 4G LTE and 5G to support both short- and long-range communication. C-V2X operates in direct communication (PC5) for V2V and V2I without relying on cellular towers and network-assisted communication (Uu) using cellular infrastructure. While C-V2X is more reliable with extended coverage, it has higher latency, particularly during network congestion.

3.7.3. Communication Performance

The performance of V2X communication is significantly influenced by both range and signal reliability. IEEE 802.11p, while effective at short distances, experiences performance degradation in crowded environments due to interference. In contrast, Cellular-V2X (C-V2X) offers a longer range and higher reliability but is susceptible to increased latency in high-traffic areas or during network congestion.
Despite the advantages of these protocols, real-world communication faces obstacles like signal attenuation, network congestion, and temporary data loss. These can impact the efficiency and accuracy of V2X. To address these issues, VRDeepSafety has a robust mechanism to continue to operate under less-than-ideal conditions. By training the VRFormer model to be accurate even with incomplete or delayed V2X data, VRDeepSafety ensures it works in all real-world scenarios.
This approach enables VRDeepSafety to effectively handle communication link disruptions—whether caused by environmental conditions, network congestion, or momentary signal loss—without compromising autonomous vehicle safety or responsiveness. The system’s inherent adaptability enables consistent, real-time decision-making, which is essential for maintaining safety and optimizing traffic flow.
To quantify the impact of signal degradation, we use the Free-space Path Loss (FSPL) equation, which models the attenuation and interference experienced in real-world environments:
F S P L = 20 l o g 10 ( d ) + 20 l o g 10 ( f ) + 20 l o g 10 4 π c
where d is the distance between the transmitter and receiver in meters, f is the frequency of the communication signal in Hertz, and c is the speed of light, approximately 3 × 10 8 meters per second. This FSPL equation provides a way of modeling how signal strength decreases with distance, which allows us to evaluate communication performance under different conditions within the VRDeepSafety environment.

3.7.4. Communication Workflow

The VRDeepSafety framework uses a range of communication message formats to increase situational awareness, decision-making, and the safety of autonomous vehicles. These communications allow for the real-time sharing of important information among vehicles, roadside units, and infrastructure, allowing for coordinated activities and proactive responses to changing road conditions. The V2X communication system’s primary message types are summarized below:
One of the primary message types is the BSMs. They provide vehicle status data, enabling immediate decision-making and reducing accident likelihood in emergency situations, allowing timely assessment of potential collision risks.
Complementing this, the CAM maintains situational awareness by broadcasting vehicle location, speed, and direction, enhancing traffic flow and reducing road conflicts in dynamic driving environments.
Furthermore, DENMs are crucial for alerting vehicles to hazards like accidents, road blockages, and adverse weather conditions, especially in areas with limited visibility or rapid conditions.
In summary, the communication message types in the V2X system—BSMs, CAMs, SPaT, and DENMs—work together to improve safety and optimize the transportation environment. By enabling vehicles to share information about their status, road conditions, and emerging risks, these messages support coordinated decision-making and proactive safety measures. By embedding these message formats within the VRDeepSafety framework, autonomous vehicles can react to real-time traffic conditions, improving safety and traffic efficiency.
Figure 3 illustrates the real-time data exchange within the VRDeepSafety environment via V2X communication. AVs transmit BSMs and DENMs to RSUs and receive information such as BSMs and SPaT from RSUs. RSUs exchange BSMs, DENMs, CAMs, and SPaT information with the centralized traffic management system. This multi-directional communication enables coordinated, proactive responses to dynamic road conditions, improving traffic flow, efficiency, and safety.
Figure 3. V2X communication data flow in VRDeepSafety.
The communication flow is important in improving decision-making. Vehicles collect data on speed, location, and braking, which are sent to traffic management systems via V2X. The systems process the data and create a traffic overview, which is sent to all vehicles so everyone can respond in sync and improving situational awareness.
Including V2X in VRDeepSafety improves accident prediction and mitigation. By sharing real-time data, the system can anticipate and respond to impending threats. This enhances the safety of self-driving vehicles and traffic flow, decreases delays, and increases overall transportation efficiency.

3.7.5. Impact on VRFormer Accident Prediction

By integrating V2X communication, VRDeepSafety improves VRFormer’s capacity to predict accidents. This expanded situational awareness allows VRFormer to detect objects or vehicles that may be hidden from its sensors, minimizing blind spots and increasing risk prediction. VRFormer can avoid collisions by proactively detecting hazards in real-time using messages such as DENMs, which provide alerts about road conditions or emergencies.
Furthermore, by combining V2X data with onboard sensor inputs, VRFormer can conduct enhanced predictive analysis, assess collision risks, and take preemptive safety actions, such as braking or steering adjustments. Moreover, VRFormer can synchronize its maneuvers with those of nearby vehicles through coordinated driving strategies facilitated by CAMs and SPaT data. This coordinated decision-making is particularly critical in complex or high-traffic areas where the ability to predict and respond proactively can prevent accidents.
To evaluate VRFormer’s performance in accident prediction, we use the accident prediction accuracy (APA) metric. APA is calculated as the ratio of true positive accident predictions to the total number of actual accidents in the GT data. This metric provides a direct, quantifiable measure of prediction accuracy. The APA is mathematically defined as follows:
A P A = N u m b e r   o f   T r u e   P o s i t i v e   A c c i d e n t   P r e d i c t i o n s T o t a l   N u m b e r   o f   A c c i d e n t s   i n   G r o u n d   T r u t h
A high APA score indicates that the integration of V2X data significantly improves VRFormer’s ability to predict accidents accurately, thereby enhancing overall safety. This improvement is a direct result of the enhanced situational awareness and predictive capabilities enabled by VRDeepSafety’s V2X communication infrastructure.
In summary, the combination of V2X within the VRDeepSafety framework facilitates the real-time exchange of data, which significantly improves accident prediction and prevention. By expanding situational awareness and enabling coordinated decision-making, VRDeepSafety contributes to safer and more efficient road systems and is therefore a key component of future AVs safety.

3.8. VRDeepSafety vs. Existing Datasets

AVs have driven the creation of numerous datasets aimed at improving safety and efficiency. However, many of these datasets have limitations that VRDeepSafety address-es. This section compares VRDeepSafety to existing datasets, emphasizing how VRDeepSafety overcomes their challenges.
VRDeepSafety simulates real-world driving circumstances through a realistic virtual reality (VR) environment, including unpredictable interactions and changing environments. In contrast, many existing datasets frequently rely on simplified simulations or real-world data that do not capture all the complexities of driving. VRDeepSafety’s realistic simulations ensure that models trained on it are better prepared for real-world issues.
Additionally, VRDeepSafety can generate a wide variety of driving scenarios. These include urban traffic, rural obstacles, and different weather conditions. Existing datasets tend to focus on specific situations, such as intersection accidents, limiting their useful-ness. By offering more diverse scenarios, VRDeepSafety assures models are more adaptable and robust.
Furthermore, VRDeepSafety includes V2X communication data, providing crucial context about surrounding vehicles, traffic signals, and infrastructure. This feature is lacking in existing datasets, which mainly rely on onboard sensors like LiDAR, radar, and cameras. These richer data in VRDeepSafety improves the models’ accuracy trained on VRDeepSafety. Further, VRDeepSafety is designed for efficient large-scale data generation, which is critical for AD research. Existing datasets often face scalability issues due to high data collection costs or simulation constraints.
The annotation quality of VRDeepSafety is exceptional. Each scenario is carefully labeled with details about object identities, trajectories, and V2X signals. This ensures the development of precise algorithms for tasks like object detection and accident prediction. Existing datasets, however, often suffer from inconsistent or incomplete annotations, limiting their effectiveness. VRDeepSafety’s high-quality annotations lead to better model training.
Table 5 provides a comparative overview of these features across different datasets, highlighting the advantages of VRDeepSafety over nuScenes and V2X-Sim. In summary, VRDeepSafety addresses limitations in current datasets by providing more realism, diverse scenarios, richer data, high annotation quality, and large-scale data generation. These advantages establish a new benchmark for future AD research.
Table 5. Comparison of VRDeepSafety and existing datasets.

3.9. VRDeepSafety Dataset Statistics

The VRDeepSafety dataset is a pivotal resource designed to advance autonomous vehicle (AV) safety in virtual reality simulations. This section outlines its quantitative and qualitative aspects, highlighting its diverse scenarios, intricate annotations, and structural framework, which make it a valuable tool for both benchmarking and developing AVs systems.

3.9.1. Dataset Composition

During data collection, we systematically varied parameters within the VR simulation to create a wide range of driving scenarios. A key aspect was the modulation of traffic density, encompassing conditions from high-density urban areas to low-density rural settings. This variation ensures rigorous testing of how AVs adapt to constantly changing environments. Our comprehensive modeling enables the creation of high-stakes scenarios involving bottlenecks, erratic pedestrian behavior, and complex lane merging—crucial for performance assessments of AVs.
To enhance realism, we incorporated diverse weather conditions, including clear skies, rain, and snow, to evaluate how AVs respond to changes in visibility and traction, thereby testing their real-time sensor adaptation and processing capabilities under adverse conditions.
Temporal diversity was also prioritized by simulating scenarios across multiple times of day, from daylight to nighttime, which impacts lighting conditions and affects AV sensor performance and driver behavior modeling. Simulating low-light and high-glare conditions is essential for understanding AV perception in challenging visual environments.
Figure 4 illustrates the simulated accident scenarios, categorized as V2V or Vehicle-to-Pedestrian (V2P) interactions. Each scenario has an associated risk level (high or medium), as indicated by the background color. Head-on collisions (high-risk) have a high potential for severe impact. Rear-end collisions (medium-risk) depend on speed and following distance. High-speed urban scenarios with pedestrians are at high risk due to limited reaction time. Unexpected crossings and low-visibility scenarios (medium-risk) depend on specific circumstances. Icons represent vehicles, pedestrians, urban/highway environments, and rain/fog. Scenarios are captured using high-fidelity VR simulation with varied environmental conditions.
Figure 4. Engineered accident scenarios within VRDeepSafety.
Figure 5 details the 288,000 simulated driving scenarios in the VRDeepSafety dataset, categorized by environmental conditions (Sunny, Rainy, Snowy, Fog) and time of day (Morning, Afternoon, Night) across urban and rural road types. The total scenario count for each condition is displayed above the corresponding bar group. This balanced distribution of diverse scenarios ensures the VRFormer model is robustly trained and generalizes well for accident prediction.
Figure 5. Distribution of scenarios within the proposed VRDeepSafety dataset.

3.9.2. Support for Critical Perception Tasks

The VRDeepSafety dataset comprehensively supports essential perception tasks crucial for the operational integrity of AVs under various conditions. A primary function enabled by this dataset is 3D object detection, which enhances an AV’s situational awareness by allowing it to classify and locate objects, facilitating obstacle avoidance and path planning.
The dataset also supports object tracking, enabling the monitoring of object trajectories over time and the prediction of future positions, critical for collision prevention and safe navigation.
Additionally, BEV semantic segmentation is included, enhancing object localization and spatial structure identification. This perspective aids in lane keeping, intersection navigation, and maneuvering through complex environments.
The dataset further supports predictive models like Dr. Patel’s accident prediction framework and motion prediction algorithms, which use probabilistic modeling and sensor fusion to estimate collision risks accurately. VRDeepSafety acts as a multi-modal testbed for calibrating AVs under realistic, complex scenarios.

3.9.3. Dataset Structure and Scale

The VRDeepSafety dataset comprises an extensive 288,000 meticulously annotated driving scenarios as well as 58,600 annotated V2X frames. Each V2X frame, captured at a frequency of 10 Hz (one frame every tenth of a second), delivers high temporal resolution for detailed analysis. The dataset provides a rich foundation for training and testing advanced models. A summary of these key characteristics, as well as the sizes of the dataset subsets, is provided in Table 6.
Dataset Structure and Subdivision
To optimize the training process, we partition the VRDeepSafety dataset into three distinct subsets:
  • Training Set (205,000 samples, 71.2%): Forms the primary subset used for model training, containing a diverse range of driving scenarios and conditions.
  • Validation Set (41,500 samples, 14.4%): Used during the training process to tune hyperparameters and prevent overfitting.
  • Testing Set (41,500 samples, 14.4%): Reserved exclusively for final model evaluation, ensuring unbiased assessment of model performance.
This structured division supports researchers in systematically training and evaluating autonomous vehicle models, providing clear insights into the dataset’s organization.
Table 6. Summary statistics.
Table 6. Summary statistics.
StatisticValue
Total Scenarios288,000
V2X-Annotated Scenarios58,600
Data Collection Frequency10 Hz
Training Set Size205,000
Validation Set Size41,500
Testing Set Size41,500
Figure 6 shows the VRDeepSafety dataset in 3D feature space using confidence ellipsoids. Each ellipsoid contains 95% of the data from its corresponding subset (training, validation, or testing) and demonstrates a balanced distribution of scenarios. Overlapping regions indicate shared characteristics, while non-overlapping centers reflect effective dataset stratification. The axes are labeled as follows: ‘Road Axis Spatial Position’ (X-axis, car position along the road in meters), ‘Lateral Spatial Position’ (Y-axis, sideways position relative to the road center in meters), and ‘Temporal Index’ (Z-axis, time in the simulation), which allows for tracking of the dataset changes over time.
Figure 6. Distribution of VRDeepSafety dataset subsets in feature space, represented by confidence ellipsoids.
The VRDeepSafety dataset is a groundbreaking resource offering a special blend of diverse scenarios, detailed annotations, and structured data. With extensive training conditions and strong support for perception tasks, this dataset was designed to improve the development and testing of safe autonomous vehicle systems. The overall structure allows researchers to investigate the complex driving scenarios. This is a must-have task for advanced autonomous driving.

4. VRFormer

This section details the architecture of VRFormer, a novel deep-learning model designed for high-fidelity accident prediction and enhanced situational awareness in AD simulations within VRDeepSafety. Unlike traditional approaches that rely solely on onboard sensor data, VRFormer uniquely leverages rich multimodal data from VR simulations and real-time V2X communication within VRDeepSafety. This integration significantly improves prediction accuracy and robustness by providing a more comprehensive understanding of the driving environment. VRFormer integrates CNNs for spatial feature extraction and LSTM networks for temporal modeling and employs a sophisticated data fusion technique to seamlessly merge these data streams, enabling robust and context-aware predictions. We will then describe VRDeepSafety’s training procedures and its dataset and finally conclude with an explanation of the evaluation metrics and experimental results.
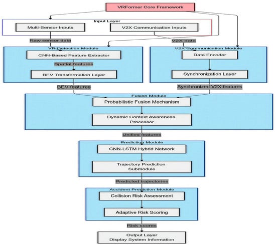
Figure 7 illustrates the VRFormer architecture, integrating multi-sensor and V2X data for comprehensive accident prediction. VRFormer consists of an input layer, processing modules (VR detection, V2X communication), a Fusion Module, a prediction module, an accident prediction module, and an output layer. The VR detection module extracts spatial features using a CNN and BEV transformation. The V2X communication module encodes and synchronizes V2X data. The Fusion Module combines these data streams probabilistically with dynamic context awareness. The prediction module uses a CNN-LSTM hybrid network to predict trajectories. The accident prediction module assesses collision risk via adaptive risk scoring. System information (risk scores and trajectories) is displayed on the output layer for improved decision-making.
Figure 7. VRFormer deep-learning model architecture.

4.1. VR Detection Module: CNN for Spatial Feature Extraction

The VR detection module serves as the perceptual core of VRFormer, designed to extract environmental features from multi-channel sensory inputs such as multi-camera imaging and LiDAR. This module employs a CNN to process high-dimensional sensory data from VR environments, detecting spatial, visual, and temporal patterns. As the foundational component of VRFormer, the CNN-based module effectively interprets multi-modal data from VR simulations and sensor inputs, including LiDAR, radar, and RGB cameras.
  • CNN Architecture
The input layers of the VR detection module play an essential role in receiving and preprocessing multi-channel sensory data from various sources. These data include RGB images ( w i t h   s h a p e   ( h e i g h t , w i d t h , 3 ) ) , detailed point clouds from LiDAR, and depth maps generated through radar sensors. Each sensor modality is processed separately to capture a diverse range of environmental features, with each modality represented as a distinct channel.
The CNN architecture uses multiple convolutional layers arranged into blocks. These layers are structured to progressively detect increasingly complex features. In particular, the CNN consists of four convolutional layers: the first applies 64 filters using a 3 × 3 kernel with a stride of 1 and padding of 1, designed for fine-grained detail capture; the second layer increases to 128 filters, maintaining the same 3 × 3 kernel; the third layer increases to 256 filters, utilizing a 5 × 5 kernel for detection of broader spatial patterns; and the fourth uses 512 filters with a 5 × 5 kernel, balancing detailed and larger-scale feature detection. Empirical studies informed the kernel size selection; 3 × 3 kernels effectively capture fine details, while 5 × 5 kernels are suited to detecting larger patterns. The use of larger kernels is not beneficial because of diminishing returns in accuracy and an increase in computational costs.
To optimize data handling and reduce computational load within VRDeepSafety, pooling layers are introduced between the convolutional blocks. Each convolutional layer is followed by a Rectified Linear Unit (ReLU) activation to introduce non-linearity into the model; max-pooling with 2 × 2 windows is applied after each convolution to reduce spatial dimensions and improve computational efficiency while retaining essential features. The final output of the VR detection module is a BEV map, typically 64 × 64, though this is adjustable based on input size within VRDeepSafety. The BEV transformation combines features from all sensor channels into a top-down view, which is essential for tasks such as object detection, lane tracking, and spatial positioning; this representation enables real-time decision-making by VRFormer, including both vehicle and pedestrian tracking.
The specific kernel sizes of 3 × 3 and 5 × 5 balance the need for capturing both fine details and broader spatial features. Larger kernels were found to provide limited accuracy increases with higher computational costs. A four-layer configuration proved to be optimal for hierarchical feature extraction without unnecessary complexity. Max-pooling was specifically selected for its efficiency in retaining important features while reducing computational requirements, making it favorable to average pooling. This CNN-based configuration enables VRFormer to process multi-modal data effectively within VRDeepSafety, generating spatially precise representations ideal for complex and dynamic environments.

4.2. Long Short-Term Memory (LSTM) Network for Temporal Prediction

The LSTM module in VRFormer, operating within the VRDeepSafety framework, is specifically designed to process temporal dependencies to predict future trajectories and assess collision risks using feature maps generated by the CNN module.
Building on these feature maps, the LSTM receives sequences of BEV representations from the CNN module, with each frame treated as a discrete time step. The model analyzes spatial features, including positions, velocities, and object classifications, to identify motion patterns and predict future trajectories. Each LSTM cell has three gates—input, forget, and output—that manage the flow of information through the model. These gates enable the LSTM to keep important temporal information and discard irrelevant data, making it effective for modeling long-term dependencies in the time series data of the simulated environment within VRDeepSafety.
To enhance its predictive capabilities, the LSTM maintains hidden and cell states across multiple time steps, typically configured with 512 to 1024 units. These states capture motion dynamics, such as acceleration and deceleration; this allows VRFormer to predict future trajectories, including lane changes or pedestrian crossings. Empirical results have indicated that using two stacked LSTM layers, each with 1024 units, is optimal for modeling complex temporal relationships in driving scenarios. Increasing the number of layers led to overfitting, while fewer layers were insufficient for capturing the necessary temporal dependencies. The combination of CNN-extracted spatial features and LSTM-modeled temporal relationships enables VRFormer to make informed motion predictions and evaluate collision risks effectively, merging both spatial and temporal data within a cohesive model within the VRDeepSafety environment.

4.3. Data Fusion Techniques: Integrating VR and V2X Inputs

The VRFormer model, operating within the VRDeepSafety platform, uses a novel probabilistic data fusion technique that merges VR-derived spatial data with real-time V2X communication inputs. These V2X inputs include positional data from neighboring vehicles, infrastructure signals, and environmental data, such as weather and lighting conditions. This approach provides a significant improvement over traditional methods that typically rely on deterministic fusion rules, by enabling the model to account for uncertainty and variability in input data.

4.3.1. V2X Communication Module

To maintain precision and stability, the VRFormer uses Kalman filtering on the V2X data inputs to reduce noise and generate smooth estimates of positional and velocity data, which is especially valuable when there is variability or latency in V2X transmissions. By applying Kalman filters, the VRFormer maintains a stable and accurate representation of the surrounding environment, helping reliable real-time decision-making. The Kalman filter works by predicting the current state and updating the state estimate when new measurements become available. The state vector x t , which represents vehicle parameters such as position and velocity, is updated using the following prediction equations:
x t + 1 = A x t + B u t + w P t + 1 = A P t A T + Q
where x t + 1 represents the predicted state at time t + 1 ,   A is the state transition matrix, u t denotes the control input, w accounts for process noise, P t is the uncertainty covariance matrix, and Q represents the process noise covariance matrix.
When receiving new sensor measurements, the Kalman filter updates the vehicle’s state estimate using the following equations:
K t = P t H T H P t H T + R 1 x t + 1 = x t + 1 + K t z t H x t + 1
where K t is the Kalman gain, H denotes the observation matrix, z t is the measurement vector, and R represents the measurement noise covariance matrix.
The Fusion Module is a crucial component that integrates the data streams from the VR detection module and the V2X communication module. Specifically, this module makes use of a combination of temporal synchronization, using timestamps, geometric transformations such as translations, scaling, and rotations to correctly align the data from different sources, and Kalman filtering, which is applied to the V2X data to smooth noisy measurements and give better estimates of velocity and location. In addition, the module uses a dynamic weighting mechanism that prioritizes sensor data depending on reliability or weather conditions. The final output of the Fusion Module is a single, unified representation that forms a basis for the prediction module.
The accident prediction module employs a sophisticated risk-scoring system that assesses each potential collision candidate based on different criteria. The system computes a probability score from 0 to 1 for collision, using a sigmoid activation function with input features like: the predicted distance between two or more objects in BEV, the relative velocity between these objects, whether there are other objects nearby, and the potential for a lane change. The collision risk threshold, set initially at 0.7, can be dynamically adjusted based on the prevailing traffic conditions and the desired sensitivity of the safety mechanisms. When the risk score goes above this threshold, the system initiates safety protocols. These can vary based on the predicted action of the vehicle, from generating a warning or adjusting the vehicle trajectory by steering or braking to avoid the accident. The choice of safety protocol is determined based on the magnitude and urgency of the risk.
To ensure the accuracy of data alignment from VR and V2X sources within VRDeepSafety, VRFormer uses spatial–temporal synchronization. This involves aligning time stamps and applying projective transformations to ensure synchronization of V2X data with VR-derived spatial data, resulting in an integrated and real-time view that facilitates the seamless merging of data from different sources.

4.3.2. Probabilistic Data Fusion Using Bayesian Inference

The VRFormer model leverages Bayesian inference within the VRDeepSafety platform to enhance the robustness of its data fusion process. Unlike traditional deterministic methods, the Bayesian approach treats sensor and V2X data as probabilistic, assigning reliability scores and dynamically adjusting their weights based on real-time environmental conditions. This adaptability is critical for AD, as sensor accuracy varies significantly with factors such as weather, lighting, and occlusion. For instance, in low-visibility conditions like fog or heavy rain, the model reduces the weight of camera data and increases the weight of radar data, which are more reliable under these circumstances. Similarly, when V2X data are delayed or incomplete due to network issues, the model relies more on onboard sensor data. This dynamic adjustment allows the model to consistently maintain high accuracy, even in challenging conditions. This is a significant improvement over traditional deterministic methods that do not account for sensor uncertainty.
To synchronize VR and V2X inputs spatially, VRFormer uses dynamic feature alignment by employing landmark-based adjustments. By using fixed environmental markers like signposts and intersections, VRFormer accurately aligns data and ensures precise positioning and coherence. An environmental adaptation layer further refines sensor weightings in response to real-time changes, such as weather and lighting. This adaptive process enables VRFormer to consistently keep high performance and reliability in diverse and shifting environments within VRDeepSafety.
Detailed Mathematical Formalism for CNNs and LSTMs
Beyond sensor fusion, VRDeepSafety uses CNNs for motion prediction. CNNs are effective at extracting spatial features from camera and LiDAR sensor data, which is important for predicting the movement of surrounding objects, especially in bad weather. The CNN model applies filters to the input data, the convolution operation is defined as follows:
f k ( X ) = X × W k + b k
where f k ( X ) is the represents of the convolution operation, and W k denotes the filters used. The ReLU activation function is applied to introduce non-linearity:
g f k ( X ) = m a x 0 , f k ( X )
These CNN-based predictions allow the system to predict the future motion of nearby vehicles, thereby enhancing the AV’s informed navigation decisions, particularly in dynamic and unpredictable environments.
Besides motion prediction, VRDeepSafety uses LSTM networks, a type of recurrent neural network (RNN), to predict accidents by analyzing temporal patterns in sensor data. LSTM networks are adept at modeling sequential data and capturing the dependencies between past and current readings. The internal state of the LSTM is updated using a series of gates, such as the forget gate:
f t = σ W f h t 1 , X t + b f
And the input gate:
i t = σ W i h t 1 , X t + b i ,   c ˜ t = tanh W c h t 1 , X t + b c
The cell state c t is updated to incorporate new and retained information:
c t = f t c t 1 + i t c ˜ t
This architecture enables the system to predict potential accidents by recognizing patterns in the data that signal impending collisions, further improving the AV’s decision-making process.

4.4. Predictive Modeling and Accident Prevention Framework

VRFormer’s predictive capabilities are designed with a multi-layered modeling structure within the VRDeepSafety environment, enabling both immediate hazard detection and anticipatory decision-making. This is facilitated by a blend of RNN and CNN.

4.4.1. Temporal Prediction Using CNN and RNN Integration

The prediction module within VRDeepSafety uses convolutional layers for identifying spatial patterns, along with recurrent layers—specifically, LSTM networks—to analyze temporal dependencies. The CNNs extract motion vectors and object-centric features across sequential frames, while the LSTMs analyze temporal dependencies, which are crucial for accurate trajectory predictions. Using this dual-structure network, VRFormer can synthesize long-term motion predictions, supporting collision avoidance through predictive analysis, instead of reactive responses, within the VRDeepSafety environment.

4.4.2. Spatial–Temporal Event Segmentation

In the BEV domain, VRDeepSafety uses a polygon-based spatial overlap algorithm to segment the environment into distinct motion trajectories. This algorithm identifies potential collision candidates by projecting the future states of dynamic entities and then checking for any spatial overlaps within a pre-defined proximity threshold. This segmentation enhances VRFormer’s ability to identify high-risk proximities, converting raw spatial data into actionable collision assessments.

4.4.3. Risk Scoring and Predictive Collision Assessment Protocols

Within the VRDeepSafety framework, VRFormer employs accident prediction accuracy (APA) as a metric for evaluating collision prediction precision by calculating how well predictions align with ground-truth accident data across various spatial thresholds. The system assigns risk scores to predicted collision candidates based on factors like proximity, speed, and trajectory, and when these risks exceed predefined thresholds, VRFormer initiates proactive safety protocols, such as braking or steering adjustments, enabling anticipatory rather than reactive decision-making within VRDeepSafety.

4.5. Data-Processing Pipelines and Preprocessing

VRFormer’s data pipeline comprises several key steps designed to ensure high-quality input data, robust feature extraction, and real-time prediction capabilities within the VRDeepSafety environment.
Data from different sensors and the V2X network go through several preprocessing steps that transform the raw data into a format that is suitable for input into the neural network models. Each image is scaled between 0 and 1 through a min–max normalization so that each image is between 0 and 1. LiDAR point clouds are converted to BEV format, which ensures the coordinate system is consistent, and that the data are ready for spatial analysis. Time-series data are split into time chunks with a fixed size (10 frames, 1 s, at 10Hz) for input to the LSTM model. The spatial information is maintained in a hash table, which is then encoded into an input that the neural network can read and interpret.
The data-loading pipeline in VRDeepSafety is designed for efficient and real-time processing. The simulator records data streams into an in-memory database (using C# lists), structured to match the data models from sensors and the V2X network, which includes 3D positions, orientations, velocities, and V2X messages. These data are then streamed to the pre-processing steps (described above) using a parallel processing approach, enabling multiple data streams to be processed immediately and reducing data-loading times. The preprocessed data are then streamed to the different modules through a shared memory approach, optimizing data access times.

4.5.1. Data Preprocessing

Data from VR sensors, such as images and LiDAR data, and V2X inputs, which include vehicle states and traffic light data, are all subject to normalization to bring all inputs to a common scale. This includes applying noise reduction techniques, such as Gaussian filtering, to ensure that only relevant information is passed to the CNN-LSTM framework. LiDAR point clouds are converted into BEV format, where each point is transformed to a top–down perspective. This format improves spatial coherence and makes it easier for the CNN to interpret, particularly for tasks that require multi-agent tracking.

4.5.2. Prediction Pipeline

The VR and V2X data streams are fused in real time, creating a unified dataset that is then fed into VRFormer’s CNN-LSTM architecture, generating predictions of future trajectories and potential collision risks. Once the VRFormer model generates these predictions, the system evaluates potential actions using pre-defined safety protocols within VRDeepSafety. This final stage involves the interpretation of prediction results, computation of risk scores, and initiation of appropriate responses, such as corrective maneuvers or warnings.

4.6. Advanced Data Processing and Sensor Fusion Specifics

VRFormer ensures robustness and accuracy through advanced data processing and sensor fusion techniques, building upon previously described methods. We detail how VRDeepSafety simulates realistic sensory data, handles noise and occlusion, and uses advanced mathematical models for data refinement and integration. Our implementation includes EKF for sensor processing and a hierarchical approach to data fusion, combining Kalman filters for linear motion with particle filters for non-linear motion. These techniques are vital for reliable perception, accurate motion prediction, and the overall stability of the VRFormer.

4.6.1. Sensor Data Simulation with Extended Kalman Filtering

VRFormer’s data simulation, executed within the VRDeepSafety platform, mimics real-world sensory inputs, integrating LiDAR, camera, and radar simulations that model environmental noise and occlusion patterns. LiDAR data are processed through ray casting to create 3D point clouds, which are then enhanced with Gaussian noise to represent real-world variability. EKFs are applied to refine position and velocity estimates by continuously recalibrating them based on observed state deviations. This is specifically important in scenarios with unpredictable movement patterns. The EKFs is similar to the Kalman Filter but accounts for non-linearities in the data.
The EKF prediction equations are given by the following:
x ˆ t t 1 = f x ˆ t 1 , u t 1 + w t P t t 1 = F ( t ) P t 1 F ( t ) T + Q ( t )
where x ˆ t t 1 is the predicted state, f x ˆ t 1 , u t 1 is the non-linear state transition function, and w t is the process noise.
The update equations for the EKF are the following:
K t = P t t 1 H ( t ) T H ( t ) P t t 1 H ( t ) T + R ( t ) 1 x ˆ t = x ˆ t t 1 + K t z t h x ˆ t t 1 P t = I K t H ( t ) P t t 1
where K t is the Kalman gain, H ( t ) is the Jacobian of the measurement function, z t is the measurement vector, and R ( t ) is the measurement noise covariance matrix. The update equations incorporate new sensor measurements to correct the predicted state. This iterative process allows VRFormer to process complex, non-linear data, providing accurate real-time position and velocity estimates that are critical for AVs navigation within VRDeepSafety.

4.6.2. Hierarchical Data Fusion Using Kalman and Particle Filters

Within the VRDeepSafety framework, the VRFormer system uses hierarchical fusion using Kalman filters for linear motion and particle filters for non-linear motion. This dual-fusion approach enables more accurate state estimation across different dynamic conditions. Additionally, VRFormer adapts to prioritize data from LiDAR, radar, or camera based on real-time assessments of sensor reliability. This adaptive fusion strategy ensures data continuity, even when individual sensors are limited because of occlusions or environmental factors.

4.7. Training and Validation Procedures

This section details the comprehensive training and validation process applied to the VRFormer model within the VRDeepSafety framework. This process is crucial for ensuring the model’s effectiveness in accurately predicting accidents and trajectories. We outline the data preparation, model initialization, and the specific loss functions used to train the network, along with our hyperparameter tuning approach, and a robust validation pipeline to prevent over-fitting and ensure generalization.

4.7.1. Training Pipeline

VRFormer is trained using a comprehensive dataset generated by VRDeepSafety. This dataset includes diverse accident scenarios, meticulously annotated data, and V2X communication records. Data preparation involves splitting the dataset into three subsets: 70% for training, used to optimize the model parameters, 15% for validation, used to tune hyperparameters and prevent overfitting, and 15% as a test set, used for the final evaluation. During preprocessing, sensor data (such as RGB images, LiDAR, and radar data) are normalized. In addition, point clouds are converted into BEV representations for spatial analysis, and temporal data are segmented into fixed-length intervals for LSTM training.
Model initialization involves setting the weights of the CNN layers using Xavier initialization to enable efficient convergence. The hidden and cell states of the LSTM are initialized to zero to provide temporal consistency. Adaptive learning rates are used, beginning with a rate of 0.001 and decaying by a factor of 0.1 after every ten epochs, where no improvement in validation loss is observed. This adaptive approach ensures that the model can converge to an optimal solution efficiently.
VRFormer’s multi-task loss function is designed to balance multiple objectives, ensuring that the model learns to predict object classification, motion trajectories, and accident risk within VRDeepSafety. This function combines four distinct loss components: cross-entropy loss, Smooth L1 loss, mean squared error (MSE), and Binary Cross-Entropy (BCE). Each component contributes to a specific task in the overall prediction framework. The loss function is expressed as the weighted sum of these individual components, as shown by the following equation:
L total   = λ 1 L C E + λ 2 L S m o o t h L l + λ 3 L M S E + λ 4 L B C E
where L C E is the cross-entropy loss applied for object classification tasks, L SmoothL 1   is the smooth L1 loss, applied for bounding box regression, L M S E is the mean squared error loss, applied for motion prediction (trajectory prediction), and L B C E is the binary cross-entropy loss, applied for accident classification.
Each loss component is multiplied by a weighting factor denoted by λ 1 , λ 2 , λ 3 and λ 4 , which is used to control the relative importance of each task. These weights are chosen to balance the model’s ability to handle multiple tasks effectively.

4.7.2. Hyperparameter Configuration and Training Augmentation

The VRFormer model’s training within VRDeepSafety was rigorously configured with specific hyperparameters and data augmentation techniques to achieve optimal performance, efficiency, and robustness.
Hyperparameter Optimization
In this step, the model was trained using a batch size of 32 across 50 epochs. These values were carefully selected to balance training time and the model’s convergence capabilities. Larger batch sizes were found to lead to memory issues, while smaller batch sizes resulted in prolonged training times without any significant performance gains. The Adam optimizer, known for its efficiency in handling sparse gradients commonly encountered in deep learning models with numerous parameters, was chosen for this model. Its parameters were set as follows: β 1 = 0.9 , β 2 = 0.999 , ϵ = 10 8 , with a learning rate of 0.001. These specific settings were determined to be the most effective in achieving efficient optimization of the network weights, ensuring efficient training convergence.
Hyperparameter tuning is crucial for achieving peak model performance. Within VRDeepSafety, this process is conducted using a combination of manual and automated techniques. Initial hyperparameter values, such as batch size, the number of epochs, optimizer learning rate, and loss function weights, are selected based on preliminary empirical tests. Following this, an automated grid-search methodology is applied to explore specific ranges around these initial values, with the goal of optimizing key parameters, such as the loss function weights and batch size. Furthermore, we employed a Bayesian optimization methodology to fine-tune the most impactful hyperparameters, including the learning rate, dropout rates, and layer sizes. Throughout the tuning process, the validation set is used to evaluate the model after each epoch, and the final hyperparameters are chosen based on the best performance observed on the validation set. Using this approach, we determined the optimal values to be a batch size of approximately 32, a training duration of approximately 50 epochs, and a learning rate of 0.001.
The loss function employed in the model training was a weighted combination of several component losses, each playing a key role in the comprehensive learning of the model. Cross-entropy loss, used for classification tasks, was assigned a weight of 1.0; smooth L1 loss, applied for bounding box regression, was set to 0.5; mean squared error (MSE), used for trajectory prediction, was assigned a weight of 0.3; and binary cross-entropy (BCE), used for collision risk assessment, had a weight of 0.2. These specific weights were determined empirically, through a detailed set of experiments using the validation set, enabling the model to effectively learn across the diverse training objectives, as each loss function had a role in model performance.
Training-Augmentation Techniques
To enhance the model’s generalization capability, various data augmentation techniques were implemented during training. These were classified into three types, each targeting different model robustness criteria. The spatial augmentation techniques included random rotations of the BEV representations within ±15 degrees, which helped to enhance the model’s rotation invariance and capture the variance in perspective. Translations of up to ±5% of both the image width and height were introduced to help the model generalize over the variability in object positioning within the scene. Also, the scaling of images, within a range of 0.9 to 1.1, was used to make the model robust to variance in object size. The selection of these ranges was determined to be optimal for providing sufficient variability without causing excessive distortion that could hinder the learning process.
Temporal augmentation was employed to simulate sensor failures that can occur in real-world driving conditions. Input sequences were augmented by randomly dropping frames with a 10% probability, chosen after experimentation with dropout rates of 5% and 20%. It was found that this 10% dropout rate maintained the temporal integrity of the scenes while effectively simulating real-world sensor glitches.
Finally, environmental augmentations, designed to enhance the robustness of the model to adverse conditions, were introduced by adjusting simulation parameters within VRDeepSafety. This included fog density, which ranged from 0 (clear) to 0.5 (moderate); rain intensity, which varied from 0 (no rain) to 0.7 (heavy); and scene illumination, which was reduced from 50% to 100% full light intensity by modifying the directional light settings. These ranges were based on observations made during typical urban weather conditions. These were included in training to evaluate the impact of each of these parameters on sensor performance, and the model’s ability to detect and classify objects accurately in different conditions.
In summary, the combined application of the Adam optimizer, a carefully calibrated batch size, and various data augmentation techniques significantly improved the VRFormer’s performance, robustness, and generalization capability within the VRDeepSafety framework. This optimized training strategy not only improved the model’s adaptability to real-world scenarios but also ensured the effective management of computational resources while addressing the limitations of sensors in different and difficult conditions.

4.7.3. Validation Pipeline

Monitoring model performance during training is essential for fine-tuning hyperparameters and mitigating overfitting. Several metrics were used to evaluate the model, such as APA to see how well the model predicts accidents, mean intersection over union (mIoU) to see how well it predicts motion, mean average precision (mAP) to see object detection at different distances, and final prediction quality (FPQ) to see how consistent the motion predictions are over time.
Validation Strategy: After each training epoch, the model is evaluated on the validation set, with the results recorded to track trends and reduce short-term fluctuations using a rolling average. Early stopping is implemented to halt training if the validation loss does not improve for 10 consecutive epochs, thus preventing overfitting. Hyperparameter tuning is conducted using grid search and Bayesian optimization to refine learning rates, batch size, and loss function weights.

4.8. Evaluative Metrics for VRFormer Efficacy

To evaluate the performance of the VRFormer model within the VRDeepSafety framework, we use a range of metrics to assess its key functionalities. These include the model’s ability to predict accidents, track object movement, and accurately detect objects. These aspects are essential for ensuring the model works effectively in the dynamic, virtual world of VRDeepSafety.

4.8.1. Accident Prediction Accuracy (APA): Assessing Predictive Competence

A primary metric used to measure VRFormer’s predictive competence is the APA, also referred to as Mishap Expectation Exactness (MEE). APA quantifies how well VRFormer’s predictions align with actual accident events in the GT data. In this process, we consider three specific outcomes: true positives (TPs), representing correctly predicted accidents; false positives (FPs), which are predictions of accidents that did not occur; and false negatives (FNs), indicating actual accidents that the model failed to foresee.
APA is calculated as a ratio that compares the number of correctly predicted accidents (TPs) to the total number of predicted accidents, adjusting for false positives and false negatives. This metric’s utility is enhanced by its incorporation of distance from the object of interest, allowing the assessment of predictive performance at varying ranges, from close proximities to distant predictions. This is valuable, as it allows the identification of areas where the model performs best and areas that require improvement. The formula for APA is as follows:
A P A = 1 D d D | T P | d | T P | d + 0.5 | F P | d + 0.5 | F N | d
where D represents the set of all distance thresholds considered, d refers to a specific distance threshold, and | T P | d i , | F P | d , and | F N | d represent the counts of TP, FP, and FN at each threshold.
The careful weighting of FP and FN provides a nuanced understanding of the model’s predictive capabilities, offering deeper insights into its accuracy and areas for improvement.

4.8.2. Motion Prediction and Object Detection Metrics

The quality of motion prediction within the VRDeepSafety platform is evaluated using mIoU as well as FPQ. The mIoU quantifies VRFormer’s ability to predict trajectories by comparing the overlap between predicted and actual paths over time. The FPQ benchmarks spatial prediction accuracy at future time steps, assessing precision at a fixed time horizon. Object detection is measured using mAP across distance thresholds, enabling an objective assessment of VRFormer’s ability to identify, classify, as well as track objects in 3D space. Together, these metrics provide a comprehensive evaluation of VRFormer’s capabilities.
  • Mean Intersection over Union (mIoU): We used mIoU metric to evaluate the accuracy of VRFormer’s motion predictions by measuring the overlap between predicted and actual object trajectories over time. It is calculated as follows:
m I o U = 1 N i = 1 N P pred   P actusl   P pred   P actusl  
where m I o U represents the mIoU, N represents the total number of objects assessed, P pred   represents the predicted position of an object, P actual represents the actual position of an object, denotes the intersection of predicted and actual sets, and denotes the union of predicted and actual sets.
This metric provides a quantitative measure of how closely the model’s predicted trajectories conform to reality, serving as a direct indication of its motion-tracking performance.
  • Final Prediction Quality (FPQ): To evaluate VRFormer’s proficiency in predicting future object movements, we used the FPQ metric. This metric measures the accuracy of spatial predictions at future time-steps, evaluating the degree to which predicted paths align with the actual paths of objects over a defined time horizon. It is expressed as follows:
F P Q = 1 M i = 1 M I o U P Pred   ( T ) , P actual   ( T )
where FPQ represents the final prediction quality score, M is the total number of objects evaluated, T is the time horizon at which predictions are made, P pred   ( T ) is the predicted path of an object at time T , P acturl   ( T ) is the actual path of the object at time T , and I o U P Pred   ( T ) , P actual   ( T ) is the intersection over union (loU) between the predicted and actual paths
  • Mean Average Precision (mAP): The object detection capabilities of VRFormer are assessed using mAP. This metric quantifies VRFormer’s proficiency in identifying, classifying, and tracking objects in the 3D environment. The mAP is calculated over various distance thresholds, thereby evaluating the model’s ability to accurately detect and track objects regardless of their distance from the ego vehicle. The formulation for mAP is as follows:
m A P = 1 N i = 1 N T P T P + F P
where m A P represents the mAP score, N is the total number of distance thresholds evaluated, T P refers to the number of true positive detections, and F P represents the number of false positive detections.
By using these evaluation approaches, we acquire a complete view of VRFormer’s performance across the different tasks it performs in the VRDeepSafety virtual environment. The combination of these metrics provides a thorough and multi-faceted analysis of performance in motion prediction, accident forecasting, and object detection, which are critical for evaluating the model’s overall performance within the VRDeepSafety framework.

4.9. Accident Prediction with VRFormer

The VRFormer model, integrated within the VRDeepSafety platform, uses multi-modal data to accurately forecast accidents. VRFormer uses data from VR simulations and V2X communication to identify potentially risky scenarios and predict future hazardous events.

4.9.1. Accident Prediction Module Overview

The accident prediction module within VRFormer employs a fused representation of V2X communication data and VR observations. The V2X communication data are first processed by the V2X fusion block, while the VR observations are handled by the BEV extraction and BEV alignment blocks. VRFormer integrates what the vehicle perceives within the virtual environment and data communicated from surrounding vehicles and infrastructure to develop a comprehensive understanding of the driving environment. This comprehensive view enables VRFormer to detect potentially hazardous scenarios, such as impending collisions or proximity events within VRDeepSafety.

4.9.2. Prediction Process

VRFormer, operating within the VRDeepSafety framework, utilizes a carefully designed multi-step process to achieve accurate and robust accident prediction. This process methodically analyzes the simulated driving environment and identifies potential hazards, integrating both VR and V2X data to ensure a comprehensive approach to safety assessment.
The initial, and vital, BEV event segmentation. This is where the system aggregates motion prediction results to generate detailed outlines of object trajectories in both present and anticipated future frames. At this stage, a strong and clear understanding of the spatial environment is generated, providing a view of the locations of all objects, both current and predicted. This detailed spatial information enables the system to track and predict how objects might interact, thereby forming the basis for subsequent analyses of potential risks. Using BEV ensures that this process creates a robust and clear scene representation by projecting 3D objects into a 2D perspective.
Figure 8 demonstrates VRFormer’s multi-source prediction system within VRDeepSafety, showcasing how V2X communication enhances accident prediction. This Unity-based implementation presents multiple synchronized views: (Top-left) Vehicle #1s limited sensor coverage without V2X, illustrating ‘invisible’ zones across various camera angles; (Bottom-left) additional environmental context provided by infrastructure camera views; (Top-right) a single-vehicle system failing to predict Vehicle #3s motion compared to enhanced V2X-5agent prediction; (Bottom-right) Vehicle #3s perspective, showing how visibility changes with different viewpoints. These examples highlight VRFormer’s ability to segment trajectories accurately, identify potential collision risks, and overcome single-vehicle limitations, leading to better accident prediction. Dashed lines indicate trajectories undetected without V2X. Vehicle positions are labeled, with all scenes derived directly from the Unity simulation. Vehicle colors in the V2X prediction match GT views: Vehicle 1 (blue), Vehicle 2 (yellow), and Vehicle 3 (purple). This Unity implementation enables real-time simulation and validation of our multi-agent prediction system.
Figure 8. VRFormer’s multi-source prediction system for movement and accident risk.
Following the segmentation, VRFormer carefully proceeds to accident candidate identification. The object segmentation data are approximated using polygonal representations at each timestamp. This approximation is vital for subsequent analysis. An algorithm is then used to examine spatial coincidences and identify where polygons overlap or are in proximity. It is these spatial proximities, where objects share the same space, that are flagged as potential accident candidates. The model identifies high-risk scenarios, such as possible collisions, or highlights data discrepancies requiring further analysis. These spatial coincidences provide important information about the subsequent stages of analysis.
In the final stage, accident occurrence determination, the VRFormer system analyzes the object paths over time, assessing the likelihood of an impending collision; the system employs a threshold-based approach: if the distance between any two objects falls below a pre-determined value, typically 1.0 m, an alert is generated. VRFormer also meticulously records specific details of all flagged events, including comprehensive object documentation, their positions, and the precise timestamps at which the potential accidents occur; this detailed data capture enables rigorous analysis of the model’s performance.
Figure 9 shows the workflow for predicting movement and accidents in VRDeepSafety. VR observations and V2X communications are input, processed by the BEV extraction and V2X fusion blocks, and fed to the movement prediction module (event segmentation, accident candidate identification, accident occurrence determination). Performance is evaluated using APA, mIoU, and mAP. The output is predicted movement and accident reports. V2X data provide a comprehensive traffic view, overcoming single-vehicle sensor limitations and enhancing collision identification.
Figure 9. The architecture and workflow of our proposed movement and accident prediction framework.

4.9.3. Evaluating Accident Prediction Accuracy

To evaluate the VRFormer’s accident prediction capabilities within the VRDeepSafety framework, a detailed comparison is conducted between the model’s predicted outcomes and real-world accident data, as captured in the GT. To ensure an equitable and unbiased comparison, we analyze predicted accident events and the corresponding GT data, which undergo identical preprocessing and analysis methodologies. The model’s performance is then evaluated by measuring the degree to which its predictions match real-world accident events, as detailed within the GT data.
A “true positive” prediction demands a rigorous definition, requiring a predicted accident to meet specific spatial accuracy criteria and to be confirmed by a corresponding event in the ground truth. The model must not only predict an accident but also validate that prediction with a real collision, avoiding any false alarms. To confirm VRFormer’s reliability and spatial precision, the predicted collision point must align closely with the actual impact location; further, this alignment must satisfy a predefined spatial threshold. This stringent approach assures both predictive accuracy and spatial precision.
Mathematically, we define a TP prediction (TP) using the following condition:
T P = c o u n t P pred   P actrad T
where T P is the count of TP predictions, P pred represents the predicted positions of the colliding objects, P actual represents the actual positions of the colliding objects, P pred P actual is the distance between the predicted and actual positions, and T is the positional threshold within which a prediction is classified as a TP.
This stringent definition of a TP is critical to ensure that evaluations of VRFormer’s accident prediction performance are fair, robust, and powerful. It allows for accurate and objective measurements of the model’s predictive capabilities within the VRDeepSafety framework and enables us to assess how the model performs under different conditions.
Through this rigorous evaluation, we can validate VRFormer’s capacity to predict accidents with both spatial reliability and accuracy. By demanding a close alignment between the model’s predictions and actual accident events, we ensure VRFormer functions as a dependable and effective tool for accident prediction within the complex and dynamic VRDeepSafety environment.

5. Results and Discussion

In this section, we detail the results of our experiments, demonstrating the advantages of the VRFormer model within the VRDeepSafety platform, particularly its integration of V2X communication for improved motion prediction, accident anticipation, and situational awareness. We provide a quantitative comparative analysis, showing VRFormer significantly outperforms the single-vehicle baseline (BEVerse-tiny) on all key performance metrics, including motion prediction, accident prediction, and 3D object detection, an outcome of its robust data fusion and multi-agent design. These findings are supported by quantitative data and detailed analyses.
The evaluation results revealed significant gains in key performance areas. In motion prediction, VRFormer exhibited a 15% increase in accuracy (mIOU) compared with the baseline model, indicating an enhanced ability to anticipate vehicle trajectories. For accident prediction, VRFormer achieved a 12% increase in detection accuracy (APA) demonstrating its increased reliability in identifying potential dangers. In 3D object detection, a critical aspect of autonomous driving, VRFormer demonstrated a 17% improvement in detection accuracy (mAP), which is essential for a comprehensive understanding of the environment. These performance metrics show VRFormer’s enhanced interpretation of and response to dynamic driving conditions as a result of the training process performed in VRDeepSafety when compared to traditional single-vehicle approaches. The response time is decreased by 0.3 s.
These results emphasize that VRFormer is superior to the single-vehicle model for managing dynamic driving conditions. This advantage comes from the ability to validate information and maintain better situational awareness through the integration of multisource data. Through V2X communication, VRFormer overcomes the visibility problems caused by large vehicles by integrating inputs from sources and providing clearer views by combining data from different sources, including vehicles and infrastructure. This enables accurate and well-informed decision-making under difficult conditions, and the incorporation of multi-source data provides VRFormer operating within the VRDeepSafety environment, a broader understanding of the surroundings of the environment, and detection of changes in traffic patterns or pedestrians that may be missed by individual vehicle models. This ensures the safety and reliability of autonomous vehicles.
As shown in Table 7, VRFormer demonstrates enhanced motion prediction accuracy, with a 15% improvement compared to the baseline single-vehicle model. VRFormer also achieved a 12% increase in APA for accident prediction, showing an improvement in identifying impending dangers, and a 17% increase in 3D object detection. In addition, our model reduced the response time by 0.3 s as well. These results clearly demonstrate the value of multi-agent data fusion to achieve better performance in real-time scenarios.
Table 7. Performance comparison of VRFormer vs. single-vehicle BEVerse-tiny baseline.

5.1. Impact of Enhanced Visibility Through V2X Data

The VRFormer’s performance notably improved by integrating data from other vehicles and infrastructure, compared to scenarios limited to previous vehicles and data from the AVs itself. VRFormer can detect occluded objects and predict potential accidents earlier when operating within the VRDeepSafety platform. For example, when using infrastructure data, the prediction accuracy increased by 10% in one test scenario, demonstrating the value of combining various perspectives.
Figure 10 shows the increase in visibility achieved through V2X data integration by comparing the detection rates with and without infrastructure information. In addition, V2X communication increases the detection range and accelerates decision-making in VRDeepSafety. This is notably helpful in challenging situations, such as driving behind a large truck or navigating blind spots. VRFormer overcomes the limitations of individual vehicle sensors by accessing shared real-time data, thereby ensuring a safer and more efficient response.
Figure 10. Increased visibility accuracy comparison.

5.2. Cumulative Benefits of Increased V2X Intermediaries

Our findings indicate a strong positive relationship between the number of V2X intermediaries and the overall system performance. As the number of V2X data sources increases, the detection accuracy, response times, and navigation precision improve.
Figure 11 shows the cumulative gains of VRDeepSafety’s VRFormer model with increasing V2X intermediaries. Detection rate (blue), response time (red), and navigation accuracy (green) are plotted against the number of intermediaries. While all three metrics improve with more V2X agents, demonstrating enhanced object detection, faster decision-making, and improved navigation accuracy, diminishing returns are observed. Most notably, around four intermediaries, the rate of improvement significantly decreases for the detection rate (reaching ~94% with eight intermediaries) and navigation accuracy (reaching ~94% with eight intermediaries, with rapid initial gains to ~86–87% at just two intermediaries). Response time decreases to ~3.5 s with four intermediaries, with further reductions becoming less pronounced. This suggests that four intermediaries offer a substantial benefit. The substantial early gains in navigation accuracy show how impactful even limited V2X communication can be.
Figure 11. Performance gains with increasing V2X intermediaries.

5.3. Performance Under Varying Weather Conditions

The weather conditions significantly affected the performance of VRDeepSafety. VRFormer, operating within the platform, was tested in clear skies, fog, and rain by measuring the APA, response time, and navigation accuracy. Even when the weather limits the individual sensor performance, the VRDeepSafety system benefits from sensor fusion and V2X communication.
Figure 12 illustrates the impact of different weather conditions on the VRDeepSafety system’s performance, as measured by APA, navigation accuracy, and response time, all obtained using the VRFormer model. The VRFormer’s accident prediction accuracy, measured at a 2 s prediction horizon, was highest under clear skies (90%), decreasing to 75% in foggy, and to 80% in rainy conditions, as shown in Figure 12. The navigation accuracy for VRFormer peaked at 97% under clear skies, dropping to 86% in fog, and to 88% in rain. VRFormer’s response times were fastest under clear skies at 1.2 s, increasing to 1.6 s in fog and 1.5 s in rain, as shown in Figure 12. These results highlight the VRFormer model’s capacity to maintain operational performance in diverse weather conditions, leveraging sensor fusion within the VRDeepSafety framework.
Figure 12. VRFormer performance under different weather conditions.

5.4. The Role of Advanced-Perception Algorithms and V2X in Adverse Weather

VRDeepSafety enhances weather resilience through advanced sensor fusion, combining data from various sensors and mitigating individual sensor limitations. Machine learning models also boost performance, with CNNs handling object detection and LSTMs managing temporal analyses. Trained on diverse weather datasets, these models filter noise and artifacts, with CNNs being effective in detecting objects despite partial occlusions or distortions.
V2X communication plays an essential role in addressing challenges caused by adverse weather conditions. By enabling real-time data exchange, V2X enhances VRDeepSafety awareness and improves its safety. These data facilitate informed decision-making, and shared sensor data enable swift action to prevent collisions, particularly at intersections or in crowded traffic. By receiving traffic signal data and alerts from nearby vehicles, VRDeepSafety can predict changes, adjust speed, or steer for safer and more efficient navigation.
The analysis shows the optimal VRDeepSafety performance in clear weather, demonstrating its readiness for deployment in such regions. Although functionality is limited in fog and rain, sensor fusion and V2X enable the system to withstand adverse weather conditions. Leveraging these features and the machine learning algorithms designed for such conditions makes VRDeepSafety reliable for autonomous driving in unfavorable weather conditions.

5.5. Trade-Off Between Prediction Horizon and Accuracy

Accurate accident prediction requires balancing the prediction horizon and accuracy. Longer horizons provide more response time but result in increased uncertainty. Shorter horizons have higher accuracy and use more recent data but reduce the available response time.
Figure 13 illustrates the relationship between the prediction horizon (in seconds) and the APA achieved by the VRFormer model. The blue line shows the APA at different prediction horizons. The dashed vertical line indicates the selected optimal horizon of 2 s. The red area shows the region of declining accuracy as the prediction horizon increases. Due to practical limitations in our experiments, we focused on testing prediction horizons of 1, 2, 3, and 4 s, resulting in the sparse appearance of the curve.
Figure 13. Trade-off between prediction horizon and accuracy for VRFormer.
Our results demonstrate a trade-off between the prediction horizon and VRFormer’s APA. VRFormer achieves a peak APA of 85% at both the 1 and 2 s horizons, indicating that these shorter timeframes benefit from the more recent sensor and V2X data, thus resulting in higher accuracy and reliability. Extending the prediction horizon to 3 s results in a significant drop to 70% APA, remaining approximately constant at 4 s. This decline is likely due to increased uncertainty in predicted object locations over time, the accumulation of errors, and the reliance on less recent information. Furthermore, the ideal prediction horizon varies depending on the operational context; for instance, a 2 s horizon might be sufficient in a high-speed highway scenario but offer unnecessary time in a low-speed urban environment. Consequently, optimizing the prediction horizon should account for the operational topology. The 2 s horizon was chosen for our dataset, balancing prediction accuracy with sufficient response time. This highlights a core challenge in predictive modeling: longer horizons allow more proactive intervention but inherently sacrifice accuracy due to increasing uncertainty in predicting future states. Conversely, shorter horizons improve prediction fidelity but reduce the time for corrective actions. Therefore, our future research will explore adaptive systems that dynamically adjust the prediction horizon based on real-time environmental and driving conditions. Such a system could assess road type, vehicle speed, traffic density, and visibility conditions to optimize the prediction horizon within VRDeepSafety. This adaptability would enable VRFormer to achieve more robust and context-aware accident predictions in diverse driving situations.

5.6. Practical Implications for Real-World Deployment

The successful implementation of VRFormer and V2X communication has practical implications for real-world deployment, demonstrating how such systems can perform in everyday driving situations in difficult weather or heavy traffic. In clear weather, the VRFormer demonstrated a high level of reliability. All the sensors provided the most accurate data, enabling high accuracy in motion prediction, accident detection, and 3D object recognition. V2X communications increase overall performance through real-time updates from vehicles and infrastructure, thereby increasing situational awareness.
In Figure 14, a comparison of APA demonstrates that VRFormer, integrated with V2X communication, significantly outperforms a single-vehicle model (85% ± 3% vs. 70% ± 5%), achieving a 15% increase in APA. This illustrates the effectiveness of V2X integration on the improved VRFormer model.
Figure 14. Accident prediction accuracy comparison.
Complex real-world driving involves challenges, such as heavy traffic, intersections, and pedestrian zones. VRFormer’s multi-agent approach and V2X capabilities are suitable for these environments. In urban or highway traffic, VRFormer’s V2X capabilities improve its ability to predict vehicle and pedestrian movements and support safer navigation, particularly in crowded intersections and when overtaking. Figure 15 illustrates VRFormer’s enhanced pedestrian detection using V2X communication.
Figure 15. V2X-enhanced pedestrian detection in VRDeepSafety using VRFormer.
Figure 15 demonstrates how our novel VR simulation platform, VRDeepSafety, utilizes V2X technology to enhance pedestrian detection. The top row provides VRDeepSafety simulation views of a scenario where a pedestrian is occluded by a truck from the ego vehicle’s perspective (left). An elevated infrastructure camera, however, clearly detects the pedestrian (center). The rightmost image shows an example of V2X detection between vehicles. Simplified diagrams below illustrate the process: (left) VRFormer’s initial limited view due to occlusion; (center) the infrastructure camera detecting and broadcasting the pedestrian’s location via V2X within VRDeepSafety; and (right) VRFormer processing the V2X data to gain awareness of the occluded pedestrian, demonstrating enhanced perception. This integration showcases how V2X in VRDeepSafety overcomes single-vehicle sensor limitations.
Figure 16 shows the impact of (a) pose noise (meters) and (b) communication latency (seconds) on VRFormer’s APA. Pose noise was simulated using a Gaussian distribution (standard deviation 0.02 m). VRFormer’s performance was evaluated in a single-vehicle scenario (no V2X) and three multi-agent V2X scenarios (three, four, and four vehicles + infrastructure). Increasing noise or latency decreases APA. However, V2X consistently improves VRFormer’s robustness (higher APA). Adding infrastructure to the four-vehicle scenario consistently yields the best results. Especially, at 0.1 m pose noise, VRFormer with four vehicles + infrastructure achieves 43.6% APA—1.5% and 3% better than three vehicles and the single-vehicle baseline, respectively. VRFormer exhibits similar APA gains at 0.1 s latency (approximately 1.1%, 1.8%, and 2.5% improvement for the three-vehicle, four-vehicle, and four-vehicle + infrastructure scenarios, respectively, compared to the single-vehicle baseline). This increased robustness, however, comes at the cost of increased latency. Compared to the single-vehicle case, the three-vehicle, four-vehicle, and four-vehicle + infrastructure scenarios add approximately 0.05, 0.1, and 0.15 s of latency, respectively, at 0.1 m pose noise. Therefore, balancing robustness, accuracy, and responsiveness is critical when designing V2X systems with deep learning.
Figure 16. System robustness to pose error and latency.

5.7. Comparative Performance with External Datasets

To assess the generalizability of the VRFormer model and the value of the VRDeepSafety dataset, we conducted a comparative analysis by training the VRFormer model on two other publicly available datasets—nuScenes and V2X-Sim—and then evaluating all trained models using the VRDeepSafety testing set. This experiment allows us to compare the model’s performance when trained with data from other sources. The results from this analysis are detailed in Table 8.
As Table 8 shows, VRFormer trained on the VRDeepSafety dataset achieved significantly better results than when trained on nuScenes or V2X-Sim. Specifically, the VRDeepSafety-trained model achieved a 90% APA, compared to 73% and 70% for nuScenes and V2X-Sim, respectively; this trend was also seen in the mIOU and mAP scores. These results validate our hypothesis that VRFormer, when trained with VRDeepSafety data, yields superior accident prediction performance. The nuScenes-trained model’s lower performance is likely due to its lack of V2X data and limited scenario diversity. Similarly, while V2X-Sim incorporates some V2X data, its idealized communication model resulted in poorer performance. In summary, training with VRDeepSafety data enabled VRFormer to better predict accidents on VRDeepSafety testing data due to its realistic sensor simulations, multi-modal data, and inclusion of real-world V2X challenges. These results support the argument that VRDeepSafety provides significant advantages for training robust, generalizable models for autonomous driving in V2X scenarios.
Table 8. Comparative performance with external datasets.
Table 8. Comparative performance with external datasets.
Training DatasetAPA (%)mIOU (%)mAP (%)
VRDeepSafety (Ours)909285
nuScenes737865
V2X-Sim707562

5.8. Ablation Studies on VRFormer

To evaluate the individual contributions of key components of the VRFormer architecture, we conducted a series of ablation studies. These studies involved selectively removing or altering specific components of the model and then measuring the impact on the performance metrics. This enabled us to isolate the effects of various design choices and demonstrate their importance to the overall performance of the model. Specifically, we tested four variations of VRFormer as shown in Table 9: removing V2X data, replacing the Bayesian fusion approach with a basic averaging technique, using a standard Kalman filter instead of a hierarchical Kalman and particle filter approach, and finally replacing the LSTM with a simpler RNN model.
Table 9. Ablation study results for VRFormer.
Table 9 shows the ablation study results. Removing V2X data caused a 12% drop in mIoU, a 15% drop in APA, and a 15% drop in mAP. This shows that V2X provides a more comprehensive and robust view of the driving environment than onboard sensors alone and thus improve accident prediction. Similarly, using simple averaging instead of Bayesian inference caused a significant drop in all metrics (7% in mIoU, 8% in APA, and 8% in mAP), which confirms the latter is better at weighing inputs. The hierarchical Kalman and particle filter worked well; replacing it with a standard Kalman filter caused a drop in performance (6% in mIoU, 10% in APA, and 7% in mAP). Finally, the limitations of simpler temporal models were exposed by replacing the LSTM with an RNN, causing a 9% drop in mIoU, a 12% drop in APA, and an 11% drop in mAP. In summary, these results underscore that each component significantly contributes to VRFormer’s overall performance.

6. Conclusions

This paper introduced VRDeepSafety, a novel VR simulation platform for autonomous vehicles, and its integrated deep learning model, VRFormer. Our results demonstrate that VRDeepSafety, through its unique integration of realistic V2X communication and multi-modal data generation, overcomes limitations of existing datasets and allows for more robust testing. VRFormer achieved an 85% average prediction accuracy (APA) for accident prediction within a 2 s horizon, a 17% improvement in 3D object detection precision, and a 0.3 s reduction in response time compared to a single-vehicle baseline. Furthermore, V2X integration increased prediction accuracy by 15%. We observed a trade-off between prediction horizon and accuracy, with accuracy decreasing to 70% at a 3 to 4 s horizon, highlighting the importance of multi-agent systems and comprehensive V2X data. Importantly, initial Sim2Real transfer learning experiments, where VRFormer was fine-tuned with real-world data from the nuScenes dataset, showed promising results, indicating the potential for real-world deployment and generalization. This innovative approach reveals the limits of single-vehicle systems and opens opportunities for more robust autonomous vehicle development. Future research will optimize prediction horizons, assess various V2X protocols, explore adaptive system designs to fully realize the potential of V2X, and further refine the Sim2Real transfer-learning process to maximize real-world performance. VRDeepSafety’s groundbreaking testing platform has the capacity to accelerate the development of safer and more reliable autonomous vehicles.

Author Contributions

Conceptualization, M.B.; formal analysis, M.B.; investigation, M.B.; methodology, M.B. and M.A.; funding acquisition, N.E.; supervision, M.A.; validation, A.A., N.E. and R.E.A.M.; writing—original draft, M.B.; writing—review and editing, M.A., A.A., N.E. and R.E.A.M. All authors have read and agreed to the published version of the manuscript.

Funding

This research received no external funding.

Data Availability Statement

The original contributions presented in this study are included in the article. Further inquiries can be directed to the corresponding author.

Acknowledgments

All authors would like to thank the Deanship of Scientific Research at Zarqa University and the Department of Cooperative Extension at University of Nevada Reno for supporting this work.

Conflicts of Interest

The authors declare no conflicts of interest.

Abbreviations

The following abbreviations are used in this manuscript:
AVAutonomous Vehicle
BEVBird’s-Eye View
BSMBasic Safety Message
CAMCooperative Awareness Message
C-V2XCellular Vehicle-to-Everything
DENMDecentralized Environmental Notification Message
EKFExtended Kalman Filter
FSPLFree-space Path Loss
GPUGraphics Processing Unit
HzHertz
IEEEInstitute of Electrical and Electronics Engineers
LiDARLight Detection and Ranging
mIOUmean Intersection over Union
MAPmean Average Precision
RTXRay Tracing Texel eXtreme (Nvidia GPU architecture)
SPaTSignal Phase and Timing
TTCTime-To-Collision
V2IVehicle-to-Infrastructure
V2VVehicle-to-Vehicle
V2XVehicle-to-Everything
VRVirtual Reality
WAVEWireless Access in Vehicular Environments
ADRAccident Detection Rate
APAAccident Prediction Accuracy
VPQFinal Prediction Quality
GTGround-truth
ADAutonomous Driving
VRUVulnerable Road User
ADASAdvanced Driver Assistance Systems
MLMachine Learning
DLDeep Learning
RNNRecurrent Neural Network
CNNConvolutional Neural Network
LSTMLong Short-Term Memory
AIArtificial Intelligence
PC5Proximity Communication 5G
UuCellular Network Access

References

  1. Al-Yarimi, F.A. Enhancing road safety through advanced predictive analytics in V2X communication networks. Comput. Electr. Eng. 2024, 115, 109134. [Google Scholar] [CrossRef]
  2. Ribeiro, B.; Nicolau, M.J.; Santos, A. Using machine learning on v2x communications data for vru collision prediction. Sensors 2023, 23, 1260. [Google Scholar] [CrossRef] [PubMed]
  3. Ribeiro, B.; Nicolau, M.J.; Santos, A. Machine Learning for VRUs accidents prediction using V2X data. In Proceedings of the 38th ACM/SIGAPP Symposium on Applied Computing, Tallinn, Estonia, 27–31 March 2023; pp. 1789–1791. [Google Scholar]
  4. Shahriar, M.S.; Kale, A.K.; Chang, K. Enhancing intersection traffic safety utilizing V2I communications: Design and evaluation of machine learning based framework. IEEE Access 2023, 11, 106024–106036. [Google Scholar] [CrossRef]
  5. Kashifi, M.T. Robust spatiotemporal crash risk prediction with gated recurrent convolution network and interpretable insights from SHapley additive explanations. Eng. Appl. Artif. Intell. 2024, 127, 107379. [Google Scholar] [CrossRef]
  6. Abdellah, A.R.; Muthanna, A.; Essai, M.H.; Koucheryavy, A. Deep learning for predicting traffic in V2X networks. Appl. Sci. 2022, 12, 10030. [Google Scholar] [CrossRef]
  7. Quttoum, A.N.; Alsarhan, A.; Moh’d, A.; Aljaidi, M.; Samara, G.; Alshammari, M. AFARM: Anxiety-Free Autonomous Routing Model for Electric Vehicles with Dynamic Route Preferences. Int. J. Interact. Mob. Technol. 2024, 18, 67–86. [Google Scholar] [CrossRef]
  8. Quttoum, A.N.; Alsarhan, A.; Aljaidi, M.; Alshammari, M. PLUG: A City-Friendly Navigation Model for Electric Vehicles with Power Load Balancing upon the Grid. World Electr. Veh. J. 2023, 14, 338. [Google Scholar] [CrossRef]
  9. Sudharsanam, S.R.; Selvaraj, A.; Sivathapandi, P. Enhancing Vehicle-to-Everything (V2X) Communication with Real-Time Telematics Data Analytics: A Study on Safety and Efficiency Improvements in Smart Cities. Aust. J. Mach. Learn. Res. Appl. 2023, 3, 461–507. [Google Scholar]
  10. Crosato, L.; Wei, C.; Ho, E.S.; Shum, H.P.; Sun, Y. A Virtual Reality Framework for Human-Driver Interaction Research: Safe and Cost-Effective Data Collection. In Proceedings of the 2024 ACM/IEEE International Conference on Human-Robot Interaction, Boulder, CO, USA, 11–15 March 2024; pp. 167–174. [Google Scholar]
  11. Li, H.; Han, R.; Zhao, Z.; Xu, W.; Hao, Q.; Wang, S.; Xu, C. Seamless Virtual Reality with Integrated Synchronizer and Synthesizer for Autonomous Driving. IEEE Robot. Autom. Lett. 2024, 9, 4218–4225. [Google Scholar] [CrossRef]
  12. Parada, R.; Aguilar, A.; Alonso-Zarate, J.; Vázquez-Gallego, F. Machine learning-based trajectory prediction for vru collision avoidance in v2x environments. In Proceedings of the 2021 IEEE Global Communications Conference (GLOBECOM), Madrid, Spain, 7–11 December 2021; pp. 1–6. [Google Scholar]
  13. Lyu, N.; Wen, J.; Duan, Z.; Wu, C. Vehicle trajectory prediction and cut-in collision warning model in a connected vehicle environment. IEEE Trans. Intell. Transp. Syst. 2020, 23, 966–981. [Google Scholar] [CrossRef]
  14. Kashifi, M.T.; Al-Turki, M.; Sharify, A.W. Deep hybrid learning framework for spatiotemporal crash prediction using big traffic data. Int. J. Transp. Sci. Technol. 2023, 12, 793–808. [Google Scholar] [CrossRef]
  15. Khalil, R.A.; Safelnasr, Z.; Yemane, N.; Kedir, M.; Shafiqurrahman, A.; Saeed, N. Advanced learning technologies for intelligent transportation systems: Prospects and challenges. IEEE Open J. Veh. Technol. 2024, 5, 397–427. [Google Scholar] [CrossRef]
  16. Chen, S.; Hu, J.; Zhao, L.; Zhao, R.; Fang, J.; Shi, Y.; Xu, H. Cellular Vehicle-to-Everything (C-V2X); Springer: Berlin/Heidelberg, Germany, 2023. [Google Scholar]
  17. Lobo, S.; Festag, A.; Facchi, C. Enhancing the safety of vulnerable road users: Messaging protocols for v2x communication. In Proceedings of the 2022 IEEE 96th Vehicular Technology Conference (VTC2022-Fall), London, UK, 26–29 September 2022; pp. 1–7. [Google Scholar]
  18. Yusuf, S.A.; Khan, A.; Souissi, R. Vehicle-to-everything (V2X) in the autonomous vehicles domain—A technical review of communication, sensor, and AI technologies for road user safety. Transp. Res. Interdiscip. Perspect. 2024, 23, 100980. [Google Scholar]
  19. Ribeiro, B.; Santos, A.; Nicolau, M.J. Evaluation of a Collision Prediction System for VRUs Using V2X and Machine Learning: Intersection Collision Avoidance for Motorcycles. In Proceedings of the 2023 IEEE Symposium on Computers and Communications (ISCC), Gammarth, Tunisia, 9–12 July 2023; pp. 950–955. [Google Scholar]
  20. Abdellah, A.R.; Koucheryavy, A. VANET traffic prediction using LSTM with deep neural network learning. In Internet of Things, Smart Spaces, and Next Generation Networks and Systems: 20th International Conference, NEW2AN 2020, and 13th Conference, ruSMART 2020, St. Petersburg, Russia, 26–28 August 2020; Proceedings, Part I; Springer International Publishing: Cham, Switzerland, 2020; pp. 281–294. [Google Scholar]
  21. Sepasgozar, S.S.; Pierre, S. Network traffic prediction model considering road traffic parameters using artificial intelligence methods in VANET. IEEE Access 2022, 10, 8227–8242. [Google Scholar] [CrossRef]
  22. Ren, S.; Lei, Z.; Wang, Z.; Dianati, M.; Wang, Y.; Chen, S.; Zhang, W. Interruption-aware cooperative perception for V2X communication-aided autonomous driving. IEEE Trans. Intell. Veh. 2024, 9, 4698–4714. [Google Scholar] [CrossRef]
  23. Deschaud, J.E. KITTI-CARLA: A KITTI-like dataset generated by CARLA Simulator. arXiv 2021, arXiv:2109.00892. [Google Scholar]
  24. Caesar, H.; Bankiti, V.; Lang, A.H.; Vora, S.; Liong, V.E.; Xu, Q.; Krishnan, A.; Pan, Y.; Baldan, G.; Beijbom, O. nuScenes: A multimodal dataset for autonomous driving. In Proceedings of the IEEE/CVF Conference on Computer Vision and Pattern Recognition (CVPR), Seattle, WA, USA, 13–19 June 2020; pp. 11621–11631. [Google Scholar]
  25. Sun, P.; Kretzschmar, H.; Dotiwalla, X.; Chouard, A.; Patnaik, V.; Tsui, P.; Guo, J.; Zhou, Y.; Chai, Y.; Caine, B.; et al. Scalability in perception for autonomous driving: Waymo open dataset. In Proceedings of the IEEE/CVF Conference on Computer Vision and Pattern Recognition, Seattle, WA, USA, 13–19 June 2020; pp. 2446–2454. [Google Scholar]
  26. Xu, R.; Xiang, H.; Xia, X.; Han, X.; Li, J.; Ma, J. Opv2v: An open benchmark dataset and fusion pipeline for perception with vehicle-to-vehicle communication. In Proceedings of the 2022 International Conference on Robotics and Automation (ICRA), Philadelphia, PA, USA, 23–27 May 2022; pp. 2583–2589. [Google Scholar]
  27. Li, Y.; An, Z.; Wang, Z.; Zhong, Y.; Chen, S.; Feng, C. V2x-sim: A virtual collaborative perception dataset for autonomous driving. arXiv 2022, arXiv:2202.08449. [Google Scholar]
  28. Yu, H.; Yang, W.; Ruan, H.; Yang, Z.; Tang, Y.; Gao, X.; Hao, X.; Shi, Y.; Pan, Y.; Sun, N.; et al. V2x-seq: A large-scale sequential dataset for vehicle-infrastructure cooperative perception and forecasting. In Proceedings of the IEEE/CVF Conference on Computer Vision and Pattern Recognition, Vancouver, BC, Canada, 17–24 June 2023; pp. 5486–5495. [Google Scholar]
Disclaimer/Publisher’s Note: The statements, opinions and data contained in all publications are solely those of the individual author(s) and contributor(s) and not of MDPI and/or the editor(s). MDPI and/or the editor(s) disclaim responsibility for any injury to people or property resulting from any ideas, methods, instructions or products referred to in the content.

Article Metrics

Citations

Article Access Statistics

Multiple requests from the same IP address are counted as one view.