A Double-Threshold Cooperative Spectrum Sensing Algorithm in the Internet of Vehicles
Abstract
1. Introduction
2. System Model
3. The Proposed Double-Threshold Cooperative Spectrum Sensing Algorithm
3.1. Energy Detection Technology
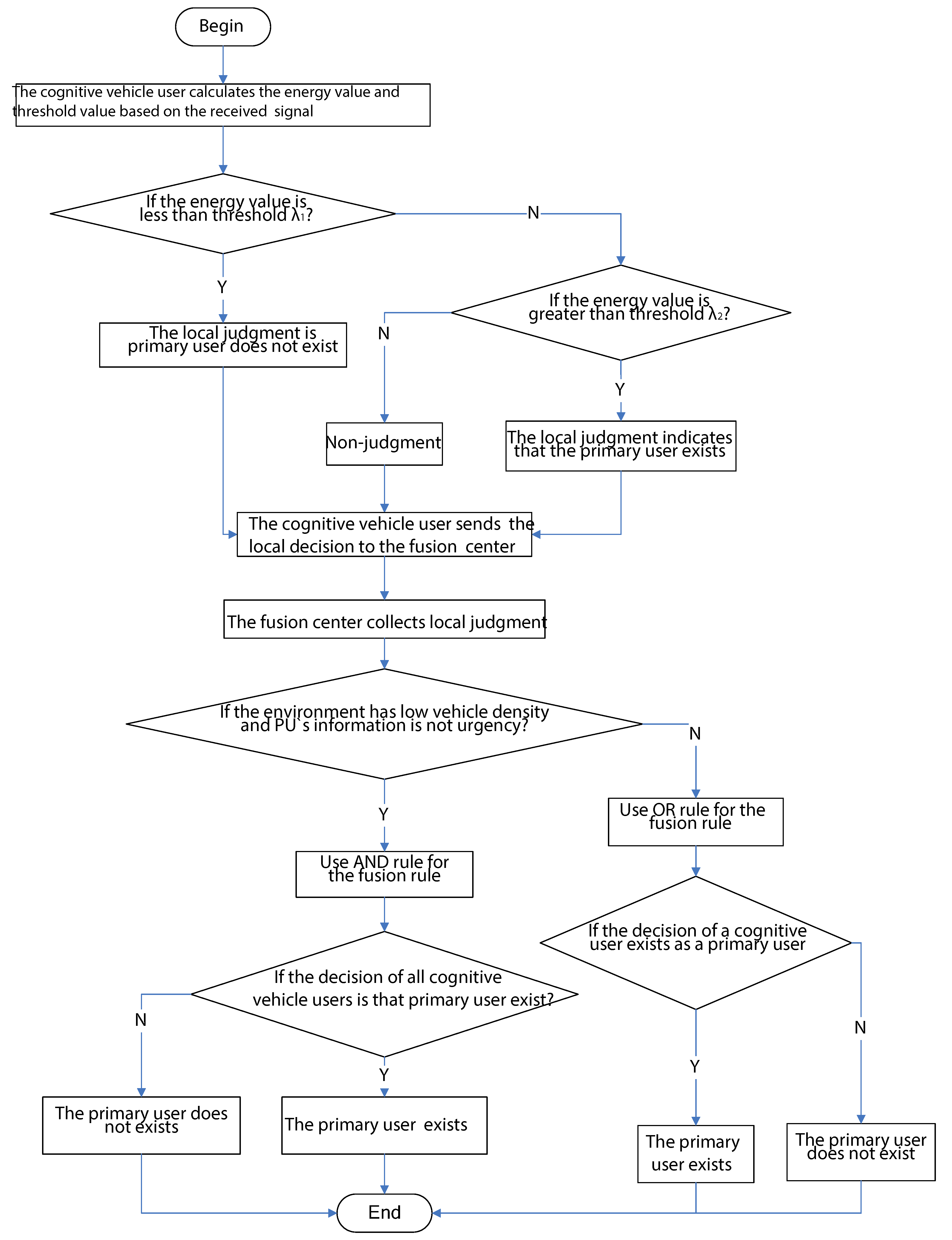
3.2. A Double-Threshold Cooperative Spectrum Sensing Scheme
4. Simulation Results and Discussion
5. Discussion
6. Conclusions
Author Contributions
Funding
Data Availability Statement
Conflicts of Interest
Abbreviation
| AWGN | Additive Gaussian White Noise |
| CR | Cognitive Radio |
| FC | Fusion Center |
| IoT | Internet of Things |
| IoVs | Internet of Vehicles |
| ITS | Intelligent transportation system |
| PBS | Primary Base Station |
| PUs | Primary Users |
| SNR | Signal-to-noise Ratio |
| V2V | Vehicle-to-Vehicle |
References
- Daniel, A.; Paul, A.; Ahmad, A.; Rho, S. Cooperative Intelligence of Vehicles for Intelligent Transportation Systems (ITS). Wirel. Pers. Commun. 2016, 87, 461–484. [Google Scholar] [CrossRef]
- Alam, K.M.; Saini, M.; El Saddik, A. Toward Social Internet of Vehicles: Concept, Architecture, and Applications. IEEE Access 2015, 3, 343–357. [Google Scholar] [CrossRef]
- Wang, M.; Wang, S. Communication Technology and Application in Internet of Vehicles. In Proceedings of the 2021 IEEE 4th International Conference on Information Systems and Computer Aided Education (ICISCAE), Dalian, China, 24–26 September 2021; pp. 234–237. [Google Scholar] [CrossRef]
- Kaiwartya, O.; Abdullah, A.H.; Cao, Y.; Altameem, A.; Prasad, M.; Lin, C.-T.; Liu, X. Internet of Vehicles: Motivation, Layered Architecture, Network Model, Challenges, and Future Aspects. IEEE Access 2016, 4, 5356–5373. [Google Scholar] [CrossRef]
- Ji, B.; Zhang, X.; Mumtaz, S.; Han, C.; Li, C.; Wen, H.; Wang, D. Survey on the Internet of Vehicles: Network Architectures and Applications. IEEE Commun. Stand. Mag. 2020, 4, 34–41. [Google Scholar] [CrossRef]
- Contreras-Castillo, J.; Zeadally, S.; Guerrero-Ibanez, J.A. Internet of Vehicles: Architecture, Protocols, and Security. IEEE Internet Things J. 2018, 5, 3701–3709. [Google Scholar] [CrossRef]
- Zhou, H.; Xu, W.; Chen, J.; Wang, W. Evolutionary V2X Technologies Toward the Internet of Vehicles: Challenges and Opportunities. Proc. IEEE 2020, 108, 308–323. [Google Scholar] [CrossRef]
- Rakhmanov, A.; Wiseman, Y. Compression of GNSS Data with the Aim of Speeding up Communication to Autonomous Vehicles. Remote Sens. 2023, 15, 2165. [Google Scholar] [CrossRef]
- Correia, S.D.; Perez, R.; Matos-Carvalho, J.; Leithardt, V.R.Q. µJSON, a Lightweight Compression Scheme for Embedded GNSS Data Transmission on IoT Nodes. In Proceedings of the 2022 5th Conference on Cloud and Internet of Things (CIoT), Marrakech, Morocco, 28–30 March 2022; pp. 232–238. [Google Scholar] [CrossRef]
- Nasser, A.; Al Haj Hassan, H.; Abou Chaaya, J.; Mansour, A.; Yao, K.-C. Spectrum Sensing for Cognitive Radio: Recent Advances and Future Challenge. Sensors 2021, 21, 2408. [Google Scholar] [CrossRef] [PubMed]
- Sarikhani, R.; Keynia, F. Cooperative Spectrum Sensing Meets Machine Learning: Deep Reinforcement Learning Approach. IEEE Commun. Lett. 2020, 24, 1459–1462. [Google Scholar] [CrossRef]
- Coluccia, A.; Fascista, A.; Ricci, G. Spectrum sensing by higher-order SVM-based detection. In Proceedings of the 2019 27th European Signal Processing Conference (EUSIPCO), A Coruna, Spain, 2–6 September 2019; pp. 1–5. [Google Scholar] [CrossRef]
- Arjoune, Y.; Kaabouch, N. On Spectrum Sensing, a Machine Learning Method for Cognitive Radio Systems. In Proceedings of the 2019 IEEE International Conference on Electro Information Technology (EIT), Brookings, SD, USA, 20–22 May 2019; pp. 333–338. [Google Scholar] [CrossRef]
- Al-Dulaimi, O.; Al-Dulaimi, M.; Al-Dulaimi, A.; Alexandra, M.O. Cognitive Radio Network Technology for IoT-Enabled Devices. Eng. Proc. 2023, 41, 7. [Google Scholar] [CrossRef]
- Li, F.; Lam, K.-Y.; Li, X.; Sheng, Z.; Hua, J.; Wang, L. Advances and Emerging Challenges in Cognitive Internet-of-Things. IEEE Trans. Ind. Inform. 2020, 16, 5489–5496. [Google Scholar] [CrossRef]
- Wu, Y. Localization algorithm of energy efficient radio spectrum sensing in cognitive Internet of Things radio networks. Cogn. Syst. Res. 2018, 52, 21–26. [Google Scholar] [CrossRef]
- Rawat, D.B.; Alsabet, R.; Bajracharya, C.; Song, M. On the performance of cognitive internet-of-vehicles with unlicensed user-mobility and licensed user-activity. Comput. Netw. 2018, 137, 98–106. [Google Scholar] [CrossRef]
- Benomarat, I.; Madini, Z.; Zouine, Y.; Chaoub, A. Enhancing Internet of vehicles (IOVs) Performances Using Intelligent Cognitive Radio Principles. In Proceedings of the 2018 International Conference on Electronics, Control, Optimization and Computer Science (ICECOCS), Kenitra, Morocco, 5–6 December 2018; pp. 1–4. [Google Scholar] [CrossRef]
- Raveendran, A.; Patra, M. A Judicious Spectrum Sensing Technique in Cognitive Radio Assisted Internet of Vehicles. In Proceedings of the 2019 IEEE International Conference on Advanced Networks and Telecommunications Systems (ANTS), Goa, India, 16–19 December 2019; pp. 1–6. [Google Scholar] [CrossRef]
- Paul, A.; Daniel, A.; Ahmad, A.; Rho, S. Cooperative Cognitive Intelligence for Internet of Vehicles. IEEE Syst. J. 2017, 11, 1249–1258. [Google Scholar] [CrossRef]
- Eze, J.; Zhang, S.; Liu, E.; Eze, E. Cognitive radio-enabled Internet of Vehicles (IoVs): A cooperative spectrum sensing and allocation for vehicular communication. IET Netw. 2018, 7, 190–199. [Google Scholar] [CrossRef]
- Aygun, B.; Wyglinski, A.M. A Voting-Based Distributed Cooperative Spectrum Sensing Strategy for Connected Vehicles. IEEE Trans. Veh. Technol. 2017, 66, 5109–5121. [Google Scholar] [CrossRef]
- Shang, J.; Zheng, G.; Ma, H.; Ji, B.; Wu, H. Cognitive vehicle network cooperative spectrum sensing based on double threshold energy detection. Appl. Res. Comput. 2020, 37, 3131–3134. [Google Scholar] [CrossRef]
- Lin, H.; Hu, B.; Qi, J. A Threshold Adaptive Spectrum Sensing Algorithm in CR-VANETs. Mob. Commun. 2019, 43, 77–82. [Google Scholar]
- Available online: https://www.mathworks.com/products/matlab.html (accessed on 20 March 2024).






Disclaimer/Publisher’s Note: The statements, opinions and data contained in all publications are solely those of the individual author(s) and contributor(s) and not of MDPI and/or the editor(s). MDPI and/or the editor(s) disclaim responsibility for any injury to people or property resulting from any ideas, methods, instructions or products referred to in the content. |
© 2024 by the authors. Licensee MDPI, Basel, Switzerland. This article is an open access article distributed under the terms and conditions of the Creative Commons Attribution (CC BY) license (https://creativecommons.org/licenses/by/4.0/).
Share and Cite
Du, H.; Wang, Y. A Double-Threshold Cooperative Spectrum Sensing Algorithm in the Internet of Vehicles. World Electr. Veh. J. 2024, 15, 195. https://doi.org/10.3390/wevj15050195
Du H, Wang Y. A Double-Threshold Cooperative Spectrum Sensing Algorithm in the Internet of Vehicles. World Electric Vehicle Journal. 2024; 15(5):195. https://doi.org/10.3390/wevj15050195
Chicago/Turabian StyleDu, Hong, and Yuhan Wang. 2024. "A Double-Threshold Cooperative Spectrum Sensing Algorithm in the Internet of Vehicles" World Electric Vehicle Journal 15, no. 5: 195. https://doi.org/10.3390/wevj15050195
APA StyleDu, H., & Wang, Y. (2024). A Double-Threshold Cooperative Spectrum Sensing Algorithm in the Internet of Vehicles. World Electric Vehicle Journal, 15(5), 195. https://doi.org/10.3390/wevj15050195

