Magnetic Field Analysis and Development of Disk Axial–Radial Hybrid Excitation Generator for Range Extenders in Extended-Range Electric Vehicles
Abstract
1. Introduction
2. Structure Design of Disk Hybrid Excitation Generator
3. Analysis of the Operation Principle of Disk Hybrid Excitation Generator
4. Design of Structural Parameters
4.1. Determination of Performance Parameter Index
4.2. Parameter Design of Permanent Magnet
4.3. Structural Parameter Design of the Magnetic Yoke
4.4. Parameter Design of Electro-Magnetic Winding
4.5. Design of Wire Embedding Mode of Armature Winding
5. Finite Element Analysis of Magnetic Field
5.1. Finite Element Equation of Three-Dimensional Magnetic Field
5.2. Establishment of the Finite Element Model
5.3. Magnetic Field Analysis
6. Equivalent Magnetic Circuit Analysis
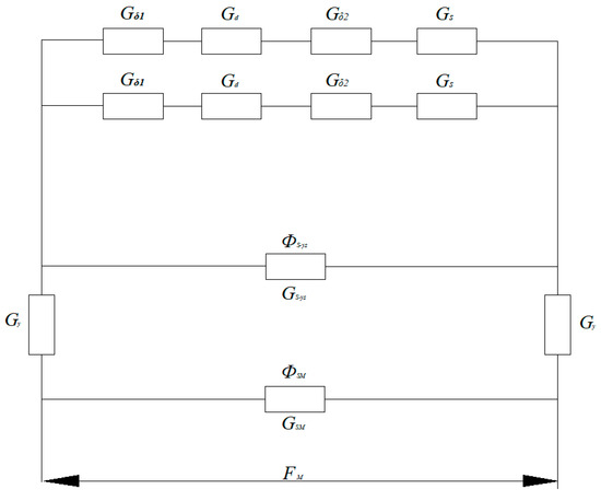
6.1. Magnetic Circuit Analysis of the Permanent Magnet Part
6.2. Magnetic Circuit Analysis of the Electro-Magnetic Part
7. Comparative Analysis of the Calculation Results of the Two Methods
8. Conclusions
- (1)
- Though the magnetic circuit of the disk hybrid excitation generator was analyzed, we found that the electro-magnetic flux did not pass through the permanent magnet, preventing the electro-magnetic field from influencing the permanent magnet and reducing the occurrence of irreversible demagnetization, although the axial magnetic flux and radial magnetic flux of the disk hybrid excitation generator share part of the magnetic circuit. Combined with magnetic circuit analysis, the operating principle of the disk hybrid excitation generator was also analyzed.
- (2)
- According to the requirements of the existing EREV power supply system, the performance indicators of the disk hybrid excitation generator and the power distributions of the electro-magnetic part and permanent magnet part were determined, and the structural parameters of the disk hybrid excitation generator were set. The generator’s three-dimensional geometric model was established based on the results.
- (3)
- To further optimize the structure of the generator, the equivalent magnetic circuit models of the permanent magnet and the electro-magnetic parts of the disk hybrid excitation generator were established, and the equivalent magnetic circuit model was analyzed via Kirchhoff’s first law and Ohm’s magnetic circuit law. The formulas for total flux, leakage flux, and effective flux were derived.
- (4)
- According to the structural characteristics of the disk hybrid excitation generator, a three-dimensional finite element model was established, and the structural parameters were optimized through finite element analysis, eliminating the magnetic circuit’s saturation. The synthetic magnetic field under different currents was analyzed, and we confirmed that the synthetic magnetic field could be effectively adjusted by adjusting the excitation current. We also confirmed that the operating principle of the generator was reasonable.
- (5)
- The equivalent magnetic circuit and finite element methods were used to calculate the magnetic density of the air gap δ2, the rotor tooth, and the rotor yoke under no-load conditions, and a comparative analysis was performed. The results of the equivalent magnetic circuit method mirror the results of the finite element simulation, proving that the established equivalent magnetic circuit and finite element models were relatively accurate.
Funding
Data Availability Statement
Conflicts of Interest
References
- De Wolf, D.; Smeers, Y. Comparison of Battery Electric Vehicles and Fuel Cell Vehicles. World Electr. Veh. J. 2023, 14, 262. [Google Scholar] [CrossRef]
- Jia, L. Optimization Effect of the Improved Power System Integrating Composite Motors on the Energy Consumption of Electric Vehicles. World Electr. Veh. J. 2023, 14, 257. [Google Scholar] [CrossRef]
- Li, Y.J.; Li, W.M.; Zhu, Y.D. Parameter matching and simulation of power system of extended-range electric vehicle. Mod. Mach. 2023, 04, 16–20. [Google Scholar]
- Zhang, W.J.; He, Y.T. Standards and Industry Status of Range-extended Electric Vehicle. Auto 2023, 3, 3–6. [Google Scholar]
- Xia, C.; Bi, J.; Shi, J. Investigation of a Cup-Rotor Permanent-Magnet Doubly Fed Machine for Extended-Range Electric Vehicles. Energies 2023, 16, 2455. [Google Scholar] [CrossRef]
- Lin, W.; Zhao, H.; Zhang, B.; Wang, Y.; Xiao, Y.; Xu, K.; Zhao, R. Predictive Energy Management Strategy for Range-Extended Electric Vehicles Based on ITS Information and Start–Stop Optimization with Vehicle Velocity Forecast. Energies 2022, 15, 7774. [Google Scholar] [CrossRef]
- Hu, W.J.; Zhang, X.Y.; Geng, H.H.; Gao, T.; Shi, L.W.; You, D. Electromagnetic Design and Flux Regulation Analysis of New Hybrid Excitation Generator for Electric Vehicle Range Extender. J. Electr. Comput. Eng. 2021, 2021, 5547517. [Google Scholar] [CrossRef]
- Shangguan, X.F.; Wang, Y.C. Optimization of axial flux permanent magnet synchronous generator. Electron. Meas. Technol. 2017, 9, 52–59. [Google Scholar]
- Asefi, T.; Faiz, J.; Khan, M. Design of Dual Rotor Axial Flux Permanent Magnet Generators with Ferrite and Rare-Earth Magnets. In Proceedings of the 2018 IEEE 18th International Power Electronics and Motion Control Conference (PEMC), Budapest, Hungary, 26–30 August 2018; IEEE: Piscataway, NJ, USA, 2018; pp. 531–538. [Google Scholar]
- Hou, Y.; Yao, D.W.; Wu, F.; Lv, C.L.; Wang, H.; Shen, J.H. Control strategy for electric vehicle range extender based on hybrid excitation generator. J. Shanghai Jiaotong Univ. 2021, 55, 206–212. [Google Scholar]
- Wu, W.Q.; Zhu, X.Y.; Xiang, Z.X.; Quan, L. Design and Analysis of a Less-Rare-Earth Permanent Magnet Brushless Motor with Hybrid Permanent Magnets. Electr. Mach. Control Appl. 2018, 45, 73–78. [Google Scholar]
- Ishii, S.; Yu, H.; Nakamura, K. Characteristics of novel flux barrier type outer rotor IPM motor with rare-earth and ferrite magnets. In Proceedings of the International Conference on Renewable Energy Research & Applications, Madrid, Spain, 20–23 October 2013. [Google Scholar]
- Chu, Q.; Che, S.; Li, C.Y. Optimization design of less-rare-earth Halbach permanent magnet synchronous motor with module poles. Electr. Mach. Control Appl. 2023, 50, 22–28. [Google Scholar]
- Wu, Z.Z.; Zhu, Z.Q. Design and Analysis of a Novel Partitioned Stator Hybrid Excitation Machine. Proc. CSEE 2017, 37, 6543–6556. [Google Scholar]
- Lee, J.H.; Yun, T.W.; Jeon, A.R. Characteristic analysis & optimum design solutions of Permanent Magnet Assisted Synchronous Reluctance Motor for power improvement. In Proceedings of the 2010 International Conference on Electrical Machines and Systems, Incheon, Republic of Korea, 10–13 October 2010. Electromagnetic Field Computation. [Google Scholar]
- Zhu, X.; Yang, S.; Du, Y.; Xiang, Z.X.; Xu, L. Electromagnetic Performance Analysis and Verification of a New Flux-Intensifying Permanent Magnet Brushless Motor with Two-Layer Segmented Permanent Magnets. IEEE Trans. Magn. 2016, 52, 1–4. [Google Scholar] [CrossRef]
- Guglielmi, P.; Boazzo, B.; Armando, E. Permanent-Magnet Minimization in PM-Assisted Synchronous Reluctance Motors for Wide Speed Range. IEEE Trans. Ind. Appl. 2013, 49, 31–41. [Google Scholar] [CrossRef]
- Zhao, J.L.; Quan, X.W.; Lin, M.Y. Design and Analysis of a Double-rotor Hybrid Excited Axial Switched-flux Permanent Magnet Machine. Proc. CSEE 2020, 40, 7860–7868+8223. [Google Scholar]
- Chen, Y.Y.; Cai, T.L.; Li, M.Y. Analysis of a Less-rare-Earth Hybrid Magnet Motor Based on Coupling Simulation. Mach. Tool Hydraul. 2022, 50, 120–124. [Google Scholar]
- Levin, N.; Orlova, S.; Pugachov, V.; Ribickis, L. Optimization of the magnetic circuit of the homopolar inductor machine with non-overlapping concentrated windings. In Proceedings of the 14th International Power Electronics and Motion Control Conference, Ohrid, Macedonia, 6–8 September 2010. [Google Scholar]
- Dmitrievskii, V.; Prakht, V.; Anuchin, A.; Kazakbaev, V. Design Optimization of a Traction Synchronous Homopolar Motor. Mathematics 2021, 9, 1352. [Google Scholar] [CrossRef]
- Tang, R.Y. Theory and Design of Modern Permanent Magnet Motor, 2nd ed.; China Machine Press: Beijing, China, 2019. [Google Scholar]
- Wang, X.H. Permanent Magnet Motor; China Electric Power Press: Beijing, China, 2023. [Google Scholar]
- Stephen, D.U. Electric Machinery; Publishing House of Electronics Industry: Beijing, China, 2021. [Google Scholar]
- Decner, A.; Baranski, M.; Jarek, T.; Berhausen, S. Methods of Diagnosing the Insulation of Electric Machines Windings. Energies 2022, 15, 8465. [Google Scholar] [CrossRef]
- Selema, A.; Ibrahim, M.N.; Sergeant, P. Electrical Machines Winding Technology: Latest Advancements for Transportation Electrification. Machines 2022, 10, 563. [Google Scholar] [CrossRef]
- Jiang, J.C.; Shi, Z.C.; Lin, X.G.; Zheng, Q.G.; Xie, W. Application Design and Analysis of FSCW PMSM Based on Stator Flux Barrier. Electr. Mach. Control Appl. 2021, 48, 68–72+83. [Google Scholar]
- Mirosław, G.; Marek, P.M.; Andrzej, D. The Modeling of Magnetic Fields in Electromagnetic Microgenerators Using the Finite Element Method. Energies 2022, 15, 1014. [Google Scholar]
- Tong, W.M.; Jing, M.A. Quasi-3-D analytical model of magnetic field for axial-flux motor based on conformal mapping method considering end effect. Electr. Mach. Control 2021, 25, 47–55. [Google Scholar]
- Ku, J.; Lei, Z.; Lin, H.; Yan, Q.X.; Chen, H.H.; Guo, B. Interaction of magnetic spheres in magnetic fields from the view of magnetic energy density: A 3D finite element analysis (FEA). Int. J. Min. Sci. Technol. 2022, 32, 1341–1350. [Google Scholar] [CrossRef]
- Dou, Y.; Li, Y.J.; Yue, S.C.; Li, Y.; Zhu, J.G. Measurement of alternating and rotational magnetostrictions of non-oriented silicon steel sheets. J. Magn. Magn. Mater. 2023, 571, 170566. [Google Scholar] [CrossRef]
- Liu, C.C.; Chao, Z.; Wang, S.P.; Wang, Y.H. A quick electromagnetic performance analysis method for permanent magnet claw pole machine based on combined analytical and equivalent magnetic circuit method. Electr. Eng. 2023, 105, 1541–1553. [Google Scholar] [CrossRef]
- Jiang, J.G.; Zeng, Z.F.; Fu, Y.H.; Zhang, E.L.; Long, D.H. MCR-WPT System Simulation Based on ANSYS Electronics Desktop/Maxwe113D. Control Instrum. Chem. Ind. 2021, 48, 634–639. [Google Scholar]
- Meng, F.Y.; Pu, Z.M.; Ma, C. Ansoft Maxwell-based Finite Element Analysis of a Permanent Magnet DC Hollow Cup Motor. Micromotors 2023, 56, 8–11. [Google Scholar]














| Technical Indicators | Value | Technical Indicators | Value |
|---|---|---|---|
| Rated voltage | 72 V | Number of phases | 3 |
| Rated power | 3000 W | operating mode | continuous duty |
| Rated speed | 3300 r/min | Operating temperature | From −40 °C to 75 °C |
| Insulation class | E Class | Protection level | IPX4 |
| Exciting Current (A) | Magnetic Induction Intensity at Stator Tooth (T) | Maximum Magnetic Induction Intensity (T) |
|---|---|---|
| 0.0 | 0.7848 | 1.1770 |
| 1.0 | 1.1015 | 2.1744 |
| 2.0 | 1.4630 | 2.4382 |
Disclaimer/Publisher’s Note: The statements, opinions and data contained in all publications are solely those of the individual author(s) and contributor(s) and not of MDPI and/or the editor(s). MDPI and/or the editor(s) disclaim responsibility for any injury to people or property resulting from any ideas, methods, instructions or products referred to in the content. |
© 2024 by the author. Licensee MDPI, Basel, Switzerland. This article is an open access article distributed under the terms and conditions of the Creative Commons Attribution (CC BY) license (https://creativecommons.org/licenses/by/4.0/).
Share and Cite
Ma, J. Magnetic Field Analysis and Development of Disk Axial–Radial Hybrid Excitation Generator for Range Extenders in Extended-Range Electric Vehicles. World Electr. Veh. J. 2024, 15, 94. https://doi.org/10.3390/wevj15030094
Ma J. Magnetic Field Analysis and Development of Disk Axial–Radial Hybrid Excitation Generator for Range Extenders in Extended-Range Electric Vehicles. World Electric Vehicle Journal. 2024; 15(3):94. https://doi.org/10.3390/wevj15030094
Chicago/Turabian StyleMa, Jianwei. 2024. "Magnetic Field Analysis and Development of Disk Axial–Radial Hybrid Excitation Generator for Range Extenders in Extended-Range Electric Vehicles" World Electric Vehicle Journal 15, no. 3: 94. https://doi.org/10.3390/wevj15030094
APA StyleMa, J. (2024). Magnetic Field Analysis and Development of Disk Axial–Radial Hybrid Excitation Generator for Range Extenders in Extended-Range Electric Vehicles. World Electric Vehicle Journal, 15(3), 94. https://doi.org/10.3390/wevj15030094
