Next Article in Journal
Driving Control Strategy and Specification Optimization for All-Wheel-Drive Electric Vehicle System with a Two-Speed Transmission
Next Article in Special Issue
Blockchain-Based Secure Firmware Updates for Electric Vehicle Charging Stations in Web of Things Environments
Previous Article in Journal
Driving Under Cognitive Control: The Impact of Executive Functions in Driving
Previous Article in Special Issue
A Novel Charging Management and Security Framework for the Electric Vehicle (EV) Ecosystem
 
 
Font Type:
Arial Georgia Verdana
Font Size:
Aa Aa Aa
Line Spacing:
Column Width:
Background:
Article

Service Quality and Behavioral Intention Analysis of Passengers on Small Electric Public Transportation: A Case Study of Electric Tuktuk in the Philippines

by
Tanya Jeimiel T. Base
1,
Ardvin Kester S. Ong
1,*,
Maela Madel L. Cahigas
1 and
Ma. Janice J. Gumasing
2
1
School of Industrial Engineering and Engineering Management, Mapúa University, 658 Muralla St., Intramuros, Manila 1002, Philippines
2
Department of Industrial and Systems Engineering Gokongwei, College of Engineering, De La Salle University, 2401 Taft Ave., Manila 1007, Philippines
*
Author to whom correspondence should be addressed.
World Electr. Veh. J. 2024, 15(10), 475; https://doi.org/10.3390/wevj15100475
Submission received: 9 September 2024 / Revised: 11 October 2024 / Accepted: 15 October 2024 / Published: 17 October 2024
(This article belongs to the Special Issue New Trends in Electrical Drives for EV Applications)

Abstract

Tuktuk, as a generalized connotation, serves as a widely used vehicle for urban transportation, adapted from Thailand by the Philippines. The creation of the electric-typed public vehicle has now been recognized as one of the modalities of public transportations, the etuktuk. This study investigated the factors influencing passengers’ intention to use etuktuks as a mode of transportation in the Philippines by integrating the Theory of Planned Behavior with higher-order SERVQUAL dimensions. The objective was to understand how service qualities, attitudes, subjective norms, and perceived behavioral control impact passenger satisfaction and intention to use etuktuks. Data were collected from 501 respondents who had used etuktuks and were analyzed using partial least square structural equation modeling. The findings revealed that assurance, empathy, reliability, tangibility, and responsiveness significantly affected passenger satisfaction and intentions, with assurance being the most influential factor. Conversely, tangibles, such as the physical attributes of the etuktuk, were the least significant in shaping passenger preferences. Notably, a negative significant effect was observed between service quality and behavioral intention, indicating that while passengers are generally satisfied with etuktuk services, they may opt for alternative transportation options when available. These results highlight the need for improvements in etuktuk services, particularly in enhancing comfort, safety, and accessibility. Such improvements are crucial for encouraging wider adoption of etuktuks and fostering cleaner, more sustainable urban environments. By addressing the identified service quality issues and leveraging the research findings, stakeholders can better support the transition to more environmentally friendly and efficient transportation options.

1. Introduction

The Tuktuk, as a generalized connotation, serves as a widely used vehicle for urban transportation, adapted from Thailand by the Philippines. This is commonly called auto-Rickshaws in India, Tuktuks in Thailand, and Tricycles in the Philippines, and it pertains to a fueled-based motorcycle ride for two to three passengers [1]. Its development to present day has catered to more passengers (about six), the reduction of fuel use, and affordability. It originated as a three-wheeled taxi in Southeast Asia, notably from Thailand, in the 1950s and gained popularity across the region and globally [2].
Electric Tuktuks (etuktuk), essentially traditional Tuktuks with electric motors and batteries, have become widely popular globally, offering numerous advantages including zero emissions, affordability, and easy maneuverability in traffic. They serve diverse purposes, including passenger transport, sightseeing, and goods delivery, emerging as a practical solution amid increasing demand for eco-friendly transportation, promoting environmental sustainability while enhancing urban mobility [2]. In Southeast Asia, over 10 million etuktuks are operational, with a substantial portion (approximately 3.5 million) found in the Philippines [3]. Meanwhile, in Siargao, Philippines, several rental companies provide a more stylish type of it, offering visitors convenient and distinctive transportation options [4]. Similarly, the tourism island of Boracay considers this type of transportation. Advocating for the etuktuk’s suitability in the Philippines, Ray [5] highlighted its durability and compact size, which enable versatility across various terrains and easy navigation in congested areas. As a potential remedy for traffic congestion, it was expressed that optimism about authorities approving its use as a taxi, akin to practices observed elsewhere.
In developing nations, transportation’s high carbon emissions and rising fuel costs have led to price hikes of over 50% for drivers. Global CO2 emissions are expected to decrease by 9.6% by 2050, but petrol-based vehicles exacerbate these issues. However, etuktuk offers emission-free transportation, cutting fossil fuel expenses by 75% and allowing drivers to earn more during trips [6]. By 2024, the Cebu City Government planned to deploy 100 electric vehicles on the city’s primary routes, intending to advance eco-friendly and sustainable land transport [7]. This move might also encourage the integration of etuktuks into the transportation system since its full implementation has yet to be recognized in the country.
According to Jelti et al. [8], for a shift towards sustainable transportation, policymakers in both developing and developed nations need to integrate measures that address economic, social, and environmental concerns into their action plans. Cities such as Jakarta, Indonesia; Kampala, Uganda; Monterrey, Mexico; Pune, India; and Rio de Janeiro, Brazil are investing in electric buses and trains. These vehicles produce zero tailpipe emissions and offer a quieter ride [9]. To combat the pollution issue in one of the world’s most polluted nations, Thailand is replacing its traditional, fuel-intensive tuktuks with a greener, energy-efficient alternative, offering travelers a more environmentally friendly transportation option [10].
The Philippine government is also seen to actively offer various forms of support and incentives to encourage the adoption and development of electric vehicles (EVs) within the country. According to Cabreza [11], President Ferdinand Marcos Jr. supported proposals in November 2022 to temporarily remove tariffs in the Philippines on imported EVs, including passenger cars, buses, minibuses, vans, trucks, motorcycles, tricycles, scooters, and bicycles, aiming to encourage the adoption of electric transportation. Dumlao [12] explained that the Electric Vehicle Incentive Programme (EVIP) of the Philippines seeks to transition transport cooperatives to EVs, aiming to offer safer and healthier transportation options while reducing carbon emissions and mitigating climate change. These efforts underscore the government’s commitment to reducing carbon emissions, mitigating air pollution, and fostering a cleaner, greener transportation system in the Philippines.
Guno et al. [13] proposed that the government should invest in renewable energy, upgrade public facilities, expand the transportation sector, encourage domestic production of EVs, and launch an extensive public awareness campaign highlighting the benefits of these initiatives. Agaton et al. [14] highlighted the advantages of transitioning to electric transportation, opting to have less air pollution and greenhouse gas emissions. They suggested stricter policies, more government aid, and setting up charging stations. They stressed on developing local EVs and switching to renewable energy sources for greener transportation. However, problems regarding public transportation still using traditional fuel-based vehicles, service quality, and passenger satisfaction are still prominent in the country [1].
Related studies on e-public transportation in the Philippines have revealed varying limitations. Gumasing et al. [15] examined three facets of e-trike operation service quality: operations, physical design, and driver attributes, focusing exclusively on passengers in the Manila area. On the other hand, Balaria et al. [16] encountered limitations stemming from the absence of specific data on the efficacy of e-trikes as substitutes for conventional tricycles. By highlighting the advantages and possible environmental and economic sustainability of e-trikes in the long run, the researchers urged for the spread of more accurate information. In the study of Ong et al. [17], tangibles, empathy, dependability, and assurance were prominent among the SERVQUAL dimensions. They indicated that motorcycle taxis in the Philippines offer satisfactory service, are highly cost-effective, and generally well received by the populace with safety being a notable exception. Moreover, there is a lack of studies investigating the service quality of motorcycle-based public transportations but are well utilized in the Philippines. Etuktuk in the Philippines are now evident in different regions, but the service quality and passenger intention have yet to be examined. A holistic assessment is therefore needed to help in the sustainability plans of the government which could consider several frameworks such as the Theory of Planned Behavior alongside SERVQUAL 5 dimensions.
Evidenced by the study of Chuenyindee et al. [18], the SERVQUAL 5 dimensions by Parasuraman et al. [19] were utilized for benchmarking of service qualities among newly established or newly utilized services. Luke and Heyns [20] discovered that respondents perceived commuter transport to lack safety, reliability, effectiveness, and affordability. These findings underscore the necessity of adapting the SERVQUAL tool to incorporate dimensions and items more pertinent to users’ specific service quality concerns. The study of Chuenyindee et al. [18] revealed that not all dimensions of SERVQUAL had a significant effect on the service quality of PUVs. Specifically, only the tangibles and assurance dimensions were found to directly influence the service quality of PUVs, while other dimensions did not show a significant effect. Furthermore, German et al. [21] demonstrated an extended standard construct conceptualization, utilizing higher-order constructs to illustrate the relationship between higher-order and lower-order components. This was suggested to be highly beneficial since SERVQUAL 5 dimensions analyses among related studies usually reflect more insignificant variables compared to having a higher-order reflective construct.
Cahigas et al. [22] advocated for the application of the theory of planned behavior as an additional construct to discern how internal factors shape passengers’ emotions, opinions, and actions concerning public utility buses (PUB) given the diverse perspectives among passengers. Similarly, Ali et al. [23] utilized an extended theory of planned behavior with three variables—Personal Norm and Environmental Concern, Access by Public Transport, and Travel Cost Consciousness—revealing a preference for public transportation driven by personal norms and environmental concerns, despite the notable influence of cost and travel time on travel decisions. It was discussed that extending the theory of planned behavior may provide more holistic evaluation of consumer behavior [24]. Justified by the recognition of queries by the developer Ajzen [25], it was posited that theory of planned behavior can stand alone. However, for better assessment of objectives, it was suggested to extend or integrate other established frameworks for holistic evaluation. To present, few to no studies have been conducted on the service quality of etuktuk, especially in the Philippines.
This study aimed to determine what factors influence people’s preference for etuktuk as a form of transportation by integrating the theory of planned behavior with higher-order SERVQUAL 5 dimensions. The study also aimed to give recommendations to the future researcher in developing etuktuk in the Philippines. The holistic assessment was performed by employing partial least square structural equation modeling (PLS-SEM). Understanding why people prefer etuktuk as a mode of transportation is important for two main reasons. First, it helps the government, specifically the Department of Transportation (DOTr) and service providers, make etuktuk services be an option among commuters. Second, knowing these reasons could help encourage more people to use etuktuk, which can help make cities less polluted and cleaner, enabling electric-powered public transportation to become more available than traditional fuel-based transportation. This may help in encouraging people to utilize the etuktuk as one of the modalities of public transportations in the country. This study sheds light on the factors shaping people’s preference for the etuktuk, thereby aiding in the improvement of etuktuk services or other transportation services, fostering cleaner, more sustainable urban environments.
Aligned with Sustainable Development Goals 7, 9, and 11 (SDG), this study’s outcome could provide insights on the access to sustainable transportation, which has the potential to encourage people to consider innovative and more sustainable products or services. Enhancing etuktuk services allows policymakers and service providers to advocate for renewable energy sources, introduce innovative transportation solutions, and develop sustainable infrastructure. This leads to improved urban living conditions by reducing pollution and traffic congestion. The managerial, practical, and theoretical implications were made to help and suggest the further development and use of e-public transportation in the Philippines—aiming for a development as a sustainable city.

2. Literature Review and Conceptual Framework

The model presented in Figure 1 integrates the SERVQUAL 5 dimensions as a higher-order reflective construct and theory of planned behavior—inspired from the study of Zulueta et al. [26]. This was built to create a holistic approach in analyzing and comprehending the determinants of service quality and behavioral intention for utilizing the etuktuk. By integrating components from both models, this framework provides a comprehensive understanding of the factors shaping service quality and subsequent passenger behavior. The SERVQUAL 5 dimensions illustrate how each dimension contributes to overall service quality. A total of nine hypotheses were created for the simultaneous analysis in this study.
Alam and Mondal [27] explained that the SERVQUAL model focuses on understanding the disparity between customer expectations and perceptions of service. According to Parasuraman et al. [19], the SERVQUAL model outlines five dimensions of service quality: tangibles, reliability, responsiveness, assurance, and empathy, with tangibles encompassing physical appearance and reliability ensuring consistent service delivery. Responsiveness, on the other hand, reflects prompt assistance; while assurance pertains to employee knowledge and courtesy, and empathy involves personalized attention and communication effectiveness. Lai and Chen [28] suggested that improved service quality and customer satisfaction lead to positive behavioral intentions. Moreover, Ong et al. [17] conducted a study that integrated Social Exchange Theory (SET) and the SERVQUAL model in their study of motorcycle taxi transportation in the Philippines. All domains of SERVQUAL 5 dimensions were deemed significant, highlighting service quality in customer satisfaction. Tangibles, empathy, reliability, and assurance emerged as crucial aspects within the SERVQUAL framework. They suggested that employing a higher-order construct may provide a comprehensive approach in assessing variables as considering a lower-order reduces the significance of multiple variables.
This is in line with the findings in the study of Chuenyindee et al. [18]. Their study found that three out of the five dimensions assessed by SERVQUAL—namely reliability, responsiveness, and empathy—did not significantly impact service quality and customer satisfaction. The dissatisfaction among commuters regarding these factors indicated deficiencies in the essential qualities necessary for satisfactory customer service within the Public Utility Vehicle (PUV) system in the Philippines. This could imply issues such as ineffective communication, inadequate responsiveness to passenger needs, or insufficient attention to passenger comfort and safety within the PUV system in the Philippines.
Donald et al. [29] also discovered that while the theory of planned behavior variables effectively predicted commuters’ transport mode choice habits and intentions, their predictive power was bolstered by additional variables. Bandyopadhyaya [30] examined how sociodemographic factors impacted individuals’ beliefs and attitudes, ultimately influencing their intention to use public transport through a modified theory of planned behavior. Chen et al. [31] conducted a study in Taiwan which revealed that service quality played a significant role in shaping attitudes, especially in the context of transportation services during mega-events. Their research emphasized that satisfaction acted as a critical link between transportation service quality and attitudes toward, as well as the perception of, a sustainable city. This suggests that positive views regarding transportation service quality led to higher levels of satisfaction, ultimately influencing attitudes towards and the overall perception of a sustainable city. Additionally, Goldbach et al. [32] found that the presence of onboard employees significantly influences passengers’ attitudes and their willingness to accept public autonomous vehicles (AVs). This underscores the importance of service quality, even in private AVs, in shaping passenger attitudes and their readiness to embrace public AVs.
Similarly, Watthanaklang et al. [33] emphasized the significance of improving service quality to promote public transportation usage in Thailand and shape social norms. They argued that factors like responsiveness, convenience, and safety directly impacted users’ perceptions of public transportation and indirectly influenced social norms surrounding its use. Furthermore, Ambak et al. [34] proposed that the quality of public transportation influences both attitude and perceived control over behavior. They reached this conclusion by gathering feedback from respondents in parts of Batu Pahat and Kluang on different factors linked to service quality. Thus, this study hypothesized that:
H1. 
SERVQUAL and its domains have a significant effect on attitude.
H2. 
SERVQUAL and its domains have a significant effect on subjective norm.
H3. 
SERVQUAL and its domains have a significant effect on perceived behavioral control.
Choi et al. [35] conducted research in South Korea highlighting the significant role of service quality in enhancing patient satisfaction, emphasizing its importance above considerations of value. Additionally, they revealed that both service quality and perceived value significantly influenced individuals’ intentions with perceptions of service quality notably shaping evaluations of value. Tumsekcali et al. [36] emphasized the crucial importance of service quality, especially in busy urban areas like Istanbul, where it plays a key role in improving the use of public transportation. Their research highlighted the link between improved service quality and higher levels of public transit usage, showing its potential to address urban issues such as traffic congestion, pollution, and energy consumption.
In line with these findings, Watthanaklang et al. [33] provided empirical evidence of the direct and substantial impact of service quality on the intention to use public transportation services in Thailand, corroborated by statistical significance. Similarly, Jen et al. [37] highlighted that service quality plays a crucial role in shaping how people intend to behave. They suggested that good service quality leads to satisfaction, which then affects what people plan to do next. Therefore, they recommended focusing on improving passenger satisfaction to achieve positive results in transportation systems. Lastly, Cronin et al. [38] contributed to the comprehensive insights into the collective influence of service quality, service value, and satisfaction on behavioral intention. Thus, it was hypothesized that:
H4. 
SERVQUAL and its domains have a significant effect on satisfaction.
H5. 
SERVQUAL and its domains have a significant effect on behavioral intention.
Several studies have also provided insights into the factors influencing individuals’ intentions to utilize public transportation. Donald et al. [29] elucidated their approach in utilizing measures such as the domains of theory of planned behavior to forecast behavioral intention. These metrics gauged an individual’s assessment of engaging in the behavior, their perception of societal expectations regarding the behavior, and their perceived ability to execute the behavior. Ng and Phung’s [39] investigation underscored the substantial influence of attitude, perceived behavioral control, personal norm, and descriptive norm on individuals’ inclinations to utilize buses in Hanoi. Additionally, Zailani et al. [40] revealed that an individual’s attitude, subjective control over their behavior, and their overall perception of public transportation in central Kuala Lumpur, Malaysia, have a significant influence on their intention to use it. However, the specific underlying factors contributing to these psychological determinants are not yet fully understood.
Watthanaklang et al. [33] explored how individuals’ attitudes towards public transport in Thailand exerted the most substantial influence on their intention to utilize such services, closely followed by perceived behavioral control and accessibility. Additionally, Van et al. [41] found that in countries where the inclination to use a car was low, attitudes towards cars were significant predictors of the intention to commute by car. However, in countries with a strong preference for car usage, these attitude factors had less influence on the behavioral intention to commute by car. Ali et al. [23] extended the theory of planned behavior to investigate behavioral intentions regarding public transport usage in Kanazawa, Japan. Their results emphasized a significant positive correlation between attitudes and intentions variables, indicating that positive attitudes significantly shape travelers’ intentions to use public transportation services within the local context. Fu and Juan [42] identified subjective norm as the primary determinant of behavioral intention in comprehending public transit use behavior, integrating the theory of planned behavior and the customer satisfaction theory. Furthermore, Eriksson and Forward [43] found that both perceived behavioral control and attitude were pivotal in determining individuals’ intentions to use both buses and bicycles. Javid et al. [44] underscored the influential role of people’s attitudes towards public transport in shaping travelers’ behavior. Their findings revealed that individuals currently using motorcycles or with higher incomes tended to prefer public transport less, while those already using public transport or with moderate incomes were more likely to choose it. Thus, it was hypothesized that:
H6. 
Attitude has a significant effect on behavioral intention.
H7. 
Subjective norm has a significant effect on behavioral intention.
H8. 
Perceived behavioral control has a significant effect on behavioral intention.
According to Wang et al. [45], customer satisfaction, which is influenced by service quality, plays a pivotal role in shaping passengers’ intentions to reuse the service. This indicates that when passengers experience satisfaction with the service quality, they are more inclined to consider reusing the service in the future. Customer satisfaction serves as a valuable tool for operators to gauge the effectiveness and acceptability of passengers’ daily travel experiences, thereby encouraging continued service usage. Additionally, Chen [46] found that both group-level service quality and customer satisfaction positively impact the behavioral intentions of bus passengers. Notably, customer satisfaction was identified as a mediator between group-level service quality and behavioral intentions. Interestingly, the study highlighted a nuanced relationship, as the positive effect of customer satisfaction on behavioral intentions is influenced by group-level service quality. De Oña et al. [47] highlighted service quality, satisfaction, and attitudes towards public transport as critical factors shaping behavioral intention. This suggests that to promote sustainable transport systems in urban areas, there needs to be a shift in the behavioral intentions of private vehicle users towards embracing public transport. Thus, it was hypothesized that:
H9. 
Satisfaction has a significant effect on behavioral intention.

3. Methodology

3.1. Participants

The participants of the study were individuals with experience using an etuktuk for transportation, selected through purposive sampling to precisely identify behavioral intentions regarding etuktuk. To collect the needed data, an online Google Form survey was disseminated through various online platforms such as Facebook groups, Instagram, and X platform from February 2024 to June 2024. A total of 501 respondents were gathered from this study. This was considered as representative sample in the Philippines as the population accounts for a 0.05 error rate with 62.6 million Filipinos in the country (Equation (1)) [48]. That is, about 399.99 sample size is needed. Moreover, this study considered only commuters of the Philippines, wherein Zulueta et al. [26] implicated to be among students and the working class with age group from 18 to about less than 25 years old and 26–45 years old, respectively. The current study extended to other people by considering older age groups as they may be commuters who have experienced using etuktuks in the National Capital Region, where etuktuks are available. A filtering question was applied, where those who have no experience in using etuktuks did not proceed with the survey.
n = N 1 + N e 2
Out of the 501 respondents, 39.3% were male, and 60.7% were female. A significant portion of the respondents fell within the 26–35 age bracket (35.9%), followed by 18–25 years old (29.5%), 36–45 years old (20.2%), 46–55 years old (12.8%), and above 55 years old (2.6%). The occupational status revealed that 49.1% were an employee or self-employed, 22.4% were an employer or business owner, 17% were students, and 11.4% were currently unemployed. Moreover, most of the participants were college graduate (53.3%), followed by undergraduate (14.4%), graduate studies (12.8%), senior high school (11.8%), and junior high school (6.2%). The majority of the participants received PHP 20,001–PHP 30,000 income/allowance (36.9%), while 17.2% fell in the PHP 30,001–PHP 40,000 range. Additionally, 10% had an income of PHP 5001–PHP 10,000, 9.8% of the respondents had an income above PHP 50,001, 9.6% had an income below PHP 50,000, 8.4% gad an income of PHP 40,001–PHP 50,000, and 8.2% fell within the PHP 10,001–PHP 20,000 income bracket.
Additionally, 69.1% (346 people) rode tuktuks once a week. Another 24% (120 people) used them 2–3 times a week, 5% (25 people) rode 4–5 times a week, and only 2% (10 people) used them almost daily (6–7 times a week). These data show that tuktuks were mostly used occasionally, with few people relying on them frequently. Furthermore, 26.1% used them on secondary roads, 23.4% of people rode etuktuks on barangay roads, 21.6% on tertiary roads, 17.8% on municipal and city roads, and 11.2% on provincial roads. This distribution indicates that etuktuks were predominantly used on secondary and tertiary roads, with less frequent use on primary and provincial roads. Table 1 provides an overview of the demographic characteristics considered in this study.

3.2. Measure Items

The questionnaire was designed to gather insights into passengers’ experiences and preferences regarding etuktuk transportation. Based on the framework shown in Figure 1, the self-administered questionnaire comprised 11 sections covering demographic information and factors such as tangibility, reliability, responsiveness, assurance, empathy, attitude, subjective norm, perceived behavioral control, satisfaction, and behavioral intentions, totaling 54 questions adapted from various studies (Table 2). To evaluate these, the researchers employed a 5-point Likert scale, ranging from “strongly disagree” to “strongly agree”. Prior to survey dissemination, a psychometrician evaluated the adapted items and employed a pre-test among 50 respondents to test the validity of the measure items. An initial overall Cronbach’s alpha of 0.912 was obtained, making it possible for measurement. This is because Hair [49] implicated that the output should be 0.70 or higher for it to be acceptable.

3.3. Structural Equation Modeling

Partial least squares structural equation modeling (PLS-SEM) is commonly used to estimate path models involving latent variables and their connections [57]. According to Hair et al. [58], PLS-SEM was specifically designed to investigate relationships among abstract concepts. Additionally, PLS-SEM allows for assessing the average impact and statistical significance of input factors on output factors, where regression coefficients provide an overview of each input variable’s influence on the output variable [59]. Magno et al. [60] proposed incorporating predictive model assessment alongside sophisticated PLS-SEM analyses to improve or obtain more detailed results. Moreover, Dash and Paul [61] argued that PLS-SEM is suitable for composite-based models and leads to enhanced construct reliability and validity. However, the presence of multiple paths may result in a lower significance level. Sarstedt et al. [62] has therefore suggested the utility of higher-order constructs. In relation, the study of German et al. [21] justified the utilization of the SERVQUAL 5 dimension as a higher-ordered reflective construct which was applied in this study.
Prior to employing the multivariate analysis, the SEM criterion of normality test and common method bias were checked. From the results, it could be posited that output were within normality range of ±1.96 using the Shapiro–Wilk test [49]. Results from this study had the lowest value of −0.152 and highest of 1.864. Moreover, the total variance using the Harman’s Single Factor Test promoted with 25.957%. According to Podsakoff et al. [63], the output should be less than 50% to posit no common method bias. With the conformed output, this study utilized the SMART PLS v4.0, with higher-order PLS-SEM considered to identify the factors influencing people’s satisfaction and intention for etuktuks as a mode of transportation.

4. Results

4.1. The Result of Initial SEM

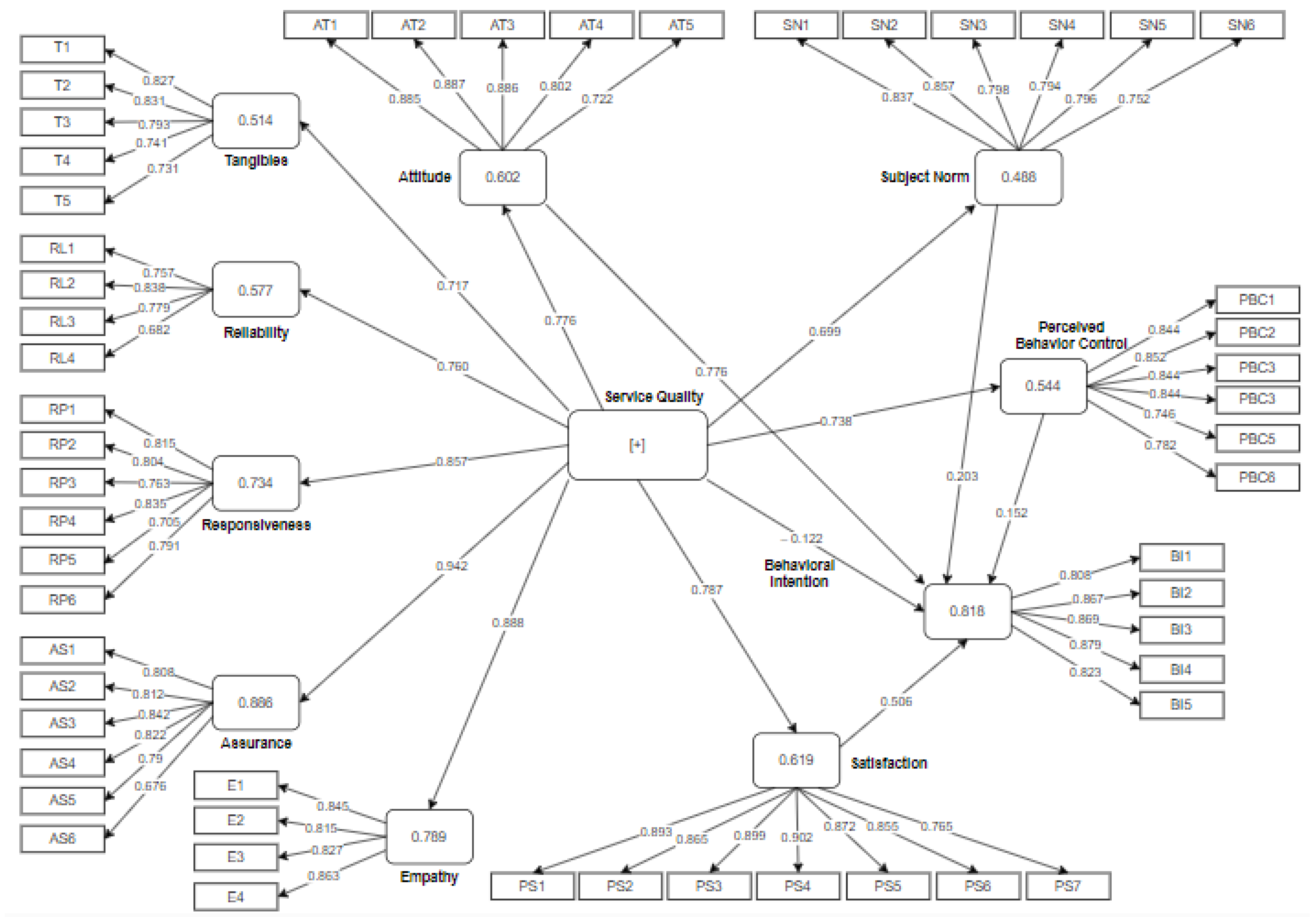
The initial SEM results of this study identified the significant factors affecting passengers’ intention to use etuktuks as their mode of transportation as depicted in Figure 2. This was obtained by performing the bootstrapping approach and the PLS Algorithm under SMART PLS v4.0 following related studies [58,61]. In accordance, we have redrawn the output to avoid any copyright issues, basing on the original output of the software. All relationships were significant (p-value < 0.05), but several items had factor loadings (FL) below the 0.70 threshold. It was found that all higher-order latent variables significantly influenced service quality: assurance (β = 0.942, p < 0.001), empathy (β = 0.888, p < 0.001), responsiveness (β = 0.857, p < 0.001), reliability (β = 0.760, p < 0.001), and tangibles (β = 0.717, p < 0.001). For lower orders, service quality significantly affected satisfaction (β = 0.787, p < 0.001), PBC (β = 0.738, p < 0.001), attitude (β = 0.779, p < 0.001), behavioral intention (β = −0.122, p < 0.001), and subjective norm (β = 0.699, p < 0.001). Additionally, satisfaction (β = 0.506, p = 0.00), attitude (β = 0.776, p = 0.01), subjective norm (β = 0.203, p = 0.001), and PBC (β = 0.152, p = 0.006) significantly influenced behavioral intention. Since not all factor loadings were deemed significant, a revised SEM (removing the insignificant factors was employed following the suggestion of Hair et al. [58]) was performed.
To ensure the data collected were accurate and could be reliably replicated, a validation and reliability assessment was conducted (Table 3). Cronbach’s alpha indicated the overall reliability of the questionnaire, with a threshold of 0.70 and above. Composite reliability (CR) checked if the questions were clear and understandable to the respondents while they answered, with a threshold of 0.70 and above. Average variance extracted (AVE) explained, based on the respondents’ answers, how likely they were to have a similar understanding of the question, with a recommended threshold of 0.50 and above. Hamid et al. [64] suggested that the ideal range for composite reliability and Cronbach’s alpha is between 0.60 and 0.70, while a minimum value of 0.50 is recommended for the average variance extracted (AVE) test. Since all Cronbach’s alpha and Composite Reliability (CR) values for the variables were above 0.70 and AVE was above 0.50, it means the questionnaire was reliable and valid.
The purpose of discriminant validity was to check if the questions truly reflected the variables based on the Fornell–Larcker criterion (FLC) and the Heterotrait–Monotrait ratio of correlations (HTMT). Henseler et al. [65] stated that if the result value exceeds the HTMT threshold (>0.85), it indicates a lack of discriminant validity. Hair et al. [66] suggested that for Fornell–Larcker criterion (FLC), the square root of the average variance extracted (AVE) of each latent construct (diagonal values) should exceed the highest squared correlation between that construct and any other latent constructs. Table 4 and Table 5 show the values within the acceptable range, confirming good discriminant validity.

4.2. Model Fit Analysis

Model fit was assessed to determine if the model used in this study is appropriate for its dataset and questionnaire. Hu and Bentler [67] suggested that the SRMR threshold should not exceed 0.08, indicating a good fit as it reflects the standardized difference between observed and predicted correlations [68]. Conversely, Hooper et al. [69] noted that the Chi-square/dF threshold could range from 2.0 [70] to 5.0 [71] Additionally, Baumgartner and Homburg [72] recommended that the threshold for NFI should be above 0.80. The parameter estimates shown in Table 6 indicate that the values met the required criteria, affirming the validity and reliability of the proposed model.

4.3. The Result of Final SEM

The final SEM results of this study identified the factors affecting passengers’ intention to use etuktuks as their mode of transportation (Figure 3). Moreover, the summarized output is presented in Table 7, indicating that the nine hypotheses and higher-order constructs were accepted with p-values below 0.05.

5. Discussion

It was found that service quality and its domains had the most significant effect on passenger satisfaction (β = 0.787; p < 0.001)—similar to the output from the study of Zun et al. [73], validating H4. Passengers were very satisfied with etuktuks’ service, likely recommending it to friends and family. They valued the convenience, comfort, and driver performance, finding the cost reasonable and within budget. These factors collectively highlight high satisfaction with etuktuks’ overall service quality. This finding is similar to that of Eboli and Mazzulla [74], which showed that service quality positively affects overall satisfaction. Their study highlighted that important factors like effective service planning and reliability were critical in shaping customer satisfaction. Tumsekcali et al. [36] also highlighted how important good service quality is for public transportation, especially in busy cities like Istanbul. Their research showed that when public transit services were improved, more people used them.
For the higher-ordered constructs, all of which were deemed significant, similar to the output of German et al. [21]. Among the domains of service quality, passenger assurance was seen to be the most influential factor (β = 0.939, p < 0.001). Passengers feel safe in etuktuks due to drivers’ adherence to speed limits, traffic regulations, and professional behavior. They also trusted that their belongings were secure, leading to overall satisfaction with the safety, speed management, and driver conduct of etuktuk services. Similarly, Chuenyindee et al. [18] found that assurance significantly affected both service quality and customer satisfaction. Key factors included proper loading and unloading procedures, adherence to road signs, ensuring safe boarding and alighting, and demonstrating good driving skills. Moreover, Tumsekcali et al. [36] identified assurance as one of the most critical dimensions of service quality during the COVID-19 pandemic. This was because assurance encompassed aspects such as the perceived safety measures, the professionalism of staff, and the overall trustworthiness of the service.
Empathy emerged as the second most significant variable (β = 0.888; p < 0.001). Etuktuk drivers were courteous, professional, and attentive, ensuring a safe and positive experience for passengers. They effectively managed feedback and complaints, contributing to a reliable service. These qualities suggest that passengers were satisfied with the drivers’ politeness, attentiveness, and responsiveness, as well as their overall commitment to excellent service. Similarly, Ong et al. [17] discovered that empathy had a significant direct impact on service quality. Passengers indicated that drivers were professional and friendly, assisted them (including those with disabilities), communicated during the journey, and consistently picked them up when requested. Sam et al. [75] also highlighted that when operators demonstrated courtesy towards passengers, it significantly enhanced both service quality and customer satisfaction. This means courteous behavior from operators, which includes polite interactions, attentive service, and respectful communication, plays a crucial role in shaping passengers’ overall experience. In contrast, Chuenyindee et al. [18] found that empathy had no significant impact on service quality. However, their research was conducted during the height of the COVID-19 pandemic in the Philippines, when communication and physical contact were restricted.
Responsiveness was also found to significantly influence service quality (β = 0.856; p < 0.001). Etuktuk drivers showed high responsiveness by promptly addressing passenger needs, assisting with drop-off locations, and fulfilling requests. This ensured clear communication and reliable service, enhancing overall passenger satisfaction with the convenience and efficiency of the transportation. Similarly, Watthanaklang et al. [33] determined that among the factors of responsiveness, convenience, safety, empathy, tangibility, assurance, price, reliability, comfort, and extent of service, responsiveness was identified as the most critical factor in public transportation services. Too and Earl [76] also identified responsiveness and reliability as the primary areas requiring improvement to promote increased use of public transportation within the community. In contrast, Ong et al. [17] found that responsiveness was not significant. The limited number of motorcyclists available among hailing applications, its delay, and difficulty in booking likely explains why responsiveness was considered insignificant in their study.
Reliability, as identified in this study, ranked fourth in significance among the five dimensions of SERVQUAL (β = 0.747; p < 0.001). Using etuktuks provided reliable service with consistent operations, accurate request fulfillment, and adherence to routes. This reliability built trust and ensured a dependable, satisfactory transportation experience. Ong et al. [17] supported this view, showing that reliability greatly influences service quality by making loading and unloading processes straightforward and efficient, allowing flexible booking from any location at any time, and facilitating easy cancellations. This also aligns with the findings of Sam et al. [75], who noted that reliability and responsiveness were the most significant contributors to service quality. Participants’ concerns about the bus service stemmed from issues such as unmet requests, unavailable staff, and inadequate communication about service updates. These factors collectively impacted their perception of the service’s reliability and responsiveness.
Lastly, tangibles were found to influence service quality but ranked as the least significant factor (β = 0.717; p < 0.001). Etuktuks’ physical attributes, such as comfortable seating and tidy appearance, contributed to satisfaction but were less crucial than factors like passenger assurance, empathy, responsiveness, and reliability in shaping passenger preferences. This finding aligns with the study of Chuah and Hilmi [77], who recognized tangibility as a key dimension in assessing the service quality of a public transportation system. In line with Chuenyindee et al. [18], tangibles became significant when passengers perceived the seats as spacious and experience comfort throughout their journey. This means that when passengers perceived the seats as spacious, they felt less confined and more at ease during their travel. This sense of space contributed to a more relaxed and enjoyable experience, which could positively affect their overall perception of the service. In relation to this study, it could be posited that the enough legroom space and small space available compared to cars may have led to the least significance of the variable.
Among the lower-ordered constructs, service quality significantly influenced the behavioral domains, similar to the study of Zulueta et al. [26], wherein H1, H2, and H3 were satisfied. That is, attitudes (β = 0.776, p < 0.001), perceived behavioral control (PBC) (β = 0.742, p < 0.001), and subjective norms (β = 0.699, p < 0.001) were preceded by service quality domains. High service quality improved passengers’ attitudes by demonstrating etuktuks’ safety, community benefits, and convenience compared to private cars, making it a preferred choice. Confidence in etuktuks’ quality and its positive societal and environmental impact further strengthened these attitudes. Additionally, service quality affected PBC, as passengers felt more capable and willing to choose etuktuks due to their reliable and beneficial attributes. Subjective norms were influenced as well, with endorsements from key individuals, family, friends, authorities, and social media shaping perceptions and encouraging the use of etuktuk. Similar to Gelaidan et al. [78], who found that service quality significantly impacted attitudes, perceived behavioral control, and subjective norms, service quality also influenced the intention to use sustainable transportation options such as the Qatar Metro. Watthanaklang et al. [33] also highlighted that enhancing service quality, including responsiveness, convenience, and safety, was crucial for increasing public transportation use in Thailand and shaping subjective norms about its use. Additionally, in Batu Pahat and Kluang, Ambak et al. [34] found that people’s attitudes and perceived behavioral control were influenced by the quality of public transportation because they prioritized affordability and had no other viable transportation options.
Third, satisfaction was found to significantly influence behavioral intention (β = 0.527, p < 0.001), establishing H9—similar to the study of German et al. [21]. When passengers were pleased with aspects such as service quality, driver performance, comfort, and affordability, they were more likely to continue using etuktuks and recommend it to others. This positive satisfaction built trust and confidence in the service, reducing hesitation and encouraging repeat use. Thus, high satisfaction not only solidified loyalty but also fostered a strong intention to use and endorse etuktuks. German et al. [21] proved that customer satisfaction had a strong impact on behavioral intention. It was reflected that consumers appreciated benefits like safety, convenience, accessibility, cost savings, and quicker delivery. Cronin et al. [38] supported this by showing that service quality, service value, and satisfaction were all directly connected to behavioral intentions when considered together.
Fourth, attitude was also found to significantly impact behavioral intention by shaping how individuals perceive their choices (β = 0.226, p < 0.001). This was validated with the study of Van et al. [41]. When passengers’ valued etuktuks for its safety, practicality, and community benefits, these positive attitudes strengthened their intention to use it. This alignment with personal values and practical needs guided their decision to consistently choose etuktuks. According to Qi and Ploeger [79], among the key factors identified in the theory of planned behavior, attitude was found to be the most important predictor of the intention to buy environmentally friendly food.
Fifth, subjective norms affected behavioral intention by influencing how an individual perceives social expectations (β = 0.212, p < 0.001), validated with the study of Ru et al. [80]—supporting H7. When family, friends, the community, and authoritative entities like the government and social media support the use of etuktuks, it creates social pressure to conform. This endorsement strengthens the individual’s intention to use etuktuks, as they align their behavior with the perceived norms and expectations of their social circle. In addition, German et al. [21] showed that subjective norms significantly impacted behavioral intention, and those living together could greatly influence each other’s choices about transport services. In Sweden, Eriksson and Forward [43] found that the influence of subjective norms—such as the belief that important people support using public buses—became insignificant regarding the intention to use public buses, supporting the outcome of this study.
Sixth, PBC was found to affect behavioral intention by influencing how confident individuals feel about their ability to use etuktuks (β = 0.126, p = 0.006), validated with the study of Ng and Phung [39]—supporting H8. When passengers believe they have easy access, reliable service, and recognize its societal and environmental benefits, they are more likely to intend to use etuktuks regularly. This was supported by Li et al. [81], who found that PBC significantly impacted behavioral intention, highlighting that factors such as route and bus stop distribution are crucial for improving the competitiveness of public transit. Carfora et al. [82] identified attitude and PBC as key factors influencing behavioral intention, suggesting that distributors could boost sales of natural foods by enhancing consumer awareness and their sense of control over these purchases.
Lastly, it was also seen that there is a negative significant effect between service quality and behavioral intention (β = −0.126, p < 0.001), validated with the study of de Oña [47]—supporting H5. Passengers consider etuktuks a practical choice for specific trips rather than daily commutes, finding it useful and acceptable when needed. Employees and self-employed individuals appreciate the etuktuk’s cost-effectiveness but generally opt for more comfortable or efficient transportation options—using etuktuks most frequently once a week. The variety of routes—covering secondary roads, barangay roads, and tertiary roads—demonstrates that while etuktuks meet diverse travel needs, it is still regarded as a secondary option compared to more preferred and comfortable modes of transportation. This was supported by Watthanaklang et al. [33], who highlighted that service quality positively affected behavioral intention, with staff courtesy being the most crucial factor. Lai and Chen [28] also showed that service quality impacts behavioral intentions, with improvements in attributes like vehicle safety, facility cleanliness, and complaint handling being crucial for achieving passenger satisfaction.
Additionally, Shah et al. [83] indicated that passenger satisfaction acts as an intermediary between airline service quality and passengers’ future behaviors, with “price” being the most crucial factor for respondents in choosing an airline due to its direct effect on their travel budget and perceived value. Liao et al. [84] further stated that service quality significantly influences passengers’ behavioral intention by affecting their satisfaction, with key aspects such as mandatory processes, facilities, and the environment playing a crucial role in shaping this satisfaction and, consequently, their behavioral intentions.

5.1. Theoretical Implications

The study used a reliable and holistic model which is the integration of higher-order SERVQUAL 5 dimensions and the theory of planned behavior to understand how different factors influence passengers’ intentions to use etuktuk. Traditionally, the SERVQUAL model measures service quality across five dimensions: tangibles, reliability, responsiveness, assurance, and empathy, but different studies have shown more insignificant variables most of the time, as justified by Chuenyindee et al. [18]. That is, several studies have only presented an average of 3–4 significant variables out of the five domains. For general public transportation during the COVID-19 pandemic, Chuenyindee et al. [18] presented only tangibles and assurance as significant domains. Among buses, Barabino et al. [50] showed similar output, while Russia’s public transportation by Mikhaylov et al. [85] presented only tangibles to be significant. While for airlines, both studies of Shah et al. [83] and Basfirinci and Mitra [86] presented all five domains to be significant. Despite this, several studies have still presented lesser significance than whole SERVQUAL 5 dimensions. To which, this study enhanced SERVQUAL by incorporating higher-order dimensions, allowing for a deeper analysis of service quality and passenger experience—inspired from the study of Zulueta et al. [26] applied on modern jeepneys in the Philippines. By combining these enhanced SERVQUAL dimensions with the theory of planned behavior, the researchers gained better insights compared to traditional methods. The higher-order model captured these detailed relationships, providing a comprehensive view of passenger satisfaction and intentions. The approach taken by German et al. [21], which supports using SERVQUAL as a higher-order construct, was applied here to assess how service quality perceptions intersect with these psychological factors. Therefore, the developed and proven holistic framework could be applied and extended among other public transportation, even test out for other services that may be provided.

5.2. Practical Implications and Managerial Insights

There are several important issues that need to be addressed to improve etuktuk services. First, etuktuks have limited seating space, which sometimes results in drivers trying to fit more passengers than the vehicle can comfortably hold. This overcrowding can make the ride uncomfortable and less pleasant for everyone and poses significant safety risks. It is imperative that the government enforces strict rules regarding overloading to maintain passenger comfort and safety, as noted in the suggestions from the tangible factors. The strict enforcement of these regulations is essential to preserving the integrity of etuktuk services and ensuring high safety standards (evidenced from the responsiveness and empathy factors). In accordance, fulfilling passenger request of proper drop-off and pick-up may provide reliable services among passengers, highlighting safety and road policies and guidelines. Second, some etuktuk drivers use roads that are not meant for their vehicles, which can be dangerous. These roads might not be suitable for etuktuks, increasing the risk of accidents and compromising passenger safety, following suggestions from the attitude and assurance factors. It is evident that overall commuters are positive in using etuktuk—obtained from the subjective norm output. As well as having a positive behavioral control in utilizing the etuktuk as public transportation, however, it could be imposed that when other modalities are available, passengers may opt to consider them (evidenced from the behavioral intention factors). To address this, it is advisable to establish and enforce regulations that ensure etuktuks operate only on roads that are suitable for their size and design. Creating and adhering to guidelines that prioritize safe and compatible routes would help reduce the risk of accidents and enhance overall service quality. However, the effectiveness of these regulations depends on political will and government action.
Political constraints, such as shifts in government priorities, budget limitations, and the influence of various interest groups, can affect the implementation and enforcement of these regulations. Lastly, etuktuks are not available in every location, which means that there are areas where they might not be accessible to passengers. It is important to ensure that etuktuk services are consistently available and reachable to users, delineating social constraints. Improving accessibility helps meet the needs of passengers and can make etuktuks a more convenient and reliable transportation option.
Addressing these issues is crucial for ensuring a better experience for passengers and improving the overall safety and comfort of etuktuk services following suggestions from the satisfaction factors. To tackle these problems, the government should implement regulations and provide training and seminars for etuktuk drivers. By strictly enforcing anti-overloading rules and recognizing political challenges, the government can enhance passenger comfort and safety, making etuktuks a more reliable and enjoyable mode of transportation. This would also ensure that etuktuk maintains high standards of reliability and service quality to meet passenger expectations, leading to a more sustainable and viable option for public transportation.

5.3. Limitation and Future Works

Despite the significant findings of this study, it is essential to recognize its limitations. Firstly, conducting surveys in specific locations is recommended to minimize response biases arising from differing urban and rural conditions. This approach would improve the understanding of passenger satisfaction and behavioral intentions by accounting for unique factors such as traffic, infrastructure, and service availability in various areas. By addressing the specific needs of passengers in different locations, researchers can provide valuable insights to enhance etuktuk services and tailor them to meet both urban and rural demands. Secondly, the variability in etuktuk fare prices across different locations can influence passengers’ intentions to use the service. Discrepancies in pricing may affect perceptions of value and affordability, potentially leading passengers to consider alternative transportation options. Addressing these pricing variations could help maintain etuktuk’s appeal in diverse regions. Future research should expand its scope by including additional measurement items to capture a broader range of variables. To which, future researchers may incorporate qualitative assessments such as group interviews or one-on-one interviews to obtained better insights and even identify factors that were not covered in this study [87].

6. Conclusions

The etuktuk, a development of Thailand’s three-wheeled taxis, represents a move towards more sustainable transport solutions, tackling issues like environmental damage and noise pollution. The Philippine government is backing electric vehicles (EVs) with programs such as the Electric Vehicle Incentive Programme (EVIP), showing its support for greener options, even as traditional fuel-based transport still presents challenges. This study focused into what influences passengers’ decisions to use etuktuks for transportation in the Philippines. By combining the Theory of Planned Behavior with advanced SERVQUAL dimensions, it aimed to understand these factors better.
Analysis of 501 participants using SERVQUAL dimensions and the Theory of Planned Behavior revealed that assurance, empathy, and responsiveness are crucial for passenger satisfaction. The PLS-SEM analysis revealed that all proposed hypotheses significantly impacted passengers’ intention to use etuktuks. Assurance emerged as the most influential factor in service quality, followed by empathy, responsiveness, reliability, and tangibles. Service quality had a strong effect on passenger satisfaction and influenced attitudes, perceived behavioral control (PBC), and subjective norms positively but showed a negative effect on behavioral intention—indicating a preference for alternative transportation despite high satisfaction. These findings align with existing research, highlighting the importance of assurance, empathy, and responsiveness in shaping positive passenger experiences and intentions to use etuktuks, while also noting the complex interplay between satisfaction, service quality, and personal preferences.
Lastly, it could be implied that there should be realignment of guidelines among etuktuk should be formalized. That is, safety should be the primary focus for people to have higher acceptance and utility. Second, proper space and road availability should be implicated for etuktuks to pursue it as a public transportation modality in the country. This is especially true since behavioral domains were deemed to be significant in affecting behavioral intention. The integrated higher-order SERVQUAL and theory of planned behavior presented a significant influence on measuring public transportation satisfaction and behavioral intention. It could be deduced that future research could utilize this for further examination of actual use of public transportation, even extend to assess sustainability by incorporating the sustainability theory of planned behavior [48].

Author Contributions

Conceptualization, T.J.T.B., A.K.S.O., M.J.J.G. and M.M.L.C.; methodology, T.J.T.B., A.K.S.O., M.J.J.G. and M.M.L.C.; software, T.J.T.B., A.K.S.O., M.J.J.G. and M.M.L.C.; validation, T.J.T.B., A.K.S.O., M.J.J.G. and M.M.L.C.; formal analysis, T.J.T.B., A.K.S.O., M.J.J.G. and M.M.L.C.; investigation, T.J.T.B., A.K.S.O., M.J.J.G. and M.M.L.C.; resources, T.J.T.B., A.K.S.O., M.J.J.G. and M.M.L.C.; data curation, T.J.T.B.; writing—original draft preparation T.J.T.B., A.K.S.O., M.J.J.G. and M.M.L.C.; writing—review and editing, T.J.T.B., A.K.S.O., M.J.J.G. and M.M.L.C.; visualization, T.J.T.B., A.K.S.O., M.J.J.G. and M.M.L.C.; supervision, A.K.S.O., M.J.J.G. and M.M.L.C.; project administration, A.K.S.O.; funding acquisition, A.K.S.O. All authors have read and agreed to the published version of the manuscript.

Funding

This research was funded by Mapua University Directed Research for Innovation and Value Enhancement (DRIVE).

Institutional Review Board Statement

This study was approved by Mapua University Research Ethics Committees (FM-RC-23-01-75), approved 29 October 2023.

Informed Consent Statement

Informed consent was obtained from all subjects involved in the study.

Data Availability Statement

The original contributions presented in the study are included in the article, further inquiries can be directed to the corresponding author.

Acknowledgments

The authors would like to thank all the respondents who answered our online questionnaire. We would also like to thank our friends for their contributions in the distribution of the questionnaire.

Conflicts of Interest

The authors declare no conflicts of interest.

References

  1. Ong, A.K.; Prasetyo, Y.T.; Lagura, F.C.; Ramos, R.N.; Sigua, K.M.; Villas, J.A.; Nadlifatin, R.; Young, M.N.; Diaz, J.F. Determining tricycle service quality and satisfaction in the Philippine Urban Areas: A servqual approach. Cities 2023, 137, 104339. [Google Scholar] [CrossRef]
  2. Nse, U.B. ETukTuk, or Electric Tuk Tuk, Is an Electric Vehicle that Is Used for Transportation in Urban Areas. Available online: https://medium.com/@brightnse001/etuktuk-or-electric-tuk-tuk-is-an-electric-vehicle-that-is-used-for-transportation-in-urban-areas-6982e6113a01 (accessed on 20 June 2024).
  3. Kume, H. Goodbye, Nasty “Tuk-Tuk”; Hello, Clean, Green Machine. Available online: https://asia.nikkei.com/Business/Goodbye-nasty-tuk-tuk-hello-clean-green-machine#:~:text=More%20than%2010%20million%20three,has%2010%20million%20or%20so. (accessed on 14 May 2024).
  4. Palabrica, J. Siargao Guide. Available online: https://www.linkedin.com/pulse/siargao-guide-jean-diaz-palabrica (accessed on 14 May 2024).
  5. Ray, A. Tuk Tuk ph Spreading the Love of Tuk Tuks in the Philippines. Available online: https://tuktukph.top/tuk-tuk-ph-tuk-tuks-in-the-philippines/ (accessed on 29 April 2024).
  6. Peterson, S. Etuktuk to Lead the Charge Toward Eco-Friendly Public Transportation. Available online: https://coingape.com/press-releases/etuktuk-to-lead-the-charge-toward-eco-friendly-public-transportation/ (accessed on 5 May 2024).
  7. Larisma, A.M. Cebu’s Green Revolution: 100 Electric Vehicles to Transform City Transport. Available online: https://www.sunstar.com.ph/cebu/local-news/cebus-green-revolution-100-electric-vehicles-to-transform-city-transport (accessed on 5 May 2024).
  8. Jelti, F.; Allouhi, A.; Tabet Aoul, K.A. Transition paths towards a sustainable transportation system: A literature review. Sustainability 2023, 15, 15457. [Google Scholar] [CrossRef]
  9. Tam, A. E-buses: On the Road to Lowering Emissions and Improving Public Transport. Available online: https://itdp.org/2023/12/01/e-buses-on-the-road-to-lowering-emissions-and-improving-public-transport/ (accessed on 6 May 2024).
  10. Root, R. Thailand’s Tuk-Tuks Go Green Amid Rising Demand for Electric Models. Available online: https://www.theguardian.com/world/2023/jan/19/thailands-tuk-tuks-go-green-amid-rising-demand-for-electric-models (accessed on 5 May 2024).
  11. Cabreza, V. E-jeepneys, E-cars Can’t Run in Baguio, Cordillera Yet. Available online: https://inqmobility.com/2022/12/01/insider/electric-vehicles/e-jeepneys-e-cars-cant-run-in-baguio-cordillera-yet/ (accessed on 20 June 2024).
  12. Dumlao, A. “First EV to Serve Baguio”: Irisan Jeepney Drivers Coop Receives Electric Puv. Available online: https://www.philstar.com/nation/2023/11/10/2310412/first-ev-serve-baguio-irisan-jeepney-drivers-coop-receives-electric-puv (accessed on 10 May 2024).
  13. Guno, C.S.; Collera, A.A.; Agaton, C.B. Barriers and drivers of transition to sustainable public transport in the Philippines. World Electr. Veh. J. 2021, 12, 46. [Google Scholar] [CrossRef]
  14. Agaton, C.B.; Collera, A.A.; Guno, C.S. Socio-economic and environmental analyses of sustainable public transport in the Philippines. Sustainability 2020, 12, 4720. [Google Scholar] [CrossRef]
  15. Gumasing, M.J.; Prasetyo, Y.T.; Ong, A.K.; Persada, S.F.; Nadlifatin, R. Analyzing the service quality of E-Trike Operations: A new sustainable transportation infrastructure in Metro Manila, Philippines. Infrastructures 2022, 7, 69. [Google Scholar] [CrossRef]
  16. Balaria, F.E.; Pascual, M.P.; Santos, M.D.; Ortiz, A.F.; Gabriel, A.G.; Mangahas, T.L. Sustainability of E-trike as alternative mode of public transportation system: The case of Cabanatuan City, Philippines. Open J. Civ. Eng. 2017, 07, 362–377. [Google Scholar] [CrossRef]
  17. Ong, A.K.S.; German, J.D.; Dangaran, P.C.; Paz, J.J.B.; Macatangay, R.R.G. Service quality and customer satisfaction analysis among motorcycle taxi transportation in the Philippines through SERVQUAL dimensions and social exchange theory. Case Stud. Transp. Policy 2024, 15, 101139. [Google Scholar]
  18. Chuenyindee, T.; Ong, A.K.S.; Ramos, J.P.; Prasetyo, Y.T.; Nadlifatin, R.; Kurata, Y.B.; Sittiwatethanasiri, T. Public Utility Vehicle Service Quality and customer satisfaction in the Philippines during the COVID-19 pandemic. Util. Policy 2022, 75, 101336. [Google Scholar] [CrossRef]
  19. Parasuraman, A.; Zeithaml, V.A.; Berry, L.L. A conceptual model of service quality and its implications for future research. J. Mark. 1985, 49, 41–50. [Google Scholar] [CrossRef]
  20. Luke, R.; Heyns, G.J. An analysis of the quality of public transport in Johannesburg, South Africa using an adapted SERVQUAL model. Transp. Res. Procedia 2020, 48, 3562–3576. [Google Scholar] [CrossRef]
  21. German, J.D.; Redi, A.A.; Prasetyo, Y.T.; Persada, S.F.; Ong, A.K.S.; Young, M.N.; Nadlifatin, R. Choosing a package carrier during COVID-19 pandemic: An integration of pro-environmental planned behavior (PEPB) theory and Service Quality (SERVQUAL). J. Clean. Prod. 2022, 346, 131123. [Google Scholar] [CrossRef]
  22. Cahigas, M.M.L.; Prasetyo, Y.T.; Persada, S.F.; Ong, A.K.S.; Nadlifatin, R. Understanding the perceived behavior of public utility bus passengers during the era of COVID-19 pandemic in the Philippines: Application of social exchange theory and theory of planned behavior. Res. Transp. Bus. Manag. 2022, 45, 100840. [Google Scholar] [CrossRef]
  23. Ali, N.; Nakayama, S.; Yamaguchi, H. Using the extensions of the theory of planned behavior (TPB) for behavioral intentions to use public transport (PT) in Kanazawa, Japan. Transp. Res. Interdiscip. Perspect. 2023, 17, 100742. [Google Scholar] [CrossRef]
  24. Islam, M.A.; Saidin, Z.H.; Ayub, M.A.; Islam, M.S. Modelling behavioural intention to buy apartments in Bangladesh: An extended theory of planned behaviour (TPB). Heliyon 2022, 8, e10519. [Google Scholar] [CrossRef]
  25. Ajzen, I. The theory of planned behavior: Frequently asked questions. Hum. Behav. Emerg. Technol. 2020, 2, 314–324. [Google Scholar] [CrossRef]
  26. Zulueta, T.M.; Ong, A.K.; German, J.D.; Gumasing, M.J.; Chico, J.C. Implications of the progression to sustainable public transportation: An insight into modern jeepney shift from the Philippines. Sustainability 2024, 16, 3912. [Google Scholar] [CrossRef]
  27. Alam, M.S.; Mondal, M. Assessment of Sanitation Service Quality in urban slums of Khulna City based on SERVQUAL and AHP model: A case study of railway slum, Khulna, Bangladesh. J. Urban Manag. 2019, 8, 20–27. [Google Scholar] [CrossRef]
  28. Lai, W.-T.; Chen, C.-F. Behavioral intentions of public transit passengers—The roles of service quality, perceived value, satisfaction and involvement. Transp. Policy 2011, 18, 318–325. [Google Scholar] [CrossRef]
  29. Donald, I.J.; Cooper, S.R.; Conchie, S.M. An extended theory of planned behaviour model of the psychological factors affecting commuters’ transport mode use. J. Environ. Psychol. 2014, 40, 39–48. [Google Scholar] [CrossRef]
  30. Bandyopadhyaya, V.; Bandyopadhyaya, R. Understanding public transport use intention post COVID-19 outbreak using modified theory of planned behavior: Case study from developing Country Perspective. Case Stud. Transp. Policy 2022, 10, 2044–2052. [Google Scholar] [CrossRef]
  31. Chen, H.-K. Structural interrelationships of group service quality, customer satisfaction, and behavioral intention for bus passengers. Int. J. Sustain. Transp. 2015, 10, 418–429. [Google Scholar] [CrossRef]
  32. Goldbach, C.; Sickmann, J.; Pitz, T.; Zimasa, T. Towards autonomous public transportation: Attitudes and intentions of the local population. Transp. Res. Interdiscip. Perspect. 2022, 13, 100504. [Google Scholar] [CrossRef]
  33. Watthanaklang, D.; Jomnonkwao, S.; Champahom, T.; Wisutwattanasak, P. Exploring accessibility and service quality perceptions on local public transportation in Thailand. Case Stud. Transp. Policy 2024, 15, 101144. [Google Scholar] [CrossRef]
  34. Ambak, K.; Kasvar, K.K.; Daniel, B.D.; Prasetijo, J.; Abd Ghani, A.R. Behavioral intention to use public transport based on theory of planned behavior. MATEC Web Conf. 2016, 47, 03008. [Google Scholar] [CrossRef]
  35. Choi, K.-S.; Cho, W.-H.; Lee, S.; Lee, H.; Kim, C. The relationships among quality, value, satisfaction and behavioral intention in Health Care Provider Choice. J. Bus. Res. 2004, 57, 913–921. [Google Scholar]
  36. Tumsekcali, E.; Ayyildiz, E.; Taskin, A. Interval valued intuitionistic fuzzy AHP-WASPAS based public transportation service quality evaluation by a new extension of SERVQUAL model: P-SERVQUAL 4.0. Expert Syst. Appl. 2021, 186, 115757. [Google Scholar] [CrossRef]
  37. Jen, W.; Tu, R.; Lu, T. Managing passenger behavioral intention: An integrated framework for service quality, satisfaction, perceived value, and switching barriers. Transportation 2010, 38, 321–342. [Google Scholar]
  38. Cronin, J.J.; Brady, M.K.; Hult, G.T.M. Assessing the effects of quality, value, and customer satisfaction on consumer behavioral intentions in service environments. J. Retail. 2000, 76, 193–218. [Google Scholar] [CrossRef]
  39. Ng, P.Y.; Phung, P.T. Public transportation in Hanoi: Applying an integrative model of behavioral intention. Case Stud. Transp. Policy 2021, 9, 395–404. [Google Scholar] [CrossRef]
  40. Zailani, S.; Iranmanesh, M.; Masron, T.A.; Chan, T.-H. Is the intention to use public transport for different travel purposes determined by different factors? Transp. Res. Part D Transp. Environ. 2016, 49, 18–24. [Google Scholar] [CrossRef]
  41. Van, H.T.; Choocharukul, K.; Fujii, S. The effect of attitudes toward cars and public transportation on behavioral intention in commuting mode choice—A comparison across six Asian countries. Transp. Res. Part A Policy Pract. 2014, 69, 36–44. [Google Scholar] [CrossRef]
  42. Fu, X.; Juan, Z. Understanding public transit use behavior: Integration of the theory of planned behavior and the Customer Satisfaction Theory. Transportation 2016, 44, 1021–1042. [Google Scholar] [CrossRef]
  43. Eriksson, L.; Forward, S.E. Is the intention to travel in a pro-environmental manner and the intention to use the car determined by different factors? Transp. Res. Part D Transp. Environ. 2011, 16, 372–376. [Google Scholar] [CrossRef]
  44. Javid, M.A.; Abdullah, M.; Ali, N.; Dias, C. Structural equation modeling of public transport use with COVID-19 precautions: An extension of the Norm Activation Model. Transp. Res. Interdiscip. Perspect. 2021, 12, 100474. [Google Scholar]
  45. Wang, Y.; Zhang, Z.; Zhu, M.; Wang, H. The impact of service quality and customer satisfaction on reuse intention in urban rail transit in Tianjin, China. SAGE Open 2020, 10, 215824401989880. [Google Scholar] [CrossRef]
  46. Chen, M.-C.; Hsu, C.-L.; Chen, M.-M. How transportation service quality drives public attitude and image of a sustainable city: Satisfaction as a mediator and involvement as a moderator. Sustainability 2019, 11, 6813. [Google Scholar] [CrossRef]
  47. de Oña, J.; Estévez, E.; de Oña, R. Public transport users versus private vehicle users: Differences about quality of service, satisfaction and attitudes toward public transport in Madrid (Spain). Travel Behav. Soc. 2021, 23, 76–85. [Google Scholar] [CrossRef]
  48. Ong, A.K.; German, J.D.; Redi, A.A.; Cordova, L.N.; Longanilla, F.A.; Caprecho, N.L.; Javier, R.A. Antecedents of behavioral intentions for purchasing hybrid cars using sustainability theory of planned behavior integrated with UTAUT2. Sustainability 2023, 15, 7657. [Google Scholar] [CrossRef]
  49. Hair, J.F. Multivariate Data Analysis: A Global Perspective; Pearson Education: Upper Saddle River, NJ, USA, 2010. [Google Scholar]
  50. Barabino, B.; Deiana, E.; Tilocca, P. Measuring service quality in urban bus transport: A modified SERVQUAL approach. Int. J. Qual. Serv. Sci. 2012, 4, 238–252. [Google Scholar] [CrossRef]
  51. Ojo, T.K.; Suleman, D.; Nutsogbodo, R.Y.; Mireku, D.O. Service Quality and Customer Satisfaction of Public Transport on Cape Coast-Accra Route, Ghana; ResearchGate: Berlin, Germany, 2014. [Google Scholar]
  52. Randheer, K.; AL-Motawa, A.A.; Vijay, J.P. Measuring commuters’ perception on service quality using SERVQUAL in public transportation. Int. J. Mark. Stud. 2011, 3, 21. [Google Scholar] [CrossRef]
  53. Munim, Z.H.; Noor, T. Young people’s perceived service quality and environmental performance of Hybrid Electric Bus Service. Travel Behav. Soc. 2020, 20, 133–143. [Google Scholar] [CrossRef]
  54. Liou, J.J.H.; Hsu, C.-C.; Chen, Y.-S. Improving Transportation Service quality based on Information Fusion. Transp. Res. Part A Policy Pract. 2014, 67, 225–239. [Google Scholar] [CrossRef]
  55. Ong, A.K.; Prasetyo, Y.T.; Salazar, J.M.; Erfe, J.J.; Abella, A.A.; Young, M.N.; Chuenyindee, T.; Nadlifatin, R.; Ngurah Perwira Redi, A.A. Investigating the acceptance of the reopening Bataan Nuclear Power Plant: Integrating Protection Motivation Theory and extended theory of planned behavior. Nucl. Eng. Technol. 2022, 54, 1115–1125. [Google Scholar] [CrossRef]
  56. Ding, L.; Yang, Y.; Hu, Q.; Liu, M. Residents’ acceptance of using desalinated water in China based on the theory of planned behaviour (TPB). Mar. Policy 2021, 123, 104293. [Google Scholar]
  57. Sarstedt, M.; Ringle, C.M.; Hair, J.F. Partial least squares structural equation modeling. In Handbook of Market Research; Springer: Berlin/Heidelberg, Germany, 2017; pp. 1–40. [Google Scholar]
  58. Hair, J.F.; Astrachan, C.B.; Moisescu, O.I.; Radomir, L.; Sarstedt, M.; Vaithilingam, S.; Ringle, C.M. Executing and interpreting applications of PLS-SEM: Updates for family business researchers. J. Fam. Bus. Strategy 2021, 12, 100392. [Google Scholar] [CrossRef]
  59. Andrés-Sánchez, J.D.; Puchades, L.G.-V. Combining FSQCA and PLS-SEM to assess policyholders’ attitude towards life settlements. Eur. Res. Manag. Bus. Econ. 2023, 29, 100220. [Google Scholar] [CrossRef]
  60. Magno, F.; Cassia, F.; Ringle, C.M. A brief review of partial least squares structural equation modeling (PLS-SEM) use in Quality Management Studies. TQM J. 2022, 36, 1242–1251. [Google Scholar] [CrossRef]
  61. Dash, G.; Paul, J. CB-SEM vs PLS-SEM methods for research in Social Sciences and Technology forecasting. Technol. Forecast. Soc. Change 2021, 173, 121092. [Google Scholar] [CrossRef]
  62. Sarstedt, M.; Hair, J.F.; Cheah, J.-H.; Becker, J.-M.; Ringle, C.M. How to specify, estimate, and validate higher-order constructs in PLS-SEM. Australas. Mark. J. 2019, 27, 197–211. [Google Scholar] [CrossRef]
  63. Podsakoff, P.M.; MacKenzie, S.B.; Lee, J.-Y.; Podsakoff, N.P. Common method biases in behavioral research: A critical review of the literature and recommended remedies. J. Appl. Psychol. 2003, 88, 879–903. [Google Scholar] [CrossRef]
  64. Hamid, M.R.; Sami, W.; Mohmad Sidek, M.H. Discriminant validity assessment: Use of Fornell & Larcker criterion versus HTMT criterion. J. Phys. Conf. Ser. 2017, 890, 012163. [Google Scholar]
  65. Henseler, J.; Ringle, C.M.; Sarstedt, M. A new criterion for assessing discriminant validity in variance-based structural equation modeling. J. Acad. Mark. Sci. 2014, 43, 115–135. [Google Scholar] [CrossRef]
  66. Hair, J.F.; Ringle, C.M.; Sarstedt, M. PLS-SEM: Indeed a silver bullet. J. Mark. Theory Pract. 2011, 19, 139–152. [Google Scholar] [CrossRef]
  67. Hu, L.; Bentler, P.M. Cutoff criteria for fit indexes in covariance structure analysis: Conventional criteria versus new alternatives. Struct. Equ. Model. A Multidiscip. J. 1999, 6, 1–55. [Google Scholar] [CrossRef]
  68. Kenny, D.A. Measuring Model Fit. 2015. Available online: https://davidakenny.net/cm/fit.htm (accessed on 25 June 2024).
  69. Hooper, D.; Coughlan, J.; Mullen, M. Evaluating model fit: A synthesis of the structural equation modelling literature. In Proceedings of the 7th European Conference on Research Methodology for Business and Management Studies, London, UK, 19–20 June 2008; pp. 195–200. [Google Scholar]
  70. Tabachnick, B.G.; Fidell, L.S. Using Multivariate Statistics, 5th ed.; Allyn and Bacon: New York, NY, USA, 2007. [Google Scholar]
  71. Wheaton, B.; Muthen, B.; Alwin, D.F.; Summers, G.F. Assessing reliability and stability in panel models. Sociol. Methodol. 1977, 8, 84. [Google Scholar] [CrossRef]
  72. Baumgartner, H.; Homburg, C. Applications of structural equation modeling in marketing and consumer research: A review. Int. J. Res. Mark. 1996, 13, 139–161. [Google Scholar] [CrossRef]
  73. Zun, A.B.; Ibrahim, M.I.; Hamid, A.A. Level of satisfaction on service quality dimensions based on SERVQUAL model among patients attending 1 malaysia clinic in Kota Bharu, Malaysia. Oman Med. J. 2018, 33, 416–422. [Google Scholar] [CrossRef]
  74. Eboli, L.; Mazzulla, G. Service quality attributes affecting customer satisfaction for bus transit. J. Public Transp. 2007, 10, 21–34. [Google Scholar] [CrossRef]
  75. Sam, E.F.; Hamidu, O.; Daniels, S. SERVQUAL analysis of public bus transport services in Kumasi Metropolis, Ghana: Core user perspectives. Case Stud. Transp. Policy 2018, 6, 25–31. [Google Scholar] [CrossRef]
  76. Too, L.; Earl, G. Public Transport Service Quality and Sustainable Development: A Community Stakeholder Perspective. Sustain. Dev. 2009, 18, 51–61. [Google Scholar] [CrossRef]
  77. Wen, C.H.; Hilmi, M.F. Exploring service quality, customer satisfaction and customer loyalty in the Malaysian Mobile Telecommunication Industry. In Proceedings of the 2011 IEEE Colloquium on Humanities, Science and Engineering, Penang, Malaysia, 5–6 December 2011. [Google Scholar]
  78. Gelaidan, H.; Al-Swidi, A.; Hafeez, M. Studying the joint effects of perceived service quality, perceived benefits, and environmental concerns in sustainable travel behavior: Extending the TPB. Sustainability 2023, 15, 11266. [Google Scholar] [CrossRef]
  79. Qi, X.; Ploeger, A. Explaining consumers’ intentions towards purchasing Green Food in Qingdao, China: The Amendment and extension of the theory of planned behavior. Appetite 2019, 133, 414–422. [Google Scholar] [CrossRef]
  80. Ru, X.; Wang, S.; Chen, Q.; Yan, S. Exploring the interaction effects of norms and attitudes on Green Travel intention: An empirical study in eastern China. J. Clean. Prod. 2018, 197, 1317–1327. [Google Scholar] [CrossRef]
  81. Li, L.; Xiong, J.; Chen, A.; Zhao, S.; Dong, Z. Key strategies for improving public transportation based on planned behavior theory: Case study in Shanghai, China. J. Urban Plan. Dev. 2015, 141, 04014019. [Google Scholar] [CrossRef]
  82. Carfora, V.; Cavallo, C.; Catellani, P.; Del Giudice, T.; Cicia, G. Why do consumers intend to purchase natural food? integrating theory of planned behavior, value-belief-norm theory, and Trust. Nutrients 2021, 13, 1904. [Google Scholar] [CrossRef]
  83. Shah, F.T.; Syed, Z.; Imam, A.; Raza, A. The impact of airline service quality on passengers’ behavioral intentions using passenger satisfaction as a mediator. J. Air Transp. Manag. 2020, 85, 101815. [Google Scholar] [CrossRef]
  84. Liao, W.; Cao, X.; Liu, Y.; Huang, Y. Investigating differential effects of airport service quality on behavioral intention in the multi-airport regions. Res. Transp. Bus. Manag. 2022, 45, 100877. [Google Scholar] [CrossRef]
  85. Mikhaylov, A.S.; Gumenuk, I.S.; Mikhaylova, A.A. The SERVQUAL model in measuring service quality of public transportation: Evidence from Russia. Qual.—Access Success 2015, 16, 78–83. [Google Scholar]
  86. Basfirinci, C.; Mitra, A. A Cross Cultural Investigation of airlines service quality through integration of Servqual and the Kano Model. J. Air Transp. Manag. 2015, 42, 239–248. [Google Scholar] [CrossRef]
  87. Yuduang, N.; Ong, A.K.S.; Vista, N.B.; Prasetyo, Y.T.; Nadlifatin, R.; Persada, S.F.; Gumasing, M.J.J.; German, J.D.; Robas, K.P.E.; Chuenyindee, T.; et al. Utilizing structural equation modeling–artificial neural network hybrid approach in determining factors affecting perceived usability of mobile mental health application in the Philippines. Int. J. Environ. Res. Public Health 2022, 19, 6732. [Google Scholar] [CrossRef]
Figure 1. Conceptual framework.
Figure 1. Conceptual framework.
Wevj 15 00475 g001
Figure 2. Initial SEM result.
Figure 2. Initial SEM result.
Wevj 15 00475 g002
Figure 3. Final SEM result.
Figure 3. Final SEM result.
Wevj 15 00475 g003
Table 1. Demographics profile.
Table 1. Demographics profile.
CharacteristicsCategoryN%
SexMale19339.3
Female30460.7
Age18–25 years old14329.5
26–35 years old18035.9
36–45 years old10120.2
46–55 years old6412.8
Above 55 years old132.60
Occupational StatusStudent8617.0
Employee or Self-Employed24649.1
Employer or Business-Owner11222.4
Unemployed5711.4
Educational BackgroundElementary Graduate71.40
Junior High School Graduate316.20
Senior High School Graduate5911.8
College Graduate26753.3
Undergraduate7214.4
Graduate Studies6412.8
Monthly Allowance/IncomeBelow 500048 9.60
Php 5001–Php 10,0005010.0
Php 10,001–Php 20,000418.20
Php 20,001–Php 30,00018536.9
Php 30,001–Php 40,0008617.2
Php 40,001–Php 50,000448.40
Above Php 50,001499.80
How often do you ride etuktuk?Once a week34669.1
2–3 times a week12024.0
4–5 times a week255.00
6–7 times a week102.00
Where do you ride etuktukSecondary Road13126.1
Tertiary Road10821.6
Provincial Road5611.2
Municipal and City Road8917.8
Barangay Road11723.4
Table 2. Measure items.
Table 2. Measure items.
VariableCodeDescriptionReferences
TangibilityT1The Etuktuk seats offer a cozy and comfortable sitting experience.[50]
T2Etuktuks have a tidy and visually appealing appearance.[50]
T3Etuktuks provide plenty of legroom.[51]
T4I can clearly see the vehicle’s signboard.[18]
T5The temperature inside Etuktuk is just right, not too hot or too cold.[18]
ReliabilityRL1Etuktuk never breaks down on the road whenever I ride it.[51]
RL2Etuktuk drivers fulfill my requests correctly on the first try.[51]
RL3Etuktuk follows the usual routes and halts at the assigned stations.[33]
RL4There are several Etuktuk available, and I do not need to wait a long period for the next one to be available.[18]
ResponsivenessRP1Etuktuk drivers are always willing to help.[52]
RP2Etuktuk drivers can easily hear and engage in communication with me.[52]
RP3Etuktuk drivers are willing to drop you off to your preferred and assigned stop location.[52]
RP4Etuktuk drivers are consistently available to fulfill my requests.[52]
RP5I can effortlessly ride Etuktuk even during busy hours.[18]
RP6I’m pleased with the travel time when using Etuktuk.[18]
AssuranceAS1I feel safe when riding Etuktuk.[52]
AS2Etuktuk drivers maintain a suitable speed while driving.[18]
AS3Etuktuk drivers pay attention to road signs and signals.[18]
AS4Etuktuk drivers’ behavior builds passengers confidence.[33]
AS5I feel that my belongings are secure when I ride in an Etuktuk.[33]
AS6I would reach my destination with Etuktuk like other public transportation.[18]
EmpathyE1Etuktuk drivers are courteous when interacting with passengers.[18]
E2Etuktuk drivers are attentive when passengers are getting on and off the vehicle and are careful.[53]
E3Etuktuk drivers effectively manage passenger feedback and complaints.[54]
E4Etuktuk drivers have good human relations and are ready to serve passengers.[33]
AttitudeAT1I prefer using an Etuktuk because it ensures my safety.[21]
AT2I usually think about using an Etuktuk as a wise choice.[21]
AT3I want to be safe that is why I prefer to use Etuktuk.[21]
AT4I think using Etuktuk is beneficial for our community.[55]
AT5I can handle my daily life easily by using Etuktuk instead of a private car.[32]
Subjective NormSN1The people who matter to me support my choice to use Etuktuk.[21]
SN2The people who matter to me believe that I should use Etuktuk.[21]
SN3The government, authorities, and social media in support the use of Etuktuk.[54]
SN4Most of my family members use Etuktuk every day.[32]
SN5Most of my friends use Etuktuk every day.[32]
SN6The community I am in also utilize Etuktuk.[32]
Perceived behavioral ControlPBC1I can afford to use Etuktuk even if its price is higher than Jeepney or other public transportation.[56]
PBC2I am confident with the quality and service of Etuktuk.[55]
PBC3I use this transportation modality since I believe the use of Etuktuk could improve our society.[21]
PBC4Using Etuktuk is my own decision.[33]
PBC5It is very common for me to use Etuktuk.[33]
PBC6I consider Etuktuk because of its environmental impact.[21]
SatisfactionPS1I am satisfied with the service provided by Etuktuk.[18]
PS2I would probably suggest using Etuktuk to my friends and family.[18]
PS3I am satisfied with the convenience provided by Etuktuk.[35]
PS4I am satisfied with my decision to use Etuktuk.[21]
PS5I am very satisfied with the service being provided by the Etuktuk driver.[21]
PS6The comfort in riding Etuktuk meets my expectations.[21]
PS7The price of riding Etuktuk is satisfactory, and within my daily budget.[18]
Behavioral intentionBI1I would prefer to use Etuktuk even when there are other modalities.[56]
BI2I will continue to use Etuktuk in the future.[21]
BI3I predict that the majority of our society will favor the adoption of Etuktuk.[21]
BI4I intend to encourage others to use Etuktuk.[21]
BI5I perceive that the use of Etuktuk will be counted as one of the public transportations in the Philippines.[21]
Table 3. Reliability and convergent validity result.
Table 3. Reliability and convergent validity result.
VariableItemsMeanS.D.FL (≥0.7)α (≥0.7)CR (≥0.7)AVE (≥0.5)
InitialFinal
TangibilityT13.8440.9350.8270.8270.8440.8890.617
T23.7540.9820.8310.831
T33.5811.1120.7930.793
T43.6930.990.7410.741
T53.5391.0650.7310.731
ReliabilityRL13.6191.0030.7570.7930.7490.8570.666
RL23.7920.8670.8380.855
RL33.9500.9040.7790.799
RL43.6470.9950.682-
ResponsivenessRP13.8520.9210.8150.8150.8760.9070.619
RP23.9080.8430.8040.804
RP34.0960.8420.7630.763
RP43.8080.9090.8350.835
RP53.5871.0300.7050.705
RP63.9100.9080.7910.791
AssuranceAS13.7410.9870.8080.8060.8810.9130.678
AS23.8260.9520.8120.827
AS33.6991.0640.8420.853
AS43.7520.9450.8220.834
AS53.5711.0310.7900.795
AS64.0380.9420.676-
EmpathyE13.8500.8140.8450.8450.8580.9040.702
E23.9520.8420.8150.815
E33.5990.9420.8270.827
E43.8940.8060.8630.863
AttitudeAT13.4451.0510.8850.8850.8930.9220.704
AT23.5851.0400.8870.887
AT33.4231.0710.8860.886
AT43.9120.9520.8020.802
AT53.3851.1310.7220.722
Subject NormSN13.5591.0040.8370.8370.8930.9180.65
SN23.4371.0530.8570.857
SN33.6090.9720.7980.798
SN42.7111.3350.7940.794
SN53.0721.2470.7960.796
SN63.5651.0880.7520.752
Perceived Behavior ControlPBC13.7151.0090.673-0.8010.870.626
PBC23.7050.9270.8520.849
PBC33.5910.9880.8440.743
PBC44.0900.9120.695-
PBC53.3951.1920.7460.784
PBC63.7430.9890.7820.786
SatisfactionPS13.9040.9170.8930.8930.9440.9540.749
PS23.7720.9830.8650.865
PS33.8760.9010.8990.899
PS43.8560.9240.9020.902
PS53.8540.8780.8720.872
PS63.7880.9110.8550.855
PS73.7130.9880.7650.765
Behavioral IntentionBI13.2361.1620.8080.8080.9030.9280.722
BI23.7310.9840.8670.867
BI33.5930.9880.8690.869
BI43.6051.0150.8790.879
BI53.8360.9960.8230.823
Table 4. Discriminant validity: Fornell–Larcker criterion (FLC).
Table 4. Discriminant validity: Fornell–Larcker criterion (FLC).
ASATBIEPBCPSRPRLSQSNT
AS0.823
AT0.7680.839
BI0.6820.8060.850
E0.7480.6640.5990.838
PBC0.6990.7670.8120.640.791
PS0.7340.7860.8160.6850.6510.865
RP0.6960.6200.5880.7250.6490.6850.787
RL0.6940.6030.5750.6480.6280.650.6840.816
SQ0.7390.6760.7060.6880.7420.6870.6560.7470.755
SN0.6700.7830.7740.6170.7380.7200.5770.5170.6990.806
T0.7010.7050.6150.5670.6240.6740.6310.6050.7170.6020.786
Table 5. Heterotrait–Monotrait ratio (HTMT).
Table 5. Heterotrait–Monotrait ratio (HTMT).
FactorsASATBIEPBCPSRPRLSQSNT
AS
AT0.815
BI0.7660.797
E0.8360.7570.679
PBC0.8200.8160.8450.761
PS0.8030.8360.8380.760.771
RP0.7870.6980.6550.8330.7660.746
RL0.7540.7340.6970.8050.8010.7690.839
SQ0.8360.8450.7700.7990.8430.840.7950.827
SN0.7490.7730.8460.6940.8380.7770.6430.6200.759
T0.8120.8080.7010.6630.7480.7510.7280.7560.8070.684
Table 6. Model fit.
Table 6. Model fit.
Model Fit for SEMParameter EstimatesMinimum Cut-OffRecommended by
SRMR0.066<0.08[67]
(Adjusted) chi-square/dF3.261<5.0[69]
Normal fit index (NFI)0.916>0.90[72]
Table 7. Hypothesis test.
Table 7. Hypothesis test.
No.RelationshipBeta Coefficientp-ValueHypothesis
1SQ → AT0.776<0.001Accept
2SQ → SN0.699<0.001Accept
3SQ → PBC0.742<0.001Accept
4SQ → PS0.787<0.001Accept
5SQ → BI−0.126<0.001Accept
6AT → BI0.226<0.001Accept
7PBC → BI0.1260.006Accept
8SN → BI0.212<0.001Accept
9PS → BI0.527<0.001Accept
Higher-orderSQ → T0.717<0.001Accept
Higher-orderSQ → AS0.939<0.001Accept
Higher-orderSQ → E0.888<0.001Accept
Higher-orderSQ → RL0.747<0.001Accept
Higher-orderSQ → RP0.856<0.001Accept
Disclaimer/Publisher’s Note: The statements, opinions and data contained in all publications are solely those of the individual author(s) and contributor(s) and not of MDPI and/or the editor(s). MDPI and/or the editor(s) disclaim responsibility for any injury to people or property resulting from any ideas, methods, instructions or products referred to in the content.

Share and Cite

MDPI and ACS Style

Base, T.J.T.; Ong, A.K.S.; Cahigas, M.M.L.; Gumasing, M.J.J. Service Quality and Behavioral Intention Analysis of Passengers on Small Electric Public Transportation: A Case Study of Electric Tuktuk in the Philippines. World Electr. Veh. J. 2024, 15, 475. https://doi.org/10.3390/wevj15100475

AMA Style

Base TJT, Ong AKS, Cahigas MML, Gumasing MJJ. Service Quality and Behavioral Intention Analysis of Passengers on Small Electric Public Transportation: A Case Study of Electric Tuktuk in the Philippines. World Electric Vehicle Journal. 2024; 15(10):475. https://doi.org/10.3390/wevj15100475

Chicago/Turabian Style

Base, Tanya Jeimiel T., Ardvin Kester S. Ong, Maela Madel L. Cahigas, and Ma. Janice J. Gumasing. 2024. "Service Quality and Behavioral Intention Analysis of Passengers on Small Electric Public Transportation: A Case Study of Electric Tuktuk in the Philippines" World Electric Vehicle Journal 15, no. 10: 475. https://doi.org/10.3390/wevj15100475

APA Style

Base, T. J. T., Ong, A. K. S., Cahigas, M. M. L., & Gumasing, M. J. J. (2024). Service Quality and Behavioral Intention Analysis of Passengers on Small Electric Public Transportation: A Case Study of Electric Tuktuk in the Philippines. World Electric Vehicle Journal, 15(10), 475. https://doi.org/10.3390/wevj15100475

Article Metrics

Back to TopTop