Numerical Investigation of Heat Production in the Two-Wheeler Electric Vehicle Battery via Torque Load Variation Test
Abstract
1. Introduction
2. Materials and Methods
2.1. Battery Thermal Characteristics Test
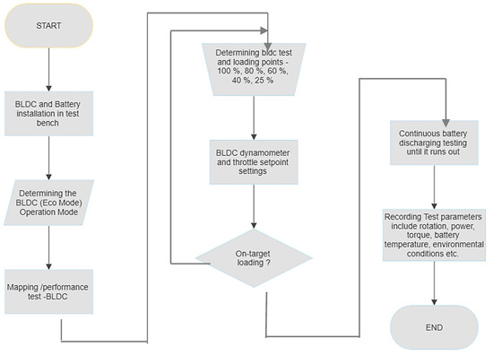
2.1.1. Preparation and Instalation of Research Object
2.1.2. RPM Mapping Test for Maximum Power
2.1.3. Battery Thermal Characteristic Test (Discharging Test with Torque Load Variations)
- At the beginning of the test, the battery must be fully charged to 100% capacity.
- Loading of the BLDC motor by the dynamometer starts at 100% load at 2000 RPM with full throttle applied.
- The BLDC motor runs continuously at a constant rotation until the battery’s energy source can no longer sustain the load/torque target.
- During testing, various parameters are recorded, including time, RPM, torque, power, environmental conditions, and battery temperature.
- Using the same method, the test continues with load levels of 80%, 60%, 40%, and 25%.
- At the start of each test, the battery must be fully charged to 100% capacity.
- The dynamometer’s load on the BLDC motor is adjusted to match the specified load variations mentioned above.
- Throttle position is fine-tuned to achieve the target load at 2000 RPM.
2.2. Numerical Investigation
2.2.1. Transport Equation for Numerical Modelling
2.2.2. Validation of Numerical Model of Nusselt Number of Natural Convection in Vertical Walls
- The left side represents the vertical flat boundary wall of the battery and is assigned an initial temperature range of 30–90 °C. This value is taken to represent the results of the battery vertical wall temperature test, as in Table 1.
- The bottom side is an adiabatic wall, representing the floor of the test chamber where the battery is placed.
- The top side is defined as the room air pressure outlet boundary.
- The right side represents a virtual boundary wall, reflecting the ambient air temperature condition set at 25 °C.

- (a)
- Stationary airflow is laminar flow.
- (b)
- Air is treated as an ideal gas, with constant physical properties, and it is considered incompressible and a Newtonian fluid.
- (c)
- We neglect work due to viscous forces and pressure, and we assume there is no source term.
- (d)
- We disregard heat transfer due to surface radiation.
- (e)
- We assume airflow is slow and natural, maintaining a balanced state.
2.2.3. Numerical Investigation of Heat Production in Electric Vehicle Battery Using CFD Software
- (a)
- Geometry modeling and domain simulation
- (b)
- Boundary Conditions
- (a)
- The vertical boundary of the side edge of the domain is treated as wall with a temperature of 25 °C.
- (b)
- The horizontal boundaries of the lower and upper edges are adiabatic walls, representing the floor space and boundaries that no longer affect the heat transfer process from the battery.
- (c)
- On the vertical wall of the battery surface, the temperature is based on the average measurements from the three zones on each side, while the top surface is treated as an adiabatic wall.
3. Results and Discussion
3.1. RPM Mapping Test for Maximum Power
3.2. Battery Thermal Characteristic
3.3. Validation of Numerical Model of Nusselt Number of Natural Convection in Vertical Walls
3.4. Numerical Investigation of Heat Production in Electric Vehicle Battery
4. Conclusions
Author Contributions
Funding
Data Availability Statement
Acknowledgments
Conflicts of Interest
References
- Albuquerque, F.D.B.; Maraqa, M.A.; Chowdhury, R.; Mauga, T.; Alzard, M. Greenhouse gas emissions associated with road transport projects: Current status, benchmarking, and assessment tools. Transp. Res. Procedia 2020, 48, 2018–2030. [Google Scholar] [CrossRef]
- Martins, T.; Barreto, A.C.; Souza, F.M.; Souza, A.M. Fossil fuels consumption and carbon dioxide emissions in G7 countries: Empirical evidence from ARDL bounds testing approach. Environ. Pollut. 2021, 291, 118093. [Google Scholar] [CrossRef] [PubMed]
- Hannan, M.A.; Hoque, M.D.M.; Hussain, A.; Yusof, Y.; Ker, A.P.J. State-of-the-art and energy management system of lithium-ion batteries in electric vehicle applications: Issues and recommendations. IEEE Access 2018, 6, 19362–19378. [Google Scholar] [CrossRef]
- Miao, Y.; Hynan, P.; von Jouanne, A.; Yokochi, A. Current Li-ion battery technologies in electric vehicles and opportunities for advancements. Energies 2019, 12, 1074. [Google Scholar] [CrossRef]
- Liu, W.; Jia, Z.; Luo, Y.; Xie, W.; Deng, T. Experimental investigation on thermal management of cylindrical Li-ion battery pack based on vapor chamber combined with fin structure. Appl. Therm. Eng. 2019, 162, 114272. [Google Scholar] [CrossRef]
- Luo, J.; Zou, D.; Wang, Y.; Wang, S.; Huang, L. Battery thermal management systems (BTMs) based on phase change material (PCM): A comprehensive review. Chem. Eng. J. 2022, 430, 132741. [Google Scholar] [CrossRef]
- Bhatt, K.D.; El Darieby, M. An assessment of batteries form battery electric vehicle perspectives. In Proceedings of the 2018 IEEE International Conference on Smart Energy Grid Engineering (SEGE), Oshawa, ON, Canada, 12–15 August 2018; IEEE: Toulouse, France, 2018; pp. 255–259. [Google Scholar]
- Hu, M.; Wang, J.; Fu, C.; Qin, D.; Xie, S. Study on cycle-life prediction model of lithium-ion battery for electric vehicles. Int. J. Electrochem. Sci. 2016, 11, 577–589. [Google Scholar] [CrossRef]
- Liu, W.; Placke, T.; Chau, K.T. Overview of batteries and battery management for electric vehicles. Energy Rep. 2022, 8, 4058–4084. [Google Scholar] [CrossRef]
- Yi, F.; E, J.; Zhang, B.; Zuo, H.; Wei, K.; Chen, J.; Zhu, H.; Zhu, H.; Deng, Y. Effects analysis on heat dissipation characteristics of lithium-ion battery thermal management system under the synergism of phase change material and liquid cooling method. Renew. Energy 2022, 181, 472–489. [Google Scholar] [CrossRef]
- Choudhari, V.; Dhoble, A.; Sathe, T. A review on effect of heat generation and various thermal management systems for lithium ion battery used for electric vehicle. J. Energy Storage 2020, 32, 101729. [Google Scholar] [CrossRef]
- Bhattacharjee, A.; Mohanty, R.K.; Ghosh, A. Design of an optimized thermal management system for Li-ion batteries under different discharging conditions. Energies 2020, 13, 5695. [Google Scholar] [CrossRef]
- Ziat, K.; Louahlia, H.; Petrone, R.; Gualous, H.; Schaetzel, P. Experimental investigation on the impact of the battery charging/discharging current ratio on the operating temperature and heat generation. Int. J. Energy Res. 2021, 45, 16754–16768. [Google Scholar] [CrossRef]
- Diaz, L.B.; Hales, A.; Marzook, M.W.; Patel, Y.; Offer, G. Measuring irreversible heat generation in lithium-ion batteries: An experimental methodology. J. Electrochem. Soc. 2022, 169, 030523. [Google Scholar] [CrossRef]
- Cao, R.; Zhang, X.; Yang, H.; Wang, C. Experimental study on heat generation characteristics of lithium-ion batteries using a forced convection calorimetry method. Appl. Therm. Eng. 2023, 219, 119559. [Google Scholar] [CrossRef]
- Yin, Y.; Zheng, Z.; Choe, S.-Y. Design of a calorimeter for measurement of heat generation rate of lithium ion battery using thermoelectric device. SAE Int. J. Altern. Powertrains 2017, 6, 252–260. [Google Scholar] [CrossRef]
- Drake, S.J.; Martin, M.; Wetz, D.A.; Ostanek, J.K.; Miller, S.P.; Heinzel, J.M.; Jain, A. Heat generation rate measurement in a Li-ion cell at large C-rates through temperature and heat flux measurements. J. Power Sources 2015, 285, 266–273. [Google Scholar] [CrossRef]
- Kanon Prabandaru Sumarah, M.P. A Study on the Influence of Torque Variation to Surface Temperature Distribution of Electric Vehicle Battery. In Proceedings of the International Conference on Heat Transfer, Energy and Mechanical Innovations, Yogyakarta, Indonesia, 31 May 2022. (publishing in process). [Google Scholar]
- Patankar, S.V.; Spalding, D.B. A calculation procedure for heat, mass and momentum transfer in three-dimensional parabolic flows. Int. J. Heat Mass Transf. 1972, 15, 1787–1806. [Google Scholar] [CrossRef]
- Bejan, A. Convection Heat Transfer; John Wiley & Sons: New York, NY, USA, 2013. [Google Scholar]
- Yang, H.Q.; West, J. CFD extraction of heat transfer coefficient in cryogenic propellant tanks. In Proceedings of the 51st AIAA/SAE/ASEE Joint Propulsion Conference, Orlando, FL, USA, 27–29 July 2015; p. 3856. [Google Scholar]
- Afzal, A.; Kaladgi, A.R.; Jilte, R.; Ibrahim, M.; Kumar, R.; Mujtaba, M.; Alshahrani, S.; Saleel, C.A. Thermal modelling and characteristic evaluation of electric vehicle battery system. Case Stud. Therm. Eng. 2021, 26, 101058. [Google Scholar] [CrossRef]
- Hwang, H.-Y.; Chen, Y.-S.; Chen, J.-S. Optimizing the heat dissipation of an electric vehicle battery pack. Adv. Mech. Eng. 2015, 7, 204131. [Google Scholar] [CrossRef]
- Churchill, S.W.; Chu, H.H. Correlating equations for laminar and turbulent free convection from a vertical plate. Int. J. Heat Mass Transf. 1975, 18, 1323–1329. [Google Scholar] [CrossRef]
- Ismail, N.H.F.; Toha, S.F.; Azubir, N.A.M.; Ishak, N.H.M.; Hassan, I.D.M.K.; Ibrahim, B.S.K. Simplified heat generation model for lithium-ion battery used in electric vehicle. IOP Conf. Ser. Mater. Sci. Eng. 2013, 53, 012014. [Google Scholar] [CrossRef]














| No | Surface Zone | Section | Temperature, °C | |
|---|---|---|---|---|
| 1 | Batwal1 | Bottom (1) | Tw1.1 | 36 |
| 2 | Middle (2) | Tw1.2 | 37 | |
| 3 | Top (3) | Tw1.3 | 36.4 | |
| 4 | Batwal2 | Bottom (1) | Tw2.1 | 37.3 |
| 5 | Middle (2) | Tw2.2 | 37 | |
| 6 | Top (3) | Tw2.3 | 36.2 | |
| 7 | Batwal3 | Bottom (1) | Tw3.1 | 36.4 |
| 8 | Middle (2) | Tw3.2 | 38.5 | |
| 9 | Top (3) | Tw3.3 | 40.5 | |
| 10 | Batwal4 | Bottom (1) | Tw4.1 | 38.2 |
| 11 | Middle (2) | Tw4.2 | 40.3 | |
| 12 | Top (3) | Tw4.3 | 39.8 | |
| Identified Parameter | Target Speed (RPM-Set) | Actual Speed (RPM Read) | Dyno Torque (N·m) | Engine Power (kW) | Room Temp. (°C) | Room Humid (% RH) | Throttle Motlis (% Opening) |
|---|---|---|---|---|---|---|---|
| 2500 | 2518.79 | 6.10 | 1.61 | 25.60 | 77.03 | 100 | |
| 2400 | 2396.32 | 6.54 | 1.64 | 25.60 | 77.32 | 100 | |
| 2200 | 2191.21 | 7.24 | 1.66 | 25.60 | 77.16 | 100 | |
| Max Power | 2000 | 1993.29 | 8.16 | 1.70 | 25.60 | 77.28 | 100 |
| 1900 | 1918.62 | 8.19 | 1.65 | 25.61 | 77.06 | 100 | |
| 1800 | 1814.38 | 8.52 | 1.62 | 25.61 | 76.93 | 100 | |
| 1600 | 1609.87 | 9.51 | 1.60 | 25.60 | 77.13 | 100 | |
| 1400 | 1403.45 | 10.82 | 1.59 | 25.60 | 76.88 | 100 | |
| 1200 | 1195,31 | 12.41 | 1.55 | 25.70 | 76.94 | 100 | |
| 1000 | 999.11 | 14.52 | 1.52 | 25.70 | 77.06 | 100 | |
| 800 | 791.17 | 17.15 | 1.42 | 25.70 | 76.99 | 100 | |
| 600 | 606.36 | 20.58 | 1.31 | 25.70 | 77.33 | 100 | |
| 400 | 417.40 | 24.92 | 1.09 | 25.70 | 77.27 | 100 |
| Load Percentage | Initial Temperature (°C) | Final Temperature (°C) | Point Section | ||||||
|---|---|---|---|---|---|---|---|---|---|
| S1 | S2 | S3 | S4 | S1 | S2 | S3 | S4 | ||
| 25% | 25.1 | 25.3 | 26 | 24.5 | 30.5 | 30 | 30.3 | 30.1 | Top |
| 25 | 25.2 | 25.7 | 24.6 | 30.5 | 30.2 | 30.4 | 30.6 | Middle | |
| 25.2 | 25.1 | 24.7 | 24.5 | 29.8 | 30.4 | 30.4 | 30.2 | Bottom | |
| 40% | 24.6 | 24.6 | 25.5 | 23.9 | 31.3 | 30.7 | 31.2 | 31.2 | Top |
| 24.7 | 24.7 | 25.2 | 24 | 30.9 | 31.1 | 31.5 | 31.3 | Middle | |
| 24.7 | 24.6 | 24.2 | 23.9 | 31 | 31.4 | 31.6 | 31.5 | Bottom | |
| 60% | 25.4 | 25 | 25.4 | 24.5 | 33.4 | 32.1 | 33.1 | 34.1 | Top |
| 25.4 | 25.2 | 25.2 | 24.6 | 33.7 | 33 | 33.8 | 34.1 | Middle | |
| 24 | 25.3 | 24.6 | 24.5 | 32.7 | 33.9 | 34.5 | 34.1 | Bottom | |
| 80% | 24.3 | 24 | 24.4 | 23.3 | 35.4 | 34.6 | 35.4 | 36.5 | Top |
| 24.2 | 24.2 | 24.2 | 23.5 | 36.7 | 35.4 | 36 | 36.3 | Middle | |
| 23.9 | 24 | 23.5 | 23.4 | 35.9 | 36.1 | 38.4 | 37.6 | Bottom | |
| 100% | 24 | 24.1 | 24.7 | 23.4 | 36.4 | 36.2 | 36.4 | 38.2 | Top |
| 23.9 | 24 | 24.5 | 23.4 | 37 | 37 | 38.5 | 40.3 | Middle | |
| 24 | 23.9 | 23.5 | 23.2 | 36 | 37.3 | 40.5 | 39.8 | Bottom | |
| Remarks: | S1: Surface Zone No.1 | S3: Surface Zone No.3 | |||||||
| S2: Surface Zone No.2 | S4: Surface Zone No.4 | ||||||||
Disclaimer/Publisher’s Note: The statements, opinions and data contained in all publications are solely those of the individual author(s) and contributor(s) and not of MDPI and/or the editor(s). MDPI and/or the editor(s) disclaim responsibility for any injury to people or property resulting from any ideas, methods, instructions or products referred to in the content. |
© 2024 by the authors. Licensee MDPI, Basel, Switzerland. This article is an open access article distributed under the terms and conditions of the Creative Commons Attribution (CC BY) license (https://creativecommons.org/licenses/by/4.0/).
Share and Cite
Pujowidodo, H.; Prasetyo, B.T.; Soewono, R.T.; Sutriyanto, H.; Maswan, A.; Helios, M.P.; Sumarah, K.P.; Nuryadin, B.; Fathoni, A.M.; Arthanto, D.H.; et al. Numerical Investigation of Heat Production in the Two-Wheeler Electric Vehicle Battery via Torque Load Variation Test. World Electr. Veh. J. 2024, 15, 13. https://doi.org/10.3390/wevj15010013
Pujowidodo H, Prasetyo BT, Soewono RT, Sutriyanto H, Maswan A, Helios MP, Sumarah KP, Nuryadin B, Fathoni AM, Arthanto DH, et al. Numerical Investigation of Heat Production in the Two-Wheeler Electric Vehicle Battery via Torque Load Variation Test. World Electric Vehicle Journal. 2024; 15(1):13. https://doi.org/10.3390/wevj15010013
Chicago/Turabian StylePujowidodo, Hariyotejo, Bambang Teguh Prasetyo, Respatya Teguh Soewono, Himawan Sutriyanto, Achmad Maswan, Muhammad Penta Helios, Kanon Prabandaru Sumarah, Bhakti Nuryadin, Andhy Muhammad Fathoni, Dwi Handoko Arthanto, and et al. 2024. "Numerical Investigation of Heat Production in the Two-Wheeler Electric Vehicle Battery via Torque Load Variation Test" World Electric Vehicle Journal 15, no. 1: 13. https://doi.org/10.3390/wevj15010013
APA StylePujowidodo, H., Prasetyo, B. T., Soewono, R. T., Sutriyanto, H., Maswan, A., Helios, M. P., Sumarah, K. P., Nuryadin, B., Fathoni, A. M., Arthanto, D. H., Komara, R. J., Nuryadi, A. P., Fitrianto, Chairunnisa, & Uttariyani, I. G. A. (2024). Numerical Investigation of Heat Production in the Two-Wheeler Electric Vehicle Battery via Torque Load Variation Test. World Electric Vehicle Journal, 15(1), 13. https://doi.org/10.3390/wevj15010013

