Purchasing Intentions Analysis of Hybrid Cars Using Random Forest Classifier and Deep Learning
Abstract
:1. Introduction
2. Conceptual Framework
2.1. Theories and Related Studies
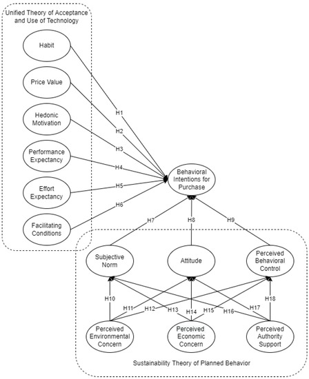
2.2. Conceptual Framework
3. Methodology
3.1. Participants
3.2. Questionnaire
3.3. Decision Tree
3.4. Random Forest Classifier
3.5. Deep Learning Neural Network
4. Results
4.1. Decision Tree
4.2. Random Forest Classifier
4.3. Deep Learning Neural Network
4.4. Validation
5. Discussion
5.1. Theoretical Contributions
5.2. Practical and Managerial Implications
5.3. Limitations
6. Conclusions
Author Contributions
Funding
Institutional Review Board Statement
Informed Consent Statement
Data Availability Statement
Acknowledgments
Conflicts of Interest
References
- Tiseo, I. Global Transport CO2 Emissions Breakdown; Statista: Singapore, 2021; Available online: https://www.statista.com/statistics/1185535/transport-carbon-dioxide-emissions-breakdown/ (accessed on 31 May 2023).
- Wasiak, A.L. Modeling the Effects of Implementation of Alternative Ways of Vehicle Powering. Fuels 2021, 2, 487–500. [Google Scholar] [CrossRef]
- United Nations. The 17 Goals|Sustainable Development. 2015. Available online: https://sdgs.un.org/goals (accessed on 2 January 2023).
- Irawan, M.Z.; Belgiawan, P.F.; Widyaparaga, A.; Deendarlianto; Budiman, A.; Muthohar, I.; Sopha, B.M. A market share analysis for hybrid cars in Indonesia. Case Stud. Transp. Policy 2018, 6, 336–341. [Google Scholar] [CrossRef]
- Ong, A.K.S.; Cleofas, M.A.; Prasetyo, Y.T.; Chuenyindee, T.; Young, M.N.; Diaz, J.F.T.; Nadlifatin, R.; Redi, A.A.N.P. Consumer behavior in clothing industry and its relationship with open innovation dynamics during the COVID-19 pandemic. J. Open Innov. Technol. Mark. Complex. 2021, 7, 211. [Google Scholar] [CrossRef]
- Vabø, M.; Hansen, H. Purchase intentions for Domestic Food: A moderated tpb-explanation. Br. Food J. 2016, 118, 2372–2387. [Google Scholar] [CrossRef]
- Tanwir, N.S.; Hamzah, M.I. Predicting purchase intention of hybrid electric vehicles: Evidence from an emerging economy. World Electr. Veh. J. 2020, 11, 35. [Google Scholar] [CrossRef]
- Wang, S.; Fan, J.; Zhao, D.; Yang, S.; Fu, Y. Predicting consumers’ intention to adopt hybrid electric vehicles: Using an extended version of the theory of planned behavior model. Transportation 2016, 43, 123–143. [Google Scholar] [CrossRef]
- Javid, M.A.; Abdullah, M.; Ali, N.; Shah, S.A.H.; Joyklad, P.; Hussain, Q.; Chaiyasarn, K. Extracting travelers’ preferences toward electric vehicles using the theory of planned behavior in Lahore, Pakistan. Sustainability 2022, 14, 1909. [Google Scholar] [CrossRef]
- German, J.D.; Ong, A.K.S.; Perwira Redi, A.A.N.; Robas, K.P.E. Predicting factors affecting the intention to use a 3PL during the COVID-19 pandemic: A machine learning ensemble approach. Heliyon 2022, 8, e11382. [Google Scholar] [CrossRef]
- Venkatesh, V.; Thong, J.Y.L.; Xu, X. Consumer acceptance and use of information technology: Extending the unified theory of acceptance and use of Technology. MIS Q. 2012, 36, 157. [Google Scholar] [CrossRef]
- Nordhoff, S.; Louw, T.; Innamaa, S.; Lehtonen, E.; Beuster, A.; Torrao, G.; Bjorvatn, A.; Kessel, T.; Malin, F.; Happee, R.; et al. Using the UTAUT2 model to explain public acceptance of conditionally automated (L3) cars: A questionnaire study among 9118 car drivers from eight European countries. Transp. Res. Part F Traffic Psychol. Behav. 2020, 74, 280–297. [Google Scholar] [CrossRef]
- Prasetyo, Y.T.; Vallespin, B.E.P. Determining factors affecting the acceptance of grab application in the Philippines using UTAUT2 approach. In Proceedings of the 2021 IEEE 8th International Conference on Industrial Engineering and Applications (ICIEA), Chengdu, China, 23–26 April 2021. [Google Scholar] [CrossRef]
- Khazaei, H.; Tareq, M.A. Moderating effects of personal innovativeness and driving experience on factors influencing adoption of BEVs in Malaysia: An integrated sem–BSEM approach. Heliyon 2021, 7, e08072. [Google Scholar] [CrossRef]
- Ong, A.K.S.; German, J.D.; Redi, A.A.N.P.; Cordova, L.N.Z.; Longanilla, F.A.B.; Caprecho, N.L.; Javier, R.A.V. Antecedents of behavioral intentions for purchasing hybrid cars using sustainability theory of planned behavior integrated with UTAUT2. Sustainability 2023, 15, 7657. [Google Scholar] [CrossRef]
- Land Transportation Office. Annual Report 2020; Land Transportation Office—Department of Transportation: Philippines, 2021; Available online: https://eb-production-media.s3.amazonaws.com/clients/research_paper_reports/EB-Report-BE-Manila-Electric-Vehicles-2021-2.pdf (accessed on 27 January 2023).
- International Trade Administration. Philippines Electric Vehicles Market. 2020. Available online: https://www.trade.gov/market-intelligence/philippines-electric-vehicles-market (accessed on 27 January 2023).
- Canivel, R.S.C. Filipino Buyers Shift to Smaller Cars, Hevs as Fuel Prices Soar. Available online: https://business.inquirer.net/351026/filipino-buyers-shift-to-smaller-cars-hevs-as-fuel-prices-soar (accessed on 29 April 2023).
- Statista Research Department Philippines. Electric Vehicles Sold. 2022. Available online: https://www.statista.com/statistics/1250975/philippines-electric-vehicles-sold/ (accessed on 29 June 2023).
- Visconti, K. Hybrid Cars Not Catching on in Philippines. Available online: https://www.rappler.com/business/10854-hybrids-not-catching-on-in-the-philippines/#:~:text=Hybrids%20haven’t%20caught%20on,in%20terms%20of%20hybrid%20technology%E2%80%A6 (accessed on 26 February 2023).
- Manila Bulletin Think about Driving an Electric or Hybrid Vehicle. Available online: https://mb.com.ph/2023/01/29/think-about-driving-an-electric-or-hybrid-vehicle/ (accessed on 29 April 2023).
- German, J.D.; Redi, A.A.N.P.; Prasetyo, Y.T.; Persada, S.F.; Ong, A.K.S.; Young, M.N.; Nadlifatin, R. Choosing a package carrier during COVID-19 pandemic: An integration of pro-environmental planned behavior (PEPB) theory and Service Quality (SERVQUAL). J. Clean. Prod. 2022, 346, 131123. [Google Scholar] [CrossRef] [PubMed]
- Fan, Y.; Chen, J.; Shirkey, G.; John, R.; Wu, S.R.; Park, H.; Shao, C. Applications of structural equation modeling (SEM) in Ecological Studies: An updated review. Ecol. Process. 2016, 5, 19. [Google Scholar] [CrossRef]
- Woody, E. An SEM perspective on evaluating mediation: What every clinical researcher needs to know. J. Exp. Psychopathol. 2011, 2, 210–251. [Google Scholar] [CrossRef]
- Al-Emran, M.; Arpaci, I.; Salloum, S.A. An empirical examination of continuous intention to use M-learning: An integrated model. Educ. Inf. Technol. 2020, 25, 2899–2918. [Google Scholar] [CrossRef]
- Ong, A.K.S.; Chuenyindee, T.; Prasetyo, Y.T.; Nadlifatin, R.; Persada, S.F.; Gumasing, M.J.J.; German, J.D.; Robas, K.P.E.; Young, M.N.; Sittiwatethanasiri, T. Utilization of random forest and deep learning neural network for predicting factors affecting perceived usability of a COVID-19 contact tracing mobile application in Thailand “Thaichana”. Int. J. Environ. Res. Public Health 2022, 19, 6111. [Google Scholar] [CrossRef] [PubMed]
- Larose, R.; De Maagd, K.; Chew, H.E.; Tsai, H.-Y.S.; Steinfield, C.; Wildman, S.S.; Bauer, J.M. Broadband adoption|measuring sustainable broadband adoption: An innovative approach to understanding broadband adoption and use. Int. J. Commun. 2012, 6, 25. [Google Scholar] [CrossRef]
- Yuduang, N.; Ong, A.K.S.; Prasetyo, Y.T.; Chuenyindee, T.; Kusonwattana, P.; Limpasart, W.; Sittiwatethanasiri, T.; Gumasing, M.J.J.; German, J.D.; Nadlifatin, R. Factors influencing the perceived effectiveness of covid-19 risk assessment mobile application “Morchana” in Thailand: Utaut2 approach. Int. J. Environ. Res. Public Health 2022, 19, 5643. [Google Scholar] [CrossRef]
- Hassan, I.B.; Murad, M.A.A.; El-Shekeil, I.; Liu, J. Extending the UTAUT2 model with a privacy calculus model to enhance the adoption of a health information application in Malaysia. Informatics 2022, 9, 31. [Google Scholar] [CrossRef]
- Chang, C.-M.; Liu, L.-W.; Huang, H.-C.; Hsieh, H.-H. Factors influencing online hotel booking: Extending UTAUT2 with age, gender, and experience as moderators. Information 2019, 10, 281. [Google Scholar] [CrossRef]
- Ajzen, I. The theory of planned behavior. Organ. Behav. Hum. Decis. Process. 1991, 50, 179–211. [Google Scholar] [CrossRef]
- Shiau, W.-L.; Chau, P.Y.K. Understanding behavioral intention to use a cloud computing classroom: A multiple model comparison approach. Inf. Manag. 2016, 53, 355–365. [Google Scholar] [CrossRef]
- Sentosa, I. The integration of theory of planned behavior (TPB) and technology acceptance model in internet purchasing: A structural equation modeling (SEM) approach. In Proceedings of the Applied International Business Conference, Kuala Lumpur, Malaysia, 30 June–2 July 2008. [Google Scholar]
- Kim, J.J.; Hwang, J. Merging the norm activation model and the theory of planned behavior in the context of drone food delivery services: Does the level of product knowledge really matter? J. Hosp. Tour. Manag. 2020, 42, 1–11. [Google Scholar] [CrossRef]
- Elkington, J.; Rowland, I.H. Cannibals with forks: The triple bottom line of 21st-century business. Altern. J. 1999, 25, 42–43. [Google Scholar]
- Friedman, L.; Cobb, E.C. Impact of Hybrid Cars; Worcester Polytechnic Institute: Worcester, MA, USA, 2010. [Google Scholar]
- Su, C.-W.; Yuan, X.; Tao, R.; Umar, M. Can new energy vehicles help to achieve carbon neutrality targets? J. Environ. Manag. 2021, 297, 113348. [Google Scholar] [CrossRef] [PubMed]
- Korchinski, W. Fueling America: How hydrogen cars affect the environment. Reason Found. Policy Study 2004, 322. Available online: https://www.policyarchive.org/handle/10207/5741 (accessed on 18 July 2023).
- Asim, N.; Bimani, A.A.; Saqri, A.A.; Matriano, M. The social and environmental impact of hybrid cars. Int. J. Res. Entrep. Bus. Stud. 2020, 1, 36–47. [Google Scholar] [CrossRef]
- James, P.; Magee, L. Domains of sustainability. Glob. Encycl. Public Adm. Public Policy Gov. 2016, 1–17. Available online: https://link.springer.com/referenceworkentry/10.1007/978-3-319-31816-5_2760-1 (accessed on 18 July 2023).
- He, L.; Wang, M.; Chen, W.; Conzelmann, G. Incorporating social impact on new product adoption in Choice modeling: A case study in green vehicles. Transp. Res. Part D Transp. Environ. 2014, 32, 421–434. [Google Scholar] [CrossRef]
- Turoń, K.; Kubik, A. Economic aspects of driving various types of vehicles in intelligent urban transport systems, including CAR-sharing services and Autonomous Vehicles. Appl. Sci. 2020, 10, 5580. [Google Scholar] [CrossRef]
- Nisa, C.F.; Bélanger, J.J.; Faller, D.G.; Buttrick, N.R.; Mierau, J.O.; Austin, M.M.K.; Schumpe, B.M.; Sasin, E.M.; Agostini, M.; Gützkow, B.; et al. Lives versus livelihoods? perceived economic risk has a stronger association with support for COVID-19 preventive measures than perceived health risk. Sci. Rep. 2021, 11, 9669. [Google Scholar] [CrossRef] [PubMed]
- Klöckner, C.A.; Matthies, E. How habits interfere with norm-directed behaviour: A normative decision-making model for travel mode choice. J. Environ. Psychol. 2004, 24, 319–327. [Google Scholar] [CrossRef]
- Sandqvist, K. The Appeal of Automobiles: Human Desires and the Proliferation of Cars. Available online: https://trid.trb.org/view/567975 (accessed on 8 May 2023).
- Tengstrom, R. The Use of the Automobile: Its Implications for Man, Society, and the Environment. Available online: https://trid.trb.org/view/386217 (accessed on 8 May 2023).
- Crabbe, M.; Standing, C.; Standing, S.; Karjaluoto, H. An adoption model for mobile banking in Ghana. Int. J. Mob. Commun. 2009, 7, 515. [Google Scholar] [CrossRef]
- Zeithaml, V.A. Consumer perceptions of price, quality, and value: A means-end model and synthesis of evidence. J. Mark. 1988, 52, 2. [Google Scholar] [CrossRef]
- Onwezen, M.C.; Antonides, G.; Bartels, J. The norm activation model: An exploration of the functions of anticipated pride and guilt in pro-environmental behaviour. J. Econ. Psychol. 2013, 39, 141–153. [Google Scholar] [CrossRef]
- Rezvani, Z.; Jansson, J.; Bodin, J. Advances in consumer electric vehicle adoption research: A review and research agenda. Transp. Res. Part D Transp. Environ. 2015, 34, 122–136. [Google Scholar] [CrossRef]
- Schuitema, G.; Anable, J.; Skippon, S.; Kinnear, N. The role of instrumental, hedonic and symbolic attributes in the intention to adopt electric vehicles. Transp. Res. Part A Policy Pract. 2013, 48, 39–49. [Google Scholar] [CrossRef]
- Pikkarainen, T.; Pikkarainen, K.; Karjaluoto, H.; Pahnila, S. Consumer acceptance of online banking: An extension of the Technology Acceptance Model. Internet Res. 2004, 14, 224–235. [Google Scholar] [CrossRef]
- Manutworakit, P.; Choocharukul, K. Factors influencing battery electric vehicle adoption in Thailand—Expanding the unified theory of acceptance and use of technology’s variables. Sustainability 2022, 14, 8482. [Google Scholar] [CrossRef]
- Davis, F.D.; Bagozzi, R.P.; Warshaw, P.R. User acceptance of computer technology: A comparison of two theoretical models. Manag. Sci. 1989, 35, 982–1003. [Google Scholar] [CrossRef]
- Gunawan, I.; Redi, A.A.N.P.; Santosa, A.A.; Maghfiroh, M.F.N.; Pandyaswargo, A.H.; Kurniawan, A.C. Determinants of customer intentions to use electric vehicle in Indonesia: An integrated model analysis. Sustainability 2022, 14, 1972. [Google Scholar] [CrossRef]
- Ombach, G. Design considerations for Wireless Charging System for electric and plug-in hybrid vehicles. In Proceedings of the Hybrid and Electric Vehicles Conference 2013 (HEVC 2013), London, UK, 6–7 November 2013. [Google Scholar]
- Alalwan, A.A.; Dwivedi, Y.K.; Rana, N.P.; Algharabat, R. Examining factors influencing Jordanian customers’ intentions and adoption of internet banking: Extending UTAUT2 with risk. J. Retail. Consum. Serv. 2018, 40, 125–138. [Google Scholar] [CrossRef]
- Venkatesh, V.; Morris, M.G.; Davis, G.B.; Davis, F.D. User acceptance of information technology: Toward a unified view. MIS Q. 2003, 27, 425. [Google Scholar] [CrossRef]
- Morosan, C.; DeFranco, A. It’s About time: Revisiting utaut2 to examine consumers’ intentions to use NFC mobile payments in hotels. Int. J. Hosp. Manag. 2016, 53, 17–29. [Google Scholar] [CrossRef]
- Lin, S.-C.; Nadlifatin, R.; Amna, A.R.; Persada, S.F.; Razif, M. Investigating citizen behavior intention on mandatory and voluntary Pro-Environmental programs through a pro-environmental planned behavior model. Sustainability 2017, 9, 1289. [Google Scholar] [CrossRef]
- Pearson. DOE Pushes for Faster electric Vehicle Rollout in the Philippines. Available online: https://www.philstar.com/nation/2023/06/05/2271616/doe-pushes-faster-electric-vehicle-rollout-philippines (accessed on 8 May 2023).
- Racz, A.A.; Muntean, I.; Stan, S.-D. A look into electric/hybrid cars from an ecological perspective. Procedia Technol. 2015, 19, 438–443. [Google Scholar] [CrossRef]
- Barbosa Junior, M.; Pinheiro, E.; Sokulski, C.C.; Ramos Huarachi, D.A.; de Francisco, A.C. How to identify barriers to the adoption of sustainable agriculture? a study based on a multi-criteria model. Sustainability 2022, 14, 13277. [Google Scholar] [CrossRef]
- Saif, M.A.M.; Hussin, N.; Husin, M.M.; Alwadain, A.; Chakraborty, A. Determinants of the intention to adopt digital-only banks in Malaysia: The extension of environmental concern. Sustainability 2022, 14, 11043. [Google Scholar] [CrossRef]
- Philippine Statistics Authority. Goal 7. Ensure Environmental Sustainability. 2021. Available online: https://psa.gov.ph/sdg/about#:~:text=The%20Sustainable%20Development%20Goals%20(SDGs,targets%20and%20232%20unique%20indicators (accessed on 12 February 2023).
- Mufidah, I.; Jiang, B.C.; Lin, S.-C.; Chin, J.; Rachmaniati, Y.P.; Persada, S.F. Understanding the consumers’ behavior intention in using green ecolabel product through Pro-Environmental planned behavior model in developing and developed regions: Lessons learned from Taiwan and Indonesia. Sustainability 2018, 10, 1423. [Google Scholar] [CrossRef]
- Galloway, A. Non-probability sampling. In Encyclopedia of Social Measurement; Elsevier: Amsterdam, The Netherlands, 2005; pp. 859–864. [Google Scholar]
- Kirchherr, J.; Charles, K. Enhancing the sample diversity of Snowball Samples: Recommendations from a research project on anti-dam movements in Southeast Asia. PLoS ONE 2018, 13, e0201710. [Google Scholar] [CrossRef]
- Hair, J.F. Multivariate Data Analysis: A Global Perspective; Pearson Prentice Hall: Upper Saddle River, NJ, USA, 2010. [Google Scholar]
- Yang, W.; Zhou, S. Using decision tree analysis to identify the determinants of residents’ CO2 emissions from different types of trips: A case study of Guangzhou, China. J. Clean. Prod. 2020, 277, 124071. [Google Scholar] [CrossRef]
- Wu, D.J.; Feng, T.; Naehrig, M.; Lauter, K. Privately evaluating decision trees and random forests. Cryptol. ePrint Arch. 2015. Available online: https://math.berkeley.edu/~fengt/decision_tree.pdf (accessed on 18 July 2023). [CrossRef]
- Bordarie, J. Predicting intentions to comply with speed limits using a ‘decision tree’ applied to an extended version of the theory of planned behaviour. Transp. Res. Part F Traffic Psychol. Behav. 2019, 63, 174–185. [Google Scholar] [CrossRef]
- Charbuty, B.; Abdulazeez, A. Classification Based on Decision Tree Algorithm for Machine Learning. J. Appl. Sci. Technol. Trends 2021, 2, 20–28. [Google Scholar] [CrossRef]
- Milani, L.; Grumi, S.; Camisasca, E.; Miragoli, S.; Traficante, D.; Di Blasio, P. Familial risk and protective factors affecting CPS Professionals’ Child Removal Decision: A decision tree analysis study. Child. Youth Serv. Rev. 2020, 109, 104687. [Google Scholar] [CrossRef]
- Ong, A.K.S.; Kurata, Y.B.; Castro, S.A.D.G.; De Leon, J.P.B.; Dela Rosa, H.V.; Tomines, A.P.J. Factors influencing the acceptance of telemedicine in the Philippines. Technol. Soc. 2022, 70, 102040. [Google Scholar] [CrossRef]
- Topîrceanu, A.; Grosseck, G. Decision tree learning used for the classification of student archetypes in online courses. Procedia Comput. Sci. 2017, 112, 51–60. [Google Scholar] [CrossRef]
- Harwati; Sudiya, A. Application of decision tree approach to student selection model—A case study. IOP Conf. Series: Mater. Sci. Eng. 2016, 105, 012014. [Google Scholar] [CrossRef]
- Chen, J.; Li, Q.; Wang, H.; Deng, M. A machine learning ensemble approach based on Random Forest and radial basis function neural network for risk evaluation of Regional Flood Disaster: A case study of the yangtze river delta, China. Int. J. Environ. Res. Public Health 2019, 17, 49. [Google Scholar] [CrossRef] [PubMed]
- Schnebly, J.; Sengupta, S. Random forest twitter bot classifier. In Proceedings of the 2019 IEEE 9th Annual Computing and Communication Workshop and Conference (CCWC), Las Vegas, NV, USA, 7–9 January 2019. [Google Scholar]
- Ong, A.K.S.; Prasetyo, Y.T.; Velasco, K.E.C.; Abad, E.D.R.; Buencille, A.L.B.; Estorninos, E.M.; Cahigas, M.M.L.; Chuenyindee, T.; Persada, S.F.; Nadlifatin, R.; et al. Utilization of random forest classifier and artificial neural network for predicting the acceptance of reopening decommissioned nuclear power plant. Ann. Nucl. Energy 2022, 175, 109188. [Google Scholar] [CrossRef]
- Chen, Y.-S.; Chang, T.-W.; Li, H.-X.; Chen, Y.-R. The influence of Green brand affect on Green Purchase Intentions: The mediation effects of green brand associations and Green brand attitude. Int. J. Environ. Res. Public Health 2020, 17, 4089. [Google Scholar] [CrossRef]
- Rodriguez-Galiano, V.F.; Ghimire, B.; Rogan, J.; Chica-Olmo, M.; Rigol-Sanchez, J.P. An assessment of the effectiveness of a random forest classifier for land-cover classification. ISPRS J. Photogramm. Remote Sens. 2012, 67, 93–104. [Google Scholar] [CrossRef]
- Elhenawy, M.; Rakha, H.A.; El-Shawarby, I. Enhanced modeling of driver stop-or-run actions at a yellow indication. Transp. Res. Rec. J. Transp. Res. Board 2014, 2423, 24–34. [Google Scholar] [CrossRef]
- Ermagun, A.; Rashidi, T.H.; Lari, Z.A. Mode choice for school trips. Transp. Res. Rec. J. Transp. Res. Board 2015, 2513, 97–105. [Google Scholar] [CrossRef]
- Casini, M. Building Automation Systems. Constr. 4.0 2022, 525–581. [Google Scholar] [CrossRef]
- Sturman, O.; von Ziegler, L.; Schläppi, C.; Akyol, F.; Privitera, M.; Slominski, D.; Grimm, C.; Thieren, L.; Zerbi, V.; Grewe, B.; et al. Deep learning-based behavioral analysis reaches human accuracy and is capable of outperforming commercial solutions. Neuropsychopharmacology 2020, 45, 1942–1952. [Google Scholar] [CrossRef]
- Luceri, L.; Braun, T.; Giordano, S. Analyzing and inferring human real-life behavior through online social networks with social influence Deep Learning. Appl. Netw. Sci. 2019, 4, 34. [Google Scholar] [CrossRef]
- Pradhan, B.; Lee, S. Landslide susceptibility assessment and Factor Effect Analysis: Backpropagation artificial neural networks and their comparison with Frequency Ratio and bivariate logistic regression modelling. Environ. Model. Softw. 2010, 25, 747–759. [Google Scholar] [CrossRef]
- Gudivada, V.N. Natural language core tasks and applications. In Handbook of Statistics; Elsevier: Amsterdam, The Netherlands, 2018; pp. 403–428. [Google Scholar] [CrossRef]
- Walrave, M.; Waeterloos, C.; Ponnet, K. Ready or not for contact tracing? investigating the adoption intention of COVID-19 contact-tracing technology using an extended unified theory of acceptance and use of Technology Model. Cyberpsychol. Behav. Soc. Netw. 2021, 24, 377–383. [Google Scholar] [CrossRef]
- De Ryck, T.; Lanthaler, S.; Mishra, S. On the approximation of functions by Tanh neural networks. Neural Netw. 2021, 143, 732–750. [Google Scholar] [CrossRef] [PubMed]
- Costarelli, D. Neural Network Operators: Constructive interpolation of multivariate functions. Neural Netw. 2015, 67, 28–36. [Google Scholar] [CrossRef]
- Liébana-Cabanillas, F.; Marinković, V.; Kalinić, Z. A SEM-neural network approach for predicting antecedents of M-Commerce Acceptance. Int. J. Inf. Manag. 2017, 37, 14–24. [Google Scholar] [CrossRef]
- Narayan, S. The generalized sigmoid activation function: Competitive supervised learning. Inf. Sci. 1997, 99, 69–82. [Google Scholar] [CrossRef]
- Li, J.; Sawaragi, T.; Horiguchi, Y. Introduce structural equation modelling to machine learning problems for building an explainable and persuasive model. SICE J. Control. Meas. Syst. Integr. 2021, 14, 67–79. [Google Scholar] [CrossRef]
- Hadiyat, M.A. Combined structural equation modelling—Artificial neural networks model for predicting customer loyalty. IOP Conf. Ser. Mater. Sci. Eng. 2019, 703, 012024. [Google Scholar] [CrossRef]
- Rossi, C.; Rivetti, F. Assessing young consumers’ responses to sustainable labels: Insights from a factorial experiment in Italy. Sustainability 2020, 12, 10115. [Google Scholar] [CrossRef]
- Bedard, S.A.N.; Tolmie, C.R. Millennials’ green consumption behaviour: Exploring the role of Social Media. Corp. Soc. Responsib. Environ. Manag. 2018, 25, 1388–1396. [Google Scholar] [CrossRef]
- Nadlifatin, R.; Lin, S.-C.; Rachmaniati, Y.P.; Persada, S.F.; Razif, M. A pro-environmental reasoned action model for measuring citizens’ intentions regarding ecolabel product usage. Sustainability 2016, 8, 1165. [Google Scholar] [CrossRef]
- Ajzen, I. Perceived behavioral control, self-efficacy, locus of control, and the theory of planned behavior1. J. Appl. Soc. Psychol. 2002, 32, 665–683. [Google Scholar] [CrossRef]
- Cahigas, M.M.; Prasetyo, Y.T.; Persada, S.F.; Ong, A.K.S.; Nadlifatin, R. Understanding the perceived behavior of public utility bus passengers during the era of COVID-19 pandemic in the Philippines: Application of social exchange theory and theory of planned behavior. Res. Transp. Bus. Manag. 2022, 45, 100840. [Google Scholar] [CrossRef]
- Chong, Y.T.; Teo, K.M.; Tang, L.C. A lifecycle-based sustainability indicator framework for waste-to-energy systems and a proposed metric of sustainability. Renew. Sustain. Energy Rev. 2016, 56, 797–809. [Google Scholar] [CrossRef]
- Foroughi, B.; Nhan, P.V.; Iranmanesh, M.; Ghobakhloo, M.; Nilashi, M.; Yadegaridehkordi, E. Determinants of intention to use Autonomous Vehicles: Findings from PLS-sem and ANFIS. J. Retail. Consum. Serv. 2023, 70, 103158. [Google Scholar] [CrossRef]
- Yang, X. Understanding consumers’ purchase intentions in social commerce through social capital: Evidence from sem and fsQCA. J. Theor. Appl. Electron. Commer. Res. 2021, 16, 1557–1570. [Google Scholar] [CrossRef]
- Yazdanpanah, M.; Hadji Hosseinlou, M. The role of personality traits through habit and intention on determining future preferences of public transport use. Behav. Sci. 2017, 7, 8. [Google Scholar] [CrossRef]
- Lallmahomed, M.Z.; Lallmahomed, N.; Lallmahomed, G.M. Factors influencing the adoption of e-government services in Mauritius. Telemat. Inform. 2017, 34, 57–72. [Google Scholar] [CrossRef]
- Brown, S.A.; Venkatesh, V. Model of adoption of technology in households: A baseline model test and extension incorporating household life cycle. MIS Q. 2005, 29, 399. [Google Scholar] [CrossRef]
- Palau-Saumell, R.; Forgas-Coll, S.; Sánchez-García, J.; Robres, E. User acceptance of mobile apps for restaurants: An expanded and extended utaut-2. Sustainability 2019, 11, 1210. [Google Scholar] [CrossRef]
- Lane, B.; Potter, S. The adoption of cleaner vehicles in the UK: Exploring the consumer attitude–action gap. J. Clean. Prod. 2007, 15, 1085–1092. [Google Scholar] [CrossRef]
- Chaveesuk, S.; Khalid, B.; Bsoul-Kopowska, M.; Rostańska, E.; Chaiyasoonthorn, W. Comparative analysis of variables that influence behavioral intention to use moocs. PLoS ONE 2022, 17, e0262037. [Google Scholar] [CrossRef] [PubMed]
- Albert, J.R.G.; Santos, A.G.F.; Vizmanos, J.F.V. Profile and Determinants of the Middle-Income Class in the Philippines; Philippine Institute for Development Studies: Legaspi Village, Philippines, 2018.
- Nordfjærn, T.; Şimşekoğlu, Ö.; Rundmo, T. The role of deliberate planning, car habit and resistance to change in public transportation mode use. Transp. Res. Part F Traffic Psychol. Behav. 2014, 27, 90–98. [Google Scholar] [CrossRef]
- Agaton, C.B.; Collera, A.A.; Guno, C.S. Socio-economic and environmental analyses of sustainable public transport in the Philippines. Sustainability 2020, 12, 4720. [Google Scholar] [CrossRef]
- Yuriev, A.; Dahmen, M.; Paillé, P.; Boiral, O.; Guillaumie, L. Pro-environmental behaviors through the lens of the theory of planned behavior: A scoping review. Resour. Conserv. Recycl. 2020, 155, 104660. [Google Scholar] [CrossRef]
- Wang, Z.; Dong, X.; Yin, J. Antecedents of urban residents’ separate collection intentions for household solid waste and their willingness to pay: Evidence from China. J. Clean. Prod. 2018, 173, 256–264. [Google Scholar] [CrossRef]
- Zadjafar, M.A.; Gholamian, M.R. A sustainable inventory model by considering Environmental Ergonomics and environmental pollution, case study: Pulp and Paper mills. J. Clean. Prod. 2018, 199, 444–458. [Google Scholar] [CrossRef]




| Characteristics | Category | N | % |
|---|---|---|---|
| Gender | Female Male | 146 902 | 13.9 86.1 |
| Age | 17–22 23–29 30–36 37–43 44–50 51–60 | 5 341 365 192 97 48 | 0.48 32.54 34.83 18.32 9.26 4.58 |
| Monthly Income/Salary | Less than 20,000 20,000–30,000 30,000–40,000 40,000–50,000 50,000–60,000 Greater than 60,000 Others | 42 310 495 113 52 34 2 | 4.01 29.58 47.23 10.78 4.96 3.24 0.19 |
| Occupation | Employed Self-employed Unemployed Retired Student | 1035 8 1 0 4 | 98.76 0.76 0.1 0.0 0.38 |
| Marital Status | Married Single Widowed Separated | 553 487 4 4 | 52.77 46.47 0.38 0.38 |
| Educational Attainment | Elementary graduate Junior high school graduate Senior high school graduate Technical–Vocational Graduate College Graduate Master Graduate PhD Graduate | 2 1 4 2 992 45 2 | 0.19 0.1 0.38 0.19 94.66 4.29 0.19 |
| Residence | Urban Rural | 866 182 | 82.63 17.37 |
| Type of Residential Home | Owned house and lot Owned an apartment Owned a condominium Rental Others | 566 25 10 395 52 | 54.01 2.39 0.95 37.69 4.96 |
| Do you have car insurance? | Yes No | 636 412 | 60.69 39.31 |
| Category | 60:40 | 70:30 | 80:20 | 90:10 |
|---|---|---|---|---|
| Random | ||||
| Gini | 65.54 | 67.16 | 65.16 | 67.20 |
| Standard Deviation | 2.051 | 2.214 | 2.344 | 3.117 |
| Entropy | 65.42 | 67.00 | 65.29 | 67.61 |
| Standard Deviation | 1.962 | 2.168 | 2.384 | 3.512 |
| Best | ||||
| Gini | 70.18 | 68.15 | 67.06 | 72.00 |
| Standard Deviation | 0.389 | 0.642 | 0.639 | 0.000 |
| Entropy | 67.00 | 69.49 | 68.00 | 72.32 |
| Standard Deviation | 0.000 | 0.503 | 0.000 | 0.471 |
| Category | 60:40 | 70:30 | 80:20 | 90:10 |
|---|---|---|---|---|
| Random | ||||
| Gini | 81.82 | 80.69 | 83.22 | 85.38 |
| Standard Deviation | 4.896 | 3.668 | 5.904 | 4.582 |
| Entropy | 82.85 | 80.36 | 84.43 | 83.69 |
| Standard Deviation | 3.300 | 3.976 | 5.028 | 6.238 |
| Best | ||||
| Gini | 88.74 | 84.06 | 92.55 | 94.00 |
| Standard Deviation | 0.7115 | 1.003 | 0.500 | 0.000 |
| Entropy | 83.63 | 84.98 | 89.37 | 92.00 |
| Standard Deviation | 1.120 | 0.642 | 1.077 | 0.000 |
| Factor | Average Training | Standard Deviation | Average Testing | Standard Deviation |
|---|---|---|---|---|
| PENC | 91.41 | 1.630 | 93.14 | 1.681 |
| AT | 90.71 | 0.928 | 93.06 | 1.807 |
| PBC | 80.95 | 1.663 | 89.84 | 2.631 |
| SN | 80.70 | 0.143 | 87.29 | 2.997 |
| PE | 81.12 | 1.071 | 83.14 | 2.285 |
| PAS | 80.01 | 7.850 | 80.62 | 1.943 |
| FC | 77.21 | 1.473 | 79.14 | 2.491 |
| HM | 74.72 | 0.800 | 77.29 | 2.860 |
| EE | 67.80 | 2.769 | 75.76 | 1.993 |
| PECC | 68.67 | 3.343 | 70.35 | 1.226 |
| PV | 65.78 | 7.093 | 70.43 | 3.210 |
| HB | 60.50 | 2.211 | 68.52 | 3.761 |
| Factor | Importance | Normalized Importance |
|---|---|---|
| PENC | 0.107 | 100% |
| AT | 0.103 | 96.32% |
| PBC | 0.101 | 94.50% |
| SN | 0.099 | 92.12% |
| PE | 0.097 | 90.20% |
| PAS | 0.090 | 84.50% |
| FC | 0.087 | 81.20% |
| HM | 0.084 | 79.00% |
| EE | 0.083 | 77.60% |
| PECC | 0.082 | 76.70% |
| PV | 0.081 | 76.20% |
| HB | 0.076 | 70.90% |
| Latent Variable | MLA | SEM |
|---|---|---|
| PENC | 1st | 5th |
| AT | 2nd | 3rd |
| PBC | 3rd | 7th |
| SN | 4th | 2nd |
| PE | 5th | 4th |
| PAS | 6th | 3rd |
| FC | 7th | Insignificant |
| HM | 8th | 6th |
| EE | 9th | Insignificant |
| PECC | 10th | 1st |
| PV | 11th | 8th |
| HB | 12th | insignificant |
| Abbreviations | Meaning |
|---|---|
| ANN | Artificial Neural Network |
| AT | Attitude |
| BI | Behavioral Intentions |
| DLNN | Deep Learning Neural Network |
| DT | Decision Tree |
| HB | Habit |
| HM | Hedonic Motivation |
| HV | Hybrid Vehicle |
| IDT | Innovation Diffusion Theory |
| MLA | Machine Learning Algorithm |
| MM | Motivational Model |
| NAM | Norm Activation Model |
| PE | Performance Expectancy |
| PECC | Perceived Economic Concern |
| PEPB | Pro-Environmental Theory of Planned Behavior |
| PENC | Perceived Environmental Concern |
| PV | Price Value |
| RFC | Random Forest Classifier |
| SE | Self-Efficacy |
| SI | Social Influence |
| SN | Subjective Norm |
| SQ | Service Quality |
| EE | Effort Expectancy |
| FC | Facilitating Conditions |
| PAS | Perceived Authority Support |
| STPB | Sustainability Theory of Planned Behavior |
| TAM | Technology Acceptance Model |
| TPB | Theory of Planned Behavior |
| UTAUT2 | Unified Theory of Acceptance and Use of Technology |
Disclaimer/Publisher’s Note: The statements, opinions and data contained in all publications are solely those of the individual author(s) and contributor(s) and not of MDPI and/or the editor(s). MDPI and/or the editor(s) disclaim responsibility for any injury to people or property resulting from any ideas, methods, instructions or products referred to in the content. |
© 2023 by the authors. Licensee MDPI, Basel, Switzerland. This article is an open access article distributed under the terms and conditions of the Creative Commons Attribution (CC BY) license (https://creativecommons.org/licenses/by/4.0/).
Share and Cite
Ong, A.K.S.; Cordova, L.N.Z.; Longanilla, F.A.B.; Caprecho, N.L.; Javier, R.A.V.; Borres, R.D.; German, J.D. Purchasing Intentions Analysis of Hybrid Cars Using Random Forest Classifier and Deep Learning. World Electr. Veh. J. 2023, 14, 227. https://doi.org/10.3390/wevj14080227
Ong AKS, Cordova LNZ, Longanilla FAB, Caprecho NL, Javier RAV, Borres RD, German JD. Purchasing Intentions Analysis of Hybrid Cars Using Random Forest Classifier and Deep Learning. World Electric Vehicle Journal. 2023; 14(8):227. https://doi.org/10.3390/wevj14080227
Chicago/Turabian StyleOng, Ardvin Kester S., Lara Nicole Z. Cordova, Franscine Althea B. Longanilla, Neallo L. Caprecho, Rocksel Andry V. Javier, Riañina D. Borres, and Josephine D. German. 2023. "Purchasing Intentions Analysis of Hybrid Cars Using Random Forest Classifier and Deep Learning" World Electric Vehicle Journal 14, no. 8: 227. https://doi.org/10.3390/wevj14080227
APA StyleOng, A. K. S., Cordova, L. N. Z., Longanilla, F. A. B., Caprecho, N. L., Javier, R. A. V., Borres, R. D., & German, J. D. (2023). Purchasing Intentions Analysis of Hybrid Cars Using Random Forest Classifier and Deep Learning. World Electric Vehicle Journal, 14(8), 227. https://doi.org/10.3390/wevj14080227

