Induction of Non-Canonical Ferroptosis by Targeting Clusters Suppresses Glioblastoma
Abstract
1. Introduction
2. Materials and Methods
2.1. Cell Lines
2.2. Preparation of Gold Nanoclusters
2.3. Characterization of Gold Nanoclusters
2.4. Au Content Measurement by ICP-MS
2.5. The Nar Peptide Blocking Experiment
2.6. Cell Viability Assay
2.7. Lipid Peroxidation Detection
2.8. Cellular Ferrous Iron Detection
2.9. RNA Extraction and Real-Time PCR
2.10. Western Blotting
2.11. 3D Tumor Spheroid Model
2.12. Animal Experiments
2.13. Immunofluorescence Staining of HO-1
2.14. Fe Content Measurement
2.15. Flow Cytometry
2.16. Blood Biochemical Indicators and Blood Routine Indicators
2.17. Statistics
3. Results and Discussion
3.1. Synthesis and Characterization of GBM-Targeting Gold Cluster NA
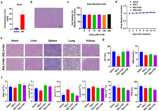
3.2. NA Exhibits Specific Targeting Capability towards GBM In Vitro and In Vivo
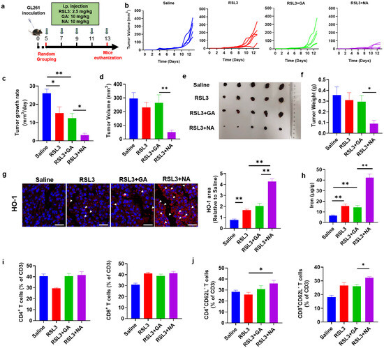
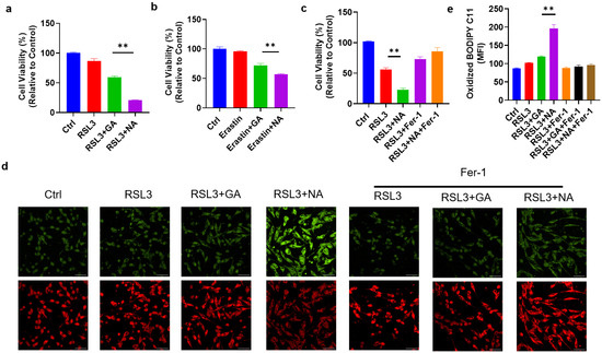
3.3. NA Significantly Sensitized GBM Cells to Ferroptosis
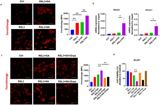
3.4. NA Activates the Non-Canonical Signaling Pathway of Ferroptosis
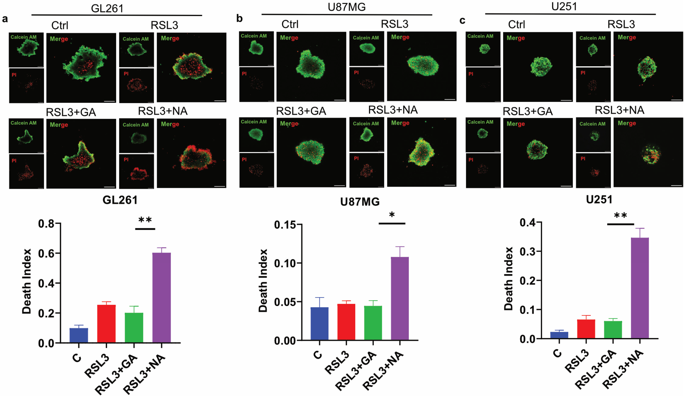
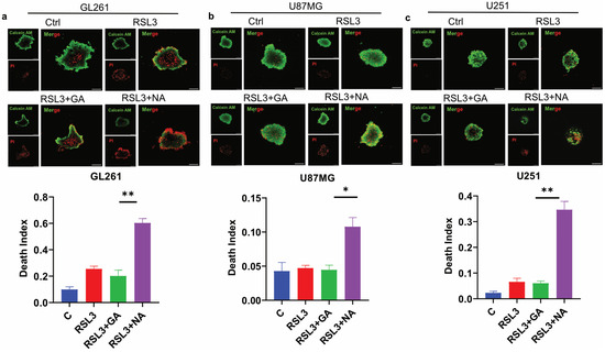
3.5. NA Combined with a Ferroptosis Inducer Inhibits the Growth of GBM Spheroids
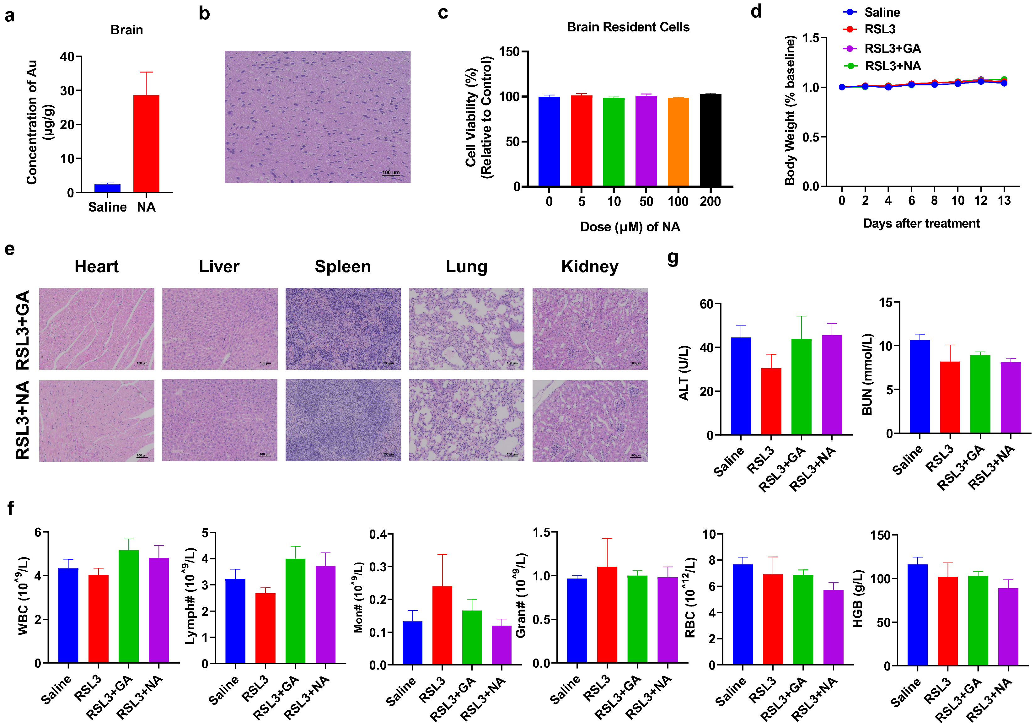
3.6. NA Significantly Enhances Tumor Ferroptosis and Inhibits Tumor Growth
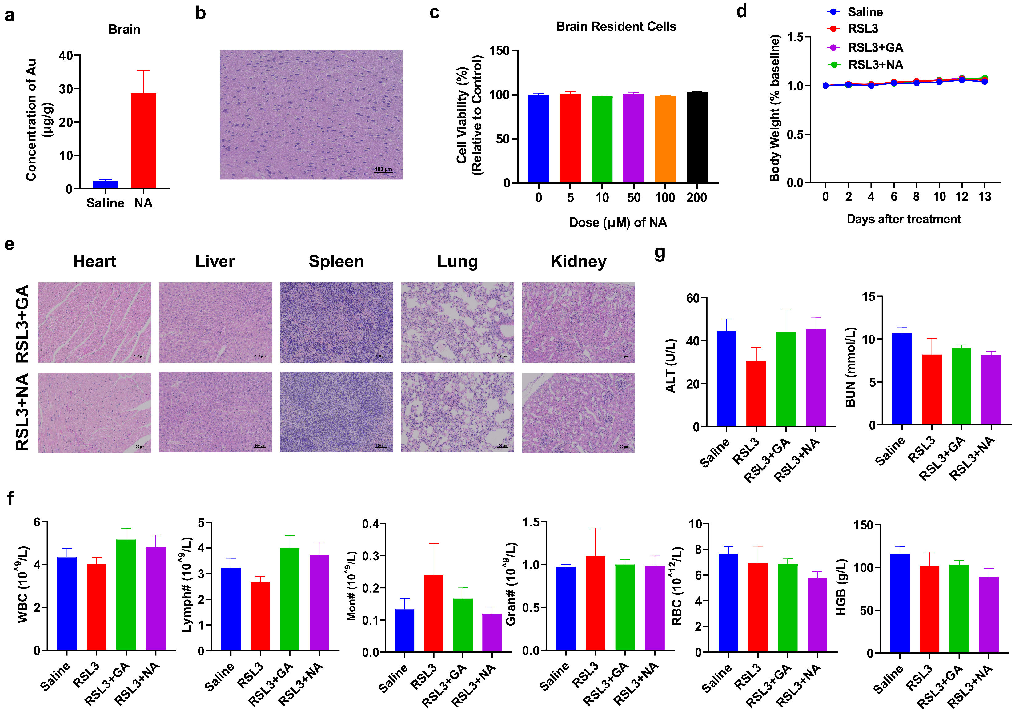
3.7. NA Demonstrates Excellent Biosafety
4. Conclusions
Supplementary Materials
Author Contributions
Funding
Institutional Review Board Statement
Informed Consent Statement
Data Availability Statement
Conflicts of Interest
References
- Schaff, L.R.; Mellinghoff, I.K. Glioblastoma and Other Primary Brain Malignancies in Adults: A Review. JAMA 2023, 329, 574–587. [Google Scholar] [CrossRef] [PubMed]
- Lah, T.T.; Novak, M.; Breznik, B. Brain malignancies: Glioblastoma and brain metastases. Semin. Cancer Biol. 2020, 60, 262–273. [Google Scholar] [CrossRef] [PubMed]
- Czarnywojtek, A.; Borowska, M.; Dyrka, K.; Van Gool, S.; Sawicka-Gutaj, N.; Moskal, J.; Kościński, J.; Graczyk, P.; Hałas, T.; Lewandowska, A.M.; et al. Glioblastoma Multiforme: The Latest Diagnostics and Treatment Techniques. Pharmacology 2023, 108, 423–431. [Google Scholar] [CrossRef]
- Zhu, R.; Zhang, F.; Peng, Y.; Xie, T.; Wang, Y.; Lan, Y. Current Progress in Cancer Treatment Using Nanomaterials. Front. Oncol. 2022, 12, 930125. [Google Scholar] [CrossRef]
- Wei, D.; Zhang, N.; Qu, S.; Wang, H.; Li, J. Advances in nanotechnology for the treatment of GBM. Front. Neurosci. 2023, 17, 1180943. [Google Scholar] [CrossRef] [PubMed]
- van de Looij, S.M.; Hebels, E.R.; Viola, M.; Hembury, M.; Oliveira, S.; Vermonden, T. Gold Nanoclusters: Imaging, Therapy, and Theranostic Roles in Biomedical Applications. Bioconjug Chem. 2022, 33, 4–23. [Google Scholar] [CrossRef]
- Lu, C.; Xue, L.; Luo, K.; Liu, Y.; Lai, J.; Yao, X.; Xue, Y.; Huo, W.; Meng, C.; Xia, D.; et al. Colon-Accumulated Gold Nanoclusters Alleviate Intestinal Inflammation and Prevent Secondary Colorectal Carcinogenesis via Nrf2-Dependent Macrophage Reprogramming. ACS Nano 2023, 17, 18421–18432. [Google Scholar] [CrossRef]
- Pang, Z.; Yan, W.; Yang, J.; Li, Q.; Guo, Y.; Zhou, D.; Jiang, X. Multifunctional Gold Nanoclusters for Effective Targeting, Near-Infrared Fluorescence Imaging, Diagnosis, and Treatment of Cancer Lymphatic Metastasis. ACS Nano 2022, 16, 16019–16037. [Google Scholar] [CrossRef] [PubMed]
- Xiao, F.; Chen, Y.; Qi, J.; Yao, Q.; Xie, J.; Jiang, X. Multi-Targeted Peptide-Modified Gold Nanoclusters for Treating Solid Tumors in the Liver. Adv. Mater. 2023, 35, e2210412. [Google Scholar] [CrossRef]
- Gao, X.; Cao, K.; Yang, J.; Liu, L.; Gao, L. Recent advances in nanotechnology for programmed death ligand 1-targeted cancer theranostics. J. Mater. Chem. B 2024, 12, 3191–3208. [Google Scholar] [CrossRef]
- Li, H.; Li, J.; Wang, M.; Feng, W.; Gao, F.; Han, Y.; Shi, Y.; Du, Z.; Yuan, Q.; Cao, P.; et al. Clusterbody Enables Flow Sorting-Assisted Single-Cell Mass Spectrometry Analysis for Identifying Reversal Agent of Chemoresistance. Anal. Chem. 2023, 95, 560–564. [Google Scholar] [CrossRef] [PubMed]
- Lu, C.; Meng, C.; Li, Y.; Yuan, J.; Ren, X.; Gao, L.; Su, D.; Cao, K.; Cui, M.; Yuan, Q.; et al. A probe for NIR-II imaging and multimodal analysis of early Alzheimer’s disease by targeting CTGF. Nat. Commun. 2024, 15, 5000. [Google Scholar] [CrossRef] [PubMed]
- Hu, J.; Gao, G.; He, M.; Yin, Q.; Gao, X.; Xu, H.; Sun, T. Optimal route of gold nanoclusters administration in mice targeting Parkinson’s disease. Nanomedicine 2020, 15, 563–580. [Google Scholar] [CrossRef] [PubMed]
- Mahapatra, A.; Sarkar, S.; Biswas, S.C.; Chattopadhyay, K. Modulation of α-Synuclein Fibrillation by Ultrasmall and Biocompatible Gold Nanoclusters. ACS Chem. Neurosci. 2020, 11, 3442–3454. [Google Scholar] [CrossRef]
- Nair, L.V.; Nair, R.V.; Shenoy, S.J.; Thekkuveettil, A.; Jayasree, R.S. Blood brain barrier permeable gold nanocluster for targeted brain imaging and therapy: An in vitro and in vivo study. J. Mater. Chem. B 2017, 5, 8314–8321. [Google Scholar] [CrossRef]
- Jiang, X.; Stockwell, B.R.; Conrad, M. Ferroptosis: Mechanisms, biology and role in disease. Nat. Rev. Mol. Cell Biol. 2021, 22, 266–282. [Google Scholar] [CrossRef] [PubMed]
- Cao, K.; Tait, S.W.G. Apoptosis and Cancer: Force Awakens, Phantom Menace, or Both? Int. Rev. Cell Mol. Biol. 2018, 337, 135–152. [Google Scholar]
- Fang, X.; Ardehali, H.; Min, J.; Wang, F. The molecular and metabolic landscape of iron and ferroptosis in cardiovascular disease. Nat. Rev. Cardiol. 2023, 20, 7–23. [Google Scholar] [CrossRef]
- Yao, Y.; Lu, C.; Gao, L.; Cao, K.; Yuan, H.; Zhang, X.; Gao, X.; Yuan, Q. Gold Cluster Capped with a BCL-2 Antagonistic Peptide Exerts Synergistic Antitumor Activity in Chronic Lymphocytic Leukemia Cells. ACS Appl. Mater. Interfaces 2021, 13, 21108–21118. [Google Scholar] [CrossRef]
- Yu, Y.; Yan, Y.; Niu, F.; Wang, Y.; Chen, X.; Su, G.; Liu, Y.; Zhao, X.; Qian, L.; Liu, P.; et al. Ferroptosis: A cell death connecting oxidative stress, inflammation and cardiovascular diseases. Cell Death Discov. 2021, 7, 193. [Google Scholar] [CrossRef]
- Tan, Y.; Huang, D.; Luo, C.; Tang, J.; Kwok, R.T.K.; Lam, J.W.Y.; Sun, J.; Liu, J.; Tang, B.Z. In Vivo Aggregation of Clearable Bimetallic Nanoparticles with Interlocked Surface Motifs for Cancer Therapeutics Amplification. Nano Lett. 2023, 23, 7683–7690. [Google Scholar] [CrossRef] [PubMed]
- Qu, X.; Yin, F.; Pei, M.; Chen, Q.; Zhang, Y.; Lu, S.; Zhang, X.; Liu, Z.; Li, X.; Chen, H.; et al. Modulation of Intratumoral Fusobacterium nucleatum to Enhance Sonodynamic Therapy for Colorectal Cancer with Reduced Phototoxic Skin Injury. ACS Nano 2023, 17, 11466–11480. [Google Scholar] [CrossRef] [PubMed]
- Nagele, R.G.; D’Andrea, M.R.; Anderson, W.J.; Wang, H.Y. Intracellular accumulation of beta-amyloid(1–42) in neurons is facilitated by the alpha 7 nicotinic acetylcholine receptor in Alzheimer’s disease. Neuroscience 2002, 110, 199–211. [Google Scholar] [CrossRef] [PubMed]
- Kumar, P.; Wu, H.; McBride, J.L.; Jung, K.E.; Kim, M.H.; Davidson, B.L.; Lee, S.K.; Shankar, P.; Manjunath, N. Transvascular delivery of small interfering RNA to the central nervous system. Nature 2007, 448, 39–43. [Google Scholar] [CrossRef]
- Stockwell, B.R. Ferroptosis turns 10: Emerging mechanisms, physiological functions, and therapeutic applications. Cell 2022, 185, 2401–2421. [Google Scholar] [CrossRef]
- Stockwell, B.R.; Friedmann Angeli, J.P.; Bayir, H.; Bush, A.I.; Conrad, M.; Dixon, S.J.; Fulda, S.; Gascón, S.; Hatzios, S.K.; Kagan, V.E.; et al. Ferroptosis: A Regulated Cell Death Nexus Linking Metabolism, Redox Biology, and Disease. Cell 2017, 171, 273–285. [Google Scholar] [CrossRef]
- Nunes, A.S.; Barros, A.S.; Costa, E.C.; Moreira, A.F.; Correia, I.J. 3D tumor spheroids as in vitro models to mimic in vivo human solid tumors resistance to therapeutic drugs. Biotechnol. Bioeng. 2019, 116, 206–226. [Google Scholar] [CrossRef]
- Zhao, L.; Xiu, J.; Liu, Y.; Zhang, T.; Pan, W.; Zheng, X.; Zhang, X. A 3D Printed Hanging Drop Dripper for Tumor Spheroids Analysis Without Recovery. Sci. Rep. 2019, 9, 19717. [Google Scholar] [CrossRef]
- Zheng, Y.; Sun, L.; Guo, J.; Ma, J. The crosstalk between ferroptosis and anti-tumor immunity in the tumor microenvironment: Molecular mechanisms and therapeutic controversy. Cancer Commun 2023, 43, 1071–1096. [Google Scholar] [CrossRef]
- Künzli, M.; Masopust, D. CD4(+) T cell memory. Nat. Immunol. 2023, 24, 903–914. [Google Scholar] [CrossRef]
- Wang, K.; Chen, X.Z.; Wang, Y.H.; Cheng, X.L.; Zhao, Y.; Zhou, L.Y.; Wang, K. Emerging roles of ferroptosis in cardiovascular diseases. Cell Death Discov. 2022, 8, 394. [Google Scholar] [CrossRef] [PubMed]







| Gene | Forward Primer (5′→3′) | Reverse Primer (5′→3′) |
|---|---|---|
| GAPDH | AGG TCG GTG TGA ACG GAT TTG | GGG GTC GTT GAT GGC AAC A |
| Hmox-1 | AGC CCC ACC AAG TTC AAA CA | CAT CAC CTG CAG CTC CTC AA |
| Nfe2l2 | CTT TAG TCA GCG ACA GAA GGA C | AGG CAT CTT GTT TGG GAA TGT G |
Disclaimer/Publisher’s Note: The statements, opinions and data contained in all publications are solely those of the individual author(s) and contributor(s) and not of MDPI and/or the editor(s). MDPI and/or the editor(s) disclaim responsibility for any injury to people or property resulting from any ideas, methods, instructions or products referred to in the content. |
© 2024 by the authors. Licensee MDPI, Basel, Switzerland. This article is an open access article distributed under the terms and conditions of the Creative Commons Attribution (CC BY) license (https://creativecommons.org/licenses/by/4.0/).
Share and Cite
Cao, K.; Xue, L.; Luo, K.; Huo, W.; Ruan, P.; Xia, D.; Yao, X.; Zhao, W.; Gao, L.; Gao, X. Induction of Non-Canonical Ferroptosis by Targeting Clusters Suppresses Glioblastoma. Pharmaceutics 2024, 16, 1205. https://doi.org/10.3390/pharmaceutics16091205
Cao K, Xue L, Luo K, Huo W, Ruan P, Xia D, Yao X, Zhao W, Gao L, Gao X. Induction of Non-Canonical Ferroptosis by Targeting Clusters Suppresses Glioblastoma. Pharmaceutics. 2024; 16(9):1205. https://doi.org/10.3390/pharmaceutics16091205
Chicago/Turabian StyleCao, Kai, Liyuan Xue, Kaidi Luo, Wendi Huo, Panpan Ruan, Dongfang Xia, Xiuxiu Yao, Wencong Zhao, Liang Gao, and Xueyun Gao. 2024. "Induction of Non-Canonical Ferroptosis by Targeting Clusters Suppresses Glioblastoma" Pharmaceutics 16, no. 9: 1205. https://doi.org/10.3390/pharmaceutics16091205
APA StyleCao, K., Xue, L., Luo, K., Huo, W., Ruan, P., Xia, D., Yao, X., Zhao, W., Gao, L., & Gao, X. (2024). Induction of Non-Canonical Ferroptosis by Targeting Clusters Suppresses Glioblastoma. Pharmaceutics, 16(9), 1205. https://doi.org/10.3390/pharmaceutics16091205

