Can We Simplify Liposome Manufacturing Using a Complex DoE Approach?
Abstract
1. Introduction
2. Materials and Methods
2.1. Materials
2.2. Microfluidic Production of Liposomes
Preparation of Liposomes Using a Bench-Scale System
2.3. Characterization of Particle Size and Polydispersity Using Dynamic Light Scattering
2.4. Statistical Methodology
2.4.1. DoE
2.4.2. Statistical Modeling
2.4.3. Visualization of Modeling Results
3. Results
3.1. Exploration of Overall Effects of DoE Factors
3.1.1. Process Variables
3.1.2. Formulation Variables
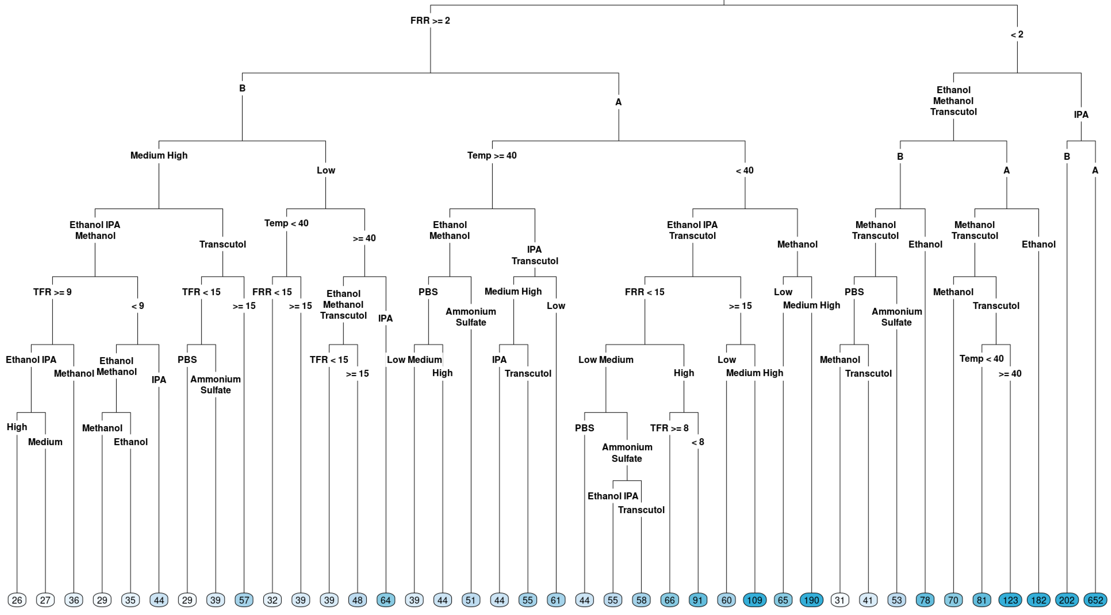
3.2. Exploring Interactions by Regression Trees
3.3. Modeling Results: Selected Factor Interactions
3.4. Contour Plots
3.5. Confirmatory Experiments
4. Discussion
5. Conclusions
Supplementary Materials
Author Contributions
Funding
Institutional Review Board Statement
Informed Consent Statement
Data Availability Statement
Conflicts of Interest
References
- Alavi, M.; Karimi, N.; Safaei, M. Application of Various Types of Liposomes in Drug Delivery Systems. Adv. Pharm. Bull. 2017, 7, 3–9. [Google Scholar] [CrossRef]
- Desai, D.; Guerrero, Y.A.; Balachandran, V.; Morton, A.; Lyon, L.; Larkin, B.; Solomon, D.E. Towards a microfluidics platform for the continuous manufacture of organic and inorganic nanoparticles. Nanomed. Nanotechnol. Biol. Med. 2021, 35, 102402. [Google Scholar] [CrossRef] [PubMed]
- Tomeh, M.A.; Zhao, X. Recent Advances in Microfluidics for the Preparation of Drug and Gene Delivery Systems. Mol. Pharm. 2020, 17, 4421–4434. [Google Scholar] [CrossRef] [PubMed]
- Shepherd, S.J.; Issadore, D.; Mitchell, M.J. Microfluidic formulation of nanoparticles for biomedical applications. Biomaterials 2021, 274, 120826. [Google Scholar] [CrossRef]
- Lee, C.-Y.; Chang, C.-L.; Wang, Y.-N.; Fu, L.-M. Microfluidic Mixing: A Review. Int. J. Mol. Sci. 2011, 12, 3263–3287. [Google Scholar] [CrossRef] [PubMed]
- Saravanakumar, S.M.; Cicek, P.V. Microfluidic Mixing: A Physics-Oriented Review. Micromachines 2023, 14, 1827. [Google Scholar] [CrossRef] [PubMed]
- Duncombe, T.A.; Tentori, A.M.; Herr, A.E. Microfluidics: Reframing biological enquiry. Nat. Rev. Mol. Cell Biol. 2015, 16, 554–567. [Google Scholar] [CrossRef] [PubMed]
- Jahn, A.; Vreeland, W.N.; Gaitan, M.; Locascio, L.E. Controlled Vesicle Self-Assembly in Microfluidic Channels with Hydrodynamic Focusing. J. Am. Chem. Soc. 2004, 126, 2674–2675. [Google Scholar] [CrossRef] [PubMed]
- Carugo, D.; Bottaro, E.; Owen, J.; Stride, E.; Nastruzzi, C. Liposome production by microfluidics: Potential and limiting factors. Sci. Rep. 2016, 6, 25876. [Google Scholar] [CrossRef] [PubMed]
- Kastner, E.; Verma, V.; Lowry, D.; Perrie, Y. Microfluidic-controlled manufacture of liposomes for the solubilisation of a poorly water soluble drug. Int. J. Pharm. 2015, 485, 122–130. [Google Scholar] [CrossRef] [PubMed]
- Dong, Y.-D.; Tchung, E.; Nowell, C.; Kaga, S.; Leong, N.; Mehta, D.; Kaminskas, L.M.; Boyd, B.J. Microfluidic preparation of drug-loaded PEGylated liposomes, and the impact of liposome size on tumour retention and penetration. J. Liposome Res. 2019, 29, 1–9. [Google Scholar] [CrossRef] [PubMed]
- Hood, R.R.; DeVoe, D.L. High-Throughput Continuous Flow Production of Nanoscale Liposomes by Microfluidic Vertical Flow Focusing. Small 2015, 11, 5790–5799. [Google Scholar] [CrossRef] [PubMed]
- Kastner, E.; Kaur, R.; Lowry, D.; Moghaddam, B.; Wilkinson, A.; Perrie, Y. High-throughput manufacturing of size-tuned liposomes by a new microfluidics method using enhanced statistical tools for characterization. Int. J. Pharm. 2014, 477, 361–368. [Google Scholar] [CrossRef] [PubMed]
- Roces, C.B.; Port, E.C.; Daskalakis, N.N.; Watts, J.A.; Aylott, J.W.; Halbert, G.W.; Perrie, Y. Rapid scale-up and production of active-loaded PEGylated liposomes. Int. J. Pharm. 2020, 586, 119566. [Google Scholar] [CrossRef] [PubMed]
- Webb, C.; Khadke, S.; Schmidt, S.T.; Roces, C.B.; Forbes, N.; Berrie, G.; Perrie, Y. The Impact of Solvent Selection: Strategies to Guide the Manufacturing of Liposomes Using Microfluidics. Pharmaceutics 2019, 11, 653. [Google Scholar] [CrossRef] [PubMed]
- Sedighi, M.; Sieber, S.; Rahimi, F.; Shahbazi, M.-A.; Rezayan, A.H.; Huwyler, J.; Witzigmann, D. Rapid optimization of liposome characteristics using a combined microfluidics and design-of-experiment approach. Drug Deliv. Transl. Res. 2019, 9, 404–413. [Google Scholar] [CrossRef] [PubMed]
- Goos, P.; Jones, B. Optimal Design of Experiments: A Case Study Approach; Wiley: Hoboken, NJ, USA, 2011. [Google Scholar]
- Forbes, N.; Hussain, M.T.; Briuglia, M.L.; Edwards, D.P.; ter Horst, J.H.; Szita, N.; Perrie, Y. Rapid and scale-independent microfluidic manufacture of liposomes entrapping protein incorporating in-line purification and at-line size monitoring. Int. J. Pharm. 2019, 556, 68–81. [Google Scholar] [CrossRef] [PubMed]
- López, R.R.; De Rubinat, P.G.F.; Sánchez, L.-M.; Tsering, T.; Alazzam, A.; Bergeron, K.F.; Mounier, C.; Burnier, J.V.; Stiharu, I.; Nerguizian, V. The effect of different organic solvents in liposome properties produced in a periodic disturbance mixer: Transcutol®, a potential organic solvent replacement. Colloids Surf. B Biointerfaces 2021, 198, 111447. [Google Scholar] [CrossRef] [PubMed]
- Jahn, A.; Vreeland, W.N.; DeVoe, D.L.; Locascio, L.E.; Gaitan, M. Microfluidic Directed Formation of Liposomes of Controlled Size. Langmuir 2007, 23, 6289–6293. [Google Scholar] [CrossRef] [PubMed]
- Roces, C.B.; Lou, G.; Jain, N.; Abraham, S.; Thomas, A.; Halbert, G.W.; Perrie, Y. Manufacturing Considerations for the Development of Lipid Nanoparticles Using Microfluidics. Pharmaceutics 2020, 12, 1095. [Google Scholar] [CrossRef]
- Papahadjopoulos, D.; Allen, T.M.; Gabizon, A.; Mayhew, E.; Matthay, K.; Huang, S.K.; Lee, K.D.; Woodle, M.C.; Lasic, D.D.; Redemann, C. Sterically stabilized liposomes: Improvements in pharmacokinetics and antitumor therapeutic efficacy. Proc. Natl. Acad. Sci. USA 1991, 88, 11460. [Google Scholar] [CrossRef] [PubMed]
- Allen, T.M.; Hansen, C.; Martin, F.; Redemann, C.; Yau-Young, A. Liposomes containing synthetic lipid derivatives of poly(ethylene glycol) show prolonged circulation half-lives in vivo. Biochim. Biophys. Acta (BBA) Biomembr. 1991, 1066, 29–36. [Google Scholar] [CrossRef]
- Joshi, S.; Hussain, M.T.; Roces, C.B.; Anderluzzi, G.; Kastner, E.; Salmaso, S.; Kirby, D.J.; Perrie, Y. Microfluidics based manufacture of liposomes simultaneously entrapping hydrophilic and lipophilic drugs. Int. J. Pharm. 2016, 514, 160–168. [Google Scholar] [CrossRef] [PubMed]
- Zook, J.M.; Vreeland, W.N. Effects of temperature, acyl chain length, and flow-rate ratio on liposome formation and size in a microfluidic hydrodynamic focusing device. Soft Matter 2010, 6, 1352–1360. [Google Scholar] [CrossRef]
- Shen, Z.; Fisher, A.; Liu, W.K.; Li, Y. 1—PEGylated “stealth” nanoparticles and liposomes. In Engineering of Biomaterials for Drug Delivery Systems; Parambath, A., Ed.; Woodhead Publishing: Sawston, UK, 2018; pp. 1–26. [Google Scholar]
- Garbuzenko, O.; Barenholz, Y.; Priev, A. Effect of grafted PEG on liposome size and on compressibility and packing of lipid bilayer. Chem. Phys. Lipids 2005, 135, 117–129. [Google Scholar] [CrossRef] [PubMed]
- Javadzadeh, Y.; Adibkia, K.; Hamishekar, H. Transcutol® (Diethylene Glycol Monoethyl Ether): A Potential Penetration Enhancer. In Percutaneous Penetration Enhancers Chemical Methods in Penetration Enhancement: Modification of the Stratum Corneum; Dragicevic, N., Maibach, H.I., Eds.; Springer: Berlin/Heidelberg, Germany, 2015; pp. 195–205. [Google Scholar]
- Sullivan, D.W.; Gad, S.C.; Julien, M. A review of the nonclinical safety of Transcutol®, a highly purified form of diethylene glycol monoethyl ether (DEGEE) used as a pharmaceutical excipient. Food Chem. Toxicol. 2014, 72, 40–50. [Google Scholar] [CrossRef]
- Yang, Z.; Chen, J.; Xiao, Y.; Yang, C.; Zhao, C.-X.; Chen, D.; Weitz, D.A. Digital Barcodes for High-Throughput Screening. Chem. Bio. Eng. 2024, 1, 2–12. [Google Scholar] [CrossRef]
- Bowden, G.D.; Pichler, B.J.; Maurer, A. A Design of Experiments (DoE) Approach Accelerates the Optimization of Copper-Mediated (18)F-Fluorination Reactions of Arylstannanes. Sci. Rep. 2019, 9, 11370. [Google Scholar] [CrossRef]








| Factor | Range |
|---|---|
| Total flow rate (TFR) | 5, 10, 12.5, 18 mL/min |
| Flow rate ratio (FRR) | 1:1, 3:1, 10:1, 19:1 |
| Lipid concentration | 2–40 mg/mL |
| Lipid | DSPC, DOPC |
| Solvent | Ethanol, Methanol, IPA, Transcutol |
| Buffer | Phosphate-buffered saline (PBS), ammonium sulfate |
| Temperature | 20 °C, 60 °C |
| Model Term (PSD) |
|---|
| FRR |
| LipidConc |
| Temp |
| TFR2 |
| FRR:LipidConc |
| FRR:Solvent |
| FRR:TFR2 |
| LipidConc:Lipid |
| LipidConc:LipicConc2 |
| Temp:Lipid |
| Temp:Solvent |
| Temp:LipidConc2 |
| Lipid:TFR2 |
| Buffer:TFR2 |
| Solvent:TFR2 |
| TFR2:LipidConc2 |
| TFR:Temp:TFR2 |
| TFR:Lipid:TFR2 |
| TFR:Buffer:TFR2 |
| FRR:LipidConc:LipidConc2 |
| FRR:Buffer:Solvent |
| FRR:Solvent:TFR2 |
| LipidConc:Temp:FRR2 |
| LipidConc:Temp:LipidConc2 |
| Temp:Lipid:Buffer |
| Temp:Lipid:Sovent |
| Buffer:TRF2:FRR2 |
| TFR:FRR:LipidConc:LipidConc2 |
| TFR:FRR:Temp:LipidConc2 |
| TFR:LipidConc:Temp:Lipid |
| TFR:LipidConc:Temp:TFR2 |
| TFR:LipidConc:FRR2:LipidConc2 |
| TFR:Temp:Lipid:Solvent |
| FRR:LipidConc:Temp:LipidConc2 |
| FRR:LipidConc:Lipid:Buffer |
| FRR:LipidConc:Lipid:Solvent |
| FRR:LipidConc:FRR2:LipidConc2 |
| FRR:Temp:Lipid:Solvent |
| FRR:TFR2:FRR2:LipidConc2 |
| LipidConc:Temp:Lipid:TFR2 |
| LipidConc:Temp:Buffer:TFR2 |
| LipidConc:Temp:TFR2:FRR2 |
| LipidConc:Lipid:TFR2:FRR2 |
| Temp:Lipid:Buffer:Solvent |
| Temp:Lipid:Buffer:FRR2 |
| Temp:Solvent:FRR2:LipidConc2 |
| Lipid:Buffer:Solvent:LipidConc2 |
| Buffer:Solvent:FRR2:LipidConc2 |
| Model Term |
|---|
| TFR |
| LipidConc |
| Lipid |
| TFR:FRR |
| FRR:Solvent |
| LipidConc:LipidConc2 |
| Temp:Solvent |
| Temp:LipidConc2 |
| Solvent:LipidConc2 |
| Solvent:TFR2 |
| TFR:FRR:Solvent |
| TFR:LipidConc:Lipid |
| TFR:LipidConc:TFR2 |
| TFR:Temp:Lipid |
| TFR:Temp:FRR2 |
| TFR:Lipid:TFR2 |
| TFR:FRR2:LipidConc2 |
| FRR:LipidConc:Temp |
| FRR:LipidConc:TFR2 |
| FRR:LipidConc:LipidcConc2 |
| FRR:Buffer:Solvent |
| FRR:Solvent:LipidConc2 |
| LipidConc:Temp:FRR2 |
| LipidConc:Lipid:Solvent |
| LipidConc:Lipid:TFR2 |
| LipidConc:Lipid:FRR2 |
| Temp:Lipid:Solvent |
| Lipid:Solvent:TFR2 |
| Buffer:Solvent:TFR2 |
| TFR:FRR:LipidConc:Temp |
| TFR:FRR:LipidConc:Lipid |
| TFR:FRR:Temp:LipidConc2 |
| TFR:FRR:Lipid:LipidConc2 |
| TFR:FRR:Solvent:LipidConc2 |
| TFR:Temp:Lipid:Buffer |
| TFR:Temp:Buffer:TFR2 |
| TFR:Temp:Buffer:FRR2 |
| TFR:Temp:FRR2:LipidConc2 |
| TFR:Lipid:Buffer:TFR2 |
| TFR:Buffer:Solvent:TFR2 |
| FRR:LipidConc:Temp:Lipid |
| FRR:LipidConc:Temp:Solvent |
| FRR:LipidConc:Temp:LipidConc2 |
| FRR:LipidConc:FRR2:LipidConc2 |
| FRR:Lipid:Buffer:Solvent |
| LipidConc:Temp:Buffer:TFR2 |
| LipidConc:Temp:Buffer:FRR2 |
| LipidConc:TFR2:FRR2:LipidConc2 |
| Temp:Lipid:Buffer:Solvent |
Disclaimer/Publisher’s Note: The statements, opinions and data contained in all publications are solely those of the individual author(s) and contributor(s) and not of MDPI and/or the editor(s). MDPI and/or the editor(s) disclaim responsibility for any injury to people or property resulting from any ideas, methods, instructions or products referred to in the content. |
© 2024 by the authors. Licensee MDPI, Basel, Switzerland. This article is an open access article distributed under the terms and conditions of the Creative Commons Attribution (CC BY) license (https://creativecommons.org/licenses/by/4.0/).
Share and Cite
Lindsay, S.; Tumolva, O.; Khamiakova, T.; Coppenolle, H.; Kovarik, M.; Shah, S.; Holm, R.; Perrie, Y. Can We Simplify Liposome Manufacturing Using a Complex DoE Approach? Pharmaceutics 2024, 16, 1159. https://doi.org/10.3390/pharmaceutics16091159
Lindsay S, Tumolva O, Khamiakova T, Coppenolle H, Kovarik M, Shah S, Holm R, Perrie Y. Can We Simplify Liposome Manufacturing Using a Complex DoE Approach? Pharmaceutics. 2024; 16(9):1159. https://doi.org/10.3390/pharmaceutics16091159
Chicago/Turabian StyleLindsay, Sarah, Olympia Tumolva, Tatsiana Khamiakova, Hans Coppenolle, Martin Kovarik, Sanket Shah, René Holm, and Yvonne Perrie. 2024. "Can We Simplify Liposome Manufacturing Using a Complex DoE Approach?" Pharmaceutics 16, no. 9: 1159. https://doi.org/10.3390/pharmaceutics16091159
APA StyleLindsay, S., Tumolva, O., Khamiakova, T., Coppenolle, H., Kovarik, M., Shah, S., Holm, R., & Perrie, Y. (2024). Can We Simplify Liposome Manufacturing Using a Complex DoE Approach? Pharmaceutics, 16(9), 1159. https://doi.org/10.3390/pharmaceutics16091159

