Premature Activation of the HIV-1 Protease Is Influenced by Polymorphisms in the Hinge Region
Abstract
1. Introduction
2. Materials and Methods
2.1. Plasmids
2.2. Antiretroviral Drugs
2.3. Virus Production
2.4. Nanoscale Flow Cytometry
2.4.1. Biosafety
2.4.2. Analysis
2.5. Infection Assay
2.6. Western Blot
3. Results
3.1. The VIPER-Vpr Nanoscale Flow Cytometry Assay Can Simultaneously Quantify Protease Activity and Particle Production
3.2. Assessing Premature Protease Activation Using Nanoscale Flow Cytometry
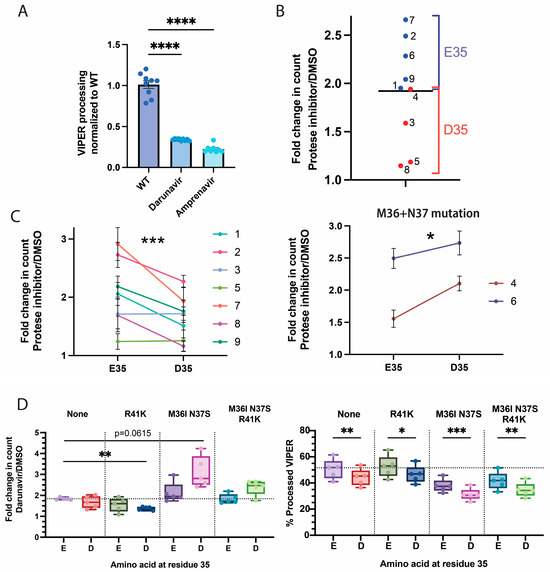
3.3. Antiretroviral Inhibitors Have Distinctive Effects on Protease Function and Particle Production
3.4. Polymorphic Hinge Mutations Can Alter Rates of Premature Protease Activation
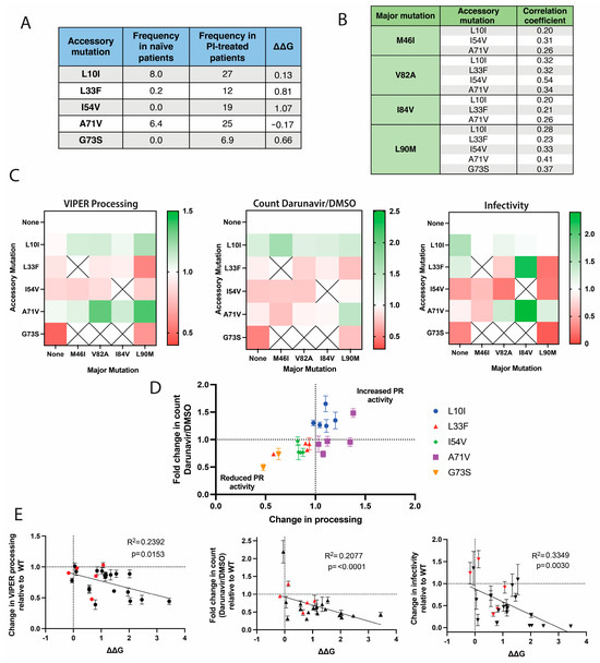
3.5. The Impact of Major Mutations on Protease Activation and Viral Replicative Fitness
3.6. The Impact of Accessory Mutations on Protease Activation and Viral Replicative Fitness
4. Discussion
Author Contributions
Funding
Institutional Review Board Statement
Informed Consent Statement
Data Availability Statement
Conflicts of Interest
References
- Todd, M.J.; Semo, N.; Freire, E. The Structural Stability of the HIV-1 Protease. J. Mol. Biol. 1998, 283, 475–488. [Google Scholar] [CrossRef] [PubMed]
 - Tessmer, U.; Kräusslich, H.G. Cleavage of Human Immunodeficiency Virus Type 1 Proteinase from the N-Terminally Adjacent p6* Protein Is Essential for Efficient Gag Polyprotein Processing and Viral Infectivity. J. Virol. 1998, 72, 3459–3463. [Google Scholar] [CrossRef]
 - Francis, A.C.; Melikyan, G.B. Single HIV-1 Imaging Reveals Progression of Infection through CA-Dependent Steps of Docking at the Nuclear Pore, Uncoating, and Nuclear Transport. Cell Host Microbe 2018, 23, 536–548.e6. [Google Scholar] [CrossRef] [PubMed]
 - Lahaye, X.; Satoh, T.; Gentili, M.; Cerboni, S.; Conrad, C.; Hurbain, I.; El Marjou, A.; Lacabaratz, C.; Lelièvre, J.-D.; Manel, N. The Capsids of HIV-1 and HIV-2 Determine Immune Detection of the Viral cDNA by the Innate Sensor cGAS in Dendritic Cells. Immunity 2013, 39, 1132–1142. [Google Scholar] [CrossRef] [PubMed]
 - Rasaiyaah, J.; Tan, C.P.; Fletcher, A.J.; Price, A.J.; Blondeau, C.; Hilditch, L.; Jacques, D.A.; Selwood, D.L.; James, L.C.; Noursadeghi, M.; et al. HIV-1 Evades Innate Immune Recognition through Specific Cofactor Recruitment. Nature 2013, 503, 402–405. [Google Scholar] [CrossRef] [PubMed]
 - Kol, N.; Shi, Y.; Tsvitov, M.; Barlam, D.; Shneck, R.Z.; Kay, M.S.; Rousso, I. A Stiffness Switch in Human Immunodeficiency Virus. Biophys. J. 2007, 92, 1777–1783. [Google Scholar] [CrossRef]
 - Chojnacki, J.; Staudt, T.; Glass, B.; Bingen, P.; Engelhardt, J.; Anders, M.; Schneider, J.; Müller, B.; Hell, S.W.; Kräusslich, H.-G. Maturation-Dependent HIV-1 Surface Protein Redistribution Revealed by Fluorescence Nanoscopy. Science 2012, 338, 524–528. [Google Scholar] [CrossRef] [PubMed]
 - Murakami, T.; Ablan, S.; Freed, E.O.; Tanaka, Y. Regulation of Human Immunodeficiency Virus Type 1 Env-Mediated Membrane Fusion by Viral Protease Activity. J. Virol. 2004, 78, 1026–1031. [Google Scholar] [CrossRef] [PubMed]
 - Roy, N.H.; Chan, J.; Lambelé, M.; Thali, M. Clustering and Mobility of HIV-1 Env at Viral Assembly Sites Predict Its Propensity to Induce Cell-Cell Fusion. J. Virol. 2013, 87, 7516–7525. [Google Scholar] [CrossRef] [PubMed]
 - Wyma, D.J.; Jiang, J.; Shi, J.; Zhou, J.; Lineberger, J.E.; Miller, M.D.; Aiken, C. Coupling of Human Immunodeficiency Virus Type 1 Fusion to Virion Maturation: A Novel Role of the gp41 Cytoplasmic Tail. J. Virol. 2004, 78, 3429–3435. [Google Scholar] [CrossRef]
 - Jiang, J.; Aiken, C. Maturation-Dependent Human Immunodeficiency Virus Type 1 Particle Fusion Requires a Carboxyl-Terminal Region of the gp41 Cytoplasmic Tail. J. Virol. 2007, 81, 9999–10008. [Google Scholar] [CrossRef] [PubMed]
 - Clutter, D.S.; Jordan, M.R.; Bertagnolio, S.; Shafer, R.W. HIV-1 Drug Resistance and Resistance Testing. Infect. Genet. Evol. 2016, 46, 292–307. [Google Scholar] [CrossRef] [PubMed]
 - Colonno, R.J.; Thiry, A.; Limoli, K.; Parkin, N. Activities of Atazanavir (BMS-232632) against a Large Panel of Human Immunodeficiency Virus Type 1 Clinical Isolates Resistant to One or More Approved Protease Inhibitors. Antimicrob. Agents Chemother. 2003, 47, 1324–1333. [Google Scholar] [CrossRef] [PubMed]
 - Kempf, D.J.; Isaacson, J.D.; King, M.S.; Brun, S.C.; Xu, Y.; Real, K.; Bernstein, B.M.; Japour, A.J.; Sun, E.; Rode, R.A. Identification of Genotypic Changes in Human Immunodeficiency Virus Protease That Correlate with Reduced Susceptibility to the Protease Inhibitor Lopinavir among Viral Isolates from Protease Inhibitor-Experienced Patients. J. Virol. 2001, 75, 7462–7469. [Google Scholar] [CrossRef] [PubMed]
 - Gardner, E.M.; Burman, W.J.; Steiner, J.F.; Anderson, P.L.; Bangsberg, D.R. Antiretroviral Medication Adherence and the Development of Class-Specific Antiretroviral Resistance. AIDS 2009, 23, 1035–1046. [Google Scholar] [CrossRef] [PubMed]
 - Panel on Antiretroviral Guidelines for Adults and Adolescents. Guidelines for the Use of Antiretroviral Agents in Adults and Adolescents with HIV. Dep. Health Hum. Serv. 1998, 5, 79–104. Available online: https://clinicalinfo.hiv.gov/en/guidelines/adult-and-adolescent-arv (accessed on 28 April 2024).
 - Jespersen, S.; Hønge, B.L.; Krarup, H.; Medstrand, P.; Sørensen, A.; Medina, C.; Té, D.D.S.; Correira, F.G.; Erikstrup, C.; Østergaard, L.; et al. Protease Inhibitors or NNRTIs as First-Line HIV-1 Treatment in West Africa (PIONA): A Randomized Controlled Trial. J. Acquir. Immune Defic. Syndr. 2018, 79, 386–393. [Google Scholar] [CrossRef]
 - De Meyer, S.; Hill, A.; Picchio, G.; DeMasi, R.; De Paepe, E.; de Béthune, M.-P. Influence of Baseline Protease Inhibitor Resistance on the Efficacy of Darunavir/ritonavir or Lopinavir/ritonavir in the TITAN Trial. J. Acquir. Immune Defic. Syndr. 2008, 49, 563–564. [Google Scholar] [CrossRef] [PubMed]
 - World Health Organization. Medicines for HIV, Viral Hepatitis, and Sexually Transmitted Infections in Low- and Middle-Income Countries: Forecasts of Global Demand for 2022–2026; World Health Organization: Geneva, Switzerland, 2023.
 - Rhee, S.-Y.; Gonzales, M.J.; Kantor, R.; Betts, B.J.; Ravela, J.; Shafer, R.W. Human Immunodeficiency Virus Reverse Transcriptase and Protease Sequence Database. Nucleic Acids Res. 2003, 31, 298–303. [Google Scholar] [CrossRef]
 - Shafer, R.W. Rationale and Uses of a Public HIV Drug-Resistance Database. J. Infect. Dis. 2006, 194 (Suppl. S1), S51–S58. [Google Scholar] [CrossRef]
 - Wensing, A.M.; Calvez, V.; Ceccherini-Silberstein, F.; Charpentier, C.; Günthard, H.F.; Paredes, R.; Shafer, R.W.; Richman, D.D. 2022 Update of the Drug Resistance Mutations in HIV-1. Top. Antivir. Med. 2022, 30, 559–574. [Google Scholar] [PubMed]
 - Chang, M.W.; Torbett, B.E. Accessory Mutations Maintain Stability in Drug-Resistant HIV-1 Protease. J. Mol. Biol. 2011, 410, 756–760. [Google Scholar] [CrossRef] [PubMed]
 - Weikl, T.R.; Hemmateenejad, B. Accessory Mutations Balance the Marginal Stability of the HIV-1 Protease in Drug Resistance. Proteins Struct. Funct. Bioinf. 2020, 88, 476–484. [Google Scholar] [CrossRef] [PubMed]
 - Mata-Munguía, C.; Escoto-Delgadillo, M.; Torres-Mendoza, B.; Flores-Soto, M.; Vázquez-Torres, M.; Gálvez-Gastelum, F.; Viniegra-Osorio, A.; Castillero-Manzano, M.; Vázquez-Valls, E. Natural Polymorphisms and Unusual Mutations in HIV-1 Protease with Potential Antiretroviral Resistance: A Bioinformatic Analysis. BMC Bioinform. 2014, 15, 72. [Google Scholar] [CrossRef] [PubMed]
 - Tabler, C.O.; Wegman, S.J.; Chen, J.; Shroff, H.; Alhusaini, N.; Tilton, J.C. The HIV-1 Viral Protease Is Activated during Assembly and Budding Prior to Particle Release. J. Virol. 2022, 96, e0219821. [Google Scholar] [CrossRef] [PubMed]
 - Karacostas, V.; Wolffe, E.J.; Nagashima, K.; Gonda, M.A.; Moss, B. Overexpression of the HIV-1 Gag-Pol Polyprotein Results in Intracellular Activation of HIV-1 Protease and Inhibition of Assembly and Budding of Virus-like Particles. Virology 1993, 193, 661–671. [Google Scholar] [CrossRef] [PubMed]
 - Park, J.; Morrow, C.D. Overexpression of the Gag-Pol Precursor from Human Immunodeficiency Virus Type 1 Proviral Genomes Results in Efficient Proteolytic Processing in the Absence of Virion Production. J. Virol. 1991, 65, 5111–5117. [Google Scholar] [CrossRef] [PubMed]
 - Strack, P.R.; Frey, M.W.; Rizzo, C.J.; Cordova, B.; George, H.J.; Meade, R.; Ho, S.P.; Corman, J.; Tritch, R.; Korant, B.D. Apoptosis Mediated by HIV Protease Is Preceded by Cleavage of Bcl-2. Proc. Natl. Acad. Sci. USA 1996, 93, 9571–9576. [Google Scholar] [CrossRef] [PubMed]
 - Nie, Z.; Bren, G.D.; Rizza, S.A.; Badley, A.D. HIV Protease Cleavage of Procaspase 8 Is Necessary for Death of HIV-Infected Cells. Open Virol. J. 2008, 2, 1–7. [Google Scholar] [CrossRef]
 - Wang, Q.; Gao, H.; Clark, K.M.; Mugisha, C.S.; Davis, K.; Tang, J.P.; Harlan, G.H.; DeSelm, C.J.; Presti, R.M.; Kutluay, S.B.; et al. CARD8 Is an Inflammasome Sensor for HIV-1 Protease Activity. Science 2021, 371, eabe1707. [Google Scholar] [CrossRef]
 - Jochmans, D.; Anders, M.; Keuleers, I.; Smeulders, L.; Kräusslich, H.-G.; Kraus, G.; Müller, B. Selective Killing of Human Immunodeficiency Virus Infected Cells by Non-Nucleoside Reverse Transcriptase Inhibitor-Induced Activation of HIV Protease. Retrovirology 2010, 7, 89. [Google Scholar] [CrossRef]
 - Keele, B.F.; Giorgi, E.E.; Salazar-Gonzalez, J.F.; Decker, J.M.; Pham, K.T.; Salazar, M.G.; Sun, C.; Grayson, T.; Wang, S.; Li, H.; et al. Identification and Characterization of Transmitted and Early Founder Virus Envelopes in Primary HIV-1 Infection. Proc. Natl. Acad. Sci. USA 2008, 105, 7552–7557. [Google Scholar] [CrossRef]
 - Salazar-Gonzalez, J.F.; Salazar, M.G.; Keele, B.F.; Learn, G.H.; Giorgi, E.E.; Li, H.; Decker, J.M.; Wang, S.; Baalwa, J.; Kraus, M.H.; et al. Genetic Identity, Biological Phenotype, and Evolutionary Pathways of Transmitted/founder Viruses in Acute and Early HIV-1 Infection. J. Exp. Med. 2009, 206, 1273–1289. [Google Scholar] [CrossRef] [PubMed]
 - Bonar, M.M.; Tabler, C.O.; Haqqani, A.A.; Lapointe, L.E.; Galiatsos, J.A.; Joussef-Piña, S.; Quiñones-Mateu, M.E.; Tilton, J.C. Nanoscale Flow Cytometry Reveals Interpatient Variability in HIV Protease Activity That Correlates with Viral Infectivity and Identifies Drug-Resistant Viruses. Sci. Rep. 2020, 10, 18101. [Google Scholar] [CrossRef] [PubMed]
 - Bonar, M.M.; Tilton, J.C. High Sensitivity Detection and Sorting of Infectious Human Immunodeficiency Virus (HIV-1) Particles by Flow Virometry. Virology 2017, 505, 80–90. [Google Scholar] [CrossRef] [PubMed]
 - O’Doherty, U.; Swiggard, W.J.; Malim, M.H. Human Immunodeficiency Virus Type 1 Spinoculation Enhances Infection through Virus Binding. J. Virol. 2000, 74, 10074–10080. [Google Scholar] [CrossRef]
 - Paxton, W.; Connor, R.I.; Landau, N.R. Incorporation of Vpr into Human Immunodeficiency Virus Type 1 Virions: Requirement for the p6 Region of Gag and Mutational Analysis. J. Virol. 1993, 67, 7229–7237. [Google Scholar] [CrossRef]
 - Shu, X.; Leiderman, P.; Gepshtein, R.; Smith, N.R.; Kallio, K.; Huppert, D.; Remington, S.J. An Alternative Excited-State Proton Transfer Pathway in Green Fluorescent Protein Variant S205V. Protein Sci. 2007, 16, 2703–2710. [Google Scholar] [CrossRef]
 - Berman, H.M.; Westbrook, J.; Feng, Z.; Gilliland, G.; Bhat, T.N.; Weissig, H.; Shindyalov, I.N.; Bourne, P.E. The Protein Data Bank. Nucleic Acids Res. 2000, 28, 235–242. [Google Scholar] [CrossRef]
 - Bendjennat, M.; Saffarian, S. The Race against Protease Activation Defines the Role of ESCRTs in HIV Budding. PLoS Pathog. 2016, 12, e1005657. [Google Scholar] [CrossRef]
 - Heaslet, H.; Rosenfeld, R.; Giffin, M.; Lin, Y.C.; Tam, K.; Torbett, B.E.; Elder, J.H.; McRee, D.E.; Stout, C.D. Conformational Flexibility in the Flap Domains of Ligand-Free HIV Protease. Acta Crystallogr. D Biol. Crystallogr. 2007, 63, 866–875. [Google Scholar] [CrossRef] [PubMed]
 - Rhee, S.-Y.; Kantor, R.; Katzenstein, D.A.; Camacho, R.; Morris, L.; Sirivichayakul, S.; Jorgensen, L.; Brigido, L.F.; Schapiro, J.M.; Shafer, R.W.; et al. HIV-1 Pol Mutation Frequency by Subtype and Treatment Experience: Extension of the HIVseq Program to Seven Non-B Subtypes. AIDS 2006, 20, 643–651. [Google Scholar] [CrossRef] [PubMed]
 - Shafer, R.W.; Jung, D.R.; Betts, B.J. Human Immunodeficiency Virus Type 1 Reverse Transcriptase and Protease Mutation Search Engine for Queries. Nat. Med. 2000, 6, 1290–1292. [Google Scholar] [CrossRef] [PubMed]
 - Meiselbach, H.; Horn, A.H.C.; Harrer, T.; Sticht, H. Insights into Amprenavir Resistance in E35D HIV-1 Protease Mutation from Molecular Dynamics and Binding Free-Energy Calculations. J. Mol. Model. 2007, 13, 297–304. [Google Scholar] [CrossRef] [PubMed]
 - Liu, Z.; Huang, X.; Hu, L.; Pham, L.; Poole, K.M.; Tang, Y.; Mahon, B.P.; Tang, W.; Li, K.; Goldfarb, N.E.; et al. Effects of Hinge-Region Natural Polymorphisms on Human Immunodeficiency Virus-Type 1 Protease Structure, Dynamics, and Drug Pressure Evolution. J. Biol. Chem. 2016, 291, 22741–22756. [Google Scholar] [CrossRef] [PubMed]
 - Dehouck, Y.; Kwasigroch, J.M.; Gilis, D.; Rooman, M. PoPMuSiC 2.1: A Web Server for the Estimation of Protein Stability Changes upon Mutation and Sequence Optimality. BMC Bioinform. 2011, 12, 151. [Google Scholar] [CrossRef]
 - Prabu-Jeyabalan, M.; Nalivaika, E.; Schiffer, C.A. Substrate Shape Determines Specificity of Recognition for HIV-1 Protease: Analysis of Crystal Structures of Six Substrate Complexes. Structure 2002, 10, 369–381. [Google Scholar] [CrossRef] [PubMed]
 - Prabu-Jeyabalan, M.; Nalivaika, E.; Schiffer, C.A. Substrate Shape Determines Specificity of Recognition for HIV-1 Protease: Analysis of Crystal Structures of Six Substrate Complexes. 2002. Available online: https://www.rcsb.org/structure/1kj4 (accessed on 15 March 2024).
 - Henderson, G.J.; Lee, S.-K.; Irlbeck, D.M.; Harris, J.; Kline, M.; Pollom, E.; Parkin, N.; Swanstrom, R. Interplay between Single Resistance-Associated Mutations in the HIV-1 Protease and Viral Infectivity, Protease Activity, and Inhibitor Sensitivity. Antimicrob. Agents Chemother. 2012, 56, 623–633. [Google Scholar] [CrossRef]
 - Yuan, H.; Liu, Z.; Wu, X.; Wu, M.; Fang, Q.; Zhang, X.; Shi, T.; Tully, D.C.; Zhang, T. Prevalence of Transmitted HIV-1 Drug Resistance among Treatment-Naive Individuals in China, 2000–2016. Arch. Virol. 2021, 166, 2451–2460. [Google Scholar] [CrossRef]
 - Agniswamy, J.; Louis, J.M.; Roche, J.; Harrison, R.W.; Weber, I.T. Structural Studies of a Rationally Selected Multi-Drug Resistant HIV-1 Protease Reveal Synergistic Effect of Distal Mutations on Flap Dynamics. PLoS ONE 2016, 11, e0168616. [Google Scholar] [CrossRef]
 - Yanchunas, J., Jr.; Langley, D.R.; Tao, L.; Rose, R.E.; Friborg, J.; Colonno, R.J.; Doyle, M.L. Molecular Basis for Increased Susceptibility of Isolates with Atazanavir Resistance-Conferring Substitution I50L to Other Protease Inhibitors. Antimicrob. Agents Chemother. 2005, 49, 3825–3832. [Google Scholar] [CrossRef] [PubMed]
 - Liu, F.; Boross, P.I.; Wang, Y.-F.; Tozser, J.; Louis, J.M.; Harrison, R.W.; Weber, I.T. Kinetic, Stability, and Structural Changes in High-Resolution Crystal Structures of HIV-1 Protease with Drug-Resistant Mutations L24I, I50V, and G73S. J. Mol. Biol. 2005, 354, 789–800. [Google Scholar] [CrossRef] [PubMed]
 - Marcelin, A.-G.; Lamotte, C.; Delaugerre, C.; Ktorza, N.; Ait Mohand, H.; Cacace, R.; Bonmarchand, M.; Wirden, M.; Simon, A.; Bossi, P.; et al. Genotypic Inhibitory Quotient as Predictor of Virological Response to Ritonavir-Amprenavir in Human Immunodeficiency Virus Type 1 Protease Inhibitor-Experienced Patients. Antimicrob. Agents Chemother. 2003, 47, 594–600. [Google Scholar] [CrossRef] [PubMed]
 - Kandathil, A.J.; Joseph, A.P.; Kannangai, R.; Srinivasan, N.; Abraham, O.C.; Pulimood, S.A.; Sridharan, G. Structural Basis of Drug Resistance by Genetic Variants of HIV Type 1 Clade c Protease from India. AIDS Res. Hum. Retroviruses 2009, 25, 511–519. [Google Scholar] [CrossRef] [PubMed]
 - Ode, H.; Matsuyama, S.; Hata, M.; Neya, S.; Kakizawa, J.; Sugiura, W.; Hoshino, T. Computational Characterization of Structural Role of the Non-Active Site Mutation M36I of Human Immunodeficiency Virus Type 1 Protease. J. Mol. Biol. 2007, 370, 598–607. [Google Scholar] [CrossRef] [PubMed]
 - Servais, J.; Lambert, C.; Fontaine, E.; Plesséria, J.M.; Robert, I.; Arendt, V.; Staub, T.; Schneider, F.; Hemmer, R.; Burtonboy, G.; et al. Variant Human Immunodeficiency Virus Type 1 Proteases and Response to Combination Therapy Including a Protease Inhibitor. Antimicrob. Agents Chemother. 2001, 45, 893–900. [Google Scholar] [CrossRef] [PubMed]
 - Clemente, J.C.; Hemrajani, R.; Blum, L.E.; Goodenow, M.M.; Dunn, B.M. Secondary Mutations M36I and A71V in the Human Immunodeficiency Virus Type 1 Protease Can Provide an Advantage for the Emergence of the Primary Mutation D30N. Biochemistry 2003, 42, 15029–15035. [Google Scholar] [CrossRef]
 - Costa, M.G.S.; Benetti-Barbosa, T.G.; Desdouits, N.; Blondel, A.; Bisch, P.M.; Pascutti, P.G.; Batista, P.R. Impact of M36I Polymorphism on the Interaction of HIV-1 Protease with Its Substrates: Insights from Molecular Dynamics. BMC Genom. 2014, 15 (Suppl. S7), S5. [Google Scholar] [CrossRef] [PubMed]
 - Doyon, L.; Croteau, G.; Thibeault, D.; Poulin, F.; Pilote, L.; Lamarre, D. Second Locus Involved in Human Immunodeficiency Virus Type 1 Resistance to Protease Inhibitors. J. Virol. 1996, 70, 3763–3769. [Google Scholar] [CrossRef]
 - Mammano, F.; Petit, C.; Clavel, F. Resistance-Associated Loss of Viral Fitness in Human Immunodeficiency Virus Type 1: Phenotypic Analysis of Protease and Gag Coevolution in Protease Inhibitor-Treated Patients. J. Virol. 1998, 72, 7632–7637. [Google Scholar] [CrossRef]
 - Verheyen, J.; Litau, E.; Sing, T.; Däumer, M.; Balduin, M.; Oette, M.; Fätkenheuer, G.; Rockstroh, J.K.; Schuldenzucker, U.; Hoffmann, D.; et al. Compensatory Mutations at the HIV Cleavage Sites p7/p1 and p1/p6-Gag in Therapy-Naive and Therapy-Experienced Patients. Antivir. Ther. 2006, 11, 879–887. [Google Scholar] [CrossRef] [PubMed]
 - Özen, A.; Lin, K.-H.; Kurt Yilmaz, N.; Schiffer, C.A. Structural Basis and Distal Effects of Gag Substrate Coevolution in Drug Resistance to HIV-1 Protease. Proc. Natl. Acad. Sci. USA 2014, 111, 15993–15998. [Google Scholar] [CrossRef] [PubMed]
 - Schock, H.B.; Garsky, V.M.; Kuo, L.C. Mutational Anatomy of an HIV-1 Protease Variant Conferring Cross-Resistance to Protease Inhibitors in Clinical Trials. Compensatory Modulations of Binding and Activity. J. Biol. Chem. 1996, 271, 31957–31963. [Google Scholar] [CrossRef] [PubMed]
 - Mótyán, J.A.; Kassay, N.; Matúz, K.; Tőzsér, J. Different Mutation Tolerance of Lentiviral (HIV-1) and Deltaretroviral (BLV and HTLV) Protease Precursors. Viruses 2022, 14, 1888. [Google Scholar] [CrossRef]
 - McClung, R.P.; Oster, A.M.; Ocfemia, M.C.B.; Saduvala, N.; Heneine, W.; Johnson, J.A.; Hernandez, A.L. Transmitted Drug Resistance Among Human Immunodeficiency Virus (HIV)-1 Diagnoses in the United States, 2014-2018. Clin. Infect. Dis. 2022, 74, 1055–1062. [Google Scholar] [CrossRef]
 








Disclaimer/Publisher’s Note: The statements, opinions and data contained in all publications are solely those of the individual author(s) and contributor(s) and not of MDPI and/or the editor(s). MDPI and/or the editor(s) disclaim responsibility for any injury to people or property resulting from any ideas, methods, instructions or products referred to in the content.  | 
© 2024 by the authors. Licensee MDPI, Basel, Switzerland. This article is an open access article distributed under the terms and conditions of the Creative Commons Attribution (CC BY) license (https://creativecommons.org/licenses/by/4.0/).
Share and Cite
Tabler, C.O.; Wegman, S.J.; Alhusaini, N.; Lee, N.F.; Tilton, J.C. Premature Activation of the HIV-1 Protease Is Influenced by Polymorphisms in the Hinge Region. Viruses 2024, 16, 849. https://doi.org/10.3390/v16060849
Tabler CO, Wegman SJ, Alhusaini N, Lee NF, Tilton JC. Premature Activation of the HIV-1 Protease Is Influenced by Polymorphisms in the Hinge Region. Viruses. 2024; 16(6):849. https://doi.org/10.3390/v16060849
Chicago/Turabian StyleTabler, Caroline O., Sarah J. Wegman, Najwa Alhusaini, Nicole F. Lee, and John C. Tilton. 2024. "Premature Activation of the HIV-1 Protease Is Influenced by Polymorphisms in the Hinge Region" Viruses 16, no. 6: 849. https://doi.org/10.3390/v16060849
APA StyleTabler, C. O., Wegman, S. J., Alhusaini, N., Lee, N. F., & Tilton, J. C. (2024). Premature Activation of the HIV-1 Protease Is Influenced by Polymorphisms in the Hinge Region. Viruses, 16(6), 849. https://doi.org/10.3390/v16060849
        
                                                
