Characterization of Nasal Mucosal T Cells in Horses and Their Response to Equine Herpesvirus Type 1
Abstract
1. Introduction
2. Materials and Methods
2.1. Horses
2.2. Experimental EHV-1 Infection In Vivo
2.3. Nasal and Peripheral Cell Collection and Processing
2.4. In Vitro T Cell Stimulation
2.5. Intra- and Extracellular Staining for Flow Cytometry
2.6. Fluorescent Bead-Based Assay for IFN-γ
2.7. Tissue Collection and Immunofluorescence
2.8. Statistical Analysis
3. Results
3.1. EHV-1 Infection Provokes an Increase in Intranasal T Cells
3.2. Mucosal and Peripheral T-Cell Percentages in Healthy Horses
3.3. Location of Mucosal T Cells in the URT
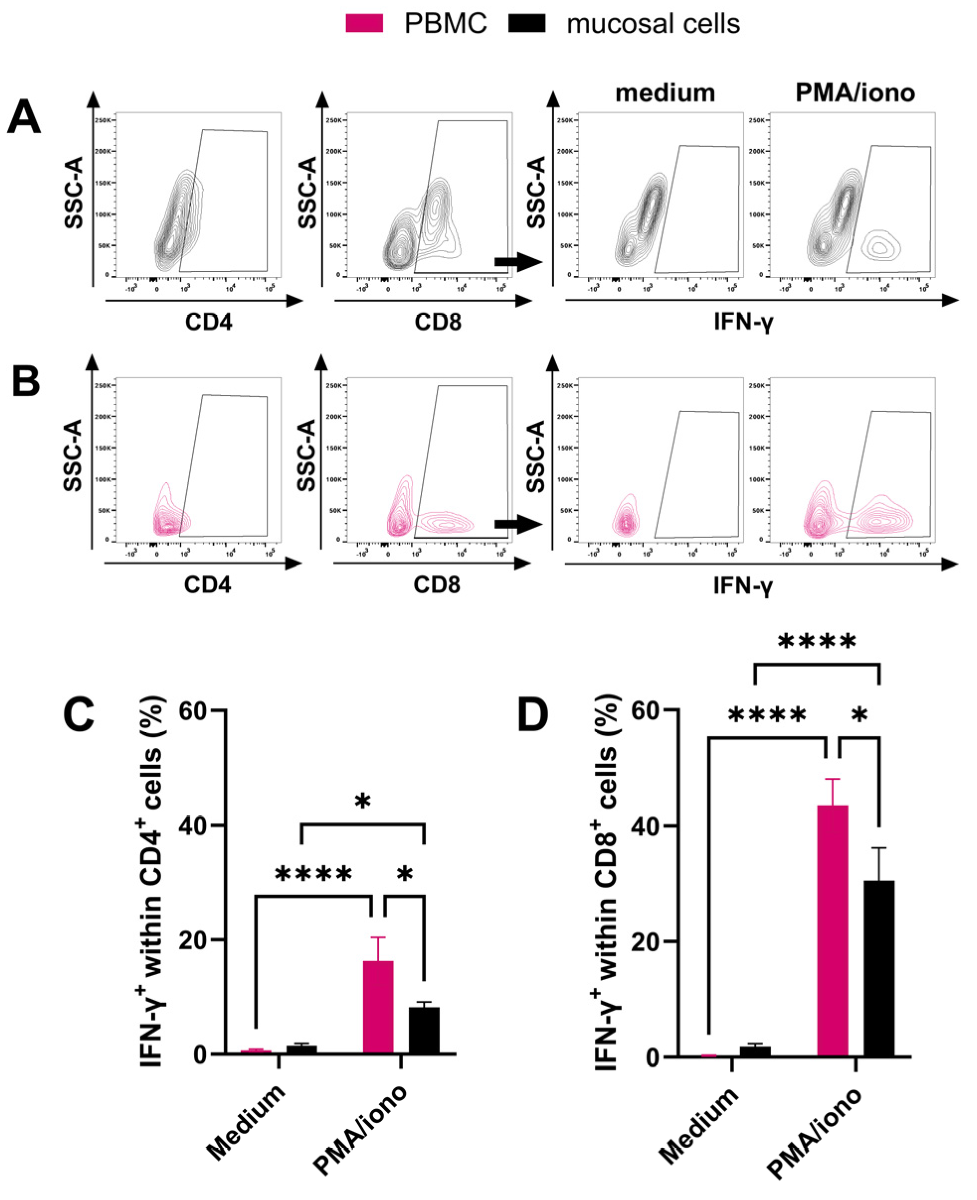
3.4. Polyclonal Activation of Nasal Mucosal T Cells
3.5. IFN-γ Responses of Mucosal T Cells after In Vitro Re-Stimulation with EHV-1
4. Discussion
5. Conclusions
Author Contributions
Funding
Institutional Review Board Statement
Informed Consent Statement
Data Availability Statement
Acknowledgments
Conflicts of Interest
References
- Fournier, M.; Lebargy, F.; Ladurie, F.L.R.; Lenormand, E.; Pariente, R. Intraepithelial T-Lymphocyte Subsets in the Airways of Normal Subjects and of Patients with Chronic Bronchitis. Am. Rev. Respir. Dis. 1989, 140, 737–742. [Google Scholar] [CrossRef] [PubMed]
- Snyder, M.E.; Farber, D.L. Human Lung Tissue Resident Memory T Cells in Health and Disease. Curr. Opin. Immunol. 2019, 59, 101–108. [Google Scholar] [CrossRef] [PubMed]
- Bienenstock, J.; McDermott, M.R. Bronchus- and Nasal-associated Lymphoid Tissues. Immunol. Rev. 2005, 206, 22–31. [Google Scholar] [CrossRef] [PubMed]
- Buggert, M.; Price, D.A.; Mackay, L.K.; Betts, M.R. Human Circulating and Tissue-Resident Memory CD8+ T Cells. Nat. Immunol. 2023, 24, 1076–1086. [Google Scholar] [CrossRef]
- Cheroutre, H.; Huang, Y. Crosstalk Between Adaptive and Innate Immune Cells Leads to High Quality Immune Protection at the Mucosal Borders. In Crossroads Between Innate and Adaptive Immunity IV; Katsikis, P.D., Schoenberger, S.P., Pulendran, B., Eds.; Advances in Experimental Medicine and Biology; Springer: New York, NY, USA, 2013; Volume 785, pp. 43–47. ISBN 978-1-4614-6216-3. [Google Scholar]
- Yunis, J.; Short, K.R.; Yu, D. Severe Respiratory Viral Infections: T-Cell Functions Diverging from Immunity to Inflammation. Trends Microbiol. 2023, 31, 644–656. [Google Scholar] [CrossRef]
- Gilkerson, J.R.; Bailey, K.E.; Diaz-Méndez, A.; Hartley, C.A. Update on Viral Diseases of the Equine Respiratory Tract. Vet. Clin. N. Am. Equine Pract. 2015, 31, 91–104. [Google Scholar] [CrossRef]
- Allen, G. Respiratory Infections by Equine Herpesvirus Types 1 and 4. In Equine Respiratory Diseases; Lekeux, P., Ed.; International Veterinary Information Service: Ithaca, NY, USA, 2002. [Google Scholar]
- Edington, N.; Welch, H.M.; Griffiths, L. The Prevalence of Latent Equid Herpesviruses in the Tissues of 40 Abattoir Horses. Equine Vet. J. 1994, 26, 140–142. [Google Scholar] [CrossRef]
- Allen, G.P. Risk Factors for Development of Neurologic Disease after Experimental Exposure to Equine Herpesvirus-1 in Horses. Am. J. Vet. Res. 2008, 69, 1595–1600. [Google Scholar] [CrossRef]
- Patel, J.R.; Edington, N.; Mumford, J.A. Variation in Cellular Tropism between Isolates of Equine Herpesvirus-1 in Foals. Arch. Virol. 1982, 74, 41–51. [Google Scholar] [CrossRef]
- Kydd, J.H.; Smith, K.C.; Hannant, D.; Livesay, G.J.; Mumford, J.A. Distribution of Equid Herpesvirus-1 (EHV-1) in Respiratory Tract Associated Lymphoid Tissue: Implications for Cellular Immunity. Equine Vet. J. 1994, 26, 470–473. [Google Scholar] [CrossRef]
- Baghi, H.B.; Nauwynck, H.J. Impact of Equine Herpesvirus Type 1 (EHV-1) Infection on the Migration of Monocytic Cells through Equine Nasal Mucosa. Comp. Immunol. Microbiol. Infect. Dis. 2014, 37, 321–329. [Google Scholar] [CrossRef] [PubMed]
- Wimer, C.L.; Schnabel, C.L.; Perkins, G.; Babasyan, S.; Freer, H.; Stout, A.E.; Rollins, A.; Osterrieder, N.; Goodman, L.B.; Glaser, A.; et al. The Deletion of the ORF1 and ORF71 Genes Reduces Virulence of the Neuropathogenic EHV-1 Strain Ab4 without Compromising Host Immunity in Horses. PLoS ONE 2018, 13, e0206679. [Google Scholar] [CrossRef] [PubMed]
- Schnabel, C.L.; Wimer, C.L.; Perkins, G.; Babasyan, S.; Freer, H.; Watts, C.; Rollins, A.; Osterrieder, N.; Wagner, B. Deletion of the ORF2 Gene of the Neuropathogenic Equine Herpesvirus Type 1 Strain Ab4 Reduces Virulence While Maintaining Strong Immunogenicity. BMC Vet. Res. 2018, 14, 245. [Google Scholar] [CrossRef] [PubMed]
- Laval, K.; Favoreel, H.W.; Nauwynck, H.J. Equine Herpesvirus Type 1 Replication Is Delayed in CD172a+ Monocytic Cells and Controlled by Histone Deacetylases. J. Gen. Virol. 2015, 96, 118–130. [Google Scholar] [CrossRef] [PubMed]
- Osterrieder, N.; Van de Walle, G.R. Pathogenic Potential of Equine Alphaherpesviruses: The Importance of the Mononuclear Cell Compartment in Disease Outcome. Vet. Microbiol. 2010, 143, 21–28. [Google Scholar] [CrossRef]
- Kydd, J.H.; Townsend, H.G.G.; Hannant, D. The Equine Immune Response to Equine Herpesvirus-1: The Virus and Its Vaccines. Vet. Immunol. Immunopathol. 2006, 111, 15–30. [Google Scholar] [CrossRef]
- Edington, N.; Bridges, C.G.; Huckle, A. Experimental Reactivation of Equid Herpesvirus 1 (EHV 1) Following the Administration of Corticosteroids. Equine Vet. J. 1985, 17, 369–372. [Google Scholar] [CrossRef]
- Pusterla, N.; David Wilson, W.; Madigan, J.E.; Ferraro, G.L. Equine Herpesvirus-1 Myeloencephalopathy: A Review of Recent Developments. Vet. J. 2009, 180, 279–289. [Google Scholar] [CrossRef]
- Edington, N.; Smyth, B.; Griffiths, L. The Role of Endothelial Cell Infection in the Endometrium, Placenta and Foetus of Equid Herpesvirus 1 (EHV-1) Abortions. J. Comp. Pathol. 1991, 104, 379–387. [Google Scholar] [CrossRef]
- Smith, K.C.; Mumford, J.A.; Lakhani, K. A Comparison of Equid Herpesvirus-1 (EHV-1) Vascular Lesions in the Early versus Late Pregnant Equine Uterus. J. Comp. Pathol. 1996, 114, 231–247. [Google Scholar] [CrossRef]
- Reed, S.M.; Toribio, R.E. Equine Herpesvirus 1 and 4. Vet. Clin. N. Am. Equine Pract. 2004, 20, 631–642. [Google Scholar] [CrossRef] [PubMed]
- Schnabel, C.L.; Babasyan, S.; Rollins, A.; Freer, H.; Wimer, C.L.; Perkins, G.A.; Raza, F.; Osterrieder, N.; Wagner, B. An Equine Herpesvirus Type 1 (EHV-1) Ab4 Open Reading Frame 2 Deletion Mutant Provides Immunity and Protection from EHV-1 Infection and Disease. J. Virol. 2019, 93, e01011-19. [Google Scholar] [CrossRef] [PubMed]
- Holmes, C.M.; Babasyan, S.; Eady, N.; Schnabel, C.L.; Wagner, B. Immune Horses Rapidly Increase Antileukoproteinase and Lack Type I Interferon Secretion during Mucosal Innate Immune Responses against Equine Herpesvirus Type 1. Microbiol. Spectr. 2024, e01092-24. [Google Scholar] [CrossRef]
- Schnabel, C.L.; Wemette, M.; Babasyan, S.; Freer, H.; Baldwin, C.; Wagner, B. C-C Motif Chemokine Ligand (CCL) Production in Equine Peripheral Blood Mononuclear Cells Identified by Newly Generated Monoclonal Antibodies. Vet. Immunol. Immunopathol. 2018, 204, 28–39. [Google Scholar] [CrossRef] [PubMed]
- Melchjorsen, J.; Sørensen, L.N.; Paludan, S.R. Expression and Function of Chemokines during Viral Infections: From Molecular Mechanisms to in Vivo Function. J. Leukoc. Biol. 2003, 74, 331–343. [Google Scholar] [CrossRef]
- Breathnach, C.C.; Yeargan, M.R.; Timoney, J.F.; Allen, G.P. Detection of Equine Herpesvirus-Specific Effector and Memory Cytotoxic Immunity in the Equine Upper Respiratory Tract. Vet. Immunol. Immunopathol. 2006, 111, 117–125. [Google Scholar] [CrossRef]
- Eady, N.; Holmes, C.M.; Schnabel, C.L.; Babasyan, S.; Wagner, B. Equine Herpesvirus Type-1 (EHV-1) Replication at the Upper Respiratory Entry Site Is Inhibited by Neutralizing EHV-1 Specific IgG1 and IgG4/7 Mucosal Antibodies. J. Virol. 2024, 98, e00250-24. [Google Scholar] [CrossRef]
- Zhao, J.; Poelaert, K.C.K.; Van Cleemput, J.; Nauwynck, H.J. CCL2 and CCL5 Driven Attraction of CD172a+ Monocytic Cells during an Equine Herpesvirus Type 1 (EHV-1) Infection in Equine Nasal Mucosa and the Impact of Two Migration Inhibitors, Rosiglitazone (RSG) and Quinacrine (QC). Vet. Res. 2017, 48, 14. [Google Scholar] [CrossRef]
- Poelaert, K.C.K.; Van Cleemput, J.; Laval, K.; Favoreel, H.W.; Couck, L.; Van den Broeck, W.; Azab, W.; Nauwynck, H.J. Equine Herpesvirus 1 Bridles T Lymphocytes To Reach Its Target Organs. J. Virol. 2019, 93, e02098-18. [Google Scholar] [CrossRef]
- Gryspeerdt, A.C.; Vandekerckhove, A.P.; Baghi, H.B.; Van de Walle, G.R.; Nauwynck, H.J. Expression of Late Viral Proteins Is Restricted in Nasal Mucosal Leucocytes but Not in Epithelial Cells during Early-Stage Equine Herpes Virus-1 Infection. Vet. J. 2012, 193, 576–578. [Google Scholar] [CrossRef]
- Vandekerckhove, A.P.; Glorieux, S.; Gryspeerdt, A.C.; Steukers, L.; Duchateau, L.; Osterrieder, N.; Van de Walle, G.R.; Nauwynck, H.J. Replication Kinetics of Neurovirulent versus Non-Neurovirulent Equine Herpesvirus Type 1 Strains in Equine Nasal Mucosal Explants. J. Gen. Virol. 2010, 91, 2019–2028. [Google Scholar] [CrossRef] [PubMed]
- Perkins, G.; Babasyan, S.; Stout, A.E.; Freer, H.; Rollins, A.; Wimer, C.L.; Wagner, B. Intranasal IgG4/7 Antibody Responses Protect Horses against Equid Herpesvirus-1 (EHV-1) Infection Including Nasal Virus Shedding and Cell-Associated Viremia. Virology 2019, 531, 219–232. [Google Scholar] [CrossRef]
- O’Neill, T.; Kydd, J.H.; Allen, G.P.; Wattrang, E.; Mumford, J.A.; Hannant, D. Determination of Equid Herpesvirus 1-Specific, CD8+, Cytotoxic T Lymphocyte Precursor Frequencies in Ponies. Vet. Immunol. Immunopathol. 1999, 70, 43–54. [Google Scholar] [CrossRef]
- Kydd, J.H.; Wattrang, E.; Hannant, D. Pre-Infection Frequencies of Equine Herpesvirus-1 Specific, Cytotoxic T Lymphocytes Correlate with Protection against Abortion Following Experimental Infection of Pregnant Mares. Vet. Immunol. Immunopathol. 2003, 96, 207–217. [Google Scholar] [CrossRef]
- Bridges, C.G.; Edington, N. Genetic Restriction of Cytolysis during Equid Herpesvirus 1 Subtype 2 Infection. Clin. Exp. Immunol. 1987, 70, 276–282. [Google Scholar] [PubMed]
- Allen, G.; Yeargan, M.; Costa, L.R.; Cross, R. Major Histocompatibility Complex Class I-Restricted Cytotoxic T-Lymphocyte Responses in Horses Infected with Equine Herpesvirus 1. J. Virol. 1995, 69, 606–612. [Google Scholar] [CrossRef]
- Paillot, R.; Ellis, S.; Daly, J.; Audonnet, J.; Minke, J.; Davispoynter, N.; Hannant, D.; Kydd, J. Characterisation of CTL and IFN-γ Synthesis in Ponies Following Vaccination with a NYVAC-Based Construct Coding for EHV-1 Immediate Early Gene, Followed by Challenge Infection. Vaccine 2006, 24, 1490–1500. [Google Scholar] [CrossRef] [PubMed]
- Paillot, R.; Daly, J.M.; Luce, R.; Montesso, F.; Davis-Poynter, N.; Hannant, D.; Kydd, J.H. Frequency and Phenotype of EHV-1 Specific, IFN-γ Synthesising Lymphocytes in Ponies: The Effects of Age, Pregnancy and Infection. Dev. Comp. Immunol. 2007, 31, 202–214. [Google Scholar] [CrossRef]
- Paillot, R.; Daly, J.M.; Juillard, V.; Minke, J.M.; Hannant, D.; Kydd, J.H. Equine Interferon Gamma Synthesis in Lymphocytes after in Vivo Infection and in Vitro Stimulation with EHV-1. Vaccine 2005, 23, 4541–4551. [Google Scholar] [CrossRef]
- Wagner, B.; Goodman, L.B.; Babasyan, S.; Freer, H.; Torsteinsdóttir, S.; Svansson, V.; Björnsdóttir, S.; Perkins, G.A. Antibody and Cellular Immune Responses of Naïve Mares to Repeated Vaccination with an Inactivated Equine Herpesvirus Vaccine. Vaccine 2015, 33, 5588–5597. [Google Scholar] [CrossRef]
- Breathnach, C.C.; Soboll, G.; Suresh, M.; Lunn, D.P. Equine Herpesvirus-1 Infection Induces IFN-γ Production by Equine T Lymphocyte Subsets. Vet. Immunol. Immunopathol. 2005, 103, 207–215. [Google Scholar] [CrossRef] [PubMed]
- Goodman, L.B.; Wimer, C.; Dubovi, E.J.; Gold, C.; Wagner, B. Immunological Correlates of Vaccination and Infection for Equine Herpesvirus 1. Clin. Vaccine Immunol. 2012, 19, 235–241. [Google Scholar] [CrossRef]
- Wagner, B.; Perkins, G.; Babasyan, S.; Freer, H.; Keggan, A.; Goodman, L.B.; Glaser, A.; Torsteinsdóttir, S.; Svansson, V.; Björnsdóttir, S. Neonatal Immunization with a Single IL-4/Antigen Dose Induces Increased Antibody Responses after Challenge Infection with Equine Herpesvirus Type 1 (EHV-1) at Weanling Age. PLoS ONE 2017, 12, e0169072. [Google Scholar] [CrossRef] [PubMed]
- Alber, D.G.; Greensill, J.; Killington, R.A.; Stokes, A. Role of T-Cells, Virus Neutralising Antibodies and Complement-Mediated Antibody Lysis in the Immune Response against Equine Herpesvirus Type-1 (EHV-1) Infection of C3H (H-2k) and BALE/c (H-2d) Mice. Res. Vet. Sci. 1995, 59, 205–213. [Google Scholar] [CrossRef]
- Azmi, M.; Field, H.J. Interactions between Equine Herpesvirus Type 1 and Equine Herpesvirus Type 4: T Cell Responses in a Murine Infection Model. J. Gen. Virol. 1993, 74, 2339–2345. [Google Scholar] [CrossRef]
- Zhang, C.H.; Davis, W.C.; Grünig, G.; Antczak, D.F. The Equine Homologue of LFA-1 (CD11a/CD18): Cellular Distribution and Differential Determinants. Vet. Immunol. Immunopathol. 1998, 62, 167–183. [Google Scholar] [CrossRef]
- Kydd, J.; Antczak, D.F.; Allen, W.R.; Barbis, D.; Butcher, G.; Davis, W.; Duffus, W.P.H.; Edington, N.; Grünig, G.; Holmes, M.A.; et al. Report of the First International Workshop on Equine Leucocyte Antigens, Cambridge, UK, July 1991. Vet. Immunol. Immunopathol. 1994, 42, 3–60. [Google Scholar] [CrossRef] [PubMed]
- Lunn, D.P.; Holmes, M.A.; Antczak, D.F.; Agerwal, N.; Baker, J.; Bendali-Ahcene, S.; Blanchard-Channell, M.; Byrne, K.M.; Cannizzo, K.; Davis, W.; et al. Report of the Second Equine Leucocyte Antigen Workshop, Squaw Valley, California, July 1995. Vet. Immunol. Immunopathol. 1998, 62, 101–143. [Google Scholar] [CrossRef]
- Wagner, B.; Babasyan, S.; Wilford, S.; Robbin, M.G.; De Mestre, A.M. Monoclonal Antibodies for Equine CD25 Improve Detection of Regulatory T Cells in Horses. Vet. Immunol. Immunopathol. 2024, 274, 110790. [Google Scholar] [CrossRef]
- Noronha, L.E.; Harman, R.M.; Wagner, B.; Antczak, D.F. Generation and Characterization of Monoclonal Antibodies to Equine NKp46. Vet. Immunol. Immunopathol. 2012, 147, 60–68. [Google Scholar] [CrossRef]
- Wagner, B.; Glaser, A.; Hillegas, J.M.; Erb, H.; Gold, C.; Freer, H. Monoclonal Antibodies to Equine IgM Improve the Sensitivity of West Nile Virus-Specific IgM Detection in Horses. Vet. Immunol. Immunopathol. 2008, 122, 46–56. [Google Scholar] [CrossRef] [PubMed]
- Kabithe, E.; Hillegas, J.; Stokol, T.; Moore, J.; Wagner, B. Monoclonal Antibodies to Equine CD14. Vet. Immunol. Immunopathol. 2010, 138, 149–153. [Google Scholar] [CrossRef] [PubMed]
- Wagner, B.; Freer, H. Development of a Bead-Based Multiplex Assay for Simultaneous Quantification of Cytokines in Horses. Vet. Immunol. Immunopathol. 2009, 127, 242–248. [Google Scholar] [CrossRef]
- Mair, T.S.; Batten, E.H.; Stokes, C.R.; Bourne, F.J. The Histological Features of the Immune System of the Equine Respiratory Tract. J. Comp. Pathol. 1987, 97, 575–586. [Google Scholar] [CrossRef]
- Kumar, P.; Timoney, J.F. Light and Electron Microscope Studies on the Nasopharynx and Nasopharyngeal Tonsil of the Horse. Anat. Histol. Embryol. 2001, 30, 77–84. [Google Scholar] [CrossRef]
- Kumar, P.; Timoney, J.F.; Sheoran, A.S. M Cells and Associated Lymphoid Tissue of the Equine Nasopharyngeal Tonsil. Equine Vet. J. 2001, 33, 224–230. [Google Scholar] [CrossRef] [PubMed]
- Turner, D.L.; Bickham, K.L.; Thome, J.J.; Kim, C.Y.; D’Ovidio, F.; Wherry, E.J.; Farber, D.L. Lung Niches for the Generation and Maintenance of Tissue-Resident Memory T Cells. Mucosal Immunol. 2014, 7, 501–510. [Google Scholar] [CrossRef] [PubMed]
- Teijaro, J.R.; Turner, D.; Pham, Q.; Wherry, E.J.; Lefrançois, L.; Farber, D.L. Cutting Edge: Tissue-Retentive Lung Memory CD4 T Cells Mediate Optimal Protection to Respiratory Virus Infection. J. Immunol. 2011, 187, 5510–5514. [Google Scholar] [CrossRef] [PubMed]
- Jozwik, A.; Habibi, M.S.; Paras, A.; Zhu, J.; Guvenel, A.; Dhariwal, J.; Almond, M.; Wong, E.H.C.; Sykes, A.; Maybeno, M.; et al. RSV-Specific Airway Resident Memory CD8+ T Cells and Differential Disease Severity after Experimental Human Infection. Nat. Commun. 2015, 6, 10224. [Google Scholar] [CrossRef]
- Vukmanovic-Stejic, M.; Sandhu, D.; Seidel, J.A.; Patel, N.; Sobande, T.O.; Agius, E.; Jackson, S.E.; Fuentes-Duculan, J.; Suárez-Fariñas, M.; Mabbott, N.A.; et al. The Characterization of Varicella Zoster Virus–Specific T Cells in Skin and Blood during Aging. J. Investig. Dermatol. 2015, 135, 1752–1762. [Google Scholar] [CrossRef]
- Posavad, C.M.; Remington, M.; Mueller, D.E.; Zhao, L.; Magaret, A.S.; Wald, A.; Corey, L. Detailed Characterization of T Cell Responses to Herpes Simplex Virus-2 in Immune Seronegative Persons. J. Immunol. 2010, 184, 3250–3259. [Google Scholar] [CrossRef] [PubMed]
- Traxinger, B.R.; Richert-Spuhler, L.E.; Lund, J.M. Mucosal Tissue Regulatory T Cells Are Integral in Balancing Immunity and Tolerance at Portals of Antigen Entry. Mucosal Immunol. 2022, 15, 398–407. [Google Scholar] [CrossRef] [PubMed]
- Edmans, M.D.; Connelley, T.K.; Morgan, S.; Pediongco, T.J.; Jayaraman, S.; Juno, J.A.; Meehan, B.S.; Dewar, P.M.; Maze, E.A.; Roos, E.O.; et al. MAIT Cell-MR1 Reactivity Is Highly Conserved across Multiple Divergent Species. J. Biol. Chem. 2024, 300, 107338. [Google Scholar] [CrossRef] [PubMed]
- Mayassi, T.; Barreiro, L.B.; Rossjohn, J.; Jabri, B. A Multilayered Immune System through the Lens of Unconventional T Cells. Nature 2021, 595, 501–510. [Google Scholar] [CrossRef] [PubMed]
- Nel, I.; Bertrand, L.; Toubal, A.; Lehuen, A. MAIT Cells, Guardians of Skin and Mucosa? Mucosal Immunol. 2021, 14, 803–814. [Google Scholar] [CrossRef]
- Vandereyken, M.; James, O.J.; Swamy, M. Mechanisms of Activation of Innate-like Intraepithelial T Lymphocytes. Mucosal Immunol. 2020, 13, 721–731. [Google Scholar] [CrossRef]
- Koay, H.-F.; Gherardin, N.A.; Enders, A.; Loh, L.; Mackay, L.K.; Almeida, C.F.; Russ, B.E.; Nold-Petry, C.A.; Nold, M.F.; Bedoui, S.; et al. A Three-Stage Intrathymic Development Pathway for the Mucosal-Associated Invariant T Cell Lineage. Nat. Immunol. 2016, 17, 1300–1311. [Google Scholar] [CrossRef]
- Kumar, B.V.; Ma, W.; Miron, M.; Granot, T.; Guyer, R.S.; Carpenter, D.J.; Senda, T.; Sun, X.; Ho, S.-H.; Lerner, H.; et al. Human Tissue-Resident Memory T Cells Are Defined by Core Transcriptional and Functional Signatures in Lymphoid and Mucosal Sites. Cell Rep. 2017, 20, 2921–2934. [Google Scholar] [CrossRef]
- Hu, Y.; Hu, Q.; Li, Y.; Lu, L.; Xiang, Z.; Yin, Z.; Kabelitz, D.; Wu, Y. Γδ T Cells: Origin and Fate, Subsets, Diseases and Immunotherapy. Sig Transduct. Target. Ther. 2023, 8, 1–38. [Google Scholar] [CrossRef]
- Mucida, D.; Husain, M.M.; Muroi, S.; Van Wijk, F.; Shinnakasu, R.; Naoe, Y.; Reis, B.S.; Huang, Y.; Lambolez, F.; Docherty, M.; et al. Transcriptional Reprogramming of Mature CD4+ Helper T Cells Generates Distinct MHC Class II–Restricted Cytotoxic T Lymphocytes. Nat. Immunol. 2013, 14, 281–289. [Google Scholar] [CrossRef]
- Wang, L.; Wildt, K.F.; Castro, E.; Xiong, Y.; Feigenbaum, L.; Tessarollo, L.; Bosselut, R. The Zinc Finger Transcription Factor Zbtb7b Represses CD8-Lineage Gene Expression in Peripheral CD4+ T Cells. Immunity 2008, 29, 876–887. [Google Scholar] [CrossRef] [PubMed]
- Setoguchi, R.; Tachibana, M.; Naoe, Y.; Muroi, S.; Akiyama, K.; Tezuka, C.; Okuda, T.; Taniuchi, I. Repression of the Transcription Factor Th-POK by Runx Complexes in Cytotoxic T Cell Development. Science 2008, 319, 822–825. [Google Scholar] [CrossRef]
- Reis, B.S.; Rogoz, A.; Costa-Pinto, F.A.; Taniuchi, I.; Mucida, D. Mutual Expression of the Transcription Factors Runx3 and ThPOK Regulates Intestinal CD4+ T Cell Immunity. Nat. Immunol. 2013, 14, 271–280. [Google Scholar] [CrossRef] [PubMed]
- Van Kaer, L.; Rabacal, W.A.S.; Scott Algood, H.M.; Parekh, V.V.; Olivares-Villagómez, D. In Vitro Induction of Regulatory CD4+CD8α+ T Cells by TGF-β, IL-7 and IFN-γ. PLoS ONE 2013, 8, e67821. [Google Scholar] [CrossRef] [PubMed]
- Sullivan, Y.B.; Landay, A.L.; Zack, J.A.; Kitchen, S.G.; Al-Harthi, L. Upregulation of CD4 on CD8 + T Cells: CD4 dim CD8 bright T Cells Constitute an Activated Phenotype of CD8 + T Cells. Immunology 2001, 103, 270–280. [Google Scholar] [CrossRef]
- Zuckermann, F.A. Extrathymic CD4/CD8 Double Positive T Cells. Vet. Immunol. Immunopathol. 1999, 72, 55–66. [Google Scholar] [CrossRef]
- Abuzakouk, M.; Carton, J.; Feighery, C.; O’Donoghue, D.P.; Weir, D.G.; O’Farrelly, C. CD4+CD8+ and CD8α+β- T Lymphocytes in Human Small Intestinal Lamina Propria. Eur. J. Gastroenterol. Hepatol. 1998, 10, 325–330. [Google Scholar] [CrossRef]
- Solano-Aguilar, G.I.; Vengroski, K.G.; Beshah, E.; Douglass, L.W.; Lunney, J.K. Characterization of Lymphocyte Subsets from Mucosal Tissues in Neonatal Swine. Dev. Comp. Immunol. 2001, 25, 245–263. [Google Scholar] [CrossRef]
- Kitchen, S.G.; Jones, N.R.; LaForge, S.; Whitmire, J.K.; Vu, B.-A.; Galic, Z.; Brooks, D.G.; Brown, S.J.; Kitchen, C.M.R.; Zack, J.A. CD4 on CD8 + T Cells Directly Enhances Effector Function and Is a Target for HIV Infection. Proc. Natl. Acad. Sci. USA 2004, 101, 8727–8732. [Google Scholar] [CrossRef]
- Kydd, J.H.; Hannant, D.; Mumford, J.A. Residence and Recruitment of Leucocytes to the Equine Lung after EHV-1 Infection. Vet. Immunol. Immunopathol. 1996, 52, 15–26. [Google Scholar] [CrossRef]
- Pizzolla, A.; Nguyen, T.H.O.; Smith, J.M.; Brooks, A.G.; Kedzierska, K.; Heath, W.R.; Reading, P.C.; Wakim, L.M. Resident Memory CD8+ T Cells in the Upper Respiratory Tract Prevent Pulmonary Influenza Virus Infection. Sci. Immunol. 2017, 2, eaam6970. [Google Scholar] [CrossRef] [PubMed]
- Negussie, H.; Li, Y.; Tessema, T.S.; Nauwynck, H.J. Replication Characteristics of Equine Herpesvirus 1 and Equine Herpesvirus 3: Comparative Analysis Using Ex Vivo Tissue Cultures. Vet. Res. 2016, 47, 19. [Google Scholar] [CrossRef] [PubMed]





| Horse Information a | Highest Temperature b | Peak of Nasal Shedding c | Peak of Viremia d | ||||
|---|---|---|---|---|---|---|---|
| ID | Gender | °C | Hours Post-Infection | Copy # (gB/mL) | Day Post- Infection | Ct | Day Post- Infection |
| F1-2 | colt | 40.6 | 36 | 9.8 × 107 | 2 | 32.064 | 6 |
| F2-2 | filly | 40.0 | 48 | 1.2 × 108 | 1 | 32.031 | 5 |
| F3-2 | filly | 40.9 | 36 | 2.6 × 107 | 1 | 27.901 | 9 |
| F4-2 | colt | 40.0 | 36 | 8.8 × 107 | 2 | 31.837 | 6 |
| F5-2 | colt | 39.9 | 36 | 7.2 × 107 | 2 | 33.570 | 7 |
| F6-2 | filly | 39.7 | 36 | 1.7 × 107 | 1 | 31.346 | 7 |
| F7-2 | colt | 40.6 | 36 | 1.6 × 108 | 1 | 31.665 | 6 |
| F8-2 | filly | 40.3 | 36 | 2.4 × 107 | 1 | 31.716 | 6 |
| F9-2 | colt | 40.2 | 36 | 3.1 × 107 | 2 | 30.237 | 6 |
| F10-2 | colt | 40.6 | 36 | 2.2 × 108 | 2 | 33.609 | 7 |
| F11-2 | filly | 40.3 | 36 | 7.0 × 107 | 2 | 31.881 | 6 |
| F12-2 | filly | 40.4 | 36 | 2.8 × 107 | 1 | 31.802 | 6 |
| F13-2 | colt | 39.8 | 36 | 5.5 × 107 | 1 | 33.229 | 6 |
| F14-2 | colt | 40.3 | 36 | 3.9 × 107 | 1 | 31.312 | 7 |
| F15-2 | colt | 40.5 | 36 | 1.2 × 108 | 2 | 31.806 | 6 |
| Horse Information | EHV-1 Specific T-Cell Response a | ||||
|---|---|---|---|---|---|
| ID | Gender | Age (Years) | Last EHV-1 Exposure Prior to this Study (Months) | Classification of T-Cell Immunity | IFN-γ Secretion (MFI) |
| M11 | mare | 19 | 73 b | IFN-γ low responder | 620 |
| F11-1 | gelding | 12 | 30 c | 1838 | |
| F1-2 | gelding | 11 | 30 d | 1 | |
| F20-8 | gelding | 5 | 30 c | 199 | |
| F3-21 | gelding | 2 | never | 1 | |
| M32 | mare | 10 | 73 b | IFN-γ high responder | 12,062 |
| M33 | mare | 10 | 73 b | 16,204 | |
| F3-1 | gelding | 12 | 30 c | 14,027 | |
| F4-3 | gelding | 10 | 30 c | 8040 | |
| F16-7 | gelding | 6 | 30 d | 4593 | |
Disclaimer/Publisher’s Note: The statements, opinions and data contained in all publications are solely those of the individual author(s) and contributor(s) and not of MDPI and/or the editor(s). MDPI and/or the editor(s) disclaim responsibility for any injury to people or property resulting from any ideas, methods, instructions or products referred to in the content. |
© 2024 by the authors. Licensee MDPI, Basel, Switzerland. This article is an open access article distributed under the terms and conditions of the Creative Commons Attribution (CC BY) license (https://creativecommons.org/licenses/by/4.0/).
Share and Cite
Holmes, C.M.; Wagner, B. Characterization of Nasal Mucosal T Cells in Horses and Their Response to Equine Herpesvirus Type 1. Viruses 2024, 16, 1514. https://doi.org/10.3390/v16101514
Holmes CM, Wagner B. Characterization of Nasal Mucosal T Cells in Horses and Their Response to Equine Herpesvirus Type 1. Viruses. 2024; 16(10):1514. https://doi.org/10.3390/v16101514
Chicago/Turabian StyleHolmes, Camille M., and Bettina Wagner. 2024. "Characterization of Nasal Mucosal T Cells in Horses and Their Response to Equine Herpesvirus Type 1" Viruses 16, no. 10: 1514. https://doi.org/10.3390/v16101514
APA StyleHolmes, C. M., & Wagner, B. (2024). Characterization of Nasal Mucosal T Cells in Horses and Their Response to Equine Herpesvirus Type 1. Viruses, 16(10), 1514. https://doi.org/10.3390/v16101514

