Bovine Transcription Factor POU Class 2 Homeobox 1 (POU2F1/Oct1) Protein Promotes BoHV-1 Replication in MDBK Cells
Abstract
1. Introduction
2. Materials and Methods
2.1. Cell Culture
2.2. Establishing Oct1-Deficient MDBK Cells
2.3. Establishment of MDBK Cells over Expressing Bovine Oct1
2.4. Western Blotting
2.5. Viral Infections
2.6. Plaque Assays
2.7. Growth Rate Assessment of KO Cell Lines
2.8. Semiquantitative RT-PCR
2.9. Quantitative RT-PCR
3. Results
3.1. Oct1 Knockout in MDBK Cells Using CRISPR/Cas9
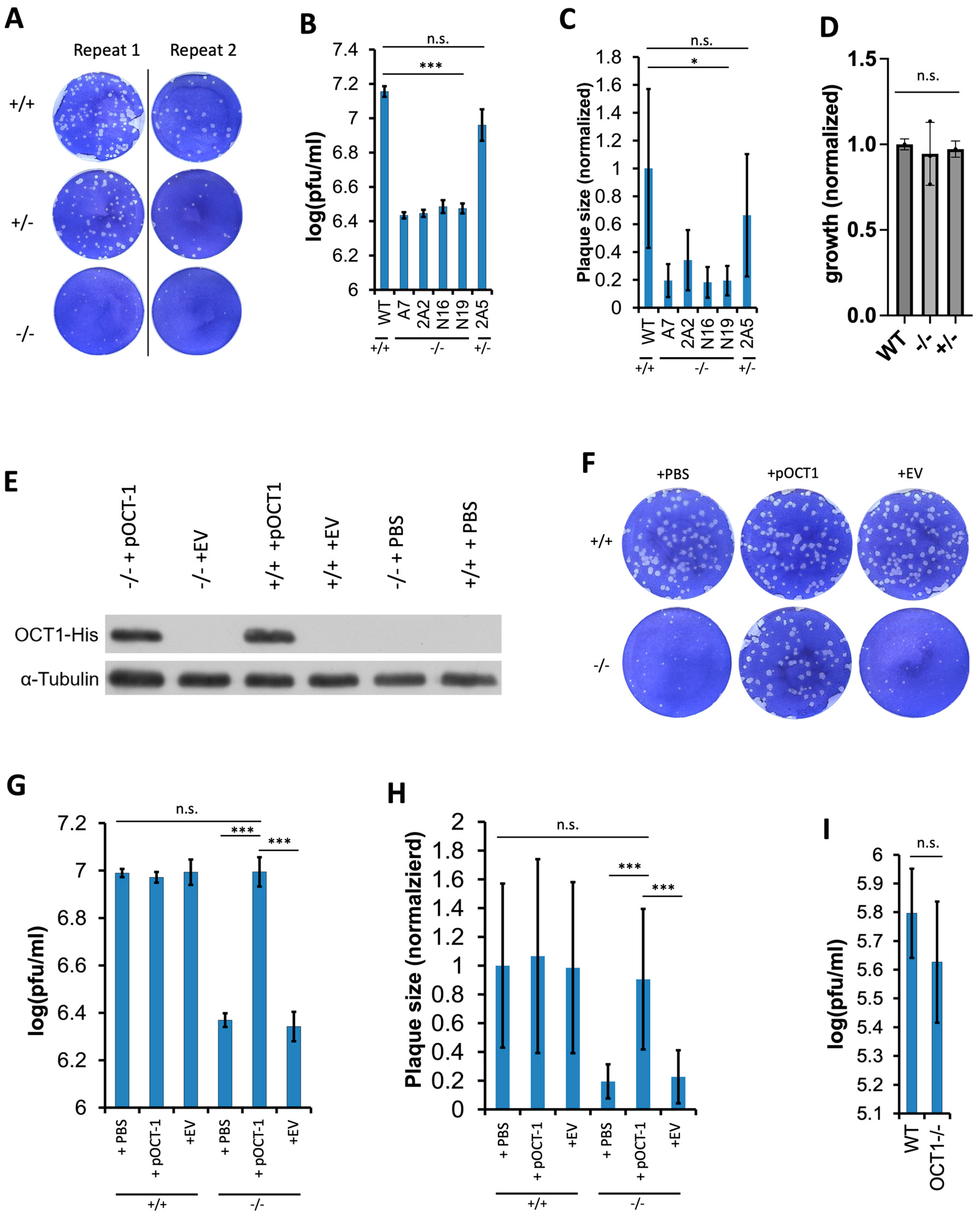
3.2. Bovine Herpesvirus 1 (BoHV-1) Replication Is Less Efficient in Oct1-Deficient MDBK Cells
3.3. Oct1 KO Reduces the Expression of All Three Classes of BoHV-1 Genes
4. Discussion
Supplementary Materials
Author Contributions
Funding
Data Availability Statement
Acknowledgments
Conflicts of Interest
References
- Fulton, R.W. Bovine Respiratory Disease Research (1983–2009). Anim. Health Res. Rev. 2009, 10, 131–139. [Google Scholar] [CrossRef]
- Muylkens, B.; Thiry, J.; Kirten, P.; Schynts, F.; Thiry, E. Bovine Herpesvirus 1 Infection and Infectious Bovine Rhinotracheitis. Vet. Res. 2007, 38, 181–209. [Google Scholar] [CrossRef]
- Tikoo, S.K.; Campos, M.; Babiuk, L.A. Bovine Herpesvirus 1 (Bhv-1(: Biology, Pathogenesis, and Control. In Advances in Virus Research; Elsevier: Amsterdam, The Netherlands, 1995; Volume 45, pp. 191–223. ISBN 978-0-12-039845-4. [Google Scholar]
- Jones, C.; Chowdhury, S. A Review of the Biology of Bovine Herpesvirus Type 1 (BHV-1), Its Role as a Cofactor in the Bovine Respiratory Disease Complex and Development of Improved Vaccines. Anim. Health Res. Rev. 2007, 8, 187–205. [Google Scholar] [CrossRef]
- van Schaik, G.; Shoukri, M.; Martin, S.W.; Schukken, Y.H.; Nielen, M.; Hage, J.J.; Dijkhuizen, A.A. Modeling the Effect of an Outbreak of Bovine Herpesvirus Type 1 on Herd-Level Milk Production of Dutch Dairy Farms. J. Dairy Sci. 1999, 82, 944–952. [Google Scholar] [CrossRef]
- Woodbine, K.A.; Medley, G.F.; Moore, S.J.; Ramirez-Villaescusa, A.M.; Mason, S.; Green, L.E. A Four Year Longitudinal Sero-Epidemiological Study of Bovine Herpesvirus Type-1 (BHV-1) in Adult Cattle in 107 Unvaccinated Herds in South West England. BMC Vet. Res. 2009, 5, 5. [Google Scholar] [CrossRef] [PubMed]
- Brock, J.; Lange, M.; Guelbenzu-Gonzalo, M.; Meunier, N.; Vaz, A.M.; Tratalos, J.A.; Dittrich, P.; Gunn, M.; More, S.J.; Graham, D.; et al. Epidemiology of Age-Dependent Prevalence of Bovine Herpes Virus Type 1 (BoHV-1) in Dairy Herds with and without Vaccination. Vet. Res. 2020, 51, 124. [Google Scholar] [CrossRef]
- Barrett, D.; Lane, E.; Lozano, J.M.; O’Keeffe, K.; Byrne, A.W. Bovine Herpes Virus Type 1 (BoHV-1) Seroprevalence, Risk Factor and Bovine Viral Diarrhoea (BVD) Co-Infection Analysis from Ireland. Sci. Rep. 2024, 14, 867. [Google Scholar] [CrossRef]
- Raaperi, K.; Orro, T.; Viltrop, A. Epidemiology and Control of Bovine Herpesvirus 1 Infection in Europe. Vet. J. 2014, 201, 249–256. [Google Scholar] [CrossRef]
- Dunn, L.E.M.; Birkenheuer, C.H.; Baines, J.D. A Revision of Herpes Simplex Virus Type 1 Transcription: First, Repress; Then, Express. Microorganisms 2024, 12, 262. [Google Scholar] [CrossRef]
- Tombácz, D.; Kakuk, B.; Torma, G.; Csabai, Z.; Gulyás, G.; Tamás, V.; Zádori, Z.; Jefferson, V.A.; Meyer, F.; Boldogkői, Z. In-Depth Temporal Transcriptome Profiling of an Alphaherpesvirus Using Nanopore Sequencing. Viruses 2022, 14, 1289. [Google Scholar] [CrossRef]
- Pokhriyal, M.; Ratta, B.; Yadav, B.S.; Kumar, A.; Saxena, M.; Verma, O.P.; Sharma, B. Three Newly Identified Immediate Early Genes of Bovine Herpesvirus 1 Lack the Characteristic Octamer Binding Motif- 1. Sci. Rep. 2018, 8, 11441. [Google Scholar] [CrossRef] [PubMed]
- Jafek, J.L.; Shakya, A.; Tai, P.-Y.; Ibarra, A.; Kim, H.; Maddox, J.; Chumley, J.; Spangrude, G.J.; Miles, R.R.; Kelley, T.W.; et al. Transcription Factor Oct1 Protects against Hematopoietic Stress and Promotes Acute Myeloid Leukemia. Exp. Hematol. 2019, 76, 38–48.e2. [Google Scholar] [CrossRef] [PubMed]
- Sturm, R.A.; Das, G.; Herr, W. The Ubiquitous Octamer-Binding Protein Oct-1 Contains a POU Domain with a Homeo Box Subdomain. Genes Dev. 1988, 2, 1582–1599. [Google Scholar] [CrossRef]
- Maddox, J.; Shakya, A.; South, S.; Shelton, D.; Andersen, J.N.; Chidester, S.; Kang, J.; Gligorich, K.M.; Jones, D.A.; Spangrude, G.J.; et al. Transcription Factor Oct1 Is a Somatic and Cancer Stem Cell Determinant. PLOS Genet. 2012, 8, e1003048. [Google Scholar] [CrossRef] [PubMed]
- Sytina, E.V.; Pankratova, E.V. Oct-1 Transcription Factor--Plasticity and Polyfunctionality. Mol. Biol. 2003, 37, 755–767. [Google Scholar] [CrossRef]
- Zhou, D.X.; Yen, T.S. The Ubiquitous Transcription Factor Oct-1 and the Liver-Specific Factor HNF-1 Are Both Required to Activate Transcription of a Hepatitis B Virus Promoter. Mol. Cell Biol. 1991, 11, 1353–1359. [Google Scholar]
- Mücke, M.M.; Backus, L.I.; Mücke, V.T.; Coppola, N.; Preda, C.M.; Yeh, M.-L.; Tang, L.S.Y.; Belperio, P.S.; Wilson, E.M.; Yu, M.-L.; et al. Hepatitis B Virus Reactivation during Direct-Acting Antiviral Therapy for Hepatitis C: A Systematic Review and Meta-Analysis. Lancet Gastroenterol. Hepatol. 2018, 3, 172–180. [Google Scholar] [CrossRef]
- Kim, M.H.; Peterson, D.O. Oct-1 Protein Promotes Functional Transcription Complex Assembly on the Mouse Mammary Tumor Virus Promoter (*). J. Biol. Chem. 1995, 270, 27823–27828. [Google Scholar] [CrossRef]
- Almqvist, J.; Zou, J.; Linderson, Y.; Borestrom, C.; Altiok, E.; Zetterberg, H.; Rymo, L.; Pettersson, S.; Ernberg, I. Functional Interaction of Oct Transcription Factors with the Family of Repeats in Epstein–Barr Virus oriP. J. Gen. Virol. 2005, 86, 1261–1267. [Google Scholar] [CrossRef] [PubMed]
- Nogueira, M.L.; Wang, V.E.H.; Tantin, D.; Sharp, P.A.; Kristie, T.M. Herpes Simplex Virus Infections Are Arrested in Oct-1-Deficient Cells. Proc. Natl. Acad. Sci. USA 2004, 101, 1473–1478. [Google Scholar] [CrossRef] [PubMed]
- Misra, V.; Bratanich, A.C.; Carpenter, D.; O’Hare, P. Protein and DNA Elements Involved in Transactivation of the Promoter of the Bovine Herpesvirus (BHV) 1 IE-1 Transcription Unit by the BHV Alpha Gene Trans-Inducing Factor. J. Virol. 1994, 68, 4898–4909. [Google Scholar] [CrossRef] [PubMed]
- Misra, V.; Walter, S.; Yang, P.; Hayes, S.; O’Hare, P. Conformational Alteration of Oct-1 upon DNA Binding Dictates Selectivity in Differential Interactions with Related Transcriptional Coactivators. Mol. Cell Biol. 1996, 16, 4404–4413. [Google Scholar] [CrossRef][Green Version]
- Post, L.E.; Mackem, S.; Roizman, B. Regulation of α Genes of Herpes Simplex Virus: Expression of Chimeric Genes Produced by Fusion of Thymidine Kinase with α Gene Promoters. Cell 1981, 24, 555–565. [Google Scholar] [CrossRef] [PubMed]
- Campbell, M.E.M.; Palfreyman, J.W.; Preston, C.M. Identification of Herpes Simplex Virus DNA Sequences Which Encode a Trans-Acting Polypeptide Responsible for Stimulation of Immediate Early Transcription. J. Mol. Biol. 1984, 180, 1–19. [Google Scholar] [CrossRef] [PubMed]
- Batterson, W.; Roizman, B. Characterization of the Herpes Simplex Virion-Associated Factor Responsible for the Induction of Alpha Genes. J. Virol. 1983, 46, 371–377. [Google Scholar] [CrossRef] [PubMed]
- Mesplède, T.; Island, M.-L.; Christeff, N.; Petek, F.; Doly, J.; Navarro, S. The POU Transcription Factor Oct-1 Represses Virus-Induced Interferon A Gene Expression. Mol. Cell Biol. 2005, 25, 8717–8731. [Google Scholar] [CrossRef]
- Tan, W.S.; Rong, E.; Dry, I.; Lillico, S.G.; Law, A.; Digard, P.; Whitelaw, B.; Dalziel, R.G. GARP and EARP Are Required for Efficient BoHV-1 Replication as Identified by a Genome Wide CRISPR Knockout Screen. PLOS Pathog. 2023, 19, e1011822. [Google Scholar] [CrossRef] [PubMed]
- Wu, S.; Ying, G.; Wu, Q.; Capecchi, M.R. Toward Simpler and Faster Genome-Wide Mutagenesis in Mice. Nat. Genet. 2007, 39, 922–930. [Google Scholar] [CrossRef] [PubMed]
- Yusa, K.; Zhou, L.; Li, M.A.; Bradley, A.; Craig, N.L. A Hyperactive piggyBac Transposase for Mammalian Applications. Proc. Natl. Acad. Sci. USA 2011, 108, 1531–1536. [Google Scholar] [CrossRef]
- Wild, P.; Engels, M.; Senn, C.; Tobler, K.; Ziegler, U.; Schraner, E.M.; Loepfe, E.; Ackermann, M.; Mueller, M.; Walther, P. Impairment of Nuclear Pores in Bovine Herpesvirus 1-Infected MDBK Cells. J. Virol. 2005, 79, 1071–1083. [Google Scholar] [CrossRef] [PubMed]
- Lankester, F.; Lugelo, A.; Kazwala, R.; Keyyu, J.; Cleaveland, S.; Yoder, J. The Economic Impact of Malignant Catarrhal Fever on Pastoralist Livelihoods. PLoS ONE 2015, 10, e0116059. [Google Scholar] [CrossRef] [PubMed]
- Labiuk, S.L.; Babiuk, L.A.; Van Drunen Littel-van Den Hurk, S. Major Tegument Protein VP8 of Bovine Herpesvirus 1 Is Phosphorylated by Viral US3 and Cellular CK2 Protein Kinases. J. Gen. Virol. 2009, 90, 2829–2839. [Google Scholar] [CrossRef] [PubMed]
- Cong, L.; Ran, F.A.; Cox, D.; Lin, S.; Barretto, R.; Habib, N.; Hsu, P.D.; Wu, X.; Jiang, W.; Marraffini, L.A.; et al. Multiplex Genome Engineering Using CRISPR/Cas Systems. Science 2013, 339, 819–823. [Google Scholar] [CrossRef] [PubMed]
- Jinek, M.; East, A.; Cheng, A.; Lin, S.; Ma, E.; Doudna, J. RNA-Programmed Genome Editing in Human Cells. eLife 2013, 2, e00471. [Google Scholar] [CrossRef] [PubMed]
- Schultz, J.; Milpetz, F.; Bork, P.; Ponting, C.P. SMART, a Simple Modular Architecture Research Tool: Identification of Signaling Domains. Proc. Natl. Acad. Sci. USA 1998, 95, 5857–5864. [Google Scholar] [CrossRef] [PubMed]
- Barber, K.A.; Daugherty, H.C.; Ander, S.E.; Jefferson, V.A.; Shack, L.A.; Pechan, T.; Nanduri, B.; Meyer, F. Protein Composition of the Bovine Herpesvirus 1.1 Virion. Vet. Sci. 2017, 4, 11. [Google Scholar] [CrossRef]
- Wambua, L.; Wambua, P.N.; Ramogo, A.M.; Mijele, D.; Otiende, M.Y. Wildebeest-Associated Malignant Catarrhal Fever: Perspectives for Integrated Control of a Lymphoproliferative Disease of Cattle in Sub-Saharan Africa. Arch. Virol. 2016, 161, 1–10. [Google Scholar] [CrossRef]
- Robinson, K.E.; Meers, J.; Gravel, J.L.; McCarthy, F.M.; Mahony, T.J. The Essential and Non-Essential Genes of Bovine Herpesvirus 1. J. Gen. Virol. 2008, 89, 2851–2863. [Google Scholar] [CrossRef] [PubMed]
- Huang, C.C.; Herr, W. Differential Control of Transcription by Homologous Homeodomain Coregulators. Mol. Cell Biol. 1996, 16, 2967–2976. [Google Scholar] [CrossRef] [PubMed][Green Version]
- Kristie, T.M.; Sharp, P.A. Interactions of the Oct-1 POU Subdomains with Specific DNA Sequences and with the HSV Alpha-Trans-Activator Protein. Genes Dev. 1990, 4, 2383–2396. [Google Scholar] [CrossRef]
- Lakin, N.D.; Palmer, R.; Lillycrop, K.A.; Howard, M.K.; Burke, L.C.; Thomas, N.S.; Latchman, D.S. Down Regulation of the Octamer Binding Protein Oct-1 during Growth Arrest and Differentiation of a Neuronal Cell Line. Brain Res. Mol. Brain Res. 1995, 28, 47–54. [Google Scholar] [CrossRef] [PubMed]
- Arvin, A.; Campadelli-Fiume, G.; Mocarski, E.; Moore, P.S.; Roizman, B.; Whitley, R.; Yamanishi, K. (Eds.) Human Herpesviruses: Biology, Therapy, and Immunoprophylaxis; Cambridge University Press: Cambridge, UK, 2007; ISBN 978-0-521-82714-0. [Google Scholar]
- Lu, R.; Misra, V. Potential Role for Luman, the Cellular Homologue of Herpes Simplex Virus VP16 (α Gene Trans-Inducing Factor), in Herpesvirus Latency. J. Virol. 2000, 74, 934–943. [Google Scholar] [CrossRef] [PubMed]
- Lu, R.; Misra, V. Zhangfei: A Second Cellular Protein Interacts with Herpes Simplex Virus Accessory Factor HCF in a Manner Similar to Luman and VP16. Nucleic Acids Res. 2000, 28, 2446–2454. [Google Scholar] [CrossRef] [PubMed]






| Primers | Primer Sequences (5′–3′) |
|---|---|
| T7-g1 For. | TTAATACGACTCACTATAGGCTGGCGGAATGCTGCTGCAGTTTAAGAGCTATGCTGG |
| T7-g2 For. | TTAATACGACTCACTATAGGTCTGTATGGGCTGAGACAAGGTTTAAGAGCTATGCTGG |
| IVT rev. primer | AAAAGCACCGACTCGGTGCC |
| F1 for. primer | TGCCATATGAAGTTGGGTAGC |
| R1 rev. primer | CCTCTGCTCCAGAAATACGC |
Disclaimer/Publisher’s Note: The statements, opinions and data contained in all publications are solely those of the individual author(s) and contributor(s) and not of MDPI and/or the editor(s). MDPI and/or the editor(s) disclaim responsibility for any injury to people or property resulting from any ideas, methods, instructions or products referred to in the content. |
© 2024 by the authors. Licensee MDPI, Basel, Switzerland. This article is an open access article distributed under the terms and conditions of the Creative Commons Attribution (CC BY) license (https://creativecommons.org/licenses/by/4.0/).
Share and Cite
Rong, E.; Dry, I.; Dalziel, R.G.; Tan, W.S. Bovine Transcription Factor POU Class 2 Homeobox 1 (POU2F1/Oct1) Protein Promotes BoHV-1 Replication in MDBK Cells. Viruses 2024, 16, 1549. https://doi.org/10.3390/v16101549
Rong E, Dry I, Dalziel RG, Tan WS. Bovine Transcription Factor POU Class 2 Homeobox 1 (POU2F1/Oct1) Protein Promotes BoHV-1 Replication in MDBK Cells. Viruses. 2024; 16(10):1549. https://doi.org/10.3390/v16101549
Chicago/Turabian StyleRong, Enguang, Inga Dry, Robert G. Dalziel, and Wenfang Spring Tan. 2024. "Bovine Transcription Factor POU Class 2 Homeobox 1 (POU2F1/Oct1) Protein Promotes BoHV-1 Replication in MDBK Cells" Viruses 16, no. 10: 1549. https://doi.org/10.3390/v16101549
APA StyleRong, E., Dry, I., Dalziel, R. G., & Tan, W. S. (2024). Bovine Transcription Factor POU Class 2 Homeobox 1 (POU2F1/Oct1) Protein Promotes BoHV-1 Replication in MDBK Cells. Viruses, 16(10), 1549. https://doi.org/10.3390/v16101549

