HLA-A, HSPA5, IGFBP5 and PSMA2 Are Restriction Factors for Zika Virus Growth in Astrocytic Cells
Abstract
1. Introduction
2. Materials and Methods
2.1. Cells
2.2. Viral Infections
2.3. Plaque Assays
2.4. Cell Lysis and Quantification of Proteins
2.5. Mass Spectrometry
2.6. siRNA-Mediated Knock Down
2.7. WST-1 Assay
2.8. Western Blotting
2.9. Statistical and Bioinformatic Analyses
3. Results
3.1. The Numbers of Significantly Dysregulated U251 Proteins Increase with Time in ZIKV-Infected Cells
3.2. Numerous U251 Cellular Networks and Proteins Are Dysregulated by ZIKV at 48 hpi
3.3. Numerous Cellular Functions and Canonical Pathways Are Activated or Inhibited at 48 hpi
3.4. Knocking Down U251 Genes Affects ZIKV Growth
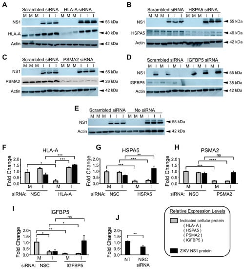
3.5. HSPA5, PSMA2, IGFBP5 and HLA-A KD Result in Increased ZIKV NS1 Expression and Titers
3.6. ZIKV Infection Causes Restoration of HLA-A Levels in HLA-A KD Cells
4. Discussion
5. Conclusions
Author Contributions
Funding
Institutional Review Board Statement
Informed Consent Statement
Data Availability Statement
Acknowledgments
Conflicts of Interest
References
- Singh, R.K.; Dhama, K.; Malik, Y.S.; Ramakrishnan, M.A.; Karthik, K.; Tiwari, R.; Saurabh, S.; Sachan, S.; Joshi, S.K. Zika virus–emergence, evolution, pathology, diagnosis, and control: Current global scenario and future perspectives—A comprehensive review. Vet. Q. 2016, 36, 150–175. [Google Scholar] [CrossRef] [PubMed]
- Williamson, P.C.; Linnen, J.M.; Kessler, D.A.; Shaz, B.; Kamel, H.; Vassallo, R.R.; Winkelman, V.; Gao, K.; Ziermann, R.; Menezes, J.; et al. First cases of Zika virus–infected US blood donors outside states with areas of active transmission. Transfusion 2017, 57, 770–778. [Google Scholar] [CrossRef] [PubMed]
- Hills, S.L.; Fischer, M.; Petersen, L.R. Epidemiology of Zika virus infection. J. Infect. Dis. 2017, 216 (Suppl. S10), S868–S874. [Google Scholar] [CrossRef] [PubMed]
- Division of Vector-Borne Diseases (DVBD). Zika Cases in the United States. 2021. Available online: https://www.cdc.gov/zika/reporting/index.html (accessed on 28 December 2022).
- WHO Health Emergencies Programme. Countries and Territories with Current or Previous Zika Virus Transmission. 2022. Available online: https://cdn.who.int/media/docs/default-source/documents/emergencies/zika/map-of-countries_with_zika_transmission_feb2022.pdf?sfvrsn=802a352a_5 (accessed on 28 December 2022).
- Virginia Department of Health (VDH). Zika Virus. 2019. Available online: https://www.vdh.virginia.gov/epidemiology/epidemiology-fact-sheets/zika-virus-disease/ (accessed on 28 December 2022).
- National Center for Emerging and Zoonotic Infectious Diseases (NCEZID); Division of Vector-Borne Diseases (DVBD). Protect Your Family and Community: How Zika Spreads. 2019. Available online: https://www.cdc.gov/zika/pdfs/Zika-Transmission-Infographic.pdf (accessed on 28 December 2022).
- Surveillance Report. Zika Virus Disease—Annual Epidemiological Report for 2019. 2021. Available online: https://www.ecdc.europa.eu/en/publications-data/zika-virus-disease-annual-epidemiological-report-2019 (accessed on 28 December 2022).
- WHO Headquarters (HQ). Zika Epidemiology Update. 2022. Available online: https://www.who.int/publications/m/item/zika-epidemiology-update---february-2022 (accessed on 28 December 2022).
- Zhang, Z.W.; Li, Z.L.; Yuan, S. The role of secretory autophagy in Zika virus transfer through the placental barrier. Front. Cell Infect. Microbiol. 2017, 6, 206. [Google Scholar] [CrossRef]
- WHO. Zika Virus. 2018. Available online: https://www.who.int/news-room/fact-sheets/detail/zika-virus (accessed on 28 December 2022).
- Leonhard, S.E.; Munts, A.G.; van der Eijk, A.A.; Jacobs, B.C. Acute-onset chronic inflammatory demyelinating polyneuropathy after Zika virus infection. J. Neurol. Neurosurg. Psychiatry 2018, 89, 1118–1119. [Google Scholar] [CrossRef]
- Mehta, R.; Soares, C.N.; Medialdea-Carrera, R.; Ellul, M.; da Silva, M.T.T.; Rosala-Hallas, A.; Jardim, M.R.; Burnside, G.; Pamplona, L.; Bhojak, M.; et al. The spectrum of neurological disease associated with Zika and chikungunya viruses in adults in Rio de Janeiro, Brazil: A case series. PLoS Neglect. Trop. Dis. 2018, 12, e0006212. [Google Scholar] [CrossRef]
- Nascimento, O.; Frontera, J.A.; Amitrano, D.A.; Bispo de Filippis, A.M.; Da Silva, I.; RIO-GBS-ZIKV Research Group. Zika virus infection-associated acute transient polyneuritis. Neurology 2017, 88, 2330–2332. [Google Scholar] [CrossRef]
- National Center for Emerging and Zoonotic Infectious Diseases (NCEZID); Division of Vector-Borne Diseases (DVBD). Zika Virus: Clinical Evaluation & Disease. 2019. Available online: https://www.cdc.gov/zika/hc-providers/preparing-for-zika/clinicalevaluationdisease.html (accessed on 28 December 2022).
- National Institute of Neurological Disorders and Stroke (NINDS); Health Information. Guillain-Barré Syndrome Fact Sheet. 2022. Available online: https://www.ninds.nih.gov/health-information/patient-caregiver-education/fact-sheets/guillain-barre-syndrome-fact-sheet (accessed on 28 December 2022).
- Sapra, H.; Singhal, V. Managing Meningoencephalitis in Indian ICU. Indian J Crit. Care Med. (Suppl. S2). 2019, 23, S124–S128. [Google Scholar] [CrossRef]
- Leonhard, S.E.; Lant, S.; Jacobs, B.C.; Wilder-Smith, A.; Ferreira, M.L.B.; Solomon, T.; Willison, H.J. Zika virus infection in the returning traveller: What every neurologist should know. Pract. Neurol. 2018, 18, 271–277. [Google Scholar] [CrossRef]
- Schultz, V.; Cumberworth, S.; Gu, Q.; Johnson, N.; Donald, C.; McCanney, G.; Barrie, J.; Filipe, A.D.S.; Linington, C.; Willison, H.; et al. Zika virus infection leads to demyelination and axonal injury in mature CNS cultures. Viruses 2021, 13, 91. [Google Scholar] [CrossRef]
- Rivera-Correa, J.; De Siqueira, I.C.; Mota, S.; Rosário, M.S.D.; De Jesus, P.A.P.; Alcantara, L.C.J.; Ernst, J.D.; Rodriguez, A. Anti-ganglioside antibodies in patients with Zika virus infection-associated Guillain-Barré Syndrome in Brazil. PLoS Negl. Trop. Dis. 2019, 13, e0007695. [Google Scholar] [CrossRef]
- Beh, S.C.; Greenberg, B.M.; Frohman, T.; Frohman, E.M. Transverse myelitis. Neurol. Clin. 2013, 31, 79–138. [Google Scholar] [CrossRef] [PubMed]
- Neri, V.C.; Xavier, M.F.; Barros, P.O.; Melo Bento, C.; Marignier, R.; Papais Alvarenga, R. Case Report: Acute Transverse Myelitis after Zika Virus Infection. Am. J. Trop. Med. Hyg. 2018, 99, 1419–1421. [Google Scholar] [CrossRef] [PubMed]
- Pradhan, F.; Burns, J.D.; Agameya, A.; Patel, A.; Alfaqih, M.; Small, J.E.; Ooi, W. Case Report: Zika Virus Meningoencephalitis and Myelitis and Associated Magnetic Resonance Imaging Findings. Am. J. Trop. Med. Hyg. 2017, 97, 340–343. [Google Scholar] [CrossRef]
- de Almeida Oliveira Evangelista, G.; Hughes Carvalho, R.; Sant’Ana Menezes, G.; Carvalho de Abreu, Y.; Sardi, S.I.; Soares Campos, G. Meningoencephalitis Associated with Zika Virus and Chikungunya Virus Infection. Jpn. J. Infect. Dis. 2021, 74, 584–586. [Google Scholar] [CrossRef]
- Dimachkie, M.M.; Barohn, R.J. Chronic inflammatory demyelinating polyneuropathy. Curr. Treat. Options Neurol. 2013, 15, 350–366. [Google Scholar] [CrossRef] [PubMed]
- Gabriel, E.; Ramani, A.; Karow, U.; Gottardo, M.; Natarajan, K.; Gooi, L.M. Recent Zika virus isolates induce premature differentiation of neural progenitors in human brain organoids. Cell Stem. Cell 2017, 20, 397–406. [Google Scholar] [CrossRef]
- Kozak, R.A.; Majer, A.; Biondi, M.J.; Medina, S.J.; Goneau, L.W.; Sajesh, B.V.; Slota, J.; Zubach, V.; Severini, A.; Safronetz, D.; et al. MicroRNA and mRNA dysregulation in astrocytes infected with Zika virus. Viruses 2017, 9, 297. [Google Scholar] [CrossRef]
- Peng, H.; Liu, B.; Yves, T.D.; He, Y.; Wang, S.; Tang, H.; Ren, H.; Zhao, P.; Qi, Z.; Qin, Z. Zika virus induces autophagy in human umbilical vein endothelial cells. Viruses 2018, 10, 259. [Google Scholar] [CrossRef]
- Honein, M.A.; Jamieson, D.J. Revealing the effects of Zika—Detection of brain abnormalities and other disabilities associated with congenital infection. JAMA Pediatr. 2019, 173, 16–18. [Google Scholar] [CrossRef]
- Kikuti, M.; Cardoso, C.W.; Prates, A.P.; Paploski, I.A.; Kitron, U.; Reis, M.G.; Mochida, G.H.; Ribeiro, G.S. Congenital brain abnormalities during a Zika virus epidemic in Salvador, Brazil, April 2015 to July 2016. Eurosurveillance 2018, 23, 1700757. [Google Scholar] [CrossRef] [PubMed]
- Krauer, F.; Riesen, M.; Reveiz, L.; Oladapo, O.T.; Martínez-Vega, R.; Porgo, T.V.; Haefliger, A.; Broutet, N.J.; Low, N.; WHO Zika Causality Working Group. Zika virus infection as a cause of congenital brain abnormalities and Guillain–Barré syndrome: Systematic review. PLoS Med. 2017, 14, e1002203. [Google Scholar] [CrossRef] [PubMed]
- Alimonti, J.B.; Ribecco-Lutkiewicz, M.; Sodja, C.; Jezierski, A.; Stanimirovic, D.B.; Liu, Q.; Haqqani, A.S.; Conlan, W.; Bani-Yaghoub, M. Zika virus crosses an in vitro human blood brain barrier model. Fluids Barriers CNS 2018, 15, 1–9. [Google Scholar] [CrossRef] [PubMed]
- Clé, M.; Desmetz, C.; Barthelemy, J.; Martin, M.-F.; Constant, O.; Maarifi, G.; Foulongne, V.; Bolloré, K.; Glasson, Y.; De Bock, F.; et al. Zika virus infection promotes local inflammation, cell adhesion molecule upregulation, and leukocyte recruitment at the blood-brain barrier. MBio 2020, 11, e01183-20. [Google Scholar] [CrossRef] [PubMed]
- Khaiboullina, S.F.; Ribeiro, F.M.; Uppal, T.; Martynova, E.V.; Rizvanov, A.A.; Verma, S.C. Zika virus transmission through blood tissue barriers. Front. Microbiol. 2019, 10, 1465. [Google Scholar] [CrossRef] [PubMed]
- Thompson, D.; Brissette, C.A.; Watt, J.A. The choroid plexus and its role in the pathogenesis of neurological infections. Fluids Barriers CNS 2022, 19, 1–20. [Google Scholar] [CrossRef] [PubMed]
- Kim, J.; Alejandro, B.; Hetman, M.; Hattab, E.M.; Joiner, J.; Schroten, H.; Ishikawa, H.; Chung, D.-H. Zika virus infects pericytes in the choroid plexus and enters the central nervous system through the blood-cerebrospinal fluid barrier. PLoS Pathog. 2020, 16, e1008204. [Google Scholar] [CrossRef] [PubMed]
- Retallack, H.; Di Lullo, E.; Arias, C.; Knopp, K.A.; Laurie, M.T.; Sandoval-Espinosa, C.; Mancia Leon, W.R.; Krencik, R.; Ullian, E.M.; Spatazza, J.; et al. Zika virus cell tropism in the developing human brain and inhibition by azithromycin. Proc. Natl. Acad. Sci. USA 2016, 113, 14408–14413. [Google Scholar] [CrossRef]
- Katiyar, K.S.; Winter, C.C.; Struzyna, L.A.; Harris, J.P.; Cullen, D.K. Mechanical elongation of astrocyte processes to create living scaffolds for nervous system regeneration. J. Tissue Eng. Regen. Med. 2017, 11, 2737–2751. [Google Scholar] [CrossRef]
- Cabezas, R.; Avila, M.; Gonzalez, J.; El-Bachá, R.S.; Báez, E.; García-Segura, L.M.; Jurado Coronel, J.C.; Capani, F.; Cardona-Gomez, G.P.; Barreto, G.E. Astrocytic modulation of blood brain barrier: Perspectives on Parkinson’s disease. Front. Cell Neurosci. 2014, 8, 211. [Google Scholar] [CrossRef]
- Siracusa, R.; Fusco, R.; Cuzzocrea, S. Astrocytes: Role and functions in brain pathologies. Front. Pharmacol. 2019, 10, 1114. [Google Scholar] [CrossRef] [PubMed]
- Díaz de León-Guerrero, S.; Pedraza-Alva, G.; Pérez-Martínez, L. In sickness and in health: The role of methyl-CpG binding protein 2 in the central nervous system. Eur. J. Neurosci. 2011, 33, 1563–1574. [Google Scholar] [CrossRef] [PubMed]
- Kim, Y.; Park, J.; Choi, Y.K. The Role of Astrocytes in the Central Nervous System Focused on BK Channel and Heme Oxygenase Metabolites: A Review. Antioxidants 2019, 8, 121. [Google Scholar] [CrossRef] [PubMed]
- Hughes, C.S.; Moggridge, S.; Müller, T.; Sorensen, P.H.; Morin, G.B.; Krijgsveld, J. Single-pot, solid-phase-enhanced sample preparation for proteomics experiments. Nat. Protoc. 2019, 14, 68–85. [Google Scholar] [CrossRef] [PubMed]
- Vardjan, N.; Verkhratsky, A.; Zorec, R. Astrocytic Pathological Calcium Homeostasis and Impaired Vesicle Trafficking in Neurodegeneration. Int. J. Mol. Sci. 2017, 18, 358. [Google Scholar] [CrossRef]
- Quiñones-Vega, M.; Velásquez, E.; Sosa-Acosta, P.; Melo, A.; Garcez, P.P.; Nogueira, F.C.; Domont, G.B. Proteomic profiles of Zika virus-infected placentas bearing fetuses with microcephaly. Proteom. Clin. Appl. 2022, 16, e2100042. [Google Scholar] [CrossRef]
- Borges-Vélez Rosado-Philippi, J.; Cantres-Rosario, Y.M.; Carrasquillo-Carrion, K.; Roche-Lima, A.; Pérez-Vargas, J.; González-Martínez, A.; Correa-Rivas, M.S.; Meléndez, L.M. Zika virus infection of the placenta alters extracellular matrix proteome. Histochem. J. 2022, 53, 199–214. [Google Scholar] [CrossRef]
- Allgoewer, K.; Maity, S.; Zhao, A.; Lashua, L.; Ramgopal, M.; Balkaran, B.N.; Liu, L.; Purushwani, S.; Arévalo, M.T.; Ross, T.M.; et al. New Proteomic Signatures to Distinguish Between Zika and Dengue Infections. Mol. Cell Proteom. 2021, 20, 100052. [Google Scholar] [CrossRef]
- Varasteh Moradi Gagoski, D.; Mureev, S.; Walden, P.; McMahon, K.-A.; Parton, R.G.; Johnston, W.A.; Alexandrov, K. Mapping Interactions among Cell-Free Expressed Zika Virus Proteins. J. Proteome Res. 2020, 19, 1522–1532. [Google Scholar] [CrossRef]
- Jiang, X.; Dong, X.; Li, S.-H.; Zhou, Y.-P.; Rayner, S.; Xia, H.-M.; Gao, G.F.; Yuan, H.; Tang, Y.-P.; Luo, M.-H. Proteomic Analysis of Zika Virus Infected Primary Human Fetal Neural Progenitors Suggests a Role for Doublecortin in the Pathological Consequences of Infection in the Cortex. Front. Microbiol. 2018, 9, 1067. [Google Scholar] [CrossRef]
- Srivastava Zhang, Y.; Chen, J.; Sirohi, D.; Miller, A.; Zhang, Y.; Chen, Z.; Lu, H.; Xu, J.; Kuhn, R.J.; Andy Tao, W. Chemical proteomics tracks virus entry and uncovers NCAM1 as Zika virus receptor. Nat. Commun. 2020, 11, 3896. [Google Scholar] [CrossRef] [PubMed]
- Das, M.; Smith, M.L.; Furihata, T.; Sarker, S.; O’Shea, R.; Helbig, K.J. Astrocyte Control of Zika Infection Is Independent of Interferon Type I and Type III Expression. Biology 2022, 11, 143. [Google Scholar] [CrossRef] [PubMed]
- Ledur, P.F.; Karmirian, K.; Pedrosa CD, S.G.; Souza LR, Q.; Assis-de-Lemos, G.; Martins, T.M.; de Cassia Cavalheiro Gomes Ferreira, J.; de Azevedo Reis, G.F.; Silva, E.S.; Silva, D.; et al. Zika virus infection leads to mitochondrial failure, oxidative stress and DNA damage in human iPSC-derived astrocytes. Sci. Rep. 2020, 10, 1218. [Google Scholar] [CrossRef] [PubMed]
- Shereen, M.A.; Bashir, N.; Su, R.; Liu, F.; Wu, K.; Luo, Z.; Wu, J. Zika virus dysregulates the expression of astrocytic genes involved in neurodevelopment. PLoS Negl. Trop. Dis. 2021, 15, e0009362. [Google Scholar] [CrossRef] [PubMed]
- Sher, A.A.; Glover, K.K.; Coombs, K.M. Zika virus infection disrupts astrocytic proteins involved in synapse control and axon guidance. Front. Microbiol. 2019, 10, 596. [Google Scholar] [CrossRef]
- SOMAScan. Proteomic Assay Technical White Paper, SSM-002, Rev. Available online: https://somalogic.com/white-papers/ (accessed on 28 December 2022).
- GeneCards: The Human Gene Database. OAS3 Gene—2’-5’-Oligoadenylate Synthetase 3. 2022. Available online: https://www.genecards.org/cgi-bin/carddisp.pl?gene=OAS3 (accessed on 28 December 2022).
- Lee, W.B.; Choi, W.Y.; Lee, D.H.; Shim, H.; Kim-Ha, J.; Kim, Y.J. OAS1 and OAS3 negatively regulate the expression of chemokines and interferon-responsive genes in human macrophages. BMB Rep. 2019, 52, 133–138. [Google Scholar] [CrossRef]
- Tian, J.N.; Yang, C.C.; Chuang, C.K.; Tsai, M.H.; Wu, R.H.; Chen, C.T.; Yueh, A. A Dengue Virus Type 2 (DENV-2) NS4B-Interacting Host Factor, SERP1, Reduces DENV-2 Production by Suppressing Viral RNA Replication. Viruses 2019, 11, 787. [Google Scholar] [CrossRef]
- Yamaguchi, A.; Hori, O.; Stern, D.M.; Hartmann, E.; Ogawa, S.; Tohyama, M. Stress-associated endoplasmic reticulum protein 1 (SERP1)/Ribosome-associated membrane protein 4 (RAMP4) stabilizes membrane proteins during stress and facilitates subsequent glycosylation. J. Cell Biol. 1999, 147, 1195–1204. [Google Scholar] [CrossRef]
- National Library of Medicine. MBD4 Methyl-CpG Binding Domain 4, DNA Glycosylase [Homo Sapiens (Human)]. 2022. Available online: https://www.ncbi.nlm.nih.gov/gene/8930 (accessed on 28 December 2022).
- Sanders, M.A.; Chew, E.; Flensburg, C.; Zeilemaker, A.; Miller, S.E.; Al Hinai, A.S.; Bajel, A.; Luiken, B.; Rijken, M.; McLennan, T.; et al. MBD4 guards against methylation damage and germ line deficiency predisposes to clonal hematopoiesis and early-onset AML. Blood J. Am. Soc. Hematol. 2018, 132, 1526–1534. [Google Scholar] [CrossRef]
- Baril, M.; Es-Saad, S.; Chatel-Chaix, L.; Fink, K.; Pham, T.; Raymond, V.A.; Audette, K.; Guenier, A.S.; Duchaine, J.; Servant, M.; et al. Genome-wide RNAi screen reveals a new role of a WNT/CTNNB1 signaling pathway as negative regulator of virus-induced innate immune responses. PLoS Pathog. 2013, 9, e1003416. [Google Scholar] [CrossRef]
- Betancor, G.; Dicks, M.D.; Jimenez-Guardeño, J.M.; Ali, N.H.; Apolonia, L.; Malim, M.H. The GTPase domain of MX2 interacts with the HIV-1 capsid, enabling its short isoform to moderate antiviral restriction. Cell Rep. 2019, 29, 1923–1933. [Google Scholar] [CrossRef] [PubMed]
- Gonzalez-Fernandez, C.; González, P.; Rodríguez, F.J. New insights into Wnt signaling alterations in amyotrophic lateral sclerosis: A potential therapeutic target? Neural Regen. Res. 2020, 15, 1580–1589. [Google Scholar] [CrossRef] [PubMed]
- National Library of Medicine. IFIT3 Interferon Induced Protein with Tetratricopeptide Repeats 3 [Homo Sapiens (Human)]. 2022. Available online: https://www.ncbi.nlm.nih.gov/gene/3437 (accessed on 28 December 2022).
- National Library of Medicine. WNT2B Wnt Family Member 2B [Homo Sapiens (Human)]. 2022. Available online: https://www.ncbi.nlm.nih.gov/gene?Db=gene&Cmd=DetailsSearch&Term=7482 (accessed on 28 December 2022).
- Parisien, J.P.; Lenoir, J.J.; Alvarado, G.; Horvath, C.M. The human STAT2 coiled-coil domain contains a degron for Zika virus interferon evasion. J. Virol. 2021, 96, e01301-21. [Google Scholar] [CrossRef] [PubMed]
- Tolomeo, M.; Cavalli, A.; Cascio, A. STAT1 and Its Crucial Role in the Control of Viral Infections. Int. J. Mol. Sci. 2022, 23, 4095. [Google Scholar] [CrossRef]
- Zhu, S.; Luo, H.; Liu, H.; Ha, Y.; Mays, E.R.; Lawrence, R.E.; Winkelmann, E.; Barrett, A.D.; Smith, S.B.; Wang, M.; et al. p38MAPK plays a critical role in induction of a pro-inflammatory phenotype of retinal Müller cells following Zika virus infection. Antivir. Res. 2017, 145, 70–81. [Google Scholar] [CrossRef]
- Chaudhary, V.; Yuen, K.S.; Chan, J.F.; Chan, C.P.; Wang, P.H.; Cai, J.P.; Zhang, S.; Liang, M.; Kok, K.H.; Chan, C.P.; et al. Selective Activation of Type II Interferon Signaling by Zika Virus NS5 Protein. J. Virol. 2017, 91, e00163-17. [Google Scholar] [CrossRef]
- Fanunza, E.; Carletti, F.; Quartu, M.; Grandi, N.; Ermellino, L.; Milia, J.; Corona, A.; Capobianchi, M.R.; Ippolito, G.; Tramontano, E. Zika virus NS2A inhibits interferon signaling by degradation of STAT1 and STAT2. Virulence 2021, 12, 1580–1596. [Google Scholar] [CrossRef]
- Hay-McCullough, E.; Morrison, J. Contributions of Ubiquitin and Ubiquitination to Flaviviral Antagonism of Type I IFN. Viruses 2021, 13, 763. [Google Scholar] [CrossRef]
- Magoro, T.; Dandekar, A.; Jennelle, L.T.; Bajaj, R.; Lipkowitz, G.; Angelucci, A.R.; Bessong, P.O.; Hahn, Y.S. IL-1β/TNF-α/IL-6 inflammatory cytokines promote STAT1-dependent induction of CH25H in Zika virus–infected human macrophages. J. Biol. Chem. 2019, 294, 14591–14602. [Google Scholar] [CrossRef]
- Fleith, R.C.; Mears, H.V.; Leong, X.Y.; Sanford, T.J.; Emmott, E.; Graham, S.C.; Mansur, D.S.; Sweeney, T.R. IFIT3 and IFIT2/3 promote IFIT1-mediated translation inhibition by enhancing binding to non-self RNA. Nucleic Acids Res. 2018, 46, 5269–5285. [Google Scholar] [CrossRef]
- Johnson, B.; VanBlargan, L.A.; Xu, W.; White, J.P.; Shan, C.; Shi, P.-Y.; Zhang, R.; Adhikari, J.; Gross, M.L.; Leung, D.W.; et al. Human IFIT3 modulates IFIT1 RNA binding specificity and protein stability. Immunity 2018, 48, 487–499. [Google Scholar] [CrossRef] [PubMed]
- de Sorrentino, A.H.; Marinic, K.; Motta, P.; Sorrentino, A.; López, R.; Illiovich, E. HLA class I alleles associated with susceptibility or resistance to human immunodeficiency virus type 1 infection among a population in Chaco Province, Argentina. J. Infect. Dis. 2000, 182, 1523–1526. [Google Scholar] [CrossRef] [PubMed]
- Iturrieta-Zuazo, I.; Rita, C.G.; García-Soidán, A.; de Malet Pintos-Fonseca, A.; Alonso-Alarcón, N.; Pariente-Rodríguez, R.; Tejeda-Velarde, A.; Serrano-Villar, S.; Castañer-Alabau, J.L.; Nieto-Gañán, I. Possible role of HLA class-I genotype in SARS-CoV-2 infection and progression: A pilot study in a cohort of COVID-19 Spanish patients. Clin. Immunol. 2020, 219, 108572. [Google Scholar] [CrossRef] [PubMed]
- Lanteri, M.C.; Kaidarova, Z.; Peterson, T.; Cate, S.; Custer, B.; Wu, S.; Agapova, M.; Law, J.P.; Bielawny, T.; Plummer, F.; et al. Association between HLA class I and class II alleles and the outcome of West Nile virus infection: An exploratory study. PloS ONE 2011, 6, e22948. [Google Scholar] [CrossRef]
- Malavige, G.N.; Rostron, T.; Rohanachandra, L.T.; Jayaratne, S.D.; Fernando, N.; De Silva, A.D.; Liyanage, M.; Ogg, G. HLA class I and class II associations in dengue viral infections in a Sri Lankan population. PLoS ONE 2011, 6, e20581. [Google Scholar] [CrossRef]
- Stephens, H.A.F.; Klaythong, R.; Sirikong, M.; Vaughn, D.W.; Green, S.; Kalayanarooj, S.; Endy, T.P.; Libraty, D.H.; Nisalak, A.; Innis, B.; et al. HLA-A and -B allele associations with secondary dengue virus infections correlate with disease severity and the infecting viral serotype in ethnic Thais. Tissue Antigens 2002, 60, 309–318. [Google Scholar] [CrossRef]
- Cuesta-Geijo, M.; García-Dorival, I.; del Puerto, A.; Urquiza, J.; Galindo, I.; Barrado-Gil, L.; Lasala, F.; Cayuela, A.; Sorzano, C.O.S.; Gil, C.; et al. New insights into the role of endosomal proteins for African swine fever virus infection. PLoS Pathog. 2022, 18, e1009784. [Google Scholar] [CrossRef]
- Cui, L.; Zhao, L.-P.; Ye, J.-Y.; Yang, L.; Huang, Y.; Jiang, X.-P.; Zhang, Q.; Jia, J.-Z.; Zhang, D.-X.; Huang, Y. The lysosomal membrane protein lamp2 alleviates lysosomal cell death by promoting autophagic flux in ischemic cardiomyocytes. Front. Cell Dev. Biol. 2020, 8, 31. [Google Scholar] [CrossRef]
- Echavarria-Consuegra, L.; Smit, J.M.; Reggiori, F. Role of autophagy during the replication and pathogenesis of common mosquito-borne flavi- and alphaviruses. Open Biol. 2019, 9, 190009. [Google Scholar] [CrossRef]
- Eskelinen, E.L.; Illert, A.L.; Tanaka, Y.; Schwarzmann, G.; Blanz, J.; Von Figura, K.; Saftig, P. Role of LAMP-2 in lysosome biogenesis and autophagy. Mol. Biol. Cell 2002, 13, 3355–3368. [Google Scholar] [CrossRef]
- Furr, S.R.; Marriott, I. Viral CNS infections: Role of glial pattern recognition receptors in neuroinflammation. Front. Microbiol. 2012, 3, 201. [Google Scholar] [CrossRef] [PubMed]
- Giovannoni, F.; Quintana, F.J. The Role of Astrocytes in CNS Inflammation. Trends Immunol. 2020, 41, 805–819. [Google Scholar] [CrossRef] [PubMed]
- Hosseini, S.; Michaelsen-Preusse, K.; Grigoryan, G.; Chhatbar, C.; Kalinke, U.; Korte, M. Type I interferon receptor signaling in astrocytes regulates hippocampal synaptic plasticity and cognitive function of the healthy CNS. Cell Rep. 2020, 31, 107666. [Google Scholar] [CrossRef] [PubMed]
- Prajeeth, C.K.; Kronisch, J.; Khorooshi, R.; Knier, B.; Toft-Hansen, H.; Gudi, V.; Floess, S.; Huehn, J.; Owens, T.; Korn, T.; et al. Effectors of Th1 and Th17 cells act on astrocytes and augment their neuroinflammatory properties. J. Neuroinflamm. 2017, 14, 1–14. [Google Scholar] [CrossRef] [PubMed]
- Hultquist, J.F.; Lengyel, J.A.; Refsland, E.W.; LaRue, R.S.; Lackey, L.; Brown, W.L.; Harris, R.S. Human and rhesus APOBEC3D, APOBEC3F, APOBEC3G, and APOBEC3H demonstrate a conserved capacity to restrict Vif-deficient HIV-1. J. Virol. 2011, 85, 11220–11234. [Google Scholar] [CrossRef]
- Pautasso, S.; Galitska, G.; Dell’Oste, V.; Biolatti, M.; Cagliani, R.; Forni, D.; De Andrea, M.; Gariglio, M.; Sironi, M.; Landolfo, S. Strategy of human cytomegalovirus to escape interferon beta-induced APOBEC3G editing activity. J. Virol. 2018, 92, e01224-18. [Google Scholar] [CrossRef]
- Weisblum, Y.; Oiknine-Djian, E.; Zakay-Rones, Z.; Vorontsov, O.; Haimov-Kochman, R.; Nevo, Y.; Stockheim, D.; Yagel, S.; Panet, A.; Wolf, D.G. APOBEC3A is upregulated by human cytomegalovirus (HCMV) in the maternal-fetal interface, acting as an innate anti-HCMV effector. J. Virol. 2017, 91, e01296-17. [Google Scholar] [CrossRef]
- Xu, Q.; Li, S.; Zhao, Y.; Maures, T.J.; Yin, P.; Duan, C. Evidence that IGF binding protein-5 functions as a ligand-independent transcriptional regulator in vascular smooth muscle cells. Circ. Res. 2004, 94, e46–e54. [Google Scholar] [CrossRef]
- Booth, L.; Roberts, J.L.; Dent, P. HSPA5/Dna K may be a useful target for human disease therapies. DNA Cell Biol. 2015, 34, 153–158. [Google Scholar] [CrossRef]
- Gilfoy, F.; Fayzulin, R.; Mason, P.W. West Nile virus genome amplification requires the functional activities of the proteasome. Virology 2009, 385, 74–84. [Google Scholar] [CrossRef]
- Kohli, E.; Causse, S.; Baverel, V.; Dubrez, L.; Borges-Bonan, N.; Demidov, O.; Garrido, C. Endoplasmic Reticulum Chaperones in Viral Infection: Therapeutic Perspectives. Microbiol. Mol. Biol. Rev. 2021, 85, e00035-21. [Google Scholar] [CrossRef] [PubMed]
- Rashid, M.U.; Gao, A.; Coombs, K.M. Influenza A Virus Uses PSMA2 for Downregulation of the NRF2-Mediated Oxidative Stress Response. J. Virol. 2022, 96, e0199021. [Google Scholar] [CrossRef] [PubMed]
- Reid, S.P.; Shurtleff, A.C.; Costantino, J.A.; Tritsch, S.R.; Retterer, C.; Spurgers, K.B.; Bavari, S. HSPA5 is an essential host factor for Ebola virus infection. Antivir. Res. 2014, 109, 171–174. [Google Scholar] [CrossRef] [PubMed]
- Józefiak, A.; Larska, M.; Pomorska-Mól, M.; Ruszkowski, J.J. The IGF-1 Signaling Pathway in Viral Infections. Viruses 2021, 13, 1488. [Google Scholar] [CrossRef]
- Ransohoff, R.M.; Estes, M.L. Astrocyte expression of major histocompatibility complex gene products in multiple sclerosis brain tissue obtained by stereotactic biopsy. Arch. Neurol. 1991, 48, 1244–1246. [Google Scholar] [CrossRef] [PubMed]
- Weber, F.; Meinl, E.; Aloisi, F.; Nevinny-Stickel, C.; Albert, E.; Wekerle, H.; Hohlfeld, R. Human astrocytes are only partially competent antigen presenting cells: Possible implications for lesion development in multiple sclerosis. Brain A J. Neurol. 1994, 117 Pt 1, 59–69. [Google Scholar] [CrossRef]
- Cruz-Tapias, P.; Castiblanco, J.; Anaya, J.M. Major histocompatibility complex: Antigen processing and presentation. In Autoimmunity: From Bench to Bedside [Internet]; EI Rosario University Press: Bogota, Colombia, 2013; Chapter 10. Available online: https://www.ncbi.nlm.nih.gov/books/NBK459467/ (accessed on 28 October 2022).
- Elmer, B.M.; McAllister, A.K. Major histocompatibility complex class I proteins in brain development and plasticity. Trends Neurosci. 2012, 35, 660–670. [Google Scholar] [CrossRef] [PubMed]
- Gigli, G.L.; Vogrig, A.; Nilo, A.; Fabris, M.; Biasotto, A.; Curcio, F.; Valeria, M.; Carlo, T.; Valente, M. HLA and immunological features of SARS-CoV-2-induced Guillain-Barré syndrome. Neurol. Sci. 2020, 41, 3391–3394. [Google Scholar] [CrossRef]
- Hasan, Z.N.; Zalzala, H.H.; Mohammedsalih, H.R.; Mahdi, B.M.; Abid, L.A.; Shakir, Z.N.; Fadhel, M.J. Association between human leukocyte antigen-DR and demylinating Guillain-Barre syndrome. Neurosciences 2014, 19, 301–305. [Google Scholar] [PubMed]
- Safa, A.; Azimi, T.; Sayad, A.; Taheri, M.; Ghafouri-Fard, S. A review of the role of genetic factors in Guillain-Barré syndrome. J. Mol. Neurosci. MN 2021, 71, 902–920. [Google Scholar] [CrossRef]
- Leonhard, S.E.; Mandarakas, M.R.; Gondim, F.A.A.; Bateman, K.; Ferreira, M.L.B.; Cornblath, D.R.; Van Doorn, P.A.; Dourado, M.E.; Hughes, R.A.C.; Islam, B.; et al. Diagnosis and management of Guillain-Barré syndrome in ten steps. Nat. Rev. Neurol. 2019, 15, 671–683. [Google Scholar] [CrossRef] [PubMed]
- Jin, P.P.; Sun, L.L.; Ding, B.J.; Qin, N.; Zhou, B.; Xia, F.; Li, L.; Liu, L.-J.; Liu, X.-D.; Zhao, G.; et al. Human leukocyte antigen DQB1 (HLA-DQB1) polymorphisms and the risk for Guillain-Barre syndrome: A systematic review and meta-analysis. PLoS ONE 2015, 10, e0131374. [Google Scholar] [CrossRef] [PubMed]
- Grigg, A.; Tait, B.; Davis, S.; Kiers, L. Association of acute inflammatory demyelinating polyneuropathy with acute lymphoblastic leukaemia and HLA-A11. J. Clin. Neurosci. 1998, 5, 169–171. [Google Scholar] [CrossRef] [PubMed]
- Blum, S.; Csurhes, P.; Reddel, S.; Spies, J.; McCombe, P. Killer immunoglobulin-like receptor and their HLA ligands in Guillain–Barre Syndrome. J. Neuroimmunol. 2014, 267, 92–96. [Google Scholar] [CrossRef] [PubMed]
- Raouf, H. Association between HLA and Guillain Barre’syndrome. AL-Kindy Coll. Med. J. 2016, 12, 109–111. [Google Scholar]
- Koga, M.; Yuki, N.; Kashiwase, K.; Tadokoro, K.; Juji, T.; Hirata, K. Guillain–Barré and Fisher’s syndromes subsequent to Campylobacter jejuni enteritis are associated with HLA-B54 and Cw1 independent of anti-ganglioside antibodies. J. Neuroimmunol. 1998, 88, 62–66. [Google Scholar] [CrossRef]
- Meyer Zu Horste, G.; Heidenreich, H.; Lehmann, H.C.; Ferrone, S.; Hartung, H.P.; Wiendl, H.; Kieseier, B.C. Expression of antigen processing and presenting molecules by Schwann cells in inflammatory neuropathies. Glia 2010, 58, 80–92. [Google Scholar] [CrossRef]
- Elfiky, A.A.; Ibrahim, I.M. Zika virus envelope—Heat shock protein A5 (GRP78) binding site prediction. J. Biomol. Struct. Dyn. 2021, 39, 5248–5260. [Google Scholar] [CrossRef]
- Khongwichit, S.; Sornjai, W.; Jitobaom, K.; Greenwood, M.; Greenwood, M.P.; Hitakarun, A.; Wikan, N.; Murphy, D.; Smith, D.R. A functional interaction between GRP78 and Zika virus E protein. Sci. Rep. 2021, 11, 393. [Google Scholar] [CrossRef]
- Lewy, T.G.; Grabowski, J.M.; Bloom, M.E. BiP: Master Regulator of the Unfolded Protein Response and Crucial Factor in Flavivirus Biology. Yale J. Biol. Med. 2017, 90, 291–300. [Google Scholar]
- Stefanik, M.; Formanová, P.; Bily, T.; Vancová, M.; Eyer, L.; Palus, M.; Salát, J.; Braconi, C.T.; Zanotto, P.M.D.A.; Gould, E.A.; et al. Characterisation of Zika virus infection in primary human astrocytes. BMC Neurosci. 2018, 19, 1–8. [Google Scholar] [CrossRef] [PubMed]
- Scaturro Stukalov, A.; Haas, D.A.; Cortese, M.; Draganova, K.; Płaszczyca, A.; Bartenschlager, R.; Götz, M.; Pichlmair, A. An orthogonal proteomic survey uncovers novel Zika virus host factors. Nature 2018, 561, 253–257. [Google Scholar] [CrossRef] [PubMed]
- Ishimaru, H.; Hosokawa, K.; Sugimoto, A.; Tanaka, R.; Watanabe, T.; Fujimuro, M. MG132 exerts anti-viral activity against HSV-1 by overcoming virus-mediated suppression of the ERK signaling pathway. Sci. Rep. 2020, 10, 6671. [Google Scholar] [CrossRef] [PubMed]
- Kang, S.H.; Keam, B.; Ahn, Y.O.; Park, H.R.; Kim, M.; Kim, T.M.; Kim, D.W.; Heo, D.S. Inhibition of MEK with trametinib enhances the efficacy of anti-PD-L1 inhibitor by regulating anti-tumor immunity in head and neck squamous cell carcinoma. Oncoimmunology 2018, 8, e1515057. [Google Scholar] [CrossRef] [PubMed]
- Schräder, T.; Dudek, S.E.; Schreiber, A.; Ehrhardt, C.; Planz, O.; Ludwig, S. The clinically approved MEK inhibitor Trametinib efficiently blocks influenza A virus propagation and cytokine expression. Antivir. Res. 2018, 157, 80–92. [Google Scholar] [CrossRef] [PubMed]
- Takahashi, A.; Umemura, A.; Yano, K.; Okishio, S.; Kataoka, S.; Okuda, K.; Seko, Y.; Yamaguchi, K.; Moriguchi, M.; Okanoue, T.; et al. Tyrosine Kinase Inhibitors Stimulate HLA Class I Expression by Augmenting the IFNγ/STAT1 Signaling in Hepatocellular Carcinoma Cells. Front. Oncol. 2021, 11, 3159. [Google Scholar] [CrossRef] [PubMed]










| # Significant 2 | Time Post ZIKV Infection | ||
|---|---|---|---|
| 12 h | 24 h | 48 h | |
| 157 3 | 681 3 | 1949 3 | |
| F.C. > 1.000 | 78 | 139 | 910 |
| F.C. < 1.000 | 79 | 542 | 1039 |
| F.C. > 1.100 | 74 | 135 | 757 |
| F.C. < 0.9091 | 65 | 480 | 901 |
| F.C. > 1.250 | 32 | 104 | 205 |
| F.C. < 0.800 | 15 | 60 | 150 |
| F.C. > 1.333 | 24 | 89 | 135 |
| F.C. < 0.750 | 9 | 21 | 65 |
| F.C. > 1.500 | 14 | 65 | 85 |
| F.C. < 0.667 | 5 | 8 | 21 |
| F.C. > 1.750 | 7 | 39 | 49 |
| F.C. < 0.5714 | 3 | 4 | 5 |
| F.C. > 2.000 | 5 | 23 | 33 |
| F.C. < 0.500 | 1 | 1 | 2 |
| F.C. > 2.500 | 0 | 11 | 16 |
| F.C. < 0.400 | 0 | 1 | 1 |
| 24 h | 48 h | ||||
|---|---|---|---|---|---|
| Gene Symbol | Name | p-Value | Fold Change | p-Value | Fold Change |
| EDNRB | Endothelin B receptor | - 3 | - 3 | 0.0003 | −2.82 |
| CXCL14 | C-X-C motif chemokine 14 | 0.0057 | −1.84 | 0.0000 | −2.06 |
| APOBEC3D | DNA dC- > dU editing enzyme APOBEC-3D | 0.0453 | −3.48 | - 3 | - 3 |
| STC1 | Stanniocalcin-1 | 0.0024 | −2.75 | 0.0002 | −14.47 |
| SFRP1 | Secreted frizzled-related protein 1 | 0.0072 | −1.78 | 0.0004 | −7.29 |
| IGFBP5 | Insulin-like growth factor-binding protein 5 | 0.0058 | −1.59 | 0.0000 | −6.90 |
| APP | Amyloid beta A4 protein | 0.0028 | −1.71 | 0.0002 | −6.51 |
| CFI | Complement factor I | 0.0115 | −1.53 | 0.0005 | −5.89 |
| HS6ST1 | Heparan-sulfate 6-Osulfotransferase 1 | 0.0068 | −1.41 | 0.0003 | −5.11 |
| GRN | Granulins | 0.0039 | −1.51 | 0.0002 | −5.05 |
| MDK | Midkine | 0.0040 | −1.70 | 0.0016 | −5.02 |
| FGFR1 | Fibroblast growth factor receptor 1 | 0.0109 | −1.54 | 0.0003 | −4.99 |
| LRIG3 | Leucine-rich repeats and Immunoglobulin-like domains protein 3 | 0.0085 | −1.57 | 0.0002 | −4.92 |
| IGFBP2 | Insulin-like growth factor-binding protein 2 | 0.0010 | −1.86 | 0.0000 | −4.70 |
| PCSK9 | Proprotein convertase subtilisin/kexin type 9 | 0.0170 | −1.53 | 0.0000 | −4.53 |
| MFGE8 | Lactoadherin | 0.0030 | −1.70 | 0.0010 | −4.37 |
| CST3 | Cystatin-C | 0.0010 | −2.07 | 0.0010 | −4.31 |
| IGFBP7 | Insulin-like growth factor-binding protein 7 | 0.0100 | −1.64 | 0.0006 | −4.23 |
| C4A | Complement C4b | 0.7106 | 1.04 | 0.0042 | −4.07 |
| PLAU | Urokinase-type plasminogen activator | 0.0408 | −1.28 | 0.0007 | −3.95 |
| TNC | Tenascin | 0.0101 | −1.37 | 0.0004 | −3.90 |
| GPNMB | Transmembrane glycoprotein NMB | 0.4192 | −1.09 | 0.0018 | −3.88 |
| FSTL1 | Follistatin-related protein 1 | 0.0104 | −1.52 | 0.0005 | −3.82 |
| GFRA1 | GDNF family receptor alpha-1 | 0.0029 | −1.34 | 0.0008 | −3.75 |
| LAMA1 | Laminin | 0.0195 | −1.31 | 0.0015 | −3.61 |
| CTSA | Lysosomal protective protein | 0.0046 | −1.57 | 0.0006 | −3.56 |
| THBS2 | Thrombospondin-2 | 0.0162 | −1.41 | 0.0008 | −3.45 |
| ACVR1B | Activin receptor type-1B | 0.1943 | 1.14 | 0.0018 | −3.41 |
| XRCC6 | X-ray repair cross-complementing protein 16 | 0.3570 | −1.10 | 0.0004 | −3.41 |
| GNS | N-acetyl glucosamine-6-sulfatase | 0.1788 | −1.14 | 0.0006 | −3.24 |
| CCL13 | C-C motif chemokine 13 | 0.3310 | 1.08 | 0.0014 | −3.07 |
| TIMP2 | Metaloproteinase inhibitor 2 | 0.0044 | −1.52 | 0.0003 | −3.05 |
| CCL20 | C-C motif chemokine 20 | 0.4211 | 1.10 | 0.0032 | −3.05 |
| LRRC17 | Leucine-rich repeat containing protein 17 | 0.0008 | 8.88 | - 3 | - 3 |
| ISG15 | Ubiquitin-like protein ISG15 | 0.0002 | 4.40 | 0.0001 | 2.74 |
| HLA-A | HLA Class I histocompatibility antigen, A-33 alpha chain | 0.0001 | 3.81 | - 3 | - 3 |
| OAS2 | 2’-5’-oligoadenylate synthase 2 | 0.0001 | 3.46 | 0.0001 | 3.87 |
| DHX58 | Probable ATP-dependent RNA helicase DHX58 | 0.0005 | 3.17 | 0.0005 | 2.36 |
| MX2 | Interferon-induced GTP-binding protein MX2 | 0.0001 | 3.14 | 0.0000 | 2.51 |
| IFIT2 | Interferon-induced protein with tetratricopeptide repeats 2 | 0.0004 | 2.78 | 0.0004 | 2.52 |
| MBD4 | Methyl-CpG-binding domain protein 4 | 0.0005 | 2.74 | 0.8478 | 1.01 |
| IFI44 | Interferon-induced protein 44 | 0.0001 | 2.73 | 0.0003 | 1.68 |
| DMXL2 | DmX-like protein 2 | 0.0008 | 2.67 | 0.0020 | 1.70 |
| IFIT3 | Interferon-induced protein with tetratricopeptide repeats 3 | 0.0002 | 2.59 | 0.0002 | 2.47 |
| HLA-B | Major histocompatibility complex, Class I, B | 0.0002 | 2.37 | 0.0000 | 4.20 |
| IFIT1 | Interferon-induced protein with tetratricopeptide repeats 1 | 0.0002 | 2.35 | 0.0001 | 3.03 |
| CXCL11 | C-X-C motif chemokine 11 | 0.0050 | 2.76 | 0.0000 | 8.61 |
| CCL5 | C-C motif chemokine 5 | 0.0320 | 1.32 | 0.0000 | 4.72 |
| CKB | Creatine kinase B-type | 0.9310 | 1.01 | 0.0010 | 3.85 |
| SSRP1 | FACT complex subunit SSRP1 | 0.0110 | 1.42 | 0.0000 | 2.95 |
Disclaimer/Publisher’s Note: The statements, opinions and data contained in all publications are solely those of the individual author(s) and contributor(s) and not of MDPI and/or the editor(s). MDPI and/or the editor(s) disclaim responsibility for any injury to people or property resulting from any ideas, methods, instructions or products referred to in the content. |
© 2022 by the authors. Licensee MDPI, Basel, Switzerland. This article is an open access article distributed under the terms and conditions of the Creative Commons Attribution (CC BY) license (https://creativecommons.org/licenses/by/4.0/).
Share and Cite
Sher, A.A.; Lao, Y.T.; Coombs, K.M. HLA-A, HSPA5, IGFBP5 and PSMA2 Are Restriction Factors for Zika Virus Growth in Astrocytic Cells. Viruses 2023, 15, 97. https://doi.org/10.3390/v15010097
Sher AA, Lao YT, Coombs KM. HLA-A, HSPA5, IGFBP5 and PSMA2 Are Restriction Factors for Zika Virus Growth in Astrocytic Cells. Viruses. 2023; 15(1):97. https://doi.org/10.3390/v15010097
Chicago/Turabian StyleSher, Affan A., Ying Tenny Lao, and Kevin M. Coombs. 2023. "HLA-A, HSPA5, IGFBP5 and PSMA2 Are Restriction Factors for Zika Virus Growth in Astrocytic Cells" Viruses 15, no. 1: 97. https://doi.org/10.3390/v15010097
APA StyleSher, A. A., Lao, Y. T., & Coombs, K. M. (2023). HLA-A, HSPA5, IGFBP5 and PSMA2 Are Restriction Factors for Zika Virus Growth in Astrocytic Cells. Viruses, 15(1), 97. https://doi.org/10.3390/v15010097

