Assessment of Prolonged Dengue Virus Infection in Dermal Fibroblasts and Hair-Follicle Dermal Papilla Cells
Abstract
1. Introduction
2. Materials and Methods
2.1. Cell Culture
2.2. Dengue Virus
2.3. Virus Plaque Assay
2.4. Viral Infection
2.5. Immunofluorescence Assay
2.6. Lactate Dehydrogenase (LDH) Cell Cytotoxicity Assay
2.7. RNA Extraction and Quantitative Real-Time Polymerase Chain Reaction (qRT-PCR) Analysis
2.8. Immunoblotting Assay
2.9. Statistical Analysis
3. Results
3.1. Prolonged Infection of Dengue Virus (DENV-2) in WS1 (Human Dermal Fibroblast) Cells
3.2. DENV-2 Replication in Long-Term Cultured WS1 Cells
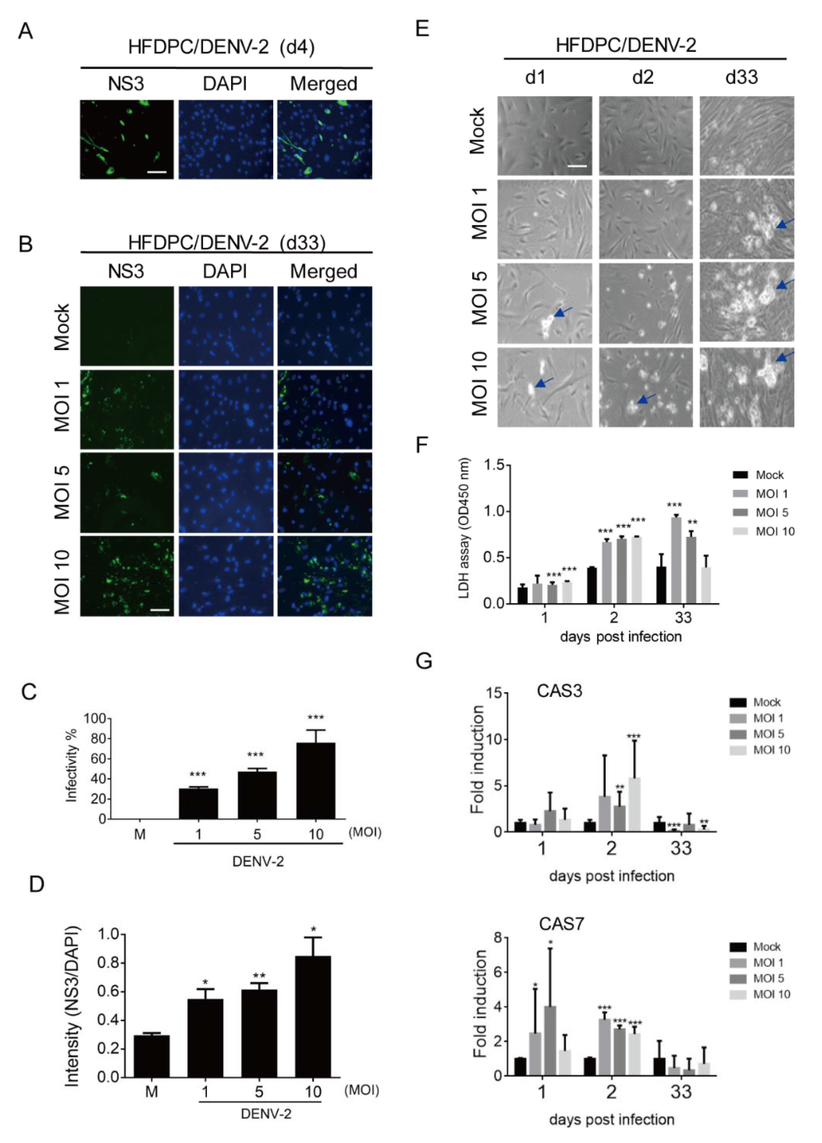
3.3. Prolonged Infection of DENV-2 in Human Hair-Follicle Dermal Papilla Cells (HFDPCs)
3.4. Detection of DENV-2 in Long-Term Cultured HFDPCs
3.5. Anti-Viral Inflammatory Responses Moderately Activated in Long-Term Cultured WS1 Cells
3.6. Anti-Viral Inflammatory Responses in HFDPCs with Prolonged DENV-2 Infection
3.7. Downregulation of Hair Growth Genes by DENV-2 Long-Term Infection
4. Discussion
Supplementary Materials
Author Contributions
Funding
Conflicts of Interest
References
- Wilder-Smith, A.; Ooi, E.E.; Horstick, O.; Wills, B. Dengue. Lancet 2019, 393, 350–363. [Google Scholar] [CrossRef]
- Halstead, S.; Wilder-Smith, A. Severe dengue in travellers: Pathogenesis, risk and clinical management. J. Travel. Med. 2019, 26. [Google Scholar] [CrossRef] [PubMed]
- Martina, B.E.; Koraka, P.; Osterhaus, A.D. Dengue virus pathogenesis: An integrated view. Clin. Microbiol. Rev. 2009, 22, 564–581. [Google Scholar] [CrossRef] [PubMed]
- Garcia, G.; Gonzalez, N.; Perez, A.B.; Sierra, B.; Aguirre, E.; Rizo, D.; Izquierdo, A.; Sanchez, L.; Diaz, D.; Lezcay, M.; et al. Long-term persistence of clinical symptoms in dengue-infected persons and its association with immunological disorders. Int. J. Infect. Dis. 2011, 15, e38–e43. [Google Scholar] [CrossRef] [PubMed]
- Teixeira, L.A.S.; Nogueira, F.; Nascentes, G.A.N. Prospective study of patients with persistent symptoms of dengue in brazil. Rev. Inst. Med. Trop. Sao Paulo 2017, 59, e65. [Google Scholar] [CrossRef] [PubMed]
- Seet, R.C.; Quek, A.M.; Lim, E.C. Post-infectious fatigue syndrome in dengue infection. J. Clin. Virol. 2007, 38, 1–6. [Google Scholar] [CrossRef]
- Shin, H.; Choi, S.J.; Cho, A.R.; Kim, D.Y.; Kim, K.H.; Kwon, O. Acute stress-induced changes in follicular dermal papilla cells and mobilization of mast cells: Implications for hair growth. Ann. Derm. 2016, 28, 600–606. [Google Scholar] [CrossRef]
- Tiga, D.C.; Undurraga, E.A.; Ramos-Castaneda, J.; Martinez-Vega, R.A.; Tschampl, C.A.; Shepard, D.S. Persistent symptoms of dengue: Estimates of the incremental disease and economic burden in mexico. Am. J. Trop. Med. Hyg. 2016, 94, 1085–1089. [Google Scholar] [CrossRef]
- Hung, T.M.; Wills, B.; Clapham, H.E.; Yacoub, S.; Turner, H.C. The uncertainty surrounding the burden of post-acute consequences of dengue infection. Trends Parasitol. 2019, 35, 673–676. [Google Scholar] [CrossRef]
- Paz-Bailey, G.; Rosenberg, E.S.; Doyle, K.; Munoz-Jordan, J.; Santiago, G.A.; Klein, L.; Perez-Padilla, J.; Medina, F.A.; Waterman, S.H.; Adams, L.E. Persistence of zika virus in body fluids. New Engl. J. Med. 2018, 379, 1234–1243. [Google Scholar] [CrossRef]
- Chang, C.; Ortiz, K.; Ansari, A.; Gershwin, M.E. The zika outbreak of the 21st century. J. Autoimmun. 2016, 68, 1–13. [Google Scholar] [CrossRef] [PubMed]
- Hirsch, A.J.; Smith, J.L.; Haese, N.N.; Broeckel, R.M.; Parkins, C.J.; Kreklywich, C.; DeFilippis, V.R.; Denton, M.; Smith, P.P.; Messer, W.B.; et al. Zika virus infection of rhesus macaques leads to viral persistence in multiple tissues. PLoS Pathog. 2017, 13, e1006219. [Google Scholar]
- Pierson, T.C.; Diamond, M.S. The emergence of zika virus and its new clinical syndromes. Nature 2018, 560, 573–581. [Google Scholar] [CrossRef] [PubMed]
- Kurane, I.; Kontny, U.; Janus, J.; Ennis, F.A. Dengue-2 virus infection of human mononuclear cell lines and establishment of persistent infections. Arch. Virol. 1990, 110, 91–101. [Google Scholar] [CrossRef]
- Takasaki, T.; Takada, K.; Kurane, I. Electron microscopic study of persistent dengue virus infection: Analysis using a cell line persistently infected with dengue-2 virus. Intervirology 2001, 44, 48. [Google Scholar] [CrossRef]
- Iannetta, M.; Lalle, E.; Musso, M.; Carletti, F.; Scorzolini, L.; D’Abramo, A.; Chinello, P.; Castilletti, C.; Ippolito, G.; Capobianchi, M.R. Persistent detection of dengue virus rna in vaginal secretion of a woman returning from sri lanka to italy, april 2017. Eurosurveillance 2017, 22. [Google Scholar] [CrossRef]
- Lalle, E.; Colavita, F.; Iannetta, M.; Teklè, S.G.; Carletti, F.; Scorzolini, L.; Bordi, L.; Vincenti, D.; Castilletti, C.; Ippolito, G. Prolonged detection of dengue virus rna in the semen of a man returning from thailand to italy, january 2018. Eurosurveillance 2018, 23. [Google Scholar] [CrossRef]
- Chien, Y.-W.; Liu, Z.-H.; Tseng, F.-C.; Ho, T.-C.; Guo, H.-R.; Ko, N.-Y.; Ko, W.-C.; Perng, G.C. Prolonged persistence of igm against dengue virus detected by commonly used commercial assays. BMC Infect. Dis. 2018, 18, 156. [Google Scholar] [CrossRef]
- Ng, K.H.; Zhang, S.L.; Tan, H.C.; Kwek, S.S.; Sessions, O.M.; Chan, C.Y.; Liu, I.D.; Lee, C.K.; Tambyah, P.A.; Ooi, E.E.; et al. Persistent dengue infection in an immunosuppressed patient reveals the roles of humoral and cellular immune responses in virus clearance. Cell Host Microbe 2019, 26, 601–605 e603. [Google Scholar] [CrossRef] [PubMed]
- Wei, K.-C.; Huang, M.-S.; Chang, T.-H. Dengue virus infects primary human hair follicle dermal papilla cells. Front. Cell. Infect. Microbiol. 2018, 8. [Google Scholar] [CrossRef]
- Hitani, A.; Yamaya, W.; To, M.; Kano, I.; Honda-Hosono, N.; Takasaki, T.; Haruki, K. A case of dengue fever and subsequent long-lasting depression accompanied by alopecia in a japanese traveler returning from bali, indonesia. Kansenshogaku Zasshi 2015, 89, 279–282. [Google Scholar] [CrossRef] [PubMed][Green Version]
- Jensenius, M.; Gundersen, S.G.; Vene, S.; Bruu, A.L. Dengue fever imported to norway. Serologically confirmed cases 1991-96. Tidsskr. Nor. Laegeforen. 1997, 117, 4230–4233. [Google Scholar] [PubMed]
- Qiu, F.X.; Gubler, D.J.; Liu, J.C.; Chen, Q.Q. Dengue in china: A clinical review. Bull. World Health Organ. 1993, 71, 349–359. [Google Scholar] [PubMed]
- Tristao-Sa, R.; Kubelka, C.F.; Zandonade, E.; Zagne, S.M.; Rocha Nde, S.; Zagne, L.O.; Araujo, N.F.; Amin, B.; Fazoli, F.; Souza, L.J.; et al. Clinical and hepatic evaluation in adult dengue patients: A prospective two-month cohort study. Rev. Soc. Bras. Med. Trop. 2012, 45, 675–681. [Google Scholar] [CrossRef]
- Harn, M.R. Clinical study on dengue fever during 1987–1988 epidemic at KaohSiung city, Southern Taiwan. Gaoxiong Yi Xue Ke Xue Za Zhi 1989, 5, 58–65. [Google Scholar]
- Chu, C.-B.; Yang, C.-C. Dengue-associated telogen effluvium: A report of 14 patients. Dermatol. Sin. 2017, 35, 124–126. [Google Scholar] [CrossRef]
- Driskell, R.R.; Clavel, C.; Rendl, M.; Watt, F.M. Hair follicle dermal papilla cells at a glance. J. Cell Sci. 2011, 124, 1179–1182. [Google Scholar] [CrossRef]
- Millar, S.E. Molecular mechanisms regulating hair follicle development. J. Investig. Dermatol. 2002, 118, 216–225. [Google Scholar] [CrossRef]
- Alonso, L.; Fuchs, E. The hair cycle. J. Cell Sci. 2006, 119, 391–393. [Google Scholar] [CrossRef]
- Oshimori, N.; Fuchs, E. Paracrine tgf-beta signaling counterbalances bmp-mediated repression in hair follicle stem cell activation. Cell Stem Cell 2012, 10, 63–75. [Google Scholar] [CrossRef]
- Ramos, R.; Guerrero-Juarez, C.F.; Plikus, M.V. Hair follicle signaling networks: A dermal papilla-centric approach. J. Investig. Dermatol. 2013, 133, 2306–2308. [Google Scholar] [CrossRef] [PubMed]
- Rezza, A.; Wang, Z.; Sennett, R.; Qiao, W.; Wang, D.; Heitman, N.; Mok, K.W.; Clavel, C.; Yi, R.; Zandstra, P.; et al. Signaling networks among stem cell precursors, transit-amplifying progenitors, and their niche in developing hair follicles. Cell Rep. 2016, 14, 3001–3018. [Google Scholar] [CrossRef] [PubMed]
- Bull, J.; Pelengaris, S.; Hendrix, S.; Chronnell, C.; Khan, M.; Philpott, M. Ectopic expression of c-myc in the skin affects the hair growth cycle and causes an enlargement of the sebaceous gland. Br. J. Dermatol. 2005, 152, 1125–1133. [Google Scholar] [CrossRef] [PubMed]
- Wang, N.; Yang, T.; Li, J.; Lei, M.; Shi, J.; Qiu, W.; Lian, X. The expression and role of c-myc in mouse hair follicle morphogenesis and cycling. Acta Histochem. 2012, 114, 199–206. [Google Scholar] [CrossRef] [PubMed]
- Flores, A.; Schell, J.; Krall, A.S.; Jelinek, D.; Miranda, M.; Grigorian, M.; Braas, D.; White, A.C.; Zhou, J.L.; Graham, N.A. Lactate dehydrogenase activity drives hair follicle stem cell activation. Nat. Cell Biol. 2017, 19, 1017–1026. [Google Scholar] [CrossRef] [PubMed]
- Kato, M.; Hasunuma, N.; Nakayama, R.; Takeda, J.; Itami, S.; Taira, M.; Manabe, M.; Osada, S.-I. Progranulin, a secreted tumorigenesis and dementia-related factor, regulates mouse hair growth. J. Dermatol. Sci. 2009, 53, 234–236. [Google Scholar] [CrossRef]
- Mason, A.R.; Elia, L.P.; Finkbeiner, S. The receptor-interacting serine/threonine protein kinase 1 (ripk1) regulates progranulin levels. J. Biol. Chem. 2017, 292, 3262–3272. [Google Scholar] [CrossRef]
- Biggs, L.C.; Makela, O.J.; Myllymaki, S.M.; Das Roy, R.; Narhi, K.; Pispa, J.; Mustonen, T.; Mikkola, M.L. Hair follicle dermal condensation forms via fgf20 primed cell cycle exit, cell motility, and aggregation. Elife 2018, 7. [Google Scholar] [CrossRef]
- Kumtornrut, C.; Yamauchi, T.; Koike, S.; Aiba, S.; Yamasaki, K. Androgens modulate keratinocyte differentiation indirectly through enhancing growth factor production from dermal fibroblasts. J. Derm. Sci. 2019, 93, 150–158. [Google Scholar] [CrossRef]
- Kurane, I.; Janus, J.; Ennis, F.A. Dengue virus infection of human skin fibroblasts in vitro production of ifn-beta, il-6 and gm-csf. Arch. Virol. 1992, 124, 21–30. [Google Scholar] [CrossRef]
- Bustos-Arriaga, J.; Garcia-Machorro, J.; Leon-Juarez, M.; Garcia-Cordero, J.; Santos-Argumedo, L.; Flores-Romo, L.; Mendez-Cruz, A.R.; Juarez-Delgado, F.J.; Cedillo-Barron, L. Activation of the innate immune response against denv in normal non-transformed human fibroblasts. PLoS Negl. Trop. Dis. 2011, 5, e1420. [Google Scholar] [CrossRef]
- Randall, R.E.; Griffin, D.E. Within host rna virus persistence: Mechanisms and consequences. Curr. Opin. Virol. 2017, 23, 35–42. [Google Scholar] [CrossRef]
- Mesev, E.V.; LeDesma, R.A.; Ploss, A. Decoding type i and iii interferon signalling during viral infection. Nat. Microbiol. 2019, 4, 914–924. [Google Scholar] [CrossRef] [PubMed]
- Zhang, B.; Zhao, Y.; Cai, Z.; Caulloo, S.; McElwee, K.J.; Li, Y.; Chen, X.; Yu, M.; Yang, J.; Chen, W.; et al. Early stage alopecia areata is associated with inflammation in the upper dermis and damage to the hair follicle infundibulum. Australas J. Derm. 2013, 54, 184–191. [Google Scholar] [CrossRef] [PubMed]
- Ramos, H.J.; Gale, M., Jr. Rig-i like receptors and their signaling crosstalk in the regulation of antiviral immunity. Curr. Opin. Virol. 2011, 1, 167–176. [Google Scholar] [CrossRef] [PubMed]
- Garcia, M.; Wehbe, M.; Leveque, N.; Bodet, C. Skin innate immune response to flaviviral infection. Eur. Cytokine Netw. 2017, 28, 41–51. [Google Scholar] [CrossRef] [PubMed]
- Hamel, R.; Dejarnac, O.; Wichit, S.; Ekchariyawat, P.; Neyret, A.; Luplertlop, N.; Perera-Lecoin, M.; Surasombatpattana, P.; Talignani, L.; Thomas, F.; et al. Biology of zika virus infection in human skin cells. J. Virol. 2015, 89, 8880–8896. [Google Scholar] [CrossRef] [PubMed]
- Kim, J.A.; Seong, R.K.; Son, S.W.; Shin, O.S. Insights into zikv-mediated innate immune responses in human dermal fibroblasts and epidermal keratinocytes. J. Investig. Dermatol. 2019, 139, 391–399. [Google Scholar] [CrossRef] [PubMed]
- Lambotin, M.; Raghuraman, S.; Stoll-Keller, F.; Baumert, T.F.; Barth, H. A look behind closed doors: Interaction of persistent viruses with dendritic cells. Nat. Rev. Microbiol. 2010, 8, 350–360. [Google Scholar] [CrossRef] [PubMed]
- Wu, S.J.; Grouard-Vogel, G.; Sun, W.; Mascola, J.R.; Brachtel, E.; Putvatana, R.; Louder, M.K.; Filgueira, L.; Marovich, M.A.; Wong, H.K.; et al. Human skin langerhans cells are targets of dengue virus infection. Nat. Med. 2000, 6, 816–820. [Google Scholar] [CrossRef]
- Arnold, S.J.; Osvath, S.R.; Hall, R.A.; King, N.J.; Sedger, L.M. Regulation of antigen processing and presentation molecules in west nile virus-infected human skin fibroblasts. Virology 2004, 324, 286–296. [Google Scholar] [CrossRef] [PubMed]
- Chang, T.H.; Liao, C.L.; Lin, Y.L. Flavivirus induces interferon-beta gene expression through a pathway involving rig-i-dependent irf-3 and pi3k-dependent nf-kappab activation. Microbes Infect. 2006, 8, 157–171. [Google Scholar] [CrossRef] [PubMed]
- Jensen, S.; Thomsen, A.R. Sensing of rna viruses: A review of innate immune receptors involved in recognizing rna virus invasion. J. Virol. 2012, 86, 2900–2910. [Google Scholar] [CrossRef] [PubMed]
- Urcuqui-Inchima, S.; Cabrera, J.; Haenni, A.L. Interplay between dengue virus and toll-like receptors, rig-i/mda5 and micrornas: Implications for pathogenesis. Antivir. Res. 2017, 147, 47–57. [Google Scholar] [CrossRef]
- Kawai, T.; Akira, S. Innate immune recognition of viral infection. Nat. Immunol. 2006, 7, 131–137. [Google Scholar] [CrossRef]
- Oshiumi, H.; Kouwaki, T.; Seya, T. Accessory factors of cytoplasmic viral rna sensors required for antiviral innate immune response. Front. Immunol. 2016, 7, 200. [Google Scholar] [CrossRef]
- Dalrymple, N.A.; Cimica, V.; Mackow, E.R. Dengue virus ns proteins inhibit rig-i/mavs signaling by blocking tbk1/irf3 phosphorylation: Dengue virus serotype 1 ns4a is a unique interferon-regulating virulence determinant. MBio 2015, 6, e00553-15. [Google Scholar] [CrossRef]
- He, Z.; Zhu, X.; Wen, W.; Yuan, J.; Hu, Y.; Chen, J.; An, S.; Dong, X.; Lin, C.; Yu, J. Dengue virus subverts host innate immunity by targeting adaptor protein mavs. J. Virol. 2016, 90, 7219–7230. [Google Scholar] [CrossRef]
- Lazear, H.M.; Nice, T.J.; Diamond, M.S. Interferon-lambda: Immune functions at barrier surfaces and beyond. Immunity 2015, 43, 15–28. [Google Scholar] [CrossRef]
- Wack, A.; Terczynska-Dyla, E.; Hartmann, R. Guarding the frontiers: The biology of type iii interferons. Nat. Immunol. 2015, 16, 802–809. [Google Scholar] [CrossRef]
- Douam, F.; Soto Albrecht, Y.E.; Hrebikova, G.; Sadimin, E.; Davidson, C.; Kotenko, S.V.; Ploss, A. Type iii interferon-mediated signaling is critical for controlling live attenuated yellow fever virus infection in vivo. MBio 2017, 8. [Google Scholar] [CrossRef]
- Zahn, S.; Rehkamper, C.; Kummerer, B.M.; Ferring-Schmidt, S.; Bieber, T.; Tuting, T.; Wenzel, J. Evidence for a pathophysiological role of keratinocyte-derived type iii interferon (ifnlambda) in cutaneous lupus erythematosus. J. Investig. Dermatol. 2011, 131, 133–140. [Google Scholar] [CrossRef] [PubMed]
- Castillo Ramirez, J.A.; Urcuqui-Inchima, S. Dengue virus control of type i ifn responses: A history of manipulation and control. J. Interferon. Cytokine Res. 2015, 35, 421–430. [Google Scholar] [CrossRef] [PubMed]
- Noisakran, S.; Onlamoon, N.; Hsiao, H.M.; Clark, K.B.; Villinger, F.; Ansari, A.A.; Perng, G.C. Infection of bone marrow cells by dengue virus in vivo. Exp. Hematol. 2012, 40, 250–259 e254. [Google Scholar] [CrossRef] [PubMed]
- Reinke, J.; Sorg, H. Wound repair and regeneration. Eur. Surg. Res. 2012, 49, 35–43. [Google Scholar] [CrossRef]
- Muhammad, S.A.; Fatima, N.; Paracha, R.Z.; Ali, A.; Chen, J.Y. A systematic simulation-based meta-analytical framework for prediction of physiological biomarkers in alopecia. J. Biol. Res. -Thessalon. 2019, 26, 2. [Google Scholar] [CrossRef]
- Reddy, S.; Andl, T.; Bagasra, A.; Lu, M.M.; Epstein, D.J.; Morrisey, E.E.; Millar, S.E. Characterization of wnt gene expression in developing and postnatal hair follicles and identification of wnt5a as a target of sonic hedgehog in hair follicle morphogenesis. Mech. Dev. 2001, 107, 69–82. [Google Scholar] [CrossRef]
- Plikus, M.V. New activators and inhibitors in the hair cycle clock: Targeting stem cells’ state of competence. J. Investig. Dermatol. 2012, 132, 1321–1324. [Google Scholar] [CrossRef]
- Dong, L.; Hao, H.; Xia, L.; Liu, J.; Ti, D.; Tong, C.; Hou, Q.; Han, Q.; Zhao, Y.; Liu, H. Treatment of mscs with wnt1a-conditioned medium activates dp cells and promotes hair follicle regrowth. Sci. Rep. 2014, 4, 1–9. [Google Scholar] [CrossRef]
- Dong, L.; Hao, H.; Liu, J.; Tong, C.; Ti, D.; Chen, D.; Chen, L.; Li, M.; Liu, H.; Fu, X. Wnt1a maintains characteristics of dermal papilla cells that induce mouse hair regeneration in a 3d preculture system. J. Tissue Eng. Regen. Med. 2017, 11, 1479–1489. [Google Scholar] [CrossRef]
- Tripurani, S.K.; Wang, Y.; Fan, Y.-X.; Rahimi, M.; Wong, L.; Lee, M.-H.; Starost, M.F.; Rubin, J.S.; Johnson, G.R. Suppression of wnt/β-catenin signaling by egf receptor is required for hair follicle development. Mol. Biol. Cell 2018, 29, 2784–2799. [Google Scholar] [CrossRef] [PubMed]
- Hawkshaw, N.; Hardman, J.; Alam, M.; Jimenez, F.; Paus, R. Deciphering the molecular morphology of the human hair cycle: Wnt signalling during the telogen–anagen transformation. Br. J. Dermatol. 2019. [Google Scholar] [CrossRef] [PubMed]
- Magerl, M.; Tobin, D.J.; Müller-Röver, S.; Hagen, E.; Lindner, G.; McKay, I.A.; Paus, R. Patterns of proliferation and apoptosis during murine hair follicle morphogenesis. J. Investig. Dermatol. 2001, 116, 947–955. [Google Scholar] [CrossRef] [PubMed]







© 2020 by the authors. Licensee MDPI, Basel, Switzerland. This article is an open access article distributed under the terms and conditions of the Creative Commons Attribution (CC BY) license (http://creativecommons.org/licenses/by/4.0/).
Share and Cite
Wei, K.-C.; Wei, W.-J.; Liu, Y.-S.; Yen, L.-C.; Chang, T.-H. Assessment of Prolonged Dengue Virus Infection in Dermal Fibroblasts and Hair-Follicle Dermal Papilla Cells. Viruses 2020, 12, 267. https://doi.org/10.3390/v12030267
Wei K-C, Wei W-J, Liu Y-S, Yen L-C, Chang T-H. Assessment of Prolonged Dengue Virus Infection in Dermal Fibroblasts and Hair-Follicle Dermal Papilla Cells. Viruses. 2020; 12(3):267. https://doi.org/10.3390/v12030267
Chicago/Turabian StyleWei, Kai-Che, Wan-Ju Wei, Yi-Shan Liu, Li-Chen Yen, and Tsung-Hsien Chang. 2020. "Assessment of Prolonged Dengue Virus Infection in Dermal Fibroblasts and Hair-Follicle Dermal Papilla Cells" Viruses 12, no. 3: 267. https://doi.org/10.3390/v12030267
APA StyleWei, K.-C., Wei, W.-J., Liu, Y.-S., Yen, L.-C., & Chang, T.-H. (2020). Assessment of Prolonged Dengue Virus Infection in Dermal Fibroblasts and Hair-Follicle Dermal Papilla Cells. Viruses, 12(3), 267. https://doi.org/10.3390/v12030267

