Mechanism of Action of Methotrexate Against Zika Virus
Abstract
1. Introduction
2. Materials and Methods
2.1. Cell and Virus Culture
2.2. Plaque Assay
2.3. Immunofluorescence Imaging
2.4. Cytotoxicity and Efficacy Study of MTX
2.5. Rescue of ZIKV Replication after MTX Treatment by Leucovorin
2.6. Rescue Effect of GAT Medium on ZIKV Replication and Cell Viability from Methotrexate
3. Results
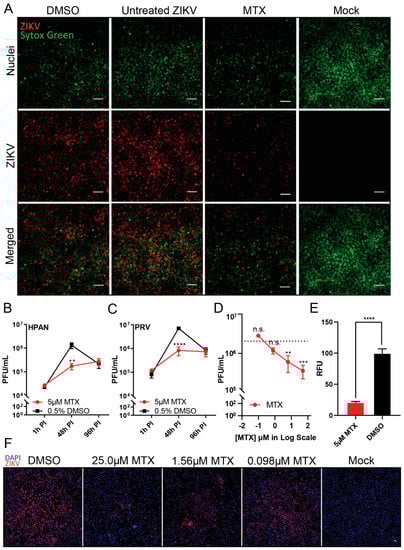
3.1. Inhibition of ZIKV Replication with MTX
3.2. Cell Cytotoxicity and Antiviral Efficacy of Methotrexate
3.3. Relationship between MTX, Folate, and ZIKV Replication
3.4. Rescue Effect of GAT Medium on ZIKV Replication and Cell Viability during MTX Treatment
4. Discussion
Author Contributions
Funding
Acknowledgments
Conflicts of Interest
References
- Gould, E.A.; Solomon, T. Pathogenic flaviviruses. Lancet 2008, 371, 500–509. [Google Scholar] [CrossRef]
- Colon-Gonzalez, F.J.; Peres, C.A.; Sao Bernardo, C.S.; Hunter, P.R.; Lake, I.R. After the epidemic: Zika virus projections for latin america and the caribbean. PLoS Negl. Trop. Dis. 2017, 11, e0006007. [Google Scholar] [CrossRef]
- de Oliveira, W.K.; de Franca, G.V.A.; Carmo, E.H.; Duncan, B.B.; de Souza Kuchenbecker, R.; Schmidt, M.I. Infection-related microcephaly after the 2015 and 2016 zika virus outbreaks in brazil: A surveillance-based analysis. Lancet 2017, 390, 861–870. [Google Scholar] [CrossRef]
- Parra, B.; Lizarazo, J.; Jiménez-Arango, J.A.; Zea-Vera, A.F.; González-Manrique, G.; Vargas, J.; Angarita, J.A.; Zuñiga, G.; Lopez-Gonzalez, R.; Beltran, C. Guillain–barré syndrome associated with zika virus infection in colombia. New Engl. J. Med. 2016, 375, 1513–1523. [Google Scholar] [CrossRef]
- Rausch, K.; Hackett, B.A.; Weinbren, N.L.; Reeder, S.M.; Sadovsky, Y.; Hunter, C.A.; Schultz, D.C.; Coyne, C.B.; Cherry, S. Screening bioactives reveals nanchangmycin as a broad spectrum antiviral active against zika virus. Cell Rep. 2017, 18, 804–815. [Google Scholar] [CrossRef]
- Adcock, R.S.; Chu, Y.K.; Golden, J.E.; Chung, D.H. Evaluation of anti-zika virus activities of broad-spectrum antivirals and nih clinical collection compounds using a cell-based, high-throughput screen assay. Antivir. Res. 2017, 138, 47–56. [Google Scholar] [CrossRef] [PubMed]
- Bernatchez, J.A.; Yang, Z.; Coste, M.; Li, J.; Beck, S.; Liu, Y.; Clark, A.E.; Zhu, Z.; Luna, L.A.; Sohl, C.D.; et al. Development and validation of a phenotypic high-content imaging assay for assessing the antiviral activity of small-molecule inhibitors targeting zika virus. Antimicrob Agents Chemother. 2018, 62, 302927. [Google Scholar] [CrossRef]
- Xu, M.; Lee, E.M.; Wen, Z.; Cheng, Y.; Huang, W.K.; Qian, X.; Tcw, J.; Kouznetsova, J.; Ogden, S.C.; Hammack, C.; et al. Identification of small-molecule inhibitors of zika virus infection and induced neural cell death via a drug repurposing screen. Nat. Med. 2016, 22, 1101–1107. [Google Scholar] [CrossRef]
- Hryniuk, W.M.; Bertino, J.R. Treatment of leukemia with large doses of methotrexate and folinic acid: Clinical-biochemical correlates. J. Clin. Investig. 1969, 48, 2140–2155. [Google Scholar] [CrossRef]
- Black, R.L.; O’Brien, W.M.; Vanscott, E.J.; Auerbach, R.; Eisen, A.Z.; Bunim, J.J. Methotrexate therapy in psoriatic arthritis; double-blind study on 21 patients. JAMA 1964, 189, 743–747. [Google Scholar] [CrossRef]
- Willkens, R.F.; Watson, M.A.; Paxson, C.S. Low dose pulse methotrexate therapy in rheumatoid arthritis. J. Rheumatol. 1980, 7, 501–505. [Google Scholar]
- Jolivet, J.; Cowan, K.H.; Curt, G.A.; Clendeninn, N.J.; Chabner, B.A. The pharmacology and clinical use of methotrexate. New Engl. J. Med. 1983, 309, 1094–1104. [Google Scholar] [CrossRef]
- Hryniuk, W.M.; Brox, L.W.; Henderson, J.F.; Tamaoki, T. Consequences of methotrexate inhibition of purine biosynthesis in l5178y cells. Cancer Res. 1975, 35, 1427–1432. [Google Scholar]
- Elango, T.; Dayalan, H.; Gnanaraj, P.; Malligarjunan, H.; Subramanian, S. Impact of methotrexate on oxidative stress and apoptosis markers in psoriatic patients. Clin. Exp. Med. 2014, 14, 431–437. [Google Scholar] [CrossRef]
- Sramek, M.; Neradil, J.; Sterba, J.; Veselska, R. Non-dhfr-mediated effects of methotrexate in osteosarcoma cell lines: Epigenetic alterations and enhanced cell differentiation. Cancer Cell Int. 2016, 16, 14. [Google Scholar] [CrossRef]
- Ivanetich, K.M.; Santi, D.V. Bifunctional thymidylate synthase-dihydrofolate reductase in protozoa. FASEB J. 1990, 4, 1591–1597. [Google Scholar] [CrossRef]
- Renslo, A.R.; McKerrow, J.H. Drug discovery and development for neglected parasitic diseases. Nat. Chem. Biol. 2006, 2, 701–710. [Google Scholar] [CrossRef]
- Fischer, M.A.; Smith, J.L.; Shum, D.; Stein, D.A.; Parkins, C.; Bhinder, B.; Radu, C.; Hirsch, A.J.; Djaballah, H.; Nelson, J.A.; et al. Flaviviruses are sensitive to inhibition of thymidine synthesis pathways. J. Virol. 2013, 87, 9411–9419. [Google Scholar] [CrossRef]
- Rosenblatt, D.S.; Whitehead, V.M.; Matiaszuk, N.V.; Pottier, A.; Vuchich, M.J.; Beaulieu, D. Differential-effects of folinic acid and glycine, adenosine, and thymidine as rescue agents in methotrexate-treated human-cells in relation to the accumulation of methotrexate polyglutamates. Mol. Pharmacol. 1982, 21, 718–722. [Google Scholar]
- Waltham, M.C.; Holland, J.W.; Robinson, S.C.; Winzor, D.J.; Nixon, P.F. Direct experimental evidence for competitive inhibition of dihydrofolate reductase by methotrexate. Biochem. Pharmacol. 1988, 37, 535–539. [Google Scholar] [CrossRef]
- Bernard, S.; Etienne, M.C.; Fischel, J.L.; Formento, P.; Milano, G. Critical factors for the reversal of methotrexate cytotoxicity by folinic acid. Br. J. Cancer 1991, 63, 303–307. [Google Scholar] [CrossRef]
- Bokkerink, J.P.M.; Deabreu, R.A.; Bakker, M.A.H.; Hulscher, T.W.; Vanbaal, J.M.; Schretlen, E.D.A.M.; Debruijn, C.H.M.M. Effects of methotrexate on purine and pyrimidine metabolism and cell-kinetic parameters in human-malignant lymphoblasts of different lineages. Biochem. Pharmacol. 1988, 37, 2329–2338. [Google Scholar] [CrossRef]
- Chu, E.; Drake, J.C.; Boarman, D.; Baram, J.; Allegra, C.J. Mechanism of thymidylate synthase inhibition by methotrexate in human neoplastic cell lines and normal human myeloid progenitor cells. J. Biol. Chem. 1990, 265, 8470–8478. [Google Scholar]
- Musso, D.; Cao-Lormeau, V.M.; Gubler, D.J. Zika virus: Following the path of dengue and chikungunya? Lancet 2015, 386, 243–244. [Google Scholar] [CrossRef]
- Tanaka, T.; Hayashi, H.; Kutsuzawa, T.; Fujimoto, S.; Ichinoe, K. Treatment of interstitial ectopic pregnancy with methotrexate: Report of a successful case. Fertil. Steril. 1982, 37, 851–852. [Google Scholar] [CrossRef]
- Ensminger, W.D.; Frei, E., 3rd. The prevention of methotrexate toxicity by thymidine infusions in humans. Cancer Res. 1977, 37, 1857–1863. [Google Scholar]
- Howell, S.B.; Ensminger, W.D.; Krishan, A.; Frei, E., 3rd. Thymidine rescue of high-dose methotrexate in humans. Cancer Res. 1978, 38, 325–330. [Google Scholar]
- Jackson, R.C. Modulation of methotrexate toxicity by thymidine: Sequence-dependent biochemical effects. Mol. Pharmacol. 1980, 18, 281–286. [Google Scholar]




| CC50 (µM) Values of MTX | ||
| Assay | Vero cells | hNSCs |
| CTG | 0.104 | 0.0163 |
| CTF | >100 | >100 |
| 95% Cl (from CTG) | 0.0931–0.118 | 0.0148–0.0181 |
| IC50 (µM) Values of MTX | ||
| Assay | Vero cells | hNSCs |
| Immunofluorescence | 0.245 | 0.334 |
| 95% Cl | 0.0908–0.463 | 0.1203–1.187 |
© 2019 by the authors. Licensee MDPI, Basel, Switzerland. This article is an open access article distributed under the terms and conditions of the Creative Commons Attribution (CC BY) license (http://creativecommons.org/licenses/by/4.0/).
Share and Cite
Beck, S.; Zhu, Z.; Oliveira, M.F.; Smith, D.M.; Rich, J.N.; Bernatchez, J.A.; Siqueira-Neto, J.L. Mechanism of Action of Methotrexate Against Zika Virus. Viruses 2019, 11, 338. https://doi.org/10.3390/v11040338
Beck S, Zhu Z, Oliveira MF, Smith DM, Rich JN, Bernatchez JA, Siqueira-Neto JL. Mechanism of Action of Methotrexate Against Zika Virus. Viruses. 2019; 11(4):338. https://doi.org/10.3390/v11040338
Chicago/Turabian StyleBeck, Sungjun, Zhe Zhu, Michelli F. Oliveira, Davey M. Smith, Jeremy N. Rich, Jean A. Bernatchez, and Jair L. Siqueira-Neto. 2019. "Mechanism of Action of Methotrexate Against Zika Virus" Viruses 11, no. 4: 338. https://doi.org/10.3390/v11040338
APA StyleBeck, S., Zhu, Z., Oliveira, M. F., Smith, D. M., Rich, J. N., Bernatchez, J. A., & Siqueira-Neto, J. L. (2019). Mechanism of Action of Methotrexate Against Zika Virus. Viruses, 11(4), 338. https://doi.org/10.3390/v11040338

