Research on AGV Path Optimization Based on an Improved A* and DWA Fusion Algorithm
Abstract
1. Introduction
- (1)
- Poor global path quality: The global paths generated by standard A* often contain numerous redundant nodes and unnecessary sharp turns, and tend to “hug” obstacles. This forces the subsequent DWA algorithm to perform local obstacle avoidance along a “poor-quality” reference path, compelling it to execute frequent abrupt turns and speed adjustments. Such behavior is unacceptable in forestry environments that demand smooth operation.
- (2)
- Limitations of Local Planning: Standard DWA algorithms, lacking a global perspective and relying on evaluation functions with static weights, are highly prone to getting stuck in local optima in complex environments—such as becoming “locked” near L-shaped or U-shaped obstacles. Furthermore, their fixed evaluation criteria cannot adapt to the complex and dynamic risks inherent in forestry environments.
- (1)
- Proposing an improved A* algorithm for smoothing global guidance:
- (2)
- Proposing an improved DWA algorithm for robust dynamic obstacle avoidance:
- (3)
- Propose a tightly coupled collaborative framework integrating A* and DWA:
2. Analysis of the A* Algorithm
2.1. Traditional A* Algorithm
- Coordinates for the current node n;
- For the target node coordinates.
- : The two-dimensional coordinates of the i-th node along the path;
- : The coordinates of the i − 1-th node, i − 1, the previous path point.
2.2. Improvements to the A* Algorithm
2.2.1. Improving the Heuristic Function
- When ω = 1: This corresponds to standard A*, guaranteeing optimality, but search efficiency may be low.
- When ω > 1: The search becomes more biased toward the target direction, significantly accelerating search speed but potentially sacrificing global optimality.
- When ω < 1: The search becomes overly conservative and impractical, as underestimating costs may cause the search to fail to converge.
- denotes the dynamic weight of node n;
- is the base weight (constant);
- D(n) represents the obstacle density around the current node;
- k is the density influence factor.
2.2.2. Cost Function Optimization
- : Represents the change in angle between the current path’s turning angle and the angle of the preceding path segment;
- λ: Steering penalty weighting factor, used to control the degree to which angle changes affect the cost.
2.2.3. Introduction of Floyd’s Algorithm for Path Smoothing
- (1)
- Initialize the path sequence:
- (2)
- Determine the feasibility of connecting andIf feasible, remove the intermediate node , and update the path length to n − 1;If not feasible, retain node and increment the node index: i = i + 1.
- (3)
- Repeat step (2) until the subscript i ≥ path length − 1;
- (4)
- The final sequence of paths obtained after smoothing optimization:
3. Analysis of the DWA Algorithm
3.1. Traditional DWA Algorithm
- (1)
- Control input spatial sampling
- (2)
- Trajectory Prediction Model
- (3)
- Trajectory Evaluation and Objective Function Design
- heading: Angular deviation of the trajectory endpoint relative to the target point, used to measure target attractiveness;
- dist: Minimum distance between the trajectory and obstacles, reflecting safety;
- velocity: Linear velocity of the trajectory endpoint, encouraging high-speed movement.
- (4)
- Control Output and Real-Time Execution
3.2. Improving the DWA Algorithm
3.2.1. Optimization and Intelligence of Evaluation Functions
- : Weight parameters dynamically adjusted based on the current environment;
- : The reciprocal of the deviation from the target direction;
- : Indicates the distance to the nearest obstacle;
- : Indicates the current linear velocity;
- : For the newly added dynamic risk perception factor, generated based on the density of obstacles ahead along the trajectory and the predicted velocity field, it is used to penalize potentially high-risk trajectories.
- : To predict the minimum distance (m) between the trajectory and obstacles in the time domain;
- : To predict the shortest collision time (s) in the time domain, set it to +∞ if there is no collision risk;
- : For the risk factors, the minimum distance and collision time weights satisfy = 1.
- : Normalized heading error;
- : The normalized value of obstacle density within a local window;
- : To normalize terminal velocity;
- : Normalized risk perception value;
- : Coefficient regulating the dynamic variation range of weights.
3.2.2. Local Optimality Problem and L-Shaped Obstacle Lockup Avoidance
- (1)
- Extract the next target reference point (sub-goal) for the current stage from the global path generated by A*;
- (2)
- Input this sub-goal as the target direction into the DWA evaluation function, i.e., update the heading term:where represents the current velocity direction, and denotes the direction from the current position to the sub-target;
- (3)
- When detecting a trajectory stuck in an infinite loop (e.g., constant velocity, repetitive positioning), trigger the obstacle avoidance resampling mechanism. This expands the sampling window and temporarily suppresses velocity dimension sampling to guide the robot out of oscillation.
3.2.3. Sampling Strategy Optimization: Non-Uniform + Adaptive Sampling
- (1)
- Fixed sampling density may result in insufficient spatial coverage for certain trajectories, compromising decision-making accuracy;
- (2)
- Low sampling efficiency during low-speed operation or in confined spaces leads to excessive redundant computational load.
- (1)
- Non-uniform sampling distribution: Increases sampling density in regions near the target direction within velocity space while reducing sampling points in areas distant from the target direction
- (2)
- Velocity-obstacle density coupling adjustment mechanism: Adjusts sampling resolution based on the current obstacle density , enabling finer sampling in densely obstructed zones:
4. Design of an Improved A* and DWA Fusion Algorithm
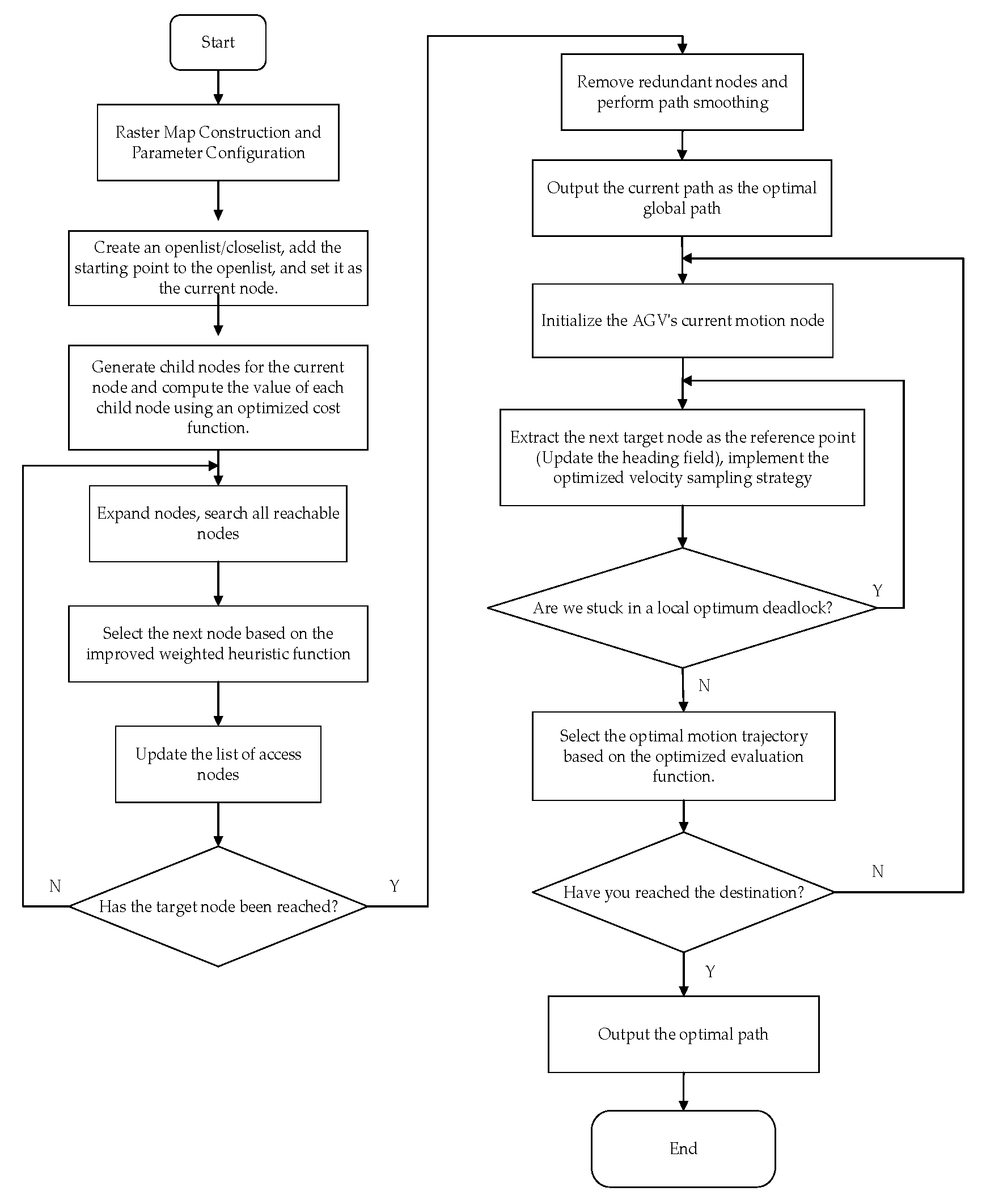
4.1. Integration Mechanism
- Step 1: Environment Modeling and Parameter Initialization
- Step 2: Local Path Planning and Velocity Sampling
- Step 3: Movement Execution and Status Update
- Step 4: Deviation Detection and Trigger Assessment
- Step 5: Global Path Replanning and Smoothness Optimization
- Step 6: Path Feedback and Closed-Loop Control
4.2. Fusion Algorithm Flowchart
5. Algorithm Simulation Verification
5.1. Experiments on Improving the A* Algorithm
5.1.1. Improved Experimental Environment and Settings for the A* Algorithm
5.1.2. Simulation Results
5.2. Fusion Algorithm Simulation Experiments
5.2.1. Experimental Environment and Settings for Fusion Algorithms
5.2.2. Analysis of Simulation Results
6. Conclusions
Author Contributions
Funding
Data Availability Statement
Acknowledgments
Conflicts of Interest
Abbreviations
| AGV | Automated Guided Vehicle |
| DWA | Dynamic Window Approach |
| A* | A-star Algorithm |
| ACO | Ant Colony Optimization |
| APF-ACO | Artificial Potential Field-Ant Colony Optimization |
References
- Kiga, Y.; Sugasawa, Y.; Sakai, T.; Nemoto, T.; Iwase, M. Development of roCaGo for Forest Observation and Forestry Support. Forests 2025, 16, 1067. [Google Scholar] [CrossRef]
- Lee, H.-S.; Kim, G.-H.; Ju, H.-S.; Mun, H.-S.; Oh, J.-H.; Shin, B.-S. Global Navigation Satellite System/Inertial Navigation System-Based Autonomous Driving Control System for Forestry Forwarders. Forests 2025, 16, 647. [Google Scholar] [CrossRef]
- Wu, Y.; Zhong, S.; Ma, Y.; Zhang, Y.; Liu, M. Application of SLAM-Based Mobile Laser Scanning in Forest Inventory: Methods, Progress, Challenges, and Perspectives. Forests 2025, 16, 920. [Google Scholar] [CrossRef]
- Zhao, J.; Zhang, Y.; Ma, Z.; Ye, Z. Improvement and validation of A* algorithm for AGV path planning. Comput. Eng. Appl. 2018, 54, 217–223. [Google Scholar]
- Yang, M.; Li, N. Mobile robot path planning using an improved A* algorithm. Mech. Sci. Technol. 2022, 41, 795–800. [Google Scholar] [CrossRef]
- Liu, C.; Mao, Q.; Chu, X.; Xie, S. An Improved A-Star Algorithm Considering Water Current, Traffic Separation and Berthing for Vessel Path Planning. Appl. Sci. 2019, 9, 1057. [Google Scholar] [CrossRef]
- Zhao, Q.; Shi, Y. Real-time path planning and obstacle avoidance of AGV based on fusion of improved A* algorithm and DWA. Mod. Manuf. Eng. 2025, 91–98. [Google Scholar]
- Li, P.; Zhou, L.; Chen, Z. Dynamic Obstacle Avoidance Algorithm in Dynamic Environments Based on Fusion of DWA and Artificial Potential Field. Comput. Eng. Appl. 2025, 61, 98–105. [Google Scholar] [CrossRef]
- Liao, X.; Wang, Y.; Xuan, Y.; Wu, D. AGV Path Planning Model Based on Reinforcement Learning. In Proceedings of the 2020 Chinese Automation Congress (CAC), Shanghai, China, 6–8 November 2020; pp. 6722–6726. [Google Scholar] [CrossRef]
- Pratama, A.Y.; Ariyadi, M.R.; Tamara, M.N.; Purnomo, D.S.; Ramadhan, N.A.; Pramujati, B. Design of Path Planning System for Multi-Agent AGV Using A* Algorithm. In Proceedings of the 2023 International Electronics Symposium (IES), Denpasar, Indonesia, 8–10 August 2023; pp. 335–341. [Google Scholar] [CrossRef]
- Yang, X.; Yuan, Z.; Bai, Y.; Au, P. A double-neighborhood expansion A* path planning algorithm. Mech. Sci. Technol. 2025, 44, 484–495. [Google Scholar] [CrossRef]
- Gao, J.; Xu, X.; Pu, Q.; Liang, L.; Niu, Y. A Hybrid Path Planning Method Based on Improved A* and CSA-APF Algorithms. IEEE Access 2024, 12, 39139–39151. [Google Scholar] [CrossRef]
- Wang, H.B.; Yin, P.H.; Zheng, W.; Wang, H.; Zuo, J.S. Mobile Robot Path Planning Based on Improved A* Algorithm and Dynamic Window Approach. Robot 2020, 42, 346–353. [Google Scholar] [CrossRef]
- Liu, Y.; Zhang, H.; Chen, X.; Wang, J. Adaptive sampling-based dynamic window approach for mobile robot path planning in dense obstacle environments. J. Intell. Robot. Syst. 2022, 105, 45. [Google Scholar]
- Kim, J.; Yang, G.H. Improved Dynamic Window Approach Using Reinforcement Learning in Dynamic Environments. Int. J. Control. Autom. Syst. 2024, 22, 1289–1302. [Google Scholar] [CrossRef]
- Cao, L.; Tang, L.; Cao, S.; Sun, Q.; Zhou, G. Smooth Optimised A*-Guided DWA for Mobile Robot Path Planning. Appl. Sci. 2025, 15, 6956. [Google Scholar] [CrossRef]
- Sun, Y.; Liu, J.; Kong, X.; Zhang, F.; Wu, Y.; Li, L. Research on Path Planning of Mobile Robot by Fusing A* and DWA Algorithms. In Proceedings of the 2023 8th International Conference on Intelgent Computing and Signal Processing (ICSP), Xi’an, China, 21–23 April 2023; pp. 1467–1471. [Google Scholar]
- Wu, B.; Chi, X.; Zhao, C.; Zhang, W. Dynamic Path Planning for Mobile Robots Based on Improved A* and Dynamic Window Approach. Mathematics 2023, 11, 4635. [Google Scholar]
- Liu, W.; Chu, C.; Xiao, M. An improved A* algorithm based on dual optimization of time and path. Manuf. Autom. 2023, 45, 173–177. [Google Scholar]
- Li, Y.; Liu, Y. Research on Path Planning Based on the Integrated Artificial Potential Field-Ant Colony Algorithm. Appl. Sci. 2025, 15, 4522. [Google Scholar] [CrossRef]
- Wu, T.; Zhang, Z.; Jing, F.; Gao, M. A Dynamic Path Planning Method for UAVs Based on Improved Informed-RRT* Fused Dynamic Windows. Drones 2024, 8, 539. [Google Scholar] [CrossRef]
- Shao, Q.; Miao, J.; Liao, P.; Liu, T. Dynamic Scheduling Optimization of Automatic Guide Vehicle for Terminal Delivery under Uncertain Conditions. Appl. Sci. 2024, 14, 8101. [Google Scholar] [CrossRef]
- Xu, Y.; Liu, W.; Yuan, H. Multi-AGV Scheduling and Path Planning Based on an Improved Ant Colony Algorithm. Vehicles 2025, 7, 102. [Google Scholar] [CrossRef]
- Yang, G.; Li, M.; Gao, Q. Multi-Automated Guided Vehicles Conflict-Free Path Planning for Packaging Workshop Based on Grid Time Windows. Appl. Sci. 2024, 14, 3341. [Google Scholar] [CrossRef]
- Hart, P.E.; Nilsson, N.J.; Raphael, B. A formal basis for the heuristic determination of minimum cost paths. IEEE Trans. Syst. Sci. Cybern. 1968, 4, 100–107. [Google Scholar] [CrossRef]
- Zhao, Y.; Zhang, Z. Safe mobile robot path planning based on fusion of improved A* and DWA. Modul. Mach. Tools Autom. Manuf. Tech. 2025, 37–43. [Google Scholar]
- Liu, Z.; Zhao, J.; Liu, C.; Lai, K.; Wang, X. Indoor mobile robot path planning based on improved A* algorithm. Comput. Eng. Appl. 2021, 57, 186–190. [Google Scholar]
- Sang, W.; Yue, Y.; Zhai, K.; Lin, M. Research on AGV Path Planning Integrating an Improved A* Algorithm and DWA Algorithm. Appl. Sci. 2024, 14, 7551. [Google Scholar] [CrossRef]


























| Parameters | Parameter Value |
|---|---|
| Inspiration Function Weight | 1 |
| Obstacle Density Factor | 1.5 |
| Steering Penalty Coefficient | 2 |
| Map Scale | Algorithm | Path Length /m | Search Nodes /Each | Inflection Point /Each | Planning Time /ms | Total Rotation Angle/° |
|---|---|---|---|---|---|---|
| 20 × 20 | Traditional A* | 22.97 | 116 | 5 | 16.40 | 365 |
| Reference [7] | 22.70 | 78 | 5 | 13.98 | 225 | |
| ACO algorithm | 21.96 | 72 | 6 | 14.9 | 450 | |
| Improving A* | 21.04 | 70 | 3 | 11.57 | 225 | |
| 30 × 30 | Traditional A* | 43.28 | 256 | 9 | 54.25 | 405 |
| Reference [7] | 42.05 | 231 | 8 | 47.00 | 360 | |
| ACO algorithm | 41.7 | 159 | 8 | 36.29 | 225 | |
| Improving A* | 40.94 | 134 | 5 | 12.14 | 65 | |
| 100 × 100 | Traditional A* | 150.22 | 1633 | 43 | 118.9 | 1140 |
| Reference [7] | 158.71 | 1403 | 29 | 90.3 | 945 | |
| ACO algorithm | 160.78 | 2484 | 20 | 166.1 | 1405 | |
| Improving A* | 143.68 | 437 | 20 | 74.2 | 900 |
| Parameters | Parameter Value | Parameters |
|---|---|---|
| Maximum speed | 1.5 m/s | Maximum speed |
| Maximum angular velocity | 0.35 rad/s | Maximum angular velocity |
| Linear acceleration | 0.20 m/s2 | Linear acceleration |
| Maximum rotational speed | 0.87 rad/s | Maximum rotational speed |
| Speed resolution | 0.02 m/s | Speed resolution |
| Rotational speed resolution | 0.02 rad/s | Rotational speed resolution |
| Map Scale | Algorithm | Path Length /m | Planning Time /ms | Total Rotation Angle/° |
|---|---|---|---|---|
| 20 × 20 | Literature [7] Fusion Algorithm | 25.58 | 65.64 | 275 |
| APF-ACO | 25.98 | 68.10 | 225 | |
| The proposed fusion algorithm | 24.02 | 52.80 | 150 | |
| 30 × 30 | Literature [7] Fusion Algorithm | 39.92 | 65.64 | 725 |
| APF-ACO | 40.80 | 70.20 | 650 | |
| The proposed fusion algorithm | 37.12 | 52.80 | 200 | |
| 100 × 100 | Literature [7] Fusion Algorithm | 55.58 | 192.96 | 900 |
| APF-ACO | 56.99 | 194.32 | 925 | |
| The proposed fusion algorithm | 44.02 | 175.57 | 325 |
Disclaimer/Publisher’s Note: The statements, opinions and data contained in all publications are solely those of the individual author(s) and contributor(s) and not of MDPI and/or the editor(s). MDPI and/or the editor(s) disclaim responsibility for any injury to people or property resulting from any ideas, methods, instructions or products referred to in the content. |
© 2025 by the authors. Licensee MDPI, Basel, Switzerland. This article is an open access article distributed under the terms and conditions of the Creative Commons Attribution (CC BY) license.
Share and Cite
Wang, K.; Li, S.; Zhang, M.; Zhang, J. Research on AGV Path Optimization Based on an Improved A* and DWA Fusion Algorithm. Forests 2026, 17, 31. https://doi.org/10.3390/f17010031
Wang K, Li S, Zhang M, Zhang J. Research on AGV Path Optimization Based on an Improved A* and DWA Fusion Algorithm. Forests. 2026; 17(1):31. https://doi.org/10.3390/f17010031
Chicago/Turabian StyleWang, Kun, Shuai Li, Mingyang Zhang, and Jun Zhang. 2026. "Research on AGV Path Optimization Based on an Improved A* and DWA Fusion Algorithm" Forests 17, no. 1: 31. https://doi.org/10.3390/f17010031
APA StyleWang, K., Li, S., Zhang, M., & Zhang, J. (2026). Research on AGV Path Optimization Based on an Improved A* and DWA Fusion Algorithm. Forests, 17(1), 31. https://doi.org/10.3390/f17010031

