Molecular Characterization and Functional Analysis of GPCR Gene Bx-srh-1 in Pinewood Nematode (Bursaphelenchus xylophilus)
Abstract
1. Introduction
2. Materials and Methods
2.1. Biological Materials
2.2. RNA Extraction and cDNA Synthesis
2.3. Bx-srh-1 Gene Cloning
2.4. Sequence Analysis of Bx-srh-1
2.5. Fluorescence In Situ (FISH)
2.6. RNA Interference
2.7. Quantitative Real-Time PCR (qRT-PCR)
2.8. Assay for Feeding, Reproduction, and Pathogenicity after RNAi
2.9. Analysis of Expression Levels of Bx-srh-1 in B. xylophilus under Abiotic Stress
2.10. Data Analysis and Processing
3. Results
3.1. Alignment and Phylogenetic Analysis of Bx-srh-1
3.2. Gene Expression Pattern of Bx-srh-1 in Bursaphelenchus xylophilus
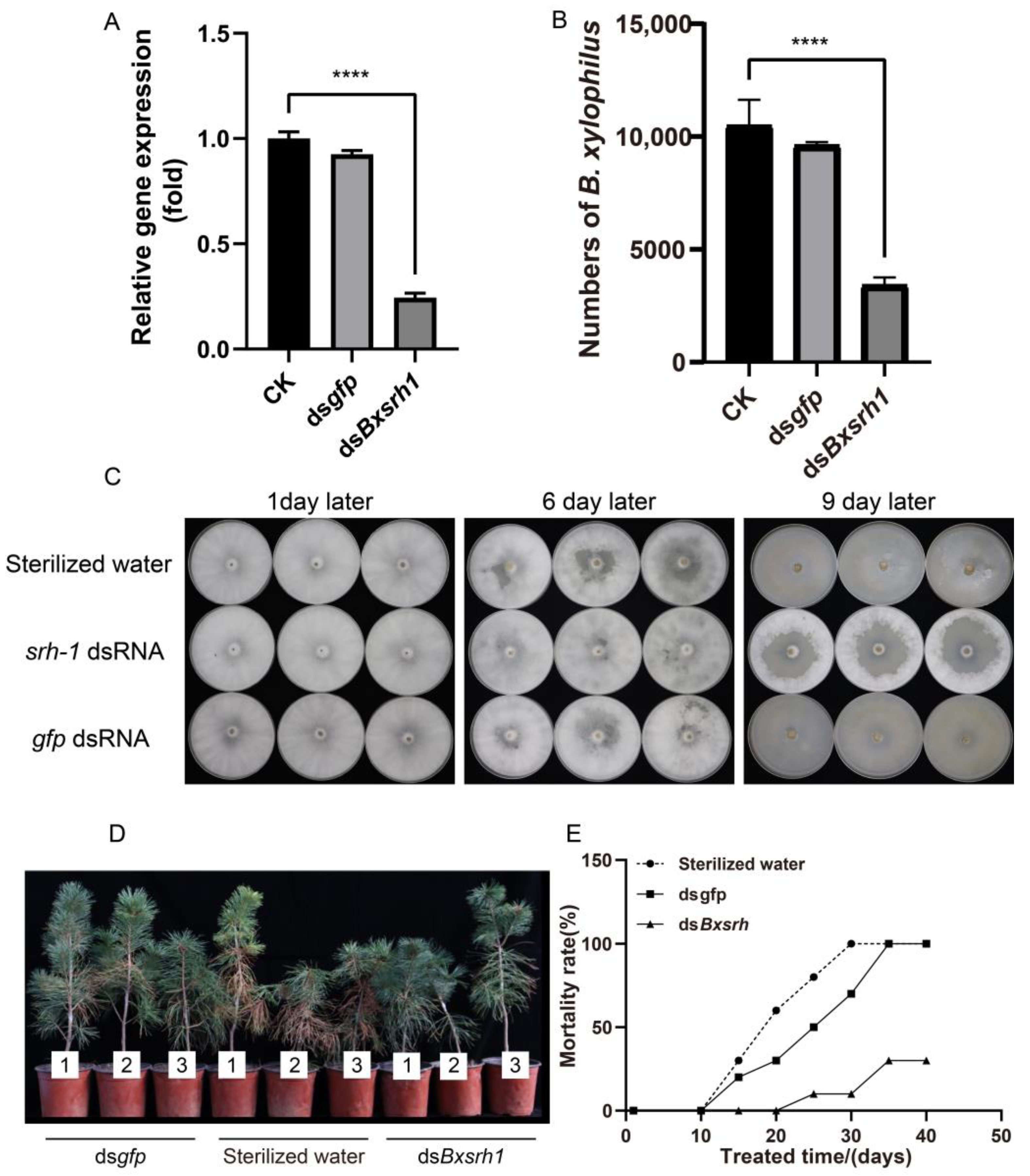
3.3. RNA Interference Effect on B. xylophilus Feeding, Reproduction, and Pathogenicity
3.4. Expression Levels of Bx-srh-1 in B. xylophilus under α-Pinene Stress
4. Discussion
5. Conclusions
Supplementary Materials
Author Contributions
Funding
Data Availability Statement
Conflicts of Interest
References
- Zhao, B.G.; Futai, K. Pine Wilt Disease; Sutherland, J.R., Ed.; Springer: Berlin/Heidelberg, Germany, 2008; pp. 1–4. [Google Scholar]
- Mota, M.M.; Kazuyoshi, F.; Paulo, V. Pine wilt disease and the pinewood nematode, Bursaphelenchus xylophilus. In Integrated Management of Fruit Crops Nematodes; Mota, M.M., Futai, K., Vieira, P., Eds.; Springer: Dordrecht, The Netherlands, 2009; pp. 253–274. [Google Scholar]
- Tanaka, S.E.; Dayi, M.; Maeda, Y.; Tsai, I.J.; Tanaka, R.; Bligh, M.; Takeuchi-Kaneko, Y.; Fukuda, K.; Kanzaki, N.; Kikuchi, T. Stage-specific transcriptome of Bursaphelenchus xylophilus reveals temporal regulation of effector genes and roles of the dauer-like stages in the lifecycle. Sci. Rep. 2019, 9, 6080. [Google Scholar] [CrossRef] [PubMed]
- Yang, B.; Wang, Q. Distribution of the pinewood nematode in China and susceptibility of some Chinese and exotic pines to the nematode. Can. J. For. Res. 1989, 19, 1527–1530. [Google Scholar]
- Mota, M.M.; Braasch, H.; Bravo, M.A.; Penas, A.C.; Burgermeister, W.; Metge, K.; Sousa, E. First report of Bursaphelenchus xylophilus in Portugal and in Europe. Nematology 1999, 1, 727–734. [Google Scholar] [CrossRef]
- Mamiya, Y. History of pine wilt disease in Japan. J. Nematol. 1988, 20, 219. [Google Scholar] [PubMed]
- Mamiya, Y. Pathology of the pine wilt disease caused by Bursaphelenchus xylophilus. Annu. Rev. Phytopathol. 1983, 21, 201–220. [Google Scholar] [CrossRef] [PubMed]
- Futai, K. Pine wood nematode, Bursaphelenchus xylophilus. Ann. Rev. Phytopathol. 2013, 51, 61–83. [Google Scholar] [CrossRef]
- Vicente, C.; Espada, M.; Vieira, P.; Mota, M.M. Pine wilt disease: A threat to European forestry. Eur. J. Plant Pathol. 2012, 133, 89–99. [Google Scholar] [CrossRef]
- Cheng, H.; Lin, M.; Qian, R. A study on morphological diagnosis and pathogenicity of the pine wood nematode. J. Nanjing Agric. Univ. 1986, 2, 55–59. [Google Scholar]
- Hao, Z.; Huang, J.; Li, X.; Sun, H.; Fang, G. A multi-point aggregation trend of the outbreak of pine wilt disease in China over the past 20 years. For. Ecol. Manag. 2022, 505, 119890. [Google Scholar] [CrossRef]
- Wang, R.; Li, Y.; Li, D.; Zhang, W.; Wang, X.; Wen, X.; Liu, Z.; Feng, Y.; Zhang, X. Identification of the Extracellular Nuclease Influencing Soaking RNA Interference Efficiency in Bursaphelenchus xylophilus. Int. J. Mol. Sci. 2022, 23, 12278. [Google Scholar] [CrossRef]
- Halik, S.; Bergdahl, D. Survival and Infectivity of Bursaphelenchus xylophilus in Wood Chip-Soil Mixtures. J. Nematol. 1992, 24, 495–503. [Google Scholar]
- Zhang, X.; Stamps, W.T.; Linit, M.J. A nondestructive method of determining Bursaphelenchus xylophilus infestation of Monochamus spp. vectors. J. Nematol. 1995, 27, 36–41. [Google Scholar] [PubMed]
- Hou, Z.; Shi, F.; Ge, S.; Tao, J.; Ren, L.; Wu, H.; Zong, S. Comparative transcriptome analysis of the newly discovered insect vector of the pine wood nematode in China, revealing putative genes related to host plant adaptation. BMC Genom. 2021, 22, 189. [Google Scholar] [CrossRef]
- Gao, M.; Li, Y.; Zhang, W.; Wei, P.; Wang, X.; Feng, Y. Bx-daf-22 contributes to mate attraction in the gonochoristic nematode Bursaphelenchus xylophilus. Int. J. Mol. Sci. 2019, 20, 4316. [Google Scholar] [CrossRef]
- Li, M.; Li, H.; Sheng, R.C.; Sun, H.; Sun, S.H.; Chen, F.M. The first record of Monochamus saltuarius (Coleoptera, Cerambycidae) as vector of Bursaphelenchus xylophilus and its new potential hosts in China. Insects 2020, 11, 636. [Google Scholar] [CrossRef]
- Howard, A.D.; McAllister, G.; Feighner, S.D.; Liu, Q.; Nargund, R.P.; Van der Ploeg, L.H.; Patchett, A.A. Orphan G-protein-coupled receptors and natural ligand discovery. Trends Pharmacol. Sci. 2001, 22, 132–140. [Google Scholar] [CrossRef] [PubMed]
- Ewbank, J.J.; Pujol, N. Local and long-range activation of innate immunity by infection and damage in C. elegans. Curr. Opin. Immunol. 2016, 38, 1–7. [Google Scholar] [CrossRef]
- Pradel, E.; Zhang, Y.; Pujol, N.; Matsuyama, T.; Bargmann, C.I.; Ewbank, J.J. Detection and avoidance of a natural product from the pathogenic bacterium Serratia marcescens by Caenorhabditis elegans. Proc. Natl. Acad. Sci. USA 2007, 104, 2295–2300. [Google Scholar] [CrossRef] [PubMed]
- Yang, Y.; Dong, W.; Wu, Q.; Wang, D. Response of G protein-coupled receptor CED-1 in germline to polystyrene nanoparticles in Caenorhabditis elegans. Nanoscale Adv. 2021, 3, 1997–2006. [Google Scholar] [CrossRef]
- Troemel, E.R.; Chou, J.H.; Dwyer, N.D.; Colbert, H.A.; Bargmann, C.I. Divergent seven transmembrane receptors are candidate chemosensory receptors in C. elegans. Cell 1995, 83, 207–218. [Google Scholar] [CrossRef]
- Atkinson, L.E.; McCoy, C.J.; Crooks, B.A.; McKay, F.M.; McVeigh, P.; McKenzie, D.; Irvine, A.; Harrington, J.; Rosa, B.A.; Mitreva, M. Phylum-spanning neuropeptide GPCR identification and prioritization: Shaping drug target discovery pipelines for nematode parasite control. Front. Endocrinol. 2021, 12, 718363. [Google Scholar] [CrossRef] [PubMed]
- Wang, B.; Hao, X.; Xu, J.; Ma, Y.; Ma, L. Transcriptome-Based Analysis Reveals a Crucial Role of BxGPCR17454 in Low Temperature Response of Pine Wood Nematode (Bursaphelenchus xylophilus). Int. J. Mol. Sci. 2019, 20, 2898. [Google Scholar] [CrossRef]
- Wang, J.; Liu, H.; Guo, K.; Yu, H.; Ye, J.; Hu, J. Molecular characterization and functional analysis of Bxy-octr-1 in Bursaphelenchus xylophilus. Gene 2022, 823, 146350. [Google Scholar] [CrossRef]
- Lewinsohn, E.; Savage, T.J.; Gijzen, M.; Croteau, R. Simultaneous analysis of monoterpenes and diterpenoids of conifer oleoresin. Phytochem. Anal. 1993, 4, 220–225. [Google Scholar] [CrossRef]
- Ning, T.; Fan, J.; Fang, Y.; Sun, J. Changes in contents of host volatile terpenes under different damaged states and electroantennogram response of Monochamus alternatu Hope to these volatiles. Acta Entomol. Sin. 2006, 49, 179–188. [Google Scholar]
- Wang, X.; Yu, Y.X.; Ge, J.J.; Xie, B.Y.; Zhu, S.F.; Cheng, X.Y. Effects of α-pinene on the pinewood nematode (Bursaphelenchus xylophilus) and its symbiotic bacteria. PLoS ONE 2019, 14, e0221099. [Google Scholar] [CrossRef]
- Li, Y.; Meng, F.; Deng, X.; Wang, X.; Feng, Y.; Zhang, W.; Pan, L.; Zhang, X. Comparative Transcriptome Analysis of the Pinewood Nematode Bursaphelenchus xylophilus Reveals the Molecular Mechanism Underlying Its Defense Response to Host-Derived α-Pinene. Int. J. Mol. Sci. 2019, 20, 911. [Google Scholar] [CrossRef]
- Rui, L.; Liu, H.; Liang, R.; Wu, X. Resistance genes mediate differential resistance to pine defensive substances α-Pinene and H2O2 in Bursaphelenchus xylophilus with different levels of virulence. J. For. Res. 2021, 32, 1753–1762. [Google Scholar] [CrossRef]
- Cao, Y.; Wang, L.; Wang, X.; Wang, X.; Xu, M. Pathogenicity of Three Bursaphelenchus xylophilus (Steiner & Buhrer) Nickle. Isolates in Pinus koraiensis (Siebold & Zucc.) Seedlings. Forests 2022, 13, 1197. [Google Scholar] [CrossRef]
- Hooper, D.J. Extraction of Nematodes from Plant Materials; Southey, J.F., Ed.; Laboratory Methods for Work with Plant and Soil Nematodes; Her Majesty’s Stationery Office: London, UK, 1986; pp. 51–58. [Google Scholar]
- Senthilkumar, M.; Amaresan, N.; Sankaranarayanan, A. Extraction of Nematodes from Plant Materials. In Plant-Microbe Interactions; Springer: New York, NY, USA, 2021; pp. 275–277. [Google Scholar] [CrossRef]
- Wang, Y.; Chen, J.; Chen, F. Transmission of Bursaphelenchus xylophilus (Nematoda: Aphelenchoididae) through feeding activity of Monochamus alternatus (Coleoptera: Cerambycidae). J. Nanjing For. Univ. 2019, 43, 1–10. [Google Scholar]
- Urwin, P.E.; Lilley, C.J.; Atkinson, H.J. Ingestion of Double-Stranded RNA by Preparasitic Juvenile Cyst Nematodes Leads to RNA Interference. Mol. Plant-Microbe Interact. 2002, 15, 747–752. [Google Scholar] [CrossRef]
- Xiang, Y.; Wu, X.; Zhou, A. Bacterial diversity and community structure in the pine wood nematode Bursaphelenchus xylophilus and B. mucronatus with different virulence by high-throughput sequencing of the 16S rDNA. PLoS ONE 2015, 10, e0137386. [Google Scholar] [CrossRef]
- Vassilatis, D.K.; Hohmann, J.G.; Zeng, H.; Li, F.; Ranchalis, J.E.; Mortrud, M.T.; Brown, A.; Rodriguez, S.S.; Weller, J.R.; Wright, A.C. The G protein-coupled receptor repertoires of human and mouse. Proc. Natl. Acad. Sci. USA 2003, 100, 4903–4908. [Google Scholar] [CrossRef] [PubMed]
- Bockaert, J.; Pin, J.P. Molecular tinkering of G protein-coupled receptors: An evolutionary success. EMBO J. 1999, 18, 1723–1729. [Google Scholar] [CrossRef] [PubMed]
- Robertson, H.M. The large srh family of chemoreceptor genes in Caenorhabditis nematodes reveals processes of genome evolution involving large duplications and deletions and intron gains and losses. Genome Res. 2000, 10, 192–203. [Google Scholar] [CrossRef][Green Version]
- Gruner, M.; Nelson, D.; Winbush, A.; Hintz, R.; Ryu, L. Feeding State, Insulin and NPR-1 Modulate Chemoreceptor Gene Expression via Integration of Sensory and Circuit Inputs. PLoS Genetics 2014, 10, e1004707. [Google Scholar] [CrossRef] [PubMed]
- Zhang, W.; Yu, H.; Lv, Y.; Bushley, K.E.; Wickham, J.D.; Gao, S.; Hu, S.; Zhao, L.; Sun, J. Gene family expansion of pinewood nematode to detoxify its host defense chemicals. Mol. Ecol. 2020, 29, 940–955. [Google Scholar] [CrossRef]
- Fire, A.; Xu, S.; Montgomery, M.K.; Kostas, S.A.; Driver, S.E.; Mello, C.C. Potent and specific genetic interference by double-stranded RNA in Caenorhabditis elegans. Nature 1998, 391, 806–811. [Google Scholar] [CrossRef]
- Lilley, C.; Davies, L.; Urwin, P. RNA interference in plant parasitic nematodes: A summary of the current status. Parasitology 2012, 139, 630–640. [Google Scholar] [CrossRef]
- Banerjee, S.; Banerjee, A.; Gill, S.; Gupta, O.; Dahuja, A.; Jain, P.K.; Sirohi, A. RNA Interference: A Novel Source of Resistance to Combat Plant Parasitic Nematodes. Front. Plant Sci. 2017, 8, 834. [Google Scholar] [CrossRef]
- Rajam, M. RNA silencing technology: A boon for crop improvement. J. Biosci. 2000, 45, 118. [Google Scholar] [CrossRef]
- Park, J.; Lee, K.Y.; Lee, S.; Oh, W.; Jeong, P.; Woo, T.; Kim, C.; Paik, Y.; Koo, H. The efficiency of RNA interference in Bursaphelenchus xylophilus. Mol. Cells 2008, 26, 81–86. [Google Scholar] [PubMed]
- Liu, X.; Zhou, X.; Zhou, L.; Hu, J.; Guo, K. Application of RNA Interference in the Pinewood Nematode, Bursaphelenchus xylophilus. J. Vis. Exp. 2022, 181, e63645. [Google Scholar] [CrossRef]
- Jee, C.; Lee, J.; Lim, J.; Parry, D.; Messing, R.; McIntire, S. SEB-3, a CRF receptor-like GPCR, regulates locomotor activity states, stress responses and ethanol tolerance in Caenorhabditis elegans. Genes. Brain. Behav. 2013, 12, 250–262. [Google Scholar] [CrossRef]
- Wang, D. Target Organ Toxicology in Caenorhabditis elegans; Springer Nature Press: Singapore, 2019; pp. 247–249. [Google Scholar] [CrossRef]




Disclaimer/Publisher’s Note: The statements, opinions and data contained in all publications are solely those of the individual author(s) and contributor(s) and not of MDPI and/or the editor(s). MDPI and/or the editor(s) disclaim responsibility for any injury to people or property resulting from any ideas, methods, instructions or products referred to in the content. |
© 2023 by the authors. Licensee MDPI, Basel, Switzerland. This article is an open access article distributed under the terms and conditions of the Creative Commons Attribution (CC BY) license (https://creativecommons.org/licenses/by/4.0/).
Share and Cite
Cao, Y.; Wang, X.; Wang, L.; Wang, X.; Yuan, Y.; Cheng, X.; Lv, C. Molecular Characterization and Functional Analysis of GPCR Gene Bx-srh-1 in Pinewood Nematode (Bursaphelenchus xylophilus). Forests 2023, 14, 1282. https://doi.org/10.3390/f14071282
Cao Y, Wang X, Wang L, Wang X, Yuan Y, Cheng X, Lv C. Molecular Characterization and Functional Analysis of GPCR Gene Bx-srh-1 in Pinewood Nematode (Bursaphelenchus xylophilus). Forests. 2023; 14(7):1282. https://doi.org/10.3390/f14071282
Chicago/Turabian StyleCao, Yefan, Xizhuo Wang, Laifa Wang, Xiang Wang, Yanzhi Yuan, Xiangchen Cheng, and Chunhe Lv. 2023. "Molecular Characterization and Functional Analysis of GPCR Gene Bx-srh-1 in Pinewood Nematode (Bursaphelenchus xylophilus)" Forests 14, no. 7: 1282. https://doi.org/10.3390/f14071282
APA StyleCao, Y., Wang, X., Wang, L., Wang, X., Yuan, Y., Cheng, X., & Lv, C. (2023). Molecular Characterization and Functional Analysis of GPCR Gene Bx-srh-1 in Pinewood Nematode (Bursaphelenchus xylophilus). Forests, 14(7), 1282. https://doi.org/10.3390/f14071282
