Handling Exponentially Growing Strategies in Spatial Cooperative Games: The Case of the European Union
Abstract
1. Introduction
2. The Literature
3. Methodology and Cooperative Game Theory Models
3.1. Mathematical Forms of the Cooperative Game Models
3.1.1. Model I
3.1.2. Model II
3.1.3. Models III and IV
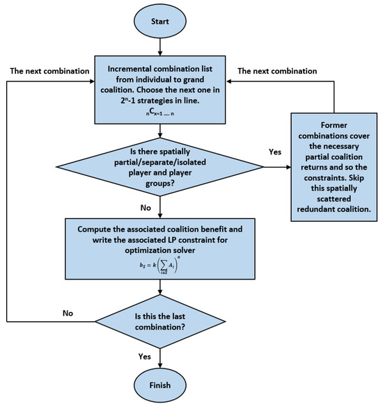
3.2. Listing Cooperative Game Strategies and Computing Their Returns
3.2.1. Listing Cooperative Game Strategies
3.2.2. Computing the Returns for the Game Strategies
- Discrete incremental bonus calculation: This is based on discrete reward thresholds that define the level that triggers bonus rewards as a multiplier. When any valid coalition size reaches the threshold level, an associated bonus multiplier is applied to the benefit calculation. These types of bonus schemes have been extensively used in various urban development/regeneration projects in Istanbul in the form of floor area ratio (FAR) bonuses.
- Continuous incremental bonus calculation: This is based on the continuous reward function defined in Equation (10), where Ai is the size of player i, is the sum of the sizes of all players in the sub-coalition S, k and α are the critical parameters determining the incremental return based on coalition size in , and bS is the sub-coalition benefit/return of the subgroup S. This reward function has been designed to compute the coalition benefits of multinational systems. In this paper, the selected multinational system is the European Union geography, whose spatial economic cooperation occurs in the form of free trade as the source of incremental returns.
4. Spatial Cooperative Game Models and Their Applications in Terms of Locales
- A three-player (N = 3) hypothetic cooperative game case on a three-lot urban building block. The selected minimal number of players allows the proposed models to be presented succinctly. The model presentation contains every detail concerning the individual, sub-coalition, and grand coalition rationalities in the forms of equations, tables, and graphs.
- A 24-player multinational cooperative game designed to evaluate the European Union countries possessing spatial contiguity and unity. The developed model determines varying critical positions of players in the union for the selected case area.
4.1. Case I: The Three Player (N = 3) Hypothetical Spatial Cooperative Game
Core Existence Test and Core Size
5. Measuring the Spatial Importance of Countries’ Geographic Locations and Economic Sizes in Multinational Coalitions
5.1. The European Union (EU) as a Case Area—Number of Players and Scenarios
5.2. Return/Benefit Rules for Coalition Strategies
5.3. The Scope of the Analyses
5.4. In-Scenario Evaluations
- Models with varying country economic sizes: In the cooperative game model applications, Model II was first applied to 24 European Union countries (see Table 8 and Figure 6) to test the availability of a core solution. The maximized tax value (ZMax) was found to be $39.04 billion; therefore, the availability of a core solution is assured and thus so is a withdrawable return from the grand coalition. In other words, without violating individual and subgroup coalition rationalities (i.e., constraints), various allocation vectors exist for member countries (XAT, … XEE) with or without allocating $39.04 billion to participating countries.
- Models with assumed equal country economic sizes: In the second scenario, given the same geographic setting in Figure 6, the country base GDPs (Table 10) are assumed to be $266.6 billion for each country, with their total equaling the sum of the base GDPs (Table 9) in the first scenario. By eliminating the relative country sizes from the analyses in this way, only the impacts of strategic locations and neighborhood relations are kept in the focus of the analyses. In other words, the equal sizes allow for a controlled experiment to be performed focusing on spatial geography.
5.5. Evaluations Between Scenarios
- Comparing the minimum returns between two different base GDP size scenarios: After retaining ZMax, the normalized minimum returns (X_Min/GDP__) presented in Table 9 and Table 10 and graphed in Figure 7 and Figure 9 show EU countries’ relative powers/magnitudes. The countries’ economic size and scale factors as well as geographic aspects bring Germany to the primary position in the EU (Table 9 and Figure 7). This is quite consistent with current EU politics and practices. Germany is followed by France, Italy, and Spain, with Poland and Netherlands being the other significant countries in the EU. Upon excluding economic size factors from the analyses by assuming an equal base GDP for all countries, Figure 9 clearly reflects the geographic factors. The results show France, Germany, Hungary, and Poland to be the four most distinctive players in the EU geography. In the first scenario, the economic scale factor dominates the relative weight of countries’ geographic aspects. To illustrate, Hungary’s normalized benefit falls from 3.4 to 1.0 (Table 10 and Table 9). Technically, this result can also be attributed to the characteristics of the reward function (Equation (11)), which provides size and scale benefits when base size AS reaches $215 billion.
- Comparing the maximum returns between two different base GDP size scenarios: After retaining ZMax, the normalized maximum returns (X_Max/GDP__) presented in Table 9 and Table 10 and graphed in Figure 8 and Figure 10 show the potential for extra benefit from being in the cooperative game framework. The estimated country minimum values come from their own characteristics; however, the maximum values come from the constraint structures based on other countries’ individual and sub-group strategies and associated benefit expectations. If the constraints are permissive, some members of the grand coalition may attain higher benefits as long as other players have concessions. In this respect, some of the countries that have connections with large size/scale countries or connections with large numbers of countries may attain extra benefits, such as Hungary and Denmark. Germany, Poland, France, Romania, Lithuania, Sweden, Spain, and Bulgaria, despite not being the countries receiving the highest returns, do receive sufficiently large benefits (Table 9 and Figure 8). In the second scenario assuming equal base GDP sizes, the highest returns are provided to those countries that enable a connection to Central Europe. Denmark enables a connection with the Scandinavian countries of Sweden and Finland; Hungary enables the link with the Balkan countries of Greece, Bulgaria, and Romania; and Poland enables a connection with the Baltic countries of Estonia, Latvia, and Lithuania (Table 10, Figure 9 and Figure 10). After these, France, Denmark, Romania, and Lithuania are other countries that provide peripheral access to Central Europe.
6. Conclusions
Author Contributions
Funding
Data Availability Statement
Conflicts of Interest
References
- Corbusier, L.; Eardley, A. The Athens Charter; Grossman Publishers: New York, NY, USA, 1973; p. 45. [Google Scholar]
- Bistaffa, F.; Farinelli, A.; Chalkiadakis, G.; Ramchurn, S.D. A cooperative game-theoretic approach to the social ridesharing problem. Artif. Intell. 2017, 246, 86–117. [Google Scholar] [CrossRef]
- Chalkiadakis, G.; Elkind, E.; Wooldridge, M. Computational aspects of cooperative game theory. Synth. Lect. Artif. Intell. Mach. Learn. 2011, 5, 1–168. [Google Scholar]
- Bosetti, V.; Carraro, C.; De Cian, E.; Massetti, E.; Tavoni, M. Incentives and stability of international climate coalitions: An integrated assessment. Energy Policy 2013, 55, 44–56. [Google Scholar] [CrossRef]
- Rogna, M. Cooperative game theory applied to IEAs: A comparison of solution concepts. J. Econ. Surv. 2016, 30, 649–678. [Google Scholar] [CrossRef]
- Liu, Q.; Wilson, W.W.; Luo, M. The impact of Panama Canal expansion on the container-shipping market: A cooperative game theory approach. Marit. Policy Manag. 2016, 43, 209–221. [Google Scholar] [CrossRef]
- Yu, Y.; Zhao, J.; Li, D.; Wang, Z. Effects of hydrologic conditions and reservoir operation on transboundary cooperation in the Lancang–Mekong River Basin. J. Water Resour. Plan. Manag. 2019, 145, 04019020. [Google Scholar] [CrossRef]
- Olszewski, R.; Pałka, P.; Wendland, A.; Majdzińska, K. Application of cooperative game theory in a spatial context: An example of the application of the community-led local development instrument for the decision support system of biogas plants construction. Land Use Policy 2021, 108, 105485. [Google Scholar] [CrossRef]
- William, R.; Garg, J.; Stillwell, A.S. A game theory analysis of green infrastructure stormwater management policies. Water Resour. Res. 2017, 53, 8003–8019. [Google Scholar] [CrossRef]
- Rocha, A.; Silveira, D.; Perobelli, F.; Vasconcelos, S. Modelling the location choice: Evidence from an evolutionary game based on regional input–output analysis. Reg. Stud. 2019, 53, 1734–1746. [Google Scholar] [CrossRef]
- Norbu, S.; Couraud, B.; Robu, V.; Andoni, M.; Flynn, D. Modelling the redistribution of benefits from joint investments in community energy projects. Appl. Energy 2021, 287, 116575. [Google Scholar] [CrossRef]
- Luo, C.; Zhou, X.; Lev, B. Core, shapley value, nucleolus and nash bargaining solution: A Survey of recent developments and applications in operations management. Omega 2022, 110, 102638. [Google Scholar] [CrossRef]
- Lejano, R.P.; Li, L. Cooperative game-theoretic perspectives on global climate action: Evaluating international carbon reduction agreements. J. Environ. Econ. Policy 2019, 8, 79–89. [Google Scholar] [CrossRef]
- Luqman, M.; Peng, S.; Huang, S.; Bibi, A.; Najid, A. Cost allocation for the problem of pollution reduction: A dynamic cooperative game approach. Econ. Res. Ekon. Istraživanja 2018, 31, 1717–1736. [Google Scholar] [CrossRef]
- Ambec, S.; Kervinio, Y. Cooperative decision-making for the provision of a locally undesirable facility. Soc. Choice Welf. 2016, 46, 119–155. [Google Scholar] [CrossRef]
- Gonzalez, S.; Rostom, F.Z. Sharing the Global Benefits of Finite Natural Resource Exploitation: A Dynamic Coalitional Stability Perspective. Math. Soc. Sci. 2022, 119, 1–10. [Google Scholar] [CrossRef]
- Pakdamar, F.; Güler, K. Evaluation of Flexible Performance of Reinforced Concrete Structures Using A Nonlinear Static Procedure Provided by Fuzzy Logic. Adv. Struct. Eng. 2012, 15, 2173–2190. [Google Scholar] [CrossRef]
- De Frutos, J.; Martín-Herrán, G. Spatial vs. non-spatial transboundary pollution control in a class of cooperative and non-cooperative dynamic games. Eur. J. Oper. Res. 2019, 276, 379–394. [Google Scholar] [CrossRef]
- Wang, X.; Zhang, H.; Tian, Y.; Zhu, C.; Leung, V.C. Optimal distributed interference mitigation for small cell networks with non-orthogonal multiple access: A locally cooperative game. IEEE Access 2018, 6, 63107–63119. [Google Scholar] [CrossRef]
- Zhao, J.; Zhong, Y.; Jia, T.; Wang, X.; Xu, Y.; Shu, H.; Zhang, L. Spectral-spatial classification of hyperspectral imagery with cooperative game. ISPRS J. Photogramm. Remote Sens. 2018, 135, 31–42. [Google Scholar] [CrossRef]
- Arce, M.D.G.; Sandler, T. A cooperative game theory of noncontiguous allies. J. Public Econ. Theory 2001, 3, 391–411. [Google Scholar] [CrossRef]
- Sandler, T. Alliance formation, alliance expansion and the core. J. Confl. Resolut. 1999, 43, 727–747. [Google Scholar] [CrossRef]
- Abolhasani, S.; Taleai, M.; Lakes, T. A collective decision-making framework for simulating urban land-use planning: An application of game theory with event-driven actors. Comput. Environ. Urban Syst. 2022, 94, 101795. [Google Scholar] [CrossRef]
- Intriligator, M.D. Mathematical Optimization and Economic Theory; Prentice-Hall: Englewood Cliffs, NJ, USA, 1971; pp. 106–131. [Google Scholar]
- Intriligator, M.D. From conflict to cooperation in the study of international security. In Cooperative Models in International Relations Research; Michael, D., Intriligator, M.D., Lulerbacher, U., Eds.; Springer: New York, NY, USA, 1994; pp. 47–73. [Google Scholar]
- Giglio, R.J.; Wrightington, R. Methods for apportioning costs among participants in regional systems. Water Resour. Res. 1972, 8, 1133–1144. [Google Scholar] [CrossRef]
- Heaney, J.P.; Dickinson, R.E. Methods for apportioning the cost of a water resource project. Water Resour. Res. 1982, 18, 476–482. [Google Scholar] [CrossRef]
- Rogers, P. The value of cooperation in resolving international river basin disputes. Nat. Resour. Forum 1993, 17, 117–131. [Google Scholar] [CrossRef]
- Kucukmehmetoglu, M. A game theoretic approach to assess the impacts of major investments on transboundary water resources: The case of the Euphrates and Tigris. Water Resour. Manag. 2009, 23, 3069–3099. [Google Scholar] [CrossRef]
- Wu, X.; Whittington, D. Incentive compatibility and conflict resolution in international river basins: A case study of the Nile Basin. Water Resour. Res. 2006, 42, W02417. [Google Scholar] [CrossRef]
- Tsang, S.; Jim, C.Y. Game-theory approach for resident coalitions to allocate green-roof benefits. Environ. Plan. A 2011, 43, 363–377. [Google Scholar] [CrossRef]
- Küçükmehmetoğlu, M.; Büyükgöz, A. Consensus building via cooperative game theory in the process of urban redevelopment. In Proceedings of the 53rd Congress of the European Regional Science Association, Palermo, Italy, 27–31 August 2013. [Google Scholar]
- Cubukcu, K.M. The problem of fair division of surplus development rights in redevelopment of urban areas: Can the Shapley value help? Land Use Policy 2020, 91, 104320. [Google Scholar] [CrossRef]
- Tlemsani, I.; Hashim, M.A.M.; Matthews, R. Games theory and strategic alliances: Applications to British Russian partnership. High. Educ. Ski. Work-Based Learn. 2022, 12, 689–704. [Google Scholar] [CrossRef]
- Liu, W.; Yang, W.; Zhu, X. Cooperative game study of airlines based on flight frequency optimization. J. Appl. Math. 2014, 2014, 967385. [Google Scholar] [CrossRef]
- Seo, F.; Sakawa, M. A game theoretic approach with risk assessment for international conflict solving. IEEE Trans. Syst. Man Cybern. 1990, 20, 141–148. [Google Scholar] [CrossRef]
- Liu, D.; Ji, X.; Tang, J.; Li, H. A fuzzy cooperative game theoretic approach for multinational water resource spatiotemporal allocation. Eur. J. Oper. Res. 2020, 282, 1025–1037. [Google Scholar] [CrossRef]
- Samuelson, P. Spatial Price Equilibrium and Linear Programming. Am. Econ. Rev. 1952, 42, 283–303. [Google Scholar]
- Takayama, T.; Judge, G.G. Spatial Equilibrium and Quadratic Programming. J. Farm Econ. 1964, 46, 67–93. [Google Scholar] [CrossRef]
- Richardson, H.W. Regional Economics; University of Illinois Press: Chicago, IL, USA, 1979; p. 38. [Google Scholar]
- Küçükmehmetoğlu, M.; Fahjan, Y.; Paköz, M.Z. Kentsel Dönüşüm Ortaklıklarında Mekânsal Kooperatif Oyun Kuramı Uygulamaları. In Dirençli Şehirler Ve Şehrin Dönüşümü; Lehimler, H.M., Ed.; Nobel Akademik Yayıncılık: Ankara, Türkiye, 2022; pp. 197–219. [Google Scholar]
- Kucukmehmetoglu, M.; Guldmann, J.M. International water resources allocation and conflicts: The case of the Euphrates and Tigris. Environ. Plan. A 2004, 36, 783–801. [Google Scholar] [CrossRef]
- Büyükgöz, A. Kentsel Dönüşümde Taraf Davranışlarının Kooperatif Oyun Kuramı Çerçevesinde Değerlendirilmesi. Master’s Thesis, Gebze Yüksek Teknoloji Enstitüsü, Kocaeli, Turkey, 2014. [Google Scholar]
- Central Intelligence Agency, World Factbook: Url-1. Available online: https://www.cia.gov/the-world-factbook/ (accessed on 1 October 2020).
- Çubukçu, K.M. Planlamada Klasik Sayısal Yöntemler; Nobel Akademik Yayıncılık Eğitim Danışmanlık TİC. LTD. ŞTİ.: Ankara, Turkey, 2019; pp. 93–112. [Google Scholar]










| Number of Players (N) | Total Number of Strategies (2N − 1) | |
|---|---|---|
| 1 | 1 | ![]() |
| 2 | 3 | |
| 3 | 7 | |
| 4 | 15 | |
| 5 | 31 | |
| 6 | 63 | |
| 7 | 127 | |
| ………… | …………………… | |
| 19 | 524,287 | |
| ………… | …………………… | |
| 24 | 16,777,215 | |
| 25 | 33,554,431 | |
| 26 | 67,108,863 | |
| 27 | 134,217,727 | |
| 28 | 268,435,455 | |
| 29 | 536,870,911 | |
| 30 | 1,073,741,823 |
| Lower Threshold (m2) | Coalition Project Area (m2) | Upper Threshold (m2) | Floor Area Ratio (FAR) | ||
|---|---|---|---|---|---|
| 0 | < | A | ≤ | 1000 | 1.0 |
| 1000 | < | A | ≤ | 2000 | 1.5 |
| 2000 | < | A | 2.0 |
| Strategies | Returns from Strategies | |
|---|---|---|
| Individual | bA | A (1000 m2) without bonus |
| bB | B (1000 m2) without bonus | |
| bC | C (1000 m2) without bonus | |
| Sub-Group | bAB | AB (1000 + 1000 = 2000 m2) 50% bonus (2000 × 1.5 = 3000 m2) |
| bAC | AC (1000 + 1000 = 2000 m2) unproductive coalition 0% bonus (2000 × 1 = 2000 m2) | |
| bBC | BC (1000 + 1000 = 2000 m2) 50% bonus (2000 × 1.5 = 3000 m2) | |
| Grand | bABC | ABC (1000 + 1000 + 1000 = 2000 m2) 100% bonus (3000 × 2.0 = 6000 m2) |
| Strategies | Parcels | Return Strategies | Individual Strategies | Individual and Bilateral Coalition Strategies | Grand Coalition Strategy | ||
|---|---|---|---|---|---|---|---|
| Scenarios: | I | IIa | IIb | IIc | III | ||
| Individual | PA | bA | 1000 | 1000 | |||
| PB | bB | 1000 | 1000 | ||||
| PC | bC | 1000 | 1000 | ||||
| Sub-Group | PA and PB | bAB | 3000 | ||||
| PA and PC | bAC | 2000 | |||||
| PB and PC | bBC | 3000 | |||||
| Grand | PA, PB, and PC | bABC | 6000 | ||||
| Return totals for the building block: | 3000 | 4000 | 3000 | 4000 | 6000 | ||
| Strategies | Allocation Variables (m2) | Returns from Strategies (m2) ** | Equations | Strategies in Graphs | ||||
|---|---|---|---|---|---|---|---|---|
| Individual (unilateral) | XA | ≥ | bA = 1000 | Equation (2.1) | ![]() | |||
| XB | ≥ | bB = 1000 | Equation (2.2) | ![]() | ||||
| XC | ≥ | bC = 1000 | Equation (2.3) | ![]() | ||||
| Sub-Group Coalition (Bilateral) | XA | + XB | ≥ | bAB = 3000 | Equation (3.1) | ![]() | ||
| XA | + XC | ≥ | bAC = 2000 | Equation (3.2) ** | ![]() | |||
| XB | + XC | ≥ | bBC = 3000 | Equation (3.3) | ![]() | |||
| Grand coalition | XA | + XB | + XC | = | bABC = 6000 | Equation (4) | ![]() | |
| Grand coalition with (Z) | XA | + XB | + XC | + Z | = | bABC = 6000 | Equation (5) | ![]() |
| Initial Base Values | Model III (Z = 2000) | Model IV (Z = 2000) | |||||
|---|---|---|---|---|---|---|---|
| Parcel | Area (m2) | PAMax | PBMax | PCMax | PAMin | PBMin | PCMin |
| PA | 1000 | 1000 | 1000 | 1000 | 1000 | 1000 | 1000 |
| PB | 1000 | 2000 | 2000 | 2000 | 2000 | 2000 | 2000 |
| PC | 1000 | 1000 | 1000 | 1000 | 1000 | 1000 | 1000 |
| Initial Base Values | Model III–IV (Z = 2000) | Normalized Values | |||
|---|---|---|---|---|---|
| Parcel | Area (m2) | Minimum | Maximum | P_Min/P_Area | P_Max/P_Area |
| PA | 1000 | 1000 | 1000 | 1.0 | 1.0 |
| PB | 1000 | 2000 | 2000 | 2.0 | 2.0 |
| PC | 1000 | 1000 | 1000 | 1.0 | 1.0 |
| Country | Country Code | Base GDP Before Grand Coalition ($Ai∙109) | GDP by EU Countries ($109) * |
|---|---|---|---|
| Austria | AT | 159 | 441 |
| Czechia | CZ | 136 | 376 |
| Germany | DE | 1515 | 4199 |
| Hungary | HU | 104 | 290 |
| Italy | IT | 836 | 2317 |
| Slovakia | SK | 65 | 180 |
| Slovenia | SI | 26 | 71 |
| Poland | PL | 406 | 1126 |
| Belgium | BE | 191 | 529 |
| Denmark | DK | 104 | 288 |
| France | FR | 1030 | 2856 |
| Luxembourg | LU | 22 | 62 |
| Netherlands | NL | 333 | 924 |
| Croatia | HR | 37 | 102 |
| Romania | RO | 174 | 483 |
| Lithuania | LT | 33 | 91 |
| Sweden | SE | 187 | 518 |
| Spain | ES | 641 | 1778 |
| Bulgaria | BG | 55 | 154 |
| Latvia | LV | 19 | 54 |
| Finland | FI | 88 | 245 |
| Portugal | PT | 113 | 314 |
| Greece | GR | 108 | 299 |
| Estonia | EE | 15 | 42 |
| Total | EU | AN = 6398 | bN = 17,739 |
| Start | Models III and IV * (Z = 39.04) | Normalized Values | ||||
|---|---|---|---|---|---|---|
| Code | Country | GDP ($Ai∙109) | X_Min | X_Max | X_Min/GDP_ | X_Max/GDP_ |
| AT | Austria | 159 | 159 | 533 | 1.00 | 3.40 |
| CZ | Czechia | 136 | 136 | 449 | 1.00 | 3.30 |
| DE | Germany | 1515 | 2738 | 6011 | 1.80 | 4.00 |
| HU | Hungary | 104 | 104 | 1147 | 1.00 | 11.00 |
| IT | Italy | 836 | 1258 | 2912 | 1.50 | 3.50 |
| SK | Slovakia | 65 | 65 | 195 | 1.00 | 3.00 |
| SI | Slovenia | 26 | 26 | 54 | 1.00 | 2.10 |
| PL | Poland | 406 | 492 | 1581 | 1.20 | 3.90 |
| BE | Belgium | 191 | 191 | 645 | 1.00 | 3.40 |
| DK | Denmark | 104 | 104 | 1019 | 1.00 | 9.80 |
| FR | France | 1030 | 1657 | 5003 | 1.60 | 4.90 |
| LU | Luxembourg | 22 | 22 | 39 | 1.00 | 1.80 |
| NL | Netherlands | 333 | 379 | 1153 | 1.10 | 3.50 |
| HR | Croatia | 37 | 37 | 93 | 1.00 | 2.50 |
| RO | Romania | 174 | 174 | 1001 | 1.00 | 5.80 |
| LT | Lithuania | 33 | 33 | 166 | 1.00 | 5.00 |
| SE | Sweden | 187 | 187 | 858 | 1.00 | 4.60 |
| ES | Spain | 641 | 891 | 2517 | 1.40 | 3.90 |
| BG | Bulgaria | 55 | 55 | 440 | 1.00 | 8.00 |
| LV | Latvia | 19 | 19 | 69 | 1.00 | 3.60 |
| FI | Finland | 88 | 88 | 279 | 1.00 | 3.20 |
| PT | Portugal | 113 | 113 | 369 | 1.00 | 3.30 |
| GR | Greece | 108 | 108 | 351 | 1.00 | 3.20 |
| EE | Estonia | 15 | 15 | 15 | 1.00 | 1.00 |
| Start | Models III and IV * (Z = 408.16) | Normalized Values | ||||
|---|---|---|---|---|---|---|
| Code | Country | GDP ($Ai∙109) | X_Min | X_Max | X_Min/GDP_ | X_Max/GDP_ |
| AT | Austria | 266.6 | 545 | 545 | 2.00 | 2.00 |
| CZ | Czechia | 266.6 | 545 | 545 | 2.00 | 2.00 |
| DE | Germany | 266.6 | 915 | 2148 | 3.40 | 8.10 |
| HU | Hungary | 266.6 | 915 | 2148 | 3.40 | 8.10 |
| IT | Italy | 266.6 | 545 | 545 | 2.00 | 2.00 |
| SK | Slovakia | 266.6 | 545 | 545 | 2.00 | 2.00 |
| SI | Slovenia | 266.6 | 545 | 545 | 2.00 | 2.00 |
| PL | Poland | 266.6 | 915 | 2148 | 3.40 | 8.10 |
| BE | Belgium | 266.6 | 545 | 545 | 2.00 | 2.00 |
| DK | Denmark | 266.6 | 284 | 1719 | 1.10 | 6.40 |
| FR | France | 266.6 | 932 | 1719 | 3.50 | 6.40 |
| LU | Luxembourg | 266.6 | 545 | 545 | 2.00 | 2.00 |
| NL | Netherlands | 266.6 | 545 | 545 | 2.00 | 2.00 |
| HR | Croatia | 266.6 | 545 | 545 | 2.00 | 2.00 |
| RO | Romania | 266.6 | 284 | 1719 | 1.10 | 6.40 |
| LT | Lithuania | 266.6 | 284 | 1719 | 1.10 | 6.40 |
| SE | Sweden | 266.6 | 284 | 1202 | 1.10 | 4.50 |
| ES | Spain | 266.6 | 284 | 1202 | 1.10 | 4.50 |
| BG | Bulgaria | 266.6 | 284 | 1202 | 1.10 | 4.50 |
| LV | Latvia | 266.6 | 284 | 1202 | 1.10 | 4.50 |
| FI | Finland | 266.6 | 284 | 545 | 1.10 | 2.00 |
| PT | Portugal | 266.6 | 284 | 545 | 1.10 | 2.00 |
| GR | Greece | 266.6 | 284 | 545 | 1.10 | 2.00 |
| EE | Estonia | 266.6 | 284 | 545 | 1.10 | 2.00 |
Disclaimer/Publisher’s Note: The statements, opinions and data contained in all publications are solely those of the individual author(s) and contributor(s) and not of MDPI and/or the editor(s). MDPI and/or the editor(s) disclaim responsibility for any injury to people or property resulting from any ideas, methods, instructions or products referred to in the content. |
© 2024 by the authors. Licensee MDPI, Basel, Switzerland. This article is an open access article distributed under the terms and conditions of the Creative Commons Attribution (CC BY) license (https://creativecommons.org/licenses/by/4.0/).
Share and Cite
Küçükmehmetoğlu, M.; Fahjan, Y.; Paköz, M.Z. Handling Exponentially Growing Strategies in Spatial Cooperative Games: The Case of the European Union. Algorithms 2024, 17, 554. https://doi.org/10.3390/a17120554
Küçükmehmetoğlu M, Fahjan Y, Paköz MZ. Handling Exponentially Growing Strategies in Spatial Cooperative Games: The Case of the European Union. Algorithms. 2024; 17(12):554. https://doi.org/10.3390/a17120554
Chicago/Turabian StyleKüçükmehmetoğlu, Mehmet, Yasin Fahjan, and Muhammed Ziya Paköz. 2024. "Handling Exponentially Growing Strategies in Spatial Cooperative Games: The Case of the European Union" Algorithms 17, no. 12: 554. https://doi.org/10.3390/a17120554
APA StyleKüçükmehmetoğlu, M., Fahjan, Y., & Paköz, M. Z. (2024). Handling Exponentially Growing Strategies in Spatial Cooperative Games: The Case of the European Union. Algorithms, 17(12), 554. https://doi.org/10.3390/a17120554










