Laboratory Evaluation of Storage Stability for Asphalt Binder Modified with Crumb Rubber and Styrene–Isoprene–Styrene Depending on Evaluation Factors and Blending Condition
Abstract
1. Introduction
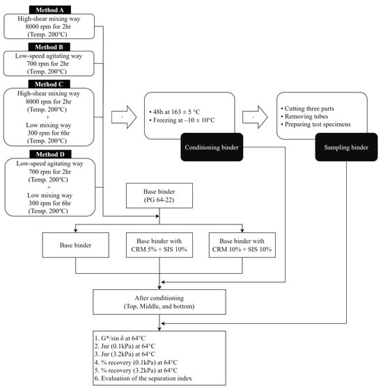
2. Experimental Design
2.1. Materials
2.2. Production and Sampling of CRM+SIS Asphalt Binders
- Method A: High-shear mixing (8000 rpm) for 2 h.
- Method B: Low-speed agitating (700 rpm) for 2 h.
- Method C: High-shear mixing (8000 rpm) for 2 h + low mixing (300 rpm) for 6 h.
- Method D: Low-speed agitating (700 rpm) for 2 h + Low mixing (300 rpm) for 6 h.
2.3. Binder Evaluation
2.3.1. Rheological Properties
2.3.2. Separation Index (SI)
3. Results and Discussion
3.1. Rheological Properties for Original Condition
3.1.1. G*/sin δ
3.1.2. Jnr and % rec δ
3.2. Storage Stability Results
3.2.1. SI Result Based on G*/sin δ
3.2.2. SI Result Based on Jnr and % Rec
3.3. Comparative Analysis of the SI Based on Each Factor in Mixing Methods
3.4. Statistical Analysis among SI Results
4. Summary and Conclusions
- (1)
- Overall, the addition of the modifier increased the G*/sin δ values, correlating with the CRM increase. Additionally, different mixing methods and modifier contents resulted in varied effects on G*/sin δ. Groups with a low-speed mixing for 6 h exhibited lower G*/sin δ values, indicating a suboptimal SIS performance based on the chain cracking of SIS. These results emphasize the importance of considering modifying the methods and duration for optimal binder performance.
- (2)
- The rheological properties using Jnr and % rec revealed consistent trends similar to G*/sin δ evaluation, indicating a decreasing Jnr value and increasing % rec value with a higher CRM content. In general, under a low load (0.1 kPa), lower Jnr and higher % rec values suggest improved elastic recovery than under a load of 3.2 kPa. Moreover, using higher loads (3.2 kPa) and a long-term modification method showed a significant decrease in elasticity, highlighting increased sensitivity compared to the G*/sin δ evaluation. These findings emphasize the clearer understanding of reduced elasticity in modified binder under prolonged high-temperature modification.
- (3)
- The storage stability of the binder was evaluated using G*/sin δ, revealing consistent trends in the high-shear mixing groups (A and C) with a downward SI trend, indicating uniform modifier dispersion. The low-speed mixing groups (B and D) showed an elevated SI, possibly due to the uneven SIS dispersion causing re-agglomeration. Method D exhibited a lower SI compared to Method B, which is attributed to the increased G*/sin δ values of bottom part from prolonged high-temperature modification, indicating SIS sensitivity to modification conditions. Thus, SIS exhibits significant sensitivity to both the modification method and temperature during asphalt binder modification.
- (4)
- The storage stability of the binder was evaluated using the MSCR method, which involved calculating the SI based on Jnr and % rec values. Jnr-based SI values showed consistency across loading conditions due to the narrow range of Jnr values, whereas the % rec-based SI exhibited fluctuation, attributed to its wider range. Particularly, at a 3.2 kPa load, the % rec values significantly increased, indicating enhanced elasticity measurement under higher loads. Thus, % rec with a 3.2 kPa load is effective for the sensitive evaluation of binder storage stability using the MSCR method.
- (5)
- Jnr, a factor in evaluating the storage stability, shows no significant difference across varying loads, likely due to its limited range (<10 kPa−1), hindering sensitive SI measurement. Thus, % rec is preferred for precise SI evaluation, offering a broader range (0 to 100%). In addition, despite the ASTM D7173 guidelines permitting DSR and MSCR tests for binder assessment, achieving consistent results regarding modified binder separation between G*/sin δ, Jnr, and % rec parameters remains challenging. These results also unveiled variances through statistical analysis.
- (6)
- This research exclusively employed a CRM and SIS; hence, the investigation into the behavior of other modifiers is required. In the future, a comprehensive analysis will likely necessitate the inclusion of diverse modifiers and a deeper examination of their direct influence on asphalt mixtures. Furthermore, to assess the degree of separation between the binder and the modifier, along with conducting a phase separation analysis of the binder, it is crucial to consider suitable evaluation factors. It is anticipated that endeavors will be required to establish an optimal evaluation method.
Author Contributions
Funding
Institutional Review Board Statement
Informed Consent Statement
Data Availability Statement
Conflicts of Interest
References
- Sulyman, M.; Sienkiewicz, M.; Haponiuk, J. Asphalt pavement material improvement: A review. Int. J. Environ. Sci. Dev. 2014, 5, 444. [Google Scholar] [CrossRef]
- Ansari, A.H.; Jakarni, F.M.; Muniandy, R.; Hassim, S. A review on the application of natural rubber as asphalt modifier. IOP Conf. Ser. Mater. Sci. Eng. 2021, 1075, 012031. [Google Scholar] [CrossRef]
- Zhang, H.; Duan, H.; Zhu, C.; Chen, Z.; Luo, H. Mini-Review on the Application of Nanomaterials in Improving Anti-Aging Properties of Asphalt. Energy Fuels 2021, 35, 11017–11036. [Google Scholar] [CrossRef]
- Swarna, S.T.; Hossain, K.; Mehta, Y.A.; Bernier, A. Climate Change Adaptation Strategies for Canadian Asphalt Pavements; Part 1: Adaptation strategies. J. Clean. Prod. 2022, 363, 132313. [Google Scholar] [CrossRef]
- Wang, F.; Xiao, Y.; Cui, P.; Lin, J.; Li, M.; Chen, Z. Correlation of asphalt performance indicators and aging Degrees: A review. Constr. Build. Mater. 2020, 250, 118824. [Google Scholar] [CrossRef]
- Swarna, S.T.; Hossain, K.; Pandya, H.; Mehta, Y.A. Assessing Climate Change Impact on Asphalt Binder Grade Selection and its Implications. Transp. Res. Rec. J. Transp. Res. Board 2021, 2675, 786–799. [Google Scholar] [CrossRef]
- Hamdar, Y.S.; Kassem, H.A.; Chehab, G.R. Using different performance measures for the sustainability assessment of asphalt mixtures: Case of warm mix asphalt in a hot climate. Road Mater. Pavement Des. 2020, 21, 1–24. [Google Scholar] [CrossRef]
- Mattinzioli, T.; Sol-Sánchez, M.; Carrión, A.J.d.B.; Moreno-Navarro, F.; Rubio-Gámez, M.d.C.; Martínez, G. Analysis of the GHG savings and cost-effectiveness of asphalt pavement climate mitigation strategies. J. Clean. Prod. 2021, 320, 128768. [Google Scholar] [CrossRef]
- Wu, S.P.; Xiao, Y.; Liu, Q.T.; Cao, T.W. Temperature Sensitivity of Asphalt-Aggregate Adhesion via Dynamic Mechanical Analysis. Key Eng. Mater. 2008, 385–387, 473–476. [Google Scholar] [CrossRef]
- Kishchynskyi, S.; Nagaychuk, V.; Bezuglyi, A. Improving Quality and Durability of Bitumen and Asphalt Concrete by Modification Using Recycled Polyethylene Based Polymer Composition. Procedia Eng. 2016, 143, 119–127. [Google Scholar] [CrossRef]
- Zhu, J.; Birgisson, B.; Kringos, N. Polymer modification of bitumen: Advances and challenges. Eur. Polym. J. 2014, 54, 18–38. [Google Scholar] [CrossRef]
- Polacco, G.; Filippi, S.; Merusi, F.; Stastna, G. A review of the fundamentals of polymer-modified asphalts: Asphalt/polymer interactions and principles of compatibility. Adv. Colloid Interface Sci. 2015, 224, 72–112. [Google Scholar] [CrossRef] [PubMed]
- Guo, M.; Liang, M.; Jiao, Y.; Zhao, W.; Duan, Y.; Liu, H. A review of phase change materials in asphalt binder and asphalt mixture. Constr. Build. Mater. 2020, 258, 119565. [Google Scholar] [CrossRef]
- Yun, J.; Hemmati, N.; Lee, M.-S.; Lee, S.-J. Laboratory Evaluation of Storage Stability for CRM Asphalt Binders. Sustainability 2022, 14, 7542. [Google Scholar] [CrossRef]
- Zani, L.; Giustozzi, F.; Harvey, J. Effect of storage stability on chemical and rheological properties of polymer-modified asphalt binders for road pavement construction. Constr. Build. Mater. 2017, 145, 326–335. [Google Scholar] [CrossRef]
- Fu, H.; Xie, L.; Dou, D.; Li, L.; Yu, M.; Yao, S. Storage stability and compatibility of asphalt binder modified by SBS graft copolymer. Constr. Build. Mater. 2007, 21, 1528–1533. [Google Scholar] [CrossRef]
- Vigneswaran, S.; Yun, J.; Lee, M.-S.; Lee, S.-J. Effect of Kaolinite and Cloisite Na+ on Storage Stability of Rubberized Binders. Materials 2023, 16, 3902. [Google Scholar] [CrossRef]
- Heitzman, M. Design and construction of asphalt paving materials with crumb rubber modifier. Transp. Res. Rec. 1992, 1339, 1–44. [Google Scholar]
- Sienkiewicz, M.; Borzędowska-Labuda, K.; Wojtkiewicz, A.; Janik, H. Development of methods improving storage stability of bitumen modified with ground tire rubber: A review. Fuel Process. Technol. 2017, 159, 272–279. [Google Scholar] [CrossRef]
- Ren, Z.; Zhu, Y.; Wu, Q.; Zhu, M.; Guo, F.; Yu, H.; Yu, J. Enhanced Storage Stability of Different Polymer Modified Asphalt Binders through Nano-Montmorillonite Modification. Nanomaterials 2020, 10, 641. [Google Scholar] [CrossRef]
- Rasool, R.T.; Wang, S.; Zhang, Y.; Li, Y.; Zhang, G. Improving the aging resistance of SBS modified asphalt with the addition of highly reclaimed rubber. Constr. Build. Mater. 2017, 145, 126–134. [Google Scholar] [CrossRef]
- Wang, Y.; Zhan, B.C.; Cheng, J. Study on preparation process of SBS/crumb rubber composite modified asphalt. Adv. Mater. Res. 2012, 450, 417–422. [Google Scholar] [CrossRef]
- Presti, D.L.; Airey, G.; Partal, P. Manufacturing Terminal and Field Bitumen-Tyre Rubber Blends: The Importance of Processing Conditions. Procedia—Soc. Behav. Sci. 2012, 53, 485–494. [Google Scholar] [CrossRef]
- Li, J.; Xiao, F.; Amirkhanian, S.N. Storage, fatigue and low temperature characteristics of plasma treated rubberized binders. Constr. Build. Mater. 2019, 209, 454–462. [Google Scholar] [CrossRef]
- Han, L.; Zheng, M.; Wang, C. Current status and development of terminal blend tyre rubber modified asphalt. Constr. Build. Mater. 2016, 128, 399–409. [Google Scholar] [CrossRef]
- Ibrahim, M.R.; Katman, H.Y.; Karim, M.R.; Koting, S.; Mashaan, N.S. A Review on the Effect of Crumb Rubber Addition to the Rheology of Crumb Rubber Modified Bitumen. Adv. Mater. Sci. Eng. 2013, 2013, 415246. [Google Scholar] [CrossRef]
- Kraus, G.; Rollmann, K.W. Morphology and mechanical behavior of bitumen modified with butadiene-styrene block copolymers. Kautsch Gummi Kunstst 1981, 34, 645–657. [Google Scholar]
- Yun, J.; Vigneswaran, S.; Lee, M.-S.; Lee, S.-J. A Laboratory Investigation Regarding Storage Stability of the CRM-Modified Bitumen—CRM Processing Method (Untreated vs. Treated). Sustainability 2023, 15, 10825. [Google Scholar] [CrossRef]
- Bahia, H.U.; Hanson, D.I.; Zeng, M.; Zhai, H.; Khatri, M.A.; Anderson, R.M. Characterization of Modified Asphalt Binders in Superpave Mix Design; No. Project 9-10 FY’96; National Cooperative Highway Research Program: Washington, DC, USA, 2001. [Google Scholar]
- Zhu, J.; Lu, X.; Kringos, N. Experimental investigation on storage stability and phase separation behaviour of polymer-modified bitumen. Int. J. Pavement Eng. 2018, 19, 832–841. [Google Scholar] [CrossRef]
- Masson, J.F.; Pelletier, L.; Collins, P. Rapid FTIR method for quantification of styrene-butadiene type copolymers in bitumen. J. Appl. Polym. Sci. 2001, 79, 1034–1041. [Google Scholar] [CrossRef]
- Kumar, A.; Choudhary, R.; Kumar, A. Storage stability performance of composite modified asphalt with scrap non-tire automotive rubber, waste plastic pyrolytic oil and sulfur. PLoS ONE 2023, 18, e0284473. [Google Scholar] [CrossRef]
- Isacsson, U.; Lu, X. Testing and appraisal of polymer modified road bitumens—State of the art. Mater. Struct. 1995, 28, 139–159. [Google Scholar] [CrossRef]
- Kim, H.; Lee, S.-J. Laboratory Investigation of Different Standards of Phase Separation in Crumb Rubber Modified Asphalt Binders. J. Mater. Civ. Eng. 2013, 25, 1975–1978. [Google Scholar] [CrossRef]
- Tredrea, P. Specification Framework for Polymer Modified Binders and Multigrade Bitumens; National Transport Research Organisation—NTRO: Melbourne, Australia, 2006. [Google Scholar]
- Urquhart, R. Effects of Polymer Segregation in Polymer Modified Binders on Field Performance; No. AP-T254/13; National Transport Research Organisation—NTRO: Melbourne, Australia, 2013. [Google Scholar]
- Bahia, H.U.; Zhai, H. Storage stability of modified binders using the newly developed LAST procedure. Road Mater. Pavement Des. 2000, 1, 53–73. [Google Scholar] [CrossRef]
- Yun, J.; Vigneswaran, S.; Lee, M.-S.; Choi, P.; Lee, S.-J. Effect of Blending and Curing Conditions on the Storage Stability of Rubberized Asphalt Binders. Materials 2023, 16, 978. [Google Scholar] [CrossRef]
- ASTM D7173-20; Standard Practice for Determining the Separation Tendency of Polymer from Polymer Modified Asphalt. ASTM International: West Conshohocken, PA, USA, 2020.
- ASTM D7175-08; Standard Test Method for Determining the Rheological Properties of Asphalt Binder Using a Dynamic Shear Rheometer. ASTM International: West Conshohocken, PA, USA, 2020.
- ASTM D7405-20; Standard Test Method for Multiple Stress Creep and Recovery (MSCR) of Asphalt Binder Using a Dynamic Shear Rheometer. ASTM International: West Conshohocken, PA, USA, 2020.












| Aging States | Test Properties | Test Result | Minimum Specification |
|---|---|---|---|
| Unaged binder | Viscosity @ 135 °C | 527 cP | <3000 cP |
| G*/sin δ @ 64 °C | 1.373 kPa | >1.00 kPa | |
| RTFO aged residual | G*/sin δ @ 64 °C | 3.751 kPa | >2.2 kPa |
| RTFO + PAV Aged residual | G*sin δ @ 25 °C | 4245 kPa | <5000 kPa |
| Stiffness @ −12 °C | 214 MPa | <300 MPa | |
| m-value @ −12 °C | 0.318 | > 0.3 |
| Sieve Number (μm) | Passing Rate (%) |
|---|---|
| 30 (600) | 100 |
| 50 (300) | 57.7 |
| 100 (150) | 14.2 |
| 200 (75) | 0.0 |
| Polymer Structure | Linear |
|---|---|
| Styrene, wt % | 15 |
| Diblock, wt % | 18 |
| Melt flow, g/10min (200 °C/5kg) | 11 |
| Solution viscosity, cps | 1240 |
| Ash, wt % | 0.3 |
| Volatiles, wt % | 0.2 |
| Specific gravity | 0.92 |
| Tensile strength, psi (MPa) | 3600 (25) |
| Elongation, % | 1250 |
| Hardness, shore A | 33 |
| CRM5% + SIS10% | ||||||||||||||||||||||
|---|---|---|---|---|---|---|---|---|---|---|---|---|---|---|---|---|---|---|---|---|---|---|
| G*/sin δ (kPa) | Jnr (0.1 kPa−1) | Jnr (3.2 kPa−1) | % rec (0.1 kPa−1) | % rec (3.2 kPa−1) | ||||||||||||||||||
| A | B | C | D | A | B | C | D | A | B | C | D | A | B | C | D | A | B | C | D | |||
| CRM5% + SIS10% | G*/sin δ (kPa) | A | - | S | S | S | N | S | S | S | N | S | S | S | N | S | S | S | N | S | S | S |
| B | - | S | S | S | N | S | N | S | N | S | N | S | S | S | S | S | S | S | S | |||
| C | - | S | S | S | S | S | S | S | S | S | S | N | S | N | S | S | S | S | ||||
| D | - | S | S | S | S | S | S | S | S | S | S | S | S | S | S | S | S | |||||
| Jnr (0.1 kPa−1) | A | - | S | S | S | N | S | S | S | N | S | S | S | N | S | S | S | |||||
| B | - | S | N | S | N | S | N | S | S | S | S | S | S | S | S | |||||||
| C | - | S | S | S | S | S | S | S | S | S | S | S | N | S | ||||||||
| D | - | S | N | S | N | S | S | S | S | S | S | S | S | |||||||||
| Jnr (3.2 kPa−1) | A | - | S | S | S | N | S | S | S | N | S | S | S | |||||||||
| B | - | S | N | S | S | S | S | S | S | S | S | |||||||||||
| C | - | S | S | S | S | S | S | S | N | S | ||||||||||||
| D | - | S | S | S | S | S | S | S | S | |||||||||||||
| % rec (0.1 kPa−1) | A | - | S | S | S | N | S | S | S | |||||||||||||
| B | - | S | N | S | S | S | S | |||||||||||||||
| C | - | S | S | S | S | S | ||||||||||||||||
| D | - | S | S | S | S | |||||||||||||||||
| % rec (3.2 kPa−1) | A | - | S | S | S | |||||||||||||||||
| B | - | S | N | |||||||||||||||||||
| C | - | S | ||||||||||||||||||||
| D | - | |||||||||||||||||||||
| CRM10% + SIS10% | ||||||||||||||||||||||
|---|---|---|---|---|---|---|---|---|---|---|---|---|---|---|---|---|---|---|---|---|---|---|
| G*/sin δ (kPa) | Jnr (0.1 kPa−1) | Jnr (3.2 kPa−1) | % rec (0.1 kPa−1) | % rec (3.2 kPa−1) | ||||||||||||||||||
| A | B | C | D | A | B | C | D | A | B | C | D | A | B | C | D | A | B | C | D | |||
| CRM10% + SIS10% | G*/sin δ (kPa) | A | - | S | N | S | N | S | N | S | N | S | N | S | N | S | N | S | N | S | N | S |
| B | - | S | S | S | S | S | S | S | S | S | S | S | S | S | S | S | S | S | S | |||
| C | - | S | N | S | N | S | N | S | N | S | N | S | N | S | N | S | N | S | ||||
| D | - | S | S | S | S | S | S | S | S | S | N | S | N | S | S | S | S | |||||
| Jnr (0.1 kPa−1) | A | - | S | N | S | N | S | N | S | N | S | S | S | N | S | S | S | |||||
| B | - | S | S | S | N | S | S | S | S | S | S | S | S | S | S | |||||||
| C | - | S | S | S | N | S | N | S | N | S | N | S | N | S | ||||||||
| D | - | S | S | S | N | S | S | S | S | S | N | S | N | |||||||||
| Jnr (3.2 kPa−1) | A | - | S | N | S | N | S | S | S | N | S | S | S | |||||||||
| B | - | S | S | S | S | S | S | S | S | S | S | |||||||||||
| C | - | S | N | S | N | S | N | S | N | S | ||||||||||||
| D | - | S | S | S | S | S | S | S | N | |||||||||||||
| % rec (0.1 kPa−1) | A | - | S | N | S | N | S | N | S | |||||||||||||
| B | - | S | N | S | S | S | S | |||||||||||||||
| C | - | S | N | S | N | S | ||||||||||||||||
| D | - | S | S | S | S | |||||||||||||||||
| % rec (3.2 kPa−1) | A | - | S | N | S | |||||||||||||||||
| B | - | S | N | |||||||||||||||||||
| C | - | S | ||||||||||||||||||||
| D | - | |||||||||||||||||||||
Disclaimer/Publisher’s Note: The statements, opinions and data contained in all publications are solely those of the individual author(s) and contributor(s) and not of MDPI and/or the editor(s). MDPI and/or the editor(s) disclaim responsibility for any injury to people or property resulting from any ideas, methods, instructions or products referred to in the content. |
© 2024 by the authors. Licensee MDPI, Basel, Switzerland. This article is an open access article distributed under the terms and conditions of the Creative Commons Attribution (CC BY) license (https://creativecommons.org/licenses/by/4.0/).
Share and Cite
Yun, J.; Vigneswaran, S.; Kim, H.; Lee, M.-S.; Lee, S.-J. Laboratory Evaluation of Storage Stability for Asphalt Binder Modified with Crumb Rubber and Styrene–Isoprene–Styrene Depending on Evaluation Factors and Blending Condition. Materials 2024, 17, 2091. https://doi.org/10.3390/ma17092091
Yun J, Vigneswaran S, Kim H, Lee M-S, Lee S-J. Laboratory Evaluation of Storage Stability for Asphalt Binder Modified with Crumb Rubber and Styrene–Isoprene–Styrene Depending on Evaluation Factors and Blending Condition. Materials. 2024; 17(9):2091. https://doi.org/10.3390/ma17092091
Chicago/Turabian StyleYun, Jihyeon, Shyaamkrishnan Vigneswaran, Hyunhwan Kim, Moon-Sup Lee, and Soon-Jae Lee. 2024. "Laboratory Evaluation of Storage Stability for Asphalt Binder Modified with Crumb Rubber and Styrene–Isoprene–Styrene Depending on Evaluation Factors and Blending Condition" Materials 17, no. 9: 2091. https://doi.org/10.3390/ma17092091
APA StyleYun, J., Vigneswaran, S., Kim, H., Lee, M.-S., & Lee, S.-J. (2024). Laboratory Evaluation of Storage Stability for Asphalt Binder Modified with Crumb Rubber and Styrene–Isoprene–Styrene Depending on Evaluation Factors and Blending Condition. Materials, 17(9), 2091. https://doi.org/10.3390/ma17092091

