Designing the Composition of Cement-Stabilized Rammed Earth with the Association Analysis Application
Abstract
1. Introduction
1.1. Characteristic of Cement-Stabilized Rammed Earth
1.2. Standards for Rammed Earth
2. Materials and Methods
2.1. Database for the CSRE Samples
2.2. Association Analysis
3. Results
3.1. Algorithm of CSRE Designing
- b(a) the set of conditions concerning aggregates used for the CSRE mixture;
- b(c ) condition concerning the cement content in the CSRE mixture;
- b(w) condition concerning the water content in the CSRE mixture;
- b(d) condition concerning the achieved density of rammed CSRE mixture.
- Si
- >Si the compressive strength if the i-th sample (for i from 1 to 582);
- S0
- >S0 the required compressive strength set by a designer.
3.1.1. Aggregates
3.1.2. Cement
3.1.3. Water Content
3.1.4. Density
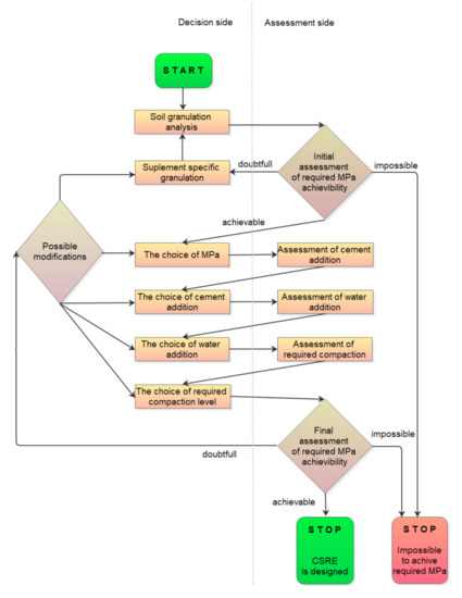
3.1.5. The Flowchart of the Designing Process
3.2. Calculator for Designing CSRE Based on Association Analysis
4. Discussion
4.1. General Findings
- The range of the compressive strengths achievable with 100% confidence increases (to the higher values; the horizontal part of the green line at conf = 1);
- The range of not achievable compressive strengths is extended to the lower values in the step where the condition the content of cement is set (the red line);
- These (mentioned above) made the “Area of uncertainty”—presented in Figure 15—narrower;
- The area where the confidence of achieving a given compressive strength is higher than 0 and lower than 0.5 becomes very narrow (the orange line));
- Except for the step where the cement content is set, the confidence of achieving 5 MPa rises from 60.8% to 100%;
- The number of samples meeting the rule lowers with added conditions to the predecessor (body of the rule);
- The lift of the rule rises with every condition added to the body (starting from 0.964 and ending at 116.400);
- The lowering number of samples meeting the rule (while the conditions are being added) results in lowering support of the rule;
- There are 5 samples meeting the full (with all conditions added to the predecessor) rule, i.e., the compressive strength for them is 5 MPa or higher. In other words, for the whole dataset, if the conditions of the predecessor are met, every time the compressive strength of the sample is 5.0 MPa or higher, as the conf = 100%.
4.2. The Procedure of Designing CSRE
4.3. The Assessment of the Proposed Method
- The ease of use (only the aforementioned simple physical tests and spreadsheet with the calculator are needed);
- The quick result;
- The objectivity of the result (as it is the experience-based method);
- The clarity of the result (if 100% confidence is achieved, it is known that there is a specific number of similar samples in the database, and for all of them, the compressive strength is not lower than assumed in the designing process);
- The confidence for the whole ranges of the compressive strength can be observed in the figure built in the calculator (it allows for instant assessment of what level of the compressive strength is achievable with 100% confidence)
- The time (and cost) saving (the use of the calculator allows experimenting with proportions of ingredients and instant control of CSRE parameters);
- The extendibility (more laboratory test results can be added to the database for more precise and more certain results).
- Nevertheless, the method has some limitations as:
- The lack of possibility of making the ranges of specific aggregates very narrow (it may produce a lack of samples in the database and then no result);
- It is possible (in the calculator) to apply only specific values of cement content and only specific values of water content (only these values are used to prepare samples in the database). It is not the limitation of the method generally, but the limitation of the database created;
- The calculator will not produce any result if any of the ingredients content is out of the presented range (these ranges arise from the composition of the samples in the database);
- The present database cannot be extended horizontally, i.e., by adding other CSRE mixture parameters as only presented features are checked for all 582 samples. However, for the new database and the method itself, there is no limit for the number of features;
- The conditions for the predecessor should be entered with the presented (in the calculator and in the article) top-down sequence, e.g., there will be no result produced if the cement content is entered without entering the contents of the aggregate. It is the limitation of the calculator, not of the method.
- Not all features influencing the compressive strength are considered in the database as, e.g., mineral composition. The first step before choosing the CSRE technique for construction should be to determine the soil mineral composition and content of organic substances. If, as a result of these tests, it turns out that the soil contains organic matter or more swelling minerals than the soil used in the research, the authors suggest the use of a construction technology other than the CSRE.
5. Conclusions
Supplementary Materials
Author Contributions
Funding
Institutional Review Board Statement
Informed Consent Statement
Data Availability Statement
Acknowledgments
Conflicts of Interest
References
- Firlag, S. Cost-Optimal plus Energy Building in a Cold Climate. Energies 2019, 12, 3841. [Google Scholar] [CrossRef]
- Minke, G. Building with Earth Design and Technology of a Sustainable Architecture, 1st ed.; Birkäuser: Basel, Switzerland, 2006. [Google Scholar]
- Anysz, H.; Brzozowski, Ł.; Kretowicz, W.; Narloch, P. Feature Importance of Stabilised Rammed Earth Components Affecting the Compressive Strength Calculated with Explainable Artificial Intelligence Tools. Materials 2020, 13, 2317. [Google Scholar] [CrossRef] [PubMed]
- Hall, M.; Djerbib, Y. Rammed Earth Sample Production: Context, Recommendations and Consistency. Constr. Build. Mater. 2004, 18, 281–286. [Google Scholar] [CrossRef]
- Jayasinghe, C.; Kamaladasa, N. Compressive Strength Characteristics of Cement Stabilized Rammed Earth Walls. Constr. Build. Mater. 2007, 21, 1971–1976. [Google Scholar] [CrossRef]
- Narloch, P.L.; Woyciechowski, P.; Dmowska, E.; Halemba, K. Durability assessment of monolithic rammed earth walls. Arch. Civ. Eng. 2015, 61, 73–88. [Google Scholar] [CrossRef]
- Hall, M.; Djerbib, Y. Moisture Ingress in Rammed Earth: Part 2—The Effect of Soil Particle-Size Distribution on the Absorption of Static Pressure-Driven Water. Constr. Build. Mater. 2006, 20, 374–383. [Google Scholar] [CrossRef]
- Hall, M.; Djerbib, Y. Moisture Ingress in Rammed Earth: Part 1—The Effect of Soil Particle-Size Distribution on the Rate of Capillary Suction. Constr. Build. Mater. 2004, 18, 269–280. [Google Scholar] [CrossRef]
- Ciancio, D.; Jaquin, P.; Walker, P. Advances on the Assessment of Soil Suitability for Rammed Earth. Constr. Build. Mater. 2013, 42, 40–47. [Google Scholar] [CrossRef]
- Otcovská, T.P.; Mužíková, B.; Padevět, P. Mechanical Properties of Rammed Earth with Respect to Clay Mixture Composition. Acta Polytech. 2019, 59, 372–383. [Google Scholar] [CrossRef]
- Narloch, P.L.; Woyciechowski, P.; Jęda, P. The Influence of Loam Type and Cement Content on the Compressive Strength of Rammed Earth. Arch. Civ. Eng. 2015, 61, 73–88. [Google Scholar] [CrossRef]
- Narloch, P.; Woyciechowski, P.; Kotowski, J.; Gawriuczenkow, I.; Emilia, W. The Effect of Soil Mineral Composition on the Compressive Strength of Cement Stabilized Rammed Earth. Materials 2020, 13, 324. [Google Scholar] [CrossRef] [PubMed]
- Hall, M.; Allinson, D. Influence of Cementitious Binder Content on Moisture Transport in Stabilised Earth Materials Analysed Using 1-Dimensional Sharp Wet Front Theory. Build. Environ. 2009, 44, 688–693. [Google Scholar] [CrossRef]
- Consoli, N.C.; Festugato, L.; Da Rocha, C.G.; Cruz, R.C. Key Parameters for Strength Control of Rammed Sand-Cement Mixtures: Influence of Types of Portland Cement. Constr. Build. Mater. 2013, 49, 591–597. [Google Scholar] [CrossRef]
- Anysz, H.; Narloch, P. Designing the Composition of Cement Stabilized Rammed Earth Using Artificial Neural Networks. Materials 2019, 12, 1396. [Google Scholar] [CrossRef] [PubMed]
- Bui, Q.B.; Morel, J.C.; Hans, S.; Walker, P. Effect of Moisture Content on the Mechanical Characteristics of Rammed Earth. Constr. Build. Mater. 2014, 54, 163–169. [Google Scholar] [CrossRef]
- Beckett, C.; Ciancio, D. Effect of Compaction Water Content on the Strength of Cement-Stabilized Ram: EBSCOhost. Can. Geotechn. J. 2014, 590, 583–590. [Google Scholar] [CrossRef]
- Narloch, P.L.; Lidner, M.; Kunicka, E.; Bielecki, M. Flexural Tensile Strength of Construction Elements Made out of Cement Stabilized Rammed Earth. Procedia Eng. 2015, 111, 589–595. [Google Scholar] [CrossRef]
- Bui, Q.B.; Morel, J.C. Assessing the Anisotropy of Rammed Earth. Constr. Build. Mater. 2009, 23, 3005–3011. [Google Scholar] [CrossRef]
- Ren, J.; Wang, S.; Zang, G. Effects of Recycled Aggregate Composition on the Mechanical Characteristics and Material Design of Cement Stabilized Cold Recycling Mixtures Using Road Milling Materials. Constr. Build. Mater. 2020, 244, 118329. [Google Scholar] [CrossRef]
- ALFA. Budownictwo z Gliny—Masy Gliniane; Wydawnictwa Normalizacyjne “ALFA” BN-62/6738-02; ALFA: Warsaw, Poland, 1992. [Google Scholar]
- ALFA. Masy Cementowo-Gliniane z Wypełniaczami; Wydawnictwa Normalizacyjne “ALFA” BN-62/6738-01; ALFA: Warsaw, Poland, 1992. [Google Scholar]
- Schroeder, H. Modern earth building codes, standards and normative development. In Modern Earth Buildings: Materials, Engineering, Constructions and Applications; Hall, M.R., Lindsay, R., Krayenhoff, M., Eds.; Woodhead Publishing Limited: Oxford, UK; Cambridge, UK; Philadelphia, PA, USA; New Delhi, India, 2012; pp. 72–109. ISBN 9780857090263. [Google Scholar]
- Narloch, P.; Woyciechowski, P. Assessing Cement Stabilized Rammed Earth Durability in A Humid Continental Climate. Buildings 2020, 10, 26. [Google Scholar] [CrossRef]
- CSIRO Division of Building Construction and Engineering. Earth Wall Construction; CSIRO Division of Building Construction and Engineering: North Ryde, Australia, 1995. [Google Scholar]
- Earth Building Association of Australia. Building with Earth Bricks and Rammed Earth in Australia; Earth Building Association of Australia: Wangaratta, Australia, 2004. [Google Scholar]
- Walker, P. The Australian Earth Building Handbook; HB 195-2002; Standards Association of Australia: Sydney, Australia, 2002. [Google Scholar]
- Dachverband Lehm, e.V. Lehmbau Regeln—Begriffe, Baustoffe, Bauteile; Dachverband Lehm e.V.; Wiesbaden, Germany, 2009. [Google Scholar]
- Bureau of Indian Standards. Code of Practice for in Situ Construction of Walls in Buildings with Soil-Cement; IS 2110; Bureau of Indian Standards: New Delhi, India, 1998. [Google Scholar]
- Bureau of Indian Standards. Improving Earthquake Resistance of Earthen Buildings—Guidelines; IS 13827; Bureau of Indian Standards: New Delhi, India, 1998. [Google Scholar]
- State Building Committee of the Republic of Kyrgyzstan/Gosstroi of Kyrgyzstan. Boзвeдeниe Maлoэтжныx Здaний и Coopyжeний Из Гpyнтoцeмeнтoбeтoнa; PCH-2-87; State Building Committee of the Republic of Kyrgyzstan/Gosstroi of Kyrgyzstan: Bischkek, Kyrgyzstan, 1988. [Google Scholar]
- Standards New Zealand. Engineering Design of Earth Buildings; NZS 4297; Standards New Zealand: Wellington, New Zealand, 1998. [Google Scholar]
- Standards New Zealand. Materials and Workmanship for Earth Buildings; NZS 4298; Standards New Zealand: Wellington, New Zealand, 1998. [Google Scholar]
- Standards New Zealand. Earth Buildings Not Requiring Specific Design; NZS 4299; Standards New Zealand: Wellington, New Zealand, 1998. [Google Scholar]
- New Mexico Regulation and Licensing Department. New Mexico Earthen Building Materials Code; 14.7.4 NMAC; New Mexico Regulation and Licensing Department: Albuquerque, NM, USA, 2009. [Google Scholar]
- ASTM International. Standard Test Methods for Freezing and Thawing Compacted Soil-Cement Mixtures; ASTM D560; ASTM International: West Conshohocken, PA, USA, 2003. [Google Scholar]
- ASTM International. Standard Test Methods for Wetting and Drying Compacted Soil-Cement Mixtures; ASTM D559-96; ASTM International: West Conshohocken, PA, USA, 2015. [Google Scholar]
- Standards Association of Zimbabwe. Standard Code of Practice for Rammed Earth Structures; SAZS 724; Standards Association of Zimbabwe: Harare, Zimbabwe, 2001. [Google Scholar]
- Secretaría General Técnica. Bases Para El Diseño y Construcción Con Tapial; MOPT Tapial; Secretaría General Técnica: Madrid, Spain, 1992. [Google Scholar]
- StatSoft Electronic Statistics Textbook. Available online: https://www.statsoft.pl/textbook/stathome.html (accessed on 2 January 2021).
- Ünvan, Y.A. Market Basket Analysis with Association Rules. Commun. Stat. Theory Methods 2020. [Google Scholar] [CrossRef]
- Morzy, T. Eksploracja Danych. Metody i Algorytmy; Wydawnictwo Naukowe PWN: Warsaw, Poland, 2008; ISBN 9788301171759. [Google Scholar]
- Larose, D. Metody i Modele Eksploracji Danych; Wydawnictwo Naukowe PWN: Warsaw, Poland, 2012. [Google Scholar]
- Larose, C.D.; Larose, D.T. Discovering Knowledge in Data. An Introduction to Data Mining, 2nd ed.; Wiley: Hoboken, NI, USA, 2014. [Google Scholar]
- Anysz, H. Zastosowanie narzędzi uczenia maszynowego i eksploracji danych z uwzględnieniem baz danych o małej liczbie rekordów. In Technologie XXI wieku—Aktualne Problemy i Nowe Wyzwania; Mołdoch-Mendoń, I., Maciąg, K., Eds.; Wydawnictwo Naukowe Tygiel: Lublin, Ploland, 2020; pp. 81–104. [Google Scholar]
- Ahmed, A.M.; Bakar, A.A.; Hamdan, A.R.; Abdullah, S.M.S.; Jaafar, O. Sequential Pattern Discovery Algorithm for Malaysia Rainfall Prediction. Acta Phys. Pol. A 2015, 128, 324–326. [Google Scholar] [CrossRef]
- Shi, A.; Mou, B.; Correll, J.C. Association Analysis for Oxalate Concentration in Spinach. Euphytica 2016, 212, 17–28. [Google Scholar] [CrossRef]
- Klimanek, T.; Szymkowiak, M.; Józefowski, T. Application of Market Basket Analysis in Research on Biological Disability. Pr. Nauk. Uniw. Ekon. We Wrocławiu 2018, 95–105. [Google Scholar] [CrossRef]
- Atluri, G.; Gupta, R.; Fang, G.; Pandey, G.; Steinbach, M.; Kumar, V. Association analysis techniques for bioinformatics problems. In Proceedings of the International Conference on Bioinformatics and Computational Biology, New Orleans, LA, USA, 8–10 April 2009; Springer: Berlin/Heidelberg, Germany, 2009; pp. 1–13. [Google Scholar] [CrossRef]
- Seltman, H.; Roeder, K.; Devlin, B. Evolutionary-Based Association Analysis Using Haplotype Data. Genet. Epidemiol. 2003, 25, 48–58. [Google Scholar] [CrossRef]
- Lasek, M.; Pęczakowski, M. Naliza Asocjacji i Reguły Asocjacyjne w Badaniu Wyborów Zajęć Dydaktycznych Dokonywanych Przez Studentów. Zastosowanie Algorytmu Apriori. Ekon. Rynek. Gospod. Społeczeństwo 2013, 34, 67–88. [Google Scholar]
- Vahidi Roodpishi, M.; Aghajan Nashtaei, R. Market Basket Analysis in Insurance Industry. Manag. Sci. Lett. 2015, 5, 393–400. [Google Scholar] [CrossRef]
- Nicał, A.; Anysz, H. The Quality Management in Precast Concrete Production and Delivery Processes Supported by Association Analysis. Int. J. Environ. Sci. Technol. 2020, 17, 577–590. [Google Scholar] [CrossRef]
- Anysz, H.; Buczkowski, B. The Association Analysis for Risk Evaluation of Significant Delay Occurrence in the Completion Date of Construction Project. Int. J. Environ. Sci. Technol. 2019, 16, 5369–5374. [Google Scholar] [CrossRef]
- Anysz, H.; Foremny, A.; Kulejewski, J. Comparison of ANN Classifier to the Neuro-Fuzzy System for Collusion Detection in the Tender Procedures of Road Construction Sector. IOP Conf. Ser. Mater. Sci. Eng. 2019, 471, 112064. [Google Scholar] [CrossRef]
- Geurts, K.; Wets, G.; Brijs, T.; Vanhoof, K. Profiling of High-Frequency Accident Locations by Use of Association Rules. Transp. Res. Rec. J. Transp. Res. Board 2003, 1840, 123–130. [Google Scholar] [CrossRef]
- Pande, A.; Abdel-Aty, M. Market Basket Analysis of Crash Data from Large Jurisdictions and Its Potential as a Decision Support Tool. Saf. Sci. 2009, 47, 145–154. [Google Scholar] [CrossRef]
- Xu, C.; Bao, J.; Wang, C.; Liu, P. Association Rule Analysis of Factors Contributing to Extraordinarily Severe Traffic Crashes in China. J. Saf. Res. 2018, 67, 65–75. [Google Scholar] [CrossRef]
- Anysz, H.; Włodarek, P.; Olszewski, S.; Cafiso, S. Identyfying Factors and Conditions Contributing to Cyclists’ Serious Accidents with the Use of Association Analysis. Arch. Civ. Eng. 2021, 3, accepted. [Google Scholar]
- Mousa, S.; Ishak, S.; Osman, O.A. Extracting Association Rules from the SHRP2 Naturalistic Driving Data: A Market Basket Analysis. In Proceedings of the Transportation Research Circular E-C229, 10th SHRP 2 Safety Data Symposium. From Analysis to Result, Washington, DC, USA, 6 October 2017; pp. 48–52. [Google Scholar]
- Rogala, W.; Anysz, H. Modelling the Set of Earthworks Machinery with the Use of Computer Simulation. Sci. Rev. Eng. Environ. Sci. 2019, 28, 161–168. [Google Scholar] [CrossRef]
- Anysz, H.; Rogala, W. Sensitivity Analysis of the Contractor’s Financial Effects Achieved on a Single Building Site. Sci. Rev. Eng. Environ. Sci. 2019, 28, 183–191. [Google Scholar] [CrossRef]
- Narloch, P.; Hassanat, A.; Tarawneh, A.S.; Anysz, H.; Kotowski, J.; Almohammadi, K. Predicting Compressive Strength of Cement-Stabilized Rammed Earth Based on SEM Images Using Computer Vision and Deep Learning. Appl. Sci. 2019, 9, 5131. [Google Scholar] [CrossRef]

















| Document | Ref. | Country | Properties of the Soil Mixture | Properties of the Material | |||||||
|---|---|---|---|---|---|---|---|---|---|---|---|
| Mechanical Strength | Durability | ||||||||||
| Granulation | Organic Substances | Soluble Salts | Plasticity | Compressive Strength | Tensile Strength | Linear Shrinkage | Frost Resistance | Resistance to Water | |||
| CSIRO Bulletin 5 (1995) | [25] | Australia | X | X | X | ||||||
| EBAA (2004) | [26] | X | X | X | |||||||
| HB 195-2002 | [27] | X | X | X | |||||||
| Lehmbau Regeln (2009) | [28] | Germany | X | X | X | X | |||||
| IS: 2110 (1998) | [29] | India | X | X | X | X | |||||
| IS: 13827 (1998) | [30] | X | X | ||||||||
| PCH-2-87 (1988) | [31] | Kyrgyzstan | X | X | X | X | |||||
| NZS 4297 (1998) NZS 4298 (1998) NZS 4299 (1998) | [32] [33] [34] | New Zealand | X | X | X | X | X | ||||
| 14.7.4 NMAC (2006) | [35] | USA | X | X | X | X | |||||
| ASTM D 560 (1996) | [36] | X | |||||||||
| ASTM D559 (2003) | [37] | X | |||||||||
| SAZS 724 (2001) | [38] | Zimbabwe | X | X | X | X | |||||
| BN-62/6738-01 BN-62/6738-02 | [22] [21] | Poland | X | X | X | X | |||||
| MOPT Tapial (1992) | [39] | Spain | X | X | X | ||||||
| Country | Standard ref. | Design Compressive Strength (MPa) | Characteristic Compressive Strength (MPa) |
|---|---|---|---|
| Germany | [28] | 0.3–0.5 | 2.0–4.0 |
| New Zealand | [33] | 0.5 | The compressive strength of all tested specimens must be higher than 1.3 |
| Clay Minerals | Siderite | Quartz | ||
|---|---|---|---|---|
| Beidellite | Kaolinite | Illite | ||
| 8.9 | 8.6 | 26.2 | 6.0 | 50.3 |
| Set of Observations | N | n(B) | n(H) | n(B→H) | sup | conf | lift |
|---|---|---|---|---|---|---|---|
| S-1 | 100 | 40 | 30 | 30 | 0.30 | 0.75 | 2.50 |
| S-2 | 100 | 40 | 60 | 30 | 0.30 | 0.75 | 1.25 |
| S-2 | 100 | 40 | 80 | 30 | 0.30 | 0.75 | 0.94 |
| S-4 | 100 | 40 | 90 | 30 | 0.30 | 0.75 | 0.83 |
| Aggregate size | Min Content | Max Content |
|---|---|---|
| Clay | 4.2% | 16.0% |
| Silt | 14.8% | 25.3% |
| Sand | 31.0% | 75.0% |
| Gravel | 0.0% | 38.0% |
| Features | CSRE | Concrete |
|---|---|---|
| Place of a mixture preparation | Most often on the construction site | Most often in the production plant |
| Set of aggregates | Dug close to the construction site | Selected fractions delivered to the production plant |
| Mixture composition | Adjusted to the aggregates dug and to the application requirements | Adjusted to the concrete application requirements |
| Ingredients batch control | On-site, by experienced builders | Quality control procedures, precise measuring instruments |
| Mixture consistency under construction | Loose, moist mixture | Liquid or semi-liquid mixture |
| Popularity of material standards | Standards in over a dozen countries around the world | Standards in most developed countries of the world |
Publisher’s Note: MDPI stays neutral with regard to jurisdictional claims in published maps and institutional affiliations. |
© 2021 by the authors. Licensee MDPI, Basel, Switzerland. This article is an open access article distributed under the terms and conditions of the Creative Commons Attribution (CC BY) license (http://creativecommons.org/licenses/by/4.0/).
Share and Cite
Rogala, W.; Anysz, H.; Narloch, P. Designing the Composition of Cement-Stabilized Rammed Earth with the Association Analysis Application. Materials 2021, 14, 1390. https://doi.org/10.3390/ma14061390
Rogala W, Anysz H, Narloch P. Designing the Composition of Cement-Stabilized Rammed Earth with the Association Analysis Application. Materials. 2021; 14(6):1390. https://doi.org/10.3390/ma14061390
Chicago/Turabian StyleRogala, Wojciech, Hubert Anysz, and Piotr Narloch. 2021. "Designing the Composition of Cement-Stabilized Rammed Earth with the Association Analysis Application" Materials 14, no. 6: 1390. https://doi.org/10.3390/ma14061390
APA StyleRogala, W., Anysz, H., & Narloch, P. (2021). Designing the Composition of Cement-Stabilized Rammed Earth with the Association Analysis Application. Materials, 14(6), 1390. https://doi.org/10.3390/ma14061390

