Chromium Doped UO2-Based Ceramics: Synthesis and Characterization of Model Materials for Modern Nuclear Fuels
Abstract
:1. Introduction
2. Materials and Methods
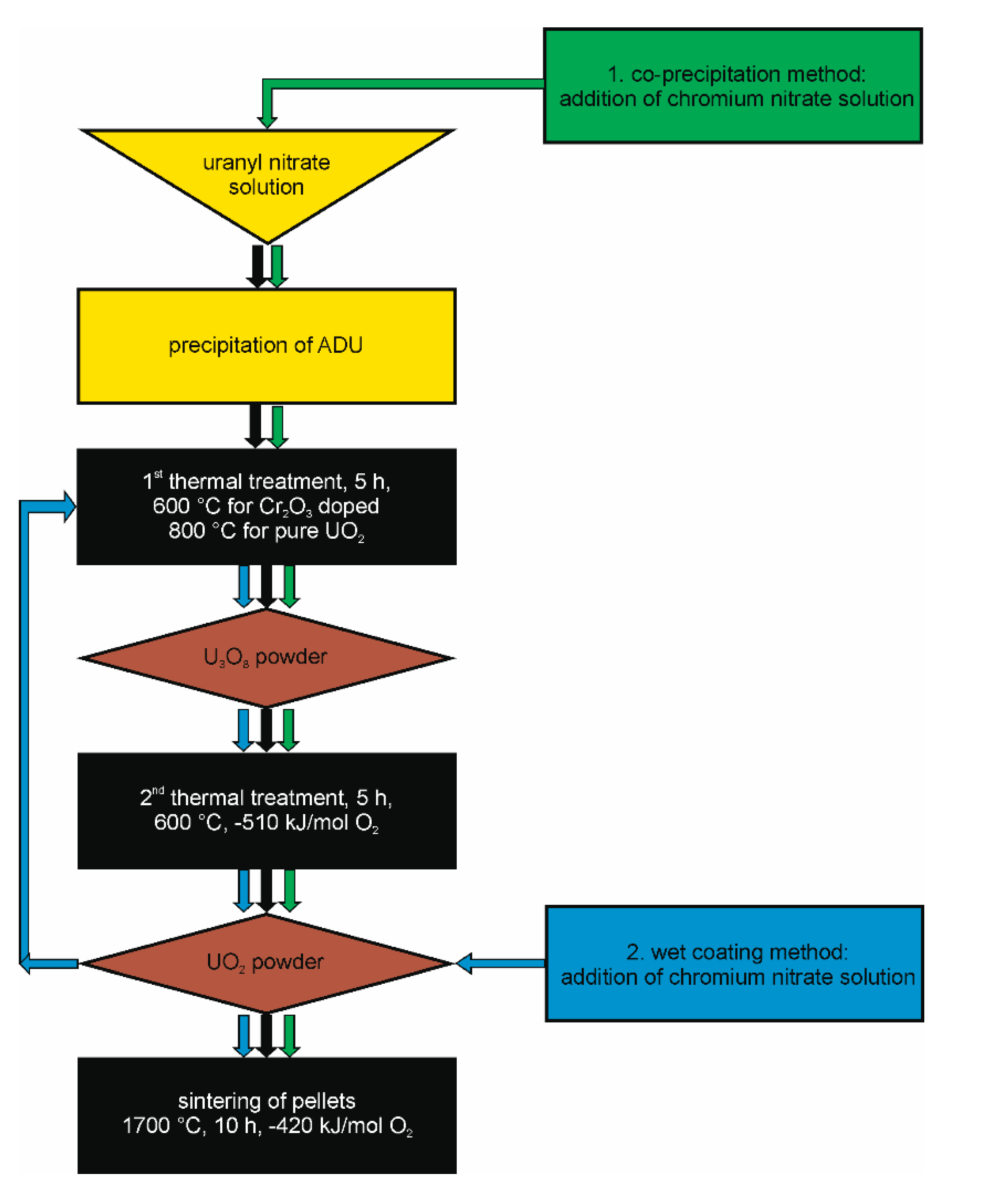
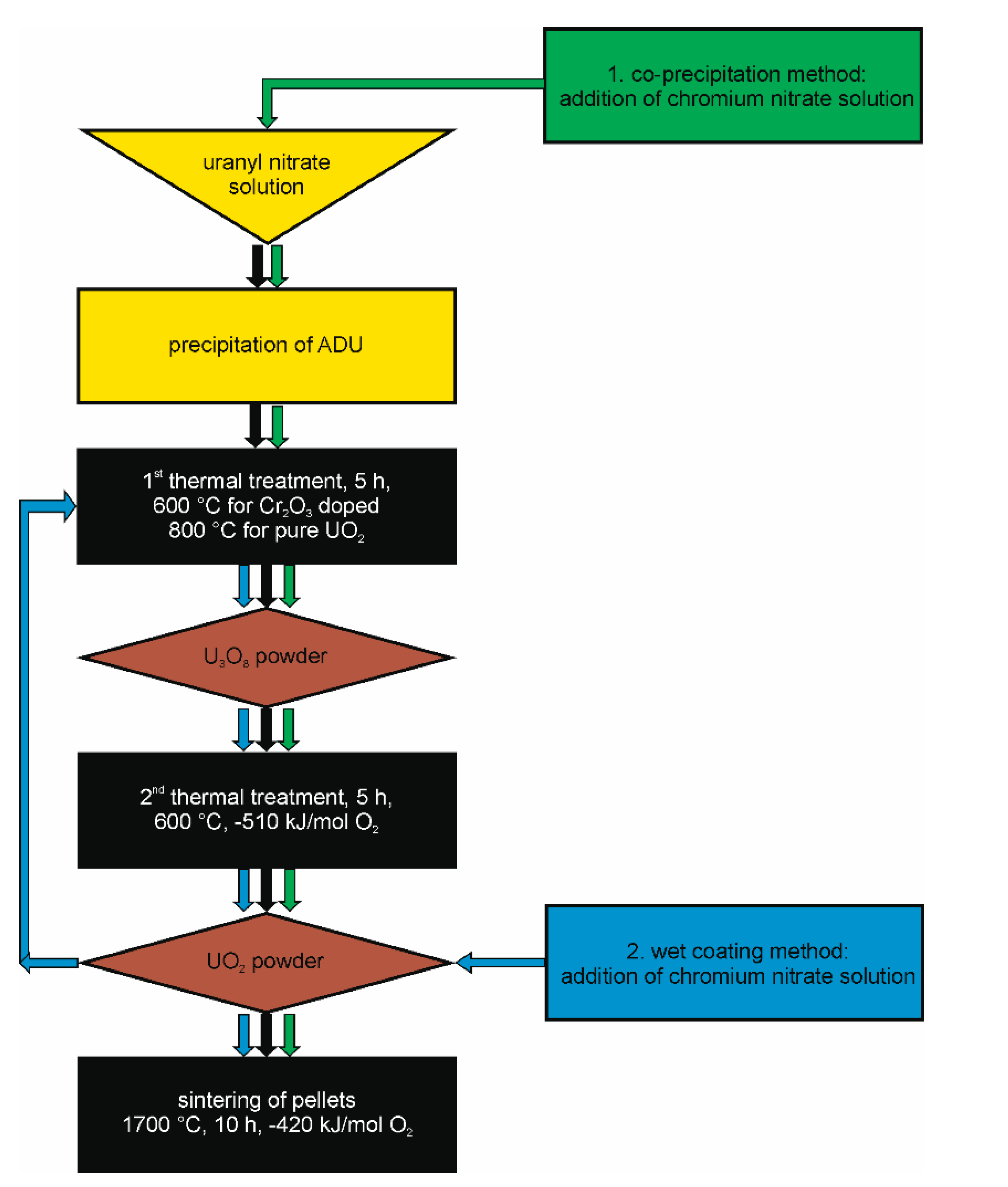
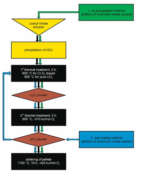
2.1. Preparation of a Cr-Doped UO2 Based Ceramic
2.1.1. Preparation of Pure UO2-Powder
2.1.2. Cr Doping
2.1.3. Preparation of Ceramic Pellets
2.2. Characterization
2.2.1. Physical Properties
2.2.2. Crystal Structure
2.2.3. Microstructure
3. Results
3.1. Optimisation of the Synthesis Route
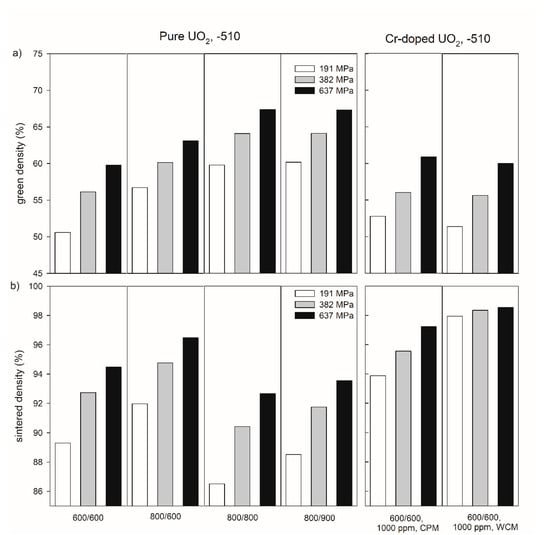
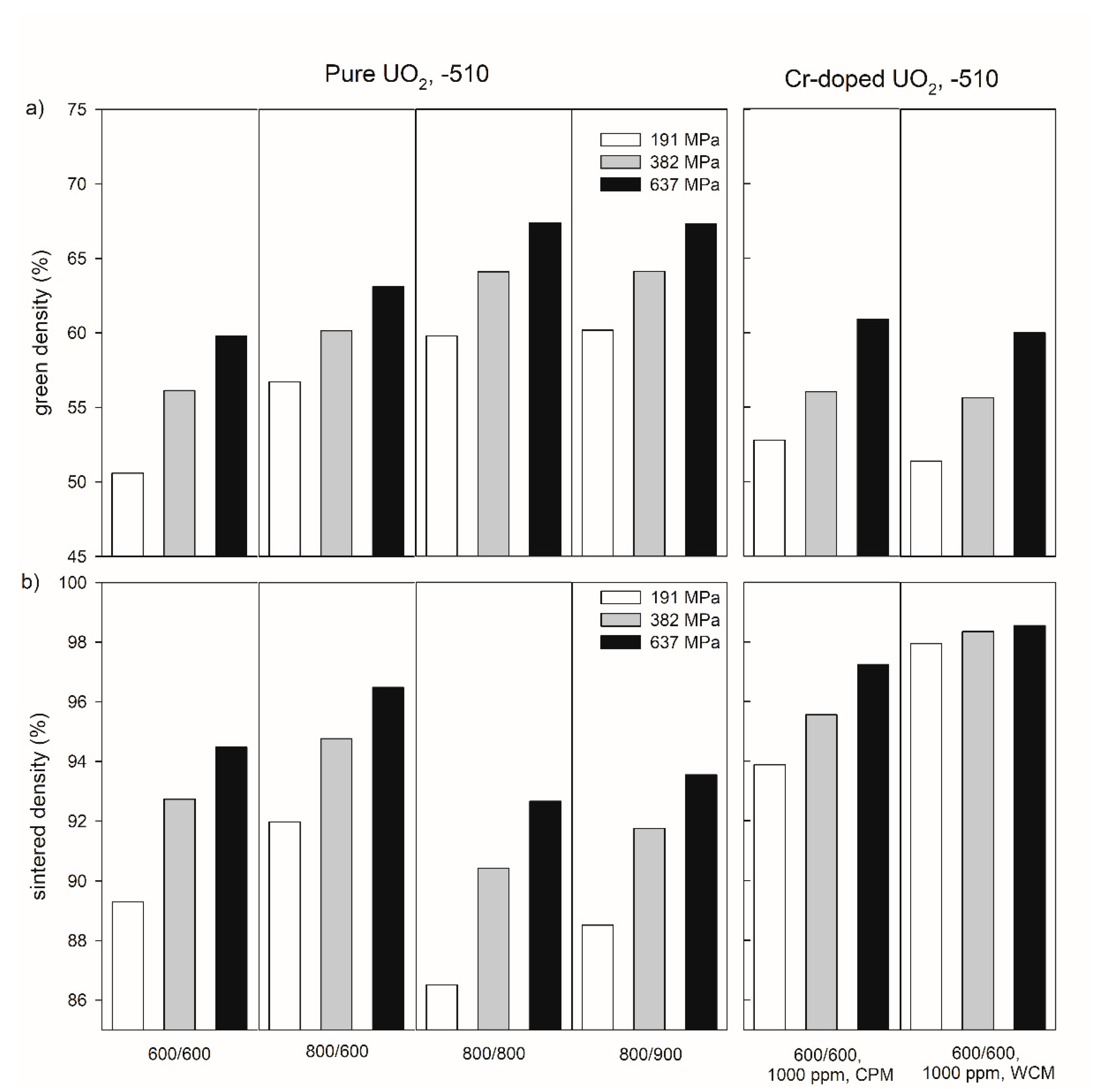
3.1.1. Powder Preparation and Pellet Density: Pure UO2
3.1.2. Adaption of Green Body Preparation and Pellet Density for Cr2O3 Doped UO2
3.2. Cr2O3—UO2 Solid Solution Formation: Consequences on Lattice Parameters and Microstructure
3.2.1. Microstructure and Grain Size
3.2.2. Cr2O3-Doping: Structural Uptake and Lattice Parameter Effects
4. Discussion
4.1. Processing Parameters
4.2. Microstructure, Grain Size, Chromium Distribution, and Lattice Parameters in Comparison with the Literature
5. Conclusions
Supplementary Materials
Author Contributions
Funding
Institutional Review Board Statement
Informed Consent Statement
Data Availability Statement
Acknowledgments
Conflicts of Interest
References
- Commissariat à L’énergie Atomique et Aux Énergies (CEA). Nuclear Fuels; CEA: Gif-sur-Yvette Cedex, France, 2009; p. 147. [Google Scholar]
- Arborelius, J.; Backman, K.; Hallstadius, L.; LimbäCk, M.; Nilsson, J.; Rebensdorff, B.; Zhou, G.; Kitano, K.; Löfström, R.; Rönnberg, G. Advanced Doped UO2 Pellets in LWR Applications. J. Nucl. Sci. Technol. 2006, 43, 967–976. [Google Scholar] [CrossRef]
- Massih, A.R. Effects of Additives on Uranium Dioxide Fuel Behavior; Strålsäkerhetsmyndigheten (SSM): Uppsala, Sweden, 2014; Volume 21, p. 62. [Google Scholar]
- Kashibe, S.; Une, K. Effect of additives (Cr2O3, Al2O3, SiO2, MgO) on diffusional release of 133Xe from UO2 fuels. J. Nucl. Mater. 1998, 254, 234–242. [Google Scholar] [CrossRef]
- Cooper, M.W.D.; Pastore, G.; Che, Y.; Matthews, C.; Forslund, A.; Stanek, C.R.; Shirvan, K.; Tverberg, T.; Gamble, K.A.; Mays, B.; et al. Fission gas diffusion and release for Cr2O3-doped UO2: From the atomic to the engineering scale. J. Nucl. Mater. 2021, 545, 152590. [Google Scholar] [CrossRef]
- Greenquist, I.; Tonks, M.; Cooper, M.; Andersson, D.; Zhang, Y. Grand potential sintering simulations of doped UO2 accident-tolerant fuel concepts. J. Nucl. Mater. 2020, 532, 152052. [Google Scholar] [CrossRef]
- Killeen, J.C. Fission gas release and swelling in UO2 doped with Cr2O3. J. Nucl. Mater. 1980, 88, 177–184. [Google Scholar] [CrossRef]
- Riglet-Martial, C.; Martin, P.; Testemale, D.; Sabathier-Devals, C.; Carlot, G.; Matheron, P.; Iltis, X.; Pasquet, U.; Valot, C.; Delafoy, C.; et al. Thermodynamics of chromium in UO2 fuel: A solubility model. J. Nucl. Mater. 2014, 447, 63–72. [Google Scholar] [CrossRef]
- Cardinaels, T.; Govers, K.; Vos, B.; Van den Berghe, S.; Verwerft, M.; De Tollenaere, L.; Maier, G.; Delafoy, C. Chromia doped UO2 fuel: Investigation of the lattice parameter. J. Nucl. Mater. 2012, 424, 252–260. [Google Scholar] [CrossRef]
- Leenaers, A.; de Tollenaere, L.; Delafoy, C.; Van den Berghe, S. On the solubility of chromium sesquioxide in uranium dioxide fuel. J. Nucl. Mater. 2003, 317, 62–68. [Google Scholar] [CrossRef]
- Peres, V.; Favergeon, L.; Andrieu, M.; Palussière, J.C.; Balland, J.; Delafoy, C.; Pijolat, M. High temperature chromium volatilization from Cr2O3 powder and Cr2O3-doped UO2 pellets in reducing atmospheres. J. Nucl. Mater. 2012, 423, 93–101. [Google Scholar] [CrossRef] [Green Version]
- Bosbach, D.; Brandt, F.; Bukaemskiy, A.; Deissmann, G.; Kegler, P.; Klinkenberg, M.; Kowalski, P.M.; Modolo, G.; Niemeyer, I.; Neumeier, S. Research for the Safe Management of Nuclear Waste at Forschungszentrum Jülich: Materials Chemistry and Solid Solution Aspects. Adv. Eng. Mater. 2020, 22, 1901417. [Google Scholar] [CrossRef] [Green Version]
- International Atomic Energy Agency (IAEA). Scientific and Technical Basis for the Geological Disposal of Radioactive Wastes; Technical Reports Series No. 413; IAEA: Vienna, Austria, 2003. [Google Scholar]
- Council of the European Commission (CEC). Council Directive 011/70/ EURATOM of 19 July 2011 Establishing a Community Framework for the Responsible and Safe Management of Spent Fuel and Radioactive Waste; CEC: Brussels, Belgium, 2011. [Google Scholar]
- Lucuta, P.G.; Matzke, H.; Verrall, R.A.; Tasman, H.A. Thermal conductivity of SIMFUEL. J. Nucl. Mater. 1992, 188, 198–204. [Google Scholar] [CrossRef]
- Lucuta, P.G.; Verrall, R.A.; Matzke, H.; Palmer, B.J. Microstructural features of SIMFUEL—Simulated high-burnup UO2-based nuclear fuel. J. Nucl. Mater. 1991, 178, 48–60. [Google Scholar] [CrossRef]
- Nilsson, S.; Jonsson, M. H2O2 and radiation induced dissolution of UO2 and SIMFUEL pellets. J. Nucl. Mater. 2011, 410, 89–93. [Google Scholar] [CrossRef]
- Neck, V.; Kim, J. Solubility and hydrolysis of tetravalent actinides. Radiochim. Acta 2001, 89, 1–16. [Google Scholar] [CrossRef] [Green Version]
- Mennecart, T.; Cachoir, C.; Lemmens, K. Influence of the alpha radiation on the UO2 dissolution in high pH cementitious waters. J. Radioanal. Nucl. Chem. 2015, 304, 61–66. [Google Scholar] [CrossRef]
- Sundin, S.; Dahlgren, B.; Roth, O.; Jonsson, M. H2O2 and radiation induced dissolution of UO2 and SIMFUEL in HCO3- deficient aqueous solution. J. Nucl. Mater. 2013, 443, 291–297. [Google Scholar] [CrossRef]
- Silva, C.M.; Hunt, R.D.; Holliday, K.S. An evaluation of tri-valent oxide (Cr2O3) as a grain enlarging dopant for UO2 nuclear fuels fabricated under reducing environment. J. Nucl. Mater. 2021, 553, 153053. [Google Scholar] [CrossRef]
- Milena-Pérez, A.; Bonales, L.J.; Rodríguez-Villagra, N.; Fernández, S.; Baonza, V.G.; Cobos, J. Raman spectroscopy coupled to principal component analysis for studying UO2 nuclear fuels with different grain sizes due to the chromia addition. J. Nucl. Mater. 2021, 543, 152581. [Google Scholar] [CrossRef]
- Bourgeois, L.; Dehaudt, P.; Lemaignan, C.; Hammou, A. Factors governing microstructure development of Cr2O3-doped UO2 during sintering. J. Nucl. Mater. 2001, 297, 313–326. [Google Scholar] [CrossRef]
- Sun, M.; Stackhouse, J.; Kowalski, P.M. The +2 oxidation state of Cr incorporated into the crystal lattice of UO2. Commun. Mater. 2020, 1, 13. [Google Scholar] [CrossRef] [Green Version]
- Mieszczynski, C.; Kuri, G.; Bertsch, J.; Martin, M.; Borca, C.; Delafoy, C.; Simoni, E. Microbeam X-ray absorption spectroscopy study of chromium in large-grain uranium dioxide fuel. J. Phys. Condens. Matter 2014, 26, 355009. [Google Scholar] [CrossRef] [PubMed]
- Cooper, M.W.D.; Stanek, C.R.; Andersson, D.A. The role of dopant charge state on defect chemistry and grain growth of doped UO2. Acta Mater. 2018, 150, 403–413. [Google Scholar] [CrossRef]
- Hung, N.T.; Thuan, L.B.; Khoai, D.V.; Lee, J.-Y.; Jyothi, R.K. Modeling conversion of ammonium diuranate (ADU) into uranium dioxide (UO2) powder. J. Nucl. Mater. 2016, 479, 483–488. [Google Scholar] [CrossRef]
- Siddiqui, I.; Shah, B.; Tadphale, S.; Kumar, S. A Continuous Process for Precipitation of Ammonium Diuranate from Uranyl Solution: Part 1; Bhabha Atomic Research Centre (BARC)-1422: Bombay, India, 1988.
- Gupta, S.K.; Zuniga, J.P.; Ghosh, P.S.; Abdou, M.; Mao, Y. Correlating Structure and Luminescence Properties of Undoped and Eu3+-Doped La2Hf2O7 Nanoparticles Prepared with Different Coprecipitating pH Values through Experimental and Theoretical Studies. Inorg. Chem. 2018, 57, 11815–11830. [Google Scholar] [CrossRef]
- Vijayaprasath, G.; Murugan, R.; Asaithambi, S.; Sakthivel, P.; Mahalingam, T.; Hayakawa, Y.; Ravi, G. Structural and magnetic behavior of Ni/Mn co-doped ZnO nanoparticles prepared by co-precipitation method. Ceram. Int. 2016, 42, 2836–2845. [Google Scholar] [CrossRef]
- Nästren, C.; Jardin, R.; Somers, J.; Walter, M.; Brendebach, B. Actinide incorporation in a zirconia based pyrochlore (Nd1.8An0.2) Zr2O7 + x (An = Th, U, Np, Pu, Am). J. Solid State Chem. 2009, 182, 1–7. [Google Scholar] [CrossRef]
- Bukaemskiy, A.A.; Barrier, D.; Modolo, G. Compressibility and Sinterability of CeO2–8YSZ Powders Synthesized by a wet Chemical Method. J. Eur. Ceram. Soc. 2009, 29, 1947–1954. [Google Scholar] [CrossRef]
- Babelot, C.; Bukaemskiy, A.; Neumeier, S.; Modolo, G.; Bosbach, D. Crystallization processes, compressibility, sinterability and mechanical properties of La-monazite-type ceramics. J. Eur. Ceram. Soc. 2017, 37, 1681–1688. [Google Scholar] [CrossRef]
- Francis, L.F. (Ed.) Chapter 5—Powder Processes. In Materials Processing; Academic Press: Boston, MA, USA, 2016; pp. 343–414. [Google Scholar]
- Dörr, W.; Assmann, H.; Maier, G.; Steven, J. Bestimmung der dichte, offenen porosität, porengrössenverteilung und spezifischen oberflache von UO2-Tabletten. J. Nucl. Mater. 1979, 81, 135–141. [Google Scholar] [CrossRef]
- Ferreira, R.A.N.; Lopes, J.A.M. Implementation of a fuel pellets density and open porosity measurement system by the xylol penetration-immersion method at CDTN. In Proceedings of the INAC 2007 International Nuclear Atlantic Conference Nuclear Energy and Energetic Challenges for 21st Century 15th Brazilian National Meeting on Reactor Physics and Thermal Hydraulics 8th Brazilian National Meeting on Nuclear Applications, Santos, Brazil, 30 September–5 October 2007. [Google Scholar]
- Kwan, Y.-B.P.; Alcock, J.R. The impact of water impregnation method on the accuracy of open porosity measurements. J. Mater. Sci. 2002, 37, 2557–2561. [Google Scholar] [CrossRef]
- Larson, A.C.; Von Dreele, R.B. General Structure Analysis System (GSAS). Los Alamos National Laboratory Report LAUR 86-748; Los Alamos National Laboratory: Los Alamos, NM, USA, 2004.
- Toby, B.H. EXPGUI, a graphical user interface for GSAS. J. Appl. Crystallogr. 2001, 34, 210–213. [Google Scholar] [CrossRef] [Green Version]
- E112-13, A. Standard Test Methods for Determining Average Grain Size; ASTM International: West Conshohocken, PA, USA, 2013. [Google Scholar]
- Herrero, B.; Bès, R.; Audubert, F.; Clavier, N.; Hunault, M.O.J.Y.; Baldinozzi, G. Charge compensation mechanisms in Nd-doped UO2 samples for stoichiometric and hypo-stoichiometric conditions: Lack of miscibility gap. J. Nucl. Mater. 2020, 539, 152276. [Google Scholar] [CrossRef]
- Chiang, Y.-M.; Birnie, D.P.; Kingery, W.D. Physical Ceramics: Principles for Ceramic Science and Engineering; Wiley: New York, NY, USA, 1997; Volume 409. [Google Scholar]
- Kang, S.-J.L. Sintering: Densification, Grain Growth and Microstructure; Elsevier: Amsterdam, The Netherlands, 2004. [Google Scholar]
- Lahiri, D.; Rao, S.V.R.; Rao, G.V.S.H.; Srivastava, R.K. Study on sintering kinetics and activation energy of UO2 pellets using three different methods. J. Nucl. Mater. 2006, 357, 88–96. [Google Scholar] [CrossRef]









| Name | 1st tt | 2nd tt | Doping Level | Doping Method | Green Density | Sintered Density | Mean Grain Size |
|---|---|---|---|---|---|---|---|
| (°C) | (ppm Cr2O3) | (%) | (%) | (µm) | |||
| 1000 ppm Cr2O3 CPM, 600/600, −420 kJ_1 | 600 | 600 | 1000 | CPM | 59.5 ± 0.5 | 97.0 ± 0.5 | 20 ± 5 |
| 2500 ppm Cr2O3 CPM, 600/600, −420 kJ_1 | 600 | 600 | 2500 | CPM | 58.0 ± 0.5 | 98.0 ± 0.5 | 56 ± 6 |
| 1000 ppm Cr2O3 WCM, 600/600, −420 kJ_1 | 600 | 600 | 1000 | WCM | 58.9 ± 0.5 | 98.3 ± 0.5 | 24 ± 2 |
| 1500 ppm Cr2O3 WCM, 600/600, −420 kJ_4 | 600 | 600 | 1500 | WCM | 57.0 ± 0.5 | 98.3 ± 0.5 | 38 ± 4 |
| 2500 ppm Cr2O3 WCM, 600/600, −420 kJ_1 | 600 | 600 | 2500 | WCM | 57.8 ± 0.5 | 98.3 ± 0.5 | 69 ± 7 |
| Image Analysis | ||||||||
|---|---|---|---|---|---|---|---|---|
| Sample | Mass Cr2O3 Initial | Area Cr2O3 | Number of Particles | Mean Major Axis | Mean Minor Axis | Mean Area | Equ. Radius | Mass Cr2O3 Precipitate |
| (MA%) | (Area%) | (µm) | (µm) | (µm²) | (µm) | (MA%) | ||
| 1000 ppm Cr2O3 CP | 0.10 | 0.018 | 38 | 0.70 | 0.49 | 0.305 | 0.31 | 0.0001 |
| 1000 ppm Cr2O3 WC | 0.10 | 0.025 | 33 | 0.75 | 0.60 | 0.473 | 0.39 | 0.0002 |
| AREVA | 0.15 | 0.067 | 80 | 1.65 | 0.71 | 2.114 | 0.82 | 0.0002 |
| 1500 ppm Cr2O3 WC | 0.15 | 0.042 | 38 | 0.90 | 0.79 | 0.697 | 0.47 | 0.0003 |
| 2500 ppm Cr2O3 CP | 0.25 | 0.422 | 171 | 0.80 | 0.56 | 0.422 | 0.37 | 0.0007 |
| 2500 ppm Cr2O3 WC | 0.25 | 0.221 | 195 | 0.99 | 0.76 | 0.660 | 0.46 | 0.0013 |
Publisher’s Note: MDPI stays neutral with regard to jurisdictional claims in published maps and institutional affiliations. |
© 2021 by the authors. Licensee MDPI, Basel, Switzerland. This article is an open access article distributed under the terms and conditions of the Creative Commons Attribution (CC BY) license (https://creativecommons.org/licenses/by/4.0/).
Share and Cite
Kegler, P.; Klinkenberg, M.; Bukaemskiy, A.; Murphy, G.L.; Deissmann, G.; Brandt, F.; Bosbach, D. Chromium Doped UO2-Based Ceramics: Synthesis and Characterization of Model Materials for Modern Nuclear Fuels. Materials 2021, 14, 6160. https://doi.org/10.3390/ma14206160
Kegler P, Klinkenberg M, Bukaemskiy A, Murphy GL, Deissmann G, Brandt F, Bosbach D. Chromium Doped UO2-Based Ceramics: Synthesis and Characterization of Model Materials for Modern Nuclear Fuels. Materials. 2021; 14(20):6160. https://doi.org/10.3390/ma14206160
Chicago/Turabian StyleKegler, Philip, Martina Klinkenberg, Andrey Bukaemskiy, Gabriel L. Murphy, Guido Deissmann, Felix Brandt, and Dirk Bosbach. 2021. "Chromium Doped UO2-Based Ceramics: Synthesis and Characterization of Model Materials for Modern Nuclear Fuels" Materials 14, no. 20: 6160. https://doi.org/10.3390/ma14206160
APA StyleKegler, P., Klinkenberg, M., Bukaemskiy, A., Murphy, G. L., Deissmann, G., Brandt, F., & Bosbach, D. (2021). Chromium Doped UO2-Based Ceramics: Synthesis and Characterization of Model Materials for Modern Nuclear Fuels. Materials, 14(20), 6160. https://doi.org/10.3390/ma14206160

