Bearing Fault Diagnosis in Electric Motors: A Structured Review of Recent Methods and Engineering Trends
Abstract
1. Introduction
2. Bearing Fault Diagnosis Based on Fault Mechanism Models
2.1. Vibration-Signal-Based Bearing Fault Mechanism Models
2.1.1. Vibration Mechanisms and Characteristic Frequency Theory of Bearing Faults
2.1.2. Vibration Response Modeling Based on Dynamic Mechanism Models
2.2. Current-Signal-Based Bearing Fault Mechanism Models
2.2.1. Electromagnetic Modulation Mechanisms and Current Characteristic Frequency Expressions of Bearing Faults
2.2.2. Motor Current Response Modeling Based on Electromagnetic Modulation Mechanisms
2.3. Bearing Fault Diagnosis Methods Based on Mechanism Models
3. Bearing Fault Diagnosis Based on Fault Feature Extraction
3.1. Vibration-Signal-Based Bearing Fault Feature Extraction Methods
3.2. Current-Signal-Based Bearing Fault Feature Extraction Methods
4. AI-Based Bearing Fault Diagnosis Methods
4.1. Machine-Learning-Based Bearing Fault Diagnosis Methods
4.2. Deep-Learning-Based Bearing Fault Diagnosis Methods
5. Bearing Fault Diagnosis Under Small-Sample Conditions
5.1. Rule-Based Data Augmentation Methods
5.2. Generative-Model-Based Data Augmentation Methods
5.3. Meta-Learning-Based Few-Shot Diagnosis Methods
6. Transfer-Learning-Based Bearing Fault Diagnosis Methods
6.1. TL Methods Under Varying Operating Conditions
6.2. Virtual-to-Real TL Methods
7. Discussion
7.1. Methodological Taxonomy: Mapping Scenarios to Solutions
7.2. Open Challenges and Future Research Trends
- A.
- Long-term drift and cross-device generalization
- B.
- Uncertainty quantification and trustworthy diagnosis
- C.
- Real-time deployment under resource constraints
- D.
- Standardized benchmarks and reproducible evaluation
8. Conclusions
Author Contributions
Funding
Data Availability Statement
Conflicts of Interest
Abbreviations
| AI | Artificial intelligence |
| TL | Transfer learning |
| ML | Machine learning |
| DL | Deep learning |
| MEC | Magnetic equivalent circuit |
| MWFM | Modified winding function method |
| FEM | Finite element method |
| STFT | Short-time Fourier transform |
| WT | Wavelet transform |
| SST | Synchrosqueezing transform |
| SET | Synchroextracting transform |
| SSET | Synchrosqueezing extracting transform |
| CEEMD | Complete ensemble empirical mode decomposition |
| VMD | Variational mode decomposition |
| SVM | Support vector machine |
| HI | Health indicator |
| CNN | Convolutional neural networks |
| SMOTE | Synthetic minority over-sampling technique |
| GAN | Generative adversarial network |
| VAE | Variational autoencoder |
| MAML | Model-Agnostic Meta-Learning |
References
- Nishat Toma, R.; Kim, C.-H.; Kim, J.-M. Bearing Fault Classification Using Ensemble Empirical Mode Decomposition and Convolutional Neural Network. Electronics 2021, 10, 1248. [Google Scholar] [CrossRef]
- Moloverya Kavugho, S.; Ngandu Kalala, G.; Rasolofondraibe, L.; Kilundu Y’Ebondo, B.; Chiementin, X. Model-based fault diagnosis and monitoring of induction machine bearing fault. Mech. Syst. Signal Process. 2025, 238, 113245. [Google Scholar] [CrossRef]
- Tiboni, M.; Remino, C.; Bussola, R.; Amici, C. A Review on Vibration-Based Condition Monitoring of Rotating Machinery. Appl. Sci. 2022, 12, 972. [Google Scholar] [CrossRef]
- Kumbhar, S.G.; Desavale, R.G.; Dharwadkar, N.V. Fault size diagnosis of rolling element bearing using artificial neural network and dimension theory. Neural Comput. Appl. 2021, 33, 16079–16093. [Google Scholar] [CrossRef]
- Boudiaf, M.; Boudinar, K.; Aimer, A.F.; Khodja, M.-E.-A. Induction motor bearing faults diagnosis using stator current and vibration analysis. Period. Polytech. Electr. Eng. Comput. Sci. 2021, 65, 344–351. [Google Scholar] [CrossRef]
- del Rosario Bautista-Morales, M.; Patiño-López, L.D. Acoustic detection of bearing faults through fractional harmonics lock-in amplification. Mech. Syst. Signal Process. 2023, 185, 109740. [Google Scholar] [CrossRef]
- Song, X.; Zhao, W. A Review of Rolling Bearing Fault Diagnosis Approaches Using AC Motor Signature Analysis. Proc. CSEE 2022, 42, 1582–1596. [Google Scholar]
- Zhang, H.; Borghesani, P.; Randall, R.B.; Peng, Z. A benchmark of measurement approaches to track the natural evolution of spall severity in rolling element bearings. Mech. Syst. Signal Process. 2022, 166, 108466. [Google Scholar] [CrossRef]
- Niu, L.; Cao, H.; Hou, H.; Wu, B.; Lan, Y.; Xiong, X. Experimental observations and dynamic modeling of vibration characteristics of a cylindrical roller bearing with roller defects. Mech. Syst. Signal Process. 2020, 138, 106553. [Google Scholar] [CrossRef]
- Wang, B.; Zhou, L.; Miyoshi, M.; Inoue, H.; Kanemaru, M. Quantification of Induction Motor Bearing Fault Severity based on Modified Winding Function Theory. In Proceedings of the International Conference on Electrical Machines and Systems (ICEMS); IEEE: New York, NY, USA, 2021; pp. 944–948. [Google Scholar]
- Tabasi, M.; Mostafavi, M.; Ojaghi, M. Motor current signature analysis for detecting local defects on rolling-element bearings of induction motors. Arab. J. Sci. Eng. 2023, 48, 14811–14822. [Google Scholar] [CrossRef]
- Hakim, M.; Omran, A.A.B.; Ahmed, A.N.; Al-Waily, M.; Abdellatif, A. A systematic review of rolling bearing fault diagnoses based on deep learning and transfer learning: Taxonomy, overview, application, open challenges, weaknesses and recommendations. Ain Shams Eng. J. 2023, 14, 101945. [Google Scholar] [CrossRef]
- Tama, B.A.; Vania, M.; Lee, S.; Lim, S. Recent advances in the application of deep learning for fault diagnosis of rotating machinery using vibration signals. Artif. Intell. Rev. 2023, 56, 4667–4709. [Google Scholar] [CrossRef]
- Kumar, R.R.; Andriollo, M.; Cirrincione, G.; Cirrincione, M.; Tortella, A. A Comprehensive Review of Conventional and Intelligence-Based Approaches for the Fault Diagnosis and Condition Monitoring of Induction Motors. Energies 2022, 15, 8938. [Google Scholar] [CrossRef]
- Zhang, T.; Chen, J.; Li, F.; Zhang, K.; Lv, H.; He, S.; Xu, E. Intelligent fault diagnosis of machines with small & imbalanced data: A state-of-the-art review and possible extensions. ISA Trans. 2022, 119, 152–171. [Google Scholar]
- Matania, O.; Dattner, I.; Bortman, J.; Kenett, R.S.; Parmet, Y. A systematic literature review of deep learning for vibration-based fault diagnosis of critical rotating machinery: Limitations and challenges. J. Sound Vib. 2024, 590, 118562. [Google Scholar] [CrossRef]
- Hendriks, J.; Dumond, P.; Knox, D.A. Towards better benchmarking using the CWRU bearing fault dataset. Mech. Syst. Signal Process. 2022, 169, 108732. [Google Scholar] [CrossRef]
- Soomro, A.A.; Muhammad, M.B.; Mokhtar, A.A.; Md Saad, M.H.; Lashari, N.; Hussain, M.; Sarwar, U.; Palli, A.S. Insights into modern machine learning approaches for bearing fault classification: A systematic literature review. Results Eng. 2024, 23, 102700. [Google Scholar] [CrossRef]
- Grover, C.; Turk, N. A novel fault diagnostic system for rolling element bearings using deep transfer learning on bispectrum contour maps. Eng. Sci. Technol. Int. J. 2022, 31, 101049. [Google Scholar] [CrossRef]
- Niu, G.; Dong, X.; Chen, Y. Motor Fault Diagnostics Based on Current Signatures: A Review. IEEE Trans. Instrum. Meas. 2023, 72, 1–19. [Google Scholar] [CrossRef]
- Tingarikar, G.; Choudhury, A. Vibration analysis-based fault diagnosis of a dynamically loaded bearing with distributed defect. Arab. J. Sci. Eng. 2022, 47, 8045–8058. [Google Scholar] [CrossRef]
- Mufazzal, S.; Muzakkir, S.M.; Khanam, S. On the importance of modeling ball raceway impact force for evaluating the plastic deformation at spall edge of rolling element bearing: Theoretical modeling. J. Vib. Eng. Technol. 2024, 12, 1309–1322. [Google Scholar] [CrossRef]
- Mufazzal, S.; Muzakkir, S.M.; Khanam, S. Theoretical and experimental analyses of vibration impulses and their influence on accurate diagnosis of ball bearing with localized outer race defect. J. Sound Vib. 2021, 513, 116407. [Google Scholar] [CrossRef]
- Atef, M.M.; Khair-Eldeen, W.; Yan, J.; Nassef, M.G.A. Investigating the Combined Effect of Multiple Dent and Bump Faults on the Vibrational Behavior of Ball Bearings. Machines 2022, 10, 1062. [Google Scholar] [CrossRef]
- Mattar, A.H.A.; Sayed, H.; Younes, Y.K.; El-Mongy, H.H. Experimental verification and nonlinear dynamic response analysis of a rolling element bearing with localized defects. J. Fail. Anal. Prev. 2022, 22, 1753–1770. [Google Scholar] [CrossRef]
- Vlachou, V.I.; Karakatsanis, T.S.; Vologiannidis, S.D.; Efstathiou, D.E.; Karapalidou, E.L.; Antoniou, E.N.; Efraimidis, A.E.; Balaska, V.E.; Vlachou, E.I. Intelligent Fault Diagnosis of Ball Bearing Induction Motors for Predictive Maintenance Industrial Applications. Machines 2025, 13, 902. [Google Scholar] [CrossRef]
- Ophel, G.E.; Tchomeni, B.X.; Alugongo, A.A.; Sozinando, D.F. An analysis of Hertzian contact and inner race crack-induced vibrations in a coupled shaft-bearing system. Eng. Technol. Appl. Sci. Res. 2025, 15, 28680–28686. [Google Scholar] [CrossRef]
- Jain, P.H.; Bhosle, S.P.; Keche, A.J.; Desavale, R.G. A dynamic model of outer race defective bearing considering the unbalanced shaft-bearing system with experimental simulation. J. Tribol. 2024, 146, 014301. [Google Scholar] [CrossRef]
- Qin, Y.; Li, C.; Wu, X.; Wang, Y.; Chen, H. Multiple-degree-of-freedom dynamic model of rolling bearing with a localized surface defect. Mech. Mach. Theory 2020, 154, 104047. [Google Scholar] [CrossRef]
- Shi, J.; Yu, Y.; Jiang, X.; Li, C.; Shen, C.; Huang, W.; Zhu, Z. Dynamic modeling considering time-varying contact pairs and parameterized defects of deep groove ball bearings for its vibration characteristic analysis. Nonlinear Dyn. 2024, 112, 17781–17809. [Google Scholar] [CrossRef]
- Yang, R.; Zhang, Z.; Chen, Y. Analysis of vibration signals for a ball bearing–rotor system with raceway local defects and rotor eccentricity. Mech. Mach. Theory 2022, 169, 104594. [Google Scholar] [CrossRef]
- Wang, M.; Yan, K.; Tang, Q.; Guo, J.; Zhu, Y.; Hong, J. Dynamic modeling and properties analysis for ball bearing driven by structure flexible deformations. Tribol. Int. 2023, 179, 108163. [Google Scholar] [CrossRef]
- Zhang, R.; Guo, L.; Zong, Z.; Gao, H.; Qian, M.; Chen, Z. Dynamic modeling and analysis of rolling bearings with rolling element defect considering time-varying impact force. J. Sound Vib. 2023, 562, 117820. [Google Scholar] [CrossRef]
- Prabith, K.; Praveen Krishna, I. Response and stability analysis of a two-spool aero-engine rotor system undergoing multi-disk rub-impact. Int. J. Mech. Sci. 2022, 213, 106861. [Google Scholar] [CrossRef]
- Fang, B.; Zhang, J.; Yan, K.; Hong, J. Comprehensive study on the nonlinear parameter vibrations of the rotor system due to the varying compliance of ball bearing. Commun. Nonlinear Sci. Numer. Simul. 2023, 126, 107426. [Google Scholar] [CrossRef]
- Schoen, R.R.; Habetler, T.G.; Kamran, F.; Bartfield, R. Motor bearing damage detection using stator current monitoring. IEEE Trans. Ind. Appl. 1995, 31, 1274–1279. [Google Scholar] [CrossRef]
- El Bouharrouti, N.; Sitnikov, M.; Hemeida, A.; Martin, F.; Kudelina, K.; Naseer, M.U.; Belahcen, A. Co-simulations of induction machines coupled with a radial ball bearing for mechanical defects analysis. IET Electr. Power Appl. 2025, 19, e12529. [Google Scholar] [CrossRef]
- Benninger, M.; Liebschner, M.; Kreischer, C. Fault Detection of Induction Motors with Combined Modeling- and Machine-Learning-Based Framework. Energies 2023, 16, 3429. [Google Scholar] [CrossRef]
- Blodt, M.; Granjon, P.; Raison, B.; Rostaing, G. Models for bearing damage detection in induction motors using stator current monitoring. IEEE Trans. Ind. Electron. 2008, 55, 1813–1822. [Google Scholar] [CrossRef]
- Geng, T.; Qiu, C.; Xu, C.; Ma, J. Research on magnetic field frequency feature for motor bearing fault. In Proceedings of the 2015 International Conference on Electrical and Information Technologies for Rail Transportation; Jia, L., Liu, Z., Qin, Y., Eds.; Springer: Berlin, Germany, 2016; pp. 27–34. [Google Scholar]
- Song, X.J.; Hu, J.T.; Zhu, H.Y. Effects of the slot harmonics on the stator current in an induction motor with bearing fault. Math. Probl. Eng. 2017, 2017, 2640796. [Google Scholar] [CrossRef]
- Han, Q.K.; Ding, Z.H.; Xu, X.P.; Wang, T.Y.; Chu, F.L. Stator current model for detecting rolling bearing faults in induction motors using magnetic equivalent circuits. Mech. Syst. Signal Process. 2019, 131, 554–575. [Google Scholar] [CrossRef]
- Ojaghi, M.; Sabouri, M.; Faiz, J. Analytic model for induction motors under localized bearing faults. IEEE Trans. Energy Convers. 2018, 33, 617–626. [Google Scholar] [CrossRef]
- Zhang, S.; Wang, B.; Kanemaru, M.; Lin, C.; Liu, D.; Habetler, T.G. Model-Based Analysis and Quantification of Bearing Faults in Induction Machines. In IEEE Transactions on Industry Applications; Technical Report: MERL TR2020-059; IEEE: New York, NY, USA, 2020. [Google Scholar]
- Desenfans, P.; Gong, Z.; Vanoost, D.; Gryllias, K.; Boydens, J.; De Gersem, H.; Pissoort, D. Improved air gap permeance modelling for single-slice magnetic equivalent circuits of skewed induction motors. COMPEL Int. J. Comput. Math. Electr. Electron. Eng. 2024, 43, 475–492. [Google Scholar] [CrossRef]
- Huang, L.; Shen, G.; Hu, N.; Chen, L.; Yang, Y. Coupled Electromagnetic-Dynamic Modeling and Bearing Fault Characteristics of Induction Motors considering Unbalanced Magnetic Pull. Entropy 2022, 24, 1386. [Google Scholar] [CrossRef]
- Dhakal, G.; Bhattarai, A.; Silwal, B. Modeling of induction motor bearing fault by using finite element method. In Proceedings of the 2023 IEEE 7th Conference on Energy Internet and Energy System Integration (EI2); IEEE: New York, NY, USA, 2023; pp. 3720–3725. [Google Scholar]
- Amitabh, P.; Bozalakov, D.; De Belie, F. Hybrid modeling of an induction machine to support bearing diagnostics. IEEE Open J. Ind. Electron. Soc. 2024, 5, 1140–1157. [Google Scholar] [CrossRef]
- Qin, Y.; Liu, H.; Mao, Y. Faulty rolling bearing digital twin model and its application in fault diagnosis with imbalanced samples. Adv. Eng. Inform. 2024, 61, 102513. [Google Scholar] [CrossRef]
- Ni, Q.; Ji, J.C.; Halkon, B.; Feng, K.; Nandi, A.K. Physics-Informed Residual Network (PIResNet) for rolling element bearing fault diagnostics. Mech. Syst. Signal Process. 2023, 200, 110544. [Google Scholar] [CrossRef]
- Zhong, J.; Zheng, Y.; Ruan, C.; Chen, L.; Bao, X.; Lyu, L. M-IPISincNet: An explainable multi-source physics-informed neural network based on improved SincNet for rolling bearings fault diagnosis. Inf. Fusion 2025, 115, 102761. [Google Scholar] [CrossRef]
- Wang, C.; Wang, M.; Yang, B.; Song, K.; Zhang, Y.; Liu, L. A Novel Methodology for Fault Size Estimation of Ball Bearings Using Stator Current Signal. Measurement 2021, 171, 108723. [Google Scholar] [CrossRef]
- Wu, G.; Yan, T.; Yang, G.; Chai, H.; Cao, C. A Review on Rolling Bearing Fault Signal Detection Methods Based on Different Sensors. Sensors 2022, 22, 8330. [Google Scholar] [CrossRef]
- Rohan, A.I.; Ridita, T.A.; Anonto, H.Z.; Hossain, M.I.; Shufian, A.; Mahin, M.S.R.; Islam, M.A. Intelligent fault diagnosis in rolling element bearings: Combining envelope spectrum and spectral kurtosis for enhanced detection. Results Eng. 2025, 27, 106899. [Google Scholar] [CrossRef]
- Tao, H.; Wang, P.; Chen, Y.; Stojanovic, V.; Yang, H. An unsupervised fault diagnosis method for rolling bearing using STFT and generative neural networks. J. Frankl. Inst. 2020, 357, 7286–7307. [Google Scholar] [CrossRef]
- Sharma, V.; Raghuwanshi, N.K.; Jain, A.K. Sensitive sub-band selection criteria for empirical wavelet transform to detect bearing fault based on vibration signals. J. Vib. Eng. Technol. 2021, 9, 1603–1617. [Google Scholar] [CrossRef]
- Liu, Q.; Wang, Y.; Xu, Y. Synchrosqueezing Extracting Transform and Its Application in Bearing Fault Diagnosis under Non-Stationary Conditions. Measurement 2021, 173, 108569. [Google Scholar] [CrossRef]
- Liu, J.; Meng, Z.; Sun, D.; Guan, Y.; Cao, W.; Li, J. Local time-reassigned synchrosqueezing transform and its application in bearing fault characteristic extraction. Mech. Syst. Signal Process. 2023, 203, 110726. [Google Scholar] [CrossRef]
- Shi, L.; Liu, W.; You, D.; Yang, S. Rolling Bearing Fault Diagnosis Based on CEEMDAN and CNN-SVM. Appl. Sci. 2024, 14, 5847. [Google Scholar] [CrossRef]
- Ni, Q.; Ji, J.C.; Feng, K.; Halkon, B. A Fault Information-Guided Variational Mode Decomposition (FIVMD) Method for Rolling Element Bearings Diagnosis. Mech. Syst. Signal Process. 2022, 164, 108216. [Google Scholar] [CrossRef]
- Kompella, K.C.D.; Rayapudi, S.R.; Rongala, N.S. Investigation of bearing faults in three phase induction motor using wavelet de-noising with improved Wiener filtering. Int. J. Power Energy Convers. 2021, 12, 115–136. [Google Scholar] [CrossRef]
- Jonjo, E.R.; Ali, I.; Megahed, T.F.; Nassef, M.G.A. A novel framework for motor bearings fault diagnosis using a heuristic-based adaptive variational mode extraction and a hybrid CNN–SVM classifier of current signals. J. Vib. Eng. Technol. 2025, 13, 417. [Google Scholar] [CrossRef]
- El Idrissi, A.; Derouich, A.; Mahfoud, S.; El Ouanjli, N.; Chantoufi, A.; Al-Sumaiti, A.S.; Mossa, M.A. Bearing Fault Diagnosis for an Induction Motor Controlled by an Artificial Neural Network—Direct Torque Control Using the Hilbert Transform. Mathematics 2022, 10, 4258. [Google Scholar] [CrossRef]
- Asad, B.; Vaimann, T.; Belahcen, A.; Kallaste, A.; Rassõlkin, A.; Ghafarokhi, P.S.; Kudelina, K. Transient Modeling and Recovery of Non-Stationary Fault Signature for Condition Monitoring of Induction Motors. Appl. Sci. 2021, 11, 2806. [Google Scholar] [CrossRef]
- Aguayo-Tapia, S.; Avalos-Almazan, G.; Rangel-Magdaleno, J.D.J. Entropy-Based Methods for Motor Fault Detection: A Review. Entropy 2024, 26, 299. [Google Scholar] [CrossRef]
- Zhu, H.; He, Z.; Wei, J.; Wang, J.; Zhou, H. Bearing Fault Feature Extraction and Fault Diagnosis Method Based on Feature Fusion. Sensors 2021, 21, 2524. [Google Scholar] [CrossRef]
- Buchaiah, S.; Shakya, P. Bearing fault diagnosis and prognosis using data fusion based feature extraction and feature selection. Measurement 2022, 188, 110506. [Google Scholar] [CrossRef]
- Wei, J.; Huang, H.; Yao, L.; Hu, Y.; Fan, Q.; Huang, D. New imbalanced bearing fault diagnosis method based on Sample-characteristic Oversampling TechniquE (SCOTE) and multi-class LS-SVM. Appl. Soft Comput. 2021, 101, 107043. [Google Scholar] [CrossRef]
- Chegini, S.N.; Amini, P.; Ahmadi, B.; Bagheri, A.; Amirmostofian, I. Intelligent bearing fault diagnosis using swarm decomposition method and new hybrid particle swarm optimization algorithm. Soft Comput. 2022, 26, 1475–1497. [Google Scholar] [CrossRef]
- Song, X.; Wei, W.; Zhou, J.; Ji, G.; Hussain, G.; Xiao, M.; Geng, G. Bayesian-Optimized Hybrid Kernel SVM for Rolling Bearing Fault Diagnosis. Sensors 2023, 23, 5137. [Google Scholar] [CrossRef]
- Sim, J.; Min, J.; Kim, S.; Lee, S.W.; Choi, J.-H. Construction of bearing health indicator under time-varying operating conditions based on Isolation Forest. Eng. Appl. Artif. Intell. 2023, 126, 107058. [Google Scholar] [CrossRef]
- Li, S.; Yan, C.; Hou, Y.; Meng, J.; Wen, T. Isolation and identification of rolling bearing compound faults based on adaptive periodized singular spectrum analysis and Rényi entropy. Meas. Sci. Technol. 2024, 35, 066102. [Google Scholar] [CrossRef]
- Su, H.; Wang, Z.; Cai, Y.; Ding, J.; Wang, X.; Yao, L. Refined Composite Multiscale Fluctuation Dispersion Entropy and Supervised Manifold Mapping for Planetary Gearbox Fault Diagnosis. Machines 2023, 11, 47. [Google Scholar] [CrossRef]
- Meng, J.; Yan, C.; Chen, G.; Liu, Y.; Wu, L. Health indicator of bearing constructed by rms-CUMSUM and GRRMD-CUMSUM with multifeatures of envelope spectrum. IEEE Trans. Instrum. Meas. 2021, 70, 1–16. [Google Scholar] [CrossRef]
- Meng, J.; Yan, C.; Wang, Z.; Wen, T.; Chen, G.; Wu, L. Health condition identification of rolling element bearing based on gradient of features matrix and MDDCs-MRSVD. IEEE Trans. Instrum. Meas. 2022, 71, 1–13. [Google Scholar] [CrossRef]
- Zhang, J.; Zhou, Y.; Wang, B.; Wu, Z. Bearing Fault Diagnosis Based on Multi-Scale 2D-CNN Model. In Proceedings of the 2021 3rd International Conference on Machine Learning, Big Data and Business Intelligence (MLBDBI); IEEE: New York, NY, USA, 2021; pp. 72–75. [Google Scholar]
- Zheng, J.; Cao, S.; Pan, H.; Ni, Q. Spectral envelope-based adaptive empirical Fourier decomposition method and its application to rolling bearing fault diagnosis. ISA Trans. 2022, 129, 476–492. [Google Scholar] [CrossRef]
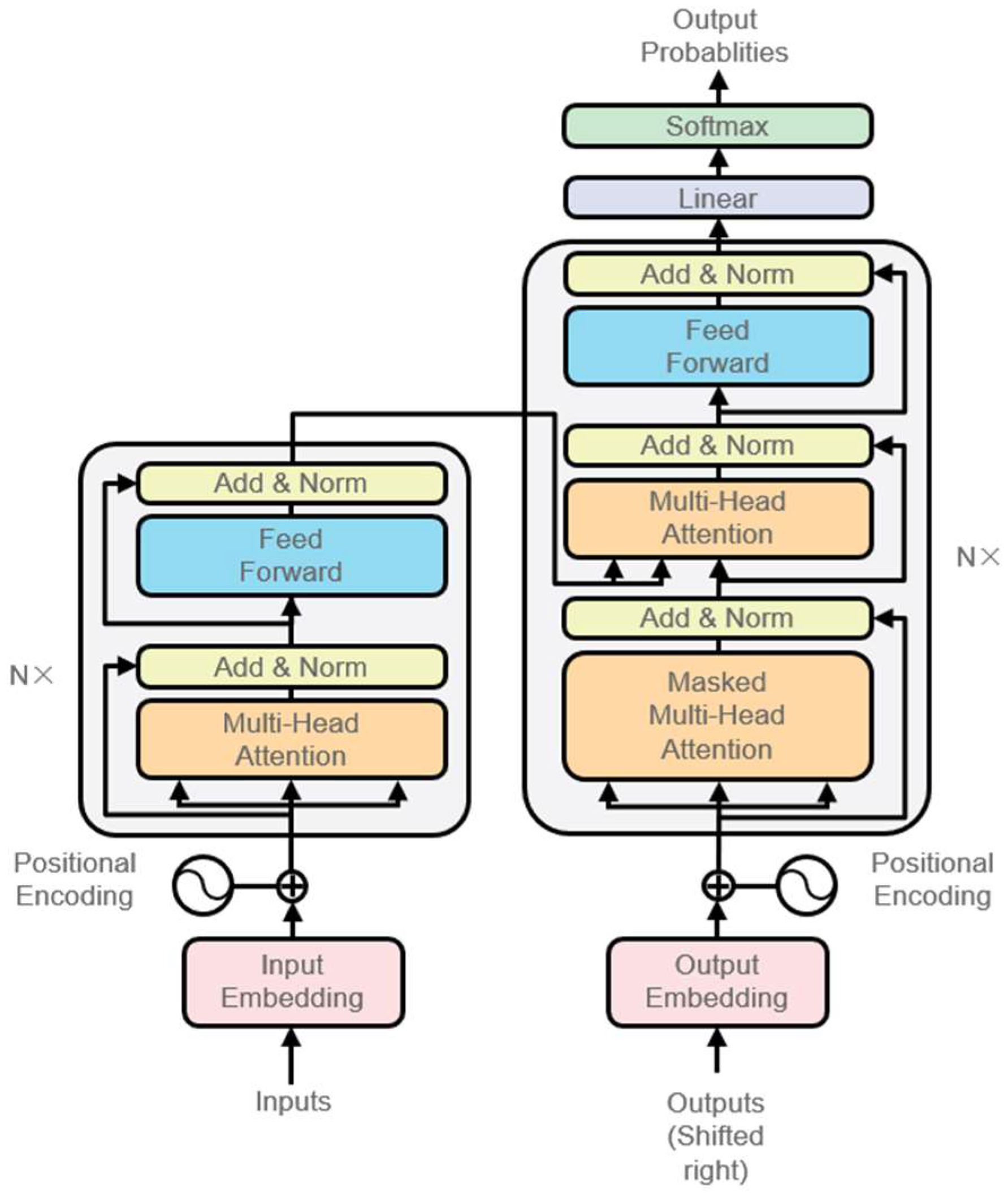
- Ding, Y.; Jia, M.; Miao, Q.; Cao, Y. A novel time–frequency Transformer based on self-attention mechanism and its application in fault diagnosis of rolling bearings. Mech. Syst. Signal Process. 2022, 168, 108616. [Google Scholar] [CrossRef]
- Hou, Y.; Wang, J.; Chen, Z.; Ma, J.; Li, T. Diagnosisformer: An efficient rolling bearing fault diagnosis method based on improved Transformer. Eng. Appl. Artif. Intell. 2023, 124, 106507. [Google Scholar] [CrossRef]
- Ding, Y.; Zhuang, J.; Ding, P.; Jia, M. Self-supervised pretraining via contrast learning for intelligent incipient fault detection of bearings. Reliab. Eng. Syst. Saf. 2022, 218, 108126. [Google Scholar] [CrossRef]
- Pan, X.; Chen, H.; Wang, W.; Su, X. Adversarial domain adaptation based on contrastive learning for bearings fault diagnosis. Simul. Model. Pract. Theory 2025, 139, 103058. [Google Scholar] [CrossRef]
- Barcelos, A.S.; Cardoso, A.J.M. Current-Based Bearing Fault Diagnosis Using Deep Learning Algorithms. Energies 2021, 14, 2509. [Google Scholar] [CrossRef]
- Yang, G.; Kang, H.; Cheng, L.; Wang, Z.; Mishra, P. The ECA-Informer Algorithm for Diagnosing Motor Bearing Faults Based on Stator Current. J. Sens. 2025, 2025, 5573234. [Google Scholar] [CrossRef]
- Ye, M.; Yan, X.; Jiang, D.; Xiang, L.; Chen, N. MIFDELN: A multi-sensor information fusion deep ensemble learning network for diagnosing bearing faults in noisy scenarios. Knowl.-Based Syst. 2024, 284, 111294. [Google Scholar] [CrossRef]
- Zhou, T.; Han, T.; Droguett, E.L. Towards trustworthy machine fault diagnosis: A probabilistic Bayesian deep learning framework. Reliab. Eng. Syst. Saf. 2022, 224, 108525. [Google Scholar] [CrossRef]
- Zhang, Z.; Wu, L. Graph neural network-based bearing fault diagnosis using Granger causality test. Expert Syst. Appl. 2024, 242, 122827. [Google Scholar] [CrossRef]
- Yu, Z.; Zhang, C.; Deng, C. An improved GNN using dynamic graph embedding mechanism: A novel end-to-end framework for rolling bearing fault diagnosis under variable working conditions. Mech. Syst. Signal Process. 2023, 200, 110534. [Google Scholar] [CrossRef]
- Guo, J.; Hu, Z.; Wang, Z.; Zhang, Y. Bearing Fault Diagnosis via Graph Autoencoder Networks with Multi-kernel Subdomain Adversarial Domain Adaptation. J. Fail. Anal. Prev. 2024, 24, 2831–2846. [Google Scholar] [CrossRef]
- Wang, Z.; Liu, T.; Wu, X.; Liu, C. A diagnosis method for imbalanced bearing data based on improved SMOTE model combined with CNN-AM. J. Comput. Des. Eng. 2023, 10, 1930–1940. [Google Scholar] [CrossRef]
- Wei, J.; Huang, H.; Yao, L.; Hu, Y.; Fan, Q.; Huang, D. New imbalanced fault diagnosis framework based on Cluster-MWMOTE and MFO-optimized LS-SVM using limited and complex bearing data. Eng. Appl. Artif. Intell. 2020, 96, 103966. [Google Scholar] [CrossRef]
- Wei, J.; Wang, J.; Huang, H.; Jiao, W.; Yuan, Y.; Chen, H.; Wu, R.; Yi, J. Novel extended NI-MWMOTE-based fault diagnosis method for data-limited and noise-imbalanced scenarios. Expert Syst. Appl. 2024, 238, 121799. [Google Scholar] [CrossRef]
- Bai, R.; Xu, Q.; Meng, Z.; Cao, L.; Xing, K.; Fan, F. Rolling bearing fault diagnosis based on multi-channel convolution neural network and multi-scale clipping fusion data augmentation. Meas. J. Int. Meas. Confed. 2021, 184, 109885. [Google Scholar] [CrossRef]
- Kulevome, D.K.B.; Wang, H.; Cobbinah, B.M.; Mawuli, E.S.; Kumar, R. Effective time-series data augmentation with analytic wavelets for bearing fault diagnosis. Expert Syst. Appl. 2024, 256, 123536. [Google Scholar] [CrossRef]
- Wang, Z.; Guan, C.; Shi, S.; Zhang, G.; Gu, X. Motor Bearing Fault Diagnosis Based on Current Signal Using Time–Frequency Channel Attention. World Electr. Veh. J. 2024, 15, 281. [Google Scholar] [CrossRef]
- Guan, B.; Bao, X.; Qiu, H.; Yang, D. Enhancing bearing fault diagnosis using motor current signals: A novel approach combining time shifting and CausalConvNets. Measurement 2024, 226, 114049. [Google Scholar] [CrossRef]
- Wu, Z.; Zhang, H.; Guo, J.; Ji, Y.; Pecht, M. Imbalanced bearing fault diagnosis under variant working conditions using cost-sensitive deep domain adaptation network. Expert Syst. Appl. 2022, 193, 116459. [Google Scholar] [CrossRef]
- Ming, Z.; Tang, B.; Deng, L.; Yang, Q.; Li, Q. Digital twin-assisted fault diagnosis framework for rolling bearings under imbalanced data. Appl. Soft Comput. 2024, 168, 112528. [Google Scholar] [CrossRef]
- Sifat, M.S.I.; Kabir, M.A.; Islam, M.M.M.; Rehman, A.U.; Bermak, A. GAN-based data augmentation for fault diagnosis and prognosis of rolling bearings: A literature review. IEEE Access 2025, 13, 148083–148103. [Google Scholar] [CrossRef]
- Zheng, T.; Song, L.; Wang, J.; Teng, W.; Xu, X.; Ma, C. Data synthesis using dual discriminator conditional generative adversarial networks for imbalanced fault diagnosis of rolling bearings. Meas. J. Int. Meas. Confed. 2020, 158, 107741. [Google Scholar] [CrossRef]
- Zareapoor, M.; Shamsolmoali, P.; Yang, J. Oversampling adversarial network for class-imbalanced fault diagnosis. Mech. Syst. Signal Process. 2021, 149, 107175. [Google Scholar] [CrossRef]
- Luo, J.; Zhang, Y.; Yang, F.; Jing, X. Imbalanced data fault diagnosis of rolling bearings using enhanced relative generative adversarial network. J. Mech. Sci. Technol. 2024, 38, 541–555. [Google Scholar] [CrossRef]
- Liu, S.; Jiang, H.; Wu, Z.; Li, X. Data synthesis using deep feature enhanced generative adversarial networks for rolling bearing imbalanced fault diagnosis. Mech. Syst. Signal Process. 2022, 163, 108139. [Google Scholar] [CrossRef]
- Tian, J.; Jiang, Y.; Zhang, J.; Luo, H.; Yin, S. A novel data augmentation approach to fault diagnosis with class-imbalance problem. Reliab. Eng. Syst. Saf. 2024, 243, 109832. [Google Scholar] [CrossRef]
- Wang, X.; Jiang, H.; Wu, Z.; Yang, Q. Adaptive variational autoencoding generative adversarial networks for rolling bearing fault diagnosis. Adv. Eng. Inform. 2023, 56, 102027. [Google Scholar] [CrossRef]
- Yu, T.; Li, C.; Huang, J.; Xiao, X.; Zhang, X.; Li, Y.; Fu, B. ReF-DDPM: A novel DDPM-based data augmentation method for imbalanced rolling bearing fault diagnosis. Reliab. Eng. Syst. Saf. 2024, 251, 110343. [Google Scholar]
- Wang, Q.; Sun, Z.; Zhu, Y.; Li, D.; Ma, Y. A fault diagnosis method based on an improved diffusion model under limited sample conditions. PLoS ONE 2024, 19, e0309714. [Google Scholar] [CrossRef] [PubMed]
- Zhong, H.; Yuan, R.; Yu, S.; Yi, J.; Zhao, M.; Wu, H. SCGAN-TrAdaBoost: A Skip-Connection Generative Adversarial Network with Transfer AdaBoost for Bearing Fault Diagnosis with Limited Data. Meas. Sci. Technol. 2025, 36, 106127. [Google Scholar] [CrossRef]
- Shang, Z.; Wang, Z.; Pan, C.; Li, W.; Gao, M. Physics-informed auto-encoder based on digital twin for rolling bearing fault diagnosis under imbalanced sample conditions. Eng. Appl. Artif. Intell. 2026, 163, 113017. [Google Scholar] [CrossRef]
- Hei, Z.; Sun, W.; Yang, H.; Zhong, M.; Li, Y.; Kumar, A.; Xiang, J.; Zhou, Y. Novel domain-adaptive Wasserstein generative adversarial networks for early bearing fault diagnosis under various conditions. Reliab. Eng. Syst. Saf. 2025, 257, 110847. [Google Scholar] [CrossRef]
- Pourghoraba, A.; Khajuee Zadeh, M.S.; Amini, A.; Vahedi, A.; Agah, G.R.; Rahideh, A. Model-agnostic meta-learning for fault diagnosis of induction motors in data-scarce environments with varying operating conditions and electric drive noise. IEEE Trans. Energy Convers. 2025, 40, 3115–3125. [Google Scholar] [CrossRef]
- Lyu, Y.; Chu, Y.; Qiu, Q.; Zhang, J.; Guo, J. A causal-transformer based meta-learning method for few-shot fault diagnosis in CNC machine tool bearings. Comput. Mater. Contin. 2025, 85, 3393–3418. [Google Scholar] [CrossRef]
- Luo, J.; Shao, H.; Lin, J.; Liu, B. Meta-learning with elastic prototypical network for fault transfer diagnosis of bearings under unstable speeds. Reliab. Eng. Syst. Saf. 2024, 245, 110001. [Google Scholar] [CrossRef]
- Lin, L.; Zhang, S.; Fu, S.; Liu, Y.; Suo, S.; Hu, G. Prototype matching-based meta-learning model for few-shot fault diagnosis of mechanical systems. Neurocomputing 2025, 617, 129012. [Google Scholar] [CrossRef]
- Gültekin, Ö.; Cinar, E. Deep meta-learning-based multi-signal data fusion approach for fault diagnosis. J. Intell. Manuf. 2025, 1–20. [Google Scholar] [CrossRef]
- Lian, Z.; Li, S.; Huang, Q.; Huang, Z.; Liu, H.; Qiu, J.; Yang, P.; Tao, L. UBMF: Uncertainty-aware Bayesian meta-learning framework for fault diagnosis with imbalanced industrial data. Knowl. Based Syst. 2025, 323, 113772. [Google Scholar] [CrossRef]
- Chen, P.; Zhao, R.; He, T.; Wei, K.; Yang, Q. Unsupervised domain adaptation of bearing fault diagnosis based on Join Sliced Wasserstein Distance. ISA Trans. 2022, 129, 504–519. [Google Scholar] [CrossRef]
- Jiang, Q.; Shi, T.; Hou, X.; Miao, B.; Zhang, Z.; Jin, Y.; Wang, Z.; Zhou, H. Rolling Bearing Fault Diagnosis Based on Multi-Source Domain Joint Structure Preservation Transfer with Autoencoder. Sensors 2026, 26, 222. [Google Scholar]
- An, Y.; Zhang, K.; Chai, Y.; Liu, Q.; Huang, X. Domain adaptation network base on contrastive learning for bearings fault diagnosis under variable working conditions. Expert Syst. Appl. 2023, 212, 118802. [Google Scholar]
- Ding, Y.; Jia, M.; Zhuang, J.; Cao, Y.; Zhao, X.; Lee, C.-G. Deep imbalanced domain adaptation for transfer learning fault diagnosis of bearings under multiple working conditions. Reliab. Eng. Syst. Saf. 2023, 230, 108890. [Google Scholar] [CrossRef]
- Wang, Z.; Xuan, J.; Shi, T. Domain reinforcement feature adaptation methodology with correlation alignment for compound fault diagnosis of rolling bearing. Expert Syst. Appl. 2025, 262, 125594. [Google Scholar] [CrossRef]
- Bai, G.; Xing, T.; Sun, W.; Chi, H.; Zhong, Z.; Sun, Q.; Sun, L. Unsupervised multiple-target domain adaptation for bearing fault diagnosis. Eng. Appl. Artif. Intell. 2025, 111, 111063. [Google Scholar] [CrossRef]
- Liu, J. Bearing fault diagnosis based on incremental transfer learning and ensemble learning with stochastic configuration network. Expert Syst. Appl. 2025, 290, 128398. [Google Scholar] [CrossRef]
- Wan, L.; Li, Y.; Chen, K.; Gong, K.; Li, C. A novel deep convolution multi-adversarial domain adaptation model for rolling bearing fault diagnosis. Measurement 2022, 191, 110752. [Google Scholar] [CrossRef]
- Wu, W.; Zhang, H.; Wei, Z.; Jing, X.-Y.; Zhang, Q.; Wu, S. Both reliable and unreliable predictions matter: Domain adaptation for bearing fault diagnosis without source data. Neurocomputing 2025, 657, 131661. [Google Scholar] [CrossRef]
- Zhou, Q.; Ma, W.; Zhang, Y.; Guo, J. A multi-source domain adaptation approach with learning domain-specific representations for bearing fault diagnosis under limited samples. Appl. Soft Comput. J. 2025, 184, 113727. [Google Scholar]
- Kang, S.; Tang, X.; Wang, Y.; Wang, Q.; Xie, J. Cross-domain fault diagnosis method for rolling bearings based on contrastive universal domain adaptation. ISA Trans. 2024, 146, 195–207. [Google Scholar] [CrossRef]
- Wu, Z.; Jiang, H.; Liu, S.; Liu, Y.; Yang, W. Conditional distribution-guided adversarial transfer learning network with multi-source domains for rolling bearing fault diagnosis. Adv. Eng. Inform. 2023, 56, 101993. [Google Scholar]
- Xiao, B.; Zhong, J.; Bao, X.; Chen, L.; Bao, J.; Zheng, Y. Digital twin-driven prognostics and health management for industrial assets. Sci. Rep. 2024, 14, 13443. [Google Scholar] [CrossRef]
- Xia, M.; Shao, H.; Williams, D.; Lu, S.; Shu, L.; de Silva, C.W. Intelligent fault diagnosis of machinery using digital twin-assisted deep transfer learning. Reliab. Eng. Syst. Saf. 2021, 215, 107938. [Google Scholar] [CrossRef]
- Ma, L.; Jiang, B.; Xiao, L.; Lu, N. Digital twin-assisted enhanced meta-transfer learning for rolling bearing fault diagnosis. Mech. Syst. Signal Process. 2023, 200, 110490. [Google Scholar]
- Qin, Y.; Liu, H.; Wang, Y.; Mao, Y. Inverse physics–informed neural networks for digital twin–based bearing fault diagnosis under imbalanced samples. Knowl. Based Syst. 2024, 292, 111641. [Google Scholar]
- Zhang, Y.; Ji, J.; Ren, Z.; Ni, Q.; Gu, F.; Feng, K.; Yu, K.; Ge, J.; Lei, Z.; Liu, Z. Digital twin-driven partial domain adaptation network for intelligent fault diagnosis of rolling bearing. Reliab. Eng. Syst. Saf. 2023, 234, 109186. [Google Scholar] [CrossRef]
- Wang, H.; Wang, P.; Wang, S.; Li, D. Rolling bearing fault diagnosis method based on dynamic simulated model from source domain to target domain with improved alternating transfer learning. Nonlinear Dyn. 2025, 113, 4485–4510. [Google Scholar]
- Liu, C.; Gryllias, K. Simulation-Driven Domain Adaptation for Rolling Element Bearing Fault Diagnosis. IEEE Trans. Ind. Inform. 2022, 18, 5760–5770. [Google Scholar]
- Liu, J.; Cao, H.; Su, S.; Chen, X. Simulation-Driven Subdomain Adaptation Network for bearing fault diagnosis with missing samples. Eng. Appl. Artif. Intell. 2023, 123, 106201. [Google Scholar] [CrossRef]
- Li, Z.; Zhong, Z.; Zhang, Z.; Mao, W.; Zhang, W. Rolling Bearing Dynamics Simulation Information-Assisted Fault Diagnosis with Multi-Adversarial Domain Transfer Learning. Lubricants 2025, 13, 116. [Google Scholar] [CrossRef]
- Nguyen, T.H.; Hung, V.V.; Thinh, D.D.; Tran, T.T.; Hong, H.S. Generalized Simulation-Based Domain Adaptation Approach for Intelligent Bearing Fault Diagnosis. Arab. J. Sci. Eng. 2024, 49, 16941–16957. [Google Scholar] [CrossRef]
- Ma, Y.; Yan, X.; Jiang, D.; Chen, N. A multi-branch attention coupled convolutional domain adaptation network for bearing intelligent fault recognition under unlabeled sample scenarios. Appl. Soft Comput. J. 2025, 174, 113053. [Google Scholar]
- Qin, Z.; Zhang, Z.; Wu, Z.; Zhang, Q. Fault diagnosis method for rolling bearings under a small sample dataset based on improved WGAN-GP. Measurement 2025, 256, 118456. [Google Scholar] [CrossRef]

















| Reference | Year | Primary Focus | Signal Modality | Mechanism-Data Fusion | Engineering Constraints |
|---|---|---|---|---|---|
| [12] | 2023 | DL and TL | Vibration mainly | Purely data-driven | TL focused |
| [13] | 2023 | AI and DL for rotating machinery | Vibration mainly | Purely data-driven | Standard conditions assumed |
| [15] | 2022 | Small and imbalanced data diagnosis | Various | Purely data-driven | Small and imbalanced data focused |
| [16] | 2024 | Limitations of DL | Vibration mainly | Conceptual discussion | Data distribution shift discussed |
| [20] | 2023 | Motor current signature analysis | Current exclusively | Mechanism analysis focused | Ideal conditions assumed |
| This review | 2026 | Integrated physical-data engineering framework | Vibration and Current | Deep mechanism-data fusion | Cross-domain and few-shot adaptation |
| Fault Type | [36] | [39] | [40] | [41] | [42] | [43] |
|---|---|---|---|---|---|---|
| Outer Race Fault | ||||||
| Inner Race Fault | — | — | ||||
| Rolling Element Fault | — | — |
| Method | Robustness to Heavy Noise | Suitability for Non-Stationary Conditions | Hyperparameter Sensitivity | Computational Complexity | Best Engineering Application Scenario |
|---|---|---|---|---|---|
| STFT [55] | Low | Low | Low | Low | Stationary conditions with late-stage severe faults |
| WT [56] | Moderate | Moderate | High | Moderate | Moderate speed variations with transient impacts |
| CEEMD [59] | Moderate | High | Moderate | High | Offline analysis of strongly non-stationary signals |
| VMD [60] | High | Moderate | Very High | Moderate | Noisy environments with narrowband modulations |
| SST/SET/SSET [57,58] | Low | Excellent | Moderate | Very High | High SNR environments with drastic speed variations |
| Reference | Method | Signal Modality | Dataset Used | Reported Accuracy | Key Contribution |
|---|---|---|---|---|---|
| [78] | Time-Frequency Transformer | Time-Frequency Representation | SEU and ABLT-1A bearing dataset | 99.94% (SEU), 99.94% (ABLT-1A) | Novel Time–Frequency Representation Tokenizer |
| [79] | Diagnosisformer | Frequency domain signals | CWRU dataset and Self-built test rig | 99.84% (CWRU), 99.85% (Self) | Parallel Feature Fusion |
| [80] | Self-supervised Pretraining with Contrastive Learning | Vibration signals | FEMTO-ST and ABLT-1A datasets | >97.5% | Self-supervised Pretraining |
| [82] | Fractional Wavelet Denoising + CNN | Stator currents | Self-built induction motor test rig | 97.02% | Positive Unlabeled Learning |
| [84] | Multi-sensor information fusion deep ensemble learning network | Multi-sensor vibration signals | SLIET bearing dataset | 98.83% | Multi-sensor Weighted Fusion |
| [86] | GNN with Granger Causality Test | Time and frequency-domain features | CWRU and Paderborn datasets | 100% (CWRU), 96.51% (Paderborn) | Causal Graph Modeling |
| Reference | Method | Target Scenario | Quantitative Result | Key Contribution |
|---|---|---|---|---|
| [116] | Domain Adaptation Method Based on Joint Sliced Wasserstein Distance | Cross-speed/cross-load transfer | 94.48% (CWRU); 87.94% (JNU); 97.08% (MFPT); 79.04% (LZUT) | Conditional alignment |
| [118] | Domain Adaptation Network Based on Contrastive Learning | Variable working conditions | 96.49% (simulator); 99.84% (CWRU) | Contrastive separation |
| [121] | Unsupervised Multiple-Target Domain Adaptation | Cross-speed transfer for compound fault diagnosis | 90.88% (engineering cross-speed tasks) | Adversarial reinforcement |
| [124] | Source-Free Domain Adaptation Based on Label Reliability | Source-free cross-domain diagnosis | 96.78% (PU); +6.52% over DANN; +2.47% over GPLUE | Reliable pseudo-labeling |
| [127] | Conditional Distribution-Guided Adversarial Transfer Learning Network with Multi-Source Domains | Multi-source transfer across different machines | 92.64% (ablation-reported transfer tasks) | Source weighting |
| Methodological Category | Targeted Scenarios | Data Requirement | Physical Interpretability | Computational Cost | Primary Limitations and Failure Modes |
|---|---|---|---|---|---|
| Mechanism Models | Fault mechanism analysis; Virtual data generation | Low | High | High | Learning spurious correlations; Dataset-specific overfitting; High computational complexity. |
| Feature Extraction | Weak faults under strong noise; Stationary operating conditions | Low | Moderate | Low to Moderate | Energy dispersion; Frequency smearing; Noise amplification; Sensor placement dependent. |
| Machine Learning | Limited computational resources; Manual feature dependency | Moderate | Moderate | Low | Classifier bias; Overfitting to narrow distributions; Limited non-linear adaptability. |
| Deep Learning | Complex nonlinear features; Multi-source data fusion | High | Low | High | Learning spurious correlations; Dataset-specific overfitting; High computational complexity. |
| Data Augmentation and Meta-Learning | Data scarcity; Class imbalance; Few-shot adaptation | Low to Moderate | Low | High | Unrealistic sample generation; Bounded by original sample diversity; Negative transfer across tasks. |
| Transfer Learning | Varying operating conditions; Virtual-to-real discrepancies | Moderate | Low to Moderate | High | Class boundary drift; Minority-class dilution; Alignment to simulation biases. |
Disclaimer/Publisher’s Note: The statements, opinions and data contained in all publications are solely those of the individual author(s) and contributor(s) and not of MDPI and/or the editor(s). MDPI and/or the editor(s) disclaim responsibility for any injury to people or property resulting from any ideas, methods, instructions or products referred to in the content. |
© 2026 by the authors. Licensee MDPI, Basel, Switzerland. This article is an open access article distributed under the terms and conditions of the Creative Commons Attribution (CC BY) license.
Share and Cite
Wu, J.; Fu, M.; Fang, Y.; He, X.; Zhang, J. Bearing Fault Diagnosis in Electric Motors: A Structured Review of Recent Methods and Engineering Trends. Energies 2026, 19, 1717. https://doi.org/10.3390/en19071717
Wu J, Fu M, Fang Y, He X, Zhang J. Bearing Fault Diagnosis in Electric Motors: A Structured Review of Recent Methods and Engineering Trends. Energies. 2026; 19(7):1717. https://doi.org/10.3390/en19071717
Chicago/Turabian StyleWu, Jianwei, Minjie Fu, Youtong Fang, Xiangning He, and Jian Zhang. 2026. "Bearing Fault Diagnosis in Electric Motors: A Structured Review of Recent Methods and Engineering Trends" Energies 19, no. 7: 1717. https://doi.org/10.3390/en19071717
APA StyleWu, J., Fu, M., Fang, Y., He, X., & Zhang, J. (2026). Bearing Fault Diagnosis in Electric Motors: A Structured Review of Recent Methods and Engineering Trends. Energies, 19(7), 1717. https://doi.org/10.3390/en19071717

