Next Article in Journal
Dual-System Interactive Performance Optimization Strategy for Single-Winding Consequent-Pole Bearingless Permanent Magnet Synchronous Motors
Previous Article in Journal
Performance Study and Optimization of a Polygonal Automobile Exhaust Thermoelectric Generator with Embedded Protrusions
 
 
Font Type:
Arial Georgia Verdana
Font Size:
Aa Aa Aa
Line Spacing:
Column Width:
Background:
Article

Enhancing the Resilience of Distributed Energy Storage on Smart Highways: A System Dynamics Approach for Dynamic Maintenance Decision-Making

1
GuangXi Communication Design Group Co., Ltd., Nanning 530029, China
2
College of Civil Engineering, Fuzhou University, Fuzhou 350116, China
*
Author to whom correspondence should be addressed.
Energies 2026, 19(5), 1259; https://doi.org/10.3390/en19051259
Submission received: 24 December 2025 / Revised: 6 February 2026 / Accepted: 9 February 2026 / Published: 3 March 2026
(This article belongs to the Section D: Energy Storage and Application)

Abstract

The resilience of Intelligent Transportation Systems (ITSs) heavily relies on distributed Battery Energy Storage Systems (BESSs) deployed in harsh, unattended highway environments. Traditional maintenance strategies often fail to account for the dynamic feedback between battery aging, environmental stress, and maintenance response latency. This study proposes a system dynamics (SD) framework to evaluate and optimize the resilience of these critical power infrastructures. By modeling the nonlinear interactions among sensor data, controller logic, and remote discharge terminals, we simulate the system’s dynamic behavior over a 36-month lifecycle. The results reveal a critical “scalability threshold”: when battery pack quantity exceeds 40 units, the system’s self-healing time increases disproportionately, degrading resilience. Furthermore, the study identifies 384 V as the optimal “Resilience Topology Voltage”, offering the fastest recovery speed by balancing thermal stability with consistency management efficiency. These findings provide theoretical guidelines for configuring BESS capacity and optimizing remote maintenance protocols to ensure uninterrupted highway operations.

1. Introduction

With the advancement of smart grid technology, battery maintenance systems in highway scenarios are gaining increasing attention. Highway infrastructure is evolving into a digital network powered by sensors and edge computing. However, the reliability of this network is constrained by its “weakest link”: the distributed backup power systems. Unlike centralized power plants, highway BESS stations are geographically dispersed, unattended, and exposed to extreme weather, making “High Resilience”—the ability to recover quickly from disturbances—a critical operational goal. As a critical energy storage device, the battery plays an essential role in ensuring the normal operation of transportation infrastructure [1]. However, traditional battery maintenance methods face challenges such as inefficiency, high costs, and difficulty in maintenance, especially in the context of highways, where the infrastructure is widely dispersed and hard to access [2,3].
Current research primarily focuses on battery maintenance systems in fixed locations, while studies targeting the specific application scenario of highways are relatively scarce.
N. Kemal Ure [4] presented the development and hardware implementation of an autonomous battery maintenance mechatronic system that significantly extends the operating time of battery-powered small unmanned aerial vehicles (UAVs). Wu et al. [5] developed a reinforcement learning-based PM approach for optimal PM management of BESSs equipped with prognostic and health management capabilities. A multilevel PM framework was developed to generate PM action strategies that simultaneously consider cost, capacity, and reliability. K. W. See [6] analyzed the details of battery management systems (BMSs) in electric transportation and large-scale energy storage systems, especially in areas involving hazardous environments. The analysis covers the functional safety aspects applicable to BMSs and complies with relevant industry standards. A comprehensive assessment of components, architectures, risk reduction techniques and a failure mode analysis applicable to BMSs is also provided. The article further provides recommendations for safety design and performance optimization related to overall BMS integration.
KIM [7] proposed a new cloud-based battery condition monitoring and fault diagnosis platform for the large-scale Li-ion BESSs. The proposed cyber–physical platform incorporates the Internet of Things embedded in the battery modules and the cloud battery management platform.
System dynamics (SD), as a method for analyzing and simulating the dynamic behavior of complex systems, provides a new perspective for understanding battery operation and maintenance management [8]. Li et al. [9], using an SD model that incorporates the dynamic interactions between government, manufacturers, and consumers, investigated the effects of different subsidy schemes (an acquisition subsidy vs. a Research and Development (R&D) subsidy, as well as dynamic vs. static subsidies) on the EV industry and environmental protection. Yuen et al. [10] adopted SD to assess cross-border transportation infrastructure interconnection performance. Rafew et al. [11] proposed an SD model for predicting municipal solid waste generation, collection, treatment and landfill capacity by 2050 to analyze the need for municipal solid waste management in Khulna, a coastal city in Bangladesh. In addition, system dynamics has a wide range of applications in water pollution [12], offshore wind power [13], business management [14], coal utilization [15], etc. Current maintenance approaches are largely reactive or schedule-based, leading to either resource waste or risk accumulation. They often overlook the “Maintenance Lag”—the time delay between fault detection, signal transmission, and physical/remote action. In a coupled system, this lag can allow minor voltage inconsistencies to escalate into irreversible failures.
To address this, we apply system dynamics (SD). SD is uniquely suited for this problem because it models information feedback loops and delays. It allows us to simulate not just the battery chemistry but also the “system behavior” of the entire maintenance lifecycle under various stress conditions. It systematically reveals the nonlinear causal relationship between the battery health state, ambient temperature, maintenance behaviors, and failure risk. This modeling approach breaks through the limitation of traditional static analysis that cannot comprehensively reflect the system evolution law and is able to simulate the long-term impact of changes in operation and maintenance strategies on the overall system performance, providing a visualized and adjustable decision-support tool for the full lifecycle management of batteries.
Different from the existing data-driven prediction-based models, this study starts from the mechanism and internalizes the multi-factor coupling relationship into a feedback structure, which endows the model with strong explanatory ability and generalization potential. This method not only helps to achieve fault early warning and optimal resource deployment but also provides a theoretical basis for the sustainable evolution of intelligent operation and maintenance systems, filling the research gap of the lack of modeling tools for the long-term evolution law of intelligent maintenance technology at the system level. The improved model makes predictions closer to actual operating and maintenance conditions, providing a new insight for improving system performance [16].
This study expands existing research in battery energy storage and maintenance systems across three key dimensions. First, unlike traditional studies primarily focused on electrochemical degradation or health state prediction, this research explicitly incorporates maintenance response delays into the system dynamics framework. By establishing delay models between fault detection, remote command execution, and physical/virtual maintenance operations, this methodology reveals critical yet often overlooked drivers of system resilience in unmanned highway environments. Second, system dynamics simulations reveal nonlinear scaling thresholds in distributed battery O&M systems. Results indicate that when the number of battery banks exceeds a critical threshold (approximately 40 banks), system recovery time increases disproportionately, suggesting a resilience cliff rather than gradual degradation. This finding provides actionable guidance for the architectural design of highway battery stations and monitoring centers. Third, this study adopts a resilience-oriented evaluation perspective, prioritizing recovery time metrics such as voltage and capacity micro-balance duration as primary performance indicators. This shift the focus of attention away from static performance optimization to dynamic recovery capability, establishing a decision-support framework for configuring battery pack voltage and scale and maintenance strategies under real-world operational constraints. Collectively, these findings expand the application scope of system dynamics in energy storage maintenance—extending from descriptive analysis to strategic decision-making—effectively bridging the gap between long-term system behavior modeling and practical engineering deployment in smart highway infrastructure.

2. Methodology

The intelligent battery operation and maintenance system developed in this study primarily consists of three core modules: the integrated power operation and maintenance physical module, the battery detection module, and the remote battery operation and maintenance module (as shown in Figure 1). Centered around the battery, this system comprehensively manages the critical components of backup power sources. It continuously monitors changes in individual cell temperature, voltage, and internal resistance; dynamically balances the capacity of each unit within the battery pack; and periodically performs intelligent capacity calibration and discharge monitoring.
System dynamics analysis is a method that examines a system’s structure and dynamic behavior to understand the interactions and feedback mechanisms among its internal components [17]. This approach is particularly well-suited for analyzing system complexity, as it reveals the interconnections between subsystems and how these relationships influence the overall stability and performance of the system. In intelligent battery operation and maintenance systems, which involve multiple subsystems and widespread feedback mechanisms, system dynamics analysis becomes especially critical. By applying system dynamics methods, we can delve into the effects of delays within the system and simulate their impact on system performance by adjusting simulation time steps. This facilitates a more comprehensive understanding of the system’s dynamic characteristics, providing a theoretical foundation for its improvement. Therefore, applying system dynamics analysis to intelligent battery operation and maintenance systems enables a deeper comprehension of their operational mechanisms, offering theoretical support for future optimization. System resilience is defined as a system’s ability to restore functional performance within a specified timeframe after experiencing disturbances.
R = 1 T r e c 1 Δ P P 0
where
T r e c denotes the system recovery time, represented by the capacitor micro-balancing time or the remote maintenance response time;
Δ P represents the performance degradation of the system, quantified by capacity loss or voltage inconsistency within the battery pack;
P 0 denotes the initial system performance under normal operating conditions.

3. System Dynamics Model

3.1. System Boundary

Based on the analysis and consultation with experts and scholars in related fields regarding the intelligent battery operation and maintenance system for highways, this study identifies four main subsystems that constitute the system dynamics model: the operation and maintenance controller subsystem, the battery monitoring sensor subsystem, the remote discharge terminal subsystem, and the intelligent operation and maintenance cloud platform subsystem. These four subsystems interact with one another and form feedback loops, contributing to the system’s dynamic complexity.
1. Interaction between the Battery Sensor Subsystem and the Operation and Maintenance Controller Subsystem: The battery sensor subsystem serves as the primary data source for the intelligent operation and maintenance system, monitoring critical parameters such as battery voltage, temperature, and internal resistance in real time and transmitting this data to the operation and maintenance controller subsystem. The operation and maintenance controller evaluates the health and performance levels of the batteries based on the received data. Furthermore, when the sensor detects that the data exceeds predefined safety thresholds, the controller triggers alarms and initiates emergency response protocols, such as adjusting the battery charging mode or scheduling maintenance tasks. This feedback mechanism ensures that the system can promptly respond to potential battery issues, preventing failures and extending battery lifespan.
2. Interaction between the Operation and Maintenance Controller Subsystem and the Remote Discharge Terminal Subsystem: After analyzing the data from the battery sensors and considering the battery’s maintenance history, the operation and maintenance controller subsystem formulates specific maintenance plans and sends remote commands to the remote discharge terminal subsystem to execute these plans. The remote discharge terminal performs operations such as discharge testing, and the results are fed back to the operation and maintenance controller to assess the effectiveness of the maintenance measures and adjust future maintenance strategies. The bidirectional communication and execution of commands in this process demonstrate the dynamic regulation and feedback validation within the system.
3. Interaction between the Remote Discharge Terminal Subsystem and the Intelligent Operation and Maintenance Cloud Platform Subsystem: After completing the maintenance tasks, the remote discharge terminal subsystem uploads operational data (e.g., discharge curves and recovery times) to the intelligent operation and maintenance cloud platform. The cloud platform analyzes this data, generates performance reports and maintenance recommendations, and archives the information for future reference. Moreover, the cloud platform can optimize predictive models based on accumulated data, forecasting future battery performance degradation trends and potential maintenance windows. This information is then fed back to the operation and maintenance controller to refine operational strategies.
4. Comprehensive Feedback Loop of the Entire System: As shown in Figure 2, the subsystems described above not only interact locally but also form a closed feedback loop. From the battery sensors to the operation and maintenance controller, to the remote discharge terminal, and finally to the intelligent operation and maintenance cloud platform, each step involves collecting data, executing commands, and providing feedback. This creates a multi-layered, multidimensional network of interactions and feedback mechanisms. This comprehensive feedback loop across the entire system is crucial to enabling efficient and adaptive operation of the intelligent maintenance system.

3.2. Model Construction

In developing the system dynamics model for the intelligent battery operation and maintenance system, this study adopts the following key assumptions:
Assumption 1.
The aging rate of the battery is positively correlated with usage frequency and the depth of charge and discharge cycles [18,19].
Assumption 2.
Environmental temperature has a significant impact on battery performance [20,21]. Therefore, the model incorporates a temperature factor to simulate the real impact of temperature fluctuations on battery performance.
These assumptions form the foundation for modeling and simulating the dynamic behavior of the system, allowing for a more realistic representation of the factors influencing the performance and longevity of batteries in highway operation scenarios.

3.2.1. Causal Loop Diagram

Based on the causal relationships between the subsystems mentioned above, the causal loop diagram for the performance impact system of the intelligent battery operation and maintenance system is constructed, as shown in Figure 3.
Key Feedback Loops:
1. Battery Status → + Detection Function → + Edge Computing Function → + Alarm Function → + Communication Function → + Control Function → + Remote Maintenance Function → + Operation Controller Command → + Battery Capacity Verification and Discharge Status → + Terminal Status → + Remote Maintenance Function → + Battery Status**
This is a positive feedback loop. The battery’s status is monitored by the operation controller. If the detected values exceed alarm thresholds, the edge computing function performs calculations and triggers the alarm function, which then utilizes communication functions to notify relevant maintenance personnel. The personnel, through the remote maintenance system, send operational control instructions, prompting the battery to automatically enter capacity verification and discharge status. After the discharge process is complete, the terminal status is updated and fed back to the operation controller, thereby promoting the smooth operation of the battery.
2. Battery Status → + Detection Function → + Online Diagnostics and Real-time Monitoring Function → + Cloud Platform Alarm Function → + Alarm Function → + Communication Function → + Control Function → + Remote Maintenance Function → + Battery Status
This is another positive feedback loop. The real-time status of the battery is uploaded to the intelligent operation and maintenance cloud platform. When an alarm condition occurs, the platform activates the alarm function to send an alert to the operation controller. Upon receiving the alert, the controller uses communication functions to notify maintenance personnel, who then issue control instructions to repair the battery via remote maintenance. This cycle supports the optimal functioning of the battery.
These feedback loops illustrate how the system dynamically interacts across multiple components, continuously monitoring and maintaining battery performance through real-time detection, alerts, and remote control, ensuring the system’s effective and adaptive operation.

3.2.2. Flow Diagram

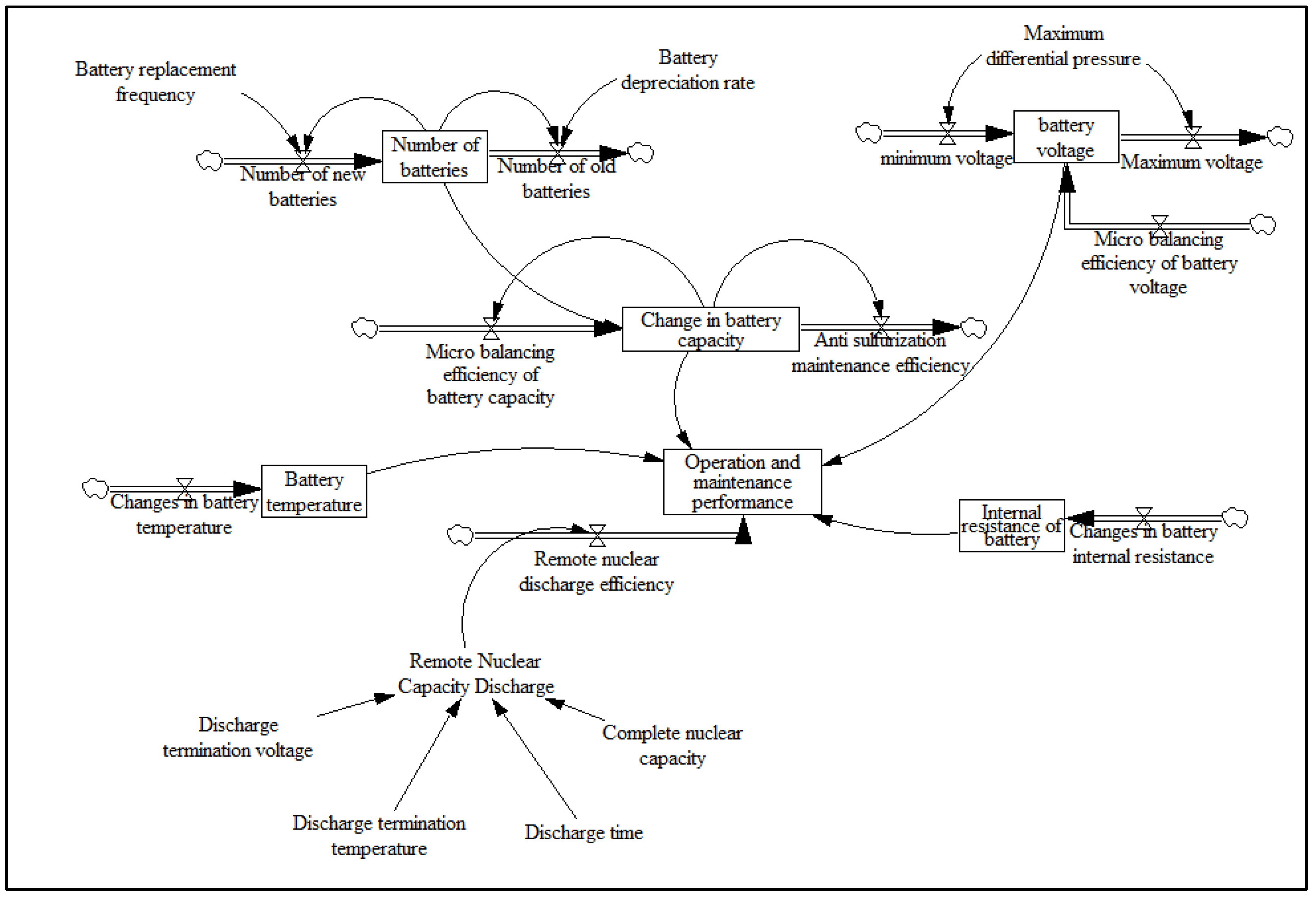
Based on the analysis of causal relationships and key feedback loops among the subsystems, combined with the performance management methods of the intelligent battery operation and maintenance system, the stock and flow diagram for the performance impact system of the intelligent battery operation and maintenance system is constructed, as illustrated in Figure 4.

3.2.3. Governing Equations

To rigorously quantify the dynamic behavior of the battery maintenance system, we formulated the relationships between the state variables and rate variables listed in Table 1 as a set of coupled differential equations. The system state at any time is determined by the integration of rate variables over time, governed by the following mathematical models.
Battery Quantity Dynamics: The number of active battery packs in the highway system is modeled as a stock variable, determined by the inflow of new batteries and the outflow of retired (old) batteries. The governing equation is
N b a t t = 0 t R n e w t R o l d t d t + N i n i t
where N b a t t represents the number of batteries (Variable 1 in Table 1); R n e w t is the installation rate of new batteries; and R o l d t is the number of old batteries (Variable 5), which is determined by the battery depreciation rate δ t (Variable 3):
R o l d t = N b a t t × δ t
Electrochemical Performance and Voltage Dynamics: The voltage stability is critical for system reliability. The battery voltage V t (Variable 6) is dynamically updated based on current fluctuations and internal resistance changes:
V t = 0 t I t × R i n t t d t + V r e f
The voltage consistency within the pack is monitored by the maximum differential pressure Δ V t (Variable 9), defined as the difference between the maximum and minimum cell voltages:
Δ V t = V m a x t V m i n t
Thermal and Aging Coupling: The system exhibits a positive feedback mechanism between internal resistance and temperature, creating a “Risk Accumulation Loop”. The battery temperature T t (Variable 13) is modeled as a function of ambient temperature T a m b and Joule heating generated by the total resistance:
T t = T a m b + k I 2 R i n t t + R c o n t a c t
The internal resistance of the battery R i n t t (Variable 15) increases over time due to aging and thermal stress. Its rate of change is governed by an Arrhenius-type equation:
d R i n t t d t = λ e E a R T t
where R c o n t a c t is the contact resistance, λ is the degradation coefficient, and E a is the activation energy. Capacity Decay and Maintenance Efficiency: The change in battery capacity C t (Variable 10) is nonlinear and governed by the natural aging factor α and the Resilience Restoration Function M t . The governing equation is
d C t d t = α f U s a g e β T t T r e f + γ M t
where M t represents the effectiveness of the maintenance system, specifically the micro-balancing efficiency (Variable 11). Note that M t incorporates a time delay τ , representing the remote maintenance response time:
M t = C o n t r o l L o g i c t τ
Equations (1)–(8) mathematically represent the feedback loops illustrated in the causal loop diagram (Figure 3) and correspond to the variables defined in Table 1.

4. Results

In this study, the capacitor micro-balancing time and remote maintenance response time are used as proxy indicators of system resilience, as a shorter recovery time directly corresponds to higher resilience.

4.1. Model Variables and Equations

Based on the stock and flow diagram of the performance impact system in the intelligent battery operation and maintenance system, the model variables are defined as follows: Table 1 outlines the 22 variables used in the model, which include 5 state variables, 6 rate variables, and 11 auxiliary variables.
This study estimates key parameters such as battery internal resistance and voltage based on the existing literature and preliminary experimental data [22,23]. Battery internal resistance data references research findings from the team led by Wu Hongbin [24]. Statistical methods were applied to analyze the large dataset, calculating mean values and coefficients of variation, with particular emphasis on examining the effects of temperature and service life on internal resistance. Regression analysis was employed to correct for these factors, thereby enhancing estimation accuracy. When constructing system flowchart parameters, the time-varying characteristics of certain variables within the intelligent battery operation and maintenance system must be fully considered. Therefore, parameter settings must synchronize with the dynamic changes in the model [25]. The variable equations influencing the performance of the intelligent battery operation and maintenance system model were constructed using the table function method, referencing the existing literature [26]. For variables exhibiting nonlinear relationships, their equations were similarly established through the table function method.
The key equations in the model are as follows:
(1)
Battery Count = INTEG (Number of Batteries per Pack × Number of Battery Packs, 30)
(2)
Battery Depreciation Rate = WITH LOOKUP (Time, [(0,0) − (36,1)])
(3)
Battery Voltage = INTEG (Current × Internal Resistance, 12 V)
(4)
Maximum Voltage Difference = Maximum Voltage − Minimum Voltage
(5)
Capacitance Change = ε T E l e c t r o d e   P l a t e   A r e a 4 π k E l e c t r o d e   P l a t e   A r e a
(6)
Battery Capacity Micro-Balancing Efficiency = T e r m i n a t i o n   V o l t a g e C u r r e n t   V o l t a g e T e r m i n a t i o n   T i m e   T e r m i n a t i o n   T e m p e r a t u r e C u r r e n t   T e m p e r a t u r e T e r m i n a t i o n   T i m e
(7)
Battery Internal Resistance = INTEG (Current Change/Voltage Change, 4500 μΩ)
(8)
Complete Capacity Verification = INTEG (Constant Discharge Current × Discharge Termination Time, 100)
* The battery retains its open-circuit voltage in the absence of current flow, owing to its inherent electrochemical potential. This is accounted for in the model as an initial voltage parameter.

4.1.1. Parameter Setting

Historical operational data used for model calibration was sourced from the Guangxi Highway Battery Operation and Maintenance System (2022–2023). This dataset contains continuous records of temperature, voltage, discharge curves, and internal resistance values. Based on these operational data and literature references [27,28], we employed nonlinear least squares calibration for key parameters—such as battery charge/discharge cycle count and temperature response characteristics—to minimize the error between the model outputs and observed values. System dynamics simulations were conducted using VensimPLE 6.3. A special note regarding the simulation time step selection: This simulation employs a one-month time step over a 36-month duration. While acknowledging that electrochemical reactions and thermal runaway events occur on millisecond to second timescales, the primary objective of this study is long-term strategic maintenance decision-making rather than real-time circuit protection. Short-term transient faults (e.g., thermal runaway and short circuits) are handled in real-time by the local hardware battery management systems (BMS). This system dynamics model aggregates such high-frequency behaviors into macro-level reliability trends to evaluate how maintenance resource allocation impacts system resilience over its lifecycle. Consequently, the monthly time step is both sufficient and appropriate for capturing capacity degradation evolution and the delayed effects of remote maintenance logistics. The initial model parameter settings are listed in Table 2.

4.1.2. Parameter Sensitivity Analysis

To identify parameters with significant influence on model predictions, we conducted a sensitivity analysis using VensimPLE software. The sensitivity of each parameter was assessed by calculating its Pearson correlation coefficient. The sensitivity analysis results are summarized as follows: according to the analysis in Table 3, the Pearson correlation coefficients for battery quantity, battery voltage, and battery negative electrode temperature all exceed 0.8. This indicates that these three parameters are key drivers affecting the performance of the intelligent battery operation and maintenance system.

4.2. Simulation and Analysis

According to the proposed resilience formula, shorter recovery times and lower performance losses correspond to higher system resilience. Therefore, subsequent analysis will focus on metrics related to recovery time, which directly reflect changes in resilience. To validate the accuracy of the simulation model, we performed model verification using historical operational data collected from the intelligent battery operation and maintenance system. The specific methods include: manually collecting actual operational data (such as battery lifespan, failure rates, etc.) and comparing the model’s predicted values with the recorded data. Statistical methods were employed to assess deviations between model predictions and actual data, while sensitivity analysis was conducted on all input parameters to identify those most influential on model outputs. Cross-validation techniques were applied to partition data into training and test sets, ensuring the model’s generalization capability on unseen data. This approach facilitates verification of the model’s robustness and predictive accuracy across different data subsets.

4.2.1. Battery Pack Quantity

Simulation results reveal a nonlinear threshold phenomenon rather than a linear degradation trend. When the number of battery packs exceeds a critical threshold, recovery time increases disproportionately, indicating a collapse in system resilience. The performance of the smart battery operation and maintenance system, as measured by capacitor micro-balance time, fluctuates with the number of battery packs. Based on the simulation results of the system dynamics model shown in Figure 5, remote maintenance time exhibits different trends depending on the number of battery packs.
For 30 to 40 battery groups, the capacitor micro-balancing time is relatively short. As the number of battery groups increases, maintenance time shows only a slight increase. When the number of battery groups reaches 50, capacitor micro-balancing maintenance time significantly extends, with average maintenance exceeding 2 h. This indicates that when the number of battery groups is between 30 and 40, the remote maintenance capability of the intelligent battery operation and maintenance system is highly efficient. However, when it exceeds 50 battery groups, maintenance efficiency slightly declines. Based on these findings and actual operational conditions in highway distribution rooms, it is recommended to establish two maintenance monitoring centers when battery groups exceed 50. This approach effectively distributes maintenance workload and enhances overall system O&M efficiency. This indicates that when surpassing a critical scale threshold, the system exhibits elastic collapse phenomena.

4.2.2. Battery Pack Voltage

Based on the system dynamics model simulation results shown in Figure 6, the performance impact indicator for the intelligent battery operation and maintenance system is the voltage micro-balancing time. The trends in Figure 6 can be observed.
When the battery pack voltage is within the 192–288 V range, the voltage balancing time gradually increases as voltage rises, averaging approximately 1.5 h, which is considered moderate. At 384 V, the balancing time significantly shortens to about 1.2 h, representing a lower level. If the voltage is further increased to 480 V, the balancing time extends again to approximately 2 h, indicating a higher level. This demonstrates that at low voltages, increased current leads to higher thermal stress and slower balancing speeds. Conversely, at high voltages, balancing complexity and consistency management overhead increase. Thus, the intermediate voltage level offers an optimal balance point. Voltage balancing time reaches its minimum around 384 V, indicating that the performance of the intelligent battery operation and maintenance system may be optimized at this voltage level. In practical road vehicle battery applications, pack voltages typically exceed 192 V. When voltage differences occur within the pack, the micro-balancing process becomes relatively time-consuming and slow. This process helps ensure stable cell capacity while minimizing overall pack capacity variation, thereby extending battery lifespan. Simulation results confirm that higher pack voltages require longer micro-balancing times, consistent with real-world observations. The balancing voltage corresponds to a local maximum of system resilience.

4.2.3. Battery Negative Terminal Temperature

By comprehensively evaluating battery internal resistance and contact resistance metrics, the impact of negative electrode temperature on the performance of the smart battery operation and maintenance system was assessed. As shown in Figure 7, both excessively high and excessively low negative electrode temperatures significantly affect the system’s remote maintenance timeliness.
Figure 7 presents actual test results under discharge conditions, showing that the increase in battery contact resistance aligns with the conclusions drawn from the system simulation.

4.3. Model Validation

To validate the accuracy and reliability of the proposed system dynamics model, this study utilized the historical operational data collected from the highway battery system described in Section 4.1.1.
Data collected in 2022 were used for model calibration, while data from 2023 were reserved for independent validation to evaluate the model’s ability to reproduce system behavior under future operating conditions.
The performance of the model was evaluated using the Root Mean Square Error (RMSE) and the Coefficient of Determination ( R 2 ), defined as follows:
RMSE: A measure of the difference between the predicted value and the actual value, which more intuitively reflects the magnitude of the error, given by the following equation [29]:
R M S E = 1 n i = 1 n ( y i y ^ i ) 2
where n is the total number of samples, y i is the true value of the ith sample, and y ^ i is the predicted value of the ith sample.
Coefficient of Determination (R2): Measures the effectiveness of the model fit; the closer the R2 value is to 1, the better the model fits the data. The formula is as follows:
R 2 = 1 S S r e s S S t o t
where S S r e s denotes the residual sum of squares, i.e., the sum of squares of the differences between actual and predicted values, and S S t o t denotes the total sum of squares, i.e., the sum of squares of the differences between actual and mean values.
These indicators ensure a comprehensive validation of the model, and the specific results are shown in Table 4, which shows that the model fits well.

4.4. Proposed Dynamic Maintenance Strategy

Based on the simulation results regarding scale, voltage, and temperature, we propose a three-tiered maintenance strategy for highway infrastructure (Table 5).
The simulation data (Figure 5) clearly indicates that “Phase III” scenarios suffer from a resilience cliff. Therefore, adopting a static strategy for all scenarios leads to inefficiency. This matrix provides a lookup-table approach for engineers to dynamically switch operation modes based on real-time system states.

4.5. Economic and Sustainability Implications

Although this simulation study focuses on technical resilience, its findings hold significant economic implications for highway operators. OPEX Reduction: By identifying the “scalability threshold” (40 battery sets), operators can avoid falling into the trap of “over-maintenance”. Adopting a decentralized strategy for large-scale sites is projected to reduce redundant data transmission costs and server load by 20–30%. Extended Lifecycle: The 384 V “golden topology” structure effectively mitigates thermal stress. Based on reduced battery degradation rates in the model, even a 10% increase in battery lifespan could delay replacement CAPEX by 3–4 years. Sustainability: Optimized remote discharge technology reduces field maintenance requirements. Given highways’ dispersed nature, this substantially lowers the carbon footprint associated with maintenance vehicle logistics. Research findings indicate that maintenance efficiency is not only dependent on battery health but is also significantly constrained by system-level operational delays—a factor often underestimated in centralized highway energy systems.

5. Conclusions

This study employs a system dynamics approach to thoroughly investigate the performance and resilience of intelligent battery maintenance systems in highway scenarios. By establishing a feedback interaction model linking battery aging, environmental conditions, maintenance delays, and system scale, this framework dynamically reveals how maintenance strategies influence long-term system behavior. Simulation results indicate that system scale decisively impacts maintenance efficiency and resilience: the intelligent maintenance system operates efficiently with short recovery times when the number of battery packs remains between 30 and 40.
However, recovery times increase sharply beyond this range, revealing a scalability threshold where centralized maintenance architecture fails. Battery pack voltage emerges as another critical factor affecting system performance. Research reveals that micro-balancing time does not decrease monotonically with increasing voltage; instead, an intermediate voltage level achieves an optimal balance between thermal stress and balancing complexity. In typical highway applications, a battery pack voltage of approximately 384 V yields the shortest recovery time, providing the optimal configuration for enhancing system resilience. Battery contact resistance significantly influences negative electrode temperature, thereby affecting maintenance response time. Contact resistance fluctuations are typically caused by uneven installation forces, which induce localized temperature spikes and accelerate performance degradation.
Therefore, continuous remote monitoring of terminal temperatures is crucial for early fault detection and preventive maintenance. Validation using historical operational data demonstrates that the proposed system dynamics model accurately captures long-term trends in battery performance and maintenance response patterns. Although deviations occur under extreme temperature conditions, the model remains a reliable decision-support tool for strategic maintenance planning. Future research will focus on optimizing temperature-dependent electrochemical mechanisms and extending the framework to incorporate cybersecurity risks and diverse battery chemistries.

Author Contributions

Conceptualization, Y.Y.; methodology, Y.Y.; software, Y.Y.; validation, Y.Y.; formal analysis, Y.Y.; investigation, Y.Y.; resources, Y.Y.; data curation, Y.Y.; writing—original draft preparation, X.P.; writing—review and editing, X.P.; visualization, X.P.; supervision, X.P.; project administration, X.P.; funding acquisition, Y.Y. All authors have read and agreed to the published version of the manuscript.

Funding

This research received no external funding. The APC was funded by Yanqun Yang.

Data Availability Statement

Data sharing is restricted due to privacy/ethical concerns.

Conflicts of Interest

Author Xiaochun Peng was employed by GuangXi Communication Design Group Co., Ltd. The remaining authors declare that the research was conducted in the absence of any commercial or financial relationships that could be construed as a potential conflict of interest.

References

  1. Olabi, A.; Wilberforce, T.; Sayed, E.T.; Abo-Khalil, A.G.; Maghrabie, H.M.; Elsaid, K.; Abdelkareem, M.A. Battery energy storage systems and SWOT (strengths, weakness, opportunities, and threats) analysis of batteries in power transmission. Energy 2022, 254, 123987. [Google Scholar] [CrossRef]
  2. Shahjalal, M.; Shams, T.; Islam, M.E.; Alam, W.; Modak, M.; Hossain, S.B.; Ramadesigan, V.; Ahmed, M.R.; Ahmed, H.; Iqbal, A. A review of thermal management for Li-ion batteries: Prospects, challenges, and issues. J. Energy Storage 2021, 39, 102518. [Google Scholar] [CrossRef]
  3. Ntombela, M.; Musasa, K.; Moloi, K. A comprehensive review for battery electric vehicles (BEV) drive circuits technology, operations, and challenges. World Electr. Veh. J. 2023, 14, 195. [Google Scholar] [CrossRef]
  4. Ure, N.K.; Chowdhary, G.; Toksoz, T.; How, J.P.; Vavrina, M.A.; Vian, J. An automated battery management system to enable persistent missions with multiple aerial vehicles. IEEE/ASME Trans. Mechatron. 2014, 20, 275–286. [Google Scholar]
  5. Wu, Q.; Feng, Q.; Ren, Y.; Xia, Q.; Wang, Z.; Cai, B. An intelligent preventive maintenance method based on reinforcement learning for battery energy storage systems. IEEE Trans. Ind. Inform. 2021, 17, 8254–8264. [Google Scholar] [CrossRef]
  6. See, K.; Wang, G.; Zhang, Y.; Wang, Y.; Meng, L.; Gu, X.; Zhang, N.; Lim, K.; Zhao, L.; Xie, B. Critical review and functional safety of a battery management system for large-scale lithium-ion battery pack technologies. Int. J. Coal Sci. Technol. 2022, 9, 36. [Google Scholar] [CrossRef]
  7. Kim, T.; Makwana, D.; Adhikaree, A.; Vagdoda, J.S.; Lee, Y. Cloud-based battery condition monitoring and fault diagnosis platform for large-scale lithium-ion battery energy storage systems. Energies 2018, 11, 125. [Google Scholar] [CrossRef]
  8. Meng, H.; Liu, X.; Xing, J.; Zio, E. A method for economic evaluation of predictive maintenance technologies by integrating system dynamics and evolutionary game modelling. Reliab. Eng. Syst. Saf. 2022, 222, 108424. [Google Scholar] [CrossRef]
  9. Li, Y.; Liang, C.; Ye, F.; Zhao, X. Designing government subsidy schemes to promote the electric vehicle industry: A system dynamics model perspective. Transp. Res. Part A Policy Pract. 2023, 167, 103558. [Google Scholar]
  10. Yuan, H.; Yang, B. System dynamics approach for evaluating the interconnection performance of cross-border transport infrastructure. J. Manag. Eng. 2022, 38, 04022008. [Google Scholar] [CrossRef]
  11. Rafew, S.; Rafizul, I.M. Application of system dynamics model for municipal solid waste management in Khulna city of Bangladesh. Waste Manag. 2021, 129, 1–19. [Google Scholar] [CrossRef]
  12. Pásková, M.; Štekerová, K.; Zanker, M.; Lasisi, T.T.; Zelenka, J. Water pollution generated by tourism: Review of system dynamics models. Heliyon 2024, 10, e23824. [Google Scholar] [CrossRef]
  13. Shah, K.A.; Meng, F.; Li, Y.; Nagamune, R.; Zhou, Y.; Ren, Z.; Jiang, Z. A synthesis of feasible control methods for floating offshore wind turbine system dynamics. Renew. Sustain. Energy Rev. 2021, 151, 111525. [Google Scholar] [CrossRef]
  14. Sánchez-García, J.Y.; Núñez-Ríos, J.E.; López-Hernández, C.; Rodríguez-Magaña, A. Modeling organizational resilience in SMEs: A system dynamics approach. Glob. J. Flex. Syst. Manag. 2023, 24, 29–50. [Google Scholar] [CrossRef]
  15. Baskoro, F.R.; Takahashi, K.; Morikawa, K.; Nagasawa, K. System dynamics approach in determining coal utilization scenario in Indonesia. Resour. Policy 2021, 73, 102209. [Google Scholar] [CrossRef]
  16. Chen, Y.; Wu, T.; Ma, X.; Wang, J.; Peng, R.; Yang, L. System maintenance optimization under structural dependency: A dynamic grouping approach. IEEE Syst. J. 2024, 18, 1605–1616. [Google Scholar] [CrossRef]
  17. Restrepo-Tamayo, L.M.; Gasca-Hurtado, G.P.; Valencia-Calvo, J. Simulation of Software Development Team Productivity Incorporating Social and Human Factors: A System Dynamics Model. IEEE Access 2025, 13, 24604–24621. [Google Scholar] [CrossRef]
  18. Park, S.-J.; Song, Y.-W.; Kang, B.-S.; Kim, W.-J.; Choi, Y.-J.; Kim, C.; Hong, Y.-S. Depth of discharge characteristics and control strategy to optimize electric vehicle battery life. J. Energy Storage 2023, 59, 106477. [Google Scholar] [CrossRef]
  19. Sun, B.; Zhang, C.; Xu, Z.; Liu, S.; Yang, Q. Ultrasonic diagnosis of the nonlinear aging characteristics of lithium-ion battery under high-rate discharge conditions. J. Power Sources 2023, 567, 232921. [Google Scholar] [CrossRef]
  20. Chen, S.; Wei, X.; Zhang, G.; Wang, X.; Zhu, J.; Feng, X.; Dai, H.; Ouyang, M. All-temperature area battery application mechanism, performance, and strategies. Innovation 2023, 4, 100465. [Google Scholar] [CrossRef] [PubMed]
  21. Hasan, H.A.; Togun, H.; Abed, A.M.; Biswas, N.; Mohammed, H.I. Thermal performance assessment for an array of cylindrical Lithium-Ion battery cells using an Air-Cooling system. Appl. Energy 2023, 346, 121354. [Google Scholar] [CrossRef]
  22. Bao, Y.; Dong, W.; Wang, D. Online internal resistance measurement application in lithium ion battery capacity and state of charge estimation. Energies 2018, 11, 1073. [Google Scholar] [CrossRef]
  23. Zhao, S.; Wu, F.; Yang, L.; Gao, L.; Burke, A.F.J.E.C. A measurement method for determination of dc internal resistance of batteries and supercapacitors. Electrochem. Commun. 2010, 12, 242–245. [Google Scholar] [CrossRef]
  24. G, X.; Wu, H.; Zhao, B.; Zhang, X. Simulation Study on the Whole Process of Battery Charging and Discharging Management. J. Electron. Meas. Instrum. 2014, 28, 843–849. [Google Scholar]
  25. Rao, N.R.; Chitra, A.; Krishnachaitanya, D.; Greer, M.A. A Novel Nonlinear Time-dependent Hazard Extended Intelligent Reliability Prediction Approach for Electric Vehicle Motor Controller. IEEE Access 2025, 13, 30505–30522. [Google Scholar] [CrossRef]
  26. Kaiser, R. Optimized battery-management system to improve storage lifetime in renewable energy systems. J. Power Sources 2007, 168, 58–65. [Google Scholar] [CrossRef]
  27. Balasingam, B.; Ahmed, M.; Pattipati, K. Battery management systems—Challenges and some solutions. Energies 2020, 13, 2825. [Google Scholar] [CrossRef]
  28. Gabbar, H.A.; Othman, A.M.; Abdussami, M.R. Review of battery management systems (BMS) development and industrial standards. Technologies 2021, 9, 28. [Google Scholar] [CrossRef]
  29. Ćalasan, M.; Aleem, S.H.A.; Zobaa, A.F. On the root mean square error (RMSE) calculation for parameter estimation of photovoltaic models: A novel exact analytical solution based on Lambert W function. Energy Convers. Manag. 2020, 210, 112716. [Google Scholar] [CrossRef]
Figure 1. Architecture diagram of intelligent battery operation and maintenance system.
Figure 1. Architecture diagram of intelligent battery operation and maintenance system.
Energies 19 01259 g001
Figure 2. Subsystem composition diagram.
Figure 2. Subsystem composition diagram.
Energies 19 01259 g002
Figure 3. Causal relationship diagram of battery sensor subsystem.
Figure 3. Causal relationship diagram of battery sensor subsystem.
Energies 19 01259 g003
Figure 4. Performance impact system flowchart of intelligent operation and maintenance system for batteries.
Figure 4. Performance impact system flowchart of intelligent operation and maintenance system for batteries.
Energies 19 01259 g004
Figure 5. Micro-balancing time of capacitors with different battery quantities.
Figure 5. Micro-balancing time of capacitors with different battery quantities.
Energies 19 01259 g005
Figure 6. Micro-balancing time of different battery pack voltages.
Figure 6. Micro-balancing time of different battery pack voltages.
Energies 19 01259 g006
Figure 7. Actual experimental results of increasing contact resistance leading to an increase in negative pole temperature.
Figure 7. Actual experimental results of increasing contact resistance leading to an increase in negative pole temperature.
Energies 19 01259 g007
Table 1. Model variables table.
Table 1. Model variables table.
NumberVariableVariable TypeVariable Units
1Number of batteriesState variableJoint
2Battery replacement frequencyAuxiliary variableJoint/times
3Battery depreciation rateAuxiliary variable-
4Number of new batteriesRate variableJoint
5Number of old batteriesRate variableJoint
6Battery voltageState variableV
7Minimum voltageAuxiliary variableV
8Maximum voltageAuxiliary variableV
9Maximum differential pressureRate variableV
10Change in battery capacityRate variableF
11Micro-balancing efficiency of battery capacityAuxiliary variableF/times
12Anti-sulfurization maintenance efficiencyAuxiliary variable
13Battery temperatureState variable°C
14Battery temperature variationRate variable°C/h
15Internal resistance of batteryState variable
16Change in battery internal resistanceRate variablemΩ/h
17Operation and maintenance performanceState variable
18Remote verified
Capacity discharge
Auxiliary variable
19Discharge termination voltageAuxiliary variableV
20Discharge termination temperatureAuxiliary variable°C
21Discharge termination timeAuxiliary variableh
22Complete verified capacityAuxiliary variableF
Table 2. Initial values of model parameters.
Table 2. Initial values of model parameters.
ParameterUnitsInitial Value
Number of battery packsPack30
Internal resistance of individual batteryμΩ4500
Contact resistance of a single batteryμΩ1000
Complete verified capacityAH100
Battery pack voltageV384
Battery replacement frequencyJoint/times3
Battery depreciation rate-10%
Discharge termination voltageV323
Discharge currentA10
Discharge termination timeh10
Ambient temperature°C25
Table 3. Sensitivity analysis of various parameters.
Table 3. Sensitivity analysis of various parameters.
ParameterPearson Correlation
Number of batteries0.93
Degree of battery aging0.45
Ambient temperature0.50
Internal resistance of battery0.53
Battery voltage0.83
Battery negative pole temperature0.98
Complete verified capacity0.63
Table 4. Statistical results of predicted and actual data.
Table 4. Statistical results of predicted and actual data.
RMSER2
Capacitor micro-balancing time (related to the number of batteries)0.1310.973
Voltage micro-balancing time (related to voltage level)0.1190.941
Remote operation and maintenance time (related to battery negative pole temperature)0.1210.703
Table 5. Recommended dynamic maintenance protocols.
Table 5. Recommended dynamic maintenance protocols.
Scenario TypeCondition TriggerControl StrategyResource Allocation
Phase I: StableBattery Qty < 30, voltage < 288 VRegular micro-balancing every 30 days.Low bandwidth, cloud-based computing.
Phase II: AlertBattery Qty 30–40, voltage ~384 VTrigger maintenance when SRT > 1.5 h.Moderate bandwidth, hybrid control.
Phase III: CriticalBattery Qty > 40 or temp deviation > 5 °CReal-time edge control; prioritize thermal management over capacity.Dedicated edge server, immediate response.
Disclaimer/Publisher’s Note: The statements, opinions and data contained in all publications are solely those of the individual author(s) and contributor(s) and not of MDPI and/or the editor(s). MDPI and/or the editor(s) disclaim responsibility for any injury to people or property resulting from any ideas, methods, instructions or products referred to in the content.

Share and Cite

MDPI and ACS Style

Peng, X.; Yang, Y. Enhancing the Resilience of Distributed Energy Storage on Smart Highways: A System Dynamics Approach for Dynamic Maintenance Decision-Making. Energies 2026, 19, 1259. https://doi.org/10.3390/en19051259

AMA Style

Peng X, Yang Y. Enhancing the Resilience of Distributed Energy Storage on Smart Highways: A System Dynamics Approach for Dynamic Maintenance Decision-Making. Energies. 2026; 19(5):1259. https://doi.org/10.3390/en19051259

Chicago/Turabian Style

Peng, Xiaochun, and Yanqun Yang. 2026. "Enhancing the Resilience of Distributed Energy Storage on Smart Highways: A System Dynamics Approach for Dynamic Maintenance Decision-Making" Energies 19, no. 5: 1259. https://doi.org/10.3390/en19051259

APA Style

Peng, X., & Yang, Y. (2026). Enhancing the Resilience of Distributed Energy Storage on Smart Highways: A System Dynamics Approach for Dynamic Maintenance Decision-Making. Energies, 19(5), 1259. https://doi.org/10.3390/en19051259

Note that from the first issue of 2016, this journal uses article numbers instead of page numbers. See further details here.

Article Metrics

Back to TopTop