ANFIS-Based Controller and Associated Cybersecurity Issues with Hybrid Energy Storage Used in EV-Connected Microgrid System
Abstract
1. Introduction
- An ANFIS-based hierarchical control scheme is developed for HESS equipped with a solar PV and EV-connected DC microgrid system.
- The performance of the proposed ANFIS controller is compared with that of the conventional PI controller and a traditional Fuzzy Logic controller (FLC) for HESS.
- The cybersecurity vulnerability of ANFIS-controlled HESS is systematically investigated by modeling and applying FDI and DoS attacks on critical measurement and control signals within the DC microgrid.
- A qualitative and performance-oriented analysis is conducted to demonstrate how cyber-attacks disrupt the intended power-sharing mechanism between the battery and supercapacitor.
2. Problem Statement
3. Proposed ANFIS Controller for Hybrid Energy Storage System
3.1. ANFIS Controller Description
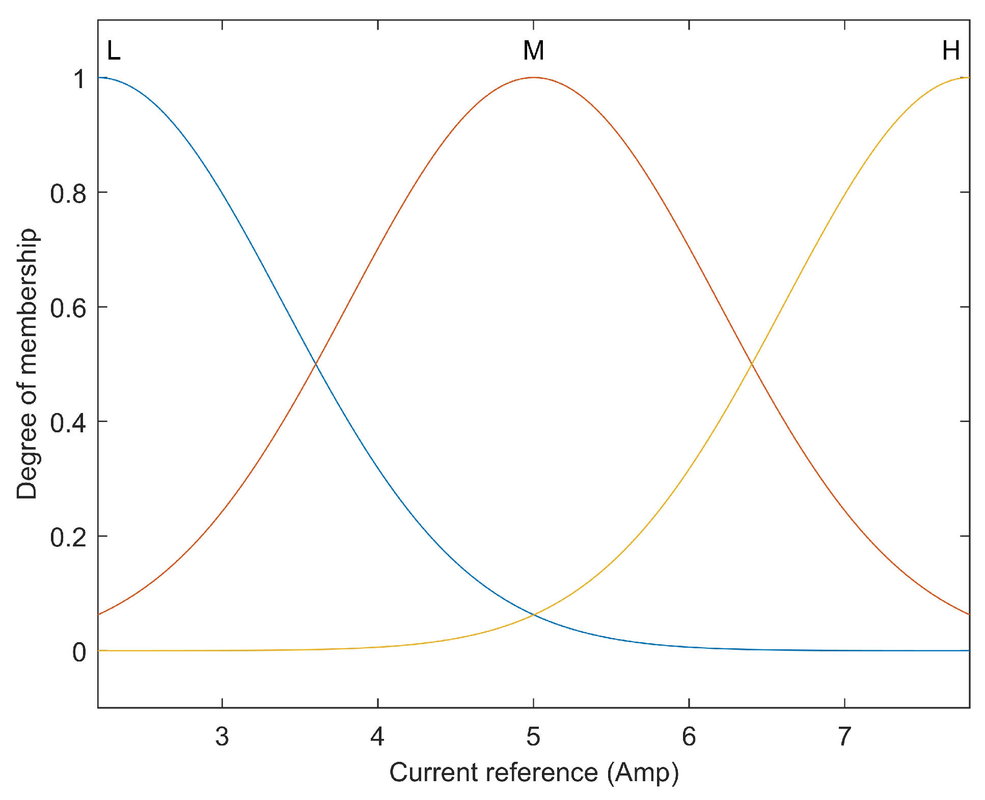
3.1.1. Outer Voltage-Loop ANFIS Controller (SISO)
3.1.2. Current Reference Decomposition Using LPF
3.1.3. Inner Current-Loop ANFIS Controllers (MISO)
3.1.4. PWM and Converter Interface
3.2. PI Controller Description
3.3. Fuzzy Logic Controller Description
4. Simulation Results and Discussion on Performance of Controllers
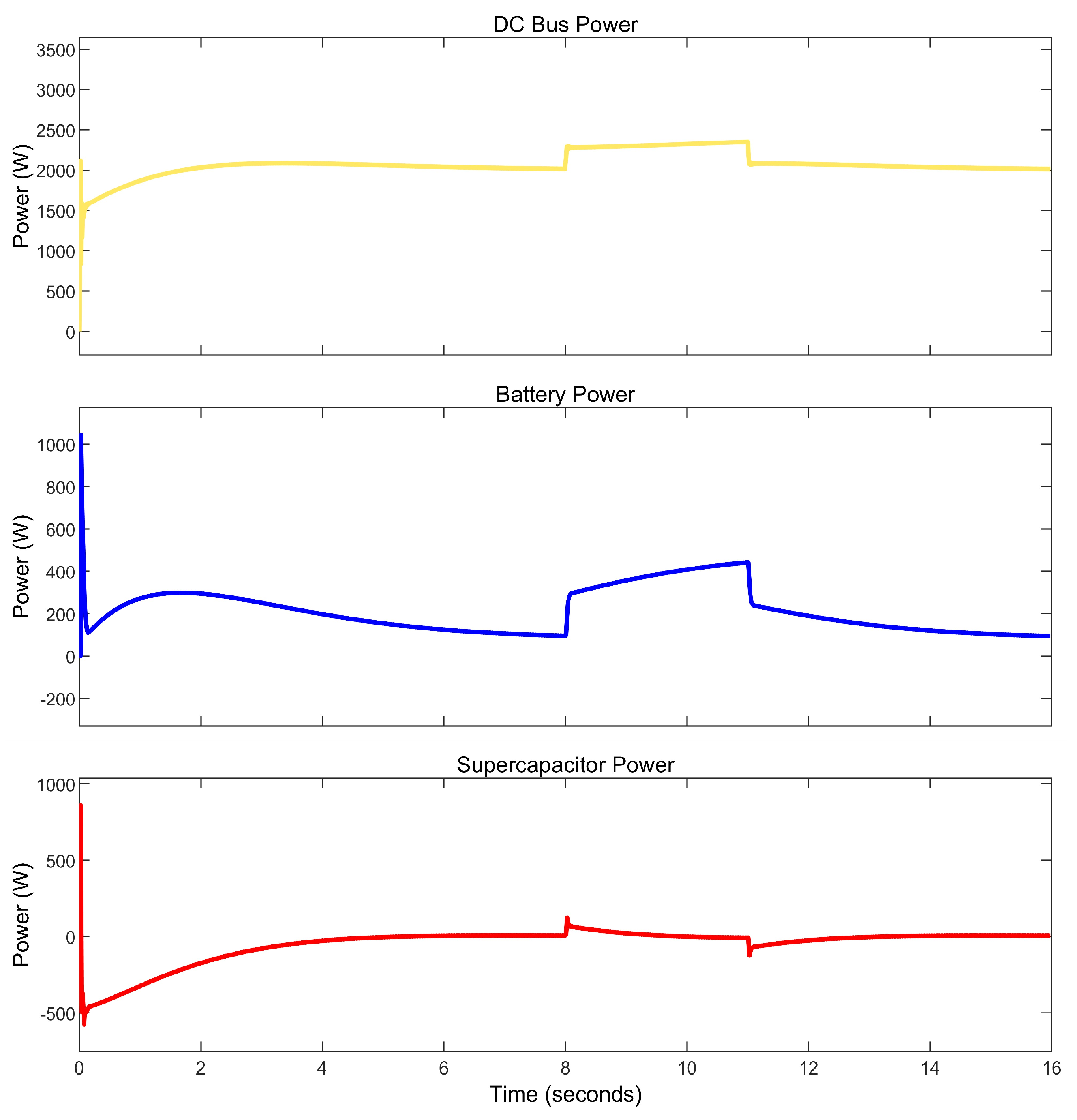
4.1. DC-Bus Voltage and Power Response
4.2. Battery Voltage and Power Response
4.3. Supercapacitor Voltage and Power Response
4.4. Quantitative Performance Comparison
4.5. Discussion
5. Cybersecurity Issues with ANFIS Controller for HESS
5.1. How Cyber-Attack Happens in ANFIS Controller
5.2. Mathematical Modeling of Considered Cyber-Attacks
5.2.1. FDI Attack on DC-Bus Voltage (Vload)
5.2.2. DoS Attack on Supercapacitor Duty Cycle (dsc)
5.3. Assumptions and Scope of Analysis
- The attacker has access to the communication channels carrying measurements or control signals.
- The physical components of the DC microgrid remain uncompromised.
- Cyber-attacks affect only information signals and do not alter system parameters.
- The analysis focuses solely on performance degradation due to cyber-attacks, and no detection or mitigation strategies are considered.
6. Simulation Results and Discussion on Cyber-Attack Impacts on ANFIS Controller
6.1. Impact of FDI Attack
6.2. Impact of DoS Attack
7. Conclusions
Author Contributions
Funding
Data Availability Statement
Acknowledgments
Conflicts of Interest
References
- Peterson, S.B.; Michalek, J.J. Cost-Effectiveness of Plug-in Hybrid Electric Vehicle Battery Capacity and Charging Infrastructure Investment for Reducing US Gasoline Consumption. Energy Policy 2013, 52, 429–438. [Google Scholar] [CrossRef]
- Arefin, A.A.; Meraj, S.T.; Lipu, M.S.H.; Rahman, M.S.; Rahman, T.; Hasan, K.; Sarker, M.R.; Muttaqi, K.M. Societal, Environmental, and Economic Impacts of Electric Vehicles towards Achieving Sustainable Development Goals. Results Eng. 2025, 27, 107060. [Google Scholar] [CrossRef]
- IEA. Global EV Outlook 2024; IEA: Paris, France, 2024; Available online: https://www.iea.org/reports/global-ev-outlook-2024 (accessed on 25 December 2025).
- Roy, P.; Ilka, R.; He, J.; Liao, Y.; Cramer, A.M.; Mccann, J.; Delay, S.; Coley, S.; Geraghty, M.; Dahal, S. Impact of Electric Vehicle Charging on Power Distribution Systems: A Case Study of the Grid in Western Kentucky. IEEE Access 2023, 11, 49002–49023. [Google Scholar] [CrossRef]
- Deb, S.; Tammi, K.; Kalita, K.; Mahanta, P. Impact of Electric Vehicle Charging Station Load on Distribution Network. Energies 2018, 11, 178. [Google Scholar] [CrossRef]
- Ashok Kumar, A.; Amutha Prabha, N. A Comprehensive Review of DC Microgrid in Market Segments and Control Technique. Heliyon 2022, 8, e11694. [Google Scholar] [CrossRef]
- Lasseter, R.H. Smart Distribution: Coupled Microgrids. Proc. IEEE 2011, 99, 1074–1082. [Google Scholar] [CrossRef]
- Mohan, H.M.; Dash, S.K. Renewable Energy-Based DC Microgrid with Hybrid Energy Management System Supporting Electric Vehicle Charging System. Systems 2023, 11, 273. [Google Scholar] [CrossRef]
- Alrubaie, A.J.; Salem, M.; Swadi, M.; Yahya, K.; Kamarol, M.; Dawsari, S.A. Electric Vehicle Integration in Microgrid: Hierarchical Control, Emerging Technologies, and Future Directions. Energy Rep. 2025, 14, 5590–5615. [Google Scholar] [CrossRef]
- Tewari, T.; Mohapatra, A.; Anand, S. Coordinated Control of OLTC and Energy Storage for Voltage Regulation in Distribution Network With High PV Penetration. IEEE Trans. Sustain. Energy 2021, 12, 262–272. [Google Scholar] [CrossRef]
- Jing, W.; Hung Lai, C.; Wong, S.H.W.; Wong, M.L.D. Battery-supercapacitor Hybrid Energy Storage System in Standalone DC Microgrids: Areview. IET Renew. Power Gen. 2017, 11, 461–469. [Google Scholar] [CrossRef]
- Nawaz, F.; Pashajavid, E.; Fan, Y.; Batool, M. Enhanced Distributed Coordinated Control Strategy for DC Microgrid Hybrid Energy Storage Systems Using Adaptive Event Triggering. Electronics 2025, 14, 3303. [Google Scholar] [CrossRef]
- Lin, X.; Zamora, R. Controls of Hybrid Energy Storage Systems in Microgrids: Critical Review, Case Study and Future Trends. J. Energy Storage 2022, 47, 103884. [Google Scholar] [CrossRef]
- Pogaku, N.; Prodanovic, M.; Green, T.C. Modeling, Analysis and Testing of Autonomous Operation of an Inverter-Based Microgrid. IEEE Trans. Power Electron. 2007, 22, 613–625. [Google Scholar] [CrossRef]
- Katiraei, F.; Iravani, M.R. Power Management Strategies for a Microgrid With Multiple Distributed Generation Units. IEEE Trans. Power Syst. 2006, 21, 1821–1831. [Google Scholar] [CrossRef]
- Neelagiri, S.; Usha, P.; Biradar, S. Fuzzy Logic-Based Energy Management System for a Microgrid with Hybrid Energy Storage: Design, Control, and Comparative Analysis. Int. J. Pow. Elec. Dri. Syst. 2025, 16, 1991–2004. [Google Scholar] [CrossRef]
- Song, D.; Yousaf, A.; Noor, J.; Cao, Y.; Dong, M.; Yang, J.; Rizk-Allah, R.M.; Elkholy, M.H.; Talaat, M. ANN-Based Model Predictive Control for Hybrid Energy Storage Systems in DC Microgrid. Prot. Control Mod. Power Syst. 2025, 10, 1–15. [Google Scholar] [CrossRef]
- Rao, S.N.V.B.; Pavan Kumar, Y.V.; Amir, M.; Ahmad, F. An Adaptive Neuro-Fuzzy Control Strategy for Improved Power Quality in Multi-Microgrid Clusters. IEEE Access 2022, 10, 128007–128021. [Google Scholar] [CrossRef]
- Morozov, S.; Kupriyanov, M. A Neuro-Fuzzy System for Power Supply Control. Eng. Proc. 2023, 33, 49. [Google Scholar] [CrossRef]
- Jang, J.-S.R. ANFIS: Adaptive-Network-Based Fuzzy Inference System. IEEE Trans. Syst. Man Cybern. 1993, 23, 665–685. [Google Scholar] [CrossRef]
- Cabrane, Z.; Ouassaid, M.; Maaroufi, M. Battery and Supercapacitor for Photovoltaic Energy Storage: A Fuzzy Logic Management. IET Renew. Power Gen. 2017, 11, 1157–1165. [Google Scholar] [CrossRef]
- Shi, B.; Zhou, Y.; Zhao, W.; Zhou, Y.; Zhao, Z.; Yuan, L.; Wei, S.; Nie, J.; Li, K.; Shi, B.; et al. A Novel Coordinated Control Strategy for Energy Storage System in DC Microgrid With Weak Communication. IEEE Trans. Ind. Appl. 2020, 56, 800–814. [Google Scholar] [CrossRef]
- Yu, Y.; Liu, G.-P.; Hu, W. Coordinated Distributed Predictive Control for Voltage Regulation of DC Microgrids With Communication Delays and Data Loss. IEEE Trans. Smart Grid 2023, 14, 1708–1722. [Google Scholar] [CrossRef]
- Tatipatri, N.; Arun, S.L. A Comprehensive Review on Cyber-Attacks in Power Systems: Impact Analysis, Detection, and Cyber Security. IEEE Access 2024, 12, 18147–18167. [Google Scholar] [CrossRef]
- Zhong, X.; Yu, L.; Brooks, R.; Venayagamoorthy, G.K. Cyber Security in Smart DC Microgrid Operations. In 2015 IEEE First International Conference on DC Microgrids (ICDCM); IEEE: Atlanta, GA, USA, 2015; pp. 86–91. [Google Scholar] [CrossRef]
- Zhong, X.; Li, G.X.; Zhng, C. False Data Injection in Power Smart Grid and Identification of the Most Vulnerable Bus; a Case Study 14 IEEE Bus Network. Energy Rep. 2021, 7, 8476–8484. [Google Scholar] [CrossRef]
- Teixeira, A.; Amin, S.; Sandberg, H.; Johansson, K.H.; Sastry, S.S. Cyber Security Analysis of State Estimators in Electric Power Systems. In 49th IEEE Conference on Decision and Control (CDC); IEEE: Atlanta, GA, USA, 2010; pp. 5991–5998. [Google Scholar] [CrossRef]
- Liang, G.; Zhao, J.; Luo, F.; Weller, S.R.; Dong, Z.Y. A Review of False Data Injection Attacks Against Modern Power Systems. IEEE Trans. Smart Grid 2017, 8, 1630–1638. [Google Scholar] [CrossRef]
- Liang, G.; Weller, S.R.; Zhao, J.; Luo, F.; Dong, Z.Y. The 2015 Ukraine Blackout: Implications for False Data Injection Attacks. IEEE Trans. Power Syst. 2017, 32, 3317–3318. [Google Scholar] [CrossRef]
- Ortega-Fernandez, I.; Liberati, F. A Review of Denial of Service Attack and Mitigation in the Smart Grid Using Reinforcement Learning. Energies 2023, 16, 635. [Google Scholar] [CrossRef]
- Takagi, T.; Sugeno, M. Fuzzy Identification of Systems and Its Applications to Modeling and Control. IEEE Trans. Syst. Man Cybern. 1985, SMC-15, 116–132. [Google Scholar] [CrossRef]
- Mamdani, E.H.; Assilian, S. An experiment in linguistic synthesis with a fuzzy logic controller. Int. J. Man-Mach. Stud. 1975, 7, 1–13. [Google Scholar] [CrossRef]

























| Voltage Error (ev) | Total Current Reference (iref) |
|---|---|
| NL | Very Low Current |
| NS | Low Current |
| ZE | Nominal Current |
| PS | High Current |
| PL | Very High Current |
| Parameters | Details |
|---|---|
| Fuzzy Inference System | Grid Partition |
| No of Input | 1 |
| No of Output | 1 |
| No of Membership Functions | 5 |
| Membership Function Type | Triangular |
| No of Fuzzy Rules | 5 |
| Optimization Technique | Hybrid |
| Error Tolerance | 0.0001 |
| No of Epochs for Training | 50 |
| Number of Training Samples | 145,000 |
| Current Error/Reference Current | L | M | H |
|---|---|---|---|
| VL | C1 | C2 | C3 |
| L | C4 | C5 | C6 |
| H | C7 | C8 | C9 |
| VH | C10 | C11 | C12 |
| Parameters | Battery ANFIS | Supercapacitor ANFIS |
|---|---|---|
| Fuzzy Inference System | Grid Partition | Grid Partition |
| No of Input | 2 | 2 |
| No of Output | 1 | 1 |
| No of Membership Functions | 4, 3 | 4, 3 |
| Membership Function Type | Gaussian | Gaussian |
| No of Fuzzy Rules | 12 | 12 |
| Optimization Technique | Hybrid | Hybrid |
| Error Tolerance | 0.0001 | 0.0001 |
| No of Epochs for Training | 60 | 60 |
| Number of Training Samples | 145,000 | 145,000 |
| e/Δe | NB | NS | Z | PS | PB |
|---|---|---|---|---|---|
| NB | NB | NB | NB | NS | Z |
| NS | NB | NB | NS | Z | PS |
| Z | NB | NS | Z | PS | PB |
| PS | NS | Z | PS | PB | PB |
| PB | Z | PS | PB | PB | PB |
| Metric | PI | Fuzzy | ANFIS |
|---|---|---|---|
| IAE (V·s) | 79.8651 | 92.0699 | 48.6741 |
| ISE (V2·s) | 2.932 × 103 | 3.295 × 103 | 1.566 × 103 |
| Settling Time (s) | 1.443 | 1.058 | 0.096 |
Disclaimer/Publisher’s Note: The statements, opinions and data contained in all publications are solely those of the individual author(s) and contributor(s) and not of MDPI and/or the editor(s). MDPI and/or the editor(s) disclaim responsibility for any injury to people or property resulting from any ideas, methods, instructions or products referred to in the content. |
© 2026 by the authors. Licensee MDPI, Basel, Switzerland. This article is an open access article distributed under the terms and conditions of the Creative Commons Attribution (CC BY) license.
Share and Cite
Islam, M.N.; Ali, M.H. ANFIS-Based Controller and Associated Cybersecurity Issues with Hybrid Energy Storage Used in EV-Connected Microgrid System. Energies 2026, 19, 1103. https://doi.org/10.3390/en19041103
Islam MN, Ali MH. ANFIS-Based Controller and Associated Cybersecurity Issues with Hybrid Energy Storage Used in EV-Connected Microgrid System. Energies. 2026; 19(4):1103. https://doi.org/10.3390/en19041103
Chicago/Turabian StyleIslam, Md Nahin, and Mohd. Hasan Ali. 2026. "ANFIS-Based Controller and Associated Cybersecurity Issues with Hybrid Energy Storage Used in EV-Connected Microgrid System" Energies 19, no. 4: 1103. https://doi.org/10.3390/en19041103
APA StyleIslam, M. N., & Ali, M. H. (2026). ANFIS-Based Controller and Associated Cybersecurity Issues with Hybrid Energy Storage Used in EV-Connected Microgrid System. Energies, 19(4), 1103. https://doi.org/10.3390/en19041103
