Next Article in Journal
An Optimized Method for Setting Relay Protection in Distributed PV Distribution Networks Based on an Improved Osprey Algorithm
Next Article in Special Issue
Stage-Wise Simulation for Operational Stability Evaluation of Seasonal Heat Storage in Abandoned Coal Mines
Previous Article in Journal
Decarbonization Pathways in Underground Mining in Cold and Arctic Climates: A Review of Heat Recovery Systems with Case Studies in Canada
Previous Article in Special Issue
Numerical Investigations of Factors Affecting the Heat Energy Productivity of Geothermal Wells Converted from Hydrocarbon Well Pairs
 
 
Font Type:
Arial Georgia Verdana
Font Size:
Aa Aa Aa
Line Spacing:
Column Width:
Background:
Article

A Multi-Parameter Integrated Model for Shale Gas Re-Fracturing Candidate Selection

1
Shale Gas Exploration and Development Project Management Department, PetroChina Chuanqing Drilling Engineering Company Limited, Chengdu 610051, China
2
College of Petroleum Engineering, China University of Petroleum (East China), Qingdao 266580, China
*
Authors to whom correspondence should be addressed.
Energies 2026, 19(1), 23; https://doi.org/10.3390/en19010023
Submission received: 9 November 2025 / Revised: 9 December 2025 / Accepted: 17 December 2025 / Published: 19 December 2025

Abstract

With the continuous advancement of shale gas field development, well productivity following initial hydraulic fracturing often declines due to mechanisms such as proppant embedment and fracture conductivity degradation. However, such wells may still retain significant development potential, making re-fracturing crucial for restoring production and highlighting the critical importance of accurate candidate selection for re-fracturing. To improve the precision of candidate well selection for re-fracturing in shale gas wells, this study focuses on a shale gas block in the Southern Chuan Basin. Through comparative analysis of existing selection methods, 14 key parameters were finalized. The threshold values for some of these key parameters were recalibrated based on the specific geological, engineering, and production characteristics of the target block in the Southern Chuan Basin. Furthermore, the AHP-GRA (Analytic Hierarchy Process-Gray Relational Analysis) weighting method was integrated to achieve a balance between empirical knowledge and quantitative objectivity. Ultimately, a more targeted, comprehensive, and combined subjective–objective methodology for selecting re-fracturing candidate wells was developed. A computational tool developed in Python 3.9 was utilized to evaluate 13 candidate wells in the block, successfully identifying three high-priority wells for re-fracturing implementation. The reliability of this selection result was validated by analyzing production data before and after re-fracturing, confirming that the production performance of the selected wells showed relatively significant improvement post re-fracturing, with a notable increase in recovery factor. This model provides critical decision-making support for the low-cost and large-scale development of shale gas. It holds significant theoretical and practical value for promoting the secondary development of mature shale gas wells and contributes positively to the efficient utilization of unconventional natural gas resources and energy security.

1. Introduction

Shale gas, as a critical unconventional hydrocarbon resource, plays an increasingly significant role in the global energy landscape. During the development of shale gas reservoirs, production decline following initial hydraulic fracturing is often attributed to factors such as fracture closure and diminished effectiveness of reservoir stimulation, which is frequently associated with formation damage caused by fracturing fluid retention [1]. The inherent heterogeneity of shale reservoirs, particularly the microscopic pore structure governed by complex tectonic stress backgrounds, significantly influences stimulation effectiveness and long-term productivity [2]. In deep shale gas plays such as those in the Southern Chuan Basin, the in situ stress state is highly complex due to faulting and structural variations. Consequently, a precise understanding of the geomechanical environment becomes a prerequisite for any successful fracturing design or re-stimulation decision [3]. Therefore, an evaluation system that comprehensively considers these geological characteristics is crucial for selecting re-fracturing candidates.
To sustain or enhance the long-term productivity of shale gas wells, re-fracturing technology has emerged and is widely recognized as a key measure for achieving efficient secondary development of shale gas assets. However, re-fracturing is not a speculative procedure; its success heavily depends on the accurate screening of candidate wells and target intervals [4], as the stimulation outcome is fundamentally governed by the interplay of key fracturing design parameters such as horizontal section length, fracture half-length, and cluster spacing [5,6]. Thus, establishing a scientific and efficient comprehensive evaluation model for re-fracturing candidate selection is of paramount importance for optimizing development strategies.
Extensive research has been conducted both domestically and internationally on candidate selection for shale gas re-fracturing, leading to the development of various evaluation methodologies. These methods can be broadly classified into two major categories: direct monitoring techniques and dynamic inversion approaches [7]. The evolution of these methods is characterized by a progression from early empirical judgments to quantitative comprehensive evaluations, an expansion from analyzing static geological characteristics to incorporating dynamic production data [8,9], and an advancement from simple data screening [10] to the application of machine learning [11,12]. Nevertheless, existing methods commonly face challenges such as limited regional applicability, strong subjectivity, high model complexity, and a difficult balance between theoretical rigor and practical application [11,12,13]. For instance, some models require highly complete and accurate datasets, while others have limited capability in handling complex geological heterogeneity. This makes it challenging to identify a universally applicable and efficient evaluation tool for practical field applications, particularly in blocks characterized by complex geological conditions and limited data availability.
This paper aims to address these issues by focusing on a shale gas block in Southern Chuan as a case study. An in-depth comparative analysis of mainstream re-fracturing candidate selection methods [13,14,15,16,17,18,19,20,21,22] was conducted, leading to the optimization and selection of three models: the “Poroelastic Stress-Dynamic Production Coupling” model, the “Multi-factor Correlation Fuzzy Decision-Making” model, and the “3D Evaluation of Initial Fracturing” model. The evaluation of the initial fracturing effect is a critical step, which involves quantitatively characterizing the geometry and effectiveness of the initial stimulation. This can be achieved through advanced inversion techniques that jointly use microseismic and production data to reconstruct the fracture network, such as the regularization models proposed [21]. Based on the unique geological and engineering characteristics of this block, the thresholds for 12 key indicators were recalibrated [23,24,25,26,27,28,29,30,31,32,33,34,35]. Furthermore, an innovative AHP-GRA (Analytic Hierarchy Process–Gray Relational Analysis) combined weighting strategy was introduced to integrate expert experience with data objectivity, thereby establishing a novel comprehensive evaluation model for re-fracturing candidate selection in shale gas wells. This model integrates static geological conditions, dynamic production performance, and engineering re-stimulation potential. The inclusion of static geological conditions is critical, as rock mechanical anisotropy and the presence of natural fractures are primary factors controlling fracture propagation and interaction, which ultimately determine the effectiveness of the initial stimulation and the potential for re-stimulation [19]. It has been implemented as a software tool using Python, which was used to analyze candidate wells in the Southern Chuan block, successfully identifying the most promising candidates for re-fracturing. The results of this study provide an objective and efficient technical framework to support the secondary development of shale gas fields, holding significant theoretical value and practical application potential.

2. Production Performance Analysis of the Shale Gas Field in Southern Chuan

2.1. Production Performance Analysis

(1)
Overview of Shale Gas Field
The shale gas field is situated in the southwest Chuan low-steep fold belt within the central Chuan uplift of the Chuan basin. The reservoir rock is predominantly black carbonaceous shale. Its strategic geographical location makes it a significant asset in energy development [22]. The formations hold technically recoverable shale gas reserves of 6.8–8.4 × 1012 m3. The main development interval has a burial depth ranging from 2000 to 4000 m, with a high proportion of deep shale gas. The long-11 sub-member, a high-quality reservoir, exhibits an average toc content of 3.66%, a gas content of 5.27 m3/t, and a porosity of 5.9%.
The shale gas field is structurally complex, with a horizontal stress differential generally greater than 12 MPa and a minimum horizontal principal stress oriented in a near north–south direction (nw30° to ne40°) [26]. These unique geological characteristics lead to rapid production decline in individual wells. Despite high initial production rates, the first-year decline rate reaches 75–80%, and the average estimated ultimate recovery (EUR) is less than 0.5 × 108 m3. Fracture complexity is often insufficient, with early fracturing treatments creating simple fracture networks, resulting in inadequate reservoir coverage and some fractures remaining ineffectively propped [27]. These factors present certain challenges for the development of its shale gas resources.
In its early stages, fracturing technology in the field primarily followed the North American model [30]. However, the actual stimulation results significantly deviated from expectations, and the resulting fracture networks were relatively simple. Starting in 2020, a new generation of fracture-controlled stimulation technology was adopted, involving a comprehensive optimization of the treatment design. This approach transforms dominant fractures into complex networks, utilizes temporary plugging technology for diversion instead of conventional rate control, and replaces fine sand with ceramic proppant. Additionally, the proportion of 70/140 mesh quartz sand was increased to 80%. This new-generation technology has led to significant improvements in production performance: the average normalized test production per kilometer increased by 7.2%, the single-well EUR increased by 4.3%, and the casing deformation rate decreased by a substantial 28.7%. Concurrently, comprehensive operational costs were reduced by 12%, and fluid effectiveness improved by 40% [27].
(2)
Analysis of production performance
This section focuses on analyzing the production trends of 347 wells in the Gas Field, specifically examining the patterns of annual gas production, annual water production, and the annual water-gas ratio.
As shown in Figure 1, the annual gas production has experienced three main phases: growth, decline, and stabilization. This trajectory reflects a strategic shift from new well development to tapping the potential of existing wells. After commissioning, the field entered an eight-year growth period from 2014 to 2022. This period included a phase of steady and rapid increase from 2014 to 2019, followed by a slowdown in the growth rate from 2020 to 2022. The year 2022 marked a turning point, as annual gas production began to decline. A comprehensive analysis indicates that the primary root cause of this production decline is the diminishing effectiveness of the initial fracturing treatments over time, leading to fracture closure and a significant reduction in gas phase permeability. From 2023 to 2024, the field has entered a stable production phase. The current strategy, therefore, focuses on implementing re-fracturing treatments on high-potential existing wells as a key technical measure to restore production and ensure the long-term, efficient development of the gas field.
The trend of annual water production, as illustrated in Figure 2, is directly correlated with the intensity of drilling and fracturing activities. From 2014 to 2016, during the initial development phase characterized by the intensive commissioning of new wells, the injection and subsequent flowback of large volumes of fracturing fluid led to a significant increase in water production. Conversely, from 2016 to 2017, during a lull in new well completions, water production exhibited a natural decline. This was attributed to the combined effects of diminishing contributions from flowback fluid and the depletion of reservoir energy in older wells. These fluctuations clearly demonstrate the strong dependence of water production on the scale and timing of fracturing operations.
The variation trend of the annual water-gas ratio is illustrated in Figure 3. During the period from 2014 to 2017, the water-gas ratio exhibited an overall downward trend while remaining at a relatively high level. This was because large-scale hydraulic fracturing operations were implemented in the initial development stage to effectively generate fractures and enhance gas recovery efficiency, which resulted in substantial volumes of fracturing fluid being carried to the surface during the flowback stage. Meanwhile, the reservoir pressure was relatively high in the early development period, leading to favorable gas mobility. As a result, both the fracturing fluid and formation water could flow back rapidly. However, the gas production had not yet reached its full potential at this stage, thus contributing to a relatively high water-gas ratio.
In the stable production stage from 2018 to 2021, the water-gas ratio continued to decline generally. This change was mainly attributed to the gradual stabilization of gas field development and the continuous improvement of gas recovery efficiency. Additionally, the commissioning rate of new wells slowed down progressively, causing a reduction in flowback fluid volume. Consequently, the growth rate of water production lagged behind that of gas production, which ultimately led to the decrease in the water-gas ratio.
From 2021 to 2022, the water-gas ratio experienced a temporary increase, which was due to the commissioning of a large number of new wells in 2021 that boosted water production. Nevertheless, starting from 2022, the water-gas ratio gradually stabilized, indicating that the production performance of the gas field has stepped into a relatively balanced phase.

2.2. Analysis of Fracturing Effectiveness

Table A1 presents the specific data on initial test production rates and current daily gas production for 12 fractured wells. The discrepancy between the initial test rates and current production is visualized in Figure 4, where a greater deviation from the y = x line signifies a more substantial production decline.
The calculated average percentage difference from the data in Table A1 is 85.82%. As an industry benchmark, a production decline exceeding 30% from the initial test rate is often considered indicative of suboptimal economic performance. This analysis reveals that the 12 sample wells have experienced a rapid production decline. Therefore, implementing production enhancement measures, such as re-fracturing, is deemed necessary to effectively stabilize production and improve the overall development effectiveness.
Table A1 presents the initial test production rates and current daily gas production for 30 initially fractured wells, with the discrepancy between these values illustrated in Figure 5. The performance of the initial fracturing treatments shows an improvement compared to that of the other block, with the average decline percentage being 80.42%. Nevertheless, the overall trend still indicates rapid production decline and the gradual degradation of fracture effectiveness. Therefore, re-fracturing remains a necessary measure to stabilize and enhance production, thereby ensuring the efficient development of the block.

2.3. Analysis of Influencing Factors on Fracturing

Fracturing is a central issue in shale gas development, influenced by the combined effects of geological and engineering factors.
Hydraulic fracturing remains the most widely used stimulation technology. It involves injecting high-pressure fracturing fluid (typically water-based, such as slickwater or cross-linked gels) into the wellbore to open and propagate fractures within the reservoir. The process is mature, offers strong control over fracture geometry, and is supported by well-established equipment. However, it faces challenges, including water resource strain and flowback fluid disposal due to its high water consumption. Incompatibility between the fracturing fluid and formation fluids can cause formation damage, such as water blockage and clay swelling. Additionally, creating complex fracture networks in deep, high-stress, or highly heterogeneous reservoirs presents significant difficulty.
Emerging fracturing methods are primarily advancing towards waterless or reduced-water technologies, as well as intelligent and integrated stimulation approaches. For instance, pulsed plasma fracturing involves the instantaneous release of high-voltage electrical energy within a water-filled wellbore. This vaporizes a thin metal wire between electrodes to generate plasma, triggering an intense shockwave pressure pulse. This pulse induces tensile and shear failure in the rock, creating a multi-directional, radial fracture network. It requires minimal water, and the shockwave can initiate fractures simultaneously in multiple directions around the wellbore, independent of in situ stress anisotropy, which is beneficial for connecting with natural fractures. Another example is supercritical CO2 fracturing, which utilizes CO2’s low viscosity, high diffusivity, and hydrocarbon solubility to both create fractures and enhance displacement effectiveness, while also offering carbon sequestration potential. The main challenges for this method are high cost, demanding operational pressures, and stringent equipment requirements.
In summary, current fracturing technology is rapidly evolving towards greater “effectiveness, intelligence, environmental sustainability, and integration.” While hydraulic fracturing and re-fracturing serve as the mainstay technologies, with optimization focusing on refined design and reduced environmental impact, waterless techniques like pulsed plasma fracturing demonstrate significant potential for application in water-scarce regions and water-sensitive formations. However, their commercialization requires further breakthroughs in energy effectiveness, cost control, and large-scale field application [36,37].
Based on a comprehensive analysis of literature review and practical data from a shale gas block in the Southern Chuan Basin, this study analyzes the main influencing factors on the fracturing performance of shale gas wells in this block.
(1)
Geological factors
Total Organic Carbon (TOC): TOC is a decisive indicator for evaluating the hydrocarbon generation potential of shale. Higher TOC values indicate richer organic matter content, which can generate larger volumes of both adsorbed and free gas [25]. When TOC ≥ 2%, the volume fraction of adsorbed gas exhibits a nonlinear increasing trend with rising TOC, thereby contributing to enhanced gas production. In the test wells of this gas field, the correlation coefficient between TOC and the daily gas production rate at the end of the first month under stable pipeline delivery conditions is shown in Figure 6, indicating a positive correlation between TOC and daily gas production.
Porosity and Permeability: Porosity determines the storage capacity of the reservoir, while permeability governs the gas flow capability. The absolute open flow potential shows a significant increasing trend with improvements in both permeability and porosity. Established regression equations indicate a strong positive correlation between porosity and permeability. In the test wells, the relationship between porosity and the daily gas production rate on the final day of the first month under stable production conditions is shown in Figure 7, revealing a positive correlation between porosity and daily gas production.
A greater net pay thickness of the reservoir implies a larger volume of rock available for stimulation, correspondingly leading to higher gas production potential. The correlation between net pay thickness and the daily gas production rate at the end of the first month under stable production conditions in the test wells is presented in Figure 8. The data indicate a positive correlation between net pay thickness and daily gas production rate.
Brittleness Index: A higher content of brittle minerals, such as quartz and carbonate, facilitates the formation of a complex fracture network within the rock [38]. The correlation between the brittleness index and the daily gas production rate is shown in Figure 9, indicating a strong positive correlation.
In situ stress anisotropy coefficient: When the degree of in situ stress anisotropy is relatively low, hydraulic fractures are more prone to deflection and interconnection, facilitating the formation of a complex fracture network and thereby enhancing the SRV.
Young’s Modulus and Poisson’s Ratio: A higher Young’s Modulus (>30 GPa) coupled with a lower Poisson’s Ratio (<0.15) indicates elevated rock brittleness, which promotes the creation of a complex fracture network following hydraulic fracturing. In the test wells, the correlation coefficients of Young’s Modulus and Poisson’s Ratio with the daily gas production rate at the end of the first month under stable production conditions are presented in Figure 10. Young’s Modulus shows a positive correlation with the daily gas production rate, whereas Poisson’s Ratio shows a negative correlation, which aligns with theoretical expectations.
Natural Fracture Development Intensity: The presence of natural fractures can reduce the fracture initiation pressure and facilitate communication between hydraulic fractures and the natural fracture network, thereby enhancing the SRV. Quantitative analysis of natural fracture influence confirms that areas with well-developed natural fractures generally exhibit higher productivity. In the test wells, the correlation coefficient between the net pressure required to open natural fractures and the daily gas production rate at the end of the first month under stable production conditions is shown in Figure 11. A lower net pressure required to open natural fractures leads to higher effectiveness in fracture initiation and propagation during the fracturing process, which is conducive to increasing gas production.
(2)
Engineering factors
Stimulated reservoir volume (SRV): SRV is the primary objective of volumetric fracturing, as it directly determines the effective area for gas seepage. SRV exhibits the highest correlation with initial test production. The data indicates that for every increase of 104 m3 in SRV, the production rate increases by approximately 0.65 × 104 m3/d.
Proppant parameters: Proppant intensity and proppant concentration: proppant intensity, defined as the volume of proppant injected per unit thickness of the target interval, directly governs the conductivity of the supported fractures. The optimal proppant intensity range in this study area is 1.77–6.40 m3/m. Exceeding this range may not yield incremental gas production and can lead to increased operational costs.
Injection rate: A higher injection rate can promote the lateral propagation of fractures; however, it may also exacerbate vertical fracture growth. Therefore, a balance must be sought between achieving fracture complexity and mitigating the risk of uncontrolled height growth. While lower injection rates tend to confine vertical extension, higher rates are generally more conducive to the formation of complex fracture networks.
Fracture length and conductivity directly govern gas production effectiveness. In the test wells, the correlation coefficient between the individual fracture stage length and the daily gas production rate at the end of the first month under stable production conditions is shown in Figure 12, indicating a negative correlation between individual fracture stage length and daily gas production.

3. Comparative Study and Optimization of Candidate Selection Methods for Re-Fracturing

3.1. Qualitative Comparative Study of Re-Fracturing Candidate Selection Methods

(1)
Method based on 3d evaluation (geology, engineering, and stimulation effectiveness) of initial fracturing
This method employs a multi-dimensional, comprehensive evaluation using a threshold-based workflow, enabling the rapid and objective screening of candidate wells. It prioritizes wells with favorable geological conditions but suboptimal initial stimulation, thereby balancing technical feasibility with engineering economics [28]. However, its primary limitations are a strong dependence on high-quality data, such as microseismic monitoring, and its insufficient consideration of dynamic geological effects, such as post-fracturing changes in the reservoir stress field.
(2)
Method based on poroelastic stress-dynamic production coupling
The analysis of dynamic production history is crucial for diagnosing the performance of the initial fracturing. Our evaluation considers complex phenomena such as fracture interference, which significantly impacts productivity distribution along the horizontal wellbore, as modeled by Xiao et al. (2025) [29]. Wells exhibiting strong interference effects may indicate suboptimal fracture design and thus hold significant potential for re-fracturing [29]. This method couples geomechanics with dynamic production data, making it highly targeted and practical. Field applications have validated its effectiveness in enhancing single-well productivity. Its main drawback is the complexity of its model construction and computational process, which demands highly complete and accurate datasets.
(3)
Method based on multi-factor correlation fuzzy decision-making
This approach comprehensively considers multi-source information from geology, fracturing operations, and production history. It enhances model flexibility by introducing adjustable parameters, making it particularly suitable for blocks with limited baseline data for re-fracturing. Nevertheless, the reliability of its evaluation results remains constrained by the quality of the underlying data.
(4)
Method based on the correlation coefficient
As a purely data-driven statistical method, it avoids subjectivity and is well-suited for small sample datasets. However, its limitations include constraints in parameter selection and an inability to adequately characterize complex reservoir geological heterogeneity.
(5)
Intelligent method based on a type-2 fuzzy logic system
This method is intelligent and efficient, enabling a refined, high-precision evaluation of the fracturing potential for each segment along a horizontal wellbore, significantly outperforming traditional numerical simulations. However, it is a classic “data-hungry” model, requiring massive, high-quality, multi-dimensional datasets. Furthermore, the model itself is highly complex, demanding significant computational resources and technical expertise.

3.2. Optimization and Selection of Re-Fracturing Candidate Selection Methods

Based on the analysis of the methods discussed above, the results of the comparative study on re-fracturing candidate selection methods are summarized in Table 1.
Based on the results of the comparative analysis above, the “method based on poroelastic stress-dynamic production coupling,” the “method based on multi-factor correlation fuzzy decision-making,” and the “method based on 3d evaluation of initial fracturing” were selected to provide the theoretical foundation for the comprehensive evaluation model for re-fracturing candidate selection developed in this study.

4. Establishment of a Comprehensive Evaluation Model for Re-Fracturing Candidate Selection in Shale Gas Wells

4.1. Comprehensive Evaluation Model and Evaluation Indicator Thresholds

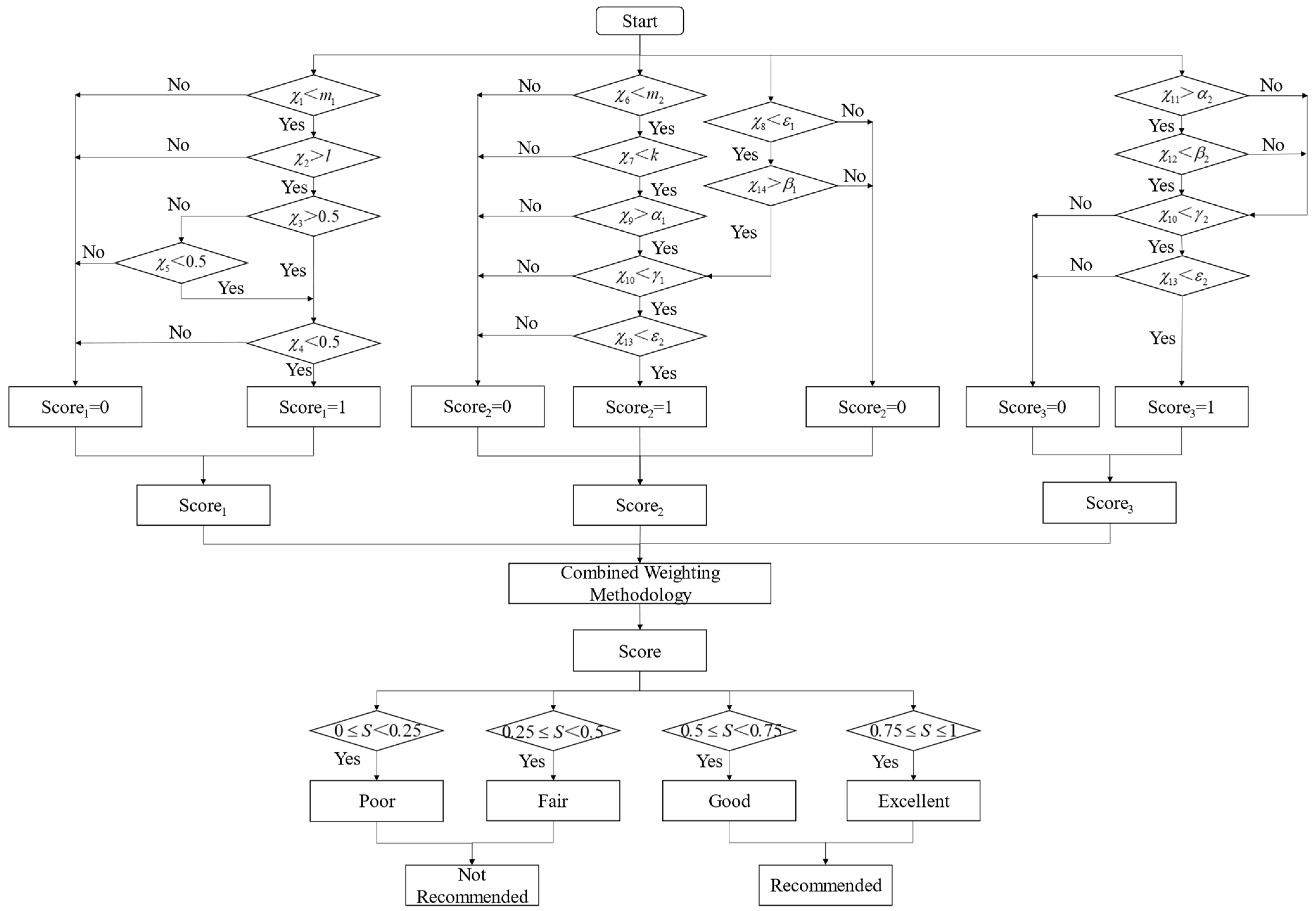
The comprehensive evaluation model for re-fracturing candidate selection, established based on the research framework discussed above, is presented in Figure 13.
This model comprehensively integrates three categories of factors—geological, engineering, and production dynamics—for a holistic evaluation in shale gas well selection. The evaluation indicators for each category are listed in Table 2:
(1)
horizontal stress differential coefficient
The horizontal stress differential coefficient is used to evaluate the complexity of the fracture network created within the reservoir during the initial fracturing treatment [17] the formula for calculating the horizontal stress differential coefficient is as follows:
χ 1 = σ h m a x σ h m i n σ h m i n
In the formula, χ 1 is the horizontal stress differential coefficient, dimensionless; σ h m a x is the maximum horizontal principal stress, MPa; σ h m i n is the minimum horizontal principal stress, MPa; and m is the threshold value of the horizontal stress differential coefficient, dimensionless.
Blanton’s experimental study [18] concluded that both the principal stress difference and the approach angle affect fracture propagation, as shown in Table 3.
Based on the established conditions for fracture network formation in this shale gas block in the Southern Chuan basin, a horizontal stress differential coefficient of less than 0.2 is considered favorable for the development of a complex fracture network within the rock [17,20,24].
(2)
Shale gas reservoir evaluation index
The shale gas reservoir evaluation index is calculated from the normalized values of toc content, porosity, total gas content, and the brittleness index. The formula for this calculation is as follows:
χ 2 = i = 1 n ω i λ i
Wherein, the normalization formula for each reservoir parameter is:
λ i = x i x m i n x m a x x m i n
In the formula, χ 2 is the shale gas reservoir evaluation index, dimensionless; n is the total number of reservoir parameters considered (in this case, n = 4), dimensionless; ω i is a weighting factor for the i-th reservoir parameter, dimensionless; λ i is the normalized value of the i-th reservoir parameter (representing total organic carbon (toc), porosity, total gas content, or brittleness index), dimensionless; x i   m a x is the maximum value of a given parameter observed across all wells on the same pad as the candidate well; x i   m i n is the minimum value of a given parameter observed across all wells on the same pad as the candidate well; x i is the actual value of the i-th parameter for the candidate well.
The shale gas reservoir evaluation index is calculated from the normalized values of toc content, porosity, total gas content, and the brittleness index. Toc is a fundamental parameter as it directly reflects the organic matter accumulation, which is controlled by a combination of palaeoproductivity and preservation conditions and serves as the basis for gas generation and storage [25].
Based on the fracture description data from core analysis and mud logging within the study block, and integrating multiple factors including the practical exploration and development outcomes consistent with the actual conditions of the study area, a quantitative classification was established on the basis of the qualitatively defined three fracturability levels, as detailed in Table 4. A fracturability level of grade i indicates that the re-fracturing potential is relatively high [39,40]. Therefore, the shale gas reservoir evaluation index’s threshold value is set at 0.6.
(3)
single-well fluid usage index
The formula for calculating the single-well fluid usage index is as follows:
χ 3 = N W q N
In the formula, χ 3 is the single-well fluid usage index, dimensionless; N W q is the number of stages where the fluid intensity and injection rate meet the requirements for re-fracturing; and N is the total number of stages in the candidate well.
A crossplot of fluid intensity per stage versus maximum treatment rate per stage, as shown in Figure 14, is used to determine the number of stages that satisfy the requirements for re-fracturing.
For re-fracturing operations, downhole tools need to be redeployed. Re-fracturing is deemed unnecessary if the number of stages where the fluid intensity per stage and pump rate meet the re-fracturing requirements, or the number of stages where the proppant intensity per stage and sand ratio meet the re-fracturing requirements, is less than half of the total stages in the candidate well. Therefore, it is required that both the fluid usage index and the proppant volume index be greater than 0.5. If the fluid usage index is less than 0.5, candidate wells with an initial fracturing SRV index below 0.5 and a proppant volume index greater than 0.5 should be selected for re-fracturing.
(4)
Single-well proppant usage index
The formula for calculating the single-well proppant usage index is as follows:
χ 4 = N p N
In the formula, χ 4 is a proppant usage evaluation index, dimensionless; N p is the number of stages that meet the proppant usage criteria, dimensionless. The proppant usage evaluation index must be greater than 0.5.
A crossplot of proppant intensity per stage versus proppant concentration, as shown in Figure 15, is used to determine the number of stages that satisfy the re-quirements for re-fracturing.
(5)
SRV ratio from initial fracturing
The SRV ratio from the initial fracturing is introduced to evaluate the effectiveness of the original treatment. The formula for this calculation is as follows:
χ 5 = V S R V H w H g H h
In the formula, χ 5 is the SRV ratio from initial fracturing, dimensionless; V S R V is the stimulated reservoir volume from initial fracturing, m3; H w is well spacing, m; H g is the reservoir thickness, m; and H h is the lateral length of the horizontal section, m.
When the SRV created by the initial fracturing is less than half of the theoretical total volume, the shale gas well is considered to have undergone incomplete development and possesses re-fracturing potential. Therefore, the threshold for the SRV ratio from the initial fracturing is set at 0.5.
(6)
poroelastic stress reorientation coefficient [16]
This coefficient is defined as the ratio of the pre-re-fracturing horizontal principal stress difference to the stress difference induced by the gas reservoir pressure gradient. The formula for this calculation is as follows:
χ 6 = ( σ h m a x σ h m i n ) σ *
σ * = α ( 1 2 γ ) ( p e p w f )
In the formula, χ 6 is poroelastic stress reorientation coefficient, dimensionless; σ * is stress difference induced by the pore pressure gradient, MPa; α is Biot’s coefficient, dimensionless; γ is Poisson’s ratio, dimensionless; p e is formation pressure, MPa; p w f is bottomhole flowing pressure, MPa.
For shale gas wells in this block, the threshold value for the poroelastic stress reorientation coefficient needs to be calculated by integrating geological conditions, in situ stress field characteristics, and pore pressure parameters specific to the area. The horizontal principal stress difference in this region is typically small, usually ranging from 5 to 10 MPa; the Biot’s coefficient for the shale typically ranges from 0.6 to 0.9; the Poisson’s ratio of the shale typically ranges from 0.2 to 0.3; the formation pressure typically ranges from 30 to 40 MPa; and the bottom-hole flowing pressure during production typically ranges from 10 to 20 MPa [23,25]. Based on the aforementioned geological parameters, the range of the poroelastic stress reorientation coefficient is presented in Table 5.
(7)
Elastic productivity-pressure coefficient
This coefficient reflects the reservoir energy, initial fracture length, and fracture conductivity. The formula for its calculation is as follows:
χ 7 = G p w h p e p w f
χ 8 = p e p h y d r o s t a t i c
In the formula, χ 7 is elastic productivity, defined as the volume of gas produced per unit of formation pressure drawdown, in m3/MPa; G p w h is cumulative gas production corresponding to the observed formation pressure drop, in m3; χ 8 is formation pressure coefficient, dimensionless; p h y d r o s t a t i c is hydrostatic pressure at the same depth, in MPa.
The elastic productivity-pressure coefficient and the formation pressure coefficient for re-fracturing candidate wells should be higher than the average levels of shale gas wells in the same block. Therefore, the thresholds for these two coefficients should be set as the average values of the candidate wells in that block.
(8)
Gas reservoir quality index
This index employs a comprehensive methodology to transform qualitative assessments into a quantitative evaluation. It is based on an integrated assessment of key parameters: toc, total hydrocarbons, porosity, and gas saturation. The formula for its calculation is as follows:
χ 9 = i = 1 n μ i ω i
In the formula, χ 9 is gas reservoir quality index, dimensionless; ω i is a weighting factor for the i-th geological parameter, dimensionless; μ i is the value of the i-th geological parameter for a given well, dimensionless.
Shale gas wells with a gas reservoir quality index higher than the average for the area possess greater re-fracturing potential. Therefore, the threshold for this index should be set as the average value of shale gas wells within that block.
(9)
Normalized Pseudo-Production decline rate
The formula for calculating the Normalized Pseudo-Production Decline Rate is as follows:
χ 10 = G p w h 2 ( p e p w f ) 3 p e + p w f q m a x
In the formula, χ 10 is the normalized Pseudo-Production decline rate, %; q max is maximum daily production rate, 104 m3/d.
It is recommended to prioritize candidate wells that exhibit both a normalized Pseudo-Production decline rate and remaining recoverable reserves higher than the area average [41].
(10)
Depleted gas volume
This parameter describes the pore volume occupied by the gas that has contributed to flow from the reservoir over the course of a well’s production history. The formula for its calculation is as follows:
1 χ 11 = C i d c p i p w f q ( t ) d t
In the formula, χ 11 is depleted gas volume, 104 m3; C i is total compressibility, MPa−1; c is pressure coefficient, dimensionless; p i is initial reservoir pressure, MPa; q ( t ) is the gas production rate, 104 m3/d.
The average value of the depleted gas volume is used as the threshold value for selection.
(11)
Current recovery factor
This is defined as the ratio of cumulative gas production to the depleted gas volume. The formula for its calculation is as follows:
χ 12 = G p w h χ 11
In the formula, χ 12 is the current recovery factor, dimensionless.
The average value of the current recovery factor among the candidate wells is used as the threshold for selection.
(12)
Reservoir depletion coefficient
This coefficient reflects the combined influence of formation parameters, the location of neighboring wells, and their cumulative production. The formula for its calculation is as follows:
χ 13 = B g 2 ϕ h 1 n i = 1 n Q p i ( t ) r i 2     m a x
In the formula, χ 13 is reservoir depletion coefficient, dimensionless; h is effective reservoir thickness, m; B g is gas formation volume factor, dimensionless; Q p i is the cumulative production of the i-th offset well, 104 m3; ϕ is formation porosity, dimensionless; r i is the minimum distance from the i-th offset well to the target well, m; n is the total number of nearby offset wells.
The threshold value is defined as the value of the reservoir depletion coefficient at which the slope of its relationship curve with the daily gas production rate equals −1.

4.2. Combined Weighting Methodology

This study integrates the Analytic Hierarchy Process (AHP) with Gray Relational Analysis (GRA) to determine the combined weights for the multi-model system. Although AHP is a widely used and effective method for determining subjective weights in shale gas potential evaluation, the construction of its judgment matrix is heavily reliant on expert experience. To enhance objectivity, this paper incorporates GRA to establish an objective matrix for AHP based on the intrinsic relationships within the data itself, thereby establishing a more balanced and robust weighting strategy [42,43].
(1)
Objective weight calculation
The formula for calculating the gray relational weights is as follows:
r j = 1 n i = 1 n r i j
r i j = Q ˜ i f ˜ i j m i n + α 1 Q ˜ i f ˜ i j m a x Q ˜ i f ˜ i j + α 1 Q ˜ i f ˜ i j m a x
In the formula, r j is the gray relational degree of the j-th factor on the production of the fractured well, dimensionless; n is the number of samples, dimensionless; and α 1 is the distinguishing coefficient, dimensionless, with a value between 0 and 1.
(2)
Subjective weight calculation
The application of AHP involves several key steps [18,26,31]: first, clearly defining the final objective; second, breaking down the decision problem into multiple levels, such as the goal, criteria, and alternatives; and third, performing pairwise comparisons of the elements within each level to establish their relative importance. The outcomes of these comparisons are then used to construct a judgment matrix A for the evaluation indicators, reflecting their ranked priorities.
A = 1 a 1 n a 1 j a 21 1 a 2 j a i 1 a i n 1
In the formula, A is Judgment matrix; a i j is a quantified value representing the relative importance of element i compared to element j.
Normalize the matrix columns:
b i j = a i j i = 1 n a i j
Sum the matrix rows:
w i = j = 1 n b i j
The formula for calculating AHP relational weights is as follows:
w i = w i i = 1 n w i
In the formula, b i j is an element of the column-normalized matrix; w i is the unnormalized weight of the i-th parameter; and w i is the normalized weight of the i-th parameter.
(3)
Calculation of final combined weights
The judgment matrix in the AHP is typically constructed based on subjective experience to analyze the relative importance of different influencing factors, which lacks objectivity. Therefore, this study employs the GRA method to provide an objective judgment matrix for AHP. This matrix is derived from the degree to which existing parameters meet the requirements of the comprehensive evaluation model for shale gas well selection, thereby yielding objective and comprehensive integrated weights.
The AHP judgment matrix, constructed using the gray relational degree ratio A , is:
a i j = r i r j × S
A = ( a i j ) n × n
In the formula, S is the scale adjustment factor, used to bring the matrix into compliance with AHP’s 1–9 scale requirement.
Compute all ratios q i j and determine the maximum ratio q m a x , subsequently calculating the scale adjustment factor S :
q i j = r i r j
S = 8 q m a x + 1

5. Validation and Application of the Comprehensive Evaluation Model for Re-Fracturing Candidate Selection in Shale Gas Wells

5.1. Model Accuracy Validation

(1)
Validation of the 3D initial fracturing evaluation model
To validate the model’s accuracy, the evaluation indicators for six candidate wells reported in the literature were calculated. The results computed by the software are presented in Table 6. In the table header, M represents the values calculated by our model, while L represents the corresponding values from the literature.
The error analysis for each dataset is presented in Table 7. The mean absolute error was calculated for each indicator as follows: 0.038 for the horizontal stress differential coefficient χ 1 , 0.145 for the shale gas reservoir evaluation index χ 2 , 0.117 for the fluid usage evaluation index χ 3 , 0.097 for the proppant usage evaluation index χ 4 , and 0.077 for the SRV ratio from initial fracturing χ 5 .
The results of the error analysis for the five evaluation parameters across the six candidate wells are visualized in Figure 16.
The results indicate a significant calculation error for well H7-1. Furthermore, the software ultimately recommended only one well, H5-6, for re-fracturing, whereas the literature identified three candidates: H5-4, H5-6, and H7-1. Following an investigation, the reasons for this discrepancy and the software’s calculation error are summarized as follows:
① The normalization formula used in the literature, Equation (24), is susceptible to a division-by-zero error as its denominator can equal zero. Therefore, the formula was updated to Equation (25) to mitigate this issue.
λ i = x i m a x x i m i n x i x i m i n
λ i = x i x m i n x m a x x m i n
In the formula, λ i is Normalized value of each reservoir parameter, dimensionless; x i m a x , x i m i n is Maximum and minimum values of the parameter across all wells on the same pad as the candidate well, respectively; x i is Value of the i-th parameter for the candidate well; n is Number of reservoir parameters considered (n = 4).
② The software’s calculation process includes automatic rounding steps, which can introduce errors.
③ The source literature only provides recommended ranges for treatment parameters—such as proppant intensity, fluid intensity, injection rate, and proppant concentration—rather than specific values. The software generates random parameters within these ranges for its calculations, which inevitably introduces a source of discrepancy.
(2)
Accuracy validation of the method based on a multi-factor correlation system
The source literature did not provide test well data for this method. Therefore, a set of synthetic test data was generated, tailored to the geological characteristics of the block to ensure its representativeness. The model’s accuracy was subsequently validated by comparing the five calculated coefficients against the parameter ranges specified in the literature. These ranges were defined by the threshold values used in the source study’s screening logic for re-fracturing candidates. The results computed by the software are shown in Table 7, and they are consistent with the parameter ranges from the literature.
Based on the threshold values for the screening logic of re-fracturing candidates as described in the literature, the approximate ranges for each key parameter can be established. Specifically, the Poroelastic Stress Reorientation Coefficient should be around 0.2, the Depleted Gas Volume around 3.3 × 106 m3, the Current Recovery Factor around 21%, the Decline Coefficient around 0.6, and the Reservoir Depletion Coefficient around 8.
The results calculated by the software for a synthetic well are presented in Table 8. These results align with the evaluation logic, demonstrating that the synthetic well successfully passes the screening criteria. This confirms that the well meets the re-fracturing conditions defined by the literature’s model, and its key parameter values are consistent with the specified ranges.
Since the source literature provides neither specific test well data nor calculated results, a quantitative error analysis is not feasible. Consequently, this section presents a qualitative analysis of the potential sources of error within the program.
① Lack of example well data: The literature does not provide data for specific example wells, necessitating the manual input of test parameters such as the tectonic stress coefficient. If these user-defined parameters deviate from actual reservoir conditions, the calculated results will exhibit a systematic bias.
② Sensitivity to data noise: The program calculates the depleted gas volume using numerical differentiation, a method that is highly sensitive to data noise. Even with the application of a Savitzky–Golay filter, the initial derivative remains susceptible to fluctuations in the first few data points.
③ Curve-Fitting bias: The module for calculating the production decline coefficient relies on fitting an exponential decline model. If the actual production data follows a hyperbolic or harmonic decline pattern, forcing an exponential fit will introduce significant errors. Furthermore, excessive noise in the data can lead to instability in the fitted parameters.
④ Integration approximation error: Cumulative production is calculated using the trapezoidal rule for integration, which assumes that the data points are sufficiently dense. If the time steps are sparse, the integration result may either underestimate or overestimate the true value.
⑤ Filter parameter selection: The window length and polynomial order of the Savitzky–Golay filter must be carefully selected based on the data characteristics. Inappropriate parameters can lead to either over-smoothing or under-smoothing of the data, which adversely affects the accuracy of the derivative calculation.
⑥ Threshold applicability: The thresholds cited in the literature are likely derived from statistical analysis of data from a specific block. Extrapolating these thresholds to other reservoirs without recalibration can lead to the misclassification of candidate wells.
(3)
Accuracy validation of the method based on the poroelastic stress reorientation Coefficient
The source literature does not provide specific parameters, for example, wells. Therefore, test data was generated by back-calculating the approximate ranges of various input parameters based on the stress reorientation coefficient values reported for the Wattenberg tight gas field and the Fuling gas field. The calculated results are presented in Table 9, while the data from the literature is shown in Table 10.
Several potential sources of error were identified: The binomial coefficients in the deliverability equation are calculated using a least-squares method, which is sensitive to outliers in the data. The calculation of the normalized pseudo-production decline rate relies on short-term data, which may not accurately reflect long-term production trends. Additionally, some of the threshold values are field-specific and may not be directly applicable to other areas.
(4)
Validation of the comprehensive evaluation model
To validate the comprehensive model, the evaluation indicators were calculated for six shale gas wells that have already undergone re-fracturing. These wells are located on the upper branch of the H5 pad and the lower branch of the H7 pad in a shale gas block in Southern Chuan. The input parameters for these wells, obtained through field investigation [17], are presented in Table 11.
In reality, the low productivity of wells H5-4, H5-6, and H7-1 was attributed to ineffective reservoir stimulation, despite their favorable geological conditions. This makes them prime candidates with significant potential for re-fracturing.
The comprehensive evaluation model for re-fracturing candidate selection developed in this study also identified wells H5-4, H5-6, and H7-1 as the preferred candidates for re-fracturing. A comparison of the selection results is presented in Table 12.
This demonstrates that the comprehensive evaluation model for re-fracturing candidate selection developed in this study yields reliable results, providing a solid basis for its future application.

5.2. Model Application

A comprehensive evaluation software for re-fracturing candidate selection in shale gas wells was developed using the Python programming language. This software was used to conduct a comprehensive evaluation of 13 candidate wells in a shale gas block in Southern Chuan. The gas production patterns of these 13 wells are shown in Figure 17, it can be seen that the daily gas production of the candidate well decreases significantly over time, and measures need to be taken to improve production conditions. The results are summarized in Table 13.
Based on the evaluation, Well 59, 60 and 61 were ranked as “Excellent”. Consequently, these three wells are recommended for re-fracturing.
Based on field data, Well 59 was put into production after its initial fracturing. By the time of re-fracturing, it had a cumulative gas production of 4176 × 104 m3, a daily gas rate of 0.77 × 104 m3/d, and a shut-in casing pressure of 13.2 MPa. The re-fracturing operation involved a total fluid volume of 3.06 × 104 m3 and a total proppant mass of 1210.41 t. The fluid intensity per stage was 19.7 m3/m, and the proppant intensity was 0.78 t/m. After a 3-day shut-in for flowback post-treatment, the well tested at a rate of 3 × 104 m3/d. To date, it has maintained a daily gas rate of 1.02 × 104 m3/d, with a cumulative production reaching 8130 × 104 m3.
Well 60 was put into production after its initial fracturing. Prior to re-fracturing, it recorded a shut-in casing pressure of 2.67 MPa, a cumulative production of 6917 × 104 m3, and a daily gas rate of 1.77 × 104 m3/d. The re-fracturing treatment utilized a total fluid volume of 3.12 × 104 m3 and a total proppant mass of 1187 t. The fluid and proppant intensities per stage were 28.2 m3/m and 1.62 t/m, respectively. Following a 3-day post-fracturing shut-in for flowback, the well tested at 18.38 × 104 m3/d. Current production stands at a daily gas rate of 1.8 × 104 m3/d, with a cumulative total of 7564 × 104 m3.
Well 61 was put into production after its initial fracturing. Before re-fracturing, its shut-in casing pressure was 5.89 MPa, with a cumulative production of 6400 × 104 m3, a daily gas rate of 0.8 × 104 m3/d, and an Estimated Ultimate Recovery (EUR) of 1.02. The re-fracturing operation injected a total fluid volume of 3.51 × 104 m3 and a total proppant mass of 2653 t. The fluid and proppant intensities per stage were 32.23 m3/m and 2.44 t/m, respectively. After the standard 3-day shut-in for flowback, the well tested at 18.38 × 104 m3/d, stabilized at 3.3 × 104 m3/d, and currently produces at 1.0 × 104 m3/d. Its cumulative production has reached 9100 × 104 m3, and the EUR has increased to 1.26.

6. Conclusions

(1)
Through a comparative analysis of five commonly used re-fracturing candidate selection methods, the Poroelastic Stress-Dynamic Production Coupling model, the Multi-factor Fuzzy Decision-Making model, and the 3D Evaluation of Initial Fracturing Effectiveness model were optimized and selected. Based on the geological, engineering, and production characteristics of a shale gas block in the Southern Chuan Basin, the threshold values of the evaluation parameters were recalibrated. An innovative AHP-GRA integrated weighting strategy was adopted to reduce the subjectivity of the evaluation. Consequently, a comprehensive evaluation model for re-fracturing candidate selection in shale gas wells was developed. This model considers a wider range of factors more objectively and is more suitable for application in the study block.
(2)
A computational tool was developed by implementing the theoretical model in Python. Using this tool, three ‘Excellent’-grade candidate wells were successfully identified in the target block. Validation against actual field data confirmed that the selection results are consistent with practical observations. The three selected wells indeed showed improvements in indicators such as daily gas rate after re-fracturing, providing crucial technical support for the secondary development of this shale gas block.

Author Contributions

Conceptualization, W.L. and H.F.; methodology, P.S., software, H.F.; validation, Y.L., C.D., and H.F.; formal analysis, H.F.; investigation, H.J.; resources, H.J.; data curation, P.S.; writing—original draft preparation, D.C. and H.F.; writing—review and editing, D.C. and L.W.; supervision, P.S. and L.W.; project administration, P.S. and Y.L. All authors have read and agreed to the published version of the manuscript.

Funding

This research received no external funding.

Data Availability Statement

The original contributions presented in this study are included in the article. Further inquiries can be directed to the corresponding author.

Conflicts of Interest

Authors Wei Liu, Yanchao Li, Pinghua Shu, Cai Deng, and Hao Jiang were employed by CNPC Chuanqing Drilling Engineering Company Limited. Authors Dechun Chen, Liangliang Wang, and Haobo Feng are affiliated with the Department of Petroleum Engineering, China University of Petroleum (East China). The remaining authors declare that the research was conducted in the absence of any commercial or financial relationships that could be construed as a potential conflict of interest.

Appendix A

Table A1. Production performance of sample wells 1 to 42.
Table A1. Production performance of sample wells 1 to 42.
Well No.Production Start DateInitial Production Rate (×104 m3/d)Current Daily Gas Rate (×104 m3/d)Cumulative Gas Production (×104 m3)Date of Current RateDecline Percentage (%)
12019/3/621.920.2730342019/11/2098.77
22019/5/634.9319.2537332019/11/2044.89
32019/5/934.0812.7233442019/11/2062.68
42019/5/2938.4311.7432842019/11/2069.45
52019/9/2023.320.2181022023/3/2899.09
62019/9/2022.441.6542352023/3/2892.64
72019/9/2024.313.1747592023/3/2886.96
82019/9/2025.161.6371232023/3/2893.53
92021/10/1925.930.2131582023/3/2899.18
102021/10/1925.710.2140152023/3/2899.19
112021/10/1927.282.7539332023/3/2889.91
122021/10/1922.021.4233182023/3/2893.54
132018/4/215.740.3731372022/4/1397.65
142018/4/812.861.2942482022/4/1389.97
152018/4/2312.651.0438132022/4/1391.78
162018/10/2650.513.8072082019/11/2092.48
172018/11/1550.714.4769452020/2/2891.19
182018/11/1921.046.7246462019/11/2068.06
192018/11/2651.7423.4110,7472019/11/2054.75
202018/11/2629.984.9450112020/2/2883.52
212018/12/621.861.0331962022/4/1395.29
222018/12/2020.480.4246532022/4/1397.95
232019/6/1130.000.7636782022/4/1397.47
242019/6/1121.450.5231992022/4/1397.58
252019/6/1425.380.8842792022/4/1396.53
262019/6/279.000.146312022/4/1398.44
272019/8/2721.2610.3522622020/2/2851.32
282019/9/227.7913.4032082020/2/2851.78
292019/10/930.4318.0933812020/2/2840.55
302019/12/1621.050.9039452022/4/1395.72
312019/12/1621.781.1143902022/4/1394.90
322020/2/1216.520.1430282022/4/1399.15
332020/2/1216.200.4629272022/4/1397.16
342021/10/2615.135.7016042022/4/1362.33
352021/10/2619.996.0018332022/4/1369.98
362021/11/719.216.5119112022/4/1366.11
372021/11/715.105.5914722022/4/1362.98
382021/12/619.196.6549142023/3/2865.35
392021/12/169.192.5520082023/3/2872.25
402021/12/1616.472.7631572023/3/2883.25
412021/12/1626.244.9650372023/3/2881.11
422021/12/2312.304.1830952023/3/2866.05
Table A2. Template of model input parameters.
Table A2. Template of model input parameters.
Well no.
Production time (d)
Maximum horizontal principal stress (MPa)
Minimum horizontal principal stress (MPa)
Toc (%)
Formation porosity (%)
Total gas content (m3/t)
Brittleness index (%)
Reservoir permeability (mD)
Number of candidate stages
Number of actual fracturing stages
Initial fracturing stimulated volume (106 m3)
Inter-well distance for candidate wells (m)
Reservoir thickness (m)
Horizontal section length (m)
Maximum daily gas rate (104 m3/d)
Poisson’s ratio
Current formation pressure (MPa)
True vertical depth (m)
Initial formation pressure (MPa)
Production decline time (d)
Cumulative gas production to date (104 m3)
Remaining recoverable reserves (108 m3)
Gas formation volume factor
Total rock compressibility (MPa−1)
Pressure coefficient
Current tubing pressure (MPa)
Current casing pressure (MPa)
Initial fracture length (m)
Net pay thickness (m)
Current daily gas rate (104 m3/d)
Young’s modulus
Current bottomhole flowing pressure (MPa)
Original formation temperature (°C)
Offset well no.
Cumulative production of offset well (108 m3)
Minimum distance to offset well (m)
Fracturing stage
Stage length (m)
Fluid intensity per stage (m3/m)
Maximum pump rate per stage (m3/min)
Fluid volume per stage (m3)
Proppant intensity per stage (kg/m)
Sand (proppant) concentration per stage (%)
Proppant volume per stage (m3)
Carrier fluid volume per stage (m3)
Date
Production time (d)
Casing pressure (MPa)
Tubing pressure (MPa)
Daily gas production rate (104 m3/d)
Daily water production rate (104 m3/d)
Cumulative gas production (m3)
Cumulative water production (m3)

References

  1. Bai, J.; Wang, G.; Zhu, Q.; Tao, L.; Shi, W. Investigation on Flowback Behavior of Imbibition Fracturing Fluid in Gas–Shale Multiscale Pore Structure. Energies 2022, 15, 7802. [Google Scholar] [CrossRef]
  2. Liu, X.; Yi, F.; Guo, S.; Zhu, M.; Bai, Y. Research on the Mechanism of Reverse Sand Addition in Horizontal Shale Gas Well Fracturing Based on Intergranular Erosion of Proppants in near Wellbore Fractures. Appl. Sci. 2025, 15, 9589. [Google Scholar] [CrossRef]
  3. Chen, Y.; Li, W.; Wang, X.; Wang, Y.; Fu, L.; Wu, P.; Wang, Z. Research and Application of Geomechanics Using 3D Model of Deep Shale Gas in Luzhou Block, Chuan Basin, Southwest China. Geosciences 2025, 15, 65. [Google Scholar] [CrossRef]
  4. Wu, Y.; Zhu, Z.; Shen, Y.; Yu, X.; Liu, G.; Liu, P. Study on the Evolution Law of Four-Dimensional Dynamic Stress Fields in Fracturing of Deep Shale Gas Platform Wells. Processes 2025, 13, 2709. [Google Scholar] [CrossRef]
  5. Wang, T.; Ji, G.; Liu, J.; Xie, Z. Impact of Deep Shale Gas Dense-Cutting Fracturing Parameters on EUR. Processes 2025, 13, 66. [Google Scholar] [CrossRef]
  6. Wang, Y.; Han, D.; Lin, W.; Jia, Y.; Zhang, J.; Wang, C.; Ma, B. Factors Controlling Differences in Morphology and Fractal Characteristics of Organic Pores of Longmaxi Shale in Southern Chuan Basin, China. Fractal Fract. 2024, 8, 555. [Google Scholar] [CrossRef]
  7. Yuan, H.; Sun, Y.; Xiong, W.; Niu, W.; Tang, Z.; Li, Y. Advances in Evaluation Methods for Artificial Fracture Networks in Shale Gas Horizontal Wells. Appl. Sci. 2025, 15, 9008. [Google Scholar] [CrossRef]
  8. Tao, L.; Guo, J.-C.; Zhao, Z.-H.; Yin, Q.-W. Refracturing candidate selection for MFHWs in tight oil and gas reservoirs using hybrid method with data analysis techniques and fuzzy clustering. J. Cent. South Univ. 2020, 27, 277–287. [Google Scholar] [CrossRef]
  9. Tavassoli, S.; Yu, W.; Javadpour, F.; Sepehrnoori, K. Well screen and optimal time of refracturing: A barnett shale well. J. Pet. Eng. 2013, 2013, 974046. [Google Scholar] [CrossRef]
  10. Berchenko, I.; Detournay, E. Deviation of hydraulic fractures through poroelastic stress changes induced by injection and pumping. Am. Rock Mech. Assoc. 1997, 34, 1009–1019. [Google Scholar] [CrossRef]
  11. Li, Y.C.; He, Y.B.; Xiao, J.F.; Shi, X.Z.; Feng, Q.; Yin, C.B. Optimal selection and effect evaluation of re-fracturing intervals in shale gas horizontal wells. Nat. Gas Ind. B 2019, 6, 58–66. [Google Scholar] [CrossRef]
  12. Yang, Z.; Li, Y.; Li, X.; Li, C. Advances and implications of key technologies for re-fracturing in shale gas horizontal wells. J. Southwest Pet. Univ. (Sci. Technol. Ed.) 2019, 41, 75–86. [Google Scholar] [CrossRef]
  13. Feng, Q.; Ren, J.; Zhang, X.; Wang, X.; Wang, S.; Li, Y. Study on Well Selection Method for Refracturing Horizontal Wells in Tight Reservoirs. Energies 2020, 13, 4202. [Google Scholar] [CrossRef]
  14. Xu, L.; Wang, D.; Liu, L.; Wang, C.; Zhu, H.; Tang, X. Review of shale oil and gas refracturing: Techniques and field applications. Processes 2024, 12, 965. [Google Scholar] [CrossRef]
  15. Emre, A.; Burak, K. Selection of candidate wells for re-fracturing in tight gas sand reservoirs using fuzzy inference. Shiyou Kantan Yu Kaifa/Pet. Explor. Dev. 2020, 47, 383–389. [Google Scholar] [CrossRef]
  16. Cui, J.; Gao, D.W.; Bi, W.T.; Liao, R.G. An evaluation model for refracturing candidate selection in shale gas wells and its application. Lithol. Reserv. 2018, 30, 145–150. [Google Scholar] [CrossRef]
  17. Ren, Q.Q.; Lin, R.; Zhao, J.Z.; Wu, J.F.; Song, Y. A refracturing candidate selection model for shale gas wells based on geological and engineering conditions and the stimulation effect of initial fracturing. Pet. Drill. Prod. Technol. 2023, 45, 223–228. [Google Scholar] [CrossRef]
  18. Blanton, T.L. An experimental study of interaction between hydraulically induced and pre-existing fractures. In Proceedings of the SPE Unconventional Gas Recovery Symposium, Pittsburgh, PA, USA, 16–18 May 1982. SPE-10847-MS. [Google Scholar] [CrossRef]
  19. Yang, L.; Wang, X.; Niu, T. Propagation Characteristics of Multi-Cluster Hydraulic Fracturing in Shale Reservoirs with Natural Fractures. Appl. Sci. 2025, 15, 4418. [Google Scholar] [CrossRef]
  20. Wang, Q.; Zhao, J.; Hu, Y.; Li, Y.; Wang, Y. Optimization method of refracturing timing for old shale gas wells. Pet. Explor. Dev. 2024, 51, 213–222. [Google Scholar] [CrossRef]
  21. Li, H.; Zhang, L.; Li, L.; Zhou, B.; Zhang, Y.; Fu, Y. A Novel Regularization Model for Inversion of the Fracture Geometric Parameters in Hydraulic-Fractured Shale Gas Wells. Energies 2025, 18, 1723. [Google Scholar] [CrossRef]
  22. Sun, C.; Nie, H.; Xiong, L.; Du, W.; Zhang, G.; Chen, Q.; Li, D. Geological factors for the enrichment and high production of deep shale gas in the Weiyuan Area, Chuan Basin: A perspective from source-cap rock control. Mar. Orig. Pet. Geol. 2022, 27, 135–145. [Google Scholar] [CrossRef]
  23. Cong, P.; Yan, J.; Jing, C.; Zhang, J.; Tang, H.; Wang, J.; Geng, B.; Wang, M.; Chao, J. Logging evaluation and distribution characteristics of fracturing grade in shale gas reservoir: A case study from Wufeng Formation and Longmaxi Formation in X area, southern Sichuan Basin. Lithol. Reserv. 2021, 33, 177–188. [Google Scholar]
  24. Wang, Q.; Chen, J.; Cai, D.; Yang, Z.; Chen, K. Research and application of production tubing string optimization for shale gas wells. Nat. Gas Oil 2022, 40, 72–76. [Google Scholar] [CrossRef]
  25. Xu, L.; Huang, S.; Sun, M.; Wen, Y.; Chen, W.; Zhang, Y.; Luo, F.; Zhang, H. Palaeoenvironmental Evolution Based on Elemental Geochemistry of the Wufeng-Longmaxi Shales in Western Hubei, Middle Yangtze, China. Minerals 2023, 13, 502. [Google Scholar] [CrossRef]
  26. Zhang, Y.; Wang, X.; Li, Z. Mechanism analysis on hydraulic fracture initiation under the influence of induced stress in shale gas. J. Eng. Sci. Technol. Rev. 2016, 9, 22–29. [Google Scholar] [CrossRef]
  27. Xiao, J.; He, H.; Li, Y.; Shen, J.; Deng, C.; Zou, L.; Li, J.; Wang, Y. Key technologies of fracture-controlled stimulation in the Weiyuan shale gas field, Chuan Basin. Nat. Gas Ind. 2023, 43, 63–71. [Google Scholar] [CrossRef]
  28. Zhang, J.; Wang, X.; Xiao, H.; Ge, H.; He, J. Study on fracture propagation rules of shale refracturing based on CT technology. Processes 2024, 12, 131. [Google Scholar] [CrossRef]
  29. Xiao, H.; He, S.; Chen, M.; Liu, C.; Zhang, Q.; Zhang, R. Two-Phase Production Performance of Multistage Fractured Horizontal Wells in Shale Gas Reservoir. Processes 2025, 13, 563. [Google Scholar] [CrossRef]
  30. Guo, W. Analysis of production performance differences in shale gas horizontal wells in the Weiyuan Block, Chuan. Sci. Technol. Eng. 2018, 18, 228–233. [Google Scholar] [CrossRef]
  31. Liu, J.; Li, C.; Wang, T.; Song, L.; Lv, S.; Zhang, T. Research on factors influencing the production of deep shale gas wells in Weiyuan Block: A case study of X well on platform A. J. Phys. Conf. Ser. 2024, 2718, 012088. [Google Scholar] [CrossRef]
  32. You, Y. Analysis of candidate well and zone selection methods for re-fracturing and influencing factors of fracturing effectiveness. China Pet. Chem. Stand. Qual. 2020, 40, 7–8. [Google Scholar] [CrossRef]
  33. Huo, Y.D.; Jiang, H.S. A well optimization method for gas well refracturing based on BP neural network. Nat. Gas Geosci. 2020, 31, 552–558. Available online: https://kns.cnki.net/kcms2/article/abstract?v=zE0--Q1IihS0dd4XCSJO1WEnxp-wnnVaCWbXBS-F4iXqxurxG2mBOpcFFj5AHZISOk5mbtQlyELz3xMN8nIvAwrRxy5V14Q4Fd5E5FamBM9f7E6NQTifTT2WK3jhLWea4QoGBNw9hcBJdegVuJEH1dEe2OSkB9gVBDuksOiQy6DeG0OgSxPvmlPvJdRJEnsd&uniplatform=NZKPT&language=CHS (accessed on 16 December 2025).
  34. Liu, Z. A method for selecting re-fracturing candidate wells in low-permeability sandstone reservoirs based on the Pearson correlation coefficient. Pet. Geol. Recov. Effic. 2022, 29, 140–144. [Google Scholar] [CrossRef]
  35. Song, L.Y.; Wang, J.W. Intelligent stage selection method for refracturing based on the type-2 fuzzy logic system. Arab. J. Sci. Eng. 2023, 48, 16421–16435. [Google Scholar] [CrossRef]
  36. Khalaf, M.; Soliman, M.; Farouq-Ali, S.M.; Cipolla, C.; Dusterhoft, R. Experimental Study on Pulsed Plasma Stimulation and Matching with Simulation Work. Appl. Sci. 2024, 14, 4752. [Google Scholar] [CrossRef]
  37. Zhao, J.; Wu, T.; Pu, W.; Daijun, D.; Chen, Q.; Chen, B.; Li, J.; Huang, Y. Application status and research progress of CO2 fracturing fluid in petroleum engineering: A brief review. Petroleum 2024, 10, 1–10. [Google Scholar] [CrossRef]
  38. Gui, J.; Guo, J.; Sang, Y.; Chen, Y.; Ma, T.; Ranjith, P.G. Evaluation on the anisotropic brittleness index of shale rock using geophysical logging. Petroleum 2023, 9, 545–557. [Google Scholar] [CrossRef]
  39. Yang, X.; Tang, H.; Zhang, J.; Du, Y.; Tang, R.; Pan, S.; Zhou, X.; Xu, Y. Mottled dolomite in the lower Cambrian Longwangmiao formation in the Northern Chuan Basin, South China. Petroleum 2024, 10, 19–29. [Google Scholar] [CrossRef]
  40. Ding, M.; Jin, Z.; Zhang, Y.; Hu, J. A new mixed type crack propagation criterion in shale reservoirs. Petroleum 2024, 10, 85–92. [Google Scholar] [CrossRef]
  41. Shi, X.; Li, Y.; Jiang, Y.; Zhang, Y.; Wu, W.; Zhang, Z.; Wang, Z.; Yin, X.; Fu, Y.; Gu, Y. A Model and the Characteristics of Gas Generation of the Longmaxi Shale in the Chuan Basin. Processes 2025, 13, 2294. [Google Scholar] [CrossRef]
  42. Yin, J.; Wei, L.; Sun, S.; Shi, Z.; Dong, D.; Gao, Z. Overpressure Generation and Evolution in Deep Longmaxi Formation Shale Reservoir in Southern Chuan Basin: Influences on Pore Development. Energies 2023, 16, 2533. [Google Scholar] [CrossRef]
  43. Rao, H.; Shi, W.; Wang, S. Evaluation Method of Gas Production in Shale Gas Reservoirs in Jiaoshiban Block, Fuling Gas Field. Energies 2025, 18, 3817. [Google Scholar] [CrossRef]
Figure 1. Annual gas production history of the shale gas field.
Figure 1. Annual gas production history of the shale gas field.
Energies 19 00023 g001
Figure 2. Annual water production history of the shale gas field.
Figure 2. Annual water production history of the shale gas field.
Energies 19 00023 g002
Figure 3. Annual water-gas ratio history of the shale gas field.
Figure 3. Annual water-gas ratio history of the shale gas field.
Energies 19 00023 g003
Figure 4. Production comparison for the sample wells 1 to 12.
Figure 4. Production comparison for the sample wells 1 to 12.
Energies 19 00023 g004
Figure 5. Production comparison for the sample wells 13 to 42.
Figure 5. Production comparison for the sample wells 13 to 42.
Energies 19 00023 g005
Figure 6. TOC versus daily gas production rate.
Figure 6. TOC versus daily gas production rate.
Energies 19 00023 g006
Figure 7. Porosity versus daily gas production rate.
Figure 7. Porosity versus daily gas production rate.
Energies 19 00023 g007
Figure 8. Reservoir thickness versus daily gas production rate.
Figure 8. Reservoir thickness versus daily gas production rate.
Energies 19 00023 g008
Figure 9. Brittleness index versus daily gas production rate.
Figure 9. Brittleness index versus daily gas production rate.
Energies 19 00023 g009
Figure 10. Young’s modulus and Poisson’s ratio versus daily gas production rate.
Figure 10. Young’s modulus and Poisson’s ratio versus daily gas production rate.
Energies 19 00023 g010aEnergies 19 00023 g010b
Figure 11. Net pressure for natural fracture opening versus daily gas production rate.
Figure 11. Net pressure for natural fracture opening versus daily gas production rate.
Energies 19 00023 g011
Figure 12. Fracture stage length versus daily gas production rate.
Figure 12. Fracture stage length versus daily gas production rate.
Energies 19 00023 g012
Figure 13. Flowchart of the comprehensive evaluation model for candidate selection in shale gas well re-fracturing.
Figure 13. Flowchart of the comprehensive evaluation model for candidate selection in shale gas well re-fracturing.
Energies 19 00023 g013
Figure 14. Fluid intensity and maximum treatment rate for each stage of the initial fracturing in the candidate wells.
Figure 14. Fluid intensity and maximum treatment rate for each stage of the initial fracturing in the candidate wells.
Energies 19 00023 g014
Figure 15. Proppant intensity and sand ratio for each stage of the initial fracturing in the candidate wells.
Figure 15. Proppant intensity and sand ratio for each stage of the initial fracturing in the candidate wells.
Energies 19 00023 g015
Figure 16. Error comparison for the re-fracturing evaluation coefficient.
Figure 16. Error comparison for the re-fracturing evaluation coefficient.
Energies 19 00023 g016
Figure 17. Candidate well gas production change curve.
Figure 17. Candidate well gas production change curve.
Energies 19 00023 g017
Table 1. Comparative analysis of candidate selection methods for shale gas well re-fracturing.
Table 1. Comparative analysis of candidate selection methods for shale gas well re-fracturing.
Method NamePriorityAnalysis
Method based on poroelastic stress-dynamic production couplingHighThis method quantifies the potential for fracture reorientation using a stress reorientation coefficient, making it particularly well-suited for the high in situ stress environment of the gas field in Southern Chuan. However, its application is highly dependent on the availability of historical production data and high-precision stress data.
Method based on multi-factor correlation fuzzy decision-makingMedium-highBy incorporating factors such as the depleted gas volume, this method can effectively identify underperforming intervals, such as the high-decline segments observed in the early life of some wells in the Southern Chuan gas field. It is most applicable to well groups with comprehensive dynamic monitoring; however, it requires accurate formation pressure data.
Method based on 3d evaluation of initial fracturingMediumThis method comprehensively considers both geological conditions and engineering parameters, making it well-aligned with the low-permeability and heterogeneous characteristics of the shale gas field in Southern Chuan. However, its applicability may be limited in areas near faults.
Intelligent method based on a type-2 fuzzy logic systemMedium-lowThis method is well-suited for handling coupled, multi-factor problems involving heterogeneity and other complex variables. However, it is highly dependent on a large volume of training data.
Method based on the Pearson correlation coefficientLowThis method facilitates rapid decision-making as it does not require pre-assigned weights. However, it suffers from limited accuracy, and its application is generally more suitable for low-permeability sandstone oil reservoirs.
Table 2. Classification table of evaluation parameters.
Table 2. Classification table of evaluation parameters.
Geological parameters χ 1 Horizontal stress differential coefficient
χ 2 Shale gas reservoir evaluation index
χ 6 Poroelastic stress reorientation coefficient
χ 8 Formation pressure coefficient
χ 9 Gas reservoir quality index
Engineering parameters χ 3 Single-well fluid usage index
χ 4 Single-well proppant volume index
χ 5 Stimulated reservoir volume ratio from initial fracturing
Production dynamic parameters χ 7 Elastic productivity coefficient
χ 10 Normalized pseudo-production decline rate
χ 11 Drainage volume
χ 12 Instantaneous recovery factor
χ 13 Production decline coefficient
χ 14 Reservoir depletion coefficient
Table 3. Effect of horizontal principal stress difference and approach angle.
Table 3. Effect of horizontal principal stress difference and approach angle.
Horizontal Principal Stress Difference60°~90°30°~60°0°~30°
HighNo fracture openingNo fracture openingFracture opens
LowPartial fracture openingFracture opensFracture opens
Table 4. Quantitative identification criteria for fracturability level of shale gas reservoirs.
Table 4. Quantitative identification criteria for fracturability level of shale gas reservoirs.
Fracability Grade l
I≥0.6
II0.42~0.59
III≤0.42
Table 5. Range of poroelastic stress steering coefficient of shale gas wells.
Table 5. Range of poroelastic stress steering coefficient of shale gas wells.
Low Stress Differential, High Pore Pressure Drawdown/MPaMedium Stress Differential, Medium Pore Pressure Drawdown/MPaHigh Stress Differential, Low Pore Pressure Drawdown/MPa
Range of the poroelastic stress reorientation coefficient0.5~0.90.9~1.21.2~1.5
Table 6. Comparison of model results with literature data.
Table 6. Comparison of model results with literature data.
Well No. M _ χ 1 L _ χ 1 M _ χ 2 L _ χ 2 M _ χ 3 L _ χ 3 M _ χ 4 L _ χ 4 M _ χ 5 L _ χ 5
430.1930.1750.4330.650.9330.960.9670.910.2130.21
440.20.2220.570.750.93310.96710.1870.16
450.20.1270.70.730.9670.960.9330.960.3730.25
460.1750.1940.5640.650.20.810.70.670.2580.28
470.2220.1990.4440.640.8670.710.1670.410.3310.39
480.1280.2010.50.660000.050.4820.71
Table 7. Results of error analysis for each parameter.
Table 7. Results of error analysis for each parameter.
Well No. χ 1 χ 2 χ 3 χ 4 χ 5
H5-40.0180.2170.0070.0570.003
H5-50.0220.1800.1000.0330.027
H5-60.0730.0300.0930.0930.123
H7-10.0190.0860.3770.0700.022
H7-20.0230.1960.1230.2770.059
H7-30.0730.1600.0000.0500.227
Table 8. Key parameter calculation results.
Table 8. Key parameter calculation results.
ParameterCalculated ValueThreshold
Poroelastic stress coeff0.1260.2
Depleted Vol. (m3)1.3 × 1073.3 × 106
Current RF5.20%21%
Decline coeff0.5710.6
Reservoir depletion coeff0.488
Table 9. Program-Calculated Parameters for Candidate Wells.
Table 9. Program-Calculated Parameters for Candidate Wells.
Well No.Poroelastic Stress CoefficientProduction Per Unit Pressure Drop (104 m3/MPa)Initial Reservoir Pressure CoefficientGas Reservoir Quality IndexRemaining Recoverable Reserves (108 m3)Normalized Production Decline Rate (%)
490.6333.961.6332.180.3547.06
500.649.161.331.50.2432.85
510.3331.21.530.220.3631.15
520.5146.041.6331.660.2751.93
530.3334.531.5833.220.1841.95
540.4138.451.3833.80.1748.76
550.7427.831.3334.070.3255.35
560.7443.111.6834.080.2244.33
Table 10. Candidate well parameters from the literature.
Table 10. Candidate well parameters from the literature.
Well No.Poroelas-Tic Stress CoefficientProduction Per Unit Pressure Drop (104 m3/MPa)Initial Reservoir Pressure CoefficientGas Reservoir Quality IndexRemaining Recoveble Reserves (108 m3)Normalized Production Decline Rate (%)
A-1HF0.4659.921.4024.090.4854.76
A-2HF0.48100.461.4421.570.3747.35
A-3HF0.4572.231.6320.630.5454.74
A-4HF0.3767.251.5415.360.6047.87
A-5HF0.4576.971.6520.630.5452.06
A-6HF0.4680.241.4720.630.5455.82
A-7HF0.4384.251.5410.330.2856.60
A-8HF0.5057.231.329.980.1548.86
Table 11. Basic parameters of the actual re-fractured wells.
Table 11. Basic parameters of the actual re-fractured wells.
Well No.H5-4H5-5H5-6H7-1H7-2H7-3
Reservoir ParametersMax. horizontal principal stress (MPa)104.597.910085.283.283.9
Min. horizontal principal stress (MPa)87.681.683.372.568.174.4
TOC (%)4.34.845.66.15
Porosity (%)6.16.16.16.16.16.1
Gas content (m3/kg)4.94.75.24.74.85.7
Brittleness index (%)68.370.474.369.565.860.9
Stimulated Volume ParametersSRV (106 m3)53.4552.4685.2149.144.857.9
Well spacing (m)400400400400400400
Lateral length (m)177018421708150011801200
Avg. reservoir thickness (m)354380334317287250
Table 12. Validation Results of the Comprehensive Model for Candidate Selection in Shale Gas Well Re-fracturing.
Table 12. Validation Results of the Comprehensive Model for Candidate Selection in Shale Gas Well Re-fracturing.
Well No.Actual Selection StatusModel Evaluation ScoreModel RecommendationResult Comparison
H5-4YesGoodYesT
H5-5YesGoodYesT
H5-6NoFairNoT
H7-1YesGoodYesT
H7-2NoPoorNoT
H7-3NoFairNoT
Table 13. Evaluation Results from the Comprehensive Model for Re-fracturing Candidate Selection in a Southern Chuan Shale Gas Block.
Table 13. Evaluation Results from the Comprehensive Model for Re-fracturing Candidate Selection in a Southern Chuan Shale Gas Block.
Well No.3D Initial Fracturing Evaluation ModelPoroelastic Stress-Dynamic Production Coupling ModelMulti-Factor Correlation Fuzzy Decision-Making ModelComprehensive Evaluation Model
ScoreGradeScoreGradeScoreGradeScoreGrade
570.000Poor1.000Excellent0.000Poor0.304Fair
580.000Poor0.000Poor0.000Poor0.000Poor
591.000Excellent1.000Excellent1.000Excellent1.000Excellent
601.000Excellent1.000Excellent1.000Excellent1.000Excellent
611.000Excellent1.000Excellent0.000Poor0.754Excellent
621.000Excellent0.000Poor0.000Poor0.449Fair
630.000Poor0.000Poor0.000Poor0.000Poor
641.000Excellent0.000Poor0.000Poor0.449Fair
651.000Excellent0.000Poor0.000Poor0.449Fair
661.000Excellent0.000Poor0.000Poor0.449Fair
670.000Poor0.000Poor0.000Poor0.000Poor
681.000Excellent0.000Poor0.000Poor0.449Fair
691.000Excellent0.000Poor0.000Poor0.449Fair
Disclaimer/Publisher’s Note: The statements, opinions and data contained in all publications are solely those of the individual author(s) and contributor(s) and not of MDPI and/or the editor(s). MDPI and/or the editor(s) disclaim responsibility for any injury to people or property resulting from any ideas, methods, instructions or products referred to in the content.

Share and Cite

MDPI and ACS Style

Liu, W.; Li, Y.; Shu, P.; Deng, C.; Jiang, H.; Feng, H.; Chen, D.; Wang, L. A Multi-Parameter Integrated Model for Shale Gas Re-Fracturing Candidate Selection. Energies 2026, 19, 23. https://doi.org/10.3390/en19010023

AMA Style

Liu W, Li Y, Shu P, Deng C, Jiang H, Feng H, Chen D, Wang L. A Multi-Parameter Integrated Model for Shale Gas Re-Fracturing Candidate Selection. Energies. 2026; 19(1):23. https://doi.org/10.3390/en19010023

Chicago/Turabian Style

Liu, Wei, Yanchao Li, Pinghua Shu, Cai Deng, Hao Jiang, Haobo Feng, Dechun Chen, and Liangliang Wang. 2026. "A Multi-Parameter Integrated Model for Shale Gas Re-Fracturing Candidate Selection" Energies 19, no. 1: 23. https://doi.org/10.3390/en19010023

APA Style

Liu, W., Li, Y., Shu, P., Deng, C., Jiang, H., Feng, H., Chen, D., & Wang, L. (2026). A Multi-Parameter Integrated Model for Shale Gas Re-Fracturing Candidate Selection. Energies, 19(1), 23. https://doi.org/10.3390/en19010023

Note that from the first issue of 2016, this journal uses article numbers instead of page numbers. See further details here.

Article Metrics

Back to TopTop