Stage-Wise Simulation for Operational Stability Evaluation of Seasonal Heat Storage in Abandoned Coal Mines
Abstract
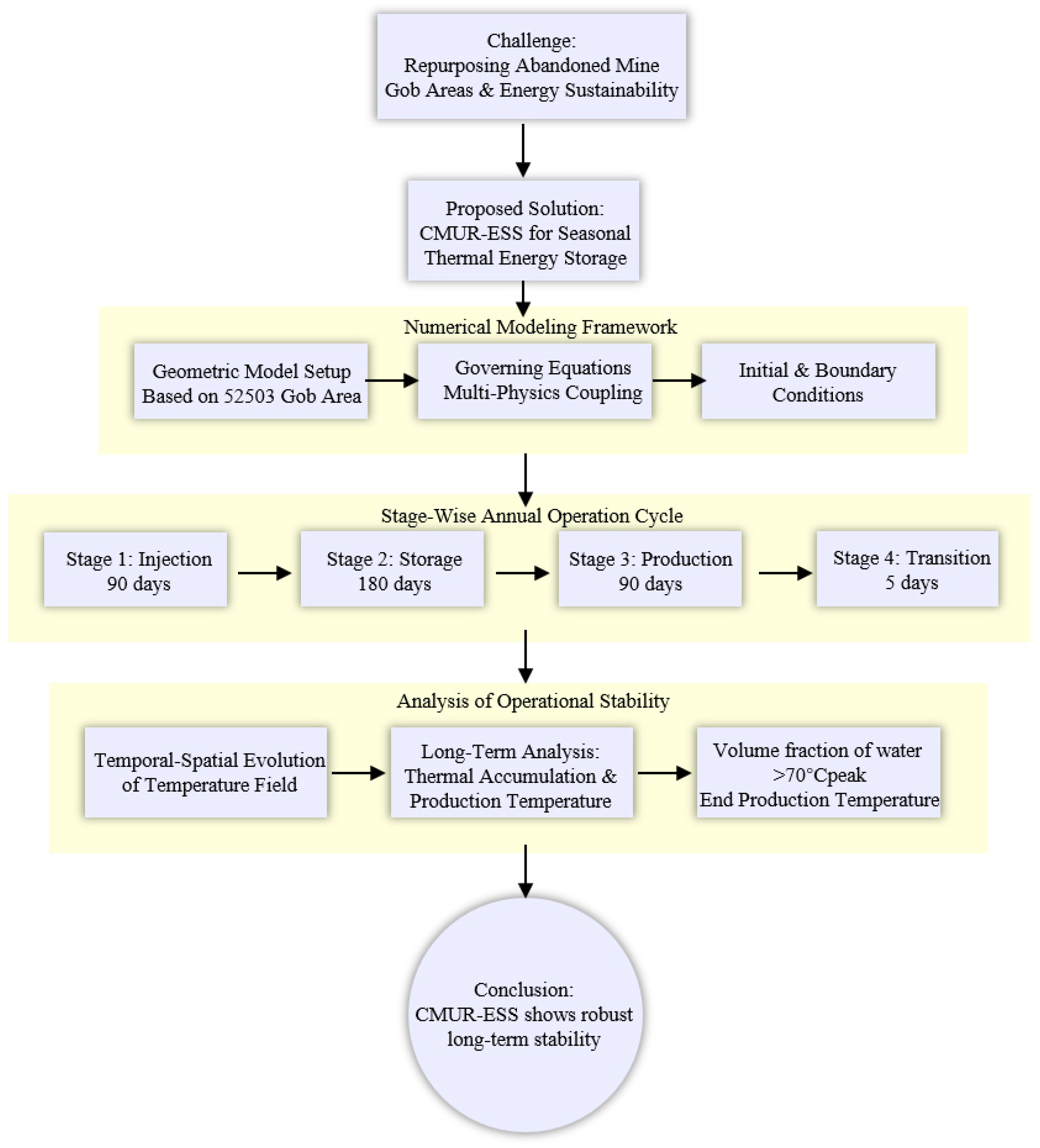
1. Introduction
2. Numerical Method
2.1. Fluid Flow in the Reservoir Area
2.2. Fluid Flow in the Surrounding Rocks
2.3. Heat Transfer in Reservoir Area
2.4. Heat Transfer in Surrounding Rocks
3. Model Setup
3.1. Conceptual Model
3.2. Initial and Boundary Conditions
3.3. Model Parameters
3.4. Simulation Strategy
4. Results and Discussion
4.1. Evolution of Temperature Field at Different Operating Stages
4.2. Analysis of Long-Term Operational Stability in CMUR-ESS
5. Conclusions
Author Contributions
Funding
Data Availability Statement
Conflicts of Interest
Nomenclature
| Roman Symbols: | |
| Specific heat capacity of fluid | |
| Specific heat capacity of rock | |
| Gravitational acceleration | |
| Viscous stress tensor | |
| Permeability of the surrounding rock | |
| Permeability of anti-seepage layer | |
| Fluid pressure | |
| Fluid pressure tensor | |
| volumetric recharge source of seepage field | |
| Mass source of seepage field | |
| Heat source | |
| Temperature | |
| fluid velocity vector | |
| Greek Symbols: | |
| Thermal conductivity of saturated rocks | |
| Thermal conductivity of fluid | |
| porosity of rocks | |
| density of fluid | |
| density of rocks | |
| mass heat capacity of saturated rocks | |
| comprehensive compressibility of rocks | |
| fluid dynamic viscosity | |
| Abbreviations: | |
| CMUR-ESS | Coal Mine Underground Reservoir Energy Storage System |
| TDS | Temperature Declining Stage |
| TRS | Temperature Rise Stage |
| TSS | Temperature Stable Stage |
References
- Ji, L.; Dong, J.; Kienberger, T.; Huang, J.; Liu, F.; Wang, L.; Huang, Y.; Gao, H. Quantitative assessment and development utilization modes of space resources in closed and abandoned mines. Energy Sources Part A Recovery Util. Environ. Eff. 2023, 45, 10366–10380. [Google Scholar] [CrossRef]
- Guo, Q.; Meng, X.; Li, Y.; Lv, X.; Liu, C. A prediction model for the surface residual subsidence in an abandoned goaf for sustainable development of resource-exhausted cities. J. Clean. Prod. 2021, 279, 123803. [Google Scholar] [CrossRef]
- Singh, A.; Agarwal, S.; Prabhat, A. A multi-criteria decision framework to evaluate sustainable alternatives for repurposing of abandoned or closed surface coal mines. Front. Earth Sci. 2024, 12, 1330217. [Google Scholar] [CrossRef]
- Wang, W.; Yao, Q.; Xu, Q.; Chen, X.; Liu, H.; Li, X. Experimental Study on the Evolution Law of Coal Mine Underground Reservoir Water Storage Space under the Disturbance and Water—Rock Interaction Effect. Minerals 2022, 12, 1491. [Google Scholar] [CrossRef]
- Cao, Z.; Jing, S.; Wang, L.; Meng, F.; Han, Y. Influence of spatial structure migration of overlying strata on water storage of underground reservoir in coal mine. PLoS ONE 2024, 19, e0292357. [Google Scholar] [CrossRef] [PubMed]
- Li, P.; Ma, L.; Wu, Y.; Zhang, L.; Hao, Y. Concurrent Mining During Construction and Water-Filling of a Goaf Groundwater Reservoir in a Coal Mine. Mine Water Environ. 2018, 37, 763–773. [Google Scholar] [CrossRef]
- Menéndez, J.; Schmidt, F.; Konietzky, H.; Bernardo Sánchez, A.; Loredo, J. Empirical Analysis and Geomechanical Modelling of an Underground Water Reservoir for Hydroelectric Power Plants. Appl. Sci. 2020, 10, 5853. [Google Scholar] [CrossRef]
- Shang, D.; Pei, P. Analysis of Influencing Factors of Modification Potential of Abandoned Coal Mine Into Pumped Storage Power Station. J. Energy Resour. Technol. 2021, 143, 112003. [Google Scholar] [CrossRef]
- Wu, F.; Liu, Y.; Gao, R. Challenges and opportunities of energy storage technology in abandoned coal mines: A systematic review. J. Energy Storage 2024, 83, 110613. [Google Scholar] [CrossRef]
- Holmslykke, H.D.; Weibel, R.; Olsen, D.; Anthonsen, K.L. Geochemical Reactions upon Injection of Heated Formation Water in a Danish Geothermal Reservoir. ACS Earth Space Chem. 2023, 7, 1635–1647. [Google Scholar] [CrossRef]
- Wang, M.; Guo, P.; Fang, C.; Bu, M.; Jin, X.; Wang, J. Investigation of evaluation models for geothermal resources and intermittent operation/cycle thermal storage mode in closed coal mines. Geothermics 2025, 129, 103294. [Google Scholar] [CrossRef]
- Li, F.; Li, F.; Sun, R.; Zheng, J.; Li, X.; Shen, L.; Sun, Q.; Liu, Y.; Ji, Y.; Duan, Y. A Study on the Transient Response of Compressed Air Energy Storage in the Interaction between Gas Storage Chambers and Horseshoe-Shaped Tunnels in an Abandoned Coal Mine. Energies 2024, 17, 953. [Google Scholar] [CrossRef]
- Liu, Y.; Liang, Y.; Ma, Y.; Liu, J.; Elsworth, D.; Gan, Q. Dynamic evolution of reservoir permeability and deformation in geothermal battery energy storage using abandoned mines. Rock Mech. Bull. 2025, 4, 100155. [Google Scholar] [CrossRef]
- Qin, Y.; Hou, H.; Guo, M.; Liu, Q.; Tang, F. Simulated and experimental study on effect of thermal insulation layer on temperature field and heat dissipation of roadway surrounding rock. Case Stud. Therm. Eng. 2024, 53, 103960. [Google Scholar] [CrossRef]
- Khalaf, M.S.; Rezaei, A.; Soliman, M.Y.; Farouq Ali, S.M. Thermo-Poroelastic Analysis of Cold Fluid Injection in Geothermal Reservoirs for Heat Extraction Sustainability. In Proceedings of the 56th U.S. Rock Mechanics/Geomechanics Symposium, Santa Fe, NM, USA, 26–29 June 2022; p. ARMA–2022-0453. [Google Scholar]
- Oppelt, L.; Grab, T.; Ebel, T.; Wunderlich, T.; Storch, T.; Fieback, T. Mine Water as an Energy Source: Overview of Technical Basics, Existing Plants, and Monitoring Results. Mine Water Environ. 2025, 44, 519–543. [Google Scholar] [CrossRef]
- Verhoeven, R.; Willems, E.; Harcouët-Menou, V.; De Boever, E.; Hiddes, L.; Veld, P.O.t.; Demollin, E. Minewater 2.0 Project in Heerlen the Netherlands: Transformation of a Geothermal Mine Water Pilot Project into a Full Scale Hybrid Sustainable Energy Infrastructure for Heating and Cooling. Energy Procedia 2014, 46, 58–67. [Google Scholar] [CrossRef]
- Xu, Y.; Li, Z.; Chen, Y.; Jia, M.; Zhang, M.; Li, R. Synergetic mining of geothermal energy in deep mines: An innovative method for heat hazard control. Appl. Therm. Eng. 2022, 210, 118398. [Google Scholar] [CrossRef]
- Ahammad, J.M.; Rahman, M.A.; Butt, S.D.; Alam, J.M. Integrated wellbore-reservoir modeling based on 3D Navier–Stokes equations with a coupled CFD solver. J. Pet. Explor. Prod. Technol. 2024, 14, 2539–2554. [Google Scholar] [CrossRef]
- Smye, K.; Banerji, D.A.; Eastwood, R.; McDaid, G.; Hennings, P. Lithology and reservoir properties of the Delaware Mountain Group of the Delaware Basin and implications for saltwater disposal and induced seismicity. J. Sediment. Res. 2021, 91, 1113–1132. [Google Scholar] [CrossRef]
- Zhang, K.; Li, H.; Han, J.; Jiang, B.; Gao, J. Understanding of mineral change mechanisms in coal mine groundwater reservoir and their influences on effluent water quality: A experimental study. Int. J. Coal Sci. Technol. 2021, 8, 154–167. [Google Scholar] [CrossRef]







| Parameter Name (Unit) | Parameter Value |
|---|---|
| Surrounding rock density (kg/) | 1940 |
| Permeability of surrounding rock () | 1 × 10−16 |
| Permeability of anti-seepage layer () | 1 × 10−17 |
| Porosity of surrounding rock | 0.05 |
| Thermal conductivity of surrounding rock (W/K·m) | 1.8 |
| Specific heat capacity of surrounding rock (J/kg·K) | 970 |
| Density of water (kg/) | 1000 |
| Dynamic viscosity of water (Pa·s) | 1.01 × 10−3 |
| Thermal conductivity of water (W/K·m) | 0.59 |
| Specific heat capacity of water (J/kg·K) | 4185 |
| Initial water temperature (K) | 313.15 |
| Initial temperature of surrounding rock (K) | 313.15 |
| Thermal Storage Stage Start | Thermal Storage Stage End | Production Peak Temperature | Production Stage End | |
|---|---|---|---|---|
| Cycle 1 | 83.6 | 48 | 76.9 | 54.6 |
| Cycle 2 | 85.1 | 49.6 | 78.4 | 56.6 |
| Cycle 3 | 85.6 | 49.4 | 80.5 | 57.7 |
| Cycle 4 | 86.0 | 51.3 | 80.9 | 58.2 |
| Cycle 5 | 86.0 | 53.1 | 81.7 | 58.3 |
Disclaimer/Publisher’s Note: The statements, opinions and data contained in all publications are solely those of the individual author(s) and contributor(s) and not of MDPI and/or the editor(s). MDPI and/or the editor(s) disclaim responsibility for any injury to people or property resulting from any ideas, methods, instructions or products referred to in the content. |
© 2026 by the authors. Licensee MDPI, Basel, Switzerland. This article is an open access article distributed under the terms and conditions of the Creative Commons Attribution (CC BY) license.
Share and Cite
Tang, W.; Tang, J.; Guo, Q.; Zhang, H.; Feng, C.; He, X.; Hu, Z.; Wu, X. Stage-Wise Simulation for Operational Stability Evaluation of Seasonal Heat Storage in Abandoned Coal Mines. Energies 2026, 19, 537. https://doi.org/10.3390/en19020537
Tang W, Tang J, Guo Q, Zhang H, Feng C, He X, Hu Z, Wu X. Stage-Wise Simulation for Operational Stability Evaluation of Seasonal Heat Storage in Abandoned Coal Mines. Energies. 2026; 19(2):537. https://doi.org/10.3390/en19020537
Chicago/Turabian StyleTang, Wenying, Jiawei Tang, Qiang Guo, Haiqin Zhang, Changhao Feng, Xiaolin He, Zixu Hu, and Xi Wu. 2026. "Stage-Wise Simulation for Operational Stability Evaluation of Seasonal Heat Storage in Abandoned Coal Mines" Energies 19, no. 2: 537. https://doi.org/10.3390/en19020537
APA StyleTang, W., Tang, J., Guo, Q., Zhang, H., Feng, C., He, X., Hu, Z., & Wu, X. (2026). Stage-Wise Simulation for Operational Stability Evaluation of Seasonal Heat Storage in Abandoned Coal Mines. Energies, 19(2), 537. https://doi.org/10.3390/en19020537

