Next Article in Journal
Research on Measures to Limit Short-Circuit Current by Changing the Structure of the Power Grid
Next Article in Special Issue
Eco-Efficient Retrofitting of Rural Heritage: A Systematic Review of Sustainable Strategies
Previous Article in Journal
Low-Voltage Power Restoration Based on Fog Computing Load Forecasting and Data-Driven Wasserstein Distributionally Robust Optimization
Previous Article in Special Issue
Air Pollution Problems in Apartments Equipped with Gas Stoves
 
 
Font Type:
Arial Georgia Verdana
Font Size:
Aa Aa Aa
Line Spacing:
Column Width:
Background:
Review

Photovoltaic Technology and Rural Landscapes: A Systematic Literature Review on Challenges and Sustainable Integration

by
Stefano Bigiotti
*,
Mariangela Ludovica Santarsiero
,
Carlo Costantino
and
Alvaro Marucci
*
DAFNE—Department of Agriculture, Forests, Nature and Energy, University of Tuscia, 01100 Viterbo, Italy
*
Authors to whom correspondence should be addressed.
Energies 2025, 18(8), 2095; https://doi.org/10.3390/en18082095
Submission received: 16 March 2025 / Revised: 12 April 2025 / Accepted: 16 April 2025 / Published: 18 April 2025
(This article belongs to the Special Issue Sustainable Building Energy and Environment: 2nd Edition)

Abstract

Energy supply through photovoltaic technology represents one of the most widely applied solutions in achieving energy transition goals. However, its expansion in rural contexts raises concerns due to the unique characteristics of the natural environment and the intrinsic landscape qualities of these areas. This systematic literature review examines the relationship between photovoltaic technology and the agricultural landscape, categorizing the selected studies into the following three macro-groups: the integration of photovoltaics in protected buildings and landscapes, the electrification of remote agricultural areas, and agrivoltaics as a compromise between production needs and landscape compatibility. Despite the extensive literature on the energy transition, systematic analyses of the landscape impacts of rural photovoltaics remain limited. This review addresses this gap by focusing on three key application areas marked by the tension between innovation and conservation. Through a systematic analysis conducted following the PRISMA guidelines, selecting 89 scientific publications from over 1200 evaluated sources, this review highlights the growing scientific interest in the topic and the heterogeneity of related research areas. The multidisciplinary nature of the discussion underscores the need to develop additional solutions that are more compatible with the environmental values of agricultural heritage, facilitating a more integrated and sustainable deployment of photovoltaics in high-value rural landscapes.

1. Introduction

Photovoltaic solar energy is currently one of the most widely adopted solutions for achieving global energy transition objectives. However, the increasing deployment of photovoltaic systems in rural contexts raises a series of environmental, landscape, and socioeconomic issues that require further in-depth analysis to fully understand the scope of the phenomenon. While energy production has become an increasingly pressing priority—especially given the escalation of significant geopolitical circumstances [1]—one cannot overlook the architectural, landscape, perceptual, and aesthetic consequences of implementing solar energy capture structures in protected landscapes.
While the global scientific community has frequently engaged with questions surrounding the energy transition—producing a vast and continually evolving body of scientific literature on the subject—the resulting investigations have commonly focused on defining strategies for technological implementation, often characterized by an engineering-oriented approach [2] or by regulatory application frameworks [3]. Even when addressed in terms of economic profitability [4], sociocultural barriers [5], or life cycle environmental impacts [6], the issue of landscape impacts arising from the implementation of photovoltaic technology in rural areas has been addressed only marginally or at the local scale [7].
Within the broader and prolific body of literature on photovoltaics, there is a marked lack of systematic contributions capable of operationally analyzing the consequences of technological installations in rural contexts of high landscape value [8]. This review, distinguishing itself from the literature developed to date, seeks to fill that gap by focusing on three specific areas of application in which the tension between innovation and conservation is particularly pronounced, namely the integration of photovoltaic systems in heritage-protected agricultural buildings, the electrification of remote rural areas, and agrivoltaics as a hybrid solution.
The aim is to reframe the academic debate within the domain of spatial and landscape planning [9], and to support recent scientific advancements [10] by providing a thorough review of the literature published over the past decade that has addressed the relationship between photovoltaics and protected landscape assets, extensive rural land, and productive uses within agrarian settings.
The decision to exclude other thematic categories stems from the intent to narrow the analysis to operational case studies and experimental contexts that represent the most pressing contemporary challenges in terms of territorial compatibility. Defined in this way, the scope of the review enables a focused reflection on the possibility of harmonizing energy needs, landscape conservation, and productive continuity in fragile agricultural environments.
Such considerations become even more pressing when taking into account the constraints imposed by international regulations on landscape protection—as in the case of UNESCO World Heritage Sites—where the presence of energy infrastructure demands highly selective and context-sensitive integration solutions. The present review seeks to contribute to a complex geopolitical and regulatory landscape, in which implementation strategies must align with supranational conservation standards [11].
These aspects fall within the broader sphere of territorial governance [12] and warrant careful consideration due to the multiple public interests involved in balancing energy supply needs with the preservation and enhancement of cultural and environmental assets. This often appears to be an irreconcilable dichotomy [13], as rural environments have become contested spaces, both in terms of the land use changes and entrepreneurial objectives associated with extensive photovoltaic installations [14] and the commitment to preserving the historical environmental features of traditionally agrarian territories [15].
Equally relevant in this context are the challenges related to the energy upgrading of agricultural buildings located in protected rural areas, which contribute to the identity of the landscape and are subject to the same conservation constraints as their surrounding territories. While these considerations primarily focus on the conservation of rural landscapes, there are also objective needs related to the practical use of agricultural environments [16], which have driven the technological evolution and application of solar photovoltaics. This is particularly evident in the electrification of remote rural areas outside peri-urban zones (or even partially urbanized areas), where the installation of smart grids and photovoltaic farms can significantly enhance accessibility and usability [17]. Similarly, agrivoltaics has emerged as an experimental strategy aimed at preserving agricultural productivity while promoting sustainable development [18], leveraging technological innovation as a key factor in its advancement [19].
Building upon these reflections, this systematic literature review delineates its scope within the investigative domain of photovoltaic technology applications in rural environments, focusing exclusively on studies that involve direct applications and case-based research. The review critically examines the scientific debate surrounding this topic, with particular attention paid to the impacts of integrating solar systems in protected landscapes and environmentally sensitive areas.
To this end, Section 2 (Background) outlines the key themes of this investigation, while Section 3 (Materials and Methods) describes the methodology employed for selecting and classifying the relevant research, defining the corpus of materials deemed sufficiently comprehensive for addressing the topic. Following the identification of these materials, Section 4 (Results and Discussion) presents an analysis of the findings and thematic characterization of the subject, while Section 5 (Conclusions) offers final considerations on the implications and future directions of photovoltaic integration in rural landscapes.

2. Background

Based on the elements outlined in the introduction, this review focuses on three main macro-groups of interest, each corresponding to key thematic directions that directly influence the relationship between photovoltaic technology and the rural context.
The first macro-group concerns the integration of photovoltaic systems into buildings located in rural areas subject to landscape protection constraints. This includes both newly constructed buildings and structures that are already protected due to their historical and environmental significance. The analysis in this category examines the regulatory and aesthetic implications associated with the installation of photovoltaic technology in such settings. The second macro-group (MG-02) focuses on the potential of utilizing photovoltaic electrification in remote rural areas that are not yet urbanized. This section explores the role of solar technology in enhancing access to energy in off-grid rural territories, evaluating its feasibility and impact on local development. Finally, the third macro-group (MG-03) investigates the large-scale implementation of photovoltaic systems in rural landscapes, with particular attention to agrivoltaics as a compromise solution between energy production and landscape conservation.
Thus, the scope of this review can be summarized through the three macro-groups, which are further detailed in Table 1 below.
In accordance with the thematic directions previously defined, it is evident that the integration of photovoltaic technology, beyond its economic benefits and energy production potential, remains a complex challenge for agricultural territories and areas characterized by a historically strong rural continuum. This complexity arises not only from the specificities of the sites themselves but also from the social perceptions associated with such implementations [20].
From a production standpoint, the issues raised involve aesthetic considerations related to the integrity of buildings, linking the discussion to urban planning disciplines and the responsibilities of territorial management [21], particularly in relation to MG-01.
Particularly in internationally protected contexts—such as areas designated as UNESCO World Heritage Sites or those identified as Sites of Community Importance—the adoption of photovoltaic technologies encounters not only technical but also regulatory barriers, necessitating careful evaluation of the perceptual and symbolic impacts on the landscape. These contexts serve as critical testing grounds for the development of replicable models of coexistence between technological innovation and heritage conservation [22,23].
Similarly, in MG-02, the electrification of remote rural areas offers clear advantages in terms of potential energy independence for otherwise inaccessible zones (unless supported by significant investments), thereby ensuring access to energy for isolated communities [24]. However, evaluations must also consider issues related to maintenance challenges, actual investment profitability, and the necessity of adequate infrastructure as a foundational prerequisite [25].
Regarding MG-03, agrivoltaics emerges as a solution capable of balancing and accommodating multiple economic and environmental interests [26]. These are open-ended questions that continue to drive the scientific community towards increasingly multidisciplinary inquiries, engaging fields, such as agricultural engineering, environmental and energy sciences, architecture, urban planning, and even building technology and design. These fundamental questions, which remain the focus of ongoing investigation, are summarized below in a non-exhaustive manner in Table 2.
Beyond all these considerations, it is clearly evident that the success of photovoltaic technology in rural areas largely depends on its capacity for integration. In this sense, it reshapes the concept of the agricultural landscape, transitioning it towards a new definition in which production is no longer solely tied to land cultivation and traditional rural entrepreneurship but is increasingly oriented toward embracing the opportunities offered by technological innovation.

3. Materials and Methods

Building on the reflections that define the previously examined cultural background, this study aims to provide a comprehensive state-of-the-art analysis of the key topics related to the relationship between photovoltaic technology implementation and the rural landscape. To this end, a systematic literature review was conducted on the body of research developed on this subject.
This section outlines the methodological process employed to select and classify the publications included in the review, presenting a structured classification of the most relevant research contributions identified as crucial for the topics introduced in the previous section.

3.1. Keywords Selection and Literature Search

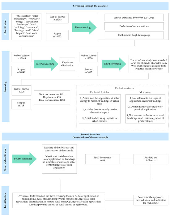
By employing investigative methods already endorsed by the scientific community [27,28], a dedicated protocol was developed to assess the research and screen the articles, with the aim of minimizing bias and ensuring the highest possible accuracy of the extracted data. The Preferred Reporting Items for Systematic Reviews and Meta-Analyses (PRISMA) guidelines were applied from the initial stage of keyword selection [29], allowing for the identification of the most relevant terms. This was followed by a multi-level refinement process, which involved the exclusion of articles based on specific selection criteria.
To determine the keywords, the initial selection included the terms “Photovoltaic” AND “Landscape” AND “Rural Building”, corresponding to the primary thematic areas defined in Section 2. Subsequently, to refine the selection further and align with concepts identified in the literature cited in the introduction, additional keywords were incorporated, including “Solar technology”, “Renewable energy”, “Sustainable landscape”, “Landscape conservation”, “Heritage rural”, and “Visual impact”. This approach aimed to maximize the coverage available through the search engines used in this study.
It is important to clarify that, in order to assess the consistency and originality of the keywords selected for this review, a preliminary comparative analysis was conducted on a sample of indexed review publications related to solar energy in rural contexts. The keywords that most frequently emerged from this initial screening were primarily associated with technical, functional, and productive aspects [30]. However, in line with the literature gap identified—outlined in greater detail in the introduction of this article—this preliminary activity also revealed a notable absence of terms related to landscape, visual impact, and the preservation of rural heritage [31].
Within this framework, the present review—consistent with the objectives set forth in the introductory section—proposes an integrated approach that deliberately includes the aforementioned underrepresented keywords, with the aim of addressing this gap, as evidenced by the limited number of review articles dedicated to such aspects in the databases examined.
The selection of keywords is, therefore, based on a dual criterion: on the one hand, the acknowledgment of terms that are well-established within the preliminary literature reviewed; on the other, the intention to advance a multidisciplinary perspective that incorporates perceptual, aesthetic, and heritage-related dimensions—areas still underrepresented in the scientific discourse. This approach does not aspire to produce an exhaustive review solely for the purpose of keyword selection but rather seeks to frame the reasoning that underpins the formulation of the research hypotheses.
The databases selected for the literature search were Scopus and Web of Science (WoS), chosen for their well-established reliability and widely recognized indexing protocols [32]. The primary investigation results are summarized below in Table 3.
The breadth of the documentation retrieved during the initial selection process, while already demonstrating the exponential interest of the scientific community in the combination of selected keywords, was first narrowed to studies published between 2014 and 2024.
Additionally, non-English publications and literature review articles were excluded to refine the investigative domain. It is important to note that the adoption of the aforementioned exclusion criterion—limiting the screening to texts published in English—was necessitated by the limited resources available for conducting the investigation. This decision aimed to ensure consistency and replicability in the review process. As a result, studies potentially relevant to the subject matter, but published in other languages, may have been excluded. This limitation is particularly significant in relation to non-indexed sources, as well as publications originating from emerging countries or local contexts, which may have presented case studies, experiences, or unique solutions published exclusively in local languages. In this regard, given the resource constraints, a standardized and accessible data collection approach was pursued, prioritizing the replicability of the review process.
Following this first screening level, two additional refinement steps were conducted. The second screening stage involved the removal of all duplicate records between the two selected databases. In the third stage, only studies that explicitly referenced case studies in their abstract or title were retained, thereby excluding purely theoretical contributions and focusing the analysis exclusively on direct experimental applications. This process resulted in a final dataset of 1258 documents.
Based on this refined dataset, a general classification was then established, followed by a fourth screening level, which further restricted the review to content directly related to high-value rural areas—those subject to conservation regulations and protection constraints—or extensive photovoltaic interventions of significant scale within rural landscapes. This refinement ensured alignment with the investigative interests outlined in Section 2.
The methodological steps guiding this selection process followed the PRISMA framework and were structured in accordance with approaches already validated by the scientific community. A summary of these methodological steps is provided below in Figure 1.

3.2. Selection of Baseline Literature

Following the protocol-based selection process detailed in the previous section, a total of 89 articles were identified, each belonging to one of the macro-groups outlined in Table 1, based on the specific thematic focus.
Through direct reading and critical analysis of the content presented by each author in the experimental case studies, it was possible to classify each study within the established macro-groups. The resulting classification is detailed in Table 4, Table 5 and Table 6 below.
The literature presented above, thoroughly described in terms of methodology, approach, and indicators in the attached documents in Appendix A (Table A1, Table A2 and Table A3), represents the final outcome of the applied screening method for a vast and, at times, biased body of research. This literature is particularly inclined toward establishing a precise state-of-the-art overview regarding the relationship between photovoltaic technology and the rural environment. The thematic organization follows the three originally established categories, namely heritage buildings and protected rural landscapes, electrification of remote rural areas, and the implementation of agrivoltaics.
From this analysis, an overarching research landscape emerges, where the applied methodologies range from detailed analyses, audits, and life cycle assessments (LCAs) to clustering techniques and variance methods, reflecting a growing tendency to integrate both quantitative and qualitative indicators.
Furthermore, the need to examine real-world data concerning the technological development of photovoltaics in rural settings, along with the evolving interaction between this implementation and the agrarian environment, calls for a deeper investigation into land use planning and soil management processes. These processes often exhibit overlapping characteristics between anthropized territories and strictly agricultural areas, at least in terms of their broader planning and functional definitions within this review.
These considerations extend into social, perceptual, morphological, architectural, and landscape integration aspects, which are primarily identified through qualitative analyses and are often difficult to codify. These aspects will be further detailed in the following section, within the discussion of the selected studies, highlighting the interdisciplinary nature of the topic itself.

4. Results and Discussion

The set of elements evaluated during the first and second screening levels, which initially examined 1258 texts and ultimately selected 89 studies, highlights the widespread and layered interest of the scientific community in this topic. This multisectoral interest often extends beyond the traditional boundaries of the construction and technology disciplines, incorporating assessments related to social dynamics as well.
This section discusses the results emerging from the application of the PRISMA method, which enabled the identification of such a vast and heterogeneous body of literature on the subject. The findings are analyzed in terms of geographical distribution, the keywords used to define the research focus, and the content expressed in the selected studies.

4.1. Geographical Distribution of the Selected Studies on of Baseline Literature

A preliminary analysis of the 1258 texts identified in the first screening level revealed that the majority of studies on the relationship between photovoltaic technology and the agricultural environment were conducted in China. This trend is largely due to the fact that urbanization in China represents a primary threat to rural landscape conservation, the preservation of traditional agricultural practices, and the protection of existing rural buildings [122,123].
As shown in Table 7 below, while Chinese scientific research demonstrates significant interest in this topic, Italian studies also represent a substantial portion of the total body of literature.
The significant presence of studies from Italy and China on the integration of photovoltaic systems in rural contexts can be interpreted in light of the distinct sociopolitical and regulatory frameworks that characterize these two nations. In the European context—and particularly in Italy—rural landscape conservation is deeply embedded in both legislative and cultural values, to the extent of being constitutionally protected [124]. Notably, Italian urban planning regulations impose an absolute ban on the transformation of agricultural zones, allowing exceptions solely for agricultural purposes or energy production [125]. It is, therefore, unsurprising that this topic holds critical relevance for the academic community, which is often called upon to navigate a polarized debate shaped by competing interests and growing public scrutiny.
The importance of landscape-related issues within European communities is further underscored by the European Landscape Convention, ratified by Italy in 2006 [126]. The Convention explicitly recognizes landscapes—including rural areas—as integral components of cultural heritage and collective identity, mandating their protection, management, and planning. This protection remains in force even in the face of energy production needs, thus shaping the development of renewable energy in line with the sensitivities and priorities associated with heritage preservation. Consequently, Italian research frequently focuses on analyzing the conflicts and synergies between photovoltaic installations and landscape protection, particularly in regulated or protected areas [127].
By contrast, in China, rural development policies—particularly since the launch of the “New Socialist Countryside” initiative—have emphasized the modernization of rural areas and energy security [128]. National strategies promote distributed solar energy as a tool to alleviate energy poverty and support village revitalization, with growing attention to balancing infrastructure development and rural identity [129]. These contrasting conditions help explain the marked academic attention devoted to this topic in both countries
Moreover, the agricultural sector represents a significant component of Italy’s economy [130]. Therefore, it is not surprising that there is a strong scientific interest in understanding the integration between the rural environment and energy supply technologies.
This Italian research interest becomes even more evident in the second screening level, where nearly 20% of the 89 selected studies are attributed to Italian authors. This trend is clearly illustrated below in Table 8 and Figure 2.
While the strong interest shown by emerging countries, such as India and China, is clearly linked to urbanization-related concerns, Italy’s prominence in the second-level screening requires a broader reflection. This attention is likely attributable to a cultural imprint that has increasingly characterized Italian studies, with a heightened sensitivity toward rural landscape conservation. This landscape is progressively at risk due to the expansion of large-scale photovoltaic (and wind) installations [131], alongside strict regulatory frameworks implemented by the Italian legislator to protect so-called “cultural heritage” [132]. On one hand, the strong engagement of architectural and landscape disciplines within Italian academia justifies the significant contribution of Italian authors to research related to MG-01 (photovoltaic integration in protected buildings) and MG-03 (agrivoltaics). On the other hand, the need for energy independence in remote, non-urbanized areas explains the emphasis on experimental research conducted in Indonesia, Bangladesh, and other emerging countries. These trends are further illustrated below in Table 9, Table 10 and Table 11.

4.2. Occurrence and Recurrence of Research Themes

The analysis of the keywords used in the 1258 texts identified during the first screening level reveals a consistent recurrence across all research outputs, particularly focusing on themes related to “renewable energy” and “sustainable development”, regardless of the search engine used.
While these topics received predominant attention, other terms, such as “landscape”, “conservation”, and “agriculture”, appeared less frequently. However, despite their lower occurrence, these themes still represent a relevant and recurring aspect of the discourse regardless of their categorization within the macro-groups.
This pattern is further illustrated in the maps generated using Vosviewer [133], as shown below in Figure 3 and Figure 4.
Within the selected literature, following the methodological application—thus focusing solely on the 89 texts forming the basis of this review—a clear predominance emerges in the recurrence of the keyword “Renewable Energy”. However, the distribution of more specific terms appears to be more dispersed.
By examining Table 12 and Figure 5, which includes the alluvial diagram measuring the correlation between macro-group categories and keywords, it becomes immediately evident how broad this thematic field is. The relationship between photovoltaics and landscape encompasses a wide range of aspects and significant variations, reflecting its inherently multifaceted nature.
The wide range of keywords identified reflects the diversity of topics encompassed within such a broad field of study. This variability results in a fragmentation of keyword recurrence, with most terms appearing at frequencies between 0.23% and 0.94%. However, a single notable peak is observed, with the keyword “Renewable Energy” occurring at a frequency of 1.88%. This heterogeneity becomes even more significant when analyzed within the MG-01 category, which accounts for over 60% of the identified keywords, highlighting the strong focus on the integration of photovoltaic technology in protected rural buildings and landscapes. The alluvial diagram referenced above confirms that MG-01 corresponds to the category with the highest number of keywords addressed, despite its greater thematic specificity. This finding further reinforces the notion that the analysis and study of photovoltaic technology implementation within protected rural contexts reflect a heightened degree of multisectoral engagement and argumentative heterogeneity, even in the presence of a more narrowly defined thematic focus.

4.3. Thematic Heterogeneity in the Relationship Between Photovoltaic Technology and the Rural Landscape

From the direct analysis of the individual studies, also briefly outlined in Appendix A, it can be asserted that the heterogeneity observed within the MG-01 category—discussed in the previous section—is largely attributable to the complexity of photovoltaic technology implementation when applied to high-value buildings and landscapes. These sites are subject to protection due to their historical, artistic, and environmental significance.
This category includes studies from various disciplines, such as architectural composition, design, and technology, reflecting the morphological implications that photovoltaic integration may have on culturally and aesthetically significant structures.
This growing interdisciplinary interest is further confirmed by Figure 6, which illustrates the increasing academic focus on this topic over the past decade.
The trend observed indicates a growing interest in the argumentative focus under discussion, which warrants further investigation—not only through a comparison of publication data over the past decade, but also by considering the country of origin of the selected studies. These aspects are more effectively illustrated through the infographic representation provided below in Figure 7.
In highlighting Italy as one of the most prolific nations in the field—also in light of the reflections previously discussed—the analysis reveals a consistent thematic focus that has developed over the past decade around the argumentative category of MG-01. As previously noted, this concerns the issue of coexistence between technological systems and protected heritage, a topic of particular relevance within the Italian context. This is due to the concurrent attention that various disciplines, such as architecture, agricultural and environmental engineering, and technological sciences more broadly, have devoted to the subject.
To better illustrate this concept, we consider specific architectural syntaxes or design strategies, such as the integration of technological elements often referenced in neo-modernist environmental theories and by proponents of “ecological conversion” [134]. It is undeniable that the implementation of solar panels (or other energy supply devices) can significantly alter the visual and architectural identity of a restored building [135].
With regard to the content of the studies classified under MG-01, such additions generally align with the primary operational needs of agricultural enterprises and conform to common reuse strategies. However, in many cases, technological applications prove unfeasible due to the restrictive conservation requirements imposed by the protected landscape contexts in which these assets are located [136]. This remains true regardless of the intervention’s compatibility with the building’s typological characteristics or the adaptation practices commonly applied in urban areas, which are typically subject to fewer legal constraints than rural landscapes [137]. Consequently, this analysis underscores the importance of prioritizing contextual considerations over technological solutions, at least in rural settings, to assess the actual feasibility of photovoltaic integration. These are critical issues that also characterize the studies included in MG-03.
Research on rural architecture, landscape studies, and technological innovation related to photovoltaic implementation seeks to establish a methodological approach that highlights the role of landscape disciplines in guiding the design and implementation of technological interventions. This includes considerations for conversion, restoration, and adaptive reuse, methodologies widely applicable to Mediterranean architecture [138].
Furthermore, the legal framework governing heritage conservation at the international level requires careful assessment of the intrinsic value of rural assets, their historical significance, and their contribution to the overall environmental appreciation of the surrounding landscape [139]. The global regulatory complexity governing the reciprocal relationship between architectural heritage and landscape further underscores the importance of understanding landscape protection regulations in evaluating modifications within rural contexts. Regardless of the physical integrity of certain structures and the objective data identifying them [140], several studies within MG-03 have demonstrated that agrivoltaics can enhance agricultural productivity under specific conditions, thanks to shading effects and reduced evapotranspiration. These opportunities align with sustainability objectives, particularly in internal rural areas and regions at risk of depopulation and abandonment [141].
By intersecting these elements, it becomes evident that heritage conservation principles play a dominant role in regulating these assets. Legal restrictions effectively prohibit modifications beyond those explicitly prescribed, reinforcing the primacy of preservation over unrestricted technological adaptation.

4.4. Recurring Thematic and Argumentative Dimensions Emerging from the Literature Review

The three macro-groups (MGs) represent a highly specific and narrowly defined investigative domain, collectively identifying a subset within an exceptionally prolific, extensive, and cross-sectoral body of literature. While it is important to emphasize this non-negligible characterization—which reflects the broader academic interest in the development and implementation of photovoltaic technology—it must also be noted that the delineation of such a focused research perimeter allows for the identification of certain qualifying elements and emerging trends that characterize the sample of studies selected through the PRISMA methodology.
From this perspective, recent contributions [142,143]—focused, respectively, on the thermo-fluid dynamic optimization of air-based solar collectors and on the use of AI-based predictive models for load management in renewable energy networks—further enrich the framework outlined by the present PRISMA review. These studies highlight the need to integrate landscape and territorial assessments with advanced technical, performance-based, and algorithmic solutions to ensure the full sustainability of photovoltaic integration in rural contexts.
The direct analysis of a deliberately limited selection of texts—albeit anchored and structured within three principal macro-groups—makes it possible to detect clear recurrences of scientific aspects that define the prevailing argumentative tendencies upon which the majority of studies concentrate. These tendencies align with seven main thematic aspects, identified through the direct examination of the selected literature, and further detailed in Table 13 below.
This refers to a thematic and argumentative recurrence through which the topic of photovoltaics is articulated. Based on the analysis of the various macro-groups, it is possible to identify the specific bias that characterizes the association of texts with their respective thematic recurrences—an aspect more clearly illustrated in Figure 8 below.
There emerges a general predominance of aspects related to energy supply needs and efficiency (aspect no. 5), regardless of the category analyzed. This trend is particularly evident in the group identified as MG-01, which appears to be the most strongly characterized by thematic uniformity, even though certain texts within this group are clearly oriented toward the evaluation of perceptual and morphological aspects that can shape the project (aspect no. 2). By contrast, categories MG-02 and MG-03 display more heterogeneous lines of argumentation. While this tendency aligns with the broad and multidisciplinary nature of the subject—as repeatedly emphasized in this work—the MG-01 categorization, due to its specificity, instead highlights a distinctly monodisciplinary focus in the case studies related to architectural transformations of buildings or areas located within protected rural zones. This specificity confirms that the issues concerning the coexistence of landscape heritage and the demands of energy modernization both stem from a fundamentally dichotomous condition [144]—that is, the intersection of contingent reflections on efficiency and energy production, as well as on the perceptual and formal relationship triggered by technological implementation in relation to the environmental or historical quality of the case study. It should nevertheless be noted that in the presence of landscapes protected under international conventions—such as the European Landscape Convention—the operational margin becomes significantly more constrained, necessitating multi-level governance and the use of shared assessment tools among local, national, and supranational authorities. The review highlights that the absence of common standards at the European or global scale remains a tangible limitation to the widespread adoption of photovoltaic technology in such contexts, which still requires further exploration through integrative practices and morphological assessments.

4.5. Positive Outcomes of Technological Integration Practices Within Rural Contexts

In light of such a complex framework of needs, it nonetheless appears appropriate to highlight that—even within the scope of the systematic review recently conducted—there are noteworthy examples and practices of successful territorial and landscape integration which may be regarded as emblematic and indicative of a broader, future-oriented rethinking of rural areas. The case study within Al-Azhar Park in Cairo [88], for instance, compellingly demonstrates how digital tools can guide design solutions that are coherent with the existing landscape. Similarly, the installation of solar trees in the mountainous forests of South Korea [97] represents an innovative experimental approach that avoids deforestation while enhancing the natural environment without compromising the underlying principles of protection.
Such experiences can also be found at the European level, where a review of eleven solar parks [104] has led to the emergence of strategies aimed at minimizing technological impact, achieving reduced visual intrusion and enhanced multifunctionality. These represent scenarios of environmental and social opportunity that deserve particular attention.
Positive models and practices can also be identified in the context of innovative approaches to the renovation and adaptation of historic structures, even when located within natural settings of significant cultural and ecological value. In Andalusia, public acceptance of installations has proven favorable where landscape integration was carefully curated and aimed at ensuring a harmonious reconciliation with the surrounding context [119]. Similarly, the case of the restoration of Cascina Nosedo in Milan [51] demonstrates—albeit at a different design scale—how energy production and landscape preservation can be effectively combined. One may also consider the far more complex intervention at the archaeological site of Șiria, where a reversible lightweight photovoltaic canopy, consistent with the landscape and respectful of the site’s historical significance, has produced an integrative model of considerable interest [55].
These are solutions that transcend both the specific location and the intended use of any existing structures. Even in residential settings, the cases of Nie [34] and Dițoiu [35] have succeeded in delivering solutions that are well integrated into the architectural design and compatible with local identity. Likewise, the public space project in Borg El Arab [44] demonstrated how the use of photovoltaics can enhance climatic comfort and social engagement in open spaces, promoting a technologically informed aesthetic that is widely accepted.
These experiences suggest that the coexistence of photovoltaics and landscape can generate new, sustainable equilibria, affirming the principle—invoked in multiple quarters—that the figurative language of sustainable architecture is progressively giving rise to an autonomous linguistic phenomenon, capable of translating energy-related needs into design forms and tools of significant interest.

5. Conclusions

The MG-01 category on landscape-related issues raises a series of concerns regarding the preservation of the historical and cultural identity of rural territories, emphasizing the need for environmental conservation, despite undeniable and increasing energy supply demands. Given that artistic, historical, and environmental values are legally protected, technological progress has led to the development of innovative photovoltaic solutions that enable greater harmonization with architectural structures and natural landscapes. These advancements introduce new compatibility strategies between landscape constraints and sustainability objectives.
Similar concerns emerge in the studies classified under MG-02, particularly regarding the large-scale application of photovoltaic technology in rural areas and the feasibility of achieving a balance between renewable energy production and rural landscape conservation. Likewise, MG-03 studies reflect ongoing academic interest in exploring the fundamental relationship between built structures and their surrounding environment.
The implementation of autonomous solar systems, such as solar microgrids and off-grid solutions, has already demonstrated a significant impact on the quality of life in rural communities, enhancing access to essential services, such as irrigation, agricultural product refrigeration, and lighting in remote areas beyond the reach of peri-urban expansion.
These reflections, however, should not be interpreted as limiting in scope or restrictive in nature. In light of the reconnaissance conducted, it becomes evident that the integration of photovoltaic technology within protected rural landscapes should not—and indeed cannot—be regarded as an insurmountable obstacle. Rather, it ought to be seen as an opportunity to reimagine the relationship between technological innovation and the valorization of territorial heritage.
Although regulatory, perceptual, and infrastructural challenges persist—and while economic profitability continues to be more frequently emphasized than the broader ambition of achieving true sustainability—numerous case studies examined in this review illustrate promising trajectories of landscape integration, energy efficiency, and social cohesion.
With the guiding questions presented in Table 2 in mind, it is nonetheless possible to formulate six key operational recommendations, outlined in greater detail in the following Table 14. These correspond to the six core inquiries around which the present analysis has been structured.
Nonetheless, alongside the numerous opportunities, it is necessary to acknowledge certain recurring methodological limitations within the reviewed literature. A significant proportion of the studies rely on theoretical simulations (e.g., HOMER, EnergyPlus) that lack empirical validation, thereby confining experimentation to virtual environments and laboratory-based models.
To enhance the robustness and transferability of the findings, it would be desirable for the theorized applications to be empirically tested in real-world contexts, complementing simulations with field-based investigations capable of generating context-sensitive and reliable data.
Furthermore, the limited sample sizes employed in studies concerning social acceptance significantly constrain the statistical significance of the resulting evidence. Future research should consider the adoption of larger and more representative samples, as well as the integration of mixed-method approaches—such as the triangulation of surveys with energy audits—to yield more comprehensive and reliable outcomes.
Only through an integrated and interdisciplinary research approach will it be possible to effectively reconcile energy needs with landscape values, thereby outlining a truly sustainable ecological transition for high-value rural areas. These issues underscore a research trajectory that, to date, remains markedly underexplored.
While the topic has garnered widespread interest from the scientific community, resulting in multidisciplinary discussions, the heterogeneity of perspectives has thus far prevented the establishment of a clear consensus on the diffusion of photovoltaic technology in rural settings. Although remote areas benefit significantly from these innovations, the perception of rural landscapes as assets requiring preservation imposes substantial challenges for technological integration. These challenges, in turn, highlight the difficulty of achieving broad social acceptance of the ecological transition, which seeks to transform traditional rural landscapes into sustainable landscapes.
In addition to the reflections outlined above, it is essential to identify operational measures capable of supporting both political and decision-making processes. In light of the findings emerging from the systematic review, the need to translate the principles of compatibility between photovoltaic development and rural landscapes into concrete and actionable measures becomes unequivocally clear.
While the existing body of scientific literature has substantially contributed to shaping a theoretical and critical framework regarding the interplay between technological infrastructures and the agrarian context, a significant gap remains in terms of normative, technical, and managerial recommendations that could effectively inform political action and sustainable design strategies. This gap is evident even in those contributions that explicitly incorporate regulatory and governance dimensions within their methodological frameworks.
In this regard, it is deemed appropriate to advance the proposed set of measures, structured according to the three thematic domains established by the review. The proposals summarized in Table 15 may, thus, serve as an operational foundation for promoting an effective coexistence between technological innovation and the natural environment—an aspiration broadly acknowledged within the scientific community, yet still undefined in terms of its concrete implementation pathways.
This transition appears to have reached a critical impasse, rooted primarily in the unresolved tensions between the imperatives of energy innovation and the stringent frameworks of conservation and heritage protection. These constraints, while essential for safeguarding the historical, cultural, and ecological identity of rural landscapes, have inadvertently limited the operational flexibility required for the widespread deployment of photovoltaic systems, particularly in contexts where visual integrity and symbolic value are paramount. The current academic discourse on agrivoltaics, though promising in its conceptual framework, remains insufficiently developed to offer concrete, scalable solutions capable of reconciling energy production with landscape preservation.
This epistemological and applicative gap continues to hinder the full realization of agrivoltaic potential, especially in regions governed by strict landscape regulations and cultural heritage mandates.
In light of these challenges, future scientific research and technological development must move beyond isolated case studies and theoretical models, directing greater efforts toward the formulation of integrative paradigms that embrace the coexistence of technological infrastructure and ecological–cultural systems.
This entails not only the refinement of photovoltaic design strategies to ensure minimal landscape intrusion, but also the adoption of interdisciplinary methodologies that engage architectural heritage, rural sociology, environmental ethics, and land use planning. Ultimately, the goal must be to explore how solar energy systems can be thoughtfully embedded into the rural fabric—reshaping spatial and productive dynamics without compromising the morphological coherence, symbolic richness, and environmental resilience of these landscapes.
Only through such a holistic and context-sensitive approach can the ecological transition become a truly inclusive and territorially sustainable process.

Author Contributions

Conceptualization, S.B. and M.L.S.; methodology, S.B. and M.L.S.; software, S.B. and M.L.S.; validation, S.B., M.L.S., and C.C.; formal analysis, S.B. and M.L.S.; investigation, S.B. and M.L.S.; resources, S.B. and M.L.S.; data curation, S.B. and M.L.S.; writing—original draft preparation, S.B.; writing—review and editing, S.B., M.L.S., and C.C.; visualization, S.B., M.L.S., and C.C.; supervision, A.M.; project administration, S.B. and A.M.; funding acquisition, A.M. All authors have read and agreed to the published version of the manuscript.

Funding

This research received no external funding.

Conflicts of Interest

The authors declare no conflicts of interest.

Appendix A

Below are the minimum descriptive elements of the approaches, methods, data, and indicators developed in each of the studies selected for this systematic literature review. The concise tabular representation provided here is considered necessary to better contextualize the discussion of the findings presented in Section 4.3 of the text.
Table A1. Classification and characterization of literary elements analyzed for macro-group 01—© authors, 2025.
Table A1. Classification and characterization of literary elements analyzed for macro-group 01—© authors, 2025.
CodeApproachMethodDataIndicator
[33]Interpretation of data derived from GIS analysis and suitability index for solar plant locationCase study in Northern Ireland. The authors used a GIS-MCDM method, combining satellite data and digital models with the analytic hierarchy processHigh-resolution GIS data, Sentinel-2 satellite data, solar radiation, land use, topography, and infrastructureQuantitative
[34]Interpretation of data derived from a digital twin simulation for optimizing solar energy managementCase study on an existing house with photovoltaic and storage systemsDomestic energy consumption, solar radiation, real-time energy cost, and characteristics of appliances and storage systemsQuantitative
[35]Interpretation of data derived from the analysis of the compatibility between photovoltaics and vernacular architectureAnalysis of two case studies on traditional rural buildings in Romania, using field surveys, energy simulations, and historical–aesthetic evaluationsEnergy consumption, building orientation, PV production potential, and housing typesQuantitative
[36]Interpretation of data derived from the techno-economic analysis of a hybrid system with HOMER to optimize energy costs in a residential areaCase study in Rayen, Iran, with a thermo-economic analysis of a photovoltaic system with ORC and comparison with other seven hybrid systemsDaily energy consumption, photovoltaic and wind production, CO₂ emissions, and investment and operational costsQuantitative
[37]Interpretation of data derived from a life cycle analysis and energy audit to evaluate efficiency interventions in existing rural structuresEnergy audit, LCA, and LCC to analyze the energy consumption of an agriturismo with wellness center in a protected area. Simulation of improvement scenarios, including photovoltaics and heat pumpsClimate data, energy bills, building envelope characteristics, electrical consumption, and intervention simulationsQuantitative
[38]Interpretation of data derived from simulations and experimental tests on a self-sufficient rural tower prototypeCase study on the San Enea rural tower, Perugia. Development of an experimental model of energy integration, combining photovoltaics, hydroelectric, geothermal, and biomassSolar radiation, water availability, soil thermal properties, tower characteristics, and estimated energy consumption, and production from renewable sourcesQuantitative
[39]Interpretation of data derived from experimental simulations and multi-criteria analysisCase study in Tumxuk (China). Installation and testing of a solar–biomass–electric systemSolar radiation, building energy consumption, photovoltaic production, biomass efficiency, and operational costsQuantitative
[40]Interpretation of data derived from energy audits and thermal efficiency simulations in rural public buildingsCase study on five public buildings in northeastern Poland. Energy audits to evaluate the improvement of thermal performance and analysis of consumptionPre- and post-intervention thermal and electrical consumption, type of insulation applied, photovoltaic and solar thermal panel efficiency, and CO₂ emission reductionQuantitative
[41]Interpretation of data derived from experimental tests and simulations to evaluate the feasibility of a community solar systemCase study on a photovoltaic system in a public building in Perak Tengah (Malaysia). Performance analysis of the system, energy monitoring, and social evaluation of technology adoptionPhotovoltaic production, household energy consumption, improvement in public lighting, and community perceptionQualitative and
quantitative
[42]Interpretation of data derived from the integration of photovoltaic energy in a village in SwitzerlandCase study in Zernez, Switzerland. Analysis of solar potential with DEM models, simulation of solar production, and optimization of energy management with an energy hubLand morphology, solar radiation received by buildings, local energy demand, and photovoltaic installation costsQuantitative
[43]Interpretation of data derived from a statistical survey on the social perception of solar energy in residential buildings in CairoCase study on the new cities of Cairo. Survey of 274 residents; data analysis with SPSS and a UTAUT model to identify key variables in acceptanceSocial perception, barriers to adoption, social influence, technical support, and perceived costsQualitative
[44]Interpretation of data related to the integration of photovoltaic panels to improve thermal comfort in public outdoor spaces in Alexandria, EgyptCase study in Borg El Arab New City. Environmental analysis, 3D modeling with DesignBuilder, CFD, and EnergyPlus simulations, field measurements, and user surveysSurface temperature, photovoltaic energy production, thermal comfort (time not comfortable), energy consumption for lighting and chargingQuantitative
[45]Interpretation of data related to a low-carbon energy system for five rural homes in the UKEnergy survey of homes, followed by dynamic simulations of an integrated photovoltaic system to simulate the behavior of solar panels in a neighborhood system and separate systems for each homeEnergy monitoring of homes, photovoltaic simulations, building characteristics, and economic data (investment costs, incentives)Quantitative
[46]Interpretation of data related to the sizing of a photovoltaic microgrid with storage for a secondary school in TanzaniaCase study on Ngarenanyuki Secondary School (Tanzania). Use of the LoadProGen procedure to generate energy load profiles based on data collected through interviews and field auditsData collected via interviews and field audits to determine the number and type of devices, energy consumption, and usage habitsQuantitative
[47]Interpretation of data derived from the application of photovoltaic systems for energy self-sufficiency in rural areasCase study on a family farm in Valnerina (Umbria, Italy) with a photovoltaic system (PV) and lithium batteries. Analysis of surplus energy for the mobile slaughterhouse, optimization of energy productionEnergy simulations, farm energy consumption measurements, and annual solar production from the photovoltaic systemQuantitative
[48]Interpretation of data derived from computational optimization of the sizing of an HRES system for an off-grid refugeCase study of a refuge in Alto Adige (Italy). MILP model for optimization of the HRES system size (photovoltaic, wind, diesel, batteries). Analysis of daily variability of energy sourcesRefuge energy consumption, solar and wind production, diesel and battery prices, and CO₂ and NOx emissionsQuantitative
[49]Interpretation of data derived from the optimization of an autonomous photovoltaic system (SAPV) to improve reliability and reduce costsOptimization using particle swarm optimization (PSO) applied to a case study in a rural area of an autonomous photovoltaic system, with Monte Carlo simulations to evaluate reliability and costsSolar generation data, residential energy demand, photovoltaic panel, battery, and backup generator costsQuantitative
[50]Interpretation of data derived from the optimization of a hybrid energy system for a residential building in a rural areaThe authors use HOMER software to optimize the configuration of hybrid photovoltaic, wind, diesel, and battery systems in a residential building. The optimization considers total costs and environmental conditions. The case study involves various U.S. statesSolar radiation (2017), average wind speed, energy demand profiles, and installation and maintenance costs for photovoltaics, wind turbines, diesel generators, and batteriesQuantitative
[51]Interpretation of data derived from the analysis of an energy retrofit of protected rural buildingsThe authors propose an approach based on a detailed architectural survey, followed by energy simulations to compare various retrofit scenarios. The IESVE software was used to analyze energy needsBuilding conservation status, size, architectural characteristics, climate data from Milan, historical energy consumption, and energy efficiency parametersQualitative and
quantitative
[52]Interpretation of data derived from low-energy passive design in rural areas with the case study of Yongsheng VillageThe authors use an approach based on passive technologies integrated with renewable energy to optimize energy consumption, relying on orientation and the local microclimateLocal microclimate, building orientation, photovoltaic system energy performance, anmd natural heating and coolingQuantitative
[53]Interpretation of data derived from the retrofit of a hydroponic system supported by renewable energies in a rural Canadian areaThe authors propose a retrofit of a light industrial space into a hydroponic system supported by photovoltaic solar energy and biomass. Evaluation of operational costs, greenhouse gas emissions, and energy cost reductions compared to fossil fuelsEnergy consumption, energy costs from fossil fuels, photovoltaic panel performance, CO₂ emissions data, and energy savingsQuantitative
[54]Interpretation of data derived from the optimization of hybrid energy systems with hydrogen for electricity self-sufficiency. The case study involves UNISTMO (Mexico) for a rural university and Gran Piedra (Cuba) for a rural community.The authors use HOMER software to optimize the mix of renewable energies (photovoltaics, wind) and hydrogen storage, applying a multi-criteria analysis with compromise programming to choose the optimal solutionEnergy consumption, capital costs, LCoE, local renewable resources, life cycle emissions, and community acceptance dataQualitative and
quantitative
[55]Interpretation of data derived from the use of solar technologies and local materials for the recovery of an archaeological site in a rural areaThe authors design an ecological intervention on the archaeological site using thin photovoltaic modules integrated into the roof and LED lighting systems to reduce energy consumption. The project uses local materials and non-invasive techniques to protect and preserve the siteData from the analysis of the archaeological site, energy consumption, efficiency of solar technologies, and local climate dataQualitative and
quantitative
[56]Interpretation of data related to energy self-sufficiency in a building in DamascusThe authors use energy simulations to evaluate the performance of an autonomous energy system based on photovoltaics for a medical center in a suburb of Damascus. The approach also includes a preliminary survey on energy poverty in rural areas of DamascusPhotovoltaic production, energy consumption, climatic conditions, and socioeconomic data on families in DamascusQuantitative
[57]Interpretation of field data derived from the implementation of small-scale photovoltaic systems in rural homes in IndiaThe study integrates energy simulations, life cycle analysis (LCA), and interviews with families to study the impact of photovoltaic systems in rural areas of AssamEnergy consumption, working hours, health (reduction in kerosene use), and economic livelihood of familiesQualitative and quantitative
[58]Interpretation of data derived from the retrofit of buildings to transform them into zero-energy buildings (ZEB) with a case study in IndiaCase study on a rural house in Nashik, Maharashtra, India. Analysis of energy consumption, implementation of retrofit techniques, and economic evaluation of investment recovery periodEnergy consumption, electricity bills, retrofit materials, solar data (global horizontal irradiance), and photovoltaic panel sizingQuantitative
[59]Interpretation of data derived from cost analysis and environmental impacts in the case study of a new sustainable house in TexasThe method is based on a comparative economic analysis between traditional and sustainable solutions, using energy simulations to calculate savings and net present value (NPV) to evaluate long-term benefitsData from the analysis of traditional and sustainable constructions, energy consumption, cost savings, solar and geothermal technologies, and savings forecasts.Qualitative and
Quantitative
[60]Interpretation of data derived from the comparison between domestic photovoltaic systems and traditional energy poverty practicesThe method is based on using iHOGA to simulate the implementation of a domestic photovoltaic system, optimizing the sizing of photovoltaic panels and batteries. The economic and environmental comparison is made between SHS and traditional biomass and kerosene-based solutionsHousehold energy consumption, equipment costs (photovoltaic panels, batteries, appliances), CO₂ emissions avoided, economic savings compared to traditional fuels, and financing plansQuantitative
[61]Interpretation of data related to the integration of renewable energy sources in a rural tower in ItalyThe method is based on digital modeling to design the retrofit of the rural tower and the integration of photovoltaics, hydroelectric power, and biomass. The project was tested in a real case study at an agriturismo in PerugiaSolar and wind production, weather conditions, energy storage capacity, energy consumption data, and system performanceQualitative and
Quantitative
[62]Interpretation of data related to energy renovation solutions for rural buildings in cold areasEnergy simulation of renovation solutions to improve energy efficiency and achieve NZEBs (nearly zero-energy buildings), using HULC. The case study focuses on rural municipalities, such as Cervera del Río Alhama, San Millán de la Cogolla, and Torrecilla en CamerosBuilding characteristics, energy consumption, renovation solutions, and environmental and economic impacts of the proposed solutions (insulation, renewable systems)Quantitative
[63]Interpretation of data related to the integration of biobased materials with photovoltaic systems for nearly zero-energy Buildings (NZEB) in MoroccoThe authors use an integrated approach combining the development of biobased construction materials (with Alfa fiber) with energy simulations (EnergyPlus) and photovoltaic system optimization (HOMER Pro). The case study focuses on a typical house in Oujda, MoroccoBiobased construction materials, energy consumption, energy design, photovoltaic systems, and storage batteriesQuantitative
Table A2. Classification and characterization of literary elements analyzed for macro-group 02—© authors, 2025.
Table A2. Classification and characterization of literary elements analyzed for macro-group 02—© authors, 2025.
CodeApproachMethodDataIndicator
[64]Interpretation of data derived from the simulation of hybrid microgrids with mixed integer linear programming (MILP) to optimize energy cost and system sustainability in BoliviaCase study on an isolated microgrid in El Espino, Bolivia. Analysis of real operational data, simulation of scenarios, and optimization of system sizing with a two-stage modelEnergy consumption, photovoltaic production, battery capacity, investment and operational costs, and CO₂ emissionsQuantitative
[65]Interpretation of data derived from Monte Carlo simulation to optimize the sizing of SAPV systems in isolated communitiesDevelopment and application of a sequential Monte Carlo simulation model to evaluate the reliability of autonomous photovoltaic systems, considering uncertainties in solar radiation, energy demand, and component failuresResidential energy demand, real-time hourly solar radiation measurements, and failure rates for photovoltaic panelsQuantitative
[66]Interpretation of data derived from interviews and qualitative analysis to evaluate the effectiveness of solar systems in the Navajo NationCase study in Bodaway Gap (Navajo Nation, USA). Field survey with interviews and observations; comparative analysis of two renewable energy programs (SHS and AWG)Adoption rates, system reliability, community perception, and energy and water costsQualitative and
quantitative
[67]Interpretation of data derived from the installation of a photovoltaic solar field in Rwanda for rural electrification and sustainable urban developmentCase study on the Agahozo-Shalom Youth Village (ASYV) solar park, Rwanda. Analysis of energy production and the contribution of photovoltaics to rural electrification and sustainable urban planningPV system capacity, annual production, energy demand, economic benefits, and access to electricity in RwandaQuantitative
[68]Interpretation of data derived from the mathematical optimization of solar system maintenance in rural areasCase study of the PERG program in Morocco. Development of an optimization model for maintenance management and resource allocationLocation of SHS systems, operational costs, component reliability, and geographic distribution of rural usersQuantitative
[69]nterpretation of data derived from dynamic simulations to optimize a hybrid solar microgrid in a remote villageCase study on the Ha Nkau microgrid (Lesotho). Dynamic simulation with EES software to optimize PV, CSP, LPG generators, and battery management. Economic analysis of electricity tariffsSolar radiation, community energy demand, PV and CSP efficiency, operational costs, and battery capacityQuantitative
[70]Interpretation of data derived from the analysis of two case studies on community renewable energy projectsCase study on rural communities of Cinta Mekar and Kamanggih (Indonesia). Semi-structured interviews, field observations, and document analysis to evaluate the role of intermediary organizations in project successLevels of community participation, local economic impacts, financing models, and energy consumption before and after interventionQualitative
[71]Interpretation of data derived from experimental tests and economic analysis to evaluate renewable energy solutions in island communitiesCase study on domestic photovoltaic systems and micro-wind in the village of Kiama, Talaud Island. Pilot installation, life cycle analysis (LCC), and monitoring of social and economic impactsSolar radiation, wind speed, household energy consumption, investment and maintenance costs, SHS, and wind turbine generation capacityQuantitative
[72]Interpretation of data derived from economic and technical analyses to create a rural energy clusterCase study in five rural municipalities in Poland. Economic analysis, estimation of installable renewable capacity, energy coverage simulation, and community perception surveyLocal energy demand, installable renewable capacity, required investments, and level of social acceptance of the projectQualitative and quantitative
[73]Interpretation of data derived from the analysis of two case studies on solar electrification models in informal settlementsQualitative and quantitative analysis of two SHS supply models (South Africa and Zimbabwe). Comparison between solar utilities and community savings modelsEconomic and technical performance of solar systems, community perception, operational costs, and financingQualitative and quantitative
[74]Interpretation of data derived from the analysis of hybrid systems for off-grid rural energy in BangladeshCase study on Sonar Char, Bangladesh. Simulation of hybrid photovoltaic systems with HOMER; multi-criteria evaluation with MCDM (BWM-MCODAS)Energy demand, solar potential, hybrid system configurations, economic costs, and CO₂ emissionsQuantitative
[75]Interpretation of data related to the energy transition of an island to renewable energy on Ushant Island (France)Case study on Ushant Island (France). Modeling of the existing grid and simulation of renewable source integration. Analysis of grid reliability with GIS tools and MATLAB/Simulink software. Comparison between scenarios with diesel and renewablesIsland electric grid, annual energy consumption, installed capacity, available renewable resources (solar, wind, tidal), and grid reliability parametersQuantitative
[76]Interpretation of data derived from energy probes in an off-grid rural communityCase study in El Santuario, Honduras. Surveys on consumption habits, socioeconomic analysis, categorization of consumers, and load curve modeling using deterministic and stochastic methodsDomestic, productive, and social consumption, economic availability, payment capacity, and energy demand variabilityQualitative and quantitative
[77]Interpretation of data derived from the optimization and simulation of a photovoltaic–wind–diesel hybrid system for residential electrification in a remote areaCase study in Adrar (Algeria). Simulations with MATLAB code, validation with HOMER, optimization with particle swarm optimization (PSO), integration of demand-side management (DSM)Residential energy consumption, photovoltaic and wind production, energy cost, CO₂ emissions, and storage capacityQuantitative
[78]Interpretation of data derived from decentralized renewable energy projects in Nepal and Indonesia with a focus on governanceCase study on decentralized renewable energy projects in Nepal and Indonesia, analyzing how governance influenced the success/failure of the projectsGovernance, project plans, local participation, and operational failuresQualitative
[79]Interpretation of data related to hybrid solar–diesel mini-grids in remote islands of BangladeshAnalysis of the performance of a hybrid solar–diesel photovoltaic plant in a case study in Paratoli, Narsingdi (Bangladesh). Various performance indicators were measured. Monitoring and KPI analysis tools, such as capacity utilization factor (CUF) and renewable energy fraction (REF), were used to measure the overall system efficiencySolar panel performance (PPF), battery performance, inverter performance, and energy consumption per customerQuantitative
[80]Interpretation of data derived from the optimization of mini-grid planning for rural electrificationThe authors use MOPSO to optimize the generation mix (solar, batteries, diesel) and a genetic algorithm (GA) to design the mini-grid network. The case study is applied to a specific rural areaLoad profiles, generation and storage costs, solar resource availability, and distribution network measurementsQuantitative
[81]Interpretation of data derived from the analysis of community energy and social innovation for MozambiqueThe authors use PESTEL analysis to explore external factors and SWOT analysis to assess internal factors related to the implementation of modular renewable energy systems in rural communities. The case study examines the adoption of renewable energy in Mozambique with photovoltaic and energy storage systemsEnergy needs, local renewable resources, government policies, socioeconomic data of rural communities, and renewable energy market potentialQualitative and quantitative
[82]Interpretation of data derived from the rural electrification program with photovoltaic solar systems in Timor-LesteMixed analysis combining quantitative monitoring of solar systems via Wi-Fi, social surveys, and economic analysis to assess impacts on energy consumption, costs, and quality of life in communitiesEnergy consumption, maintenance costs, monitoring results, and community feedbackQualitative and quantitative
[83]Interpretation of data derived from the analysis of the business model for renewable energy based on a case study of a rural community in SumbaCase study on the villages of Luku Wingir and Waimbidi, Sumba Island (Indonesia). Analysis of the community energy business model and the challenges in managing hydroelectric, biogas, and solar pump systemsBusiness models, operations and maintenance, community capacity, fund management, and social impact of projectsQualitative and
quantitative
[84]Interpretation of data derived from hybrid photovoltaic–diesel microgrid simulations for rural electrification in the Chilubi district, ZambiaThe method is based on modeling and simulation with HOMER software to examine the technical–economic feasibility of four photovoltaic-diesel hybrid system scenarios, using LCoE and NPV to determine the most economical and sustainable solutionSolar resources, limited wind generation potential, fuel costs, local resource formation, and microgrid constructionQuantitative
[85]Interpretation of data derived from the analysis of energy system expansion planning in Sub-Saharan AfricaThe method is based on using a multi-period optimization model to simulate the expansion of generation and transmission in Rwanda, considering various gradual electrification scenarios and different policies. The model is tested on 24 scenarios with different dates for achieving universal electrificationEnergy demand in Rwanda, electrification policies, generation choices (photovoltaics, diesel, and hydroelectric), and CO₂ emissionsQuantitative
[86]Interpretation of data related to the adoption of solar mini-grids for remote communities in PakistanThe authors use a socio-technical approach combined with a participatory approach. The case study is based in the village of Helario in the Tharparkar district, Pakistan. Surveys, focus groups, and energy simulations were used to optimize a solar mini-grid system with batteries, also addressing gender differences in energy accessDemographic characteristics, energy access, future aspirations, household energy use, and gendered activities (e.g., cooking and water collection)Qualitative and
quantitative
Table A3. Classification and characterization of literary elements analyzed for macro-group 03—© authors, 2025.
Table A3. Classification and characterization of literary elements analyzed for macro-group 03—© authors, 2025.
CodeApproachMethodDataIndicator
[87]Interpretation of data derived from the application of a framework for designing ground-mounted photovoltaic systems integrated with ecosystem servicesApplication of the framework to a case study in Puglia; microclimate simulations with ENVI-met to assess the integration of vegetation into photovoltaic systemsMeteorological data of Puglia, existing photovoltaic plants, and soil and vegetation dataQuantitative
[88]Interpretation of data derived from using a web application to integrate renewable energy devices with landscape elementsApplication of an algorithm to a case study in Al-Azhar Park; data collection on weather and energy consumption to calculate energy productionClimatic data of Al-Azhar Park, annual energy consumption of the park, and data on landscape elements and renewable energyQuantitative
[89]Interpretation of data derived from applying a multi-criteria method to evaluate the optimal combination of renewable energy sourcesCase study in Valle del Cauca, Colombia. The authors used a multi-criteria method based on four phases, namely (1) renewable resource pre-feasibility analysis, (2) construction of alternative scenarios, (3) sustainability indicator evaluation, and (4) application of the FAHP-TOPSIS method to classify energy alternativesClimatic data, availability of renewable resources (photovoltaic, wind, hydroelectric, and biomass), regional energy demand, and economic data on installation and management costsQuantitative
[90]Interpretation of data derived from simulating an energy mix (photovoltaic + wave energy) to evaluate the sustainability of an island’s energy transitionCase study on the island of Ustica (Italy). The authors applied a modeling and simulation method, analyzing local consumption and testing the sustainability of a hybrid system based on photovoltaics and marine energy convertersElectricity consumption of public buildings, solar radiation, available wave energy, and investment and operational costsQuantitative
[91]Interpretation of data derived from photovoltaic planning scenarios in Catalonia and an analysis of territorial trade-offsCase study in Catalonia (Spain), spatial optimization with Marxan with zones to identify areas suitable for photovoltaic production while minimizing impacts on agriculture and biodiversityLand use, energy demand, distribution of protected areas, agricultural zones, climatic data, and photovoltaic generation capacityQuantitative
[92]Interpretation of data derived from simulating Agri-PV scenarios on different crops in UzbekistanSimulation and modeling of Agri-PV with PVSyst software to optimize the integration between photovoltaics and agriculture. Analysis of the water–energy–food nexus and evaluation of crop growth conditions with different system configurationsClimatic data (solar radiation, temperature and water consumption), agricultural parameters (crop types and PAR requirements), and photovoltaic system configurationsQuantitative
[93]Interpretation of data derived from interviews and qualitative analysis to evaluate the opportunities and challenges of agrivoltaics in AustriaCase study on photovoltaic greenhouses in Simmering, Vienna. Use of an urban living lab with interviews with stakeholders, workshops, and analysis of the regulatory context to assess the diffusion of agrivoltaicsAgricultural production, microclimate impacts, energy production of greenhouses, agrivoltaic regulations, and stakeholder perceptionsQualitative and quantitative
[94]Interpretation of data derived from simulations and optimization models to evaluate the effectiveness of the PVRH systemCase study in Village L, Gansu (China). GIS analysis to select the area, PVRH system design, and simulations with NSGA-II to optimize resources and agricultural productivityGIS data for area selection, PVRH system design, and resource and agricultural productivity data from simulationsQuantitative
[95]Interpretation of data derived from simulating photovoltaics in an existing wind parkCase study on the Isapur wind farm (India). Simulation with PVSyst to analyze the performance of photovoltaics among wind turbines. Comparison between portrait and landscape configurationsTurbine location, solar radiation, shading, photovoltaic production, and installed capacityQuantitative
[96]Interpretation of data derived from interviews, surveys, and dynamic modeling to analyze the socio-technical transition to residential photovoltaicsCase study in New Zealand. Behavioral analysis using the Energy Cultures framework and multi-level perspective (MLP). Interviews, surveys, and choice experiments to evaluate motivations and adoption factors for photovoltaicsPhotovoltaic adoption, energy market perceptions, consumer preferences, economic barriers, and emerging business modelsQualitative and quantitative
[97]Interpretation of data derived from simulated installation of solar trees in a photovoltaic forest context in South KoreaSimulation of the installation of solar trees using Google Earth and satellite images, with comparative analysis of the impact of the agrivoltaic systemData collected from satellite images, forest cover analysis, photovoltaic system energy capacity, and environmental impact assessmentsQuantitative
[98]Interpretation of data derived from the analysis of photovoltaics and landscape management in agricultural areasCase study on photovoltaic systems in Puglia. Analysis of vegetation, design of active management with honey plants, and assessment of ecological impactVegetation coverage in photovoltaic sites, types of native plants, maintenance costs, and biodiversity impactQualitative and quantitative
[99]Interpretation of data derived from regulatory analysis and the scientific literature on the geomorphological impacts of solar installationsCase study in Virginia (USA). Analysis of regulatory evolution, review of existing scientific studies, and evaluation of geomorphological processes related to solar installationsData on regulatory changes, impacts of impermeable surfaces, soil erosion, and stormwater managementQualitative and quantitative
[100]Interpretation of data related to the economic efficiency of an agrivoltaic system in Heggelbach, Sigmaringen district, GermanyAnalysis based on a case study in Germany, where the economic costs and benefits of implementing APV were assessed compared to traditional ground-mounted photovoltaicsInvestment and management costs, agricultural productivity with and without APV, political incentives, and economic performance of crops under APVQuantitative
[101]Interpretation of data derived from interviews with landowners regarding the acceptance of solar plants on agricultural landCase study analysis through interviews with landowners, solar developers, and local organizations to evaluate landowner decisions on installing solar plants on agricultural landData collected through semi-structured interviews with 60 participants, including landowners, experts, and solar developersQualitative
[102]Interpretation of data from the sustainability analysis of an innovative CSP solar plant compared to traditional systemsCase study of a hybrid HYSOL plant with biomethane and natural gas, using an LCSA (life cycle sustainability assessment) approach that integrates LCA, LCC, MRIO, and S-LCACO₂ emissions, water consumption, installation and operation costs, and economic and employment benefitsQuantitative
[103]Interpretation of data derived from sociological and economic analysis of energy literacy in rural communitiesEmpirical case study with a social survey in Zławieś Wielka (Poland) to analyze the relationship between energy awareness and energy behaviorsData collected from 300 interviews with residents of Zławieś Wielka, analyzing energy behavior and adoption of renewable energyQualitative and quantitative
[104]Interpretation of data related to integrated solar parks in the landscape in EuropeMethod based on case studies with spatial analysis, document analysis, and field observations of 11 “front-runner” solar parksData collected through observations and analysis of maps and satellite images of solar plants, expert data, and project documentationQualitative and quantitative
[105]Interpretation of data related to the development of photovoltaics in a protected rural landscapeCase study on the Alta Murgia area and an analysis of regional policies and local regulations for photovoltaic installations, with a focus on visual and socioeconomic impactsData from regional guidelines, maps of photovoltaic installations, and energy production dataQualitative and quantitative
[106]Interpretation of data derived from the optimization of flexibility strategies for the low-voltage gridMathematical optimization (MILP) to assess the impact of flexibility on the need for grid reinforcement. Case study on a rural grid in GermanyElectricity demand, grid capacity, renewable penetration, and flexibility strategiesQuantitative
[107]Interpretation of data derived from optimizing the market value of Alpine photovoltaic installationsOptimization with two interconnected models (Swissmod and OREES) to simulate market prices and optimize the position of photovoltaic panelsHistorical meteorological data (2013–2015), energy consumption data, photovoltaic production capacity, and characteristics of the Swiss electricity marketQuantitative
[108]Interpretation of data derived from the technical potential for the installation of photovoltaic systems in Swedish agriculture, with a case study in HerrljungaThe authors use a combined approach that includes GIS analysis and power flow simulations to assess photovoltaic potential. The case study focuses on Herrljunga, extending results to a national levelSolar radiation data (LiDAR, ArcGIS), national statistics, distribution network data, and photovoltaic installation costsQuantitative
[109]Interpretation of data derived from the analysis of ecosystem trade-offs in renewable energy production at a regional level, with a case study in the Veneto RegionThe authors use GIS analysis to map areas suitable for renewable energy production applying the trade-off analysis methodology between energy production and ecosystem services (ES). Political constraints are compared with the trade-off analysisLand cover data (Corine Land Cover), political constraints from the Regional Energy Plan (PER), and environmental protection and hydrogeological risk dataQuantitative
[110]Interpretation of data derived from solar planning to minimize conflicts with a case study in Tainan and ChiayiThe authors use a combined approach of stakeholder participation, AHP (analytical hierarchy process), and GIS to assess suitable areas for solar development in Taiwan, minimizing environmental and socioeconomic conflictsLand use, ecological characteristics, and social and economic data collected via interviews with local residents, environmentalists, and government officialsQualitative and quantitative
[111]Interpretation of data derived from choice experiments and surveys in an energy planning context in Bavaria, GermanyParticipatory analysis using a choice experiment (CE), administered to local residents to collect preferences regarding the location and investment models for renewable plantsCommunity energy consumption, preferences for plant location and type, economic saving models, and social acceptanceQualitative and quantitative
[112]Interpretation of data derived from defining spatial energy transition goals in the Parkstad Limburg regionAnalysis of spatial transition (STA) using choice experiments (CEs) and GIS mapping to analyze local preferences and spatial restrictions. Creation of scenarios to calculate renewable energy productionEnergy consumption data for the region, spatial data for solar and wind, preferences and social acceptance of technologies, and investment scenariosQualitative
and quantitative
[113]Interpretation of participatory data derived from co-designing energy solutions for a sustainable transition in a rural areaThe method uses participatory research with questionnaires, focus groups, GIS mapping, and co-design workshops to engage the community and develop sustainable energy solutions. It also includes expert interviews to identify constraints and opportunities at the policy levelEnergy consumption, fuel preferences, energy access, health issues, and socioeconomic factorsQualitative
and quantitative
[114]Interpretation of data derived from the application of solar technologies in rural communities to promote renewable energy adoption in the PhilippinesQualitative approach based on case studies with primary data collection through semi-structured interviews, field observations, and visits to solar energy projectsData from interviews with local actors, installed photovoltaic systems, field observations, and project reportsQualitative
[115]Interpretation of qualitative data derived from barriers and opportunities for renewable energy adoption in TogoUse of a comparative method, interviews, questionnaires, workshops with stakeholders, and field visits to gather data on renewable energy in urban and rural areas of TogoEnergy access, renewable energy sources, agricultural practices, energy policies, and solar irrigation systemsQualitative
[116]Interpretation of energy data related to the adoption of renewable technologies in SudanMethod combining historical and current energy data in Sudan, analysis of energy policies, and evaluation of renewable technologies (solar, wind, and biomass)Solar and wind potential, energy policy analysis, renewable energy initiatives in Sudan, and dependence on biomass dataQuantitative
[117]Interpretation of data collected on the adoption of solar technology in IndiaThe method is based on a quantitative analysis using Likert questionnaires and statistical models (EFA, SEM) to analyze factors influencing the adoption of solar technology in India. Data were collected from 250 people in the Howrah and Kolkata areasCosts, reliability, community influence, government policies, education, and awarenessQuantitative
[118]Interpretation of data related to hybrid renewable energy systems for agricultural irrigation in AustraliaThe authors use HOMER software to design and optimize hybrid microgrids and determine the most cost-effective combination of solar photovoltaics, diesel, and batteries, considering operational costs, CO₂ emissions, and energy tariffs. The case study is based on a farm in the Fitzroy Valley, Queensland, AustraliaSolar and wind resources, energy loads (irrigation and grain drying), energy tariffs (FiT and grid costs), and microgrid components (photovoltaics, diesel, and battery)Quantitative
[119]Interpretation of data derived from the landscape impact of photovoltaic plants in AndalusiaLandscape analysis of photovoltaic plants, identifying landscape characteristics and analyzing visual impacts. Public perceptions and proposals for landscape integration are also consideredLocation of photovoltaic plants, visual impacts, and public perception collected through interviewsQualitative
and quantitative
[120]Interpretation of data derived from community involvement in the energy transition in IndiaThe method is based on a participatory approach for selecting beneficiaries and implementing biogas and solar lanterns in three districts with active involvement of SHGs and local committees. The case study focuses on these districts in India, where photovoltaic systems and domestic biogas have been installed to address energy povertyBiogas and solar devices, energy consumption, economic and environmental impact, and training and maintenanceQualitative
and quantitative
[121]Interpretation of data on the acceptance of the Cleve Hill Solar Park (UK) by the local communityMixed methods combining analysis of online comments and qualitative interviews to identify the factors influencing acceptanceData on online comments, interviews with local community members, and analysis of concerns regarding the solar parkQualitative

References

  1. Ronnie, F.; Soliman, M.; Al-Alawi, A.N.; Sousa, M.J. The Impacts of Geopolitical Risks on the Energy Sector: Micro-Level Operative Analysis in the European Union. Economies 2022, 10, 299. [Google Scholar] [CrossRef]
  2. Sollazzo, L.; Mangherini, G.; Diolaiti, V.; Vincenzi, D. A Comprehensive Review of Agrivoltaics: Multifaceted Developments and the Potential of Luminescent Solar Concentrators and Semi-Transparent Photovoltaics. Sustainability 2025, 17, 2206. [Google Scholar] [CrossRef]
  3. Chatzipanagi, A.; Kakoulaki, G.; Szabó, S.; Jäger-Waldau, A. Overview and Perspective of Integrated Photovoltaics with a Focus on the European Union. Appl. Sci. 2024, 14, 10628. [Google Scholar] [CrossRef]
  4. Ferrall, I.; Heinemann, G.; von Hirschhausen, C.; Kammen, D.M. The Role of Political Economy in Energy Access: Public and Private Off-Grid Electrification in Tanzania. Energies 2021, 14, 3173. [Google Scholar] [CrossRef]
  5. Peñaloza, D.; Mata, É.; Fransson, N.; Fridén, H.; Samperio, Á.; Quijano, A.; Cuneo, A. Social and Market Acceptance of Photovoltaic Panels and Heat Pumps in Europe: A Literature Review and Survey. Renew. Sustain. Energy Rev. 2022, 155, 111867. [Google Scholar] [CrossRef]
  6. Gerbinet, S.; Belboom, S.; Léonard, A. Life Cycle Analysis (LCA) of Photovoltaic Panels: A Review. Renew. Sustain. Energy Rev. 2014, 38, 747–753. [Google Scholar] [CrossRef]
  7. Tian, C.; Ahmad, N.A.; Abd Rased, A.N.N.W.; Wang, S.; Tian, H. Establishing energy-efficient retrofitting strategies in rural housing in China: A systematic review. Results Eng. 2024, 24, 103653. [Google Scholar] [CrossRef]
  8. Sánchez-Pantoja, N.; Vidal, R.; Pastor, M.C. Aesthetic impact of solar energy systems. Renew. Sustain. Energy Rev. 2018, 82, 2906–2915. [Google Scholar] [CrossRef]
  9. Jiang, F.; Wang, C.; Shi, Y.; Zhang, X. Exploration of Research Hotspots and Trends in Photovoltaic Landscape Studies Based on Citespace Analysis. Sustainability 2024, 16, 1234. [Google Scholar] [CrossRef]
  10. Pandey, G.; Lyden, S.; Franklin, E.; Millar, B.; Harrison, M.T. A systematic review of agrivoltaics: Productivity, profitability, and environmental co-benefits. Sustain. Prod. Consum. 2025, 56, 13–36. [Google Scholar] [CrossRef]
  11. Scognamiglio, A. ‘Photovoltaic landscapes’: Design and assessment. A critical review for a new transdisciplinary design vision. Renew. Sustain. Energy Rev. 2016, 55, 629–661. [Google Scholar] [CrossRef]
  12. Bianchi, S.; Richiedei, A. Territorial Governance for Sustainable Development: A Multi-Level Governance Analysis in the Italian Context. Sustainability 2023, 15, 2526. [Google Scholar] [CrossRef]
  13. Rakowska, J.; Maciejczak, M.; Batyk, I.M.; Farelnik, E. Rural–Urban Differences in Solar Renewable Energy Investments Supported by Public Finance in Poland. Energies 2022, 15, 8476. [Google Scholar] [CrossRef]
  14. Maghami, M.R.; Pasupuleti, J.; Ling, C.M. Comparative Analysis of Smart Grid Solar Integration in Urban and Rural Networks. Smart Cities 2023, 6, 2593–2618. [Google Scholar] [CrossRef]
  15. Yuan, M.; Yang, J.; Gong, J.; Wang, Y.; Wang, L.; Sun, Y. Strategies for Enhancing Rural Vitality from the Perspective of Comprehensive Land Consolidation: Integrating Production, Living, Ecology, and Efficiency Enhancement. Land 2024, 13, 2092. [Google Scholar] [CrossRef]
  16. Boukharta, O.F.; Huang, I.Y.; Vickers, L.; Navas-Gracia, L.M.; Chico-Santamarta, L. Benefits of Non-Commercial Urban Agricultural Practices—A Systematic Literature Review. Agronomy 2024, 14, 234. [Google Scholar] [CrossRef]
  17. Chen, F.; Qiao, G.; Wang, N.; Zhang, D. Study on the Influence of Population Urbanization on Agricultural Eco-Efficiency and on Agricultural Eco-Efficiency Remeasuring in China. Sustainability 2022, 14, 12996. [Google Scholar] [CrossRef]
  18. Maialetti, M.; Ciaschini, C.; Quaranta, G.; Salvia, R.; Scarpitta, D.; Bigiotti, S.; Chelli, F.M.; Salvati, L. Investigating ‘Land-Use Trajectories’ in Mediterranean Rural Areas with Official Statistics and a Multiway Factor Analysis. Sustainability 2024, 16, 7644. [Google Scholar] [CrossRef]
  19. Di Domenico, G.; Colantoni, A.; Bianchini, L.; Cecchini, M.; Gallucci, F.; Di Stefano, V. Agrivoltaics Systems Potentials in Italy: State of the Art and SWOT–AHP Analysis. Sustainability 2025, 17, 925. [Google Scholar] [CrossRef]
  20. Kata, R.; Cyran, K.; Dybka, S.; Lechwar, M.; Pitera, R. Economic and Social Aspects of Using Energy from PV and Solar Installations in Farmers’ Households in the Podkarpackie Region. Energies 2021, 14, 3158. [Google Scholar] [CrossRef]
  21. Addas, A. Role of Urban Planning Standards in Improving Lifestyle in a Sustainable System. Sustainability 2023, 15, 9171. [Google Scholar] [CrossRef]
  22. Lucchi, E. Integration between Photovoltaic Systems and Cultural Heritage: A Socio-Technical Comparison of International Policies, Design Criteria, Applications, and Innovation Developments. Energy Policy 2022, 171, 113303. [Google Scholar] [CrossRef]
  23. De Medici, S. Italian Architectural Heritage and Photovoltaic Systems. Matching Style with Sustainability. Sustainability 2021, 13, 2108. [Google Scholar] [CrossRef]
  24. Karamov, D.N.; Ilyushin, P.V.; Suslov, K.V. Electrification of Rural Remote Areas Using Renewable Energy Sources: Literature Review. Energies 2022, 15, 5881. [Google Scholar] [CrossRef]
  25. Paniagua, A. Challenges and Pathways in Sustainable Rural Resiliencies or/and Resistances. Sustainability 2024, 16, 5397. [Google Scholar] [CrossRef]
  26. Rehman, A.; Ma, H.; Radulescu, M.; Sinisi, C.I.; Paunescu, L.M.; Alam, M.S.; Alvarado, R. The Energy Mix Dilemma and Environmental Sustainability: Interaction among Greenhouse Gas Emissions, Nuclear Energy, Urban Agglomeration, and Economic Growth. Energies 2021, 14, 7703. [Google Scholar] [CrossRef]
  27. Boland, A.; Cherry, M.C.; Dickson, R.; Carden, J. Doing A Systematic Review: A Student’s Guide. Int. Coach. Psychol. Rev. 2020, 15, 119–120. [Google Scholar]
  28. Wang, X.; Zhu, L.; Li, J.; Zhang, N.; Tang, Y.; Sun, Y.; Wu, H.; Cheng, C. Architectural Continuity Assessment of Rural Settlement Houses: A Systematic Literature Review. Land 2023, 12, 1399. [Google Scholar] [CrossRef]
  29. O’Dea, R.E.; Lagisz, M.; Jennions, M.D.; Koricheva, J.; Noble, D.W.A.; Parker, T.H.; Gurevitch, J.; Page, M.J.; Stewart, G.; Moher, D.; et al. Preferred reporting items for systematic reviews and meta-analyses in ecology and evolutionary biology: A PRISMA extension. Biol. Rev. Camb. Philos. Soc. 2021, 96, 1695–1722. [Google Scholar] [CrossRef]
  30. Ali, A.O.; Elgohr, A.T.; El-Mahdy, M.H.; Zohir, H.M.; Emam, A.Z.; Mostafa, M.G.; Al-Razgan, M.; Kasem, H.M.; Elhadidy, M.S. Advancements in Photovoltaic Technology: A Comprehensive Review of Recent Advances and Future Prospects. Energy Convers. Manag. X 2025, 26, 100952. [Google Scholar] [CrossRef]
  31. Car, C.; Frohmann, E.; Grimm-Pretner, D. Solar Landscapes: A Methodology for the Adaptive Integration of Renewable Energy Production into Cultural Landscapes. Sustainability 2024, 16, 2216. [Google Scholar] [CrossRef]
  32. Gusenbauer, M.; Haddaway, N.R. Which academic search systems are suitable for systematic reviews or meta-analyses? Evalu ating retrieval qualities of Google Scholar, PubMed, and 26 other resources. Res. Synth. Methods 2020, 11, 181–217. [Google Scholar] [CrossRef]
  33. Finn, T.; McKenzie, P. A High-Resolution Suitability Index for Solar Farm Location in Complex Landscapes. Renew. Energy 2020, 158, 520–533. [Google Scholar] [CrossRef]
  34. Nie, X.; Mohamad Daud, W.S.A.W.; Pu, J. A Novel Transactive Integration System for Solar Renewable Energy into Smart Homes and Landscape Design: A Digital Twin Simulation Case Study. Sol. Energy 2023, 262, 111871. [Google Scholar] [CrossRef]
  35. Nina-Cristina, D. A Regenerative Action as Preservation Measure of Cultural Landscape: The Research of the Photovoltaic Technology upon Transilvania Traditional Architecture. In Proceedings of the World Multidisciplinary Civil Engineering-Architecture-Urban Planning Symposium WMCAUS, Prague, Czech Republic, 5–9 September 2022. [Google Scholar] [CrossRef]
  36. Jahangir, M.H.; Mousavi, S.A.; Vaziri Rad, M.A. A Techno-Economic Comparison of a Photovoltaic/Thermal Organic Rankine Cycle with Several Renewable Hybrid Systems for a Residential Area in Rayen, Iran. Energy Convers. Manag. 2019, 195, 244–261. [Google Scholar] [CrossRef]
  37. Bigiotti, S.; Costantino, C.; Marucci, A. Agritourism Facilities in the Era of the Green Economy: A Combined Energy Audit and Life Cycle Assessment Approach for the Sustainable Regeneration of Rural Structures. Energies 2024, 17, 1101. [Google Scholar] [CrossRef]
  38. Di Francesco, S.; Petrozzi, A.; Montesarchio, V. An Integrated System for the Energy Production and Accumulation from Renewable Sources: A Rural Tower Prototype. Energy Procedia 2014, 59, 205–212. [Google Scholar] [CrossRef]
  39. Li, J.; Ren, Y.; Ma, X.; Wang, Q.; Ma, Y.; Yu, Z.; Li, J.; Ma, M.; Li, J. Comprehensive Evaluation of the Working Mode of Multi-Energy Complementary Heating Systems in Rural Areas Based on the Entropy-TOPSIS Model. Energy Build. 2024, 310, 114077. [Google Scholar] [CrossRef]
  40. Sadowska, B. Effects of Deep Thermal Modernization and Use of Renewable Energy in Public Buildings in North-Eastern Poland. In Proceedings of the International Scientific Conference Engineering for Rural Development, Jelgavia, Latvia, 23–25 May 2018. [Google Scholar] [CrossRef]
  41. Ahmad, N.A.; Hussain, N.H.M.; Osman, A.T.; Rahim, F.A. Establishing a sustainable solar energy community in the Malaysian rural energy landscape: A case study of perak Tengah, Malaysia. Plan. Malays. 2024, 22, 131–142. [Google Scholar] [CrossRef]
  42. Mavromatidis, G.; Orehounig, K.; Carmeliet, J. Evaluation of Photovoltaic Integration Potential in a Village. Sol. Energy 2015, 121, 152–168. [Google Scholar] [CrossRef]
  43. Marzouk, M.A.; Fischer, L.K.; Salheen, M.A. Factors Affecting the Social Acceptance of Agricultural and Solar Energy Systems: The Case of New Cities in Egypt. Ain Shams Eng. J. 2024, 15, 102741. [Google Scholar] [CrossRef]
  44. Basaly, L.G.; Ibrahim, M.G.; Badawy, N.M.; Refaat Abdelaal, M.; Ali, A.A.M. Improving the Functional Performance of Outdoor Spaces in Hot Arid Region Using Photovoltaics Systems. In Proceedings of the 2019 Advances in Science and Engineering Technology International Conferences, ASET 2019, Dubai, United Arab Emirates, 26 March–10 April 2019. [Google Scholar] [CrossRef]
  45. Li, X.; Hou, S.S.; Patterson, J.; Perisoglou, E.; Ionas, M.; Jenkins, H.; Jones, P.; Lannon, S.; Bassas, E.C. Modelling and Developing a Neighbourhood Low Carbon System for Five Dwellings in the U.K. In Proceedings of the 16th International Conference of the International Building Performance Simulation Association, Building Simulation 2019, Rome, Italy, 2–4 September 2019; ISBN 978-171380941-8. [Google Scholar]
  46. Mandelli, S.; Brivio, C.; Moncecchi, M.; Riva, F.; Bonamini, G.; Merlo, M. Novel LoadProGen Procedure for Micro-Grid Design in Emerging Country Scenarios: Application to Energy Storage Sizing. Energy Procedia 2017, 135, 367–378. [Google Scholar] [CrossRef]
  47. Menconi, M.; Stefano, D. Off-grid slaughterhouses: Services and use of renewable energy in inner areas. In Proceedings of the 44th International Symposium on Actual Tasks on Agricultural Engineering, Opatija, Croatia, 23–26 February 2016. [Google Scholar]
  48. Alberizzi, J.C.; Frigola, J.M.; Rossi, M.; Renzi, M. Optimal Sizing of a Hybrid Renewable Energy System: Importance of Data Selection with Highly Variable Renewable Energy Sources. Energy Convers. Manag. 2020, 223, 113303. [Google Scholar] [CrossRef]
  49. Quiles-Cucarella, E.; Marquina-Tajuelo, A.; Roldán-Blay, C.; Roldán-Porta, C. Particle Swarm Optimization Method for Stand-Alone Photovoltaic System Reliability and Cost Evaluation Based on Monte Carlo Simulation. Appl. Sci. 2023, 13, 11623. [Google Scholar] [CrossRef]
  50. Qandil, M.D.; Abbas, A.I.; Al Hamad, S.; Saadeh, W.; Amano, R.S. Performance of Hybrid Renewable Energy Power System for a Residential Building. J. Energy Resour. Technol. 2021, 144, 041301. [Google Scholar] [CrossRef]
  51. Caputo, P.; Ferrari, S.; Ferla, G.; Zagarella, F. Preliminary Energy Evaluations for the Retrofit of Rural Protected Buildings in a Peripheral Context of Milan. J. Sustain. Dev. Energy Water Environ. Syst. 2020, 8, 715–734. [Google Scholar] [CrossRef]
  52. Qin, Y.; Zhou, T. Research and Practice of Passive Low Energy Residential Design in Rural Areas of Semi-Urbanized Regions in Hot-Summer and Cold-Winter Zone. IOP Conf. Ser. Earth Environ. Sci. 2021, 766, 012057. [Google Scholar] [CrossRef]
  53. Udovichenko, A.; Fleck, B.; Weis, T.; Zhong, L. ASHRAE Retrofitting a Light Industrial Space with a Renewable Energy-Assisted Hydroponics Facility in a Rural Northern Canadian Community: Design Protocol. In Proceedings of the ASHRAE Virtual Winter Conference, Online, 9–11 February 2021. [Google Scholar] [CrossRef]
  54. Hernández Galvez, G.; Dorrego Portela, J.R.; Núñez Rodríguez, A.; Lastres Danguillecourt, O.; Ixtlilco Cortés, L.; Juantorena Ugás, A.; Sarracino Martínez, O.; Sebastian, P.J. Selection of Hybrid Systems with Hydrogen Storage Based on Multiple Criteria: Application to Autonomous Systems and Connected to the Electrical Grid. Int. J. Energy Res. 2014, 38, 702–713. [Google Scholar] [CrossRef]
  55. Tămăşan, M.; Mărăcineanu, C.; Bica, S.M. Solar Efficient Technologies for Valorising an Archaeological Site in the Rural Area Romania. In Proceedings of the 10th International Conference Processes in Isotopes and Molecules, PIM 2015, Cluj-Napoca, Romania, 23–25 September 2015. [Google Scholar] [CrossRef]
  56. Barbolini, A.; Semprini, G.; Santangelo, A.; Mousli, K. Strategies to Tackle Energy Poverty in Post-Conflict Setting: The Case Study of Rural Damascus. In Proceedings of the 15th KES International Conference on Sustainability and Energy in Buildings, SEB 2023, Bari, Italy, 18–20 September 2023. [Google Scholar] [CrossRef]
  57. Dhiman, B.; Kumar, T.; Rituraj, G.; Bhalla, K.; Chakrabarti, D. Study of Small Scale Photovoltaic Applications in Rural Indian Household Context. In Proceedings of the International Conference on Climate Resilient Cities—Energy Efficiency and Renewables in the Digital Era 2019, CISBAT 2019, Lausanne, Switzerland, 4–6 September 2019. [Google Scholar] [CrossRef]
  58. Wadalkar, S.S.; Patil, V.A.; Joshi, D.A.; Menon, R.; Sonawane, P. Sustainable Approach for Conversion of Building to “Zero Energy Building”. In Proceedings of the 1st International Conference on Green Energy, Environmental Engineering and Sustainable Technologies 2023, ICGEST 2023, Belagavi, India, 5–6 October 2023. [Google Scholar] [CrossRef]
  59. Fulton, L.; Beauvais, B.; Brooks, M.; Kruse, S.; Lee, K. Sustainable Residential Building Considerations for Rural Areas: A Case Study. Land 2020, 9, 152. [Google Scholar] [CrossRef]
  60. Zubi, G.; Fracastoro, G.V.; Lujano-Rojas, J.M.; El Bakari, K.; Andrews, D. The Unlocked Potential of Solar Home Systems; an Effective Way to Overcome Domestic Energy Poverty in Developing Regions. Renew. Energy 2019, 132, 1425–1435. [Google Scholar] [CrossRef]
  61. Cotana, F.; Belardi, P.; Manciola, P.; Tamagnini, C.; Materazzi, A.L.; Fornaciari, M.; Petrozzi, A.; Pisello, A.L.; Cavalaglio, G.; Coccia, V.; et al. TIAR: Renewable Energy Production, Storage and Distribution; A New Multidisciplinary Approach for the Design of Rural Facility. Energy Procedia 2014, 45, 323–332. [Google Scholar] [CrossRef]
  62. López-Ochoa, L.M.; Sagredo-Blanco, E.; Las-Heras-Casas, J.; García-Lozano, C. Towards Nearly Zero-Energy Buildings in Cold Rural Mediterranean Zones: The Case of La Rioja (Spain). Buildings 2023, 13, 680. [Google Scholar] [CrossRef]
  63. El Hassani, S.; Charai, M.; Moussaoui, M.A.; Mezrhab, A. Towards Rural Net-Zero Energy Buildings through Integration of Photovoltaic Systems within Bio-Based Earth Houses: Case Study in Eastern Morocco. Sol. Energy 2023, 259, 15–29. [Google Scholar] [CrossRef]
  64. Balderrama, S.; Lombardi, F.; Riva, F.; Canedo, W.; Colombo, E.; Quoilin, S. A Two-Stage Linear Programming Optimization Framework for Isolated Hybrid Microgrids in a Rural Context: The Case Study of the “El Espino” Community. Energy 2019, 188, 116073. [Google Scholar] [CrossRef]
  65. Quiles, E.; Roldán-Blay, C.; Escrivá-Escrivá, G.; Roldán-Porta, C. Accurate Sizing of Residential Stand-Alone Photovoltaic Systems Considering System Reliability. Sustainability 2020, 12, 1274. [Google Scholar] [CrossRef]
  66. Chattopadhyay, A.; Sauer, P.W.; Witmer, A.-P. Can Renewable Energy Work for Rural Societies? Exploring Productive Use, Institutions, Support Systems, and Trust for Solar Electricity in the Navajo Nation. Energy Res. Soc. Sci. 2024, 107, 103342. [Google Scholar] [CrossRef]
  67. Hirwa, G.; Hakizabera, O.; Ishimwe, M.A. Contribution of Solar Energy for Sustainable Urban Development in Rwanda. Civ. Eng. Archit. 2019, 7, 271–277. [Google Scholar] [CrossRef]
  68. Carrasco, L.M.; Martín-Campo, F.J.; Narvarte, L.; Ortuño, M.T.; Vitoriano, B. Design of Maintenance Structures for Rural Electrification with Solar Home Systems. The Case of the Moroccan Program. Energy 2016, 117, 47–57. [Google Scholar] [CrossRef]
  69. Orosz, M.S.; Mueller, A.V. Dynamic Simulation of Performance and Cost of Hybrid PV-CSP-LPG Generator Micro Grids with Applications to Remote Communities in Developing Countries. In Proceedings of the ASME 2015 9th International Conference on Energy Sustainability Collocated with the ASME 2015 Power Conference, the ASME 2015 13th International Conference on Fuel Cell Science, Engineering and Technology, and the ASME 2015 Nuclear Forum, San Diego, CA, USA, 28 June–2 July 2015. [Google Scholar] [CrossRef]
  70. Guerreiro, S.; Botetzagias, I. Empowering Communities–the Role of Intermediary Organisations in Community Renewable Energy Projects in Indonesia. Local Environ. 2018, 23, 158–177. [Google Scholar] [CrossRef]
  71. Rumbayan, M.; Sompie, S.; Nakanishi, Y. Empowering Remote Island Communities with Renewable Energy: A Preliminary Study of Talaud Island. In Proceedings of the 9th International Conference on Future Environment and Energy, ICFEE 2019, Osaka, Japan, 9–11 January 2019. [Google Scholar] [CrossRef]
  72. Tucki, K.; Mieszkalski, L.; Kulpa, K. Energy Clusters as Tool in Pursuit of Energy Self-Sufficiency in Selected Rural Area of Poland. In Proceedings of the 19th International Scientific Conference Engineering for Rural Development, ERD 2020, Jelgavia, Latvia, 20–22 May 2020. [Google Scholar] [CrossRef]
  73. Conway, D.; Robinson, B.; Mudimu, P.; Chitekwe, T.; Koranteng, K.; Swilling, M. Exploring Hybrid Models for Universal Access to Basic Solar Energy Services in Informal Settlements: Case Studies from South Africa and Zimbabwe. Energy Res. Soc. Sci. 2019, 56, 101202. [Google Scholar] [CrossRef]
  74. Ali, T.; Aghaloo, K.; Nahian, A.J.; Chiu, Y.-R.; Ahmad, M. Exploring the Best Hybrid Energy System for the Off-Grid Rural Energy Scheme in Bangladesh Using a Comprehensive Decision Framework. Energy Sources Part A Recovery Util. Environ. Eff. 2021. [Google Scholar] [CrossRef]
  75. Hussain, E.K.; Thies, P.R.; Hardwick, J.; Connor, P.M.; Abusara, M. Grid Island Energy Transition Scenarios Assessment Through Network Reliability and Power Flow Analysis. Front. Energy Res. 2021, 8, 584440. [Google Scholar] [CrossRef]
  76. Martinez, L.R.; Bastida Molina, P.; Ribó-Pérez, D.; Hurtado Pérez, E.; Peñalvo López, E. Identifying energy needs For RURAL electrification projects in off-grid communities. In Proceedings of the International Congress on Project Management and Engineering, San Sebastian, Spain, 10–13 July 2023. [Google Scholar]
  77. Mokhtara, C.; Negrou, B.; Bouferrouk, A.; Yao, Y.; Settou, N.; Ramadan, M. Integrated Supply–Demand Energy Management for Optimal Design of off-Grid Hybrid Renewable Energy Systems for Residential Electrification in Arid Climates. Energy Convers. Manag. 2020, 221, 113192. [Google Scholar] [CrossRef]
  78. Ha, Y.-H.; Kumar, S.S. Investigating Decentralized Renewable Energy Systems under Different Governance Approaches in Nepal and Indonesia: How Does Governance Fail? Energy Res. Soc. Sci. 2021, 80, 102214. [Google Scholar] [CrossRef]
  79. Majumder, D.; Tazdik, J.; Uddin, K.A.; Matin, M.A.A. KPI for Solar PV-Diesel Hybrid Mini Grids in Remote Islands of Bangladesh. Energy Procedia 2016, 103, 262–267. [Google Scholar] [CrossRef]
  80. Nolan, S.; Strachan, S.; Rakhra, P.; Frame, D. Optimized Network Planning of Mini-Grids for the Rural Electrification of Developing Countries. In Proceedings of the 4th IEEE PES and IAS PowerAfrica Conference, PowerAfrica 2017, Accra, Ghana, 27–30 June 2017. [Google Scholar] [CrossRef]
  81. Silva, F.; O’Regan, B.; Manhique, M.; Soares, C.; Mould, K.; Lyons, P. Social Innovation for Community Energy in Developing Countries—New Models and a Mozambican Case Study. In Proceedings of the Applied Energy Symposium, MIT A+B 2022, Cambridge, UK, 5–8 July 2022. [Google Scholar] [CrossRef]
  82. Gajic, M.; Greenwood, K. Solar Home System Program in Rural East Timor Putting Communities First. In Proceedings of the 5th IEEE Region 10 Humanitarian Technology Conference, R10-HTC 2017, Dhaka, Bangladesh, 21–23 December 2017. [Google Scholar] [CrossRef]
  83. Prilandita, N.; Sagala, S.; Azhari, D.; Habib, A.H. Rural Renewable Energy Development: Lessons Learned from Community-Based Renewable Energy Business Model in East Sumba, Indonesia. IOP Conf. Ser. Earth Environ. Sci. 2022, 1015, 012017. [Google Scholar] [CrossRef]
  84. Mulenga, E.; Kabanshi, A.; Mupeta, H.; Ndiaye, M.; Nyirenda, E.; Mulenga, K. Techno-Economic Analysis of off-Grid PV-Diesel Power Generation System for Rural Electrification: A Case Study of Chilubi District in Zambia. Renew. Energy 2023, 203, 601–611. [Google Scholar] [CrossRef]
  85. Musselman, A.; Thomas, V.M.; Nazzal, D.; Papageorgiou, D.J.; Venkatesh, A.; Mallapragada, D.S. The Impact of Development Priorities on Power System Expansion Planning in Sub-Saharan Africa. Energy Syst. 2022, 13, 461–492. [Google Scholar] [CrossRef]
  86. Khalid, R.; Landini, S.; Valasai, G.D.; Khalid, F.; Sandwell, P. Towards Equitable and Inclusive Energy Systems for Remote Off-Grid Communities: A Socio-Technical Assessment of Solar Power for Village Helario in Tharparkar, Pakistan. Renew. Sustain. Energy Transit. 2023, 4, 100067. [Google Scholar] [CrossRef]
  87. Semeraro, T.; Aretano, R.; Barca, A.; Pomes, A.; Del Giudice, C.; Gatto, E.; Lenucci, M.; Buccolieri, R.; Emmanuel, R.; Gao, Z.; et al. A Conceptual Framework to Design Green Infrastructure: Ecosystem Services as an Opportunity for Creating Shared Value in Ground Photovoltaic Systems. Land 2020, 9, 238. [Google Scholar] [CrossRef]
  88. Moussa, R.R.; Mahmoud, A.H.; Hatem, T.M. A Digital Tool for Integrating Renewable Energy Devices within Landscape Elements: Energy-Scape Online Application. J. Clean. Prod. 2020, 254, 119932. [Google Scholar] [CrossRef]
  89. Barrera-Zapata, M.; Zuñiga-Cortes, F.; Caicedo-Bravo, E. A Framework for Evaluating Renewable Energy for Decision-Making Integrating a Hybrid FAHP-TOPSIS Approach: A Case Study in Valle Del Cauca, Colombia. Data 2023, 8, 137. [Google Scholar] [CrossRef]
  90. Curto, D.; Franzitta, V.; Trapanese, M.; Cirrincione, M. A Preliminary Energy Assessment to Improve the Energy Sustainability in the Small Islands of the Mediterranean Sea. J. Sustain. Dev. Energy Water Environ. Syst. 2020, 8, 735–753. [Google Scholar] [CrossRef]
  91. Hermoso, V.; Bota, G.; Brotons, L.; Morán-Ordóñez, A. Addressing the Challenge of Photovoltaic Growth: Integrating Multiple Objectives towards Sustainable Green Energy Development. Land Use Policy 2023, 128, 106592. [Google Scholar] [CrossRef]
  92. Mehta, K.; Shah, M.J.; Zörner, W. Agri-PV (Agrivoltaics) in Developing Countries: Advancing Sustainable Farming to Address the Water–Energy–Food Nexus. Energies 2024, 17, 4440. [Google Scholar] [CrossRef]
  93. Ressar, K.; Muhar, A.; Schauppenlehner, T. Agrivoltaics in Austria: A Stakeholder Perspective on the Opportunities and Constraints of Synergetic Land Use. AIP Conf. Proc. 2021, 2361, 020001. [Google Scholar] [CrossRef]
  94. Ye, W.; Ma, E.; Liao, L.; Hui, Y.; Liang, S.; Ji, Y.; Yu, S. Applicability of Photovoltaic Panel Rainwater Harvesting System in Improving Water-Energy-Food Nexus Performance in Semi-Arid Areas. Sci. Total Environ. 2023, 896, 164938. [Google Scholar] [CrossRef]
  95. Mohanrajan, S.R.; Kavitha, D.; Kumar, G.P. Effective Planning and Analysis of Solar Panels in the Wind Farm. In Proceedings of the 2024 12th International Conference on Smart Grid, Setubal, Portugal, 27 May 2024. [Google Scholar] [CrossRef]
  96. Ford, R.; Walton, S.; Stephenson, J.; Rees, D.; Scott, M.; King, G.; Williams, J.; Wooliscroft, B. Emerging Energy Transitions: PV Uptake beyond Subsidies. Technol. Forecast. Soc. Change 2017, 117, 138–150. [Google Scholar] [CrossRef]
  97. Um, D.-B. Exploring the Operational Potential of the Forest-Photovoltaic Utilizing the Simulated Solar Tree. Sci. Rep. 2022, 12, 12838. [Google Scholar] [CrossRef]
  98. Semeraro, T.; Aretano, R.; Pomes, A. Green Infrastructure to Improve Ecosystem Services in the Landscape Urban Regeneration. IOP Conf. Ser. Mater. Sci. Eng. 2017, 245, 082044. [Google Scholar] [CrossRef]
  99. Shobe, C. How Impervious Are Solar Arrays? On the Need for Geomorphic Assessment of Energy Transition Technologies. Earth Surf. Process. Landf. 2022, 47, 3219–3223. [Google Scholar] [CrossRef]
  100. Schindele, S.; Trommsdorff, M.; Schlaak, A.; Obergfell, T.; Bopp, G.; Reise, C.; Braun, C.; Weselek, A.; Bauerle, A.; Högy, P.; et al. Implementation of Agrophotovoltaics: Techno-Economic Analysis of the Price-Performance Ratio and Its Policy Implications. Appl. Energy 2020, 265, 114737. [Google Scholar] [CrossRef]
  101. Buckley Biggs, N.; Shivaram, R.; Acuña Lacarieri, E.; Varkey, K.; Hagan, D.; Young, H.; Lambin, E.F. Landowner Decisions Regarding Utility-Scale Solar Energy on Working Lands: A Qualitative Case Study in California. Environ. Res. Commun. 2022, 4, 055010. [Google Scholar] [CrossRef]
  102. Corona, B.; San Miguel, G. Life Cycle Sustainability Analysis Applied to an Innovative Configuration of Concentrated Solar Power. Int. J. Life Cycle Assess. 2019, 24, 1444–1460. [Google Scholar] [CrossRef]
  103. Chodkowska-Miszczuk, J.; Kola-Bezka, M.; Lewandowska, A.; Martinát, S. Local Communities’ Energy Literacy as a Way to Rural Resilience—An Insight from Inner Peripheries. Energies 2021, 14, 2575. [Google Scholar] [CrossRef]
  104. Oudes, D.; Stremke, S. Next Generation Solar Power Plants? A Comparative Analysis of Frontrunner Solar Landscapes in Europe. Renew. Sustain. Energy Rev. 2021, 145, 111101. [Google Scholar] [CrossRef]
  105. Perrotti, D. Of Other (Energy) Spaces: Protected Areas and Everyday Landscapes of Energy in the Southern Italian Region of Alta Murgia. In Renew. Energies and European Landscapes: Lessons from South. European Cases; Springer: Houten, The Netherlands, 2015; pp. 193–216. [Google Scholar] [CrossRef]
  106. Candas, S.; Reveron Baecker, B.; Mohapatra, A.; Hamacher, T. Optimization-Based Framework for Low-Voltage Grid Reinforcement Assessment under Various Levels of Flexibility and Coordination. Appl. Energy 2023, 343, 121147. [Google Scholar] [CrossRef]
  107. Dujardin, J.; Schillinger, M.; Kahl, A.; Savelsberg, J.; Schlecht, I.; Lordan-Perret, R. Optimized Market Value of Alpine Solar Photovoltaic Installations. Renew. Energy 2022, 186, 878–888. [Google Scholar] [CrossRef]
  108. Lingfors, D.; Widén, J.; Marklund, J.; Boork, M.; Larsson, D. Photovoltaics in Swedish Agriculture: Technical Potential, Grid Integration and Profitability. In Proceedings of the ISES Solar World Congress 2015, SWC 2015, Daegu, Republic of Korea, 8–12 November 2015. [Google Scholar] [CrossRef]
  109. Zardo, L.; Granceri Bradaschia, M.; Musco, F.; Maragno, D. Promoting an Integrated Planning for a Sustainable Upscale of Renewable Energy. A Regional GIS-Based Comparison between Ecosystem Services Tradeoff and Policy Constraints. Renew. Energy 2023, 217, 119131. [Google Scholar] [CrossRef]
  110. Wang, H.-W.; Dodd, A.; Ko, Y. Resolving the Conflict of Greens: A GIS-Based and Participatory Least-Conflict Siting Framework for Solar Energy Development in Southwest Taiwan. Renew. Energy 2022, 197, 879–892. [Google Scholar] [CrossRef]
  111. Mostegl, N.M.; Pröbstl-Haider, U.; Haider, W. Spatial Energy Planning in Germany: Between High Ambitions and Communal Hesitations. Landsc. Urban Plan. 2017, 167, 451–462. [Google Scholar] [CrossRef]
  112. Oudes, D.; Stremke, S. Spatial Transition Analysis: Spatially Explicit and Evidence-Based Targets for Sustainable Energy Transition at the Local and Regional Scale. Landsc. Urban Plan. 2018, 169, 1–11. [Google Scholar] [CrossRef]
  113. Njoroge, P.; Ambole, A.; Githira, D.; Outa, G. Steering Energy Transitions through Landscape Governance: Case of Mathare Informal Settlement, Nairobi, Kenya. Land 2020, 9, 206. [Google Scholar] [CrossRef]
  114. Quirapas Franco, M.A.J.; Taeihagh, A. Sustainable Energy Adoption in Poor Rural Areas: A Comparative Case Perspective from the Philippines. Energy Sustain. Dev. 2024, 79, 101389. [Google Scholar] [CrossRef]
  115. Kansongue, N.; Njuguna, J.; Vertigans, S. Sustainable Energy for Emerging Nations Development—A Case Study on Togo Renewable Energy. In Proceedings of the 2018 IEEE Power and Energy Society and Industrial Applications Society PowerAfrica, PowerAfrica 2018, Cape Town, South Africa, 26–29 June 2018. [Google Scholar] [CrossRef]
  116. Omer, A.M. Sustainable Energy: Challenges of Implementing New Technologies. In Environmental Research Summaries: Volume 2; Nova Science Publishers: New York, NY, USA, 2016; pp. 17–23. ISBN 978-162257603-6. [Google Scholar]
  117. Chawla, U.; Mohnot, R.; Fadahunsi, A.; Mulchandani, D. The Bright Revolution: Accelerating Adoption of Solar Energy in India’s Dynamic Landscape. Int. J. Energy Econ. Policy 2024, 14, 226–233. [Google Scholar] [CrossRef]
  118. Powell, J.; Welsh, J. The Economics of Integrating Alternative Energy: A Farm Case Study at Emerald, Queensland. Aust. Farm Bus. Manag. J. 2019, 16, 1–16. [Google Scholar] [CrossRef]
  119. Mérida-Rodríguez, M.; Lobón-Martín, R.; Perles-Roselló, M.-J. The Production of Solar Photovoltaic Power and Its Landscape Dimension: The Case of Andalusia (Spain). In Renewable Energies and European Landscapes: Lessons from South. European Cases; Springer: Houten, The Netherlands, 2015; pp. 255–278. [Google Scholar] [CrossRef]
  120. Anbumozhi, V. Toward Inclusive and Sustainable Rural Energy Transition: Defining Parameters of Successful Community Participation in India. In Energy Policy for Peace; Elsevier: Amsterdam, Netherlands, 2023; pp. 153–164. [Google Scholar] [CrossRef]
  121. Roddis, P.; Roelich, K.; Tran, K.; Carver, S.; Dallimer, M.; Ziv, G. What Shapes Community Acceptance of Large-Scale Solar Farms? A Case Study of the UK’s First ‘Nationally Significant’ Solar Farm. Sol. Energy 2020, 209, 235–244. [Google Scholar] [CrossRef]
  122. Liu, S.; Guan, Y.; Chen, W.; Peng, Z. The Transformation of Rural Areas Located in China’s Agricultural Heritage Systems under the Evolution of Urban–Rural Relationships. Sustainability 2023, 15, 16408. [Google Scholar] [CrossRef]
  123. Ju, F.; Yang, R.; Yang, C. Analysis of Spatiotemporal Dynamics and Driving Factors of China’s Nationally Important Agricultural Heritage Systems. Agriculture 2025, 15, 221. [Google Scholar] [CrossRef]
  124. Italian Republic. Constitution of the Italian Republic; Official Gazette: Rome, Italy, 1948. [Google Scholar]
  125. Di Stefano, V.; Paletto, A.; Cortignani, R.; Di Domenico, G. Fostering Digitalization: How Local Policies Are Transforming Rural Areas in Italy. Forests 2025, 16, 260. [Google Scholar] [CrossRef]
  126. Council of Europe. European Landscape Convention; Council of Europe Treaty Series No. 176; Council of Europe: Florence, Italy, 2000. [Google Scholar]
  127. Aimar, F.; Cavagnino, F.; Devecchi, M. Conservation and Management of Agricultural Landscapes through Expert-Supported Participatory Processes: The “Declarations of Public Interest” in an Italian Province. Sustainability 2022, 14, 8843. [Google Scholar] [CrossRef]
  128. Yaohong, W.; Firdaus, R.B.R.; Xu, J.; Dharejo, N.; Jun, G. China’s Rural Revitalization Policy: A PRISMA 2020 Systematic Review of Poverty Alleviation, Food Security, and Sustainable Development Initiatives. Sustainability 2025, 17, 569. [Google Scholar] [CrossRef]
  129. Peng, J.; Yan, S.; Strijker, D.; Wu, Q.; Chen, W.; Ma, Z. The Influence of Place Identity on Perceptions of Landscape Change: Exploring Evidence from Rural Land Consolidation Projects in Eastern China. Land Use Policy 2020, 99, 104891. [Google Scholar] [CrossRef]
  130. Macrì, M.C.; Orsini, S. Policy Instruments to Improve Foreign Workforce’s Position and Social Sustainability of the Agriculture in Italy. Sustainability 2024, 16, 4998. [Google Scholar] [CrossRef]
  131. Marchetti, B.; Vitali, M.; Biancini, G. Renewable Energy Proliferation and the New Local Energy Community Paradigm: Analysis of a Case Study in Italy. Energies 2024, 17, 1599. [Google Scholar] [CrossRef]
  132. Italian Government. Legislative Decree No. 42 of 22 January 2004. In Code of Cultural Heritage and Landscape; Official Gazette of the Italian Republic, No. 45; Italian Government: Rome, Italy, 2004. [Google Scholar]
  133. Kirby, A. Exploratory Bibliometrics: Using VOSviewer as a Preliminary Research Tool. Publications 2023, 11, 10. [Google Scholar] [CrossRef]
  134. Chiapponi, M. Ambiente: Gestione e Strategia. Un Contributo alla Teoria della Progettazione Ambientale; Feltrinelli: Milano, Italy, 1989. [Google Scholar]
  135. Bigiotti, S. La Grammatica del Progetto Sostenibile. Le Nuove Figure della Composizione Architettonica Dell’abitare nel Rispetto della Qualità Ambientale; Architetti Roma Edizioni: Rome, Italy, 2021; ISBN 9788899836429. [Google Scholar]
  136. Bigiotti, S.; Costantino, C.; Santarsiero, M.L.; Marucci, A. A Methodological Approach for Assessing the Interaction Between Rural Landscapes and Built Structures: A Case Study of Winery Architecture in Tuscany, Italy. Land 2025, 14, 152. [Google Scholar] [CrossRef]
  137. Sereni, E. Storia del Paesaggio Agrario Italiano, 3rd ed.; Laterza: Bari, Italy, 2020; ISBN 9788858140741. [Google Scholar]
  138. Costantino, C.; Bigiotti, S.; Marucci, A.; Gulli, R. Long-Term Comparative Life Cycle Assessment, Cost, and Comfort Analysis of Heavyweight vs. Lightweight Construction Systems in a Mediterranean Climate. Sustainability 2024, 16, 8959. [Google Scholar] [CrossRef]
  139. Bigiotti, S.; Santarsiero, M.L.; Del Monaco, A.I.; Marucci, A.A. Typological Analysis Method for Rural Dwellings: Architectural Features, Historical Transformations, and Landscape Integration: The Case of “Capo Due Rami”, Italy. Land 2025, 14, 374. [Google Scholar] [CrossRef]
  140. Salvucci, G.; Scarpitta, D.; Maialetti, M.; Rontos, K.; Bigiotti, S.; Sateriano, A.; Muolo, A. Measuring Data Quality from Building Registers: A Case Study in Italy. Geographies 2024, 4, 596–611. [Google Scholar] [CrossRef]
  141. Bigiotti, S.; Costantino, C.; Marucci, A. Decision-Making Tools for Sustainable Recovery of Rural Villages: Planning Policies and Implementation Strategies for Valorizing Small Communities in Inner Areas under the Next Generation EU Programme. In WIT Transactions on Ecology and the Environment; Syngellakis, S., Ed.; WIT Press: Ashurst, UK, 2024; Volume 262, pp. 479–494. [Google Scholar] [CrossRef]
  142. Zhang, Y.; Wang, L.; Chen, X.; Zhao, H. Enhancement of thermal performance in solar air collectors using S-shaped artificial roughness. Energy Storage 2023, 56, 109289. [Google Scholar] [CrossRef]
  143. Liu, M.; Li, J.; Zhou, Q. Robust unit commitment in renewable energy systems using machine learning techniques. Int. J. Electr. Power Energy Syst. 2024, 145, 110087. [Google Scholar] [CrossRef]
  144. Blaschke, T.; Biberacher, M.; Gadocha, S.; Schardinger, I. ‘Energy Landscapes’: Meeting Energy Demands and Human Aspirations. Biomass Bioenergy 2013, 55, 3–16. [Google Scholar] [CrossRef] [PubMed]
Figure 1. PRISMA flow diagram for the selection process—© authors, 2025.
Figure 1. PRISMA flow diagram for the selection process—© authors, 2025.
Energies 18 02095 g001
Figure 2. Representation of the geographical origin of the 89 selected studies—© authors, 2025.
Figure 2. Representation of the geographical origin of the 89 selected studies—© authors, 2025.
Energies 18 02095 g002
Figure 3. Keyword co-occurrence map based on Scopus-indexed documents, generated using VOSviewer. The map highlights major thematic clusters and the relative frequency of terms within the dataset—© authors, 2025.
Figure 3. Keyword co-occurrence map based on Scopus-indexed documents, generated using VOSviewer. The map highlights major thematic clusters and the relative frequency of terms within the dataset—© authors, 2025.
Energies 18 02095 g003
Figure 4. Keyword co-occurrence map derived from Web of Science data, visualized with VOSviewer. The figure illustrates thematic connections and the recurrence of key terms across the corpus—© authors, 2025.
Figure 4. Keyword co-occurrence map derived from Web of Science data, visualized with VOSviewer. The figure illustrates thematic connections and the recurrence of key terms across the corpus—© authors, 2025.
Energies 18 02095 g004
Figure 5. Flood diagram of keywords related to the three macro-groups and the keywords—© authors, 2025.
Figure 5. Flood diagram of keywords related to the three macro-groups and the keywords—© authors, 2025.
Energies 18 02095 g005
Figure 6. Trends in selected publications across the predefined categories over the decade of investigation—© authors, 2025.
Figure 6. Trends in selected publications across the predefined categories over the decade of investigation—© authors, 2025.
Energies 18 02095 g006
Figure 7. Alluvial diagram illustrating the national origins of the texts associated with each macro-group. The data flow is further correlated with the respective year of publication—© authors, 2025.
Figure 7. Alluvial diagram illustrating the national origins of the texts associated with each macro-group. The data flow is further correlated with the respective year of publication—© authors, 2025.
Energies 18 02095 g007
Figure 8. Determination of dominant argumentative patterns within the texts attributed to each macro-group—© authors, 2025.
Figure 8. Determination of dominant argumentative patterns within the texts attributed to each macro-group—© authors, 2025.
Energies 18 02095 g008
Table 1. Description of the macro-groups of topics defining the scope of the review—© authors, 2025.
Table 1. Description of the macro-groups of topics defining the scope of the review—© authors, 2025.
Macro-GroupsDescriptions
MG-01Implementation of photovoltaic technology and potential transformation of buildings and agricultural lands subject to protection and enhancement regulations.
MG-02Implementation of photovoltaic technology for the electrification of remote and non-urbanized agricultural areas.
MG-03Implementation of agrivoltaic technology on a large scale in agricultural areas.
Table 2. Questions related to and arising from the areas of interest in the review—© authors, 2025.
Table 2. Questions related to and arising from the areas of interest in the review—© authors, 2025.
Macro-GroupsCodeDescriptions
MG-01Q1–Q2
1-
Through which methods can photovoltaic systems be integrated into the protected architecture of rural landscapes without compromising their conservation?
2-
What are the main perceived challenges in their implementation on historic and protected buildings and the landscape?
MG-02Q3–Q4
3-
What are the advantages and disadvantages of electrifying remote rural areas?
4-
What environmental and socioeconomic impacts does the electrification of remote rural areas generate?
MG-03Q5–Q6
5-
Does agrivoltaics represent a concrete solution for the protection of the landscape and the environment?
6-
How does photovoltaic technology facilitate the integration of solar energy with the landscape?
Table 3. Database search build—© authors, 2025.
Table 3. Database search build—© authors, 2025.
DatabaseResultSearch Matrix Type
Scopus18,033“Photovoltaic” AND “Landscape” AND “Rural Building” AND “Solar technology” AND “Renewable energy”, “Sustainable landscape” AND “Landscape conservation” AND “Heritage rural” AND “Visual impact”
WoS23,203
Table 4. Baseline literature selected and related to MG-01—© authors, 2025.
Table 4. Baseline literature selected and related to MG-01—© authors, 2025.
Macro-Group 01
ReferenceAuthorTitleYearRegion
[33]Finn, T; McKenzie, P.A high-resolution suitability index for solar farm location in complex landscapes2020UK
[34]Nie, X.X.; Daud, WSAWM; Pu, J.A novel transactive integration system for solar renewable energy into smart homes and landscape design: A digital twin simulation case study2023China
[35]Nina-Cristina D.A regenerative action as preservation measure of cultural landscape: The research of the photovoltaic technology upon transilvania traditional architecture2023Romania
[36]Jahangir, M.H.; Mousavi, S.A.; Rad, M.A.V.A techno-economic comparison of a photovoltaic/thermal organic Rankine cycle with several renewable hybrid systems for a residential area in Rayen, Iran2019Iran
[37]Bigiotti, S; Costantino, C; Marucci, A.Agritourism Facilities in the Era of the Green Economy: A Combined Energy Audit and Life Cycle Assessment Approach for the Sustainable Regeneration of Rural Structures2024Italy
[38]Di Francesco, S; Petrozzi, A; Montesarchio, VAn integrated system for the energy production and accumulation from renewable sources: a rural tower prototype2014Italy
[39]Li, J; Ren, Y.C.; Ma, X.B.; Wang, Q.G.; Ma, Y.W.; Yu, Z.W.; Li, J; Ma, M.G.; Li, J.F.Comprehensive evaluation of the working mode of multi-energy complementary heating systems in rural areas based on the entropy-TOPSIS model2024China
[40]Sadowska, B.Effects of deep thermal modernization and use of renewable energy in public buildings in north-eastern Poland2018Poland
[41]Ahmad N.A.; Hussain N.H.M.; Osman A.T.; Rahim F.A.Establishing a sustainable solar energy community in the malaysian rural energy landscape: a case study of Perak Tengah, Malaysia2024Malaysia
[42]Mavromatidis G.; Orehounig K.; Carmeliet J.Evaluation of photovoltaic integration potential in a village2015Switzerland
[43]Marzouk, MA; Fischer, LK; Salheen, M.A.Factors affecting the social acceptance of agricultural and solar energy systems: The case of new cities in Egypt2024Germany
[44]Basaly L.G.; Ibrahim M.G.; Badawy N.M.; Refaat Abdelaal M.; Ali A.A.M.Improving the functional performance of outdoor spaces in hot arid region using photovoltaics systems2019Egypt
[45]Li X.; Hou S.S.; Patterson J.; Perisoglou E.; Ionas M.; Jenkins H.; Jones P.; Lannon S.; Bassas E.C.Modelling and developing a neighbourhood low carbon system for five dwellings in the U.K.2019UK
[46]Mandelli, S; Brivio, C; Moncecchi, M; Riva, F; Bonamini, G; Merlo, M.Novel LoadProGen procedure for micro-grid design in emerging country scenarios: application to energy storage sizing2017Italy
[47]Menconi, ME; Stefano, D.Off-grid slaughterhouses: services and use of renewable energy in inner areas2016Italy
[48]Alberizzi, JC; Frigola, JM; Rossi, M; Renzi, M.Optimal sizing of a Hybrid Renewable Energy System: Importance of data selection with highly variable renewable energy sources2020Italy
[49]Quiles-Cucarella, E; Marquina-Tajuelo, A; Roldán-Blay, C; Roldán-Porta, C.Particle Swarm Optimization Method for Stand-Alone Photovoltaic System Reliability and Cost Evaluation Based on Monte Carlo Simulation2023Spain
[50]Qandil, MD; Abbas, AI; Al Hamad, S; Saadeh, W; Amano, R.S.Performance of Hybrid Renewable Energy Power System for a Residential Building2022USA
[51]Caputo, P; Ferrari, S; Ferla, G; Zagarella, FPreliminary Energy Evaluations for the Retrofit of Rural Protected Buildings in a Peripheral Context of Milan2020Italy
[52]Qin Y.; Zhou T.Research and Practice of Passive Low Energy Residential Design in Rural Areas of Semi-Urbanized Regions in Hot-summer and Cold-winter Zone2021China
[53]Udovichenko, A; Fleck, B; Weis, T; Zhong, LX.Retrofitting a Light Industrial Space with a Renewable Energy-Assisted Hydroponics Facility in a Rural Northern Canadian Community: Design Protocol2021Russia
[54]Galvez, GH; Portela, JRD; Rodríguez, AN; Danguillecourt, OL; Cortés, LI; Ugás, AJ; Martínez, OS; Sebastian, PJ.Selection of hybrid systems with hydrogen storage based on multiple criteria: application to autonomous systems and connected to the electrical grid2014Mexico
[55]Tamasan, M; Maracineanu, C; Bica, S.M.Solar Efficient Technologies for Valorising an Archaeological Site in the Rural Area Romania2015Romania
[56]Barbolini A.; Semprini G.; Santangelo A.; Mousli K.Strategies to Tackle Energy Poverty in Post-conflict Setting: The Case Study of Rural Damascus2024Italy
[57]Dhiman, B; Kumar, T; Rituraj, G; Bhalla, K; Chakrabarti, D.Study of small scale photovoltaic applications in rural Indian household context2019India
[58]Wadalkar S.S.; Patil V.A.; Joshi D.A.; Menon R.; Sonawane P.Sustainable Approach for Conversion of Building to ‘Zero Energy Building’2023India
[59]Fulton, L; Beauvais, B; Brooks, M; Kruse, S; Lee, K.Sustainable Residential Building Considerations for Rural Areas: A Case Study2020USA
[60]Zubi G.; Fracastoro G.V.; Lujano-Rojas J.M.; El Bakari K.; Andrews D.The unlocked potential of solar home systems; an effective way to overcome domestic energy poverty in developing regions2019Italy
[61]Cotana, F; Belardi, P; Manciola, P; Tamagnini, C; Materazzi, AL; Fornaciari, M; Petrozzi, A; Pisello, AL; Cavalaglio, G; Coccia, V; Pagnotta, G; Menchetelli, V; Di Francesco, S; Salciarini, D; Cavalagli, N; Ubertini, F; Orlandi, F; Bonofiglio, T.TIAR: Renewable energy production, storage and distribution; a new multidisciplinary approach for the design of rural facility2014Italy
[62]López-Ochoa, L.M.; Sagredo-Blanco, E; Las-Heras-Casas, J; García-Lozano, C.Towards Nearly Zero-Energy Buildings in Cold Rural Mediterranean Zones: The Case of La Rioja (Spain)2023Spain
[63]El Hassani, S; Charai, M; Moussaoui, M.A.; Mezrhab, A.Towards rural net-zero energy buildings through integration of photovoltaic systems within bio-based earth houses: Case study in Eastern Morocco2023Morocco
Table 5. Baseline literature selected and related to MG-02—© authors, 2025.
Table 5. Baseline literature selected and related to MG-02—© authors, 2025.
Macro-Group 02
ReferenceAuthorTitleYearRegion
[64]Balderrama, S; Lombardi, F; Riva, F; Canedo, W; Colombo, E; Quoilin, SA two-stage linear programming optimization framework for isolated hybrid microgrids in a rural context: The case study of the El Espino community2019Bolivia
[65]Quiles, E; Roldán-Blay, C; Escrivá-Escrivá, G; Roldán-Porta, C.Accurate Sizing of Residential Stand-Alone Photovoltaic Systems Considering System Reliability2019Belgium
[66]Chattopadhyay, A; Sauer, PW; Witmer, A.P.Can renewable energy work for rural societies? Exploring productive use, institutions, support systems, and trust for solar electricity in the Navajo Nation2020Spain
[67]Gloria H.; Olivier H.; Angella I.M.Contribution of solar energy for sustainable urban development in rwanda2024USA
[68]Carrasco L.M.; Martín-Campo F.J.; Narvarte L.; Ortuño M.T.; Vitoriano B.Design of maintenance structures for rural electrification with solar home systems. The case of the Moroccan program2019China
[69]Orosz M.S.; Mueller A.V.Dynamic simulation of performance and cost of hybrid PV-CSP-LPG generator micro grids with applications to remote communities in developing countries2016Spain
[70]Guerreiro S.; Botetzagias I.Empowering communities–the role of intermediary organisations in community renewable energy projects in Indonesia2015USA
[71]Rumbayan M.; Sompie S.; Nakanishi Y.Empowering remote island communities with renewable energy: A preliminary study of Talaud Island2018Thailand
[72]Tucki, K; Mieszkalski, L; Kulpa, K.Energy clusters as tool in pursuit of energy self-sufficiency in selected rural area of poland2019Indonesia
[73]Conway, D; Robinson, B; Mudimu, P; Chitekwe, T; Koranteng, K; Swilling, M.Exploring hybrid models for universal access to basic solar energy services in informal settlements: Case studies from South Africa and Zimbabwe2020Poland
[74]Ali T.; Aghaloo K.; Nahian A.J.; Chiu Y.-R.; Ahmad M.Exploring the best hybrid energy system for the off-grid rural energy scheme in Bangladesh using a comprehensive decision framework2019South Africa
[75]Hussain, EK; Thies, PR; Hardwick, J; Connor, PM; Abusara, M.Grid Island Energy Transition Scenarios Assessment Through Network Reliability and Power Flow Analysis2021China
[76]Martinez L.R.; Bastida Molina P.; Ribó-Pérez D.; Hurtado Pérez E.; Peñalvo López E.Identifying energy needs for rural electrification projects in off-grid communities; [identificando las necesidades energéticas para proyectos de electrificación rural de comunidades aisladas de la red eléctrica]2021UK
[77]Mokhtara C.; Negrou B.; Bouferrouk A.; Yao Y.; Settou N.; Ramadan M.Integrated supply–demand energy management for optimal design of off-grid hybrid renewable energy systems for residential electrification in arid climates2023Spain
[78]Ha, YH; Kumar, S.S.Investigating decentralized renewable energy systems under different governance approaches in Nepal and Indonesia: How does governance fail?2020Algeria
[79]Majumder, D; Tazdik, J; Uddin, KA; Al Matin, M.A.KPI for Solar PV-diesel hybrid mini grids in remote islands of Bangladesh2021South Korea
[80]Nolan S.; Strachan S.; Rakhra P.; Frame D.Optimized network planning of mini-grids for the rural electrification of developing countries2016Bangladesh
[81]Silva F.; O’Regan B.; Manhique M.; Soares C.; Mould K.; Lyons P.Social innovation for community energy in developing countries—new models and a Mozambican case study2017UK
[82]Gajic M.; Greenwood K.Solar home system program in rural east timor putting communities first2022Ireland
[83]Prilandita N.; Sagala S.; Azhari D.; Habib A.H.Rural renewable energy development: Lessons learned from community-based renewable energy business model in East Sumba, Indonesia2018Australia
[84]Mulenga, E; Kabanshi, A; Mupeta, H; Ndiaye, M; Nyirenda, E; Mulenga, K.Techno-economic analysis of off-grid PV-Diesel power generation system for rural electrification: A case study of Chilubi district in Zambia2022Indonesia
[85]Musselman, A; Thomas, VM; Nazzal, D; Papageorgiou, DJ; Venkatesh, A; Mallapragada, D.S.The impact of development priorities on power system expansion planning in sub-Saharan Africa2023Sweden
[86]Khalid, R; Landini, S; Das Valasai, G; Khalid, F; Sandwell, P.Towards equitable and inclusive energy systems for remote off-grid communities: A socio-technical assessment of solar power for village Helario in Tharparkar, Pakistan2022USA
Table 6. Baseline literature selected and related to MG-03—© authors, 2025.
Table 6. Baseline literature selected and related to MG-03—© authors, 2025.
Macro-Group 03
ReferenceAuthorTitleYearRegion
[87]Semeraro, T; Aretano, R; Barca, A; Pomes, A; Del Giudice, C; Gatto, E; Lenucci, M; Buccolieri, R; Emmanuel, R; Gao, Z; Scognamiglio, AA Conceptual Framework to Design Green Infrastructure: Ecosystem Services as an Opportunity for Creating Shared Value in Ground Photovoltaic Systems2020Italy
[88]Moussa, RR; Mahmoud, AH; Hatem, TM.A digital tool for integrating renewable energy devices within landscape elements: Energy-scape online application2020Italy
[89]Barrera-Zapata, M; Zuñiga-Cortes, F; Caicedo-Bravo, E.A Framework for Evaluating Renewable Energy for Decision-Making Integrating a Hybrid FAHP-TOPSIS Approach: A Case Study in Valle del Cauca, Colombia2020Egypt
[90]Curto, D; Franzitta, V; Trapanese, M; Cirrincione, M.A Preliminary Energy Assessment to Improve the Energy Sustainability in the Small Islands of the Mediterranean Sea2023Colombia
[91]Hermoso, V; Bota, G; Brotons, L; Morán-Ordóñez, A.Addressing the challenge of photovoltaic growth: Integrating multiple objectives towards sustainable green energy development2020Italy
[92]Mehta K.; Shah M.J.; Zörner W.Agri-PV (Agrivoltaics) in Developing Countries: Advancing Sustainable Farming to Address the Water–Energy–Food Nexus2023Spain
[93]Ressar, K; Muhar, A; Schauppenlehner, T.Agrivoltaics in Austria: A Stakeholder Perspective on the Opportunities and Constraints of Synergetic Land Use2024Germany
[94]Ye, WY; Ma, EP; Liao, LW; Hui, YA; Liang, SY; Ji, YW; Yu, S.Applicability of photovoltaic panel rainwater harvesting system in improving water-energy-food nexus performance in semi-arid areas2021Austria
[95]Mohanrajan, SR; Kavitha, D; Kumar, GP.Effective Planning and Analysis of Solar Panels in the Wind Farm2023China
[96]Ford, R; Walton, S; Stephenson, J; Rees, D; Scott, M; King, G; Williams, J; Wooliscroft, B.Emerging energy transitions: PV uptake beyond subsidies2024India
[97]Um, DB.Exploring the operational potential of the forest-photovoltaic utilizing the simulated solar tree2017New Zealand
[98]Semeraro, T; Aretano, R; Pomes, A.Green Infrastructure to Improve Ecosystem Services in the Landscape Urban Regeneration2022South Korea
[99]Shobe, C.How impervious are solar arrays? On the need for geomorphic assessment of energy transition technologies2017Italy
[100]Schindele, S; Trommsdorff, M; Schlaak, A; Obergfell, T; Bopp, G; Reise, C; Braun, C; Weselek, A; Bauerle, A; Högy, P; Goetzberger, A; Weber, E.Implementation of agrophotovoltaics: Techno-economic analysis of the price-performance ratio and its policy implications2022USA
[101]Buckley Biggs, N.B.; Shivaram, R; Lacarieri, EA; Varkey, K; Hagan, D; Young, H; Lambin, E.F.Landowner decisions regarding utility-scale solar energy on working lands: a qualitative case study in California2020Germany
[102]Corona, B; San Miguel, G.Life cycle sustainability analysis applied to an innovative configuration of concentrated solar power2022USA
[103]Chodkowska-Miszczuk J.; Kola-Bezka M.; Lewandowska A.; Martinát S.Local communities’ energy literacy as a way to rural resilience—an insight from inner peripheries2019Spain
[104]Oudes, D; Stremke, S.Next generation solar power plants? A comparative analysis of frontrunner solar landscapes in Europe2021Poland
[105]Perrotti D.Of other (energy) spaces: Protected areas and everyday landscapes of energy in the southern Italian region of Alta Murgia2021Netherlands
[106]Candas, S; Baecker, BR; Mohapatra, A; Hamacher, T.Optimization-based framework for low-voltage grid reinforcement assessment under various levels of flexibility and coordination2015France
[107]Dujardin, J; Schillinger, M; Kahl, A; Savelsberg, J; Schlecht, I; Lordan-Perret, R.Optimized market value of alpine solar photovoltaic installations2023Germany
[108]Lingfors, D; Widén, J; Marklund, J; Boork, M; Larsson, D.Photovoltaics in Swedish agriculture: Technical potential, grid integration and profitability2022Switzerland
[109]Zardo, L; Bradaschia, MG; Musco, F; Maragno, D.Promoting an integrated planning for a sustainable upscale of renewable energy. A regional GIS-based comparison between ecosystem services tradeoff and policy constraints2015Sweden
[110]Wang, HW; Dodd, A; Ko, YK.Resolving the conflict of greens: A GIS-based and participatory least-conflict siting framework for solar energy development in southwest Taiwan2023Italy
[111]Mostegl, NM; Pröbstl-Haider, U; Haider, W.Spatial energy planning in Germany: Between high ambitions and communal hesitations2022China
[112]Oudes, D; Stremke, S.Spatial transition analysis: Spatially explicit and evidence-based targets for sustainable energy transition at the local and regional scale2017Austria
[113]Njoroge, P; Ambole, A; Githira, D; Outa, G.Steering Energy Transitions through Landscape Governance: Case of Mathare Informal Settlement, Nairobi, Kenya2018Netherlands
[114]Quirapas Franco, M.A.J.Q.; Taeihagh, A.Sustainable energy adoption in poor rural areas: A comparative case perspective from the Philippines2020Kenya
[115]Kansongue N.; Njuguna J.; Vertigans S.Sustainable Energy for Emerging Nations Development—A Case Study on Togo Renewable Energy2024Singapore
[116]Omer A.M.Sustainable Energy: Challenges of Implementing New Technologies2018UK
[117]Chawla U.; Mohnot R.; Fadahunsi A.; Mulchandani D.The Bright Revolution: Accelerating Adoption of Solar Energy in India’s Dynamic Landscape2016UK
[118]Powell, JW; Welsh, J.M.The Economics of Integrating Alternative Energy: A Farm Case Study at Emerald, Queensland2024India
[119]Mérida-Rodríguez M.; Lobón-Martín R.; Perles-Roselló M.-J.The production of solar photovoltaic power and its landscape dimension: The case of Andalusia (Spain)2019USA
[120]Anbumozhi V.Toward inclusive and sustainable rural energy transition: defining parameters of successful community participation in India2015Spain
[121]Roddis P.; Roelich K.; Tran K.; Carver S.; Dallimer M.; Ziv G.What shapes community acceptance of large-scale solar farms? A case study of the UK’s first ‘nationally significant’ solar farm2023Indonesia
Table 7. Nationality of the authors of the 1258 texts examined on first level of screening—© authors, 2025.
Table 7. Nationality of the authors of the 1258 texts examined on first level of screening—© authors, 2025.
Authors’ NationalityNo. of Studies%
Chinese22517.89%
Italian1219.62%
American1028.11%
German947.47%
British897.07%
Australian463.66%
Spanish453.58%
Indian342.70%
Swedish312.46%
Dutch302.38%
Portuguese241.91%
French231.83%
Canadian, Swiss201.59%
Japanese, Polish181.43%
Brazilian171.35%
Iranian161.27%
Austrian, South African151.19%
Czech141.11%
Romanian131.03%
South Korean, Greek110.87%
Danish, Malaysian100.79%
Indonesian, Mexican, New Zealander, Singaporean90.72%
Finnish, Irish, Thai70.56%
Chilean, Colombian, Egyptian, Israeli, Slovakian, Hungarian, Vietnamese60.48%
Algerian, Bangladeshi, Kenyan, Norwegian, Turkish50.40%
Belgian, Lebanese40.32%
Saudi Arabian, Argentinian, Nigerian, Russian30.24%
Ecuadorian, Ethiopian, Iraqi, Moroccan, Qatari, Ukrainian20.16%
Albanian, Botswanan, Bulgarian, Cambodian, Congolese, Costa Rican, Croatian, Cuban, Emirati, Estonian, Fijian, Filipino, Ghanaian, Jamaican, Jordanian, Icelander, Latvian, North Macedonian, Moldovan, Montenegrin, Nepalese, Pakistani, Palestinian, Serbian, Taiwanese, Tanzanian, Tunisian, Ugandan, Zimbabwean10.08%
Table 8. Country of origin of the 89 studies selected for the review activity—© authors, 2025.
Table 8. Country of origin of the 89 studies selected for the review activity—© authors, 2025.
Country of StudyNo. of Studies%
Italy1112.5%
Spain, India66.74%
China, USA55.62%
Indonesia44.49%
Egypt, Germany, Poland33.37%
Bangladesh, Morocco, Romania, Rwanda, Syria, Switzerland, UK, study on multiple nations22.27%
Algeria, Australia, Austria, Bolivia, Canada, Colombia, South Korea, Philippines, Honduras, Iran, Ireland, Kenya, Lesotho, Malaysia, Mexico, Mozambique, New Zealand, Netherlands, Pakistan, Sudan, Sweden, Tanzania, Togo, Uzbekistan, Zambia, Zimbabwe11.13%
Table 9. Country of study—macro-group 01—© authors, 2025.
Table 9. Country of study—macro-group 01—© authors, 2025.
MG-01
Country of StudyNo. of Studies%
Italy619.35%
China39.68%
Egypt, India, Spain, Syria, USA26.45%
Canada, Iran, Ireland, Malaysia, Mexico, Morocco, Poland, Romania, Spain, Switzerland, Tanzania, UK, studies on multiple nations13.23%
Table 10. Country of study—macro-group 02—© authors, 2025.
Table 10. Country of study—macro-group 02—© authors, 2025.
MG-02
Country of StudyNo. of Studies%
Indonesia417.39%
Bangladesh, Rwanda28.69%
Algeria, Bolivia, France, Honduras, India, Lesotho, Morocco, Mozambique, Pakistan, Poland, Romania, USA, Without indication, Zambia, Zimbabwe14.34%
Table 11. Country of study—macro-group 03—© authors, 2025.
Table 11. Country of study—macro-group 03—© authors, 2025.
MG-03
Country of StudyNo. of Studies%
Italy514.29%
Germany, India, Spain38.57%
China, USA25.71%
Australia, Austria, Colombia, Egypt, Kenya, Netherlands, New Zealand, Philippines, Poland, South Korea, Sudan, Sweden, Switzerland, Togo, UK, Uzbekistan, studies on multiple nations12.86%
Table 12. Occurrence of keywords in the 89 selected texts—© authors, 2025.
Table 12. Occurrence of keywords in the 89 selected texts—© authors, 2025.
KeywordOccurrences%
Renewable energy194.47%
Rural electrification81.88%
Energy transition71.65%
Photovoltaic61.41%
Wind energy40.94%
Microgrid, rural communities, solar30.71%
Battery storage, biomass, building envelope, community, Community energy, ecosystem services, energy, energy consumption, energy landscape, energy poverty, HOMER, HOMER Software, hybrid renewable energy systems, hydropower, Monte Carlo simulation, photovoltaic generation, photovoltaics, renewables, rural, solar energy, solar home system, solar photovoltaic, water–energy–food nexus, wave energy converter, wind rose, zero-energy building20.47%
Other 319 keywords10.23%
Table 13. Identification of recurring thematic dimensions across the different macro-groups—© authors, 2025.
Table 13. Identification of recurring thematic dimensions across the different macro-groups—© authors, 2025.
CodeDescriptions
1Territorial classification and geolocation aspects
2Perceptual and morphological assessment aspects
3Environmental and landscape impact assessment aspect
4Regulatory and legislative aspects
5Energy production and efficiency aspects
6Economic profitability and return on investment aspects
7Sociological and cultural perception aspects
Table 14. Final recommendations toward a renewed paradigm for photovoltaic integration in rural landscapes—© authors, 2025.
Table 14. Final recommendations toward a renewed paradigm for photovoltaic integration in rural landscapes—© authors, 2025.
Macro-GroupsCodeDescriptions
MG-01R1–R2
1-
Promote low visual-impact design solutions—such as integrated or invisible photovoltaic modules—aimed at harmonizing with the morphological and material characteristics of historic built environments, thereby fostering aesthetic and perceptual compatibility within protected landscapes.
2-
Strengthen participatory and multi-level decision-making processes that actively involve conservation authorities, designers, local communities, and institutional actors, with the aim of overcoming cultural resistance and streamlining authorization procedures, without compromising the identity values of the territory.
MG-02R3–R4
3-
Support decentralized energy models—such as microgrids and off-grid systems—capable of ensuring energy continuity in remote areas, thereby reducing dependence on centralized networks and enhancing the provision of essential services for rural communities.
4-
Integrate the analysis of environmental and socioeconomic impacts with longitudinal studies and multidimensional approaches in order to more accurately evaluate the effects of electrification in terms of equity, inclusion, and territorial resilience.
MG-03R5–R6
5-
Encourage the experimentation of agrivoltaic models at a pilot scale across diverse contexts characterized by varying crop types, soil morphology, and landscape regulations in order to concretely assess their replicability and productive impact.
6-
Promote design practices that harmonize agricultural efficiency with landscape quality by enhancing the use of bifacial technologies, adjustable-height systems, and lightweight architectural structures that enable a balanced coexistence between energy production and the visual preservation of the agrarian landscape.
Table 15. Policy-oriented operational measures to enable a concrete synergy between technological innovation and the preservation of rural landscape heritage—© authors, 2025.
Table 15. Policy-oriented operational measures to enable a concrete synergy between technological innovation and the preservation of rural landscape heritage—© authors, 2025.
Macro-GroupsCodeDescriptions
MG-01M1–M2
1-
Adoption of locally enforced regulations promoting the use of invisible or building-integrated photovoltaic modules, accompanied by mandatory architectural guidelines specifically tailored for heritage or environmentally protected sites. Establishment of multi-level simplified authorization mechanisms involving regulatory authorities, designers, and local communities, aimed at reducing procedural timelines without compromising landscape protection.
MG-02M3–M4
2-
Fostering the deployment of decentralized solar microgrids through public funding mechanisms and public–private partnerships, specifically targeting regions characterized by constrained or unreliable access to the central electricity grid.
3-
Development of comprehensive multidimensional indicators to evaluate the socioenvironmental footprint of off-grid energy systems, through the integration of life cycle assessment (LCA) methodologies, resilience assessment frameworks, and metrics of energy equity and inclusion.
MG-03M5–M6
4-
Employment of advanced simulation tools—such as ENVI-met and life cycle assessment (LCA)—to evaluate the microclimatic and environmental implications of agrivoltaic systems, supported by empirical validation at the pilot scale.
5-
Definition of technical standards for agrivoltaic systems (including minimum height, panel density, and orientation) aimed at ensuring their coexistence with agricultural crops and the continuity of agricultural production.
Disclaimer/Publisher’s Note: The statements, opinions and data contained in all publications are solely those of the individual author(s) and contributor(s) and not of MDPI and/or the editor(s). MDPI and/or the editor(s) disclaim responsibility for any injury to people or property resulting from any ideas, methods, instructions or products referred to in the content.

Share and Cite

MDPI and ACS Style

Bigiotti, S.; Santarsiero, M.L.; Costantino, C.; Marucci, A. Photovoltaic Technology and Rural Landscapes: A Systematic Literature Review on Challenges and Sustainable Integration. Energies 2025, 18, 2095. https://doi.org/10.3390/en18082095

AMA Style

Bigiotti S, Santarsiero ML, Costantino C, Marucci A. Photovoltaic Technology and Rural Landscapes: A Systematic Literature Review on Challenges and Sustainable Integration. Energies. 2025; 18(8):2095. https://doi.org/10.3390/en18082095

Chicago/Turabian Style

Bigiotti, Stefano, Mariangela Ludovica Santarsiero, Carlo Costantino, and Alvaro Marucci. 2025. "Photovoltaic Technology and Rural Landscapes: A Systematic Literature Review on Challenges and Sustainable Integration" Energies 18, no. 8: 2095. https://doi.org/10.3390/en18082095

APA Style

Bigiotti, S., Santarsiero, M. L., Costantino, C., & Marucci, A. (2025). Photovoltaic Technology and Rural Landscapes: A Systematic Literature Review on Challenges and Sustainable Integration. Energies, 18(8), 2095. https://doi.org/10.3390/en18082095

Note that from the first issue of 2016, this journal uses article numbers instead of page numbers. See further details here.

Article Metrics

Back to TopTop