Abstract
Direct air-cooling systems use air instead of water as a cooling medium, so they are easily affected by meteorological and hydrological conditions. In this paper, considering the complex geographic conditions around the direct air-cooling units, Gambit is used to model the direct air-cooling system, including the complex mountainous terrain, and the performance simulation of the direct air-cooling system and the complex mountainous terrain near the power plant is realized by combining the CFD method with the MATLAB mathematical model of the power plant. Through the simulation, the operation of the ACC system under various meteorological conditions is obtained, and the influence of environmental factors and complex geographic conditions on the performance of the ACC system is investigated and further analyzed for the special case of the back-furnace wind. On this basis, a clustering analysis algorithm was used to obtain the results of turbine zoning in different wind directions and to analyze the physical field shifts of the units caused by geographic factors.
1. Introduction
A direct air-cooling unit uses a closed circulating water system and employs an axial fan to drive air as the cooling medium. Compared to wet cooling systems, it offers superior water-saving performance [1]. Additionally, because the direct air-cooling system eliminates the complex cooling tower used in the wet cooling system, its structure is relatively simple and shows stronger adaptability for high plateaus and other complex terrains [2]. Based on its characteristics, the direct air-cooling system has shown significant advantages in the construction of power plants in mountainous and water-scarce/plateau areas (such as the monsoon mountains of South Asia, Northwest China, etc.), and has therefore been widely used [3]. Under the combined influence of ambient wind and the power plant itself, the flow field in the plant area becomes more complicated [4]. As a result, fan power consumption increases and the energy efficiency of the unit decreases. The presence of complex mountainous terrain near the power plant further intensifies this complexity, making it imperative to study the flow field characteristics of air-cooling units under mountainous conditions and to explore optimization measures.
Ambient wind can disrupt the vapor-water synergy within the direct air-cooling system [5]. A complex flow field inside the air-cooling system can be analyzed using CFD simulations to better understand the interaction between the direct air-cooling system and the environment [6]. The results show that ambient wind, ambient temperature and axial fan speed all affect the condensation capacity of the air-cooled condenser [7]. The heat transfer performance of the unit deteriorates with the increase of wind speed in cases of back-furnace wind [8], headwind and crosswind conditions [9], with a significant reduction in air intake on the headwind side. Different side winds reduce the airflow of the heat exchanger unit fan primarily by changing the pressure field around the ACC [10]. Among these, when the ambient wind blows from the rear of the boiler house, the hot-air reflux phenomenon occurs due to obstruction caused by the boiler house [11]. He W et al. [12] further analyzed the effects of various plant buildings on the unit and showed that the presence of boiler and turbine rooms leads to eddy current generation, which in turn creates a hot-air reflux, making the direct air-cooling unit more sensitive to changes in the convection flow field [13]. Obviously, the presence of a large mountain will further exacerbate the complexity of the flow field inside the power plant compared to the effects of the buildings inside the plant. Therefore, the plant location will also have an impact on the performance of the unit [14]. Few studies have designed direct air-cooling systems for mountainous terrain. However, direct air-cooling systems have been widely used in mountainous terrain, such as in northwestern China, so the effects of mountainous terrain on the units must be analyzed in detail.
Direct air-cooling systems use axial fans to drive air-based heat transfer, and fan performance is strongly correlated with the unit’s overall heat transfer performance [15,16,17]. Fan speed can be actively adjusted to improve the working condition of the fans in the face of environmental influences [18]. Therefore, fan speeds can be adjusted to achieve uniform airflow across each heat exchanger unit and improve overall operating performance [19]. However, this needs to be adjusted individually for each fan, making the process cumbersome. To reduce the complexity of the adjustment, researchers have proposed a variety of partitioning adjustment schemes, such as dividing the unit based on existing row-to-row relationships [20], or according to the windward and leeward sides of the ambient wind [21]. On this basis, Wenhui H et al. [22] reduced the frequency on the leeward side, ultimately reducing coal consumption by 0.734 g/kWh. Chen L et al. [23] further divided the unit into three subzones along the wind direction, and through zonal regulation, reduced the unit’s maximum subcooling by 0.92 °C. This scheme requires dynamic adjustment of the unit partition according to the wind direction in order to further simplify the regulation procedure. He WF et al. [24] proposed to overclock the peripheral fans to resist the change of the ambient wind, and the results showed that the net output power of the unit increased by about 41.33 MW. He W et al. [25] combined two empirical methods to partition the peripheral fans between the windward and leeward sides. The empirical partitioning results do not reflect the characteristics of different heat exchanger units. Subsequently, Li Jian et al. [26] proposed a gray relational analysis method to analyze the correlation between each heat exchanger unit and the back pressure. Sun Yu et al. [27] used the multivariate Hammerstein controlled autoregressive moving average (H-CARMA) system to obtain the partitioning results from a row of heat exchanger units, resulting in a 3.5 percent reduction in fan power consumption. However, the existing partitions based on empirical methods and intelligent algorithms do not rationally select the parameters that can reflect the performance of the unit, nor do they explain the connection and similarity between the partitions in terms of the mechanism.
The main contributions and innovations of this paper are as follows: (1) A direct air-cooling system located in a complex terrain was modeled and analyzed using CFD methods. The power plant (including flue gas desulphurization and denitrification units) and surrounding mountainous environment were modeled, which resulted in more accurate performance data. The results show that the presence of mountains can have a serious impact on the performance of the unit, with a back pressure difference of up to 0.45 kPa and a heat exchange difference of more than 1.7% between the two units. (2) Based on three-dimensional modeling of the air-cooled island and MATLAB 9.6.0 mathematical modeling, the impact of different meteorological conditions on the performance of the unit was analyzed. Special attention was given to the phenomenon of back-furnace wind influenced by the mountain, focusing on the unit’s performance under such conditions to determine the relationship between the unit’s performance and wind speed. (3) Based on the correlation between fan performance and heat transfer performance parameters, the results of fan zoning in different wind directions were obtained using a clustering analysis algorithm. The results show that the presence of mountainous terrain leads to the zoning center shifting by 10–20 m in the direction of the mountain.
2. Modeling and Methods
2.1. Physical Models
As shown in Figure 1d,e, a direct air-cooling system consisting of two air-cooled condensers is used in this paper. Each condenser contains 56 (7 × 8) heat exchanger units, with a total of 7 × 8 × 2 heat exchanger units, and the two condensers are arranged in close proximity with no gaps. As shown in Figure 1f, the heat exchanger tube bundle is arranged in an M-shape, containing four 5 m flat tube bundles (see Figure 1g for details), and the specific structural parameters of the finned tubes are shown in Table A1.

Figure 1.
(a) Mountain and overall calculation area. (b) Factory area and direct air-cooled condenser. (c) Definition of Wind Direction Angle. (d) Air-cooled condenser and wind direction. (e) Fan and heat exchanger bundle arrangement. (f) Simplified diagram of a single heat exchanger unit. (g) Wave-finned flat tube.
In order to accurately simulate the performance of the unit, the buildings inside the plant and the mountains outside the plant were modeled. The trapezoidal mountains in the northern part of the power plant were simplified as trapezoidal columns, while the steep mountains in the northwestern part of the power plant were simplified as rectangular columns, as shown in Figure 1a. Buildings in the power plant area were simplified to similarly simple geometries based on their shapes as shown in Figure 1b. The actual meteorological data of the power plant were determined by combining the official meteorological data and the meteorological data measured on site.
Figure 1c defines the wind angles used in this paper, with the axial direction of the unit’s turbine approximately 32° (acute angle) to the east and 58° (acute angle) to the north.
Gambit 2.4.6 software was used for system modeling and meshing. In order to eliminate the influence of boundary conditions and to meet the requirements of computational accuracy, a computational domain of 1600 m × 1900 m × 700 m was created. The mesh quality of the main computational area of the final model is less than 0.85, containing 20,763,778 cells, 57,006 faces and 35,447 nodes.
2.2. Mathematical Models
2.2.1. Flow and Heat Transfer Modeling
In order to facilitate the analysis of the control equations in the calculations, this paper establishes the general form of the steady state control equations for convective heat transfer of ideal incompressible air in the computational domain as follows:
In the formula, Φ is general variable; Γ is the generalized diffusion number; S is the generalized source term. For specific equations, different symbols have different definitions. Since the main rotating machinery in the direct air-cooling system is the axial fan, the turbulence model adopts the Realizable k-ε model [28]. The previous research has fully proved the correctness of this model for the calculation of the axial fan [29]. The specific form of the symbols of the control equations corresponding to the above equations is shown in Table A2.
This study adopts the radiator model, treating the finned tube bundle as having an infinite thickness surface. The relationship between the pressure drop of cold air flowing through the fins and the air dynamic pressure head can be represented by the following polynomial [30]:
where Δp is the pressure drop of the cold air (kPa); uf is the velocity component of the cold air along the fin tube bundle; kL is the pressure drop coefficient with the following form (3):
where rn in the formula is the polynomial coefficient, r1 = 52.81092, r2 = −5.39946 and r3 = 1.07109.
The radiator model in fluent ignores the thermal resistance of the tube wall and the effect of steam condensation, and the tube wall temperature is approximately equal to the steam temperature. The heat transfer between the finned tube bundle and the cooling air is calculated as follows [31]:
where h is the actual convection heat transfer coefficient (W/m2/k); h′ is the empirical convection heat transfer coefficient (W/m2/k); twall is the fin tube wall temperature; ta2 is the average temperature of the cooling air passing through the heat exchanger.
The empirical convection heat transfer coefficient h′ is calculated as follows:
where hn is the polynomial coefficient, obtained from wind tunnel experimental data. The corrected results are as follows: h1 = 919.696; h2 = 3452.93; h3 = −167.45.
For axial flow fans, the fan model is used, and the axial speed and circumferential speed of the fan must be input. The axial speed of the fan needs to be expressed in terms of pressure drop, which can be expressed as a function of axial speed and pressure drop:
where fn are polynomial coefficients, which can be obtained from the fan performance curve given by the manufacturer.
In order to better describe the three-dimensional air flow caused by the axial flow fan, it is necessary to input the circumferential speed of the fan to form a swirl flow on the surface of the fan. The circumferential speed can be expressed as a function of the fan radius and speed:
where gn is a polynomial coefficient and r is the radius of the fan.
2.2.2. Mathematical Model of Thermal Power System
In order to fully analyze the impact of the air-cooled island as a cold-end system on the performance of a coal-fired unit, an overall modeling analysis of the coal-fired power generation system is required.
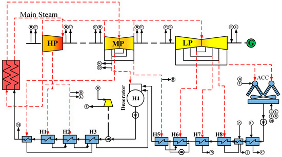
Figure 2 shows a schematic diagram of the thermal system of a coal-fired power plant. The air-cooled island is connected to the thermal cycle side at the cold end, and together they form a closed water–steam cycle on the thermal cycle side and a closed cycle on the circulating water side. The water–steam cycle on the thermal cycle side is coupled with the cycle on the circulating water side to achieve dynamic equilibrium. When the air-cooled island is affected by ambient meteorological conditions, the temperature of the circulating water flowing out of the air-cooled island and into the condenser changes, which in turn affects the pressure in the condenser, thus changing the parameters on the thermal cycle side. In order to accurately calculate the parameter changes on the thermal cycle side, the main equipment of the thermal system is mathematically modeled and finally a MATLAB 9.6.0 [32] mathematical model of the power plant is obtained.
Figure 2.
Principal thermal system diagram of a power plant.
In this simulation, the extraction steam systems at various levels were selected and simulated. The design values and simulation values are shown in Table 1, and the data are highly consistent. The mathematical model developed by MATLAB is reliable and can be used for subsequent analysis of varying working conditions.
Table 1.
Comparison of Simulation Results and Design Data for Extraction Steam at Various Stages of the Turbine.
In order to more accurately characterize the impact of the air-cooling system on the overall system performance, a combination of CFD and MATLAB heat balance calculations is used to obtain the back pressure and output of the unit under different environmental and meteorological conditions. The specific calculation procedures of back pressure and output are detailed in Figure A1 and Figure A2.
2.3. Clustering Analysis
Clustering analysis is an important unsupervised learning algorithm in data mining [33] that provides a statistical method for classifying samples or metrics. In this paper, accurate partitioning of direct air-cooling systems is achieved by using variable clustering, organizing the data structure to reduce dimensionality and then grouping similar heat exchanger units into the same category through hierarchical clustering.
2.3.1. Variational Clustering
Variable clustering identifies and selects the most representative variables, helping to understand the structure of the data and thus making the model easier to interpret.
- (1)
- The correlation coefficient method was used to determine the similarity measure of the variables, noting that the values of the variables Xj, were taken as
Then, the sample correlation coefficients of the two variables xi and xj, could be used as their similarity measure:
- (2)
- Variable clustering method for interclass similarity measures using class averaging:
In the formula, G1 G2 represent two sample classes. The number of sample points in G1 and G2 are denoted by n1 and n2, respectively. D(G1G2) denotes the average of the distances between the two sample points in G1G2.
2.3.2. Systematic Clustering
- (1)
- The data matrix is first normalized by processing [34]:
In the formula, is the mean of each column and Sj is the standard deviation of each column.
- (2)
- The similarity between samples was measured using the Euclidean distance measure with the following formula:
In the formula, xk, yk are the coordinate values of the two points, respectively
The similarity measure between the classes is based on the sum-of-squares-of-differences method, i.e., if we set
In the formula , , , then define .
The data samples can be analyzed through clustering to eventually draw a cluster diagram. The number and grouping of classes can be decided based on the distance between classes.
Variable clustering analysis reveals the correlations among different parameters and their impact on the heat transfer performance of the unit. Additionally, system clustering results assess the sensitivity of separate heat exchanger units to changes in ambient wind, thereby quantifying the influence of environmental and geographical factors on unit performance.
2.4. Experimental Validation
In previous work, we conducted field tests on a 600 MW direct air-cooling unit [35]. The test results indicated that the existing modeling and simulation methods are quite suitable for representing the performance of direct air-cooling systems. Building upon this model, further optimization of the modeling accuracy and computational parameters led to the development of the current calculation method. In the computational models with three different numbers of grids, the data error was within 0.3%. In order to balance the requirements of accuracy and computational speed, the model with 20.76 million grid cells was finally adopted. Detailed grid-independent validation results are presented in Table A3.
To ensure consistency between the numerical simulation and the actual performance of the equipment, the meteorological and operational data corresponding to the test conditions were selected as the primary input variables. The total heat exchange of the direct air-cooling system under the selected operating conditions, as well as the steady-state physical fields under these conditions, were obtained through CFD simulations and subsequently validated. The validation results are shown in Table 2.
Table 2.
Comparison of heat transfer test results and simulation results of air-cooled island under the same working conditions.
The results show that the simulated heat transfer values are in excellent agreement with the experimental data, with an error of less than 0.3%. The relative errors of the inlet air temperature of the cooling unit and the axial fan mass flow rate are within acceptable limits. Compared to similar studies in the field, the errors in this study are smaller, indicating that the proposed model is sufficiently reliable and accurate for predicting the performance of the air-cooling system.
3. Results and Discussion
Under the influence of complex geographic conditions, the direct air-cooling unit will form a complex velocity field and temperature field. In this paper, the physical fields and performance parameters of the direct air-cooling system under different wind speeds and directions are obtained by numerical simulation.
3.1. Effect of Wind Direction on ACC Performance
3.1.1. TRL No Wind Conditions
As shown in Figure 3a, the inlet flow velocities of each axial fan are uniformly distributed under no-wind conditions. From the individual fan, the velocity increases with increasing radius of the axial fan. As shown in Figure 3b, the temperature distribution of the fins of each heat exchanger is basically the same under no-wind conditions. The high-temperature region of a single heat exchanger unit is symmetrical to the center of the fan axis. From Figure 3c,d, the mass flow rate of a single fan is in the range of 510–600 kg/s. Under the influence of the clustering effect, the mass flow rate of the fan located in the center of the air-cooled island is higher than that of the fan located in the periphery of the air-cooled island, and the air in the high-temperature zone gathers to the center. The mass flow rate of the turbine near the turbine room is slightly lower than that of the other turbines due to the influence of the plant.

Figure 3.
(a) Axial flow fan speed distribution under no wind conditions. (b) Surface temperature contour plot of the radiator under no wind conditions. (c) Mass flow rate of each fan under no wind conditions. (d) Schematic diagram of the heat exchanger cross-section under no wind conditions.
3.1.2. TRL Windy Conditions
At 5 m/s wind speed, Figure 4 shows minimal variation in wind speed distribution among no-wind, left crosswind and back-furnace wind conditions. The obvious wind speed decrease during forward wind is due to (1) the thinner high-temperature plume relative to the crosswind condition, which has less resistance to the ambient wind, and (2) more heat exchanger units on the windward side. In the right crosswind, the canyon effect between the mountains leads to an increase in the ambient wind pressure, which in turn leads to an obvious backflow phenomenon in the F16-1 fan.
Figure 4.
Cloud diagram of velocity distribution at the downwind fan inlet with different wind speeds of 5 m/s.
Comparing Figure 4 and Figure 5, when the ambient wind speed increases to 13.5 m/s, the fan performance of the windward-side fan decreases significantly in all wind directions except the back-furnace wind conditions, and even the phenomena of fan backflow and hot-air reflux occur. Among them, when the ambient wind direction is positive, the fan performance attenuation is the largest. The attenuation of the overall ventilation gradually decreases from the windward side to the leeward side, and from the center to both sides. In contrast, the wind speed distribution under back-furnace wind conditions does not change much relative to the low wind speed. The fans most affected by the ambient wind are those located between the two boiler houses and those directly affected by ambient winds such as F15-1 and F16-1. This is due to the obstruction caused by the boiler house and other buildings, the compression effect of the ambient wind on the air-cooled island cannot directly affect the air-cooled island after buffering, which results in the unit’s performance during back-furnace wind conditions differing from that at other wind speeds. The situation becomes even more complicated due to the influence of the mountain.
Figure 5.
Cloud diagram of velocity distribution at the downwind fan inlet with different wind speeds of 13.5 m/s.
As Figure 6 displays, the outlet surface temperature of each windward-side heat exchanger unit is significantly higher when the wind speed is 5 m/s. This is because when the wind speed is low, the mass flow rate of the air decreases due to the pressure of the ambient wind, resulting in a decrease in the heat exchange capacity of the heat exchanger, which causes the air temperature to increase. Comparing the temperature cloud diagrams of the two wind directions before and after, it can be clearly observed that the high-temperature zone of the heat exchanger unit close to the boiler house is significantly larger than the other zones in the back-furnace wind direction. This is due to the fact that although the presence of the boiler house weakens the effect of the ambient wind to a certain extent, violent eddies are formed in this region, leading to more severe hot air inversion. When the wind is forward, the high-temperature zone is concentrated in the center of the windward side. Comparing the left and right wind directions, hot air backflow occurs not only on the windward side, but also in the vicinity of the air-cooled island near the boiler house.
Figure 6.
Cloud diagram of temperature distribution at the downwind fan inlet with different wind speeds of 5 m/s.
Comparing Figure 6 and Figure 7, when the wind speed increases from 5 m/s to 13.5 m/s, the distribution of high-temperature zones in each wind direction is similar to that in the low-wind-speed condition, except for the back-furnace wind condition. However, the temperature and area of the high-temperature zone on the outlet surface of the heat exchanger units increase, and the heat transfer performance of the heat exchanger units on the windward side is greatly affected. The area and temperature of the high-temperature zone are reduced in the back-furnace wind condition. Comparing the two crosswind conditions, the right crosswind condition experienced hot air backflow at the 7th row position of Unit #1 due to the mountain, while the left crosswind did not experience this phenomenon.
Figure 7.
Temperature distribution contour plots at the fan inlet under different wind directions at a wind speed of 13.5 m/s.
As shown in Figure 8, under the effect of ambient wind, the flow and heat transfer performance of the heat transfer unit on the windward side deteriorate significantly and are accompanied by significant hot-air reflux. Especially at high wind speeds, the high-temperature plume discharged from the condenser generates a vortex under the pressure of the ambient wind, which produces severe hot-air reflux in the downstream fan. In the right crosswind, the ambient wind speed impacting the air-cooling system increases due to the guidance of the mountain and the canyon effect, with the second row of fans being the most affected. Compared with the left crosswind condition, the hot-air reflux in the heat transfer unit on the windward side under the right crosswind condition is more severe. In the case of back-furnace wind, the ambient wind does not directly impact the air-cooled island due to the obstruction of the boiler house, but a vortex is formed between the air-cooled island and the boiler wind. As the wind speed increases, the vortex center moves upstream, and the hot-air reflux improves. It shows a significant difference under the forward wind condition. For this reason, we will further compare the direct air-cooled condenser (ACC) working conditions under forward wind and back-furnace wind.

Figure 8.
Temperature and flow fields in the horizontal section of a power plant under different wind directions and wind speeds.
As shown in Figure 9, when the ambient wind is a forward wind of 5 m/s, the fan mass flow rate attenuation is mainly concentrated in the first row on the windward side. Compared with the no-wind condition, the mass flow rate of the whole unit is reduced by 4.35%. When the wind speed increases to 13.5 m/s, the compressive effect of the ambient wind increases, and the total ventilation decreases by 22.66%. Among them, the mass flow rate of the fans in row 7 is less than 200 kg/s, and all of them are in a state of failure. The overall mass flow rate of the unit decreased by about 10% when the wind direction was back-furnace and the wind speed was 5 m/s. The fan most affected by the ambient wind is located in the middle of the two boiler houses. When the wind speed was increased to 13.5 m/s, the overall mass flow rate of the fans did not decrease much compared to the low wind speed.

Figure 9.
Fan mass flow rate at different wind speeds in forward and rear wind directions.
As shown in Figure 10, due to the influence of the grid and wind direction, the error bars of the heat exchanger capacity of the unit under different working conditions are not the same, and the overall range is within 1.6%. As the wind speed increases from 5 m/s to 13.5 m/s, the overall decrease of heat transfer in the air-cooled island increases. At low wind speeds, the overall heat transfer rate decreases by more than 1.5%, while at high wind speeds, the overall heat transfer rate decreases by more than 12%, which is similar to the findings of Owen M et al. [36] that direct air-cooling systems respond significantly to changes in the environment. Comparing the heat transfer curves at different wind speeds with a wind speed of 5 m/s, it can be found that the heat transfer in the air-cooled island in the forward wind direction is less than that in the other wind directions, except for the back-furnace wind direction. And the heat exchange of the air-cooled island under the condition of the back-furnace wind direction decays faster at low wind speeds, while it decays slower at high wind speeds. This situation will be discussed in detail later.
Figure 10.
Total heat exchange for units #1 and #2 at different wind directions for ambient wind speeds of 5 m/s and 13.5 m/s.
As shown in Figure 11, the backpressure of Unit #2 decreases and then increases as the wind angle increases, while the backpressure of Unit #1 continues to decrease. The back pressures of the two units reach their peaks in the left and right crosswinds, respectively. Under the forward wind condition, the difference in back pressure between the two units is about 0.47 kPa. Comparing the left and right crosswind conditions, it can be found that due to the mountain canyon effect, the back pressure of the windward unit in the right crosswind is 0.30 kPa higher than that in the left crosswind condition because of the stronger ambient wind pressure, whereas the back pressure of the leeward unit increases 0.30 kPa more than that under the left crosswind condition due to the mountain’s obstruction and channeling effect on the airflow. Compared with Figure 11a,b, the change trends of back pressure and output are more consistent. The overall output of the unit peaks at the forward wind, and the lowest value of 1033.80 MW, which is about 19.28% lower than the original operating condition of the unit. This is due to the fact that most heat transfer units are affected by the ambient wind at this time, which is the same as the result of the previous analysis of the cloud diagram of the unit.
Figure 11.
(a) Back pressure of unit #1 and unit #2 in different wind directions. (b) Output power of unit #1 and unit #2 in different wind directions.
3.2. Effect of Wind Speed on ACC Performance
As shown in Figure 12, when the ambient wind speed is 2.5 m/s, the flow of the first row of fans on the windward side is unevenly distributed along the radial direction due to the compression effect of the ambient wind, and the flow in the center area is small. With the further increase of wind speed, local air inversion occurs in the center of the first row of fans on the windward side. The area of low-speed zone gradually increases and extends downstream. Among them, due to the overclocking of Unit #2 to 107%, its fan operation status improves significantly. When the wind speed increases to 13.5 m/s, both units show obvious air backflow phenomena. Combined with Figure 13, it is observed that, for example, fans such as F8-7 show an obvious backflow phenomenon. Under the influence of ambient wind, only the first row of fans on the windward side shows a significant reduction in flow when the wind speed was 2.5–4.2 m/s. The first row of fans on the windward side show a significant reduction in flow. As the wind speed increases further, the flow rate of the second row of fans on the windward side decreases significantly. The reason for this phenomenon is the formation of a low-pressure zone at the bottom of the axial fan on the windward side under the effect of ambient wind, which leads to a decrease in the flow rate of the axial fan on the windward side. This is in agreement with the results of Goldschagg et al. [37] for the Matimba power plant.
Figure 12.
Axial flow fan inlet velocity cloud chart under different ambient wind speeds.
Figure 13.
Axial fan mass flow rate under different ambient wind speeds.
Observing Figure 14, the heat exchange performance of the air-cooled island heat exchanger shows a decreasing trend with the increase of the ambient wind speed. Under the influence of ambient wind, the heat exchange capacity of the first row of heat exchangers on the windward side is significantly weaker than that of the other rows of heat exchangers. In addition, when the ambient wind speed is 13.5 m/s, the heat exchange performance of the first row of heat exchangers is greatly reduced and almost fails. The second row of heat exchangers is also significantly affected. Among them, the overall heat transfer effect of Unit #2 is slightly higher than that of Unit #1 due to its higher flow rate after overclocking.
Figure 14.
Cloud diagram of heat exchanger inlet temperature under different ambient wind speeds.
Observe Figure 15, as the wind speed continues to increase, the compression effect of the ambient wind becomes stronger and stronger, and the inclination of the high-temperature plume gradually increases, and a vortex is formed above the turbine room when the wind speed is more than 7 m/s, and the center of the vortex continues to move backward with the increase in wind speed. Observing the first row of fans on the windward side, the high-temperature zone keeps moving downward as the wind speed keeps increasing; the flow of this heat exchanger unit keeps decreasing under the pressure of the ambient wind and eventually backflow occurs; a vortex is formed under the first row of fans, which gradually strengthens as the wind speed increases; and a low-pressure zone is formed under the heat exchanger unit, resulting in a decrease in the flow of axial flow fans, and even backflow occurs.
Figure 15.
Distribution of air flow field and temperature field in downward vertical cross section at different wind speed.
As shown in Figure 16, under the wind speed of 2.5–13.5 m/s, the back pressure of the two units is linearly related to the wind speed. It increases with the increase of the ambient wind speed. Among them, since the fan frequency of Unit #1 air-cooled island reaches 107%, its back pressure is smaller than that of Unit #2 which is not overclocked. It can be seen that appropriately increasing the axial fan speed and increasing the fan ventilation can compensate for the decrease in heat exchange capacity due to the increase in ambient wind speed to a certain extent. It can be seen that zone adjustment of the unit can optimize the operating condition of the unit. When the ambient wind speed reached 13.5 m/s, Unit #1 exceeded the limit value of 24 kPa set for field operation and reached 26.1 kPa.
Figure 16.
Unit #1 and unit #2 back pressure under different ambient wind speeds.
3.3. The Influence of Back-Furnace Wind on the Performance of the Unit
As mentioned above, the impact of the back-furnace wind on the performance of the unit is completely different from the impact of other wind directions on the performance of the unit. In response to this phenomenon, the back-furnace wind condition was further analyzed. The results are as follows:
As shown in Figure 17, under wind speeds of 2.5 m/s and 4 m/s, the high-temperature areas on the fan surface and heat exchanger outlet surface are mainly concentrated between the boiler house and the air-cooled condenser (ACC). This is due to the wind-formed chaotic eddies in the area, resulting in severe hot wind backflow. Comparing the first and sixteenth rows of fans, the first row of fans has a high-temperature zone on the leeward side, while the heat exchanger unit on the right side has no high-temperature zone. The area of the high-temperature zone gradually expands with the increase of wind speed and extends from the windward side to the leeward side. With a further increase in wind speed, the high-temperature zone extends further to the leeward side when the wind speed reaches 7 m/s. With the further increase of fan wind speed, the temperature distribution on the fan surface and the heat exchanger outlet surface does not change much, but the area of the core high-temperature zone in the high-temperature zone gradually decreases, and the uniformity of the overall temperature distribution is improved.

Figure 17.
Temperature contour plots of the fan and radiator surfaces under different back-furnace wind speeds.
Figure 18 shows that the low-speed zone on the surface of the axial fan expands with increasing wind speed, but the overall wind speed distribution does not change much. The low-speed zone is mainly distributed in the two turbines F15-1 and F16-1. Under the canyon effect formed by the mountain and the unit together, the occasion of this fan is affected by the ambient wind. Compared with Figure 19, the affected turbines are mainly concentrated in the middle and sides of the first row of turbines on the windward side. Among them, the two fans F15-1 and F16-1 have the most serious attenuation of ventilation. However, the overall mass flow rate of the unit did not show a significant change with the change of wind speed. This is due to the fact that the presence of the plant, especially the boiler house and the turbine room, leads to the easy formation of vortices between the air-cooled island and the boiler at low wind speeds, and the performance of the unit is subject to the combined effect of compression of the ambient wind and vortices. With increasing wind speed, although the compressive effect of ambient wind on the top of the air-cooled island gradually increases, it cannot act directly with the air-cooled island. The high wind speed creates a relatively low-pressure area at the top of the unit, thus improving the overall uniformity of the unit. The bottom of the fan has difficulty forming a low-pressure zone at high wind speeds due to the obstruction of the plant, further weakening the influence of the ambient wind on the performance of the fan. With the improvement of the overall uniformity of the unit, it results in the heat exchange of the unit not being greatly affected by the decrease in fan performance but instead correlating more strongly with the hot air return from the air-cooled island.
Figure 18.
The surface temperature distribution of the axial flow fan under different back-furnace wind speeds.
Figure 19.
The mass flow rate of the axial flow fan under different wind speeds.
As can be seen from Figure 20, in the case of back-furnace wind, high-temperature areas appear on the windward side of the air-cooled island close to the location of the two boiler houses. The hot air return phenomenon in the area where the heat exchanger unit is directly affected by the ambient wind is not obvious. As the wind speed increases, the high-temperature zone of the air-cooled island gradually extends downstream, and the overall temperature uniformity of the air-cooled island first decreases and then increases with the increase of wind speed. Due to the obstruction of ambient wind by the boiler house and the turbine room, an obvious vortex is formed between the two boiler houses and the air-cooling island. The center of the vortex is also the center of the high-temperature zone. As the wind speed increases, the center of the vortex moves downstream and then upstream. The center of the temperature field of the air-cooling island is shifted to the far side of the mountain by about 6.25%. This is due to the deflecting effect of the mountain, which shifts the ambient wind direction at the low-elevation location, resulting in the center of the physical field of the unit shifting to the far mountain side.
Figure 20.
Distribution of air flow field and temperature field in the horizontal cross-section in the back-furnace wind direction at different wind speeds.
The vortex between the boiler house and the air-cooled island can be observed in Figure 21, where a sharp vortex is formed between the boiler house and the air-cooled island at low wind speeds. With a further increase in wind speed, the vortex between the plants is significantly weakened and the center of the vortex is shifted back. As in the previous section, the change in the distribution of the high-temperature zone inside the air-cooled island is synchronized with the change in the vortex position and intensity.
Figure 21.
Vortices between the Boiler House and Air-Cooled Condenser at Different Wind Speeds.
As shown in Figure 22, the heat exchange of the direct air-cooling system decreases, then increases and then decreases with the increase of wind speed. Combined with the previous analysis, when the wind speed is small, the vortex between the boiler and the air-cooled condenser gradually moves toward the air-cooled island, resulting in increased hot-air reflux in the unit. As the ambient wind increases, the vortex center moves away from the air-cooled island, and the higher ambient wind speed forms a low-pressure zone above the air-cooled island, leading to an increase in the uniformity of the unit temperature field, which improves the unit’s operating condition. As the ambient wind increases further, the oppressive effect of the ambient wind leads to a decrease in the fan mass flow rate, which in turn leads to a decrease in the heat exchange of the direct air-cooling system (ACC).
Figure 22.
The Heat exchange Q rate of the air-cooled condenser back-furnace under different wind speeds.
Due to some fluctuations in the heat exchange results under different operating conditions, there is a certain margin of error in the calculation of back pressure as well. Observing Figure 23, similar to the previous analysis of axial fan temperature and velocity distributions, the difference in back pressure between the two units decreases with the increase in wind speed, which means that the high wind speed improves the performance difference between the two units to some extent. At lower wind speeds, due to the influence of the mountain, the unit temperature distribution center shifts toward the far side of the mountain offset. At high wind speeds, this effect is somewhat weakened. When the wind speed exceeds 10 m/s, the back pressure of the two units becomes basically the same.
Figure 23.
The back pressure difference between two units under different back-furnace wind speeds.
3.4. Clustering Analysis Partitioning Results
Clustering analysis centers on grouping samples in a dataset, so data selection is critical. First, the data were screened using a systematic clustering approach. Nine sets of data, such as fan surface mass flow rate, air flow rate, flow velocity and fan shaft power, were used as initial data for systematic clustering, resulting in the tree diagram shown in Figure 24. From these, heat transfer volume, mass flow rate, fan shaft power difference and temperature at the inlet and outlet of the heat exchanger unit were selected as categorized data. These data reflect the different sensitivities of the heat exchanger units to the ambient wind and the asymmetry between the two units due to the presence of mountains.
Figure 24.
Variable clustering results.
The classification results are obtained using the mean clustering method as shown in Figure 25a. In Figure 25a, heat exchanger units with the same color are placed in the same partition. Due to the one-to-one correspondence between direct air-cooling system heat exchanger units and fans in a direct air-cooling system, this approach is used to simplify the partition results. In the following, the fan is used as a substitute to display the heat exchanger unit. For example, Figure 25b shows a top view of the 7 × 16 fan layout, were f1 is orange, f2 is green, f3 is blue and f4 is gray.
Figure 25.
(a) Forward wind partitioning results. (b) Simplified diagram of forward wind partitioning results.
In the absence of plant and mountain influence, the partitioning results of the direct air-cooling system should be completely symmetric [38]. In contrast, the clustering results in Figure 25 are not completely symmetric due to the presence of mountains. f1 partitioning is symmetric for two units, while the other regions are shifted somewhat due to the presence of mountains. The f2 region for Unit #2 is shifted by about 12% to the near-mountain side. Compared with the f2 area, the f3 area is less affected by the ambient wind and has a higher heat transfer capacity. The zoning of the f3 area should be analyzed in two parts: (1) heat exchanger units F1-7 and F16-7, which are directly affected by the ambient wind, resulting in the degradation of heat exchanger performance; (2) the remaining units, which are compressed by the high-temperature plume, also resulting in the degradation of heat exchanger performance. The f4 area heat exchanger units are less affected by the ambient wind.
Due to the special phenomenon of the back-furnace wind, the regions in Figure 26 are more clearly characterized. The yellow area represents units directly affected by the ambient wind, where the compression effect of the ambient wind leads to a reduction in fan ventilation. In the green area, a vortex is formed between the boiler house and the unit due to the ambient wind, and severe hot-air reflux occurs in this area under the effect of the vortex. The blue area is between the vortex and the direct influence of the ambient wind, and both the compression effect of the ambient wind and the hot-air reflux phenomenon are relatively small. The gray region is less affected by the ambient wind. Comparing Unit #1 and Unit #2, Unit #2 is more strongly influenced by ambient wind on the heat exchanger unit in column 16 due to the narrow tube effect, resulting in the region extending downstream of the ambient wind.
Figure 26.
Partitioning results of heat exchanger units in the back-furnace wind direction.
As seen in Figure 27, when the ambient crosswind is leftward, the yellow area is directly impacted and has a channeling effect on the ambient wind, while the blue area is not impacted by the ambient wind vertically, which to a certain extent weakens the compression effect of the ambient wind. This channeling effect also leads to the eastward shift of the high-temperature plume, which avoids the return of hot air in the 7th row of the axial fan. The green area is slightly less compressed by the ambient wind than the yellow and blue areas. The increase in wind speed between the unit and the boiler house causes the high-temperature gas after heat exchange to be shifted toward the fan in row 1, leading to hot-air reflux in this area, which can be divided into red and orange areas according to the intensity of hot-air reflux. Without the influence of the mountain, the zoning of the two environmental crosswinds should be relatively similar. However, due to the division caused by the mountain, the green area is directly affected by the environmental impact of the right crosswind and the ambient wind speed is higher, which results in hot-air reflux. The first and second rows of fans near the boiler house side heat exchanger units are similar to the left crosswind, while the sixth and seventh rows of fans are shifted to the side of the power plant after the ambient wind passes through the mountain ridge, resulting in the occurrence of hot-air reflux in the heat exchanger units of the first and second rows of the same kind.
Figure 27.
Partitioning results of heat exchanger units in crosswind from both sides.
In conclusion, under the influence of ambient wind, different wind directions will lead to different changes in the results of fan clustering, and due to the layout of the plant and the existence of the mountain, the zoning under each working condition presents different characteristics. The existence of the mountain and the plant on the direct air-cooling system should firstly lie in the influence on the ambient flow field, due to the narrow tube effect of the mountain and the deflection effect on the ambient wind. In the cases of front and rear crosswinds, the ambient wind flow velocity on the near-mountain side increases, making the heat exchanger units on this side more sensitive to the ambient wind. In contrast, the effect of the mountain on the unit in the left and right crosswinds is seen in the deflection of the ambient wind.
4. Conclusions
In order to investigate the influence of mountains on the direct air-cooling system, this paper establishes a model that incorporates the complex mountainous terrain surrounding the power plant. The effects of complex mountain shape, ambient wind speed and wind direction on the performance of direct air-cooling units are analyzed, with a focus on the special case of unit performance trends in the back-furnace wind direction.
- The heat exchange of the direct air-cooling system decreases more drastically at lower wind speeds when the wind is blowing behind the furnace. When the wind speed increases from 0 m/s to 7 m/s, the heat exchange decreases by 11.21%. At wind speeds between 7 and 10 m/s, higher wind speeds improve the uniformity of the physical field in the air-cooled island, improving the hot-air reflux phenomenon, with a small increase in the heat exchange. As the wind speed increases further, the compressive effect of the ambient wind increases, and the heat exchange decreases further.
- The influence of the mountainous terrain on the unit is primarily reflected in its effect on the flow field. Depending on the wind direction, the center of the physical field inside the air-cooled island moves closer to the mountain in the forward wind direction, while it moves in the opposite direction in the back-furnace wind direction. Under similar conditions, the back pressure difference between the two units can exceed 0.45 kPa and the heat exchange difference can exceed 1%. The difference in heat exchange between the units under different crosswind conditions is about 1.71%.
- By reasonably selecting the zoning data, different zoning results were obtained under different wind directions, revealing different sensitivities of different heat exchanger unit zones to ambient winds. The presence of mountainous terrain led to an overall shift of 6–12% of the zoning center, or about 10–20 m.
Author Contributions
Conceptualization, X.D.; Methodology, H.W.; Software, X.D.; Validation, X.L.; Formal analysis, J.W.; Investigation, H.C.; Resources, H.C.; Writing—original draft, X.L.; Writing—review & editing, J.W.; Supervision, H.W. and X.D. All authors have read and agreed to the published version of the manuscript.
Funding
The financial supports for this research project from China National Natural Science Foundation (No. 52006066) are gratefully acknowledge.
Data Availability Statement
The original contributions presented in this study are included in the article. Further inquiries can be directed to the corresponding author.
Conflicts of Interest
Author Hongyi Chen was employed by the China Nuclear Power Engineering Co., Ltd. The remaining authors declare that the research was conducted in the absence of any commercial or financial relationships that could be construed as a potential conflict of interest.
Nomenclature
| Φ | general variable |
| Γ | the generalized diffusion number |
| S | the generalized source term |
| Δp | the pressure drop of the cold air(kPa) |
| uf | he velocity component of the cold air along the fin tube bundle (m/s) |
| rn | polynomial coefficient |
| h | the actual convection heat transfer coefficient (W/m2/k) |
| h’ | the empirical convection heat transfer coefficient (W/m2/k) |
| twall | the fin tube wall temperature |
| ta2 | average temperature |
| hn | polynomial coefficient |
| fn | polynomial coefficients |
| gn | polynomial coefficient |
| r | the radius of the fan (m) |
| Pb | the unit back pressure(kPa) |
| Q | heat exchange (W) |
| X | the variable |
| G | the sample classes |
| the mean of each column | |
| Sj | the standard deviation of each column |
| xk | the coordinate value |
| yk | the coordinate value |
Appendix A
Table A1.
Main geometric parameters of wave-finned flat tube.
Table A1.
Main geometric parameters of wave-finned flat tube.
| Parameter | Symbol | Value |
|---|---|---|
| Major axis of base tube (mm) | A | 219 |
| Minor axis of base tube (mm) | B | 19 |
| Width of fin (mm) | Ws | 19 |
| Height of fin (mm) | H | 200 |
| Pitch of fins (mm) | Pf | 2.31 |
Table A2.
Specific forms of control equation symbols.
Table A2.
Specific forms of control equation symbols.
| Equation Form | Φ | Diffusion Coefficient Γ | Source Item S |
|---|---|---|---|
| continuous | 1 | 0 | 0 |
| x-momentum | u | ||
| y-momentum | v | ||
| z-momentum | w | ||
| turbulent kinetic energy | k | ||
| dissipation rate | ε |
Figure A1.
Numerical simulation calculation iteration flowchart of direct air-cooling system.
Figure A2.
Unit output numerical simulation calculation iteration flowchart.
Table A3.
Grid independence experiments for heat exchange.
Table A3.
Grid independence experiments for heat exchange.
| Grid Number | Number of Grids | Heat Exchange Q | Error |
|---|---|---|---|
| (10,000) | (MW) | ||
| grid 1 | 1653 | 1415.33 | 0.297% |
| grid 2 | 2076 | 1419.53 | |
| grid 3 | 2505 | 1422.85 | 0.234% |
References
- Barigozzi, G.; Perdichizzi, A.; Ravelli, S. Wet and dry cooling systems optimization applied to a modern waste-to-energy cogeneration heat and power plant. Appl. Energy 2011, 88, 1366–1376. [Google Scholar] [CrossRef]
- Hu, N.; Pei, Y. Water-saving technologies for coal-fired power plant. In Proceedings of the 2015 International Forum on Energy, Environment Science and Materials, Shenzhen, China, 25–26 September 2015; Atlantis Press: Dordrecht, The Netherlands, 2015; pp. 1122–1127. [Google Scholar]
- Zhu, M.; Wu, X.; Shen, J.; Lee, K. Dynamic modeling, validation and analysis of direct air-cooling condenser with integration to the coal-fired power plant for flexible operation. Energy Convers. Manag. 2021, 245, 114601. [Google Scholar] [CrossRef]
- Gu, Z.; Chen, X.; Lubitz, W.; Li, Y.; Luo, W. Wind tunnel simulation of exhaust recirculation in an air-cooling system at a large power plant. Int. J. Therm. Sci. 2007, 46, 308–317. [Google Scholar] [CrossRef]
- Wang, W.; Chen, F.; Gao, L.; Guo, Y.; Gong, L.; Zhang, X. Operation Optimization of Air Cooling System Based on Random Forest Algorithm. In Proceedings of the 2023 IEEE 3rd International Conference on Digital Twins and Parallel Intelligence (DTPI), Orlando, FL, USA, 7–9 November 2023; IEEE: New York, NY, USA, 2023; pp. 1–7. [Google Scholar]
- Deng, H.; Liu, J.; Liu, M. Numerical investigation on complete condensation and freezing of finned tube air-cooled condensers. Appl. Therm. Eng. 2020, 168, 114428. [Google Scholar] [CrossRef]
- Zhao, J.; Feng, Z.; Dou, Z.; Yao, Y.; Zhu, A.; Li, Y.; Liu, Y.; Jiang, Y.; Jiang, Z. Numerical analysis of factors affecting condensation capacity of air-cooled condenser. IOP Conf. Ser. Earth Environ. Sci. 2019, 227, 032030. [Google Scholar] [CrossRef]
- Xu, J.; Wang, T.; Xue, Z. Analysis of Influence of 1000MW Unit Boiler Side Wind, Side Wind and Solar Radiation on Direct Air Cooling System. J. Phys. Conf. Ser. 2022, 2152, 012064. [Google Scholar] [CrossRef]
- Zhu, X.; Yu, T.; Zhan, J.; Zhou, Y. Investigation of the performance of cold-end system in direct air-cooled power units under the influence of ambient winds. Therm. Sci. 2024, 28, 2433–2446. [Google Scholar] [CrossRef]
- Huang, W.; Huang, X.; Yang, L.; Du, X. Influences of lateral double-layered deflectors on cooling performance of air-cooled condenser. J. Therm. Sci. 2021, 30, 2164–2177. [Google Scholar] [CrossRef]
- Liu, P.; Duan, H.; Zhao, W. Numerical investigation of hot air recirculation of air-cooled condensers at a large power plant. Appl. Therm. Eng. 2009, 29, 1927–1934. [Google Scholar] [CrossRef]
- He, W.; Han, D.; Yue, C.; Pu, W.; Dai, Y. Mechanism of the air temperature rise at the forced draught fan inlets in an air-cooled steam condenser. Appl. Therm. Eng. 2014, 71, 355–363. [Google Scholar] [CrossRef]
- Xu, J.; Wang, T.; Zhao, M. Effect of Environmental Wind on Performance of a 600 MW Direct Air-cooled Unit Based on FLUENT. E3S Web Conf. 2019, 118, 02019. [Google Scholar] [CrossRef]
- Lin, J.; Mahvi, A.J.; Kunke, T.S.; Garimella, S. Improving air-side heat transfer performance in air-cooled power plant condensers. Appl. Therm. Eng. 2020, 170, 114913. [Google Scholar] [CrossRef]
- O’Donovan, A.; Grimes, R. A theoretical and experimental investigation into the thermodynamic performance of a 50 MW power plant with a novel modular air-cooled condenser. Appl. Therm. Eng. 2014, 71, 119–129. [Google Scholar] [CrossRef]
- Marincowitz, F.S.; Owen, M.T.F.; Muiyser, J. Experimental investigation of the effect of perimeter windscreens on air-cooled condenser fan performance. Appl. Therm. Eng. 2019, 163, 114395. [Google Scholar] [CrossRef]
- Bredell, J.R.; Kröger, D.G.; Thiart, G.D. Numerical investigation of fan performance in a forced draft air-cooled steam condenser. Appl. Therm. Eng. 2006, 26, 846–852. [Google Scholar] [CrossRef]
- Lee, K.B.; Wilson, M.; Vahdati, M. Effects of inlet disturbances on fan stability. J. Eng. Gas Turbines Power 2019, 141, 051014. [Google Scholar] [CrossRef]
- Huang, W.; Chen, L.; Yang, L.; Du, X. Energy-saving strategies of axial flow fans for direct dry cooling system. Energies 2021, 14, 3176. [Google Scholar] [CrossRef]
- Huang, W.; Chen, L.; Wang, W.; Yang, L.; Du, X. Cooling performance optimization of direct dry cooling system based on partition adjustment of axial flow fans. Energies 2020, 13, 3179. [Google Scholar] [CrossRef]
- Luo, Z.; Yao, Q. Multi-Model-Based Predictive Control for Divisional Regulation in the Direct Air-Cooling Condenser. Energies 2022, 15, 4803. [Google Scholar] [CrossRef]
- Huang, W.; Chen, L.; Yang, L.; Du, X. Operation strategies of axial flow fans in a direct dry cooling system under various meteorological conditions. Heat Transf. 2021, 50, 4481–4500. [Google Scholar] [CrossRef]
- Chen, L.; Huang, W.; Wang, W.; Yang, L.; Du, X. Subregional modulation of axial flow fans to reduce condensate supercooling of air-cooled steam condenser in cold days. Appl. Therm. Eng. 2021, 193, 117016. [Google Scholar] [CrossRef]
- He, W.; Chen, J.; Han, D.; Wen, T.; Luo, L.; Li, R.; Zhong, W. Numerical analysis from the rotational speed regulation within the fan array on the performance of an air-cooled steam condenser. Appl. Therm. Eng. 2019, 153, 352–360. [Google Scholar] [CrossRef]
- He, W.; Zhang, X.; Han, D.; Gao, L. Sensitivity analysis from the blade angle regulation of the forced draught fans in an air-cooled steam condenser. Appl. Therm. Eng. 2017, 123, 810–819. [Google Scholar] [CrossRef]
- Li, J.; Bai, Y.; Li, B. Operation of air cooled condensers for optimised back pressure at ambient wind. Appl. Therm. Eng. 2018, 128, 1340–1350. [Google Scholar] [CrossRef]
- Sun, Y.; Deng, H.; Du, M.; Li, Y. Research on partition control of direct air-cooling condenser based on multivariable Hammerstein CARMA model predictive control. IET Control Theory Appl. 2024, 18, 244–253. [Google Scholar] [CrossRef]
- Liu, X.; Liu, J.; Wang, D.; Zhao, L. Experimental and numerical simulation investigations of an axial flow fan performance in high-altitude environments. Energy 2021, 234, 121281. [Google Scholar] [CrossRef]
- Marincowitz, F.S.; Owen, M.T.F.; Muiyser, J. Multi-objective optimisation for wind resistant air-cooled condenser operation. Appl. Therm. Eng. 2023, 218, 119382. [Google Scholar] [CrossRef]
- Yuan, W.; Sun, F.; Zhao, Y. Numerical study on the impact mechanism of windshield devices on frozen phenomena in a direct air-cooled system. Int. J. Heat Mass Transf. 2019, 142, 118206. [Google Scholar] [CrossRef]
- Yuan, W.; Sun, F.; Zhao, Y.; Chen, X.; Li, Y.; Lyu, X. Numerical Study on the Influence Mechanism of Crosswind on Frozen Phenomena in a Direct Air-Cooled System. Energies 2020, 13, 3831. [Google Scholar] [CrossRef]
- MathWorks. MATLAB [CP/OL], Version R2019a; The MathWorks Inc.: Natick, MA, USA, 2019; Available online: https://www.mathworks.com/ (accessed on 25 March 2025).
- Crowther, D.; Kim, S.; Lee, J.; Lim, J.; Loewen, S. Methodological synthesis of cluster analysis in second language research. Lang. Learn. 2021, 71, 99–130. [Google Scholar] [CrossRef]
- Johnson, S.C. Hierarchical clustering schemes. Psychometrika 1967, 32, 241–254. [Google Scholar] [CrossRef] [PubMed]
- Chen, L.; Sun, Y.; Yang, L.; Du, X.; Yang, Y. Rotational speed adjustment of axial flow fans to maximize net power output for direct dry cooling power generating units. Heat Transf.—Asian Res. 2020, 49, 356–382. [Google Scholar] [CrossRef]
- Owen, M.; Kröger, D.G. Contributors to increased fan inlet temperature at an air-cooled steam condenser. Appl. Therm. Eng. 2013, 50, 1149–1156. [Google Scholar] [CrossRef]
- Goldschagg, H.B.; Vogt, F.; du Toit, C.G.; Thiart, G.D.; Kröger, D.G. Air-cooled steam condenser performance in the presence of crosswinds. In Proceedings: Cooling Tower Technology Conference; Electrical Power Research Institute: Dallas, TX, USA, 1997. [Google Scholar]
- Zheng, G.; Wen, W.; Deng, H.; Cai, Y. Cluster Partition Operation Study of Air-Cooled Fan Groups in a Natural Wind Disturbance. Energies 2023, 16, 3717. [Google Scholar] [CrossRef]
Disclaimer/Publisher’s Note: The statements, opinions and data contained in all publications are solely those of the individual author(s) and contributor(s) and not of MDPI and/or the editor(s). MDPI and/or the editor(s) disclaim responsibility for any injury to people or property resulting from any ideas, methods, instructions or products referred to in the content. |
© 2025 by the authors. Licensee MDPI, Basel, Switzerland. This article is an open access article distributed under the terms and conditions of the Creative Commons Attribution (CC BY) license (https://creativecommons.org/licenses/by/4.0/).