Next Article in Journal
An Informer Model for Very Short-Term Power Load Forecasting
Previous Article in Journal
Optimized Configuration of Multi-Source Measurement Devices Based on Distributed Principles
 
 
Font Type:
Arial Georgia Verdana
Font Size:
Aa Aa Aa
Line Spacing:
Column Width:
Background:
Article

STAR-RIS-Assisted WET System Optimization: Minimizing Recharging Time Using PSO Based on S-CSI

by
Rogério Pereira Junior
1,
Isabel Francine Mendes
1,
Victoria Dala Pegorara Souto
1,* and
Richard Demo Souza
2
1
National Institute of Telecommunications, Santa Rita do Sapucaí 37536-001, MG, Brazil
2
Department of Electrical and Electronics Engineering, Federal University of Santa Catarina, Florianópolis 88040-900, SC, Brazil
*
Author to whom correspondence should be addressed.
Energies 2025, 18(5), 1148; https://doi.org/10.3390/en18051148
Submission received: 2 January 2025 / Revised: 15 February 2025 / Accepted: 21 February 2025 / Published: 26 February 2025
(This article belongs to the Section F: Electrical Engineering)

Abstract

Wireless Energy Transfer (WET) combined with Simultaneously Transmitting and Reflecting Reconfigurable Intelligent Surface (STAR-RIS) technology offers a promising approach to optimize the recharging of Internet of Things (IoT) devices. In this work, we propose the use of STAR-RIS in the WET context to enable efficient recharging of IoT devices, with the goal of minimizing the total system recharging time while ensuring that each IoT device meets its minimum energy requirement. The optimization is performed using the Particle Swarm Optimization (PSO) technique, including the beamforming configuration of the power beacon (PB) as well as the phase and amplitude coefficients of the STAR-RIS elements. We compare two STAR-RIS operating protocols: time switching (TS) and energy splitting (ES). Simulation results indicate that it is possible to charge devices efficiently using only statistical channel state information (S-CSI), even in the absence of direct link between the PB and the IoT devices.

1. Introduction

The Internet of Things (IoT) is becoming a central element in Industry 5.0, redefining the way we interact with the world around us [1]. As its adoption expands, significant challenges arise related to power management, connectivity, and security [2,3]. The need for a constant power supply for IoT sensors and devices highlights the importance of developing efficient and sustainable energy transfer solutions [4]. In sectors like agriculture, where IoT devices are pivotal for automating and monitoring processes such as irrigation and soil analysis, ensuring a reliable energy supply is vital for uninterrupted operations. Traditional energy solutions, including wired systems and battery-powered devices, present limitations such as high maintenance costs, the inconvenience of battery replacements, and environmental concerns stemming from improper waste disposal [5].
To address these challenges, wireless energy transfer (WET) technology based on radio frequency (RF) signals is becoming increasingly attractive, offering a more sustainable and efficient solution for powering connected devices [5]. The basic idea is to transmit electrical energy through radio waves to power devices without the need for physical connections. By employing a power beacon (PB) equipped with multiple antennas, energy can be efficiently transferred via RF signals to receivers like IoT sensors [6]. RF-based WET (For simplicity, this work will refer to RF-based WET simply as WET.) offers several advantages such as smaller physical size, simplified hardware, and ease of implementation for multiple users, as the same RF signal can be captured by several devices. The proper application of WET significantly reduces both financial costs and environmental impact by eliminating the need for battery replacement and physical connections, providing a practical solution for powering hard-to-access devices [7].
One of the main challenges faced in WET systems is the design of beamforming at the PB. The ability to direct the energy beam to the location of the IoT devices is crucial for maximizing energy transfer [8,9]. To achieve effective beamforming, channel state information (CSI) is often used. Perfect knowledge of channel parameters allows for precise adjustment of the energy beam direction, thereby maximizing transmission efficiency and increasing the power received by the target device. However, obtaining CSI can be complex and resource-intensive for IoT devices, potentially reducing the benefits of beamforming [9].
An additional challenge occurs in scenarios where it is necessary to charge devices located indoors, such as greenhouses, or in locations with obstacles that limit the direct line of sight (LoS) with the PB. In non-LoS (NLoS) conditions, recharging these IoT devices becomes unfeasible, requiring alternatives that maintain system simplicity and ensure efficient energy transmission. One such alternative is the use of a Reconfigurable Intelligent Surface (RIS), a technology capable of significantly improving the performance of wireless communication networks by intelligently reconfiguring the propagation environment using low-cost reflective and passive elements integrated into a flat surface [10,11]. Operating as an intelligent surface, the RIS reflects the incoming signal in a controlled manner, dynamically adjusting the phase of the reflected signals. In this way, it extends coverage by redirecting radio waves around obstacles, ensuring connectivity in areas with low signal strength. For this, both the PB and the device must be positioned on the same side of the surface [12]. However, this scenario does not always occur in practice, since there are usually devices on both sides of the RIS. To overcome this issue, an evolution of RIS can be implemented where signals can be transmitted and reflected simultaneously [13]. This configuration, called Simultaneously Transmitting and Reflecting RIS (STAR-RIS), allows a signal incident on a surface to be simultaneously reflected and transmitted, thus providing 360° coverage of the environment. These signals are controlled through two typically independent coefficients, called the transmission and reflection coefficients, each characterized by distinct amplitude and phase adjustments. The amplitude determines the proportion of the incident signal energy allocated to reflection or transmission, while the phase adjustment allows the phase of the signal to be manipulated to optimize its direction. This precise control increases the efficiency of both transmission and reflection, allowing better adaptation to changing environmental conditions [13]. This capability is particularly beneficial in applications such as agricultural greenhouses and industrial facilities, where STAR-RIS acts as an ‘energy window’, directing signals to IoT devices located both indoors and outdoors [14]. From a hardware perspective, conventional RISs are designed with opaque substrates to prevent signal penetration. In contrast, STAR-RIS is built using transparent metamaterials, ensuring effective signal propagation to both sides of the surface  [14]. Despite its advantages, the deployment of STAR-RIS also requires the careful design of its reflective and transmitting elements so that the amplitude and phase adjustments can direct the energy beam to the desired directions. In this sense, the CSI of the reflective and transmitting channels is also a critical issue for optimizing system performance.

1.1. Related Works

Given the challenges associated with acquiring channel characteristics in WET systems, recent studies [8,15,16,17] have proposed new methods to design the beamforming at the PB without perfect CSI (P-CSI) or using only statistical CSI (S-CSI). In [8], the authors not only review recent advancements in RF information and energy transmission but also introduce a novel technique called “Random Phase Sweeping with Energy/Waveform Modulation”. This approach operates without P-CSI, assuming that antennas operate in a “dumb” mode transmitting phase-shifted signals. This creates rapid fluctuations in the wireless channel, effectively addressing slow fading conditions. Similarly, in [16], the authors propose different beamforming design methods using multiple antennas without the need for P-CSI. Their analysis includes two primary strategies: transmitting a single signal across all antennas simultaneously or sequentially activating each antenna while utilizing all available antennas during the coherence block. The results show that the PB can efficiently power multiple nearby devices, considering its performance in Rician fading channels. Furthermore, López, et al. [17] presents a novel beamforming scheme exploiting a rotating antenna, which outperforms existing CSI-free schemes. The proposed scheme combines CSI-free beamforming with rotation of a uniform linear array (ULA), yielding energy harvesting gains that are proportional to the square root of the number of antennas employed. Additionally, it integrates a power control mechanism designed to optimize WET while mitigating health risks associated with specific absorption rates providing that device positioning information is available.
Considering only S-CSI, the authors in [15] introduce a beamforming method for WET systems based only on the S-CSI, aiming to provide energy equitably to a group of IoT devices. Although less accurate than P-CSI, S-CSI offers a less complex and still effective solution, especially in environments with low channel variability or when obtaining P-CSI would be computationally unfeasible. Furthermore, in [18], the authors propose a WET scenario for energy harvesting using analog beamforming based on S-CSI. The innovation lies in considering that the IoT devices can harvest energy while neighboring devices are being charged. Although the primary focus of the energy beam is on a specific device, it is feasible for nearby IoT devices to also collect a portion of this energy, leading to a significant reduction in the total recharging time.
Despite significant advances and its application in various scenarios, there is still a notable gap in the use of STAR-RIS technology in the context of WET. Most studies focused on STAR-RIS have primarily addressed improving communication and optimizing signals for Wireless Information Transfer (WIT) [14,19,20], with little attention given to its application in WET systems. Using only RIS technology, the authors in [21], explore the paradigm of cell-free massive multiple-input multiple-output (MIMO) systems in the context of WET for IoT devices. The study examines potential application scenarios and the system architecture, providing a detailed analysis of the four-stage transmission procedure, which illustrates the feasibility and practicality of the proposed architecture. Additionally, the work addresses the RIS hardware design, presenting three distinct operating modes, and investigates the optimal location for deploying multiple RISs to optimize system performance. In [22], the authors propose a multi-tile RIS beam scanning algorithm to optimize energy focusing on IoT devices, leveraging the potential of RIS to efficiently form beams without energy-consuming active components. Dealing again only with RIS for WET, the authors in [23] analyzes the use of active RIS in a wireless-powered communication network. The main objective of the study is to maximize energy efficiency, which is achieved by jointly optimizing time allocation, transmission power control, and the reflection parameters of the RIS. In [24], STAR-RIS is applied in the WET context in conjunction with WIT. The paper aims to maximize the sum-rate of two groups of sensor nodes to an access point by jointly designing the phase shifts of the STAR-RIS and the time allocated for transmission and reflection for the two groups of sensors during the WET and WIT phases, respectively. It is important to highlight that [21,22,23,24] consider P-CSI to evaluate their results. Finally, in [25] the authors evaluate a joint WET and WIT system aided by STAR-RIS. The goal is to jointly design the beamforming at the access point and the STAR-RIS coefficients to minimize the transmission power while meeting constraints on secrecy rate, energy harvesting, and coefficient amplitude. The main challenge is the presence of errors in the channel estimation, and to deal with this, the authors propose an alternating optimization scheme using the Schur complement and the S procedure.

1.2. Contributions

Motivated by the above challenges and the advantages of STAR-RIS technology, in this paper, we evaluate an STAR-RIS-assisted WET system. Specifically, we propose a novel approach based on the Particle Swarm Optimization (PSO) technique to minimize the total recharging time of the system by jointly optimizing the beamforming at the PB, phase and amplitude of the STAR-RIS’ elements, and the recharging time allocated for the IoT devices. In addition, the proposed solution considers only S-CSI knowledge, which is feasible to obtain in practical WET scenarios. We also assume that IoT devices can harvest energy while neighboring devices are being charged, using the beamsharing technique. In this way, part of the energy directed to a device can be used by nearby devices, even if they are not the main focus of the beam. Finally, our approach innovates by integrating STAR-RIS into a WET system without relying on P-CSI knowledge, in addition to investigating the influence of STAR-RIS’s Energy Splitting (ES) and Time Switching (TS) operation protocols on system performance.
  • We propose a novel approach to minimize the total recharging time of a STAR-RIS-assisted WET system considering only the S-CSI knowledge.
  • We demonstrate that it is possible to simultaneously meet the energy demands of indoor and outdoor IoT devices from the deployment of STAR-RIS.
  • We demonstrate that the STAR-RIS operating in the ES mode can reduce by up to 15% the total recharging time in specific scenarios when compared with the TS mode even considering only the S-CSI knowledge.
Although PSO is a widely studied method in the literature, this work presents a novel iterative solution that uses it to minimize the total charging time by simultaneously optimizing multiple variables, including the PB beamforming and the STAR-RIS coefficient matrix, while ensuring system-specific constraints and tradeoffs. The contribution of this paper is not limited to the use of PSO, but also to the specific problem formulation and adaptations made to the WET scenario with STAR-RIS, an area still underexplored. Furthermore, we show that the implementation of STAR-RIS enables the simultaneous meeting of energy demands of indoor and outdoor IoT devices. Notably, the results indicate that the ES mode of STAR-RIS can reduce the total charging time in certain scenarios compared to the TS mode, even when only S-CSI is available.
The remainder of this paper is organized as follows: Section 2 describes the system model and the STAR-RIS operation protocols. Section 3 presents the optimization problem, highlighting its constraints and the parameters to be optimized. Section 4 discusses the basic concepts of the PSO algorithm. Section 5 presents the proposed approach. Section 6 presents the simulation results. Finally, Section 7 concludes the paper and presents some future perspectives.
Notation: Lowercase italic letters such as a denote variables, uppercase bold letters A represent a matrix, lowercase bold letters a represent vector, a k denotes its k-th element, and a k denotes its k-th element vector of a . The superscripts ( . ) T and ( . ) H denote, respectively, transpose and Hermitian transpose operations, | . | is the absolute value and . is the norm operator.

2. System Model

In this paper, we consider the scenario illustrated in Figure 1, where a PB, positioned at the coordinates x pb and y pb , equipped with a ULA consisting of N antennas, charges K single-antenna IoT devices, with the help of a STAR-RIS equipped with M elements positioned at the coordinates x ris and y ris . As shown in Figure 1, of the K devices, K r are located in the reflection region, with a direct link to the PB and the STAR-RIS, while K t are in the transmission region, without the direct link to the PB. Therefore, K = K r + K t and the k-th device, for k { 1 , , K r } , is located in the reflection region, while the k-th device for k { K r + 1 , , K } , is located in the transmission region. This scenario is quite applicable in practice, where the transmitting side could represent an indoor environment, such as a greenhouse. In this configuration, STAR-RIS could be installed on a facade, functioning as a “window” for the transfer of energy to the interior of the environment.
In addition, in this work, we consider analog beamforming at the PB, an attractive choice for practical WET systems, as this approach reduces both hardware complexity and power consumption compared to digital and hybrid architectures [26,27]. Consequently, the PB can generate only one beam at a time. In addition, in WET systems, the sensitivity operates in the μ W range. Consequently, the impact of noise is negligible and can be disregarded. Thus, disregarding the noise power, considering beamsharing (The ability of an IoT device to collect energy while another IoT device is being charged [18]), and one channel coherence time T c , the signal received by the k-th device when the j-th device is being charged can be expressed by
y k , j = ξ RD k r k H Θ j ( γ ) G ξ PR + δ ( k , j ) ξ PD k p k H w j s j ,
where k , j { 1 , , K r , , K } , s j is the unity-power transmit signal, w j C N × 1 is the beamforming vector pointing to the j-th device and | | w j | | 2 = P T is the transmit power. In addition, δ ( k , j ) denotes an indicator function that controls the presence of the direct link with the PB and is defined as
δ ( k , j ) = 1 if k , j { 1 , , K r } , 0 if k , j { K r + 1 , , K } .
In addition, Θ j ( γ ) C M × M is a diagonal matrix that defines the reflection and transmission pattern of the STAR-RIS when the PB focuses on recharging the j-th device and γ { r , t } where ‘r’ denotes the reflection plane and ‘t’ the transmission plane. Specifically, γ = r when δ ( k , j ) = 1 and γ = t , otherwise. The vectors p k H C 1 × N , r k H C 1 × M and the matrix G C M × N denote the channels between the PB and the k-th IoT device, between the STAR-RIS and the k-th IoT device, and between the PB and the STAR-RIS, respectively. The channels p k H , r k H , and G are assumed to follow the Rician fading model. Thus, matrix G can be expressed as:
G = κ 1 + κ G ¯ + 1 1 + κ G ˜ ,
where κ is the Rice factor, G ¯ C M × N denotes the LoS components of the channel vector between the PB and the STAR-RIS, and G ˜ C M × N denotes the NLoS components of the channel vector between the PB and the STAR-RIS, modeled according to Rayleigh fading. The channels p k H and r k H are modeled similarly to G as in (3). To capture the effects of attenuation due to distance, ξ PD k , ξ PR , and ξ RD k represent the average power gains, which depend on the distances between the PB and the IoT devices (PD), between the PB and the STAR-RIS (PR), and between the STAR-RIS and the IoT devices (RD), respectively. The general formula for calculating these power gains is
ξ k = λ 2 16 π 2 d α ,
where { RD , PR , PD } , d 1 is the distance between the involved elements (PB-device, PB-STAR-RIS, or STAR-RIS-device), α is the path loss exponent which, for the sake of simplicity, is considered the same for all links, λ = c f is the wavelength with c being the speed of light and f the carrier frequency. Note that the signals received by the reflecting side and by the transmitting side differ in the sense that the direct link between the device and the PB only affects the transmitting side.
The WET process depends on the received power, which is delivered to the k-th IoT device when the STAR-RIS and PB beamforming are directed to the j-th device. Thus, the received power can be expressed by
P k , j = ξ RD k r k H Θ j ( γ ) G w j 2 ξ PR + δ ( k , j ) ξ PD k p k H w j 2 .
The energy harvested by the devices in a STAR-RIS-assisted WET system is a combination of the energy received from different beamforming configurations of the STAR-RIS and the PB. Each device accumulates energy based on the amount of time dedicated to recharging and how the beamforming is designed for each device. We can determine the energy harvested by the k-th device by the total sum of the energy received from each individual beamforming configuration of the STAR-RIS and the PB. Thus, the energy harvested by the k-th IoT device is given by
Φ k = j = 1 K τ j Γ k , j μ Ω 1 Ω ,
where τ j represents the time required to charge the j-th IoT device and Ω = 1 1 + e a b defines a constant that ensures a zero-input/zero-output response, with a and b denoting the parameters related to the specific characteristics of the circuit. These parameters are crucial for modeling the dynamics of the energy-recharging system. Additionally, μ corresponds to the maximum power that the IoT device can collect when its circuit reaches saturation. This value limits the device’s ability to efficiently store energy, as once saturation occurs, the device can no longer absorb additional energy, even if more is available [28]. Finally, Γ k , j refers to the traditional logistic function with respect to received power, which is used to model the nonlinear response of the recharging process. Its value can be expressed by
Γ k , j = μ 1 + e a ( P k , j b ) .
The logistic function describes the nonlinear relationship between the received power P k , j and the energy effectively harvested by the device, taking into account the circuit’s behavior at different power levels [28]. Note that in (7), the received power includes the term r k H Θ j ( γ ) G w j , which highlights how the k-th device can still harvest energy even when the PB and the STAR-RIS are directing their beams toward the j-th device. This demonstrates the influence of the beam in providing additional power to nearby devices due to beamsharing.
The power received by devices located on the transmitting side is highly dependent on the STAR-RIS. Since these devices do not have a direct link with the PB, they rely entirely on the ability of STAR-RIS to redirect the power efficiently. In this context, the operating mode of STAR-RIS becomes a crucial factor to be investigated. The way STAR-RIS manages the balance between transmission and reflection modes, adjusting the amplitude and phase of each element, directly impacts the amount of energy that the devices can collect.

2.1. STAR-RIS Operating Mode

Each element of a STAR-RIS can operate in three different modes, depending on the adjustment of the amplitudes and phases of the transmission and reflection coefficients: total transmission mode (T), total reflection mode (R), or simultaneous transmission and reflection mode (T&R mode) [13]. Based on these models, two practical operating protocols stand out: ES and TS illustrated in Figure 2 and described next.

2.1.1. Energy Splitting

In the ES protocol, it is assumed that all elements of the STAR-RIS operate in T&R mode, where the energy of the incident signal is divided into two parts. One part is transmitted directly, and the other is reflected, with the ratio between these two components being determined by the transmission and reflection coefficients. Therefore, for each element of the STAR-RIS, the sum of the amplitudes of the transmitted and reflected signals must be equal to the energy of the incident signal to obey the law of energy conservation [29], i.e., β k , m ( r ) + β k , m ( t ) = 1 m { 1 , , M } and k { 1 , , K } , where β k , m ( r ) is the fraction of the incident signal’s energy reflected by the m-th element and β k , m ( t ) is the fraction transmitted by the m-th element. Thus, we write Θ k ( γ ) for the ES protocol as
Θ k ( γ ) = diag β k , 1 ( γ ) e j θ k , 1 ( γ ) , , β k , M ( γ ) e j θ k , M ( γ ) ,
where γ { r , t } and β k , m ( γ ) { 0 , 1 } and θ k , m ( γ ) [ 0 , 2 π ) represent the amplitude and phase adjustment of the transmission and reflection coefficients, respectively.

2.1.2. Time Switching

In the TS protocol, all STAR-RIS’ elements alternate between the transmission and reflection modes at each time interval. In this mode, the incident signal is not divided into two parts simultaneously; instead, each element operates exclusively in one mode at a time, i.e., β m ( t ) = 1 and β m ( r ) = 0 or β m ( t ) = 0 and β m ( r ) = 1 during each time interval. In this way, the system alternates between exclusive periods of energy transfer to the reflecting and transmitting side, allowing the system to focus on only one side at a time. Optimization is achieved solely by adjusting the phases of the surface elements during the periods when they are in operation. Thus, we write Θ k ( γ ) for the TS protocol as
Θ k ( γ ) = diag e j θ k , 1 ( γ ) , , e j θ k , M ( γ ) .
It becomes clear that the recharging efficiency of the devices is directly influenced by the interaction between the PB beamforming configuration, the STAR-RIS elements, the recharging time, and the characteristics of the devices’ circuits. With a well-tuned approach, it is possible to significantly improve the effectiveness of the WET system in diverse environments, better meeting the energy demands of IoT devices.

3. Problem Formulation

In this work, we focus exclusively on WET, without considering WIT. Since power transfer and data communication present distinct challenges, we seek to maximize charging efficiency without imposing communication-related constraints, such as transmission rate. Therefore, the main objective of this work is to minimize the total recharging time of the K IoT devices τ T = k = 1 K τ k , ensuring that each IoT device collects a pre-defined minimum amount of energy E k . The time required to charge each IoT device is directly related to the energy collected and, consequently, to the received power. In this context, it is necessary to define the optimal beamforming at the PB and the phase and amplitude of each element of the STAR-RIS to improve the efficiency of the device recharging process. Thus, the optimization problem is formulated as
Minimize { w k } , { Θ k ( r ) } , { Θ k ( t ) } , { τ k } τ T = k = 1 K τ k Subject to Φ k E k k , w k , n 2 = P T N n , n { 1 , , N } , β m ( r ) + β m ( t ) = 1 m , τ k 0 , k , k { 1 , , K } , m { 1 , , M } ,
where E k is the minimum energy constraint which is considered the same for all IoT devices, and w k , n 2 = P T N k , n denotes the transmit power constraint. It is worth remembering that in the TS protocol, the incident signal is not divided into two parts simultaneously so all the energy of the incident signal is used exclusively in one mode at a time (reflection and transmission). Thus, the amplitude coefficient is either β k , m ( t ) = 1 or β k , m ( r ) = 1 k , m for the time interval the PB focuses at each IoT device.
In addition, to achieve the optimal solution for the proposed optimization problem, it would be necessary to have the P-CSI knowledge for designing the best possible beamforming vectors. However, this requirement represents a significant limitation in WET systems. Obtaining instantaneous CSI requires a substantial investment of energy and time from IoT devices, which may even compromise the expected gains from beamforming, making this approach potentially impractical [5]. Therefore, to overcome this issue, next, we propose a novel strategy based on the PSO technique to solve (10) by using only S-CSI.

4. Particle Swarm Optimization Algorithm

From (10), it can be seen that the proposed optimization problem is a non-convex problem that cannot be solved using classical optimization techniques. Therefore, in this paper, we propose a novel solution based on the PSO technique which is widely known for its effectiveness in dealing with complex and multivariate problems. PSO does not rely on derivatives or gradients, which is useful for nonlinear objective functions, and it adapts well to different constraints, making it a good alternative to solve the proposed optimization problem [30].
Inspired by the social behavior of some animal species which presents the capacity to work collectively, PSO considers a set of P particles that adjust their positions based on their velocities. The main goal is to explore the search space collaboratively and efficiently, converging to the optimal solution [30]. Specifically, each particle is composed by its position and velocity. The position of each particle denotes a possible solution to the optimization problem, while its velocity indicates the direction and magnitude of its motion which depends on gbest and pbest p . The gbest represents the collective memory of the swarm and pbest p is the individual (p-th particle) memory. Both gbest and pbest p are defined based on the fitness function. At each iteration, the velocity is updated based on the particle’s personal best position pbest p and the global best position gbest . Therefore, the velocity is updated based on [31]
v p i t + 1 = ω v p i t + c 1 rand ( ) pbest p x p i t + c 2 rand ( ) gbest x p i t
where v p i t is the current velocity of the p-th particle where p { 1 , , P } , i t { 1 , , N it } denotes the current iteration, P is the total number of particles, N it the total number of iterations, c 1 and c 2 are referred to as the cognitive acceleration coefficient and social acceleration coefficient, respectively. The first influences the particle’s tendency to return to its personal best position, while the second influence the particle’s tendency to move toward the global best position [32] and rand ( ) denotes an uniformly distributed number between 0 and 1 generated at each iteration to introduce a stochastic component to the particle’s movement. To finish, ω is the so-called inertia factor which is given by
ω = ω max ( ω max ω min ) i t N it ,
where ω max and ω min denote the maximum and minimum value of ω , respectively. It is important to highlight that the ω controls the weight of the previous velocity, helping to balance the exploration and exploitation of the search space.
After adjusting the velocity, the particle’s position is also updated based on
x p i t + 1 = x p i t + v p i t + 1
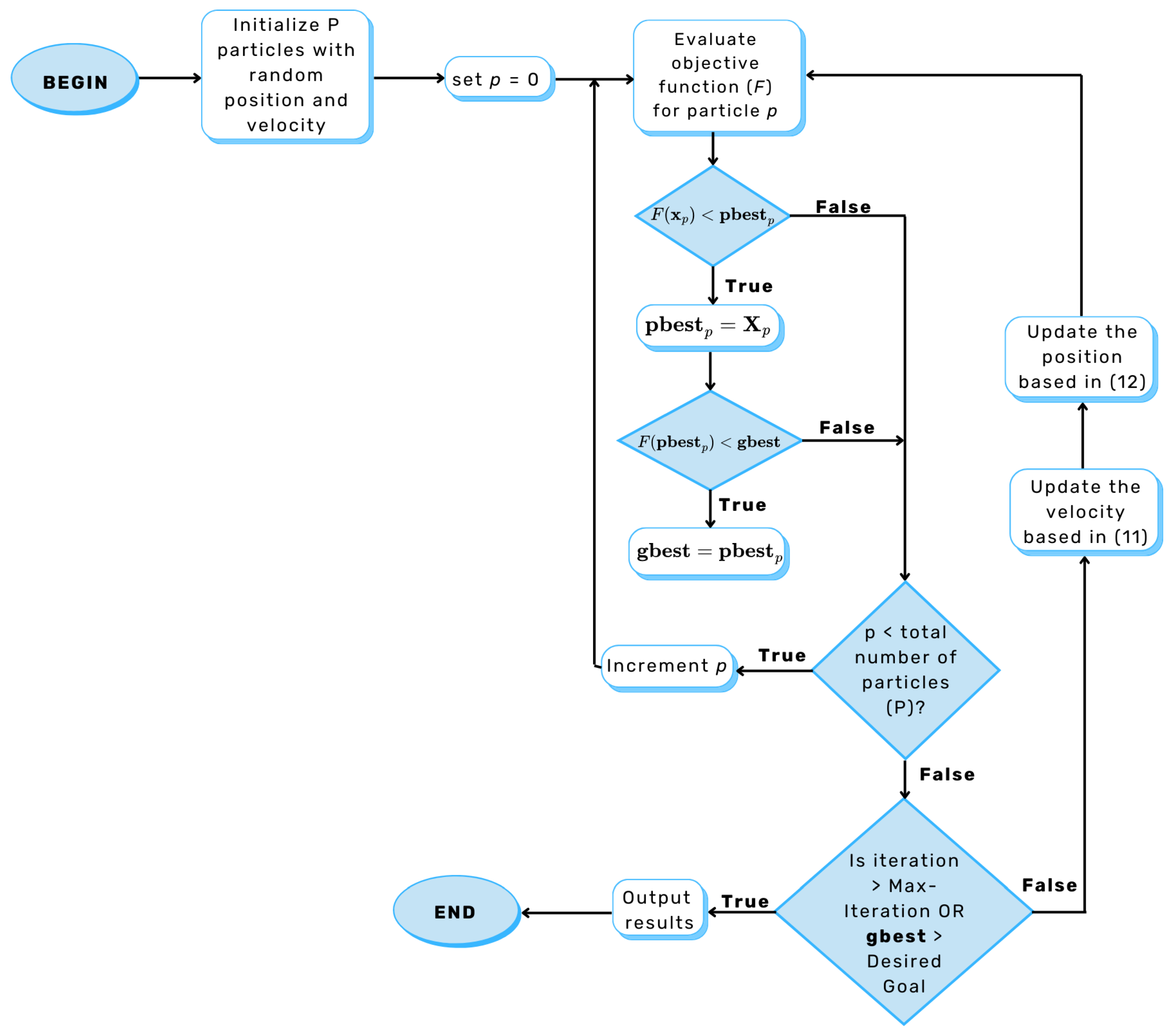
The block diagram in Figure 3 illustrates the main steps of the PSO algorithm. Specifically, the algorithm starts by generating P particles with random positions and velocities in the search space, representing potential solutions. It then enters an iterative cycle, where the objective function is evaluated for each particle individually. If the obtained result is better than the previously recorded one, the corresponding position is stored as gbest , representing the global best solution. Additionally, the algorithm checks if the result obtained by each particle is better than the value stored in its memory. If so, the particle updates its pbest p to the new position, allowing each particle to maintain a record of the best solution found so far, which guides its search in subsequent iterations. In each iteration, the particles update their velocities and positions, evaluating the objective function at the new positions, until a stopping criterion is reached, such as a maximum number of iterations or an insignificant improvement in the solution.

5. Proposed Strategy

The optimal solution of (10) requires the P-SCSI knowledge which is infeasible in practical scenarios due to the energy consumption of the IoT devices. Therefore, in this paper, we propose a novel solution considering only the S-CSI knowledge. Specifically, the main goal of this work is to minimize the total recharging time of the system by jointly optimizing the beamforming at the PB, the amplitude and phase coefficients of the STAR-RIS’ elements, and the recharging time allocated for each IoT device. For this purpose, we proposed a PSO where each particle represents a possible solution for the problem and is defined as
X p = W p , Ψ p ( r ) , Ψ p ( t ) , T p ,
where W p = [ w 1 , , w K ] , Ψ p ( r ) = Θ 1 ( r ) , , Θ K ( r ) , Ψ p ( t ) = Θ 1 ( t ) , , Θ K ( t ) , and T p = [ τ 1 , , τ K ] . Thus, the steps of the proposed PSO are detailed next.
1.
Randomly generate the velocity and position of P particles, i.e., X p and V p .
2.
For each particle, compute the fitness of each particle based on (10).
3.
Update pbest p and gbest from the fitness computed in the previous step.
4.
Update the velocity and position of each particle using (11) and (13), respectively.
5.
Check if the maximum number of iterations was reached, i.e., the stop criterion is met. If so, return gbest . Otherwise, go to Step 2.
Since we are assuming only S-CSI knowledge, the PSO considers only the LoS component of the channels. Consequently, the solution obtained from the proposed PSO-based approach for the optimization problem in (10) is suboptimal with respect to the total recharging time ( τ T ). This suboptimality arises because the estimated recharging times for each device may deviate from the ideal times, as they do not account for P-CSI knowledge. This results in recharging times that are either longer or shorter than the optimal values. As a result, it is not guaranteed that, by the end of the algorithm, the energy collected by the IoT devices meets the minimum energy requirements specified by the solution to (10). To address this issue, the algorithm operates in successive rounds until all IoT devices achieve the required minimum energy. More specifically, initially, a set D containing all K IoT devices in the system is defined. The PSO is executed offline in each round, and the suboptimal solution obtained, i.e., w k , Θ k ( r ) , Θ k ( t ) , and τ k for k { 1 , , K } , is considered to the system to initiate the recharging process. Devices that achieve E k of collected energy send a confirmation signal through the control channel, indicating they no longer need recharging. These devices are then removed from the set D for subsequent rounds. The PSO is re-executed, considering only the remaining devices, and this process continues until all IoT devices are fully recharged while adhering to the power constraints. Algorithm 1 summarizes the main steps of the proposed solution, which relies exclusively on S-CSI.
Although PSO is a well-known method, the novelty of our solution lies in the specific formulation of the problem and the adaptations made to the WET scenario. Our approach combines the joint optimization of multiple variables—including the PB beamforming, and the phase and amplitude coefficients of the STAR-RIS. In addition, we incorporate specific constraints and trade-offs, such as the relationship between the number of STAR-RIS elements and the required PB power, the influence of TS and ES protocols on the system performance, and the impact of beamsharing on the power distribution. These aspects make our application of PSO attractive, ensuring that the solution found is efficient and balanced for the proposed scenario.
Algorithm 1: Proposed S-CSI Strategy.
Energies 18 01148 i001

6. Simulation Results

In this section, we present the simulation results based on the scenario illustrated in Figure 4. Specifically, the STAR-RIS is positioned at the center of the system ( x ris = 0 m and y ris = 0 m), while the PB is located in the reflective plane considering x pb = 6 m and y pb = 0 m. The IoT devices are uniformly distributed between the reflection and transmission planes. In addition, as a benchmark, we consider that the beamforming at the PB, phase/amplitude of the STAR-RIS’ elements, and the allocated time for each IoT device are computed considering the P-CSI.
The performance of PSO largely depends on the tuning of its parameters to achieve an appropriate balance between exploration (searching for new solutions) and exploitation (refining promising solutions). Poor adjustment of ω , c 1 , and c 2 can lead to slow convergence or suboptimal solutions. Adaptive fine-tuning of these parameters throughout the iterations can enhance PSO’s performance across various optimization problems. Therefore, the PSO’s parameters were defined after a massive number of iterations. The results in this section were obtained using Matlab®. The curves show the average of 10 3 independent channel realizations and 10 2 topologies. Finally, Table 1 presents the system parameters, as well as the parameters used by the PSO technique.
First, it is important to analyze the convergence of the proposed solution. Figure 5 shows the convergence for the proposed approach considering an STAR-RIS operating in the ES and TS mode for M { 32 , 64 } . From the results, it can be seen that even for high M the proposed solution converges in less than 40 iterations which demonstrates its computational efficiency. Finally, it is important to highlight that, the proposed PSO-based solution is performed offline, then, the computational complexity is not a critical problem.

6.1. Influence of the Number of Antennas at the PB

Figure 6 presents an analysis of the influence of the number of antennas at the PB (N) on the total recharging time ( τ T ) considering only S-CSI knowledge for K t = 2 , K r = 4 , and M { 8 , 16 , 32 , 64 } . From the results, it can be seen that increasing N significantly reduces τ T , as it allows for more precise and efficient beamforming gain. This increases the signal intensity received by the IoT devices, particularly those relying on the STAR-RIS to compensate for the absence of a direct link with the PB. However, the impact of increasing N diminishes as the number of elements at the STAR-RIS (M) increases. This can be explained as for high M, the STAR-RIS gains the ability to manipulate signals with greater precision, creating more focused and refined beam patterns. In doing so, the STAR-RIS optimally redirects energy, minimizing dispersion losses and ensuring higher signal intensity for the target devices. Thus, the incremental benefit of adding more antennas at the PB becomes less pronounced, as the STAR-RIS is capable of optimizing energy transfer effectively.
In addition, the results show that the ES mode outperforms TS mode, mainly for scenarios with N and M small. Otherwise, if N and M increase, the performance gap between the ES and TS mode decreases. As explained, with fewer antennas, the PB’s beam is less directional, leading to energy dispersion across both the STAR-RIS and the IoT devices. In such scenarios, the ES protocol is more efficient, as it simultaneously allocates resources between transmission and reflection, compensating for the beam’s reduced directivity. In contrast, the TS protocol is more adversely affected, as its time-switching approach does not make optimal use of the less concentrated energy. In addition, it is important to highlight that, the ES mode presents a higher performance and low hardware complexity when compared to the TS mode [13].

6.2. Influence of the Number of IoT Devices

Figure 7 depicts the impact of the number of IoT devices (K) on the total recharging time ( τ T ) for N 2 , 4 and M = 32 . In this analysis, the number of IoT devices on the transmission side was fixed at K t = 2 , while K r was varied. The results indicate that as K increases, τ T rises progressively, with a more pronounced increase observed under the TS operation mode. This trend is particularly evident when the PB is equipped with a smaller number of antennas ( N = 2 ), where the performance disparity between the two protocols is notably more significant. This phenomenon can be explained by examining the behavior of the ES protocol. The majority of the recharging time is attributed to devices located on the transmission side, where a direct link exists between the PB and these IoT devices. Consequently, in the ES protocol, where both the transmission and reflection planes are charged simultaneously, an increase in the number of devices on the reflection side ( K t being fixed) does not lead to a substantial increase in recharging time. Conversely, in the TS protocol, the addition of new devices results in longer recharging durations for both the reflective and transmissive sides, as the recharging process alternates between these regions. This behavior underscores the reduced energy efficiency of the TS protocol, which experiences idle periods in one region while the other is being charged. Notably, for a PB equipped with two antennas, the ES protocol achieves reductions in τ T of 9%, 12%, and 17% compared to the TS protocol for K 4 , 6 , 8 , respectively. Finally, it is possible to verify that, as we consider a Rician factor ( κ ) of 1.5, the gap of performance between the P-CSI and S-CSI is considerable. However, for small κ this performance gap can be reduced.

6.3. Influence of the Number of Elements at the STAR-RIS

Although the impact of the number of elements in a RIS has already been discussed in WIT systems [33,34], Figure 8 illustrates the impact of the number of elements at the STAR-RIS (M) in the proposed WET system assisted by a STAR-RIS. Specifically, Figure 8 shows the analysis of τ T considering N { 2 , 4 } antennas at the PB. The results indicate that increasing M significantly reduces τ T , as a STAR-RIS with a greater number of elements enhances its capacity to manipulate and redirect energy beams with higher precision. A STAR-RIS equipped with a high number of elements functions as a highly efficient passive surface, concentrating signals and mitigating propagation losses over extended distances. As previously discussed, this increased capability of the STAR-RIS can compensate for the need for greater directivity at the PB. When analyzing the ES and TS operation modes, it is evident that the ES protocol achieves marginally shorter τ T compared to the TS protocol for both S-CSI and P-CSI scenarios. Additionally, for larger values of M, the performance becomes similar regardless of N. These findings highlight the trade-off between N and M, i.e., by increasing M, it becomes feasible to reduce N without significantly compromising system performance. This balance not only helps optimize costs but also maintains recharging efficiency, demonstrating the advantage of prioritizing a STAR-RIS equipped with a high number of elements. This enables a reduction in the required PB power, as it can efficiently redirect energy even at lower transmission power levels. This results in a more sustainable and cost-effective system. Lastly, it is observed that as M increases, the performance of S-CSI approaches that of P-CSI, further underscoring the benefits of a well-configured STAR-RIS.
In conclusion, the results indicate that the ES protocol consistently achieves shorter recharging times compared to the TS protocol, owing to fundamental differences in how STAR-RIS resources are utilized for energy transmission and reflection. The ES protocol optimally leverages the STAR-RIS by maintaining all its elements active simultaneously for both functions. This approach maximizes the STAR-RIS’s capability and ensures more efficient energy utilization. Additionally, the ES protocol demonstrates greater resilience to energy dispersion, even when the PB beam lacks strong directionality. The simultaneous allocation of resources for transmission and reflection effectively compensates for energy dispersion, making it particularly advantageous in scenarios where the number of PB antennas is limited or devices are widely distributed. In contrast, the TS protocol is constrained by its temporal division of resources, which significantly reduces its efficiency. The alternation between transmission and reflection introduces periods during which one region does not receive energy, making the protocol less effective in environments with higher energy dispersion or a larger number of IoT devices requiring recharging.

7. Conclusions

This work presented a WET system assisted by a STAR-RIS, designed to optimize the recharging of IoT devices while ensuring a minimum energy constraint. The incorporation of the STAR-RIS proved effective in both reflecting and transmitting signals, enabling the recharging of IoT devices even in the absence of a direct link between the IoT devices and the PB. The study demonstrated that the system achieved satisfactory performance, yielding results very close to the ideal, even when relying solely on S-CSI. To further enhance system performance, the PSO algorithm was employed, demonstrating its viability as a tool for optimizing parameters to minimize the total recharging time of the devices. The combined optimization of the STAR-RIS transmission and reflection coefficients, along with PB beamforming, resulted in a simple yet efficient solution, validating the proposed approach. For the scenario analyzed, it was observed that the ES protocol offers significant advantages, as it distributes energy continuously and simultaneously between the reflector and transmitter sides, avoiding interruptions. This approach eliminates idle periods, allowing devices on the transmitter side to charge more efficiently and reducing the total recharging time compared to the TS protocol. In future research, we plan to explore novel strategies for optimizing the positioning of PBs and STAR-RIS, with the objective of minimizing the total charging time of the system. Additionally, we will examine the impact of the selection order of IoT devices on the performance of the WET system assisted by STAR-RIS. Furthermore, we will assess the applicability of alternative optimization algorithms and machine learning techniques. Lastly, we will investigate various scenario configurations and different RIS architectures to enhance the overall system performance.

Author Contributions

Conceptualization, V.D.P.S., R.P.J. and R.D.S.; methodology, V.D.P.S., R.P.J. and R.D.S.; software, V.D.P.S., R.P.J. and R.D.S.; validation, V.D.P.S., R.P.J., I.F.M. and R.D.S.; formal analysis, V.D.P.S., R.P.J., I.F.M. and R.D.S.; investigation, V.D.P.S., R.P.J. and R.D.S.; writing—original draft preparation, V.D.P.S., R.P.J. and R.D.S.; writing—review and editing, V.D.P.S., R.P.J., I.F.M. and R.D.S.; visualization, V.D.P.S., R.P.J., I.F.M. and R.D.S.; supervision, V.D.P.S. and R.D.S.; project administration, V.D.P.S.; funding acquisition, V.D.P.S. All authors have read and agreed to the published version of the manuscript.

Funding

This work has received partial funding from the project XGM-AFCCT-2024-4-1-1, supported by xGMobile–EMBRAPII-Inatel Competence Center on 5G and 6G Networks, with financial resources from the PPI IoT/Manufacturing 4.0 program of MCTI grant number 052/2023, signed with EMBRAPII. Additionally, this work has been partially funded by RNP, with resources from MCTIC, Grant No. 01245.020548/2021-07, under the Brazil 6G project of the Radiocommunication Reference Center (Centro de Referência em Radiocomunicações—CRR) of the National Institute of Telecommunications (Instituto Nacional de Telecomunicações—Inatel), by Huawei, under the project Advanced Academic Education in Telecommunications Networks and Systems, contract No. PPA6001BRA23032110257684, by FAPEMIG under projects No. APQ-05305-23, APQ-04523-23, PPE-00124-23, and RED-00194-23, and by CNPq (402378/2021-0, 305021/2021-4).

Data Availability Statement

Data is contained within the article.

Conflicts of Interest

The authors declare no conflict of interest.

Abbreviations

CSIChannel State Information
ESEnergy Splitting
IoTInternet of Things
LoSLine-of-Sigh
MIMOMultiple-Input Multiple-Output
NLoSNon-LoS
PBPower Beacon
P-CSIPerfect Channel State Information
PSOParticle Swarm Optimization
RISReconfigurable Intelligent Surface
RFRadio Frequency
S-CSIStatistical Channel State Information
STAR-RISSimultaneously Transmitting and Reflecting RIS
TSTime Switching
ULAUniform Linear Array
WITWireless Information Transfer
WETWireless Energy Transfer

References

  1. Nguyen, D.C.; Ding, M.; Pathirana, P.N.; Seneviratne, A.; Li, J.; Niyato, D.; Dobre, O.; Poor, H.V. 6G Internet of Things: A comprehensive survey. IEEE Internet Things J. 2021, 9, 359–383. [Google Scholar] [CrossRef]
  2. Xu, W.; Zuo, Z.; He, C.; Hu, R.; Cui, S.; Shao, S.; Zhang, Z.; Yang, N. Opportunities, challenges and feasibilities of Zero-Power IoT in 5G advanced. In Proceedings of the 2021 IEEE/CIC International Conference on Communications in China (ICCC Workshops), Xiamen, China, 28–30 July 2021; IEEE: New York, NY, USA, 2021; pp. 374–378. [Google Scholar]
  3. Mahamat, M.; Jaber, G.; Bouabdallah, A. Achieving efficient energy-aware security in IoT networks: A survey of recent solutions and research challenges. Wirel. Netw. 2023, 29, 787–808. [Google Scholar] [CrossRef]
  4. Jamshed, M.A.; Ali, K.; Abbasi, Q.H.; Imran, M.A.; Ur-Rehman, M. Challenges, applications, and future of wireless sensors in Internet of Things: A review. IEEE Sens. J. 2022, 22, 5482–5494. [Google Scholar] [CrossRef]
  5. López, O.L.; Alves, H.; Souza, R.D.; Montejo-Sánchez, S.; Fernández, E.M.G.; Latva-Aho, M. Massive wireless energy transfer: Enabling sustainable IoT toward 6G era. IEEE Internet Things J. 2021, 8, 8816–8835. [Google Scholar] [CrossRef]
  6. Lu, X.; Wang, P.; Niyato, D.; Kim, D.I.; Han, Z. Wireless networks with RF energy harvesting: A contemporary survey. IEEE Commun. Surv. Tutor. 2014, 17, 757–789. [Google Scholar] [CrossRef]
  7. Ullah, M.A.; Keshavarz, R.; Abolhasan, M.; Lipman, J.; Esselle, K.P.; Shariati, N. A review on antenna technologies for ambient RF energy harvesting and wireless power transfer: Designs, challenges and applications. IEEE Access 2022, 10, 17231–17267. [Google Scholar] [CrossRef]
  8. Clerckx, B.; Zhang, R.; Schober, R.; Ng, D.W.K.; Kim, D.I.; Poor, H.V. Fundamentals of wireless information and power transfer: From RF energy harvester models to signal and system designs. IEEE J. Sel. Areas Commun. 2018, 37, 4–33. [Google Scholar] [CrossRef]
  9. López, O.L.; Alves, H.; Souza, R.D.; Montejo-Sánchez, S. Statistical analysis of multiple antenna strategies for wireless energy transfer. IEEE Trans. Commun. 2019, 67, 7245–7262. [Google Scholar] [CrossRef]
  10. Wu, Q.; Zhang, R. Intelligent reflecting surface enhanced wireless network: Joint active and passive beamforming design. In Proceedings of the 2018 IEEE Global Communications Conference (GLOBECOM), Abu Dhabi, United Arab Emirates, 9–13 December 2018; IEEE: New York, NY, USA, 2018; pp. 1–6. [Google Scholar]
  11. Liu, Y.; Liu, X.; Mu, X.; Hou, T.; Xu, J.; Di Renzo, M.; Al-Dhahir, N. Reconfigurable intelligent surfaces: Principles and opportunities. IEEE Commun. Surv. Tutor. 2021, 23, 1546–1577. [Google Scholar] [CrossRef]
  12. ElMossallamy, M.A.; Zhang, H.; Song, L.; Seddik, K.G.; Han, Z.; Li, G.Y. Reconfigurable intelligent surfaces for wireless communications: Principles, challenges, and opportunities. IEEE Trans. Cogn. Commun. Netw. 2020, 6, 990–1002. [Google Scholar] [CrossRef]
  13. Liu, Y.; Mu, X.; Xu, J.; Schober, R.; Hao, Y.; Poor, H.V.; Hanzo, L. STAR: Simultaneous transmission and reflection for 360° coverage by intelligent surfaces. IEEE Wirel. Commun. 2021, 28, 102–109. [Google Scholar] [CrossRef]
  14. Khalid, W.; Kaleem, Z.; Ullah, R.; Van Chien, T.; Noh, S.; Yu, H. Simultaneous transmitting and reflecting-reconfigurable intelligent surface in 6G: Design guidelines and future perspectives. IEEE Netw. 2022, 37, 173–181. [Google Scholar] [CrossRef]
  15. López, O.L.; Monteiro, F.A.; Alves, H.; Zhang, R.; Latva-Aho, M. A low-complexity beamforming design for multiuser wireless energy transfer. IEEE Wirel. Commun. Lett. 2020, 10, 58–62. [Google Scholar] [CrossRef]
  16. López, O.L.; Montejo-Sánchez, S.; Souza, R.D.; Papadias, C.B.; Alves, H. On CSI-free multiantenna schemes for massive RF wireless energy transfer. IEEE Internet Things J. 2020, 8, 278–296. [Google Scholar] [CrossRef]
  17. López, O.L.; Alves, H.; Montejo-Sánchez, S.; Souza, R.D.; Latva-aho, M. CSI-free rotary antenna beamforming for massive RF wireless energy transfer. IEEE Internet Things J. 2021, 9, 7375–7387. [Google Scholar] [CrossRef]
  18. Souto, V.D.P.; Rosabal, O.M.; Montejo-Sánchez, S.; López, O.L.A.; Alves, H.; Souza, R.D. An Analog Beamforming Strategy based on Statistical Channel Information for Recharging Wireless Powered Sensor Networks. IEEE Sens. J. 2024, 24, 23025–23033. [Google Scholar] [CrossRef]
  19. Xu, J.; Liu, Y.; Mu, X.; Dobre, O.A. STAR-RISs: Simultaneous transmitting and reflecting reconfigurable intelligent surfaces. IEEE Commun. Lett. 2021, 25, 3134–3138. [Google Scholar] [CrossRef]
  20. Zhang, S.; Hao, W.; Sun, G.; Huang, C.; Zhu, Z.; Li, X.; Yuen, C. Joint Beamforming Optimization for Active STAR-RIS-Assisted ISAC Systems. IEEE Trans. Wirel. Commun. 2024, 23, 15888–15902. [Google Scholar] [CrossRef]
  21. Shi, E.; Zhang, J.; Chen, S.; Zheng, J.; Zhang, Y.; Ng, D.W.K.; Ai, B. Wireless energy transfer in RIS-aided cell-free massive MIMO systems: Opportunities and challenges. IEEE Commun. Mag. 2022, 60, 26–32. [Google Scholar] [CrossRef]
  22. Tran, N.M.; Amri, M.M.; Park, J.H.; Kim, D.I.; Choi, K.W. Reconfigurable-intelligent-surface-aided wireless power transfer systems: Analysis and implementation. IEEE Internet Things J. 2022, 9, 21338–21356. [Google Scholar] [CrossRef]
  23. Mao, S.; Liu, L.; Shao, C. Energy-efficient scheduling for active RIS-assisted self-sustainable wireless powered IoT networks in smart societies. Sustain. Cities Soc. 2023, 95, 104559. [Google Scholar] [CrossRef]
  24. Du, W.; Chu, Z.; Chen, G.; Xiao, P.; Xiao, Y.; Wu, X.; Hao, W. STAR-RIS assisted wireless powered IoT networks. IEEE Trans. Veh. Technol. 2023, 72, 10644–10658. [Google Scholar] [CrossRef]
  25. Zhu, Z.; Li, J.; Yang, J.; Ai, B. Robust Beamforming Design for STAR-RIS-Aided Secure SWIPT System with Bounded CSI Error. IEEE Trans. Green Commun. Netw. 2024, 8, 968–977. [Google Scholar] [CrossRef]
  26. Ahmed, I.; Khammari, H.; Shahid, A.; Musa, A.; Kim, K.S.; De Poorter, E.; Moerman, I. A survey on hybrid beamforming techniques in 5G: Architecture and system model perspectives. IEEE Commun. Surv. Tutor. 2018, 20, 3060–3097. [Google Scholar] [CrossRef]
  27. Zhang, S.; Guo, C.; Wang, T.; Zhang, W. ON–OFF analog beamforming for massive MIMO. IEEE Trans. Veh. Technol. 2018, 67, 4113–4123. [Google Scholar] [CrossRef]
  28. Boshkovska, E.; Ng, D.W.K.; Zlatanov, N.; Schober, R. Practical Non-Linear Energy Harvesting Model and Resource Allocation for SWIPT Systems. IEEE Commun. Lett. 2015, 19, 2082–2085. [Google Scholar] [CrossRef]
  29. Mu, X.; Liu, Y.; Guo, L.; Lin, J.; Schober, R. Simultaneously transmitting and reflecting (STAR) RIS aided wireless communications. IEEE Trans. Wirel. Commun. 2021, 21, 3083–3098. [Google Scholar] [CrossRef]
  30. Wang, D.; Tan, D.; Liu, L. Particle swarm optimization algorithm: An overview. Soft Comput. 2018, 22, 387–408. [Google Scholar] [CrossRef]
  31. Shi, Y.; Eberhart, R. A modified particle swarm optimizer. In Proceedings of the 1998 IEEE International Conference on Evolutionary Computation Proceedings. IEEE World Congress on Computational Intelligence (Cat. No. 98TH8360), Anchorage, AK, USA, 4–9 May 1998; IEEE: New York, NY, USA, 1998; pp. 69–73. [Google Scholar]
  32. Eberhart, R.; Kennedy, J. A new optimizer using particle swarm theory. In Proceedings of the MHS’95. Proceedings of the Sixth International Symposium on Micro Machine and Human Science, Nagoya, Japan, 4–6 October 1995; IEEE: New York, NY, USA, 1995; pp. 39–43. [Google Scholar]
  33. Li, D. Ergodic capacity of intelligent reflecting surface-assisted communication systems with phase errors. IEEE Commun. Lett. 2020, 24, 1646–1650. [Google Scholar] [CrossRef]
  34. Li, D. How many reflecting elements are needed for energy-and spectral-efficient intelligent reflecting surface-assisted communication. IEEE Trans. Commun. 2021, 70, 1320–1331. [Google Scholar] [CrossRef]
Figure 1. System model where a PB with N antennas assisted by a STAR-RIS equipped with M elements charges K single-antenna IoT devices.
Figure 1. System model where a PB with N antennas assisted by a STAR-RIS equipped with M elements charges K single-antenna IoT devices.
Energies 18 01148 g001
Figure 2. Two practical protocols for operating STAR-RIS: ES and TS.
Figure 2. Two practical protocols for operating STAR-RIS: ES and TS.
Energies 18 01148 g002
Figure 3. Block diagram of the PSO technique.
Figure 3. Block diagram of the PSO technique.
Energies 18 01148 g003
Figure 4. System setup.
Figure 4. System setup.
Energies 18 01148 g004
Figure 5. Convergence of the proposed PSO-based solution.
Figure 5. Convergence of the proposed PSO-based solution.
Energies 18 01148 g005
Figure 6. Influence of N on τ T for M { 8 , 16 , 32 , 64 } , K t = 2 , and K r = 4 .
Figure 6. Influence of N on τ T for M { 8 , 16 , 32 , 64 } , K t = 2 , and K r = 4 .
Energies 18 01148 g006
Figure 7. Influence of K on τ T for M = 32 and K t = 2 .
Figure 7. Influence of K on τ T for M = 32 and K t = 2 .
Energies 18 01148 g007
Figure 8. Influence of M on τ T for K t = 2 and K r = 4 .
Figure 8. Influence of M on τ T for K t = 2 and K r = 4 .
Energies 18 01148 g008
Table 1. Simulation parameters.
Table 1. Simulation parameters.
System ParametersValue
Number of devices at the transmit side ( K t )2
Number of antennas at the PB (N)4
Number of STAR-RIS’ elements (M)32
Radius (R)10 m
Carrier frequency (f)915 MHz
Maximum harvested power ( μ ) [8]10.73 mW
Circuit constant (a) [8]0.2308
Circuit constant (b) [8]5.365
Harvested energy constraint ( E k )10 μJ k
Path loss exponent ( α )2.7 W
Rician factor ( κ ) 1.5
Total transmit power ( P T )3 W
PSO ParametersValue
Inertia factor ( ω )0.9
Cognitive coefficient ( c 1 ) 2
Social coefficient ( c 2 )0.2
Number of particles (P)30
Number of iterations ( N it )500
Disclaimer/Publisher’s Note: The statements, opinions and data contained in all publications are solely those of the individual author(s) and contributor(s) and not of MDPI and/or the editor(s). MDPI and/or the editor(s) disclaim responsibility for any injury to people or property resulting from any ideas, methods, instructions or products referred to in the content.

Share and Cite

MDPI and ACS Style

Junior, R.P.; Mendes, I.F.; Souto, V.D.P.; Souza, R.D. STAR-RIS-Assisted WET System Optimization: Minimizing Recharging Time Using PSO Based on S-CSI. Energies 2025, 18, 1148. https://doi.org/10.3390/en18051148

AMA Style

Junior RP, Mendes IF, Souto VDP, Souza RD. STAR-RIS-Assisted WET System Optimization: Minimizing Recharging Time Using PSO Based on S-CSI. Energies. 2025; 18(5):1148. https://doi.org/10.3390/en18051148

Chicago/Turabian Style

Junior, Rogério Pereira, Isabel Francine Mendes, Victoria Dala Pegorara Souto, and Richard Demo Souza. 2025. "STAR-RIS-Assisted WET System Optimization: Minimizing Recharging Time Using PSO Based on S-CSI" Energies 18, no. 5: 1148. https://doi.org/10.3390/en18051148

APA Style

Junior, R. P., Mendes, I. F., Souto, V. D. P., & Souza, R. D. (2025). STAR-RIS-Assisted WET System Optimization: Minimizing Recharging Time Using PSO Based on S-CSI. Energies, 18(5), 1148. https://doi.org/10.3390/en18051148

Note that from the first issue of 2016, this journal uses article numbers instead of page numbers. See further details here.

Article Metrics

Back to TopTop