Next Article in Journal
Simulation and Sensitivity Analysis of Energy Consumption in Floating Structures Under Typical and Typhoon Meteorological Conditions
Previous Article in Journal
A Large Eddy Simulation-Based Power Forecast Approach for Offshore Wind Farms
Previous Article in Special Issue
Advancements and Challenges in Floating Photovoltaic Installations Focusing on Technologies, Opportunities, and Future Directions
 
 
Font Type:
Arial Georgia Verdana
Font Size:
Aa Aa Aa
Line Spacing:
Column Width:
Background:
Article

Numerical Simulations of a Motion-Based Latching Control Strategy for Enhanced Wave Energy Conversion in a Point Absorber

Department of Civil and Environmental Engineering, Politecnico di Milano, 20133 Milan, Italy
*
Author to whom correspondence should be addressed.
Energies 2025, 18(24), 6387; https://doi.org/10.3390/en18246387
Submission received: 16 October 2025 / Revised: 1 December 2025 / Accepted: 2 December 2025 / Published: 5 December 2025

Abstract

The power take-off (PTO) system is central to wave energy converter (WEC) performance, and therefore control strategies are essential to effectively enhance energy absorption and device response. However, many existing controls often rely on predictive or mechanically complex approaches that limit their practical and numerical implementation. This work proposes a passive, non-predictive, sub-optimal PTO control strategy suitable for CFD modeling. This study focuses on latching control, which temporarily restrains the device, introducing a novel release mechanism based solely on the float’s angular velocity and providing a simple motion-based criterion. A nearshore point absorber serves as the reference device, featuring a single degree of oscillation achieved through a heaving float. CFD simulations are conducted using a FLOW-3D (HYDRO) model previously developed at Politecnico di Milano, in which the PTO is modeled as a torsional spring object. Software customization enables damping modulation, and the latching strategy is refined by optimizing the threshold angular velocity under two monochromatic wave conditions. Results show an approximate 20% increase in absorbed energy, improved phase alignment, and a clear operational threshold-velocity window, indicating that the proposed motion-based strategy can effectively enhance WEC performance. Further assessments under additional wave conditions will help establish its robustness and validate its broader applicability.

1. Introduction

As the world moves toward cleaner and renewable energy solutions, wave energy emerges as a promising opportunity to strengthen the energy mix while reducing reliance on fossil fuels. The ocean stores a considerable amount of energy that can be harnessed from waves with an estimated global potential of around 32,000 TWh per year and great availability in many countries in the world [1]. Among renewable energy sources, wave energy stands out for its high power density, typically ranging from 2 to 3 kW/m2, compared to 0.4–0.6 kW/m2 for wind and 0.1–0.2 kW/m2 for solar energy [2]. Wave energy is not only abundant but also consistently available, with power accessible up to 90% of the time, compared with only 20–30% for solar and wind energy [3]. Additionally, wave energy is particularly attractive for coastal regions, as more than one-third of the world’s population lives within 100 km of the shoreline [4], and natural seasonal variability aligns with electricity demand in temperate climates [5].
Yet, the potential of wave energy remains largely untapped due to the various challenges that continue to hold back its development. For instance, wave energy is characterized by significant variability over multiple timescales, which makes resource quantification and optimized efficiency difficult. Then there is the issue of resilience and survivability in challenging marine environments, where structural loading may be up to 100 times the average loading. Accurate modeling of irregular waves and structural loads introduces uncertainties in performance, emphasizing the critical role of reliability of both numerical and physical modeling [6]. Over the years, a wide range of wave energy converters (WECs) have been developed, with more than a thousand prototypes [5], yet significant efforts are still required to improve their performance and competitiveness in the global energy market. To provide a clear picture of the different technologies available that can achieve wave energy conversion, wave energy systems can be classified according to three main features: device location (onshore, nearshore, and offshore), directional characteristics compared to oncoming waves (terminator, attenuator, and point absorber), and working principles (oscillating-body devices, oscillating water column (OWC), and overtopping devices) [7]. Currently, no design solution has emerged within the market, although there is a noticeable trend toward the point absorber type of WECs [5], with the most advanced technologies reaching TRLs ranging from 7 to 8. Examples include OPT’s PowerBuoy developed in the UK/USA; the Danish WaveStar; the Australian CETO; the Swedish CorPower Wave; ISWEC; EcoWavePower; and Hyperbaric WEC [6].
Central to the performance of any WEC is the power take-off (PTO) system, directly involved in the energy conversion process. This process generally consists of three stages: (i) primary conversion, when wave energy is converted into mechanical/pneumatic/potential energy based on fluid–structure interaction and the WEC technology; (ii) secondary conversion, when the absorbed energy is then converted into useful mechanical energy by means of the power take-off system (PTO); and (iii) tertiary conversion, when electrical energy is generated by connecting the PTO to a generator. To reach a technology economically comparable to other renewables, system efficiency must be maximized across all these conversion stages [6]. The first two stages are strongly coupled: the design of the WEC determines the selection of the PTO, while the PTO damping affects the device’s motion response and performance. Beyond energy conversion, this vital component also serves several other purposes: it contributes to the device’s stability by preventing excessive movement and loading on the structure, thus reducing wear and tear and ensuring the safety of the nearby marine operation and of the device itself. Commonly used PTO systems include hydraulic motors and electrical drives, while direct mechanical drives, triboelectric nanogenerators, and hybrid systems represent promising recently investigated alternatives [8].
Proper calibration of a PTO can significantly enhance energy extraction by promoting resonance between the device and the incoming waves, where energy absorption is maximized [9]. For this purpose, a variety of PTO control strategies have been proposed, whose applicability depends on the specific WEC technology and site conditions. These approaches can generally be grouped into two main families: reactive (or optimal) and passive (or resistive) control [10] Reactive control adjusts both the resistive component (associated with damping) and the reactive component (associated with stiffness) of the PTO, requiring the system to supply power back to the device to maintain the velocity in phase with the excitation force. In contrast, passive control is a sub-optimal strategy that acts only on the resistive term and operates without any reactive power exchange [11]. Table 1 provides a concise overview of the most widely discussed PTO control strategies, highlighting the main advantages and drawbacks of each approach.
Although continuous optimal control represents the ideal strategy, allowing maximum energy absorption, its implementation requires a level of modeling accuracy, wave prediction capability, and PTO sophistication that is rarely attainable in practice. In particular, optimal control relies on knowledge of the future excitation force, which remains a major challenge for both modeling and real-time application. Given these limitations, simpler sub-optimal, passive, and non-predictive approaches often emerge as the most practical and feasible options.
This study addresses key challenges associated with WECs by focusing on the development of an effective and practical PTO control strategy for a reference wave energy converter, aiming to enhance energy capture and improve system reliability. A Computational Fluid Dynamics (CFD) framework is employed to implement the PTO control, while also tackling the challenges associated with control strategies and their numerical modeling.
The WEC investigated in this study is a nearshore oscillating point absorber that has been the focus of extensive research at Politecnico di Milano, where both numerical and experimental models have been developed in prior research [16,17,18] and serve as the baseline for the present analysis. This system is of particular interest, as point absorbers (PAs) represent a significant share of existing WEC research [19]. Its compact design, with dimensions significantly smaller than the wavelength, sets it apart from larger attenuators and terminators and allows it to capture wave energy from all directions, resulting in a system suitable for a wide range of wave conditions. A graphical representation of the device is depicted in Figure 1 and its characteristics detailed in Table 2. The WEC is composed of a heaving float, pivoted by an arm placed above sea level. Energy is captured by the WEC through the oscillating motion of the heaving float. Oscillating floating structures exploit forces and momentum generated by the waves. Their oscillatory movement may be vertical, horizontal, pitch, or a combination of them and they can be composed of a single or multiple structures, with fixed or floating components. In this case, the WEC operates through a heaving–pitching oscillatory motion. The WEC is intended for installation in nearshore locations, typically within a few hundred meters from the shore in shallow waters (10–25 m depth). Although their proximity to the shore results in lower wave power compared to offshore installations, this limitation is offset by the advantages of simpler installation, monitoring, and maintenance processes.
The CFD model of the WEC, developed by Marchesi in [17] using FLOW-3D HYDRO, incorporates the PTO as a linear torsional spring to simulate PTO resistance effects on the device: the energy dissipated by the spring is representative of the energy extracted from the system. In [17], a linear model of the PTO is employed and a constant damping coefficient is assigned to the spring (resistive loading control). A sensitivity analysis of the damping coefficient [20] shows that WEC performance cannot be further improved using resistive loading, as the current control strategy represents the simplest and least effective approach. Indeed, numerous studies highlight that implementing more advanced PTO control strategies can significantly enhance the overall efficiency of a WEC, up to a 200% increase in capture energy when compared to RL [6,21,22].
Phase control strategies are particularly attractive due to their discrete and sub-optimal nature. Among these, latching control is the most suitable for the present application: the device is temporarily locked, which is ideal for systems whose natural frequency exceeds the excitation wave frequency, as is the case for most point absorbers. However, no established criterion exists to determine the optimal release timing. Previous studies have proposed different approaches, such as releasing the device when the excitation force exceeds a predefined threshold [23], prescribing a fixed latching duration derived from wave statistics [24], or applying non-predictive declutching rules based on simple kinematic indicators [14], all developed within linear hydrodynamic or idealized single-degree-of-freedom models. Assessing these strategies in a fully nonlinear CFD model is therefore particularly valuable, as it captures hydrodynamic effects that simplified formulations cannot reproduce, especially in nearshore conditions. Recent studies have also shown that latching can behave very differently in CFD than in linear models, reinforcing the need to evaluate such strategies within a fully nonlinear framework [25]. Complementary to experimental validation, CFD thus represents a crucial stage for testing and refining control concepts. CFD-based studies that incorporate PTO control have mainly focused on idealized devices, such as latching applied to a spherical point absorber [25] or the evaluation of advanced strategies in simplified settings [26]. More recent work has explored computationally intensive approaches [27]. In contrast, the present study targets a simple and implementable phase control strategy applied to a realistic nearshore prototype within a fully nonlinear CFD framework.
Building on these considerations, this study introduces a novel passive, non-predictive PTO control strategy based on a simple motion-driven release criterion that relies solely on measurable kinematic quantities, avoiding wave forecasting and reactive energy exchange. The controller is implemented within a fully nonlinear CFD framework that captures nearshore wave conditions and the actual device dynamics, enabling a systematic assessment of absorbed power and motion. This approach provides realistic guidance for the design of implementable control strategies beyond the capabilities of linear or idealized models and offers a consistent basis for extending comparable controls within CFD environments. This paper first presents the numerical and methodological framework adopted, including the modeling approach and the formulation of the proposed control strategy (Section 2). The performance of the strategy is then evaluated under two monochromatic wave conditions (Section 3), followed by an assessment of its operational limits. Finally, Section 4 summarizes the main findings and outlines future developments.

2. Materials and Methods

This section outlines the methodologies used in this work. It first introduces the device, the data analysis methodology, and the adopted modeling approach forming the basis of this study; it then details the proposed control strategy and its integration into the CFD environment, together with the optimization workflow used to calibrate the control parameters.

2.1. CFD Model and Data Analysis

A CFD framework is employed for this study, suitable for highly nonlinear and complex phenomena such as nonlinear power take-off, control strategies, mooring systems, or end-stop mechanisms. The numerical model was developed with the software FLOW-3D (HYDRO) 2023R1 by Marchesi in [17], where details about the numerical implementation are presented. Within the model, the float is defined as a hollow solid designed with an upper cylindrical and a lower hemispherical part, attached to a rigid arm pivoted at point O, as depicted in Figure 1. As for motion constraints, fixed y-axis rotation is set around the pivot O position. The result is a 1-DOF system in the coordinate θ 1 . The WEC is placed in a 14 m long waveflume, composed of a sloping beach and a channel bed. Boundary conditions of symmetry are defined for all sides of the domain, with the exception of a wall condition for the channel bed and a wave condition at the right end of the channel. The PTO’s resistance effects are modeled using a torsional spring object. The spring is defined by its stiffness and damping coefficients, producing a linear restoring torque T k , associated with a stiffness coefficient, and a linear damping torque T d , associated with a damping coefficient. To correctly simulate the damping system, only the damping torque needs to be exerted on the moving object; thereby a zero stiffness coefficient is set for the spring.
The numerical model was validated on the experimental setup developed by Negri in [16]: several simulations were carried out to investigate model sensitivity with respect to meshes, turbulence models, advection models, and wave models. Optimal results were obtained with fine meshes, the RNG k- ϵ turbulence model, the automatic VOF advection model, first-order approximation for momentum advection, and the Fourier series method for wave modeling [17]. A general representation of the domain is depicted in Figure 2.
The system is first tested under baseline conditions for two regular waves with different characteristics, summarized in Table 3, using a linear model of the PTO and constant damping coefficient [16]. These waves correspond to real-scale waves with a power per unit width of 34 and 59 kW/m, respectively, for wave 1 and wave 2, representative of typical energetic sea sites [16].
Simulation results are then analyzed using a phase-average approach, following the methodology originally developed in [28], which forms the basis of the entire data analysis procedure adopted in this work. Phase-averaging is often employed in signal analysis to remove signal noise and study the mean oscillation trend of the measured quantities. To investigate fluid–structure interaction, strongly dependent on the resistance effects produced by the PTO, the key variables include float rotational angle ( θ ), angular velocity ( ω ), damping torque ( T d ), harnessed power (P), and energy (E). Additionally, device performance is evaluated through several performance indicators, i.e., capacity factor (CF), capture width (CW), and capture width ratio (CWR). The first 80 s of simulation results are discarded as the device cycles stabilize after approximately 70 s. To perform the phase-average method, the angular rotational signal is used as a reference signal as it shows regular periodic behavior. Signal peaks, corresponding to lowest device locations (clockwise direction corresponds to positive angles) and the associated time instants, are used to identify angular velocity cycles. Each period is then divided into a finite number K of phases and the output signal value is evaluated at each phase. Due to non-constant time steps (because it is continuously changed during computations), the signal is interpolated over each cycle using the “shape-preserving piecewise cubic interpolation” method. Angle and velocity information is evaluated at a generic time instant corresponding to a generic phase k previously defined. The number of phases is defined as 145 for wave 1 and 168 for wave 2, according to [16]. Considering wave periods of wave 1 and wave 2 (1.45 s and 1.68 s), this temporal discretization results in a time step of 1/100 of the oscillation period for both waves. For each phase and cycle, the angle and velocity are evaluated, and the phase-averaged values corresponding to the mean oscillation cycle are computed:
θ n k = θ | t peak , n + k K t peak , n + 1 t peak , n ω n k = ω | t peak , n + k K t peak , n + 1 t peak , n
θ ¯ k = 1 N 1 n = 1 N 1 θ n k ω ¯ k = 1 N 1 n = 1 N 1 ω n k
where
  • n is the generic peak index from 1 to N− 1.
  • N is the total number of peaks identified.
  • N− 1 is the number of cycles.
  • k is a generic integer value from 0 to K − 1.
  • K is the total number of phases within each cycle.
  • θ [rad] and ω [rad/s] are rotational angle and angular velocity.
The damping torque and power are computed from the phase-averaged variables. The damping torque is linearly proportional to the PTO damping coefficient B 1 [Nms/rad]. The energy dissipated by the damping system, i.e., the energy absorbed by the PTO, is obtained by integrating the power over time using the trapezoidal rule.
T d k = B 1 · ω ¯ k [ Nm ] P k = B 1 · ( ω ¯ k ) 2 [ W ]
E = T P d t [ J ]
WEC performance is generally evaluated using three key performance indicators:
  • Capacity factor (CF);
  • Capture width (CW);
  • Capture width ratio (CWR).
These parameters are functions of the mean output power (Pout), the rated power (Pmax), and the wave power (Pw): Pout is the mean power harnessed by the device, Pmax is the maximum power output, and Pw is the power associated with a wave per unit width crest, defined as follows:
P o u t = 1 T 0 T B 1 · ω 2 d t [ W ]
P m a x = m a x { B 1 · ω 2 } [ W ]
P w = 1 8 ρ g H 2 C 1 2 ( 1 + 2 k h s i n h ( 2 k h ) ) [ W / m ]
where
  • B 1 is the damping coefficient;
  • H is wave height;
  • C is group celerity, evaluated as the ratio between wavelength and wave period;
  • k is wave number k = 2 π / L ;
  • h is water depth.
Finally, the performance parameters mentioned above are defined as follows:
C F = P o u t P m a x [ - ]
C W = P o u t P w [ m ]
C W R = P o u t P w · D [ - ]
The capacity factor is a good indicator of a WEC’s feasibility because it is the ratio of the averaged power to the nameplate capacity. Typical values of CFs in oceans are in the range of 30–40%, decreasing in low-energy seas due to the lower energy flux available [29]. Capture width (CW) and its non-dimensional form, the capture width ratio (CWR), are commonly used to evaluate WEC performance. CW has the dimension of a length and is a measure of the wave width exploited by the WEC, while CWR is a measure of efficiency obtained by normalizing CW with a characteristic device dimension D, typically the width normal to the wave propagation direction. These indicators allow for meaningful comparisons between technologies with very different scales and working principles. Babarit et al. [30] compared the performance of eight oscillating-body WECs across five representative sea states to explore the typical range of the CWR, reporting CWR values between 4% for small bottom-referenced heaving buoys and 70% for bottom-fixed oscillating flaps. More recently, point absorbers have shown remarkable adaptability to a wide variety of depths and wave climates, reaching CWR values up to 86% after optimization [31].

2.2. Threshold Latching Strategy

Many studies show that the maximum energy absorption achieved by a WEC occurs when the device and the incoming wave are in resonance; i.e., the natural frequency of the device matches the incoming wave frequency [9,21]. This condition brings a state of canceled impedance of the wave energy system. Operationally, control of the PTO mechanical parameters can help to tune the device frequency to the incoming wave. As discussed in Section 1, each strategy requires a certain degree of mechanical and electrical sophistication, often unfeasible or impractical for CFD simulations or real-site implementation. Therefore, if a continuous optimal strategy is theoretically ideal as it provides the maximization of absorbed energy, sub-optimal methods, such as phase controls, offer more realistic approaches.
In this application, the float device is essentially a linear mechanical oscillator, whose natural frequency depends on the spring coefficient of the proper and added mass of the body. Previous investigations of the WEC reference system identified the oscillator as relatively “light”, with a natural frequency of 1.19 Hz [18], whereas the tested waves are characterized by longer periods and thus lower frequencies (Table 3). Typically, ocean wave energy is concentrated in the frequency range 0.5 < ω < 0.9 rad/s [32]. As a result, the device tends to move “faster” with respect to the characteristic incoming waves, including the sea states analyzed in this study. Therefore, to reach optimum or sub-optimal conditions, it needs to be decelerated. Many studies have shown that a latching control is suitable for such cases as it tends to “slow down” the device, allowing wave forcing to “catch up” to the device. First developed by Norwegians Budal and Falnes [33], this strategy entails the blockage of the oscillating device during certain time intervals of its oscillating cycle so as to delay movement until the wave force and device velocity are closer to a resonance condition. A great advantage associated with the latching strategy is that, as a passive strategy, no energy needs to be delivered to the system while it is engaged, achievable by means of a mechanical brake or open–close valve on the PTO system. The locking of the device occurs when the velocity of the device vanishes, and the body is released at a certain time based on a predefined criterion. After the device is released, the PTO applies a constant damping coefficient that needs to be chosen in order to maximize energy absorption.
Several approaches can be used to implement the latching control. While all of them block the oscillator when its velocity is null, they differ by their release criterion. Up to date, a heuristic criterion for the device release has not been identified. When first proposed by [33], a reasonable approximate latching duration was suggested as half the difference between the device and wave periods. Two strategies discussed in [34] focus either on phase-matching the peaks of the excitation force and the oscillator velocity or on releasing the oscillator at the instant when the excitation force changes direction; both approaches rely on knowledge of the future excitation force. Another criterion proposed in [34] for oscillating water column (OWC) devices is the threshold unlatching strategy, which releases the device when the water surface elevation crosses a predetermined threshold. This control increases the capture width by a factor of 2.5 or more compared to the uncontrolled condition, achieving a capture width ratio (CWR) of approximately 20% [34].
This study investigates the potential of using the motion parameters of a single oscillating point absorber to define its release criterion. For this purpose, a modified version of the traditional latching control is considered, in which the float movement is significantly restricted but not entirely prevented, in contrast to conventional latching approaches. Consequently, the motion parameters of the float can be used to identify its control states. Based on this concept, a threshold latching strategy is developed and implemented in this study.
In order to choose a reference variable, float angle rotation and angular velocity, along with float submersion, are all considered as possible threshold variables. Float submersion is first excluded since it is not a simulation output and would require additional computational time and elaborations. Both rotational angle and angular velocity are well suited as reference motion parameters, but in the end, angular velocity is chosen as the threshold parameter because energy extraction is highly sensitive to it: dissipated power peaks correspond to angular velocity peaks.

2.3. Software Customization

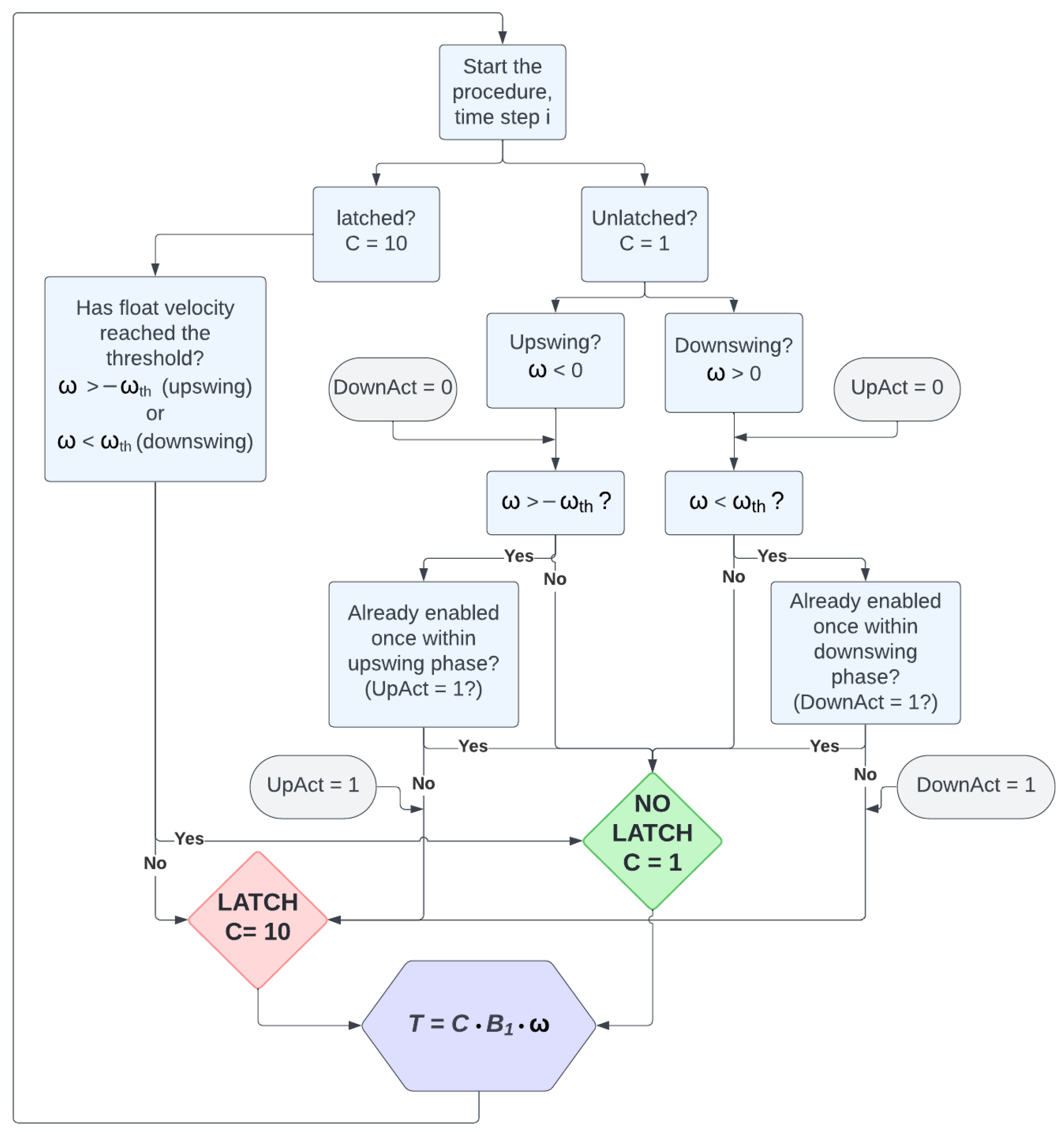
When the control strategy is introduced in the numerical model, the torsional spring representing the PTO must exhibit a nonlinear damping behavior that varies during the simulation according to the device motion. This is achieved in FLOW-3D (HYDRO) through the customization of a general-purpose internal subroutine written in Fortran, which updates the spring damping at each time step based on the instantaneous angular velocity. The resulting damping torque is computed by the customized subroutine as follows:
T d = C · B 1 · ω
where B1 is the set damping coefficient, ω is the angular velocity, and C is the latching enhancement coefficient, a newly introduced two-state variable used to simulate the on–off behavior of the control. C is initially set to 1 as the float motion is not restrained and as the PTO works at optimal constant damping. When angular velocity crosses the zero value, latching is activated and C is changed to 10, thereby increasing the damping tenfold and restraining the float. Higher values (e.g., 100) were considered, but preliminary results showed that excessively large damping would completely suppress float motion and thus is not compatible with the desired strategy. Once angular velocity passes a threshold velocity value ω t h , C is reset to 1, the device is released, and the latching phase is concluded. In the code, the control is implemented through several conditional statements. Once the customization procedure is complete, a CFD simulation can be run, choosing whether to use the original or the customized solver.
During the customization process, several alterations were required to the code to develop a stable PTO control, highlighting that this task is far from trivial. Initially, rotational angle and acceleration were used to identify the phases of the oscillation cycle; however, both approaches led to improper device motion. Moreover, updating the damping coefficient at each time step based on the instantaneous motion produced an unstable control. To overcome these numerical instabilities, a shift in the implementation strategy was necessary: rather than updating the latching coefficient at every time step according to the float’s motion, the coefficient is altered only when specific motion conditions are met, relying exclusively on angular velocity. A scheme of the implemented algorithm is shown in Figure 3.

2.4. Strategy Optimization

An optimization procedure is carried out under two monochromatic wave conditions to investigate the effectiveness of the latching control strategy in enhancing the float’s performance and to determine the threshold latching velocity that yields the maximum energy absorption. The optimization employs FLOW-3D (X) 2024R1, a tool specifically suited to identify optimal control parameters when the relationship between input and output variables cannot be expressed analytically. In the present study, the input parameter is the threshold angular velocity ω t h , which defines the activation of the latching mechanism, while the output is the harnessable energy E. The optimization relies on a surrogate model approach, a computationally inexpensive mathematical model that, once trained, can predict the function value of an arbitrary candidate solution [35]. In essence, the solver will look for the unknown analytical function that underlies the provided data, and this function will be used to identify the solution that satisfies the user-set goal. Literature results show that a surrogate model can reduce the number of expensive evaluations by 50–70% [35]. Figure 4 illustrates the customized workflow developed for the optimization of the threshold latching control, representative of a single simulation run within the surrogate model framework. The workflow is composed of a sequence of nodes, each performing a specific operation and communicating with subsequent nodes through well-defined inputs and outputs. Two control parameters, threshold angular velocity and the damping coefficient, are first assigned through two input nodes, which specify either an admissible range ( ω t h ) or a fixed value ( B 1 ). Although the damping coefficient is set as a constant input, it is internally recalculated within the customized solver during latching phases to apply the prescribed high-damping condition. The two control parameters are then passed to the CFD simulation node, which computes the hydrodynamic response of the float under the imposed latching strategy. Once the simulation is completed, a post-processing node extracts time-series quantities of interest, which are subsequently processed in a Python 3.10 executable node. The input nodes defining the control parameters are also linked directly to the executable script and used for computations. This script evaluates the phase-averaged rotational angle, angular velocity, damping torque, and dissipated power and produces structured CSV outputs. These data are then passed to a CSV reader node, and absorbed energy is finally computed in the last node as the integral of instantaneous dissipated power over the mean oscillation cycle. This scalar quantity constitutes the output of the simulation–evaluation chain and serves as the optimization objective. The workflow is run iteratively to identify the threshold velocity that maximizes harnessable energy while minimizing the number of computationally expensive simulations. Operationally, the optimization proceeds by performing multiple CFD simulations for different values of the threshold angular velocity: the first value is selected within the user-defined range, while subsequent values are chosen adaptively based on the energy extracted in previous simulations. The results are then used to update the surrogate model that represents the relationship between the threshold velocity and absorbed energy.
A similar workflow is defined for both waves, but different settings are employed. For each project input the user must define the allowable range that the solver will explore. The choice of the exploration range is crucial because the solver will try to find the solution only within this range. If the range is not appropriately chosen, the actual optimized solution may lie outside of the user-set range. The damping coefficient B 1 is set as a constant input and then varied within the customization between a minimum and a maximum value, based on the enhancement latching coefficient C. As for the threshold angular velocity ω t h , the exploration range is reasonably chosen based on preliminary simulations by considering the angular velocity trend over the mean oscillating cycle without latching control [−0.4 ÷ +0.3 rad/s]. Threshold velocity is defined as an absolute value and the chosen range is [0 ÷ +0.10 rad/s] for wave 1. Wave 2 has a higher wave power per unit width (19.0 W/m) compared to wave 1 (10.9 W/m), producing a higher motion response of the device. Hence, a larger threshold velocity range is chosen for the second optimization [0 ÷ +0.15 rad/s]. The range definition can be further justified with additional considerations: the latching control implemented imposes a damping coefficient ten times higher than the optimal value, resulting in significantly lower angular velocities during the latching time. If the float velocity does not reach the threshold, latching control is applied to the entire oscillation cycle, producing lower energy absorption with respect to the no-control condition. Thus, a possible boundary to latching control is the velocity peak reached by the float when this condition occurs. However, since float response under latching control can influence such boundaries, threshold velocity ranges are chosen to be reasonably broader to explore the sensitivity of the control variable on the float-only system motion response. Since the optimization goal is to identify a threshold velocity that maximizes the energy absorbed by the float system, a maximization objective is set for energy output.

3. Results and Discussion

In this section, the results of the optimization procedure conducted for two regular wave regimes are presented. First, the optimal control solutions for both cases are analyzed, followed by a discussion of the strategy’s applicability based on all simulations performed.

3.1. Optimized Control

The optimization procedure leads to a clear improvement in system performance for both waves. Table 4 reports the results of the optimized control for wave 1 and wave 2. Energy absorption increases by 23.3% for wave 1 and by 19.1% for wave 2, accompanied by corresponding enhancements in the capture width (CW) and capture width ratio (CWR). The only parameter that decreases is the capacity factor (CF), which reflects the larger disparity between the maximum power peaks and the average extracted power resulting from the higher velocities reached under optimized control. It should be noted that this increased power variability over the oscillation cycle may pose challenges for the tertiary conversion stage, where the PTO output must be converted into usable electrical power.
A graphical representation of the float motion for wave 1 is reported in Figure 5; during the oscillation cycle, the latching phases can be easily identified: float motion is restricted, leading to less steep behavior in both the rotational angle and the angular velocity (top left and top right). Once the float velocity has reached the threshold value, the float is released and reaches higher velocities, damping torques, and dissipated power. Note that the complete blockage of the device would not allow the definition of a motion-based strategy and that the disengagement of latching produces a discontinuity in the above-mentioned variables. Furthermore, velocity peaks have shifted, more noticeably in the down-swing phase, and this shift allows the device to move closer to a resonant condition, where device velocity and wave forcing are in phase. This is the mechanism behind latching control, a phase control strategy that restrains the device until the device can receive a higher drive. The comparison between no control and optimized control for wave 2 is reported in Figure 6. The different improvements observed for wave 1 and wave 2 may stem from the intrinsic properties of the waves themselves, particularly in terms of wave power, period, and amplitude. In this regard, wave 2, with its longer period (T = 1.68 s), may require a longer effective latching duration than the one identified through optimization in order to further reduce the phase mismatch between the device motion and the incoming wave. At the same time, the proposed strategy inherently limits the maximum admissible delay, as it is constrained by the peak angular velocity attainable under latching conditions. This ensures that the control remains fully defined through motion-based quantities alone, while still enabling improved energy capture.
The optimization performed on two different wave regimes yields consistent results. Specifically, the optimal threshold velocity, 0.053 rad/s for wave 1 and 0.061 rad/s for wave 2, represents for both waves 11% of the maximum angular velocity reached under optimal latching conditions. Moreover, the optimal threshold velocity represents, respectively, 12% and 13% of the maximum angular velocity reached under no-control conditions, representing a possible rule of thumb for subsequent regular wave regimes, applicable in the following way: the motion response of the system is initially detected by a suitable monitoring system, and a tentative threshold velocity can be set based on the optimization performed for similar wave regimes, considering that the threshold velocity increases as the wave power per unit width increases, which translates to higher oscillation amplitudes and higher angular velocities. Nonetheless, further investigations across additional regular and irregular wave regimes will be essential to evaluate whether this trend holds more generally and to refine the proposed guideline for broader applicability.
For wave 1, the up-swing and down-swing phases have a different duration (0.64 s and 0.81 s) due to higher forces applied to the float in the up-swing phases (buoyancy force contributes to float thrust); thus, latching phases represent, respectively, 11% and 14% of the entire duration of an oscillating cycle. Similar results are observed for wave 2. Future work should investigate the potential performance benefits of adopting different latching durations for the two phases.
A comparison between wave forcing and angular velocity reveals the benefits of the strategy. For a heaving body with very small dimensions compared to wavelength, such as the current WEC system, wave force is approximately in phase with wave elevation at the device location [33]; thus wave elevation at the device location as a function of time is a good indication of wave force. Figure 7 depicts, in the case of wave 1, the angular velocity as a function of time in the initial no-latching condition and with the optimized latching control, together with the water surface elevation at the device location, representing the trend of the wave forcing. A similar trend is observed for wave 2.
Note that in this graphical representation, negative angular velocity corresponds to the down-swing phase (clockwise rotation). Now, the maximum clockwise rotation corresponds to the minimum rotational angle and minimum water surface elevation. For instance, the optimized latching control produces a phase shift in the angular velocity peaks, moving closer to being in phase with the wave forcing. This is particularly evident during the down-swing phase, characterized by negative velocity values, as they are more out of phase with respect to the up-swing phase in the case of no applied latching. Furthermore, one can notice that in the case of no latching, the system motion seems to be close to a resonant condition. This is possible because float PTO is set to an optimal constant value under a resistive load strategy. However, the latching strategy not only improves the resonant condition but produces higher velocity peaks, resulting in higher energy production.

3.2. Sensitivity of Threshold Velocity

By analyzing the results of all simulations, the optimization procedure enables both the determination of the optimal latching control and the assessment of the float’s performance in response to variations in the threshold velocity.
In Figure 8, the ratio of energy r, defined as the energy output over the energy in the baseline case where no control is applied ( r = E / E r e f ), is represented as a function of the simulation input threshold velocity. For both waves, the sensitivity to the threshold velocity of control efficiency can be observed: the control strategy produces an increase in absorbed energy, reaching a maximum and thereby identifying the optimized control. Then, it decreases rapidly, reaching values of energy below those of the no-control condition. As a matter of fact, for high threshold velocities, unreachable by the system, the device remains latched and a high damping coefficient is applied to the entire oscillation cycle. The analysis reveals a clear operational window for the threshold velocity. Exceeding its upper bound leads to a rapid decrease in extracted energy due to over-damping. A slightly lower and safer threshold therefore helps ensure that the device remains within this window.
Additional insights can be gained by examining the instantaneous dissipated power over the mean oscillation cycle for all simulations performed for wave 2, as illustrated in Figure 9. Each curve corresponds to a simulation carried out with a different threshold velocity explored by the optimization solver. In this figure, the up-swing phase corresponds to the segment between the first two zero-power points, where the velocity is zero at the oscillation extremes, while the down-swing phase corresponds to the subsequent segment. Simulation number 8 is highlighted in orange and corresponds to a threshold velocity equal to zero, meaning no latching control is applied. As the threshold velocity increases, the latching period, power peaks, and relative phase shifts increase. The optimal control corresponds to simulation n. 13. Two specific simulations are particularly interesting cases: simulation n. 2 and simulation n. 14, highlighted, respectively, in pink and purple in Figure 9, correspond to threshold velocities above the optimal value ( ω t h ( 2 ) = 0.071 rad/s and ω t h ( 14 ) = 0.065 rad/s). With simulation number 2, the float is released in the up-swing phase but not in the down-swing phase, whereas with simulation number 14 the float is released in both phases. However, once released, the device reaches lower power peaks with respect to the no-control condition (simulation number 8) in both simulations. One possible explanation is that the float attains lower overall velocities due to the increased constraints imposed on the system. In the case of simulation 14, the device reaches the set threshold velocity at a delayed stage. Thus, velocity and wave forcing are significantly out of phase. On the other hand, in simulation 2, the latching phase dominates the down-swing phase, significantly restraining device motion in terms of rotational angle. As a result, in the following cycle, the device, even if released, has a lower potential energy to convert into kinetic energy, resulting in a lower power peak during the up-swing phase.
This analysis shows that the device performance is highly sensitive to the threshold velocity, as the ratio of extracted energy rapidly decreases beyond the optimal value (Figure 8) due to excessive damping of the system. This behavior suggests that operating at a slightly lower and therefore safer threshold may be advisable. It further indicates that the control algorithm should include a safety routine that identifies over-damping and promptly releases the device so as to prevent any loss of performance.

4. Conclusions

This work investigated a passive, non-predictive, motion-based latching control strategy for an oscillating point absorber WEC within a fully nonlinear CFD framework. The proposed approach is thus particularly suited for practical implementation and CFD-based assessment. The control strategy is implemented in FLOW-3D (HYDRO) through a customized torsional spring model, where a two-state latching coefficient modulates the PTO damping as a function of the float angular velocity. A surrogate model optimization is then carried out for two monochromatic wave conditions to calibrate the control parameter, the threshold angular velocity that maximizes the energy absorbed by the PTO. The main quantitative outcomes can be summarized as follows:
  • The optimized threshold-velocity latching control increases the absorbed energy by approximately 23% for wave 1 and 19% for wave 2, compared with the baseline constant damping case.
  • The control enhances phase alignment between the float angular velocity and the incident wave forcing, especially during the down-swing phase, and leads to higher velocity, torque, and power peaks.
  • The optimization results also show that the strategy is highly sensitive to the choice of the threshold angular velocity. An operational window can be identified in which the latching control yields higher efficiency than the uncontrolled case, with a well-defined optimum beyond which the system becomes over-damped and the absorbed energy rapidly declines.
  • For both waves, the optimal threshold velocity is of the order of 11% of the maximum angular velocity under optimal control and about 12–13% of the maximum angular velocity under no control, suggesting a possible rule of thumb for similar regular wave regimes. This guideline could be used to define initial controller settings based on monitored device motion, with subsequent refinement within the identified operational window.
At the same time, the present study has several limitations. First, the analysis is restricted to two regular wave conditions; irregular and directional sea states are not yet considered. Second, the latching law is purely motion-based and tuned via numerical optimization and has not yet been validated experimentally. Third, the current algorithm exhibits a rapid efficiency decrease beyond the optimal value due to excessive damping of the system. This behavior suggests that operating at a slightly lower and therefore safer threshold may be advisable and further indicates that the control algorithm should include a safety routine that detects over-damping and promptly releases the device in order to prevent prolonged latching and the associated loss of performance.
Despite these limitations, this study demonstrates that a simple, motion-driven latching strategy can be effectively implemented in a CFD environment and can deliver energy gains of the order of 20% under realistic nearshore conditions.
Future developments will focus on extending the analysis to a broader set of regular and irregular sea states, refining the empirical trends for the optimal threshold velocity, and introducing safety routines to avoid excessive latching when the control operates near or beyond its admissible window. The proposed strategy will also be explored for other WEC concepts, such as multi-body systems, and in combination with unlatching or hybrid control schemes. Ultimately, coupling the present motion-based control with more detailed PTO and electrical models will be essential to assess system-level performance and to support the design of implementable control solutions for wave energy converters.

Author Contributions

S.G.: methodology, data curation, formal analysis, investigation, software, validation, visualization, writing—original draft, and writing—review and editing. S.M.: conceptualization, methodology, validation, supervision, project administration, and writing—review and editing. All authors have read and agreed to the published version of the manuscript.

Funding

This research received no external funding.

Data Availability Statement

The raw data supporting the conclusions of this article will be made available by the authors on request.

Acknowledgments

The authors gratefully acknowledge Flow Science Mediterranea for providing technical assistance and support with the software utilized in this research.

Conflicts of Interest

The authors declare that they have no known competing financial interests or personal relationships that could have appeared to influence the work reported in this paper.

Abbreviations

The following abbreviations are used in this manuscript:
WECWave Energy Converter
PTOPower Take-Off
PAPoint Absorber
RLResistive Loading
CFCapacity Factor
CWCapture Width
CWRCapture Width Ratio

References

  1. Shadmani, A.; Nikoo, M.R.; Gandomi, A.H.; Wang, R.Q.; Golparvar, B. A review of machine learning and deep learning applications in wave energy forecasting and WEC optimization. Energy Strategy Rev. 2023, 49, 101180. [Google Scholar] [CrossRef]
  2. Wang, H.; Sun, J.; Xi, Z.; Dai, S.; Xing, F.; Xu, M. Recent Progress on Built-in Wave Energy Converters: A Review. J. Mar. Sci. Eng. 2024, 12, 1176. [Google Scholar] [CrossRef]
  3. Barua, A.; Rasel, M.S. Advances and challenges in ocean wave energy harvesting. Sustain. Energy Technol. Assess. 2024, 61, 103599. [Google Scholar] [CrossRef]
  4. Reimann, L.; Toimil, A.; Nicholls, R.J. Population living near the coast and its exposure to coastal hazards. Camb. Prism. Coast. Futur. 2023, 1, e7. [Google Scholar] [CrossRef]
  5. López, I.; Andreu, J.; Ceballos, S.; Martínez de Alegría, I.; Kortabarria, I. Review of wave energy technologies and the necessary power-equipment. Renew. Sustain. Energy Rev. 2013, 27, 413–434. [Google Scholar] [CrossRef]
  6. Sheng, W. Wave energy conversion and hydrodynamics modelling technologies: A review. Renew. Sustain. Energy Rev. 2019, 109, 482–498. [Google Scholar] [CrossRef]
  7. Curto, D.; Franzitta, V.; Guercio, A. Sea Wave Energy. A Review of the Current Technologies and Perspectives. Energies 2021, 14, 6604. [Google Scholar] [CrossRef]
  8. Golbaz, D.; Asadi, R.; Amini, E.; Mehdipour, H.; Nasiri, M.; Etaati, B.; Naeeni, S.T.O.; Neshat, M.; Mirjalili, S.; Gandomi, A.H. Layout and design optimization of ocean wave energy converters: A scoping review of state-of-the-art canonical, hybrid, cooperative, and combinatorial optimization methods. Energy Rep. 2022, 8, 15446–15479. [Google Scholar] [CrossRef]
  9. Faedo, N.; Olaya, S.; Ringwood, J.V. Optimal control, MPC and MPC-like algorithms for wave energy systems: An overview. IFAC J. Syst. Control 2017, 1, 37–56. [Google Scholar] [CrossRef]
  10. Wang, L.; Isberg, J.; Tedeschi, E. Review of control strategies for wave energy conversion systems and their validation: The wave-to-wire approach. Renew. Sustain. Energy Rev. 2018, 81, 366–379. [Google Scholar] [CrossRef]
  11. Maria-Arenas, A.; Garrido, A.J.; Rusu, E.; Garrido, I. Control Strategies Applied to Wave Energy Converters: State of the Art. Energies 2019, 12, 3115. [Google Scholar] [CrossRef]
  12. Rodríguez, C.A.; Rosa-Santos, P.; Taveira-Pinto, F. Assessment of damping coefficients of power take-off systems of wave energy converters: A hybrid approach. Energy 2019, 169, 1022–1038. [Google Scholar] [CrossRef]
  13. Wu, J.; Yao, Y.; Zhou, L.; Göteman, M. Real-time latching control strategies for the solo Duck wave energy converter in irregular waves. Appl. Energy 2018, 222, 717–728. [Google Scholar] [CrossRef]
  14. Garcia-Rosa, P.B.; Fosso, O.B.; Molinas, M. Switching sequences for non-predictive declutching control of wave energy converters. IFAC-PapersOnLine 2020, 53, 12295–12300. [Google Scholar] [CrossRef]
  15. Windt, C.; Faedo, N.; Penalba, M.; Dias, F.; Ringwood, J.V. Reactive control of wave energy devices—The modelling paradox. Appl. Ocean Res. 2021, 109, 102574. [Google Scholar] [CrossRef]
  16. Negri, M.; Malavasi, S. Wave Energy Harnessing in Shallow Water through Oscillating Bodies. Energies 2018, 11, 2730. [Google Scholar] [CrossRef]
  17. Marchesi, E.; Negri, M.; Malavasi, S. Development and analysis of a numerical model for a two-oscillating-body wave energy converter in shallow water. Ocean Eng. 2020, 214, 107765. [Google Scholar] [CrossRef]
  18. Negri, M.; Malavasi, S. Laboratory testing of a combined heaving-surging wave energy converter for the nearshore zone. Ocean Eng. 2022, 244, 110421. [Google Scholar] [CrossRef]
  19. Sergiienko, N.Y.; Cazzolato, B.S.; Ding, B.; Hardy, P.; Arjomandi, M. Performance comparison of the floating and fully submerged quasi-point absorber wave energy converters. Renew. Energy 2017, 108, 425–437. [Google Scholar] [CrossRef]
  20. Sabrina, G.; Cesaratto, M.; Malavasi, S. Enhancing Wave Energy Conversion Through Fluid-Dynamic PTO Control Optimization. In Proceedings of the XXXIX Convegno Nazionale di Idraulica e Costruzioni Idrauliche (IDRA24), Parma, Italy, 15–18 September 2024. [Google Scholar]
  21. Hals, J.; Falnes, J.; Moan, T. A comparison of selected strategies for adaptive control of wave energy converters. J. Offshore Mech. Arct. Eng. 2011, 133, 031101. [Google Scholar] [CrossRef]
  22. Ahamed, R.; McKee, K.; Howard, I. Advancements of wave energy converters based on power take off (PTO) systems: A review. Ocean Eng. 2020, 204, 107248. [Google Scholar] [CrossRef]
  23. António, A.F. Modelling and control of oscillating-body wave energy converters with hydraulic power take-off and gas accumulator. Ocean Eng. 2007, 34, 2021–2032. [Google Scholar] [CrossRef]
  24. Sheng, W.; Alcorn, R.; Lewis, A. On improving wave energy conversion, part II: Development of latching control technologies. Renew. Energy 2015, 75, 935–944. [Google Scholar] [CrossRef]
  25. Giorgi, G.; Ringwood, J.V. Implementation of latching control in a numerical wave tank with regular waves. J. Ocean Eng. Mar. Energy 2016, 2, 211–226. [Google Scholar] [CrossRef]
  26. Davidson, J.; Windt, C.; Giorgi, G.; Genest, R.; Ringwood, J. Evaluation of Energy Maximising Control Systems for Wave Energy Converters Using OpenFOAM. In OpenFOAM—Selected Papers of the 11th Workshop; Springer: Berlin/Heidelberg, Germany, 2019; pp. 157–171. [Google Scholar] [CrossRef]
  27. Liu, Y.; Zou, S.; Ganti, V.T.; Veeramalla, M.; Wang, Z.; Zhou, K. A domain-adaptive deep learning-empowered integrative framework for condition monitoring of the underwater mooring system under unseen wave conditions. Ocean Eng. 2026, 344, 123664. [Google Scholar] [CrossRef]
  28. Negri, M. Modeling of a Two-Oscillating-Body Wave Energy Converter for Shallow Water. Ph.D. Thesis, Politecnico di Milano, Milan, Italy, 2016. [Google Scholar]
  29. Foteinis, S. Wave energy converters in low energy seas: Current state and opportunities. Renew. Sustain. Energy Rev. 2022, 162, 112448. [Google Scholar] [CrossRef]
  30. Babarit, A.; Hals, J.; Muliawan, M.J.; Kurniawan, A.; Moan, T.; Krokstad, J. Numerical benchmarking study of a selection of wave energy converters. Renew. Energy 2012, 41, 44–63. [Google Scholar] [CrossRef]
  31. Arrosyid, W.A.; Sari, W.R.; Waskito, K.T.; Yanuar; Utama, I.K.A.P.; Soesanto, Q.M.B.; Bramantya, A.; Nugroho, B. Recent advancements in wave energy converter technologies: A comprehensive review on design and performance optimization. Ocean Eng. 2025, 340, 122328. [Google Scholar] [CrossRef]
  32. Falcão, A.F.O. Phase control through load control of oscillating-body wave energy converters with hydraulic PTO system. Ocean Eng. 2008, 35, 358–366. [Google Scholar] [CrossRef]
  33. Budal, K.; Falnes, J. Optimum Operation of Improved Wave-Power Converter. Mar. Sci. Commun. 1977, 3, 133–150. [Google Scholar]
  34. Lopes, M.F.; Hals, J.; Gomes, R.P.; Moan, T.; Gato, L.M.; Falcão, A.F.O. Experimental and numerical investigation of non-predictive phase-control strategies for a point-absorbing wave energy converter. Ocean Eng. 2009, 36, 386–402. [Google Scholar] [CrossRef]
  35. Ahrari, A.; Verstraete, D. Online model tuning in surrogate-assisted optimization—An effective approach considering the cost–benefit tradeoff. Swarm Evol. Comput. 2023, 82, 101357. [Google Scholar] [CrossRef]
Figure 1. WEC mechanical scheme [17].
Figure 1. WEC mechanical scheme [17].
Energies 18 06387 g001
Figure 2. Representation of the computational domain highlighting the different mesh regions.
Figure 2. Representation of the computational domain highlighting the different mesh regions.
Energies 18 06387 g002
Figure 3. Control decision diagram of customized solver.
Figure 3. Control decision diagram of customized solver.
Energies 18 06387 g003
Figure 4. Workflow implemented for the optimization.
Figure 4. Workflow implemented for the optimization.
Energies 18 06387 g004
Figure 5. Wave 1, optimized latching control—comparison between no control and optimized control.
Figure 5. Wave 1, optimized latching control—comparison between no control and optimized control.
Energies 18 06387 g005
Figure 6. Wave 2, optimized latching control—comparison between no control and optimized control.
Figure 6. Wave 2, optimized latching control—comparison between no control and optimized control.
Energies 18 06387 g006
Figure 7. Wave 1: resonance condition between the water surface elevation (indicative of wave forcing) and the float angular velocity, with and without latching control.
Figure 7. Wave 1: resonance condition between the water surface elevation (indicative of wave forcing) and the float angular velocity, with and without latching control.
Energies 18 06387 g007
Figure 8. Ratio of energy versus threshold velocity.
Figure 8. Ratio of energy versus threshold velocity.
Energies 18 06387 g008
Figure 9. Wave 2, instantaneous dissipated power over the mean oscillation cycle.
Figure 9. Wave 2, instantaneous dissipated power over the mean oscillation cycle.
Energies 18 06387 g009
Table 1. Summary of PTO control strategies for wave energy converters.
Table 1. Summary of PTO control strategies for wave energy converters.
StrategyKey IdeaProsCons
Resistive Loading [12]Constant PTO damping.Simple implementation; wave forecasting not required.Low efficiency; poor performance in irregular seas.
Latching/Unlatching [13]Temporary locking and release of the device.No reactive power; wave forecasting not required.Fast switching required; sub-optimal control.
Clutching/Declutching [14]Temporary decoupling and recoupling of the PTO.No reactive power; wave forecasting not required.Fast switching required; sub-optimal control.
Model Predictive Control (MPC) [11]Near-future wave prediction and selection of PTO force that maximizes short-horizon energy.Near-optimal energy capture; handles constraints.Requires wave forecasting; high computational cost.
Reactive Control [15]PTO forces shaped to achieve complex-conjugate control.High theoretical efficiency;Requires wave forecasting; requires reactive power; high computational cost.
Table 2. WEC characteristics.
Table 2. WEC characteristics.
Dimension[m]
OA0.400
AA0.150
Float diameter D0.204
Float height h f 0.137
Float draft d f 0.060
Table 3. Tested wave properties.
Table 3. Tested wave properties.
Property [Unit]Wave 1Wave 2
Water depth h [m]0.480.48
Wave height H [mm]80.8100.6
Wavelength L [m]2.673.23
Period T [s]1.451.68
Wave power P [W/m]10.919.0
Table 4. Float performance with optimal latching control for wave 1 and wave 2.
Table 4. Float performance with optimal latching control for wave 1 and wave 2.
Wave 1
OptNo Control Δ [%]
E [J]0.730.5923
CF [-]0.350.40−12
CW [m]0.050.0423
CWR [-]0.220.1823
P o u t [W]0.500.4123
ω m a x [rad/s]0.490.4119
T m a x [Nm]3.172.4728
P m a x [W]1.431.0241
Wave 2
OptNo Control Δ [%]
E [J]1.110.9319
CF [-]0.330.36−8
CW [m]0.030.0319
CWR [-]0.170.1419
P o u t [W]0.660.5519
ω m a x [rad/s]0.490.4119
T m a x [Nm]0.580.5114
P m a x [W]1.991.5429
Disclaimer/Publisher’s Note: The statements, opinions and data contained in all publications are solely those of the individual author(s) and contributor(s) and not of MDPI and/or the editor(s). MDPI and/or the editor(s) disclaim responsibility for any injury to people or property resulting from any ideas, methods, instructions or products referred to in the content.

Share and Cite

MDPI and ACS Style

Galbo, S.; Malavasi, S. Numerical Simulations of a Motion-Based Latching Control Strategy for Enhanced Wave Energy Conversion in a Point Absorber. Energies 2025, 18, 6387. https://doi.org/10.3390/en18246387

AMA Style

Galbo S, Malavasi S. Numerical Simulations of a Motion-Based Latching Control Strategy for Enhanced Wave Energy Conversion in a Point Absorber. Energies. 2025; 18(24):6387. https://doi.org/10.3390/en18246387

Chicago/Turabian Style

Galbo, Sabrina, and Stefano Malavasi. 2025. "Numerical Simulations of a Motion-Based Latching Control Strategy for Enhanced Wave Energy Conversion in a Point Absorber" Energies 18, no. 24: 6387. https://doi.org/10.3390/en18246387

APA Style

Galbo, S., & Malavasi, S. (2025). Numerical Simulations of a Motion-Based Latching Control Strategy for Enhanced Wave Energy Conversion in a Point Absorber. Energies, 18(24), 6387. https://doi.org/10.3390/en18246387

Note that from the first issue of 2016, this journal uses article numbers instead of page numbers. See further details here.

Article Metrics

Back to TopTop