Methodology for Assessing the Technical Potential of Solar Energy Based on Artificial Intelligence Technologies and Simulation-Modeling Tools
Abstract
1. Introduction
2. Main Approaches for Assessing the Theoretical Potential of RES
- Integration of separate conversion technology [30]—applied to provide energy to isolated areas and private energy consumers, for which the following types of energy can be used:
- ∘
- Solar photovoltaic systems, which are the most affordable and easy to implement, but are not able to generate energy during dark hours [31];
- ∘
- Systems based on wind energy [32];
- ∘
- Systems based on biogas/biomass gasifier, the application of which show high efficiency in remote forest and agricultural areas [33];
- ∘
- Micro-hydro power (MHP) systems, which are best suited for remote mountainous areas with many small rivers and streams [34].
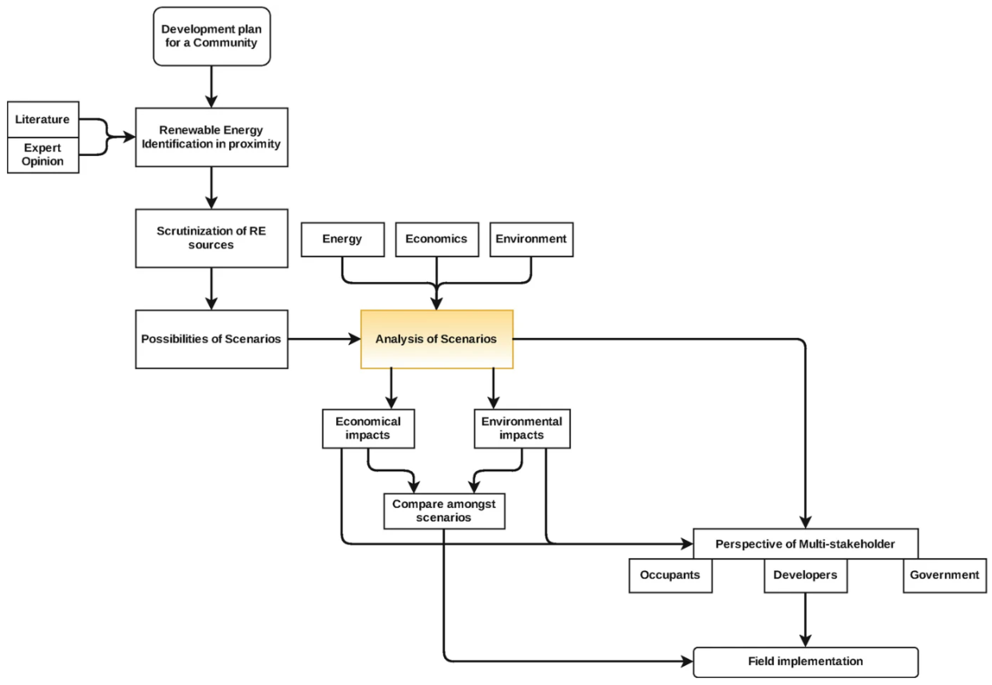
- Realization of an aggregated integration technology, which involves the use of multiple sources of “green energy”, which allows us to achieve greater sustainability of the energy system with a large volume of coverage of potential demand. As a result, the concept of Integrated Renewable Energy System (IRES) [35,36] was developed, which is the most suitable for off-grid energy generation from RES, an example of which is presented in Figure 4.
- Geographical, such as latitude and longitude, altitude and albedo;
- Geometric, which takes into account the position of the transforming elements in space;
- Physical parameters, which take into account factors such as dust and dispersion of air molecules;
- Meteorological parameters such as temperature, precipitation, humidity, cloud cover, etc.
3. Assessment of Technical Potential of RES
- Theoretical potential—this is the simplest potential, for the assessment of which only natural and climatic factors are taken into account;
- Geographical potential is the second highest level in this list, which depends on the constraints of geographical areas (i.e., land use);
- Technical potential is obtained through geographical potential, which is limited by conversion efficiency (technical constraints);
- Techno-economic potential is obtained through technologies that are technically feasible and economical;
- Economic potential is technical potential in terms of economic competitiveness;
- Market potential is the total amount of renewable energy that applies to the market, taking into account energy demand, costs and government incentives for renewable energy and barriers.
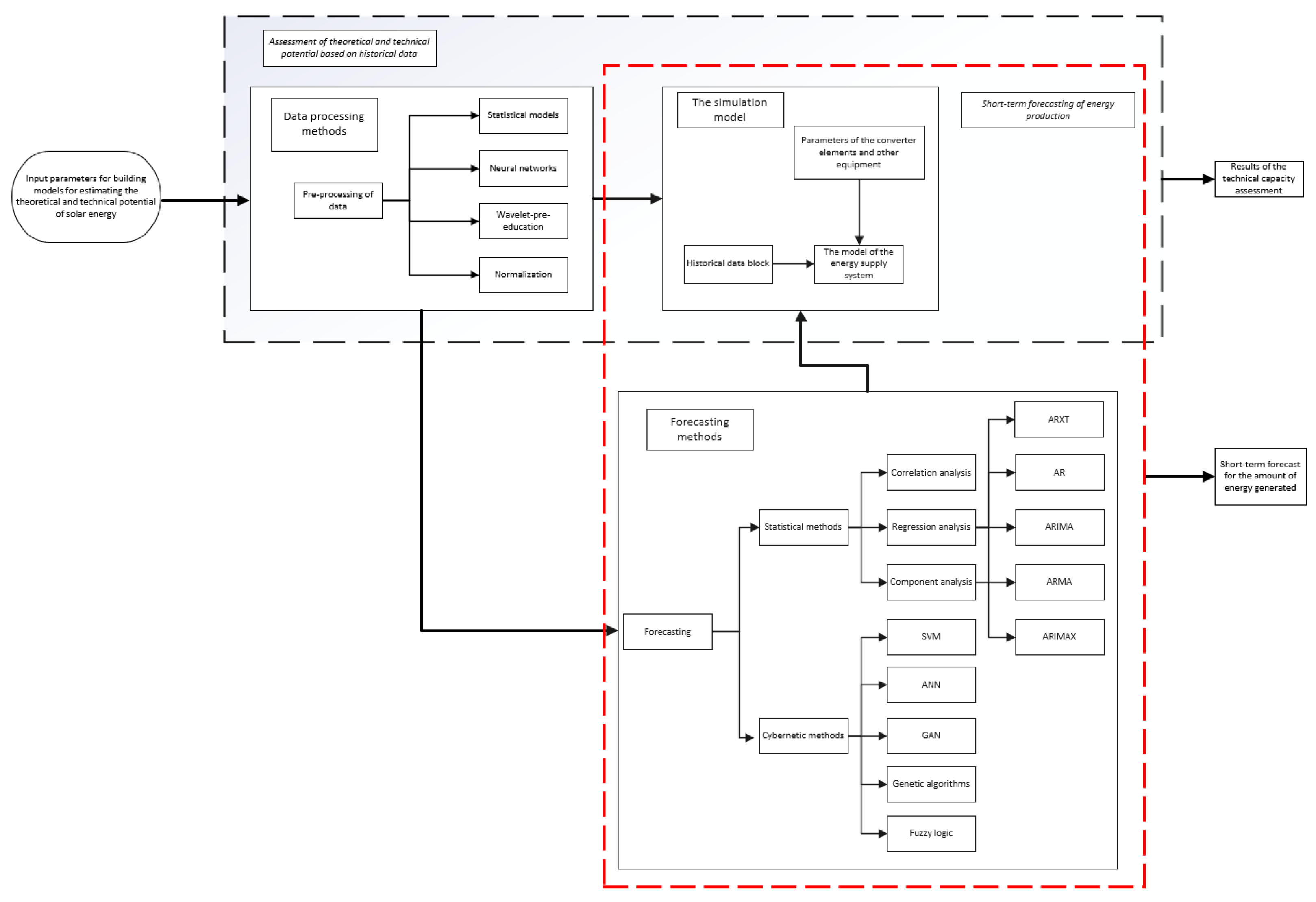
4. Use of Simulation-Modeling Tools for RES Assessment
5. Forecasting the Technical Potential of Solar Energy Based on Data from an Intelligent Model
6. Conclusions
Author Contributions
Funding
Data Availability Statement
Conflicts of Interest
References
- Ozili, P.K.; Ozen, E. Global energy crisis: Impact on the global economy. In The Impact of Climate Change and Sustainability Standards on the Insurance Market; Wiley: Hoboken, NJ, USA, 2023; pp. 439–454. [Google Scholar]
- Gajdzik, B.; Wolniak, R.; Nagaj, R.; Žuromskaitė-Nagaj, B.; Grebski, W.W. The Influence of the Global Energy Crisis on Energy Efficiency: A Comprehensive Analysis. Energies 2024, 17, 947. [Google Scholar] [CrossRef]
- Bompard, E.; Ribeiro Serrenho, T.; Bertoldi, P. Improving Energy Efficiency in Electricity Networks; Publications Office of the European Union: Luxembourg, 2020; ISBN 978-92-76-22402-0. [Google Scholar]
- du Can, S.D.L.R.; Letschert, V.; Agarwal, S.; Park, W.Y.; Kaggwa, U. Energy efficiency improves energy access affordability. Energy Sustain. Dev. 2022, 70, 560–568. [Google Scholar] [CrossRef]
- Owusu, P.A.; Asumadu-Sarkodie, S. A review of renewable energy sources, sustainability issues and climate change mitigation. Cogent Eng. 2016, 3, 1167990. [Google Scholar] [CrossRef]
- IEA; IRENA; UNSD; World Bank; WHO. Tracking SDG 7: The Energy Progress Report. World Bank: Washington, DC, USA, 2023; Available online: https://data.worldbank.org/indicator/EG.ELC.ACCS.ZS (accessed on 29 September 2024).
- Skare, M.; Porada-Rochoń, M. Financial and economic development link in transitional economies: A spectral Granger causality analysis 1991–2017. Oeconomia Copernic. 2019, 10, 7–35. [Google Scholar] [CrossRef]
- Jankiewicz, M.; Pietrzak, M.B. Assessment of trends in the share of expenditure on services and food in the Visegrad Group member states. Int. J. Bus. Soc. 2020, 21, 977–996. [Google Scholar] [CrossRef]
- Piekut, M. Patterns of energy consumption in Polish one-person households. Energies 2020, 13, 5699. [Google Scholar] [CrossRef]
- Safa, H. The impact of energy on global economy. Int. J. Energy Econ. Policy 2017, 7, 287–295. [Google Scholar]
- Chen, G.Q.; Wu, X.D.; Guo, J.; Meng, J.; Li, C. Global overview for energy use of the world economy: Household-consumption-based accounting based on the world input-output database (WIOD). Energy Econ. 2019, 81, 835–847. [Google Scholar] [CrossRef]
- Islam, M.M.; Hasanuzzaman, M.; Pandey, A.K.; Rahim, N.A. Modern energy conversion technologies. In Energy for Sustainable Development; Academic Press: Cambridge, MA, USA, 2020; pp. 19–39. [Google Scholar]
- Buchatskiy, P.Y.; Teploukhov, S.V.; Onishchenko, S.V.; Lisov, D.N. Program Module for Locating Charging Stations for Electric Light Vehicles in a Settlement. In Proceedings of the 2024 International Conference on Information Processes and Systems Development and Quality Assurance (IPS), Saint Petersburg, Russia, 19 March 2024; IEEE: Piscataway, NJ, USA, 2024; pp. 12–16. [Google Scholar]
- Teploukhov, S.V.; Lisov, D.N.; Buchatskiy, P.Y.; Bychkov, T.Y.; Onishchenko, S.V. Development of the Module of Charging Stations Placement for Electric Transport Based on Genetic Algorithm. In Proceedings of the 2024 XXVII International Conference on Soft Computing and Measurements (SCM), Saint Petersburg, Russia, 22–24 May 2024; pp. 123–126. [Google Scholar] [CrossRef]
- Maka, A.O.; Alabid, J.M. Solar energy technology and its roles in sustainable development. Clean Energy 2022, 6, 476–483. [Google Scholar] [CrossRef]
- Roga, S.; Bardhan, S.; Kumar, Y.; Dubey, S.K. Recent technology and challenges of wind energy generation: A review. Sustain. Energy Technol. Assess. 2022, 52, 102239. [Google Scholar] [CrossRef]
- Shetty, C.; Priyam, A. A review on tidal energy technologies. Mater. Today Proc. 2022, 56, 2774–2779. [Google Scholar] [CrossRef]
- Singh, S.; Sarkar, P.; Dutta, K. Chapter 23—Bioenergy: An overview of bioenergy as a sustainable and renewable source of energy. In Bioprospecting of Microbial Diversity; Verma, P., Shah, M.P., Eds.; Elsevier: Amsterdam, The Netherlands, 2022; pp. 483–502. [Google Scholar]
- Liszka, D.; Krzemianowski, Z.; Węgiel, T.; Borkowski, D.; Polniak, A.; Wawrzykowski, K.; Cebula, A. Alternative Solutions for Small Hydropower Plants. Energies 2022, 15, 1275. [Google Scholar] [CrossRef]
- Alcayde, A.G.; Montoya, F.; Baños, R.; Perea-Moreno, A.-J.; Manzano-Agugliaro, F. Analysis of Research Topics and Scientific Collaborations in Renewable Energy Using Community Detection. Sustainability 2018, 10, 4510. [Google Scholar] [CrossRef]
- Wang, Q.; Huang, R.; Li, R. Renewable energy and sustainable development goals: Insights from latent dirichlet allocation thematic and bibliometric analysis. Sustain. Dev. 2024, 32, 6339–6359. [Google Scholar] [CrossRef]
- Seminario-Córdova, R.; Rojas-Ortega, R. Renewable Energy Sources and Energy Production: A Bibliometric Analysis of the Last Five Years. Sustainability 2023, 15, 10499. [Google Scholar] [CrossRef]
- Busch, S.; Kasdorp, R.; Koolen, D.; Mercier, A.; Spooner, M. The Development of Renewable Energy in the Electricity Market; European Commission Discussion; European Commission: Brussels, Belgium, 2023; p. 187. [Google Scholar]
- IEA. Tracking SDG7: The Energy Progress Report. 2024. Available online: https://www.iea.org/reports/tracking-sdg7-the-energy-progress-report-2024 (accessed on 19 September 2024).
- Verzijlbergh, R.A.; De Vries, L.J.; Dijkema, G.P.J.; Herder, P.M. Institutional challenges caused by the integration of renewable energy sources in the European electricity sector. Renew. Sustain. Energy Rev. 2017, 75, 660–667. [Google Scholar] [CrossRef]
- Elistratov, V.V.; Denisov, R.S. Optimization of Hybrid Systems Operating Modes Based on Renewable Energy. In Proceedings of the 2019 16th Conference on Electrical Machines, Drives and Power Systems (ELMA), Varna, Bulgaria, 6–8 June 2019; pp. 1–4. [Google Scholar]
- Ganesh, V.; Senthilmurugan, S.; Ananthanarayanan, R.; Srinivasan, S.S.; Lakshanasri, N.R.S. Integration Strategies of Renewable Energy Sources in a Conventional Community. In Handbook of Smart Energy Systems; Fathi, M., Zio, E., Pardalos, P.M., Eds.; Springer: Cham, Switzerland, 2023. [Google Scholar]
- Buchatskaya, V.V.; Buchatskiy, P.Y.; Teploukhov, S.V.; Onishchenko, S.V. Multi-Criteria Assessment of Renewable Energy Sources Involvement in the Regional Energy System Based on the Hierarchy Analysis Method. In Proceedings of the 2025 XXVIII International Conference on Soft Computing and Measurements (SCM), Saint Petersburg, Russia, 28–30 May 2025; pp. 131–135. [Google Scholar] [CrossRef]
- Nguyen, T.T.H.; Phan, G.Q.; Tran, T.K.; Bui, H.M. The role of renewable energy technologies in enhancing human development: Empirical evidence from selected countries. Case Stud. Chem. Environ. Eng. 2023, 8, 100496. [Google Scholar] [CrossRef]
- Chauhan, A.; Saini, R.P. A review on Integrated Renewable Energy System based power generation for stand-alone applications: Configurations, storage options, sizing methodologies and control. Renew. Sustain. Energy Rev. 2014, 38, 99–120. [Google Scholar] [CrossRef]
- Dorel, S.; Gmal Osman, M.; Strejoiu, C.-V.; Lazaroiu, G. Exploring Optimal Charging Strategies for Off-Grid Solar Photovoltaic Systems: A Comparative Study on Battery Storage Techniques. Batteries 2023, 9, 470. [Google Scholar] [CrossRef]
- Roy, A.; Bandyopadhyay, S. Wind Power Based Isolated Energy Systems; Springer International Publishing: Cham, Switzerland, 2019. [Google Scholar]
- Bagdadee, A.H.; Maitraya, A.M.; Islam, A.; Siddique, M.N.E.A. A review on hybrid energy generation: Cow dung biogas, solar thermal and kinetic energy integration for power production. Energy Built Environ. 2023, 6, 109–120. [Google Scholar] [CrossRef]
- Ion, C.P.; Marinescu, C. Autonomous micro hydro power plant with induction generator. Renew. Energy 2011, 36, 2259–2267. [Google Scholar] [CrossRef]
- Maheshwari, Z.; Ramakumar, R. Smart Integrated Renewable Energy Systems (SIRES) for rural communities. In Proceedings of the IEEE Power and Energy Society General Meeting (PESGM), Boston, MA, USA, 17–21 July 2016; pp. 1–5. [Google Scholar] [CrossRef]
- Kanase-Patil, A.B.; Saini, R.P.; Sharma, M.P. Integrated renewable energy systems for off grid rural electrification of remote area. Renew. Energy 2010, 35, 1342–1349. [Google Scholar] [CrossRef]
- Dincer, I.; Bicer, Y. (Eds.) Chapter 6—Integration of renewable energy systems for multigeneration. In Integrated Energy Systems for Multigeneration; Elsevier: Amsterdam, The Netherlands, 2020; pp. 287–402. [Google Scholar]
- Simankov, V.S.; Buchatskiy, P.Y.; Teploukhov, S.V.; Cherkasov, A.N.; Onishchenko, S.V. Designing an Intelligent Information and Analytical System for Evaluating Solutions in Renewable Energy Based on Digital Twins. In Proceedings of the 2023 Seminar on Information Systems Theory and Practice (ISTP), Saint Petersburg, Russia, 30 November 2023; pp. 85–88. [Google Scholar] [CrossRef]
- Joshi, U.; Shrestha, P.M.; Maharjan, S.; Bhattarai, A.; Bhattarai, N.; Chapagain, N.P.; Karki, I.B.; Poudyal, K.N. Estimation of Solar Insolation and Angstrom–Prescott Coefficients Using Sunshine Hours over Nepal. Adv. Meteorol. 2022, 3593922, 1–15. [Google Scholar] [CrossRef]
- Vaskov, A.G.; Narynbaev, A.F. Solar Radiation Estimation and Prediction Methods: A Review and Classification. Vestnik MEI 2020, 4, 49–61. (In Russian) [Google Scholar] [CrossRef]
- Besharat, F.; Dehghan, A.A.; Faghih, A.R. Empirical models for estimating global solar radiation: A review and case study. Renew. Sustain. Energy Rev. 2013, 21, 798–821. [Google Scholar] [CrossRef]
- Simankov, V.S.; Buchatskiy, P.Y.; Onishchenko, S.V.; Teploukhov, S.V. Review of Models for Estimating and Predicting the Amount of Energy Produced by Solar Energy Systems. Russ. J. Earth Sci. 2023, 5, 1–17. [Google Scholar] [CrossRef]
- Panda, S.; Mohanty, S.; Rout, P.K.; Sahu, B.K.; Parida, S.M.; Kotb, H.; Flah, A.; Tostado-Véliz, M.; Abdul Samad, B.; Shouran, M. An Insight into the Integration of Distributed Energy Resources and Energy Storage Systems with Smart Distribution Networks Using Demand-Side Management. Appl. Sci. 2022, 12, 8914. [Google Scholar] [CrossRef]
- Bedanokov, M.K.; Buchatskiy, P.Y.; Teploukhov, S.V.; Onishchenko, S.V. The Use of Climatic and Geospatial Data in Assessing the Potential of “Green Energy” and Designing Energy Systems with Renewable Energy Sources in the Republic of Adygea. Russ. J. Earth Sci. 2025, 25, 1–7. [Google Scholar] [CrossRef]
- Izadyar, N.; Ong, H.C.; Chong, W.T.; Leong, K.Y. Resource assessment of the renewable energy potential for a remote area: A review. Renew. Sustain. Energy Rev. 2016, 62, 908–923. [Google Scholar] [CrossRef]
- Painuly, J.P. Barriers to renewable energy penetration; a framework for analysis. Renew. Energy 2001, 24, 73–89. [Google Scholar] [CrossRef]
- Tian, J.; Zhou, S.; Wang, Y. Assessing the technical and economic potential of wind and solar energy in China—A provincial-scale analysis. Environ. Impact Assess. Rev. 2023, 102, 107161. [Google Scholar] [CrossRef]
- Chen, Y.; Xu, J.; Wang, J.; Lund, P.D.; Wang, D. Configuration optimization and selection of a photovoltaic-gas integrated energy system considering renewable energy penetration in power grid. Energy Convers. Manag. 2022, 254, 115260. [Google Scholar] [CrossRef]
- Babatunde, O.M.; Munda, J.L.; Hamam, Y. Selection of a Hybrid Renewable Energy Systems for a Low-Income Household. Sustainability 2019, 11, 4282. [Google Scholar] [CrossRef]
- Grigoras, G.; Scarlatache, F. An assessment of the renewable energy potential using a clustering based data mining method. Case study in Romania. Energy 2015, 81, 416–429. [Google Scholar] [CrossRef]
- Purohit, I.; Purohit, P.; Shekhar, S. Evaluating the potential of concentrating solar power generation in Northwestern India. Energy Policy 2013, 62, 157–175. [Google Scholar] [CrossRef]
- Angelis-Dimakis, A.; Biberacher, M.; Dominguez, J.; Fiorese, G.; Gadocha, S.; Gnansounou, E.; Guariso, G.; Kartalidis, A.; Panichelli, L.; Pinedo, I.; et al. Methods and tools to evaluate the availability of renewable energy sources. Renew. Sustain. Energy Rev. 2011, 15, 1182–1200. [Google Scholar] [CrossRef]
- Voivontas, D.; Assimacopoulos, D.; Mourelatos, A.; Corominas, J. Evaluation of renewable energy potential using a GIS decision support system. Renew. Energy 1998, 13, 333–344. [Google Scholar] [CrossRef]
- Acker, T.L.; Williams, S.K.; Duque, E.P.; Brummels, G.; Buechler, J. Wind resource assessment in the state of Arizona: Inventory, capacity factor, and cost. Renew. Energy 2007, 32, 1453–1466. [Google Scholar] [CrossRef]
- De Vries, B.J.; Van Vuuren, D.P.; Hoogwijk, M.M. Renewable energy sources: Their global potential for the first-half of the 21st century at a global level: An integrated approach. Energy Policy 2007, 35, 2590–2610. [Google Scholar] [CrossRef]
- Buchatskiy, P.Y.; Teploukhov, S.V.; Onishchenko, S.V.; Kuzmin, K.K.; Bychkov, T.Y. Software Tools for Evaluating Renewable Energy Sources. Russ. J. Earth Sci. 2023, 5, 1–8. [Google Scholar] [CrossRef]
- REexplorer. Technical Potential Tool. Available online: https://www.re-explorer.org/technical-potential-tool (accessed on 9 October 2024).
- Alquraish, M. Modeling and Simulation of Manufacturing Processes and Systems: Overview of Tools, Challenges, and Future Opportunities. Eng. Technol. Appl. Sci. Res. 2022, 12, 9779–9786. [Google Scholar] [CrossRef]
- Lin, S.; Yao, W.; Xiong, Y.; Zhao, Y.; Shi, Z.; Ai, X.; Wen, J. MatPSST: A Matlab/Simulink-based power system simulation toolbox for research and education. IET Gener. Transm. Distrib. 2023, 17, 2272–2288. [Google Scholar] [CrossRef]
- Behabtu, H.A.; Coosemans, T.; Berecibar, M.; Fante, K.A.; Kebede, A.A.; Mierlo, J.V.; Messagie, M. Performance Evaluation of Grid-Connected Wind Turbine Generators. Energies 2021, 14, 6807. [Google Scholar] [CrossRef]
- Ahyaten, S.; Bahaoui, J. El Modeling of Wind Turbines Based on DFIG Generator. Proceedings 2020, 63, 16. [Google Scholar]
- AlKassem, A.; Al Ahmadi, M.; Draou, A. Modeling and Simulation Analysis of a Hybrid PV-Wind Renewable Energy Sources for a Micro-Grid Application. In Proceedings of the 2021 9th International Conference on Smart Grid (icSmartGrid), Setubal, Portugal, 29 June–1 July 2021; pp. 103–106. [Google Scholar] [CrossRef]
- Usman, A.A.; Abdulkadir, R.A. Modelling and simulation of micro hydro power plant using matlab simulink. Int. J. Adv. Technol. Eng. Sci. 2015, 3, 260–272. [Google Scholar]
- Buchatskiy, P.Y.; Onishchenko, S.V.; Teploukhov, S.V.; Kuzmin, K.A. Modeling of Geothermal Heating System for an Individual Heating Station. In Proceedings of the 2023 7th International Conference on Information, Control, and Communication Technologies (ICCT), Astrakhan, Russia, 2–6 October 2023; pp. 1–5. [Google Scholar]
- SimInTech. Available online: https://simintech.ru/ (accessed on 20 August 2025).
- PVGIS. Photovoltaic Geographical Information System. Ispra. 2024. Available online: https://re.jrc.ec.europa.eu/pvg_tools/en/#api_5.1 (accessed on 20 August 2025).
- Buchatskiy, P.Y.; Teploukhov, S.V.; Onishchenko, S.V. Software and Hardware Complex for Evaluating the Potential of Wind and Solar Energy. In Proceedings of the 2020 International Conference on Industrial Engineering, Applications and Manufacturing (ICIEAM), Sochi, Russia, 18–22 May 2020; pp. 1–5. [Google Scholar] [CrossRef]
- Golovko, S.V.; Zadorkin, D.A. Analysis of influence of climatic factors on selecting types of solar panels. Bull. Astrakhan State Tech. Univ. 2020, 2, 21–26. [Google Scholar] [CrossRef]
- Jumayev, A. The analysis of influence of temperature on operating conditions photo-electric solar station. Tech. Sci.-Theory Pract. 2015, 5, 33–40. [Google Scholar]
- Yashel Technologies. Model YASHEL, S-mini 100 Wt. Kazan. 2024. Available online: https://yashel.tech/yashel-seriya-topsun-poli/ (accessed on 20 August 2025).
- Shakirov, V.A.; Yakovkina, T.N.; Kurbatsky, V.G. Methodology of estimation of power generation by solar power plants using data of long-term observations of meteorological stations. Bull. Irkutsk. State Tech. Univ. 2020, 24, 858–875. [Google Scholar] [CrossRef]
- Bennagi, A.; AlHousrya, O.; Cotfas, D.T.; Cotfas, P.A. Comprehensive study of the artificial intelligence applied in renewable energy. Energy Strategy Rev. 2024, 54, 101446. [Google Scholar] [CrossRef]
- Simankov, V.; Buchatskiy, P.; Teploukhov, S.; Onishchenko, S.; Kazak, A.; Chetyrbok, P. Review of Estimating and Predicting Models of the Wind Energy Amount. Energies 2023, 16, 5926. [Google Scholar] [CrossRef]
- Simankov, V.; Buchatskiy, P.; Kazak, A.; Teploukhov, S.; Onishchenko, S.; Kuzmin, K.; Chetyrbok, P. A Solar and Wind Energy Evaluation Methodology Using Artificial Intelligence Technologies. Energies 2024, 17, 416. [Google Scholar] [CrossRef]
- Jailani, N.L.M.; Dhanasegaran, J.K.; Alkawsi, G.; Alkahtani, A.A.; Phing, C.C.; Baashar, Y.; Capretz, L.F.; Al-Shetwi, A.Q.; Tiong, S.K. Investigating the Power of LSTM-Based Models in Solar Energy Forecasting. Processes 2023, 11, 1382. [Google Scholar] [CrossRef]
- Suresh, V.; Janik, P.; Rezmer, J.; Leonowicz, Z. Forecasting Solar PV Output Using Convolutional Neural Networks with a Sliding Window Algorithm. Energies 2020, 13, 723. [Google Scholar] [CrossRef]
- Fungtammasan, G.; Koprinska, I. Convolutional and LSTM Neural Networks for Solar Power Forecasting. In Proceedings of the 2023 International Joint Conference on Neural Networks (IJCNN), Gold Coast, Australia, 18–23 June 2023; pp. 1–7. [Google Scholar] [CrossRef]
- Suanpang, P.; Jamjuntr, P. Machine Learning Models for Solar Power Generation Forecasting in Microgrid Application Implications for Smart Cities. Sustainability 2024, 16, 6087. [Google Scholar] [CrossRef]
- Fentis, A.; Bahatti, L.; Mestari, M.; Chouri, B. Short-term solar power forecasting using Support Vector Regression and feed-forward NN. In Proceedings of the 2017 15th IEEE International New Circuits and Systems Conference (NEWCAS), Strasbourg, France, 25–28 June 2017; pp. 405–408. [Google Scholar] [CrossRef]
- Al-Ali, E.M.; Hajji, Y.; Said, Y.; Hleili, M.; Alanzi, A.M.; Laatar, A.H.; Atri, M. Solar Energy Production Forecasting Based on a Hybrid CNN-LSTM-Transformer Model. Mathematics 2023, 11, 676. [Google Scholar] [CrossRef]
- Lim, S.-C.; Huh, J.-H.; Hong, S.-H.; Park, C.-Y.; Kim, J.-C. Solar Power Forecasting Using CNN-LSTM Hybrid Model. Energies 2022, 15, 8233. [Google Scholar] [CrossRef]
- Baelongandi, A.T.; Kambale, W.V.; Nzung, A.M.; Bampende, M.N.; Kadurha, D.K.; Kyamakya, K. Towards a Physics Informed Neural Network Approach for Modeling and Prediction of Renewable Energy Production: Use Case of Solar Cells. In Proceedings of the 2024 IEEE PES/IAS PowerAfrica, Johannesburg, South Africa, 7–11 October 2024; pp. 1–5. [Google Scholar] [CrossRef]
- Wang, K.; Wang, L.; Meng, Q.; Yang, C.; Lin, Y.; Zhu, J.; Zhao, Z.; Zhou, C.; Zheng, C.; Gao, X. Accurate photovoltaic power prediction via temperature correction with physics-informed neural networks. Energy 2025, 328, 136546. [Google Scholar] [CrossRef]
- Das, U.K.; Tey, K.S.; Seyedmahmoudian, M.; Mekhilef, S.; Idris, M.Y.I.; Van Deventer, W.; Horan, B.; Stojcevski, A. Forecasting of photovoltaic power generation and model optimization: A review. Renew. Sustain. Energy Rev. 2018, 81, 912–928. [Google Scholar] [CrossRef]
- Konstantinou, M.; Peratikou, S.; Charalambides, A. Solar photovoltaic forecasting of power output using LSTM networks. Atmosphere 2021, 12, 124. [Google Scholar] [CrossRef]
- Rajagukguk, R.A.; Ramadhan, R.A.; Lee, H.-J. A review on deep learning models for forecasting time series data of solar irradiance and photovoltaic power. Energies 2020, 13, 6623. [Google Scholar] [CrossRef]
- NSRDB: National Solar Radiation Database. Available online: https://nsrdb.nrel.gov/ (accessed on 20 August 2025).
- Shejul, K.; Harikrishnan, R.; Gupta, H. The improved integrated Exponential Smoothing based CNN-LSTM algorithm to forecast the day ahead electricity price. MethodsX 2024, 13, 102923. [Google Scholar] [CrossRef] [PubMed]
- Dudek, G.; Pełka, P.; Smyl, S. A hybrid residual dilated LSTM and exponential smoothing model for midterm electric load forecasting. IEEE Trans. Neural Netw. Learn. Syst. 2021, 33, 2879–2891. [Google Scholar] [CrossRef] [PubMed]
- Hayder, I.M.; Al-Amiedy, T.A.; Ghaban, W.; Saeed, F.; Nasser, M.; Al-Ali, G.A.; Younis, H.A. An Intelligent Early Flood Forecasting and Prediction Leveraging Machine and Deep Learning Algorithms with Advanced Alert System. Processes 2023, 11, 481. [Google Scholar] [CrossRef]
- Liu, X.; Mou, X.; Zhang, Y.; Chen, H.; Wang, X.; Sun, X.; Wang, C.; Shong, R.; Li, Y. EDHD-FG-XGBoost: Entropy-driven high-dimensional feature gain XGBoost model for short-term wind power prediction and application. AIP Adv. 2025, 15, 065022. [Google Scholar] [CrossRef]
- Jeong, S.H.; Lee, W.K.; Kil, H.; Jang, S.; Kim, J.H.; Kwak, Y.S. Deep learning-based regional ionospheric total electron content prediction—Long short-term memory (LSTM) and convolutional LSTM approach. Space Weather. 2024, 22, e2023SW003763. [Google Scholar] [CrossRef]
- Bouktif, S.; Fiaz, A.; Ouni, A.; Serhani, M.A. Optimal Deep Learning LSTM Model for Electric Load Forecasting using Feature Selection and Genetic Algorithm: Comparison with Machine Learning Approaches. Energies 2018, 11, 1636. [Google Scholar] [CrossRef]
- Elharrouss, O.; Mahmood, Y.; Bechqito, Y.; Serhani, M.A.; Badidi, E.; Riffi, J.; Tairi, H. Loss Functions in Deep Learning: A Comprehensive Review. arXiv 2025, arXiv:2504.04242. [Google Scholar] [CrossRef]
























| Source of Energy | Advantages | Disadvantages |
|---|---|---|
| Geothermal | Potentially unlimited source of energy. | Development cost can be expensive. |
| Bio | Cheap to construct; waste products can be utilized. | Can potentially cause greenhouse gases. |
| Hydro | No standby losses; relatively inexpensive; abundant sources. | Costly to build a dam; possibility of causing flood; water availability is highly uncertain. |
| Solar | No air/water pollution; infinite potential of energy. | Manufacturing costs of PV panels are costly; storage/backup is mandatory; dependent on sunlight. |
| Wind | No air/water pollution; free source of energy; wind farms are relatively inexpensive. | Requires constant stream of air and large space; significant visual impact on the landscape. |
| Horizon | Time |
|---|---|
| Very short-term forecast | Ahead by 1 min to several minutes |
| Short-term forecast | Ahead by 1 h or several hours to 1 day or 1 week |
| Medium-term forecast | Ahead by 1 month to 1 year |
| Long-term forecast | Ahead by 1–10 years |
| Parameter | Values | Description |
|---|---|---|
| Input tensor | SEQ_OUT_LEN, GRID_SIZE_H, GRID_SIZE_W, N_IN_FEATURES | SEQ_IN_LEN: the number of hours of forecast data (8760 measurements) GRID_SIZE_H, GRID_SIZE_W: the size of the spatial grid (32 grid cells, 32 grid cells) N_IN_FEATURES—input attributes: air temperature cloud type, relative humidity, solar zenith angle, surface pressure, total precipitable water |
| Output tensor | SEQ_OUT_LEN, GRID_SIZE_H, GRID_SIZE_W, N_OUT_FEATURES | SEQ_OUT_LEN: the number of hours of forecast data (135 measurements). GRID_SIZE_H, GRID_SIZE_W: the size of the spatial grid (32 grid cells, 32 grid cells) N_OUT_FEATURES—ghi output attribute |
| Model Layers | ConvLSTM2D | - Convolution in space (3×3 core) and time - Saves the size of the space at all stages - Returns a sequence of time steps |
| BatchNormalization | Improves learning stability | |
| The final layer | - Core size: 1 × 1 × 1 - linear activation - Does not change the dimensions of space and time |
| № | Historical Data, W/m2 | Predicted Values, W/m2 |
|---|---|---|
| 1 | 0.0 | 1.948 |
| 2 | 2.0 | 5.548 |
| 3 | 28.0 | 82.645 |
| 4 | 39.0 | 61.256 |
| 5 | 166.0 | 179.042 |
| 6 | 437.0 | 560.518 |
| 7 | 672.0 | 754.082 |
| 8 | 602.0 | 794.447 |
| 9 | 674.0 | 742.693 |
| 10 | 573.0 | 638.511 |
| 11 | 673.0 | 570.079 |
| 12 | 423.0 | 367.622 |
| 13 | 63.0 | 197.947 |
| 14 | 44.0 | 59.661 |
| 15 | 3.0 | 21.878 |
| 16 | 0.0 | 0.74 |
Disclaimer/Publisher’s Note: The statements, opinions and data contained in all publications are solely those of the individual author(s) and contributor(s) and not of MDPI and/or the editor(s). MDPI and/or the editor(s) disclaim responsibility for any injury to people or property resulting from any ideas, methods, instructions or products referred to in the content. |
© 2025 by the authors. Licensee MDPI, Basel, Switzerland. This article is an open access article distributed under the terms and conditions of the Creative Commons Attribution (CC BY) license (https://creativecommons.org/licenses/by/4.0/).
Share and Cite
Buchatskiy, P.; Onishchenko, S.; Petrenko, S.; Teploukhov, S. Methodology for Assessing the Technical Potential of Solar Energy Based on Artificial Intelligence Technologies and Simulation-Modeling Tools. Energies 2025, 18, 5296. https://doi.org/10.3390/en18195296
Buchatskiy P, Onishchenko S, Petrenko S, Teploukhov S. Methodology for Assessing the Technical Potential of Solar Energy Based on Artificial Intelligence Technologies and Simulation-Modeling Tools. Energies. 2025; 18(19):5296. https://doi.org/10.3390/en18195296
Chicago/Turabian StyleBuchatskiy, Pavel, Stefan Onishchenko, Sergei Petrenko, and Semen Teploukhov. 2025. "Methodology for Assessing the Technical Potential of Solar Energy Based on Artificial Intelligence Technologies and Simulation-Modeling Tools" Energies 18, no. 19: 5296. https://doi.org/10.3390/en18195296
APA StyleBuchatskiy, P., Onishchenko, S., Petrenko, S., & Teploukhov, S. (2025). Methodology for Assessing the Technical Potential of Solar Energy Based on Artificial Intelligence Technologies and Simulation-Modeling Tools. Energies, 18(19), 5296. https://doi.org/10.3390/en18195296

