Toward Sustainable Urban Transport: Integrating Solar Energy into an Andean Tram Route
Abstract
1. Introduction
2. Materials and Methods
2.1. Solar Irradiation Measuring System
2.1.1. Structures
- ➣
- Fixed Station
- ➣
- Mobile Station
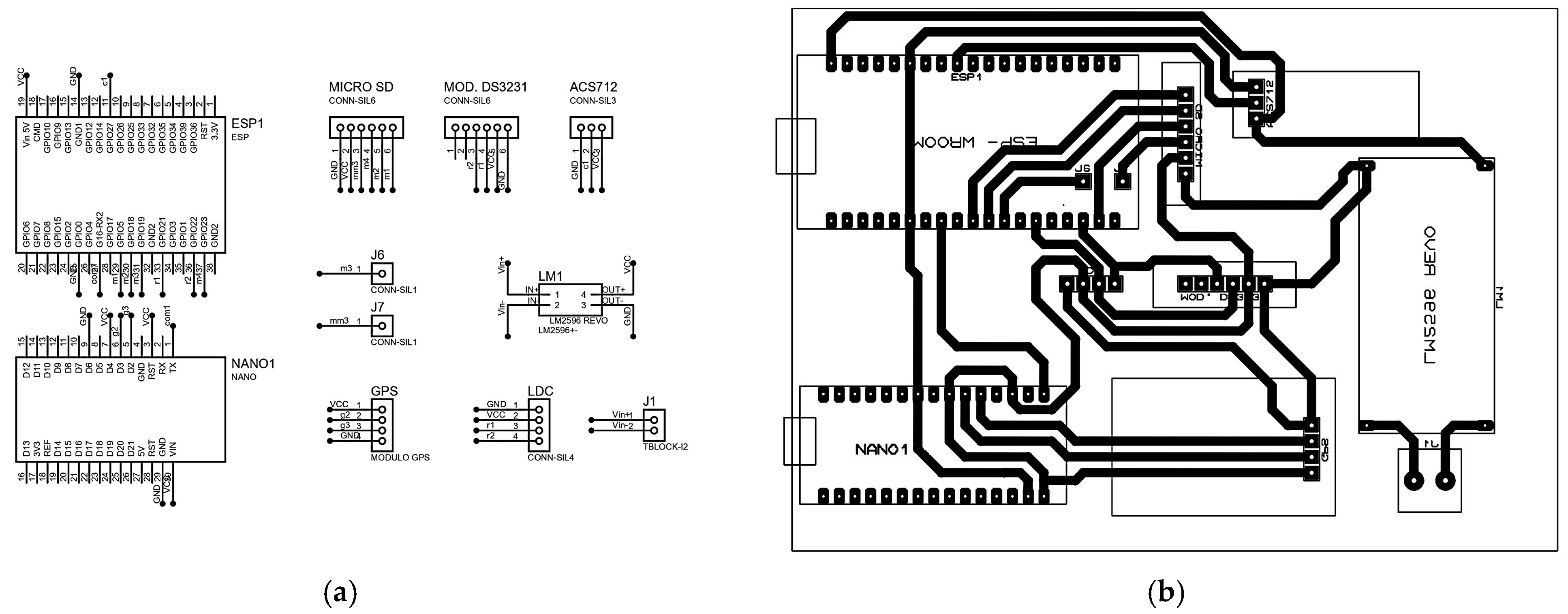
2.1.2. Electronic System
- ➣
- Sensors and Modules of the Measuring System.
- ➣
- Printed Circuit Board (Hardware):
- ➣
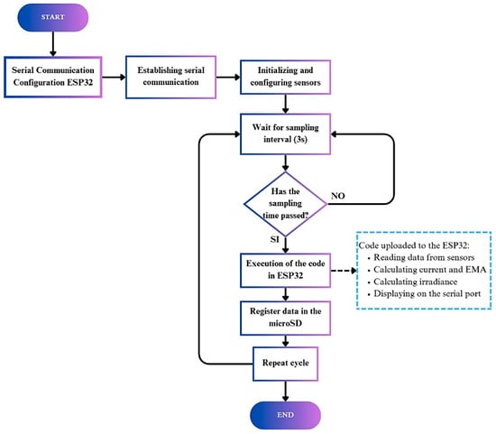
- Programming (Software):
2.1.3. Panels and Power Supply
- ➣
- Consumption Table
- ➣
- Solar Panels Requirements
- ➣
- Batteries Requirements
2.2. System Fabrication and Calibration
- ➣
- Device calibration
3. Results
3.1. Implementation and Data Acquisition
3.2. Solar Irradiance Analysis
4. Discussion
5. Conclusions
- Feasibility of photovoltaic integration: The results demonstrate that solar energy integration is technically feasible for the Cuenca tram system. Fixed installations at the tram maintenance depot could supply up to 81% of annual energy demand, while rooftop mobile systems are suitable for auxiliary loads.
- Quantified shading losses: Monitoring revealed that shading from urban structures reduces the effective solar resource by 14.7% to 18.8% compared to fixed-site conditions, a critical factor to consider in engineering design.
- Potential and limitations of engineering applications: Photovoltaic integration offers substantial potential to enhance sustainability in urban mobility. However, its performance is limited by environmental variability, shading, and the need for complementary solutions such as intelligent energy management, hybrid renewable systems, and preventive maintenance.
Author Contributions
Funding
Data Availability Statement
Acknowledgments
Conflicts of Interest
Appendix A

Appendix B
| No. | Electronic Module | VCC | Power (mW) | Power (W) | Current (mA) | Current (A) |
|---|---|---|---|---|---|---|
| 1 | Memory module (Micro SD card) (SanDisk, Milpitas, CA, USA) | 5 | 1000 | 1.0000 | 200 | 0.2000 |
| 2 | Real-Time Clock Module (DS3231) (Maxim Integrated/Analog Devices, San José, CA, USA) | 5 | 1 | 0.0005 | 0.1 | 0.0001 |
| 3 | Voltage Regulator (LM2596) (Texas Instruments, Dallas, TX, USA) (Espressif Systems, Shanghai, China) | 5 | 50 | 0.0500 | 10 | 0.0100 |
| 4 | Microcontroller (ESP-32) | 5 | 850 | 0.8500 | 170 | 0.1700 |
| 5 | Georeferencing Module (GPS NEO-6M) (u-blox AG, Thalwil, Switzerland) | 5 | 225 | 0.2250 | 45 | 0.0450 |
| 6 | Current Sensor Module (ACS-712) (Allegro MicroSystems, Manchester, NH, USA) | 5 | 55 | 0.0550 | 11 | 0.0110 |
| 7 | Arduino Nano Microcontroller (ATmega38) (Arduino AG, Ivrea, Italy/Microchip Technology, Chandler, AZ, USA) | 5 | 200 | 0.2000 | 40 | 0.0400 |
| TOTAL | 2381 | 2.3805 | 476 | 0.4761 | ||
References
- Devabhaktuni, V.; Alam, M.; Depuru, S.S.S.R.; Green, R.C., II; Nims, D.; Near, C. Solar Energy: Trends and Enabling Technologies. Renew. Sustain. Energy Rev. 2013, 19, 555–564. [Google Scholar] [CrossRef]
- Saud, S.; Danish; Chen, S. An Empirical Analysis of Financial Development and Energy Demand: Establishing the Role of Globalization. Environ. Sci. Pollut. Res. 2018, 25, 24326–24337. [Google Scholar] [CrossRef]
- Mi, D.; Kim, J.-H.; Kim, H.U.; Xu, F.; Hwang, D.-H. Fullerene Derivatives as Electron Acceptors for Organic Photovoltaic Cells. J. Nanosci. Nanotechnol. 2014, 14, 1064–1084. [Google Scholar] [CrossRef]
- Burritt, R.L. Environmental Performance Accountability: Planet, People, Profits. Account. Audit. Account. J. 2012, 25, 370–405. [Google Scholar] [CrossRef]
- Jones, L.E.; Olsson, G. Solar Photovoltaic and Wind Energy Providing Water. Glob. Chall. 2017, 1, 1600022. [Google Scholar] [CrossRef]
- Gençer, E.; Agrawal, R. Synthesis of Efficient Solar Thermal Power Cycles for Baseload Power Supply. Energy Convers. Manag. 2017, 133, 486–497. [Google Scholar] [CrossRef]
- Kothari, R.; Tyagi, V.V.; Pathak, A. Waste-to-Energy: A Way from Renewable Energy Sources to Sustainable Development. Renew. Sustain. Energy Rev. 2010, 14, 3164–3170. [Google Scholar] [CrossRef]
- Zahraoui, Y.; Basir Khan, M.R.; Alhamrouni, I.; Mekhilef, S.; Ahmed, M. Current Status, Scenario, and Prospective of Renewable Energy in Algeria: A Review. Energies 2021, 14, 2354. [Google Scholar] [CrossRef]
- Hayat, M.B.; Ali, D.; Monyake, K.C.; Alagha, L.; Ahmed, N. Solar Energy—A Look into Power Generation, Challenges, and a Solar-Powered Future. Int. J. Energy Res. 2019, 43, 1049–1067. [Google Scholar] [CrossRef]
- Akikur, R.K.; Saidur, R.; Ping, H.W.; Ullah, K.R. Comparative Study of Stand-Alone and Hybrid Solar Energy Systems Suitable for off-Grid Rural Electrification: A Review. Renew. Sustain. Energy Rev. 2013, 27, 738–752. [Google Scholar] [CrossRef]
- Xinhua La Energía Renovable Representa El 56 Por Ciento de La Capacidad Instalada Total de China. Available online: https://english.www.gov.cn/archive/statistics/202501/28/content_WS6798de96c6d0868f4e8ef410.html (accessed on 9 June 2025).
- China-World Energy Investment 2024-Analysis-IEA. Available online: https://www.iea.org/reports/world-energy-investment-2024/china (accessed on 9 June 2025).
- Brazil|Ember. Available online: https://ember-energy.org/countries-and-regions/brazil/ (accessed on 9 June 2025).
- Brasil Logra Crecimiento Récord Del 18.7% En Generación de Energía|Agência Brasil. Available online: https://agenciabrasil.ebc.com.br/en/economia/noticia/2024-07/brazil-achieves-record-187-growth-power-generation (accessed on 9 June 2025).
- Brazil’s Power Gen Expands at Record Rate in 2024|Latest Market News. Available online: https://www.argusmedia.com/en/news-and-insights/latest-market-news/2646593-brazil-s-power-gen-expands-at-record-rate-in-2024 (accessed on 9 June 2025).
- Neves Lívia Brazil Generates 88% of Power from Renewables in 2024-Pv Magazine International. Available online: https://www.pv-magazine.com/2025/06/02/brazil-generates-88-of-power-from-renewables-in-2024/ (accessed on 9 June 2025).
- Dimitriou, T.; Skandalos, N.; Karamanis, D. Progress in Improving Photovoltaics Longevity. Appl. Sci. 2024, 14, 10373. [Google Scholar] [CrossRef]
- Yadav, A.K.; Chandel, S.S. Tilt Angle Optimization to Maximize Incident Solar Radiation: A Review. Renew. Sustain. Energy Rev. 2013, 23, 503–513. [Google Scholar] [CrossRef]
- Kumar, R.R.; Chakraborty, A.; Mandal, P. Promoting Electric Vehicle Adoption: Who Should Invest in Charging Infrastructure? Transp. Res. E Logist. Transp. Rev. 2021, 149, 102295. [Google Scholar] [CrossRef]
- Arioli, M.; Fulton, L.; Lah, O. Transportation Strategies for a 1.5 °C World: A Comparison of Four Countries. Transp. Res. D Transp. Environ. 2020, 87, 102526. [Google Scholar] [CrossRef]
- Osorio-Gómez, G.; Mejía-Gutiérrez, R.; Suárez-Castañeda, N.; Gil-Herrera, A.M.; Barrera-Velásquez, J.A. Solar Array Design Based on Shadow Analysis for Increasing Net Energy Collection in a Competition Vehicle. J. Photonics Energy 2015, 5, 53091. [Google Scholar] [CrossRef]
- Alghamdi, A.S.; Bahaj, A.S.; Wu, Y. Assessment of Large Scale Photovoltaic Power Generation from Carport Canopies. Energies 2017, 10, 686. [Google Scholar] [CrossRef]
- Mundo-Hernández, J.; de Celis Alonso, B.; Hernández-Álvarez, J.; de Celis-Carrillo, B. An Overview of Solar Photovoltaic Energy in Mexico and Germany. Renew. Sustain. Energy Rev. 2014, 31, 639–649. [Google Scholar] [CrossRef]
- Maurer, F.; Rieke, C.; Schemm, R.; Stollenwerk, D. Analysis of an Urban Grid with High Photovoltaic and e-Mobility Penetration. Energies 2023, 16, 3380. [Google Scholar] [CrossRef]
- Cano, A.; Arévalo, P.; Benavides, D.; Jurado, F. Sustainable Tramway, Techno-Economic Analysis and Environmental Effects in an Urban Public Transport. A Comparative Study. Sustain. Energy Grids Netw. 2021, 26, 100462. [Google Scholar] [CrossRef]
- Centeno Brito, M.; Santos, T.; Moura, F.; Pera, D.; Rocha, J. Urban Solar Potential for Vehicle Integrated Photovoltaics. Transp. Res. D Transp. Environ. 2021, 94, 102810. [Google Scholar] [CrossRef]
- Kanz, O.; Reinders, A.; May, J.; Ding, K. Environmental Impacts of Integrated Photovoltaic Modules in Light Utility Electric Vehicles. Energies 2020, 13, 5120. [Google Scholar] [CrossRef]
- Bondu, P.K.R.; Usha, V.R. Design and analysis of novel topology for PV-FED EV charging system. J. Eng. Technol. Ind. Appl. 2024, 10, 109–114. [Google Scholar] [CrossRef]
- Kancherla, A.B.; Prasad, N.B.; Kishore, D.R. PV-Based Grid Integrated EV with GWO Optimized PI Controller for Boost Integrated Luo Converter. J. Inst. Eng. Ser. B 2024, 105, 309–321. [Google Scholar] [CrossRef]
- Angamarca-Avendaño, D.A.; Saquicela-Moncayo, J.F.; Capa-Carrillo, B.H.; Cobos-Torres, J.C. Charge Equalization System for an Electric Vehicle with a Solar Panel. Energies 2023, 16, 3360. [Google Scholar] [CrossRef]
- Angamarca-Avendaño, D.-A.; Flores-Vázquez, C.; Cobos-Torres, J.-C. A Photovoltaic and Wind-Powered Electric Vehicle with a Charge Equalizer. Energies 2024, 17, 4665. [Google Scholar] [CrossRef]
- Ordóñez, M.; Javier, R. Potencial de Generación Fotovoltaica en Trayectorias de Transporte Urbano (Caso de Estudio en la Ciudad de Cuenca); Universidad Católica de Cuenca: Cuenca, Ecuador, 2022. [Google Scholar]
- Gobierno Autónomo Descentralizado Municipal del Cantón Cuenca. En Cuenca Se Inauguró Primera Planta Solar Térmica Como Parte de Proyecto Sustentable|GAD Municipal de Cuenca. Available online: https://www.cuenca.gob.ec/content/en-cuenca-se-inauguro-primera-planta-solar-termica-como-parte-de-proyecto-sustentable (accessed on 20 August 2025).
- Tranvía de Cuenca. Available online: https://es.wikipedia.org/wiki/Tranv%C3%ADa_de_Cuenca (accessed on 20 August 2025).
- BYD Bus Eléctrico de Cuenca Presenta Resultados Positivos y Realiza Recorridos a Delegaciones Del Foro de Ciudades Intermedias-BYD Eléctrico Ecuador. Available online: https://bydelectrico.com/ec/new/bus-electrico-cuenca-presenta-resultados-positivos-realiza-recorridos-delegaciones-del-foro-ciudades-intermedias/ (accessed on 20 August 2025).
- Cevallos-Escandón, A.; Barragan-Escandón, E.A.; Zalamea-León, E.; Serrano-Guerrero, X.; Terrados-Cepeda, J. Assessing the Feasibility of Hydrogen and Electric Buses for Urban Public Transportation using Rooftop Integrated Photovoltaic Energy in Cuenca Ecuador. Energies 2023, 16, 5569. [Google Scholar] [CrossRef]
- POWER|DAV. Available online: https://power.larc.nasa.gov/data-access-viewer/ (accessed on 9 June 2025).
- Uykan, O.; Çelik, G.; Birgül, A. Quantifying the Impact of Soiling and Thermal Stress on Rooftop PV Performance: Seasonal Analysis from an Industrial Urban Region in Türkiye. Sustainability 2025, 17, 8038. [Google Scholar] [CrossRef]
- Darvishpour, Y.; Mousavi Gazafrudi, S.M.; Jafari Kaleybar, H.; Brenna, M. Integration of Rooftop Solar PV on Trains: Comparative Analysis of MPPT Methods for Auxiliary Power Supply of Locomotives in Milan. Electronics 2024, 13, 3537. [Google Scholar] [CrossRef]
- Adolf, K.; Uzorka, A. Effects of Substrates on the Efficiency of a Monocrystalline Solar Panel. Sci. Rep. 2025, 15, 6667. [Google Scholar] [CrossRef]
- ARCONEL Aprueba Reforma al Pliego Tarifario Del Servicio Público de Energía Eléctrica Para 2025. Available online: https://avl.com.ec/arconel-aprueba-reforma-al-pliego-tarifario-del-servicio-publico-de-energia-electrica-para-2025/ (accessed on 19 August 2025).
- Li, Y.; Li, K.; Yang, Z.; Yu, Y.; Xu, R.; Yang, M. Stochastic Optimal Scheduling of Demand Response-Enabled Microgrids with Renewable Generations: An Analytical-Heuristic Approach. J. Clean. Prod. 2022, 330, 129840. [Google Scholar] [CrossRef]
















Disclaimer/Publisher’s Note: The statements, opinions and data contained in all publications are solely those of the individual author(s) and contributor(s) and not of MDPI and/or the editor(s). MDPI and/or the editor(s) disclaim responsibility for any injury to people or property resulting from any ideas, methods, instructions or products referred to in the content. |
© 2025 by the authors. Licensee MDPI, Basel, Switzerland. This article is an open access article distributed under the terms and conditions of the Creative Commons Attribution (CC BY) license (https://creativecommons.org/licenses/by/4.0/).
Share and Cite
Rivas-Villa, M.-G.; Flores-Vázquez, C.; Álvarez-Vera, M.; Cobos-Torres, J.-C. Toward Sustainable Urban Transport: Integrating Solar Energy into an Andean Tram Route. Energies 2025, 18, 5143. https://doi.org/10.3390/en18195143
Rivas-Villa M-G, Flores-Vázquez C, Álvarez-Vera M, Cobos-Torres J-C. Toward Sustainable Urban Transport: Integrating Solar Energy into an Andean Tram Route. Energies. 2025; 18(19):5143. https://doi.org/10.3390/en18195143
Chicago/Turabian StyleRivas-Villa, Mayra-Gabriela, Carlos Flores-Vázquez, Manuel Álvarez-Vera, and Juan-Carlos Cobos-Torres. 2025. "Toward Sustainable Urban Transport: Integrating Solar Energy into an Andean Tram Route" Energies 18, no. 19: 5143. https://doi.org/10.3390/en18195143
APA StyleRivas-Villa, M.-G., Flores-Vázquez, C., Álvarez-Vera, M., & Cobos-Torres, J.-C. (2025). Toward Sustainable Urban Transport: Integrating Solar Energy into an Andean Tram Route. Energies, 18(19), 5143. https://doi.org/10.3390/en18195143

