Equivalent Modeling of Disconnector Operation Based on Dynamic Arc Characteristics and VFTO Characteristic Analysis
Abstract
1. Introduction
2. Theoretical Basis of the Model
2.1. Analysis of Problems in Existing Models
2.2. Improved Simulation Approach for Full-Process Arc Modeling of Disconnector Operation
2.2.1. Dynamic Arc Resistance Equivalence
2.2.2. Transient Capacitance Equivalence
2.2.3. Transient Inductance Equivalence
2.3. Critical Breakdown Criteria for Disconnector Contact Gap
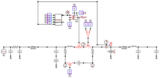
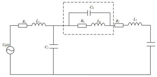
3. Establishment of the Whole Process Model of the Disconnecting Switch
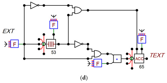
3.1. Functional Modules of the Complete Disconnector Operation Model
3.2. Functional Coordination Logic of Each Module
3.3. Simulation of the Entire Disconnector Operation Process
4. Experimental Validation and Comparison
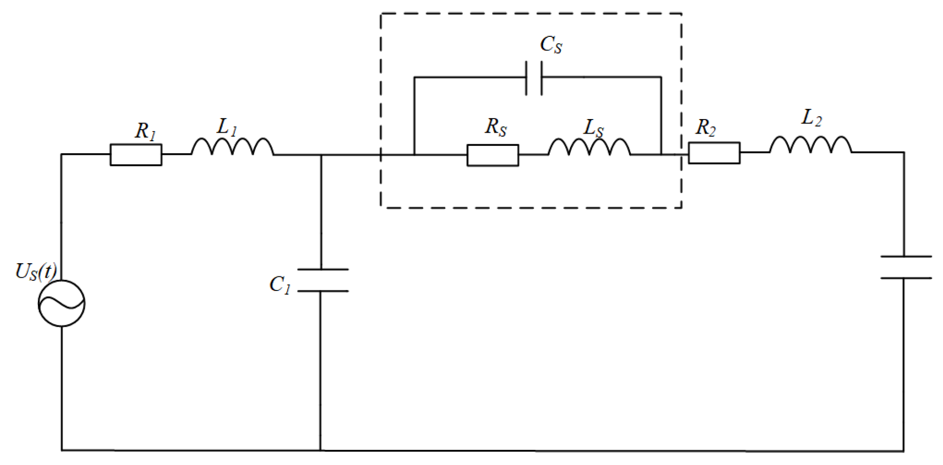
4.1. Test Verification
4.2. Comparison of Test and Simulation Waveforms
5. Statistical Analysis of Single-Pulse Special Parameters
5.1. Maximum Peak Value of Single Pulse
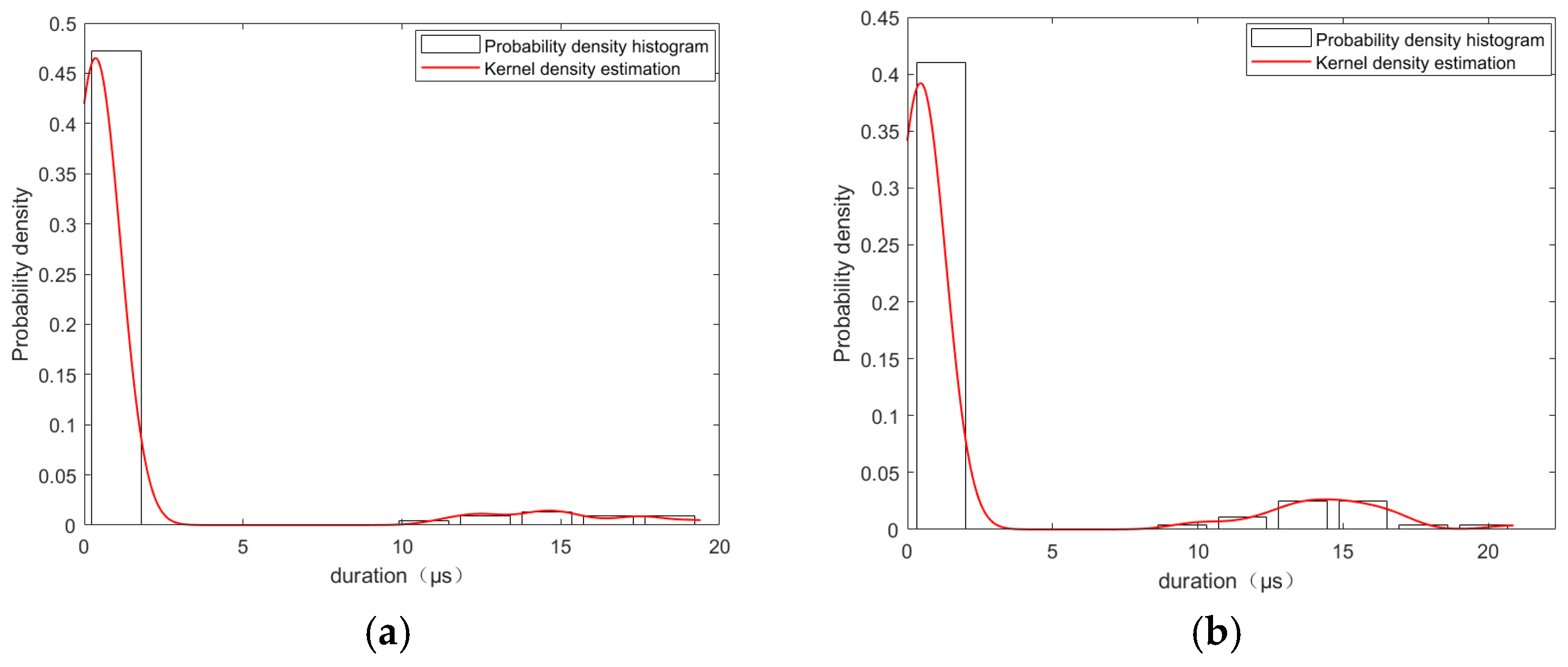
5.2. Duration
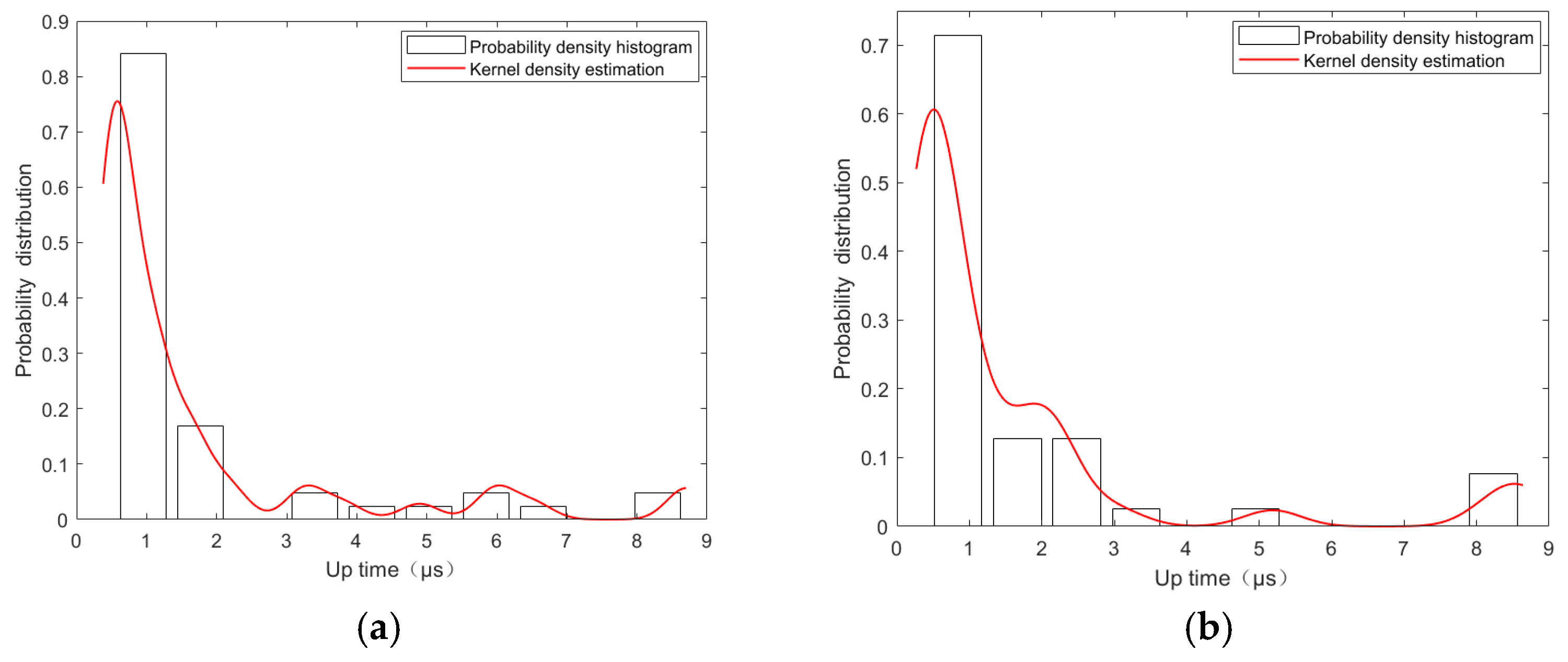
5.3. Up Time
5.4. Interval Time
6. Conclusions
Author Contributions
Funding
Data Availability Statement
Conflicts of Interest
References
- Chen, W.; Zhao, J.; Bian, K.; Wang, D.; Wan, B.; Zhou, Z.; Zhang, J.; Teng, Z.; Zhang, X.; Li, Z. Research progress of transient electromagnetic harassment in GIS substation switch operation. Chin. J. Electr. Eng. 2019, 39, 4935–4948+4996. [Google Scholar]
- Gao, F.; Tan, X.; Liang, Z. Experimental study of specific rapid transient overvoltage in 550 kV GIS. High-Volt. Electr. Appl. 2018, 54, 132–136. [Google Scholar]
- He, T.; Gao, Y.; Liu, X.; Zhang, R. Simulation calculation and inhibition measures of VFTO in 550 kV GIS substation. J. Electr. Power Syst. Autom. 2022, 34, 65–70+81. [Google Scholar]
- Zhao, X.; Wu, G.; Yang, D.; Xu, G.; Xing, Y.; Yao, C.; Abu-Siada, A. Enhanced detection of power transformer winding faults through 3D FRA signatures and image processing techniques. Electr. Power Syst. Res. 2025, 242, 111433. [Google Scholar] [CrossRef]
- Xiao, G.; Rong, Q.; Yang, M.; Xiao, P.; Chen, Q.; Fan, J.; Guo, H.; Wang, H. Research on VFTO Identification of GIS Based on Wavelet Transform and Singular Value Decomposition. Energies 2022, 15, 3367. [Google Scholar] [CrossRef]
- Zhao, L.; Ye, L.; Zhan, H.; Li, Z.; Duan, S. Study on the whole breakdown simulation model of GIS disswitch rapid transient overvoltage test. High-Volt. Electr. Appl. 2020, 56, 130–138. [Google Scholar]
- Li, Z.; Shen, J.; Li, Z.; Tong, Y.; Wu, L. Study on isolating switch arc model and conduction interference to Rowgowski coil current transformer. Power Syst. Prot. Control 2020, 48, 131–139. [Google Scholar]
- Chen, W.; Li, Z.; Sun, G.; Dai, M.; Liu, W.; Li, C.; Wang, L.; Wang, H.; Chen, G.; Yao, T.; et al. Experimental study on the particularly rapid and transient overvoltage characteristics in UHV gas insulated switchgear. Chin. J. Electr. Eng. 2011, 31, 38–47. [Google Scholar]
- Dai, M.; Gu, D.; Sun, G.; Zhou, P.; Yao, T.; Chen, H.; Wan, L.; Pang, Q.; Zou, X.; Chen, J. Study on the test circuit of special rapid and transient overvoltage of UHV gas insulated switchgear. Chin. J. Electr. Eng. 2011, 31, 28–37. [Google Scholar]
- Wu, H.; Jiao, C.; Cui, X.; Liu, X.; Ji, J. Simulation experiment and analysis of electromagnetic harassment of secondary equipment port caused by switch operation of GIS substation. High Volt. Technol. 2017, 43, 3387–3395. [Google Scholar]
- Dick, E.; Fujimoto, N.; Ford, G.; Harvey, S. Transient ground potential rise in gas-insulated substations—problem identification and mitigation. IEEE Trans. Power Appar. Syst. 2007, PAS-101, 3610–3619. [Google Scholar] [CrossRef]
- Yue, G.; Liu, W.; Chen, W.; Guan, Y.; Li, Z.; Wang, H. Measurement Methods of Very Fast Transient Overvoltage in Gas Insulated Switchgear with Complete Process. Proc. CSEE 2011, 31, 18–27. [Google Scholar]
- Zhang, W.; Hu, Y. Research Progress in Suppression of Fast Transient Overvoltage VFTO in GIS. High Volt. Eng. 2023, 49, 418–431. [Google Scholar]
- Guardado, J.L.; Maximov, S.G.; Melgoza, E.; Naredo, J.; Moreno, P. An Improved Arc Model Before Current Zero Based on the Combined Mayr and Cassie Arc Models. IEEE Trans. Power Deliv. 2005, 20, 138–142. [Google Scholar] [CrossRef]
- Xu, J.; Wang, L.; Li, S. Simulation and Analysis of Enclosure Voltage Transient Characteristic Caused by Disconnector Operation in Ultra High Voltage Gas Insulated Switch. High Volt. Technol. 2012, 38, 288–294. [Google Scholar]
- Zheng, J.-L.; Zhan, H.-M.; Duan, S.-F.; Ouyang, Z.; Zhao, C.-N. Spark model for 1100 kV GIS disconnecting switch. In Proceedings of the 2011 1st International Conference on Electric Power Equipment—Switching Technology, Xi’an, China, 23–27 October 2011. [Google Scholar]
- Zhao, L.; Ye, L.; Wang, S.; Zhan, H.; Yang, Y.; Jiang, P. Repeated Strike Process Modeling of Very Fast Transient Overvoltage Induced by Disconnector Switch Operation in 252 kV GIS. In Proceedings of the 2018 IEEE 3rd International Conference on Integrated Circuits and Microsystems (ICICM), Shanghai, China, 24–26 November 2018. [Google Scholar]
- Yan, G.; Wu, X.; Tian, Y.; Zhang, H. Review on the Research of Electromagnetic Transient Interference Caused by Arc Discharge Due to Switchgear Operation. High Volt. Electr. Appl. 2014, 50, 119–130. [Google Scholar]
- Shu, Y.; Han, B.; Lin, J.; Chen, W.; Ban, L.; Xiang, Z.; Chen, G. Influence of the Switching Speed of the Disconnector on Very Fast Transient Overvoltage. IEEE Trans. Power Deliv. 2013, 28, 2080–2084. [Google Scholar]
- 33/19-09 C W; Very Fast Transient Phenomena Associated with Gas Insulated Substations. CIGRE: Paris, France, 1988.
- Li, Z.; Liao, X.; Tong, Y.; Chen, X. Simulation and characteristic analysis of VFTO and VFTC based on dynamic re-burning arc model. Power Syst. Prot. Control 2023, 51, 79–88. [Google Scholar]
- Kim, D.E.; Lee, G.Y.; Kil, G.S.; Kim, S.-W. Trends in Measuring Instrument Transformers for Gas-Insulated Switchgears: A Review. Energies 2024, 17, 1846. [Google Scholar] [CrossRef]
- Zhao, X.; Zhang, Y.; Xing, Z. Short-term load interval prediction based on optimal window-wide kernel density estimation. Electr. Meas. Instrum. 2019, 56, 56–61. [Google Scholar]
- Zhang, Y. Comparative Study of the Probability Density Function Estimation Based on Different Kernel Functions. Master’s Thesis, Hebei University, Hebei, China, 2010. [Google Scholar]
- Sima, W.; Zhang, H.J.; Yang, M.; Wang, H.; Xu, J.; Huang, Y. Statistical analysis of overvoltage amplitude and waveform characteristics in 10 kV system of a substation. High Volt. Technol. 2021, 47, 214–222. [Google Scholar]

















| Element | Parameter Declaration |
|---|---|
| Aerial conductor | T1 = 4.5 m, wave impedance 266 Ω, wave speed 300 m/μs |
| T2 = 3 m wave impedance at a 121 Ω wave velocity of 300 m/μs | |
| Power supply side to ground capacitor | 6300 pF |
| capacitive divider | 411 pF, variable ratio of 2000:1 |
| Dynamic and static contact guide wave impedance | 130 Ω |
| Potential transformer | 1000 pF |
| Load capacitor | 10,000 pF |
| Item | Simulated Single-Pulse Maximum Peak | Experimental Single-Pulse Maximum Peak |
|---|---|---|
| Amplitude/kV | [9.97, 114.69] | [9.49, 120.47] |
| Average Value/kV | 66.93 | 59.68 |
| Item | Simulated Single-Pulse Duration | Experimental Single-Pulse Duration |
|---|---|---|
| Duration/μs | [0.12, 20.87] | [0.05, 19.4] |
| Average Value/μs | 1.61 | 2.52 |
| Item | Simulated Single-Pulse Up Time | Experimental Single-Pulse Up Time |
|---|---|---|
| Up Time/μs | [0.54, 8.70] | [0.43, 8.64] |
| Average Value/μs | 1.72 | 1.55 |
| Item | Simulated Single-Pulse Interval Time | Experimental Single-Pulse Interval Time |
|---|---|---|
| Interval Time/ms | [0.04, 4.98] | [0.06, 5.10] |
| Average Value/ms | 0.61 | 0.65 |
Disclaimer/Publisher’s Note: The statements, opinions and data contained in all publications are solely those of the individual author(s) and contributor(s) and not of MDPI and/or the editor(s). MDPI and/or the editor(s) disclaim responsibility for any injury to people or property resulting from any ideas, methods, instructions or products referred to in the content. |
© 2025 by the authors. Licensee MDPI, Basel, Switzerland. This article is an open access article distributed under the terms and conditions of the Creative Commons Attribution (CC BY) license (https://creativecommons.org/licenses/by/4.0/).
Share and Cite
Liu, B.; Liu, Y.; Xiong, J.; Deng, X.; Guo, Z.; Zhang, X.; Mei, B.; Li, Z. Equivalent Modeling of Disconnector Operation Based on Dynamic Arc Characteristics and VFTO Characteristic Analysis. Energies 2025, 18, 3045. https://doi.org/10.3390/en18123045
Liu B, Liu Y, Xiong J, Deng X, Guo Z, Zhang X, Mei B, Li Z. Equivalent Modeling of Disconnector Operation Based on Dynamic Arc Characteristics and VFTO Characteristic Analysis. Energies. 2025; 18(12):3045. https://doi.org/10.3390/en18123045
Chicago/Turabian StyleLiu, Bin, Yong Liu, Junjun Xiong, Xiaopin Deng, Zhenyu Guo, Xueyou Zhang, Bingyu Mei, and Zhenhua Li. 2025. "Equivalent Modeling of Disconnector Operation Based on Dynamic Arc Characteristics and VFTO Characteristic Analysis" Energies 18, no. 12: 3045. https://doi.org/10.3390/en18123045
APA StyleLiu, B., Liu, Y., Xiong, J., Deng, X., Guo, Z., Zhang, X., Mei, B., & Li, Z. (2025). Equivalent Modeling of Disconnector Operation Based on Dynamic Arc Characteristics and VFTO Characteristic Analysis. Energies, 18(12), 3045. https://doi.org/10.3390/en18123045

