Two-Layer Optimal Dispatch of Distribution Grids Considering Resilient Resources and New Energy Consumption During Cold Wave Weather
Abstract
1. Introduction
2. Modeling of Resilient Resource EV and MGFOR
2.1. Modeling and Load Forecasting for EV in Cold Wave Weather
2.1.1. Charge and Discharge Characteristics of EVs in Cold Weather
2.1.2. Behavioral Characterization of EV Users
2.1.3. Travel Chain Model
2.1.4. Travel Probability Matrix and Shortest Path Search Algorithm
2.1.5. Load Forecasting for EV in Cold Wave Weather
2.2. MGFOR Modeling with Resilient Resources
2.2.1. Definition of MGFOR
2.2.2. The Solution of MGFOR
2.2.3. MGFOR-Based Characterization of MG Adjustability
3. A Two-Tier Optimized Operation Model for Distribution Networks Based on CVaR Quantified Uncertainty
3.1. Uncertainty Modeling Considering Wind and Solar Power Generation
3.1.1. Conditional Value at Risk Theory
3.1.2. Multi-Scenario Generation and Reduction Techniques
3.1.3. Quantification of Wind and Solar Uncertainty Based on CVaR Theory
3.2. Upper Layer Model
3.2.1. The Ladder-Type Carbon Price Mechanism Model
- (1)
- The CEA model
- (2)
- The actual carbon emissions model
- (3)
- The ladder-type carbon trading cost model
3.2.2. Upper-Layer Objective Function
3.2.3. Upper-Layer Constraints
- (1)
- Gas turbine output constraintwhere and are the upper and lower limits of the gas turbine output, respectively.
- (2)
- Diesel unit output constraintwhere and are the upper and lower limits of the diesel unit output, respectively.
- (3)
- Wind and solar power generation constraintswhere and are the forecast errors for the wind and PV outputs, respectively; and are the upper limits for the forecasting wind and PV outputs, respectively.
- (4)
- Energy storage constraintwhere and are the charging efficiency and discharging efficiency of energy storage, respectively; and are the upper and lower limits of the energy stored in the energy storage; is the energy stored at the initial moment of storage; is the energy stored at the last moment of storage; indicates the energy stored that can be used to charge; indicates the energy stored that cannot be used to charge, and the opposite holds for ; and are the upper and lower limits of storage charging power, respectively; and and are the upper and lower limits of storage discharging power, respectively.
- (5)
- MG output constraint
- (6)
- DR constraintwhere is the interruptible load coefficient, is the transferable load coefficient, and is the forecast load before the demand response.
- (7)
- Power purchase and sale constraintswhere indicates that the distribution network can purchase electricity from the power grid; indicates that the distribution network cannot purchase electricity from the power grid. The opposite holds for .
- (8)
- Distribution network power flow constraintwhere is injected power and is load power, respectively; refers to the sum of branch active power injected into node ; refers to the sum of branch active power flowing out of node , respectively; , , , and have the same meaning. and are active and reactive power flowing in line ; represents the minimum value of node voltage and represents maximum value of node voltage, respectively; and stands for resistance on line and stands for reactance on line , respectively. is line capacity.
- (9)
- Power balance constraints in cold weatherwhere is the EV charging load, and is the load growth factor affected by cold weather.
3.3. Lower-Layer Model
3.3.1. Lower-Layer Objective Function
3.3.2. Lower-Layer Constraints
4. KKT Conditions for Solving the Two-Tier Model
5. Example Analysis
5.1. Parameter Setting
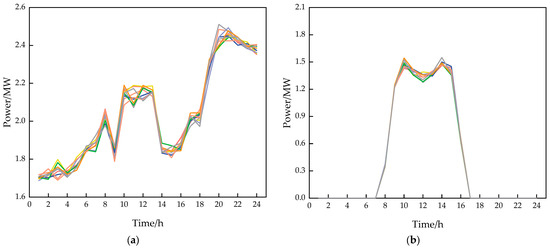
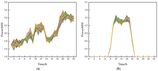
5.2. Load Forecast Results for EV During Cold Waves
5.3. MGFOR Feature Analysis
5.4. Characterization of Distribution Network Operation During Cold Waves
6. Conclusions
- (1)
- The batteries of EVs under cold weather need to be heated by the BTMS system to ensure that the temperature is within a reasonable range; these EVs obtain less power, charge more often, and have a higher charging demand. The validity of the load prediction model for EVs during cold weather is verified.
- (2)
- By describing the flexible regulation capability of the microgrid using the convex hull fitting expression based on MGFOR, the flexible operating region of active and reactive power of the microgrid is obtained, providing a potential solution for the distribution network to handle the surge in EV loads during cold wave weather.
- (3)
- By constructing a two-layer operational model for distribution networks considering the uncertainty of wind and photovoltaic generation outputs and solving the problem using KKT conditions, the operational characteristics of the distribution network are obtained. Compared to the traditional single-layer distribution network model, the proposed model demonstrates significant improvements in carbon emission reduction and new energy consumption, with the total cost remaining nearly unchanged, thereby validating the effectiveness of the model presented in this study.
Author Contributions
Funding
Data Availability Statement
Conflicts of Interest
Appendix A


References
- Wang, Y.; Chen, C.; Wang, J.; Baldick, R. Research on Resilience of Power Systems Under Natural Disasters-A Review. IEEE Trans. Power Syst. 2016, 31, 1604–1613. [Google Scholar] [CrossRef]
- Stanković, A.M.; Tomsovic, K.L.; De Caro, F.; Braun, M.; Chow, J.H.; Čukalevski, N.; Dobson, I.; Eto, J.; Fink, B.; Hachmann, C.; et al. Methods for Analysis and Quantification of Power System Resilience. IEEE Trans. Power Syst. 2023, 38, 4774–4787. [Google Scholar] [CrossRef]
- Kumar, M.; Sharma, D. Energy Management in Microgrids with Uncertainty in EV and Renewable Sources. Iran. J. Sci. Technol. Trans. Electr. Eng. 2025, 49, 639–661. [Google Scholar] [CrossRef]
- Yang, N.; Zhu, L.; Wang, B.; Fu, R.; Qi, L.; Jiang, X.; Sun, C. A Master-Slave Game-Based Strategy for Trading and Allocation of Virtual Power Plants in the Electricity Spot Market. Energies 2025, 18, 442. [Google Scholar] [CrossRef]
- Adham, M.; Keene, S.; Bass, R.B. Distributed Energy Resources: A Systematic Literature Review. Energy Rep. 2025, 13, 1980–1999. [Google Scholar] [CrossRef]
- Liu, H.; Xing, Z.; Zhao, Q.; Liu, Y.; Zhang, P. An Orderly Charging and Discharging Strategy of Electric Vehicles Based on Space-Time Distributed Load Forecasting. Energies 2024, 17, 4284. [Google Scholar] [CrossRef]
- Tang, M.; Guo, X.; Qiu, J.; Li, J.; An, B. Electric Vehicle Charging Load Demand Forecasting in Different Functional Areas of Cities with Weighted Measurement Fusion UKF Algorithm. Energies 2024, 17, 4505. [Google Scholar] [CrossRef]
- Hou, S.; Zhang, X.; Yu, H. Electric Vehicle Charging Load Prediction Considering Spatio-Temporal Node Importance Information. Energies 2024, 17, 4840. [Google Scholar] [CrossRef]
- Bian, R.; Wang, L.; Liu, Y.; Dai, Z. Electric Vehicle Load Forecasting Based on Convolutional Networks with Attention Mechanism and Federated Learning Method. IET Gener. Transm. Distrib. 2024, 18, 2313–2324. [Google Scholar] [CrossRef]
- Matrone, S.; Ogliari, E.; Nespoli, A.; Leva, S. Electric Vehicle Supply Equipment Day-Ahead Power Forecast Based on Deep Learning and the Attention Mechanism. IEEE Trans. Intell. Transp. Syst. 2024, 25, 9563–9571. [Google Scholar] [CrossRef]
- Shi, J.; Zhang, W.; Bao, Y.; Gao, D.W.; Wang, Z. Load Forecasting of Electric Vehicle Charging Stations: Attention Based Spatiotemporal Multi–Graph Convolutional Networks. IEEE Trans. Smart Grid 2024, 15, 3016–3027. [Google Scholar] [CrossRef]
- Žnidarec, M.; Šljivac, D.; Knežević, G.; Pandžić, H. Double-Layer Microgrid Energy Management System for Strategic Short-Term Operation Scheduling. Int. J. Electr. Power Energy Syst. 2024, 157, 109816. [Google Scholar] [CrossRef]
- Luo, J.; Panchabikesan, K.; Lai, K.-H.; Olawumi, T.O.; Mewomo, M.C.; Liu, Z. Game-Theoretic Optimization Strategy for Maximizing Profits to both End-Users and Suppliers in Building Rooftop PV-based Microgrids. Energy 2024, 313, 133715. [Google Scholar] [CrossRef]
- Li, X.; Zhang, Z.; Jiang, Y.; Yang, X.; Zhang, Y.; Li, W.; Wang, B. Multi-Objective Operation Optimization of Park Microgrid Based on Green Power Trading Price Prediction in China. Energies 2025, 18, 46. [Google Scholar] [CrossRef]
- Li, C.; Kang, Z.; Yu, H.; Wang, H.; Li, K. Research on Energy Optimization Method of Multi-microgrid System Based on the Cooperative Game Theory. J. Electr. Eng. Technol. 2024, 19, 2953–2962. [Google Scholar] [CrossRef]
- Kaleta, M. Robust Co-Optimization of Medium- and Short-Term Electrical Energy and Flexibility in Electricity Clusters. Energies 2025, 18, 479. [Google Scholar] [CrossRef]
- Dolatnia, A.; Sarvari, P.; Sarmadi, B.; Baghramian, A. An Interval-based Model for Stochastic Optimal Scheduling of Multi Carrier Energy Hubs in the Presence of Multiple Sources of Uncertainty. Electr. Power Syst. Res. 2025, 242, 111447. [Google Scholar] [CrossRef]
- Wang, G.; Li, H.; Yang, X.; Lu, H.; Song, X.; Li, Z.; Wang, Y. Multi-Objective Site Selection and Capacity Determination of Distribution Network Considering New Energy Uncertainties and Shared Energy Storage of Electric Vehicles. Electronics 2025, 14, 151. [Google Scholar] [CrossRef]
- Ai, Q.; Xiang, J.; Liu, Y.; Qu, L.; Cao, J.; Li, X.; Wang, Y. Multi-Scenario Flexibility Assessment of Power Systems Considering Renewable Energy Output Uncertainty. Front. Energy Res. 2024, 12, 1359233. [Google Scholar] [CrossRef]
- Qi, N.; Su, J. Stochastic Optimization of Integrated Electricity-Heat-Gas Energy System Considering Uncertainty of Indirect Carbon Emission Intensity. IET Gener. Transm. Distrib. 2025, 19, e70014. [Google Scholar] [CrossRef]
- Chang, J.; Zhang, J.; Liao, X.; Lu, J. Distributed Reactive Power Optimization of Flexible Distribution Network Based on Probability Scenario-Driven. Energy Rep. 2025, 13, 68–81. [Google Scholar] [CrossRef]
- Cha, J.; Han, C.; Song, S.; Kang, S.; Lee, D.; Chang, M.; Jang, G. Hierarchical Co-Optimization of EV Scheduling Considering Customer and System in Distribution Networks. Sustain. Energy Grids Netw. 2024, 38, 101361. [Google Scholar] [CrossRef]
- Lu, D.; Li, W.; Zhang, L.; Fu, Q.; Jiao, Q.; Wang, K. Multi-Objective Optimization and Reconstruction of Distribution Networks with Distributed Power Sources Based on an Improved BPSO Algorithm. Energies 2024, 17, 4877. [Google Scholar] [CrossRef]
- Wu, Y.; Xiong, Y.; Peng, X.; Cai, C.; Zheng, X. Research on a Three-Stage Dynamic Reactive Power Optimization Decoupling Strategy for Active Distribution Networks with Carbon Emissions. Energies 2024, 17, 2774. [Google Scholar] [CrossRef]











| Types | Performance Characteristic Indexes |
|---|---|
| Time | |
| Space | |
| Battery status |
| Categories | Time Interval | Price /(CNY/MWh) |
|---|---|---|
| Electricity purchase | Off-peak time (22:00~7:00) | 500 |
| Shoulder time (7:00~11:00, 14:00~18:00) | 750 | |
| Peak time (11:00~14:00, 18:00~22:00) | 1200 | |
| Electricity sale | Whole day | 300 |
| Unit | Upper and Lower Limits of Output | Climbing Upper and Lower Limits |
|---|---|---|
| Gas turbine | 0.4/MW | 0/MW |
| Diesel unit | 0.6/MW | 0/MW |
| Parameter | Value | Parameter | Value |
|---|---|---|---|
| Capacity limit | 1.2/MW | Discharging power | 0.3/MW |
| Capacity lower limit | 0.1/MW | Charging efficiency | 0.95 |
| Initial capacity | 0.7/MW | Discharging efficiency | 0.95 |
| Charging power | 0.3/MW |
| Parameter Symbol | Parameter Value | Parameter Symbol | Parameter Value |
|---|---|---|---|
| 500/CNY | 0.8729/(t/MW) | ||
| 450/CNY | 0.3901/(t/MW) | ||
| 650/CNY | 0.3901/(t/MW) | ||
| 650/CNY | 1.2250/(t/MW) | ||
| 650/CNY | 0.5233/(t/MW) | ||
| 300/CNY | 0.6233/(t/MW) | ||
| 450/CNY | 256/(CNY/t) | ||
| 300/CNY | 0.25 | ||
| 300/CNY | 2/(t) | ||
| 300/CNY | 1 |
| Distribution Network Model | Operating Cost/CNY | Net Carbon Emissions/t | Carbon Emission Penalty/CNY | New Energy Consumption Rate |
|---|---|---|---|---|
| Traditional single-layer model | 56,827.84 | 3.93 | 7570.81 | 65.45% |
| Two-layer model | 56,858.97 | 3.67 | 7447.85 | 68.65% |
Disclaimer/Publisher’s Note: The statements, opinions and data contained in all publications are solely those of the individual author(s) and contributor(s) and not of MDPI and/or the editor(s). MDPI and/or the editor(s) disclaim responsibility for any injury to people or property resulting from any ideas, methods, instructions or products referred to in the content. |
© 2025 by the authors. Licensee MDPI, Basel, Switzerland. This article is an open access article distributed under the terms and conditions of the Creative Commons Attribution (CC BY) license (https://creativecommons.org/licenses/by/4.0/).
Share and Cite
Shen, L.; Luo, X.; Ji, W.; Yuan, J.; Wang, C. Two-Layer Optimal Dispatch of Distribution Grids Considering Resilient Resources and New Energy Consumption During Cold Wave Weather. Energies 2025, 18, 2973. https://doi.org/10.3390/en18112973
Shen L, Luo X, Ji W, Yuan J, Wang C. Two-Layer Optimal Dispatch of Distribution Grids Considering Resilient Resources and New Energy Consumption During Cold Wave Weather. Energies. 2025; 18(11):2973. https://doi.org/10.3390/en18112973
Chicago/Turabian StyleShen, Lu, Xing Luo, Wenlu Ji, Jinxi Yuan, and Chong Wang. 2025. "Two-Layer Optimal Dispatch of Distribution Grids Considering Resilient Resources and New Energy Consumption During Cold Wave Weather" Energies 18, no. 11: 2973. https://doi.org/10.3390/en18112973
APA StyleShen, L., Luo, X., Ji, W., Yuan, J., & Wang, C. (2025). Two-Layer Optimal Dispatch of Distribution Grids Considering Resilient Resources and New Energy Consumption During Cold Wave Weather. Energies, 18(11), 2973. https://doi.org/10.3390/en18112973
