A Method for Enhancing the Simulation Continuity of the Snesim Algorithm in 2D Using Multiple Search Trees
Abstract
1. Introduction
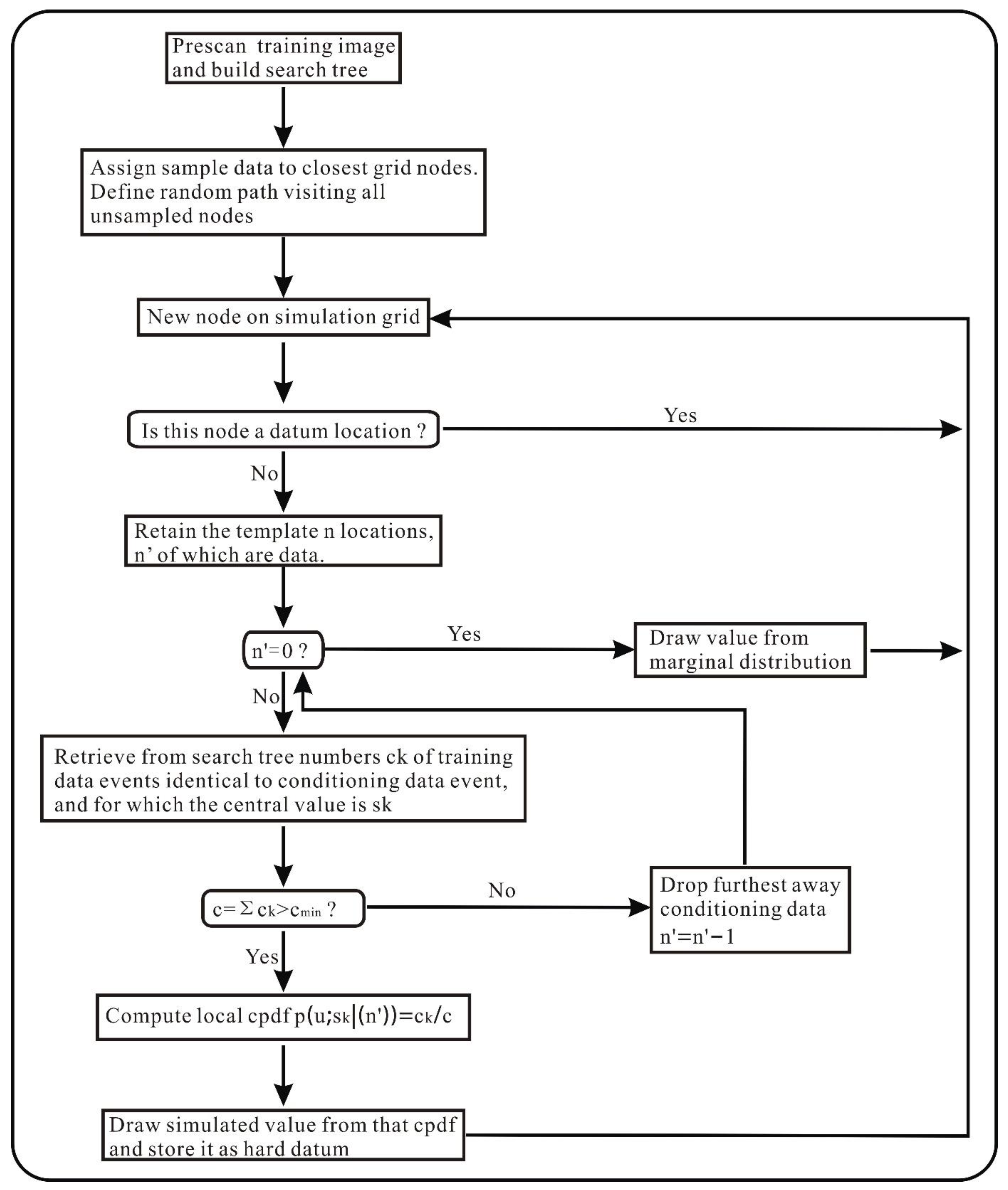
2. Methodology Based on Multiple Search Trees
3. Results
3.1. Unconditional Simulation
3.2. Conditional Simulation
3.3. Practical Simulation
4. Discussion
4.1. Double Retrieving for Improving the Accuracy of Local CPDFs
4.2. Assessing Simulation Continuity with CCL
5. Conclusions
Author Contributions
Funding
Data Availability Statement
Acknowledgments
Conflicts of Interest
Appendix A
| Listing A1: Search neighborhood sorting. |
| 1. % d: the distance between search |
| 2. % neighborhood and the central node u |
| 3. d = sqrt(i.^2 + j.^2); |
| 4. ad = {‘ascend’, ’descend’}; |
| 5. c = 1; |
| 6. % sort the search neighborhood |
| 7. for i = 1: size(ad,2) |
| 8. for j = 1: size(ad,2) |
| 9. sort_data{c} = sortrows([d(:), i(:), j(:)], [1,2,3], {‘ascend’, ad{i},ad{j}}); |
| 10. c = c + 1; |
| 11. end |
| 12. end |
| 13. % 4 data templates/the base of 4 trees |
| 14. for i = 1: size(sort_data,2) |
| 15. % n_cd: the number of conditional data |
| 16. template{i} = [sort_data{i}(2:(n_cd+1), 2: end)]; |
| 17. end |
References
- Wang, Z.; Chen, T.; Hu, X.; Wang, L.; Yin, Y. A Multi-Point Geostatistical Seismic Inversion Method Based on Local Probability Updating of Lithofacies. Energies 2022, 15, 299. [Google Scholar] [CrossRef]
- Kang, Q.; Hou, J.; Liu, L.; Hou, M.; Liu, Y. Quantitative Prediction of Braided Sandbodies Based on Probability Fusion and Multi-Point Geostatistics. Energies 2023, 16, 2796. [Google Scholar] [CrossRef]
- Wang, X.; Zhang, F.; Li, S.; Dou, L.; Liu, Y.; Ren, X.; Chen, D.; Zhao, W. The Architectural Surfaces Characteristics of Sandy Braided River Reservoirs, Case Study in Gudong Oil Field, China. Geofluids 2021, 2021, 8821711. [Google Scholar] [CrossRef]
- Caers, J.; Zhang, T. Multiple-point Geostatistics: A Quantitative Vehicle for Integrating Geologic Analogs into Multiple Reservoir Models. In Integration of Outcrop and Modern Analogs in Reservoir Modeling; American Association of Petroleum Geologists: Tulsa, OK, USA, 2004. [Google Scholar] [CrossRef]
- Caers, J.K.; Srinivasan, S.; Journel, A.G. Geostatistical Quantification of Geological Information for a Fluvial-Type North Sea Reservoir. SPE Reserv. Eval. Eng. 2000, 3, 457–467. [Google Scholar] [CrossRef]
- Strebelle, S.B. Sequential Simulation for Modeling Geological Structures from Training Images. In Stochastic Modeling and Geostatistics: Principles, Methods, and Case Studies, Volume II; The American Association of Petroleum Geologists: Tulsa, Oklahoma, USA, 2006. [Google Scholar]
- Guardiano, F.B.; Srivastava, R.M. Multivariate Geostatistics: Beyond Bivariate Moments. In Geostatistics Tróia ’92: Volume 1; Soares, A., Ed.; Springer: Dordrecht, The Netherlands, 1993; pp. 133–144. [Google Scholar]
- Strebelle, S.B.; Journel, A.G. Reservoir Modeling Using Multiple-Point Statistics. In Proceedings of the SPE Annual Technical Conference and Exhibition, New Orleans, Louisiana, 30 September–3 October 2001; p. SPE-71324-MS. [Google Scholar]
- Jef Caers, S.S.; Payrazyan, K. Stochastic integration of seismic data and geologic scenarios: A West Africa submarine channel saga. Lead. Edge 2003, 22, 192–196. [Google Scholar] [CrossRef]
- Burc Arpat, G. SIMPAT: Stochastic simulation with patterns. In 17 SCRF Meeting Stanford Center for Reservoir Forecasting; Stanford University: Stanford, CA, USA, 2004. [Google Scholar]
- Zhang, T.; Switzer, P.; Journel, A. Filter-Based Classification of Training Image Patterns for Spatial Simulation. Math. Geol. 2006, 38, 63–80. [Google Scholar] [CrossRef]
- Honarkhah, M.; Caers, J. Stochastic Simulation of Patterns Using Distance-Based Pattern Modeling. Math. Geosci. 2010, 42, 487–517. [Google Scholar] [CrossRef]
- Mahmud, K.; Mariethoz, G.; Caers, J.; Tahmasebi, P.; Baker, A. Simulation of earth textures by conditional image quilting. Water Resour. Res. 2014, 50, 20. [Google Scholar] [CrossRef]
- Mariethoz, G.; Renard, P. Reconstruction of Incomplete Data Sets or Images Using Direct Sampling. Math. Geosci. 2010, 42, 245–268. [Google Scholar] [CrossRef]
- Yang, L.; Hou, W.; Cui, C.; Cui, J. GOSIM: A multi-scale iterative multiple-point statistics algorithm with global optimization. Comput. Geosci. 2016, 89, 57–70. [Google Scholar] [CrossRef]
- Pourfard, M.; Abdollahifard, M.J.; Faez, K.; Motamedi, S.A.; Hosseinian, T. PCTO-SIM: Multiple-point geostatistical modeling using parallel conditional texture optimization. Comput. Geosci. 2017, 102, 116–138. [Google Scholar] [CrossRef]
- Wang, L.; Yin, Y.; Wang, H.; Zhang, C.; Feng, W.; Liu, Z.; Wang, P.; Cheng, L.; Liu, J. A method of reconstructing 3D model from 2D geological cross-section based on self-adaptive spatial sampling: A case study of Cretaceous McMurray reservoirs in a block of Canada. Pet. Explor. Dev. 2021, 48, 407–420. [Google Scholar] [CrossRef]
- Liu, Y. Using the Snesim program for multiple-point statistical simulation. Comput. Geosci. 2006, 32, 1544–1563. [Google Scholar] [CrossRef]
- Bastante, F.G.; Ordóñez, C.; Taboada, J.; Matías, J.M. Comparison of indicator kriging, conditional indicator simulation and multiple-point statistics used to model slate deposits. Eng. Geol. 2008, 98, 50–59. [Google Scholar] [CrossRef]
- Boucher, A. Considering complex training images with search tree partitioning. Comput. Geosci. 2009, 35, 1151–1158. [Google Scholar] [CrossRef]
- Hajizadeh, A.; Safekordi, A.; Farhadpour, F.A. A multiple-point statistics algorithm for 3D pore space reconstruction from 2D images. Adv. Water Resour. 2011, 34, 1256–1267. [Google Scholar] [CrossRef]
- Wu, Y.; Lin, C.; Ren, L.; Yan, W.; An, S.; Chen, B.; Wang, Y.; Zhang, X.; You, C.; Zhang, Y. Reconstruction of 3D porous media using multiple-point statistics based on a 3D training image. J. Nat. Gas Sci. Eng. 2018, 51, 129–140. [Google Scholar] [CrossRef]
- Huang, T.; Lu, D.-T.; Li, X.; Wang, L. GPU-based SNESIM implementation for multiple-point statistical simulation. Comput. Geosci. 2013, 54, 75–87. [Google Scholar] [CrossRef]
- Cui, Z.; Chen, Q.; Liu, G.; Mariethoz, G.; Ma, X. Hybrid parallel framework for multiple-point geostatistics on Tianhe-2: A robust solution for large-scale simulation. Comput. Geosci. 2021, 157, 104923. [Google Scholar] [CrossRef]
- Strebelle, S.; Cavelius, C. Solving Speed and Memory Issues in Multiple-Point Statistics Simulation Program SNESIM. Math. Geosci. 2014, 46, 171–186. [Google Scholar] [CrossRef]
- Nagendra Babu, M.; Ambati, V.; Nair, R.R. An integrated approach to lithofacies characterization of a sandstone reservoir using the Single Normal Simulation equation: A Case study. J. Pet. Sci. Eng. 2022, 208, 109626. [Google Scholar] [CrossRef]
- Zhou, F.; Shields, D.; Tyson, S.; Esterle, J. Comparison of sequential indicator simulation, object modelling and multiple-point statistics in reproducing channel geometries and continuity in 2D with two different spaced conditional datasets. J. Pet. Sci. Eng. 2018, 166, 718–730. [Google Scholar] [CrossRef]
- Naderi, H.; Fathianpour, N.; Tabaei, M. MORPHSIM: A new multiple-point pattern-based unconditional simulation algorithm using morphological image processing tools. J. Pet. Sci. Eng. 2019, 173, 1417–1437. [Google Scholar] [CrossRef]
- Walsh, D.A.; Manzocchi, T. A method for generating geomodels conditioned to well data with high net:gross ratios but low connectivity. Mar. Pet. Geol. 2021, 129, 105104. [Google Scholar] [CrossRef]
- Renard, P.; Allard, D. Connectivity metrics for subsurface flow and transport. Adv. Water Resour. 2013, 51, 168–196. [Google Scholar] [CrossRef]
- Shahraeeni, M. Enhanced Multiple-Point Statistical Simulation with Backtracking, Forward Checking and Conflict-Directed Backjumping. Math. Geosci. 2019, 51, 155–186. [Google Scholar] [CrossRef]
- Wang, X.; Yu, S.; Li, S.; Zhang, N. Two parameter optimization methods of multi-point geostatistics. J. Pet. Sci. Eng. 2022, 208, 109724. [Google Scholar] [CrossRef]
- Haralick, R.M.; Shanmugam, K.; Dinstein, I. Textural Features for Image Classification. IEEE Trans. Syst. Man Cybern. 1973, SMC-3, 610–621. [Google Scholar] [CrossRef]
- Zhang, P.; Qian, X.; Guo, X.; Yang, X.; Li, G. Automated demarcation of the homogeneous domains of trace distribution within a rock mass based on GLCM and ISODATA. Int. J. Rock Mech. Min. Sci. 2020, 128, 104249. [Google Scholar] [CrossRef]
- He, K.; Zhang, X.; Ren, S.; Sun, J. Identity Mappings in Deep Residual Networks. In Proceedings of the Computer Vision—ECCV 2016, Amsterdam, The Netherlands, 11–14 October 2016; pp. 630–645. [Google Scholar]
- Kumar, D.; Srinivasan, S. Indicator-based data assimilation with multiple-point statistics for updating an ensemble of models with non-Gaussian parameter distributions. Adv. Water Resour. 2020, 141, 103611. [Google Scholar] [CrossRef]
- Zhang, T.; Shen, T.; Dong, Y.; Du, Y. 3D-FGAN: A 3D stochastic reconstruction method of digital cores. Geoenergy Sci. Eng. 2024, 233, 212590. [Google Scholar] [CrossRef]
- Sun, C.; Demyanov, V.; Arnold, D. Geological realism in Fluvial facies modelling with GAN under variable depositional conditions. Comput. Geosci. 2023, 27, 203–221. [Google Scholar] [CrossRef]
- Zheng, N.; Li, Z.; Xia, X.; Gu, S.; Li, X.; Jiang, S. Estimating line contaminant sources in non-Gaussian groundwater conductivity fields using deep learning-based framework. J. Hydrol. 2024, 630, 130727. [Google Scholar] [CrossRef]
- Strebelle, S. Conditional Simulation of Complex Geological Structures Using Multiple-Point Statistics. Math. Geol. 2002, 34, 1–21. [Google Scholar] [CrossRef]
- Kesheng, W.; Ekow, O.; Arie, S. Optimizing connected component labeling algorithms. In Proceedings of the SPIE—The International Society for Optical Engineering, San Diego, CA, USA, 29 April 2005; pp. 1965–1976. [Google Scholar]
- Rakhmadi, A.; Othman, N.Z.S.; Bade, A.; Rahim, M.S.M.; Amin, I.M. Connected Component Labeling Using Components Neighbors-Scan Labeling Approach. J. Comput. Sci. 2010, 6, 3088–3107. [Google Scholar] [CrossRef]
- Zhang, D.; Ma, H.; Pan, L. A gamma-signal-regulated connected components labeling algorithm. Pattern Recognit. 2019, 91, 281–290. [Google Scholar] [CrossRef]





















| Test | Search Tree Construction Time (s) | RAM (Random-Access Memory) (MB) |
|---|---|---|
| Unconditional simulation (non-parallel MST/parallel MST/original Snesim) | 28.5/15.7/5.3 | 2675/4028/1711 |
| Conditional simulation (non-parallel MST/parallel MST/original Snesim) | 29.1/15.8/5.4 | 2667/4106/1169 |
| Practical simulation (non-parallel MST/parallel MST/original Snesim) | 7.7/4.4/1.8 | 1255/2870/1030 |
| Test | Distribution Characteristics | |||
|---|---|---|---|---|
| Range 1 | Mean 2 | Std 3 | N 4 | |
| Unconditional simulation (MST/original Snesim) | [3–16]/[2–16] | 8.82/9.04 | 2.49/2.56 | 600/600 |
| Conditional simulation (MST/original Snesim) | [2–14]/[1–16] | 8.35/8.42 | 2.04/2.01 | 600/600 |
| Practical simulation (MST/original Snesim) | [1–9]/[1–17] | 3.44/4.62 | 1.70/2.21 | 600/600 |
Disclaimer/Publisher’s Note: The statements, opinions and data contained in all publications are solely those of the individual author(s) and contributor(s) and not of MDPI and/or the editor(s). MDPI and/or the editor(s) disclaim responsibility for any injury to people or property resulting from any ideas, methods, instructions or products referred to in the content. |
© 2024 by the authors. Licensee MDPI, Basel, Switzerland. This article is an open access article distributed under the terms and conditions of the Creative Commons Attribution (CC BY) license (https://creativecommons.org/licenses/by/4.0/).
Share and Cite
Zhou, C.; He, Y.; Wang, L.; Li, S.; Yu, S.; Liu, Y.; Dong, W. A Method for Enhancing the Simulation Continuity of the Snesim Algorithm in 2D Using Multiple Search Trees. Energies 2024, 17, 1022. https://doi.org/10.3390/en17051022
Zhou C, He Y, Wang L, Li S, Yu S, Liu Y, Dong W. A Method for Enhancing the Simulation Continuity of the Snesim Algorithm in 2D Using Multiple Search Trees. Energies. 2024; 17(5):1022. https://doi.org/10.3390/en17051022
Chicago/Turabian StyleZhou, Chuanyou, Yongming He, Lu Wang, Shaohua Li, Siyu Yu, Yisheng Liu, and Wei Dong. 2024. "A Method for Enhancing the Simulation Continuity of the Snesim Algorithm in 2D Using Multiple Search Trees" Energies 17, no. 5: 1022. https://doi.org/10.3390/en17051022
APA StyleZhou, C., He, Y., Wang, L., Li, S., Yu, S., Liu, Y., & Dong, W. (2024). A Method for Enhancing the Simulation Continuity of the Snesim Algorithm in 2D Using Multiple Search Trees. Energies, 17(5), 1022. https://doi.org/10.3390/en17051022

