Next Article in Journal
Selective Recovery of Zinc from Alkaline Batteries via a Basic Leaching Process and the Use of a Machine Learning-Based Digital Twin for Predictive Purposes
Next Article in Special Issue
Short-Term Wind-Forecast Calibration for Energy Management Using Numerical Modeling and In Situ Measurements
Previous Article in Journal
Study on the Broadband Measurement Method of Electric Field Sensing Voltage Based on the Add-Window Technique
Previous Article in Special Issue
Joint Deployment of Sensors and Chargers in Wireless Rechargeable Sensor Networks
 
 
Font Type:
Arial Georgia Verdana
Font Size:
Aa Aa Aa
Line Spacing:
Column Width:
Background:
Article

Design and Implementation of a Decision Integration System for Monitoring and Optimizing Heating Systems: Results and Lessons Learned

1
Department of Computer Science VI: Artificial Intelligence and Knowledge Systems, Julius-Maximilians-Universität Würzburg, Am Hubland, 97074 Würzburg, Germany
2
RAUSCH Technology GmbH, Leightonstraße 3, 97074 Würzburg, Germany
3
Senercon GmbH, Hochkirchstraße 11, 10829 Berlin, Germany
*
Authors to whom correspondence should be addressed.
These authors contributed equally to this work.
Energies 2024, 17(24), 6290; https://doi.org/10.3390/en17246290
Submission received: 19 November 2024 / Revised: 4 December 2024 / Accepted: 11 December 2024 / Published: 13 December 2024

Abstract

With the increasing need to tackle climate change, energy efficiency and reduced CO2 emissions are proving to be one of society’s greatest challenges. Special consideration should be given to heating systems as they are prone to inefficiency due to non-optimal controller configurations and the shortage of experts or qualified technicians to optimize the operating behavior. Especially for residential heating systems, more often than not, the target metric is the achievement of specific heating and hot water temperatures by manual adjustments with limited sensor information and with little regard to efficiency. This presents potential for computer-aided optimization based on artificial intelligence techniques. In this paper, we presented a Decision Integration System that is interfaced with a data acquisition infrastructure and allows for the analysis of measured heating system data, the generation of recommended measures for efficiency improvement, and the simulative validation of recommended controller parameter changes. We presented different parts of the Decision Integration System, the interfaced data acquisition infrastructure, as well as the non-invasive sensor appliances used. We analyzed the measured data of real heating systems and evaluated our approach by generating the recommended measures based on rules created by heating system experts, which were then partially applied to the physical heating systems and partially evaluated in simulation. Finally, we compared long-term energy consumption data against the latest monitoring period after implementing the measures. Our results showed an average reduction in energy consumption of 24.52% across all considered buildings, corresponding to an approximate reduction of 8.12 tons of CO2 emissions.

1. Introduction and Background

According to the Federation of the German Heating Industry (Bundesverband der Deutschen Heizungsindustrie e.V, BDH), around two-thirds of heating systems in Germany are inefficient [1]. Much of this inefficiency could be mitigated through low-cost, minimally invasive improvements. Although renovation can enhance efficiency [2,3], it is costly and disruptive, making less invasive options integrated into regular maintenance more attractive.
Residential heating maintenance typically relies on heuristic, rule-based methods performed by technicians who make adjustments based on limited sensor information and subjective measures, such as feeling radiator warmth by hand. This manual, subjective approach often leads to inconsistent and suboptimal controller settings, reducing energy efficiency. Moreover, expertise in this field is scarce [4]. Even new heating systems are often not optimally configured, and older systems are even less likely to be. A study by the Investment and Development Bank of Hamburg (IFB, Hamburgische Investitions- und Förderbank) and the Environmental and Energy Authority Hamburg (Behörde für Umwelt und Energie Hamburg) found that many new subsidized heating systems do not achieve their efficiency potential [5]. Often, hidden hydraulic issues can be easily corrected, but skilled workers with the necessary expertise are rare. Therefore, an automated solution that can continuously monitor heating systems and propose corrective measures when needed would be highly beneficial.

1.1. Technical Background

An essential necessity for such a solution is data acquisition. In the past, various monitoring solutions were proposed [6], partially in the context of so-called smart homes and smart buildings [7,8]. However, not all types of these sensors are always suitable due to privacy concerns, leading to an increased focus on non-invasive methods [9]. This also includes surface temperature sensors [10], which our work makes use of. On a larger scale, IoT-Data acquisition infrastructures [11,12,13] are considered. These data acquisition infrastructures enable the collection of large volumes of data from various sensors deployed throughout the heating system. The acquired data can then be analyzed to gain insights into efficiency and energy consumption [14,15].
Some studies utilized rule-based Decision Support Systems with data mining to detect anomalies, such as increased energy consumption. However, these systems generally focus on basic optimizations, like alerts for heating, ventilation, and air conditioning (HVAC) use without occupancy [16]. While anomaly detection is essential, further exploration is needed to generate optimization recommendations, including checks for component issues and practical adjustments to controller parameters, which HVAC technicians can apply during maintenance. Optimizing controller parameters is challenging due to the complexity of individual heating systems, and developing a broadly applicable rule base requires refinement through expert input.
A different approach to the latter form of optimization is the use of simulation models or digital twins. These models can be tailored to specific heating systems and, therefore, allow for system-specific analyses. However, detailed simulation models demand significant knowledge, expertise, and development time [17,18], making the process potentially prohibitively expensive. Coarse models, on the other hand, solve the cost aspect but only provide qualitative insights, making them challenging to use as standalone tools. Our approach addresses these issues by combining rule-based inference and supplementary coarse simulation by recommending parameter ranges, which are subsequently filtered via simulation as a second opinion to provide the most viable recommendations.

1.2. Contribution and Paper Structure

The purpose of this study was to address the gap for a comprehensive approach that spans the entire process, from data acquisition and monitoring to the detection of undesirable behaviors, such as faults and inefficiencies, and optimization through specific recommended measures. As outlined in the HVAC-related applications in [19,20,21], existing methodologies are often specialized in specific HVAC features or distinguish strongly between optimization via model predictive control schemes or fault detection [22]. In contrast, our approach provides a unified framework that enables seamless interaction between data acquisition, monitoring, anomaly and fault analysis, optimization, and simulation-based validation to deliver actionable and practical optimization recommendations for technicians.
This paper presents several contributions to the field of heating system monitoring. First, we introduce a comprehensive framework that covers the entire process from data acquisition to generating recommended measures for improving system efficiency, including optimizations regarding energy consumption, as well as the handling of faulty behaviors, and includes the evaluation of energy savings after implementing the recommended measures. Second, our approach leverages the modularity of IoT-based data acquisition systems and expands them to a microservice-based Decision Integration System (DIS). A process controller module was used to coordinate communication with the data acquisition backend and the different data analysis and Artificial Intelligence (AI) modules. These included a multi-agent framework (Daedalus) to analyze heating system data, a Decision Support System (DSS) to generate recommended measures, a Calibration and Simulation module (SIM) to calibrate coarse simulation models that can then be subsequently used to qualitatively evaluate recommended controller parameter changes, and an analytics API to evaluate the savings.
Additionally, we provide practical insights and lessons learned from the development and implementation of our system as well as our experience with the organizational challenges faced when retrofitting and maintaining physical heating systems. These insights are intended to support and guide researchers and professionals working on heating system monitoring and optimization.
This paper has the following structure: In Section 2, we give an overview of the complete system and present the different modules that constitute the DIS. In Section 3, we present the sensors and devices used to acquire the measured data, then subsequently present the data used for our experiments. We provide a method to calculate the energetic baseline and energy saving of the heating systems used in our experiments. Additionally, we briefly discuss the models used to evaluate the controller parameter changes suggested by the DSS. In Section 4, we present our results from analyzing measurement data and the measures generated by the DSS. We present the simulative evaluation of measures that concern controller parameter changes and the results of the measures that were applied to real heating systems. Finally, we present our lessons learned in Section 5 and discuss our results and the drawbacks of our approach in Section 6, along with an outlook on possible modifications to our solution.

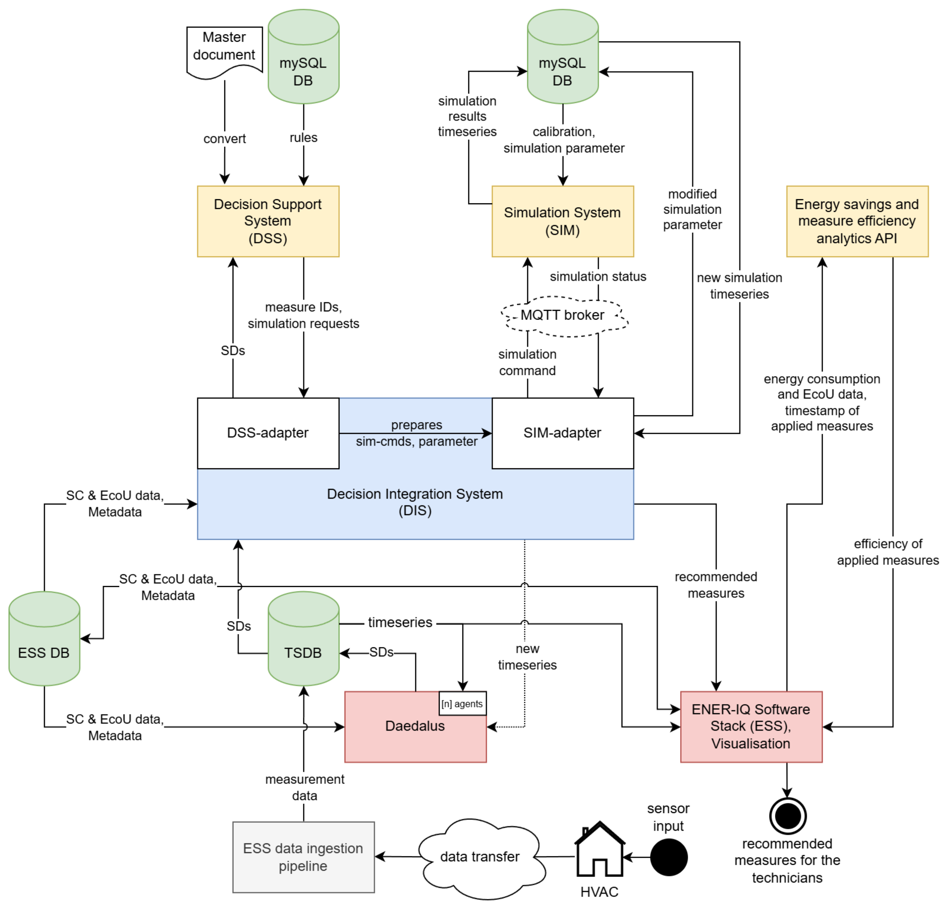
2. System Overview and Architecture

The Decision Integration System (DIS) presented in this paper is interfaced with an existing data acquisition and visualization platform (version 1.1.0, ENER-IQ Software Stack; ESS; ENER-IQ is a trademark of RAUSCH Technology GmbH). Once the time series and the measurement points of the system components of a heating system are linked, they are automatically analyzed, evaluated, and classified. These classifications, referred to as state descriptors (SDs), describe detected unfavorable behavior, like boiler cycling or insufficient hot water temperature. Based on the detected SDs, recommended measures are generated, verified, and finally presented in checklist format to technicians or janitors. To enable these functionalities, various components are required, which are briefly described in the following section.
The process controller of the DIS serves as the central software component, connecting all other modules of the entire system. In the following, “process controller” and “DIS” are used interchangeably. Besides the ESS, the main modules, the DIS is connected to Daedalus (time series data analysis and classification), the Decision Support System (DSS) for generating recommendations, and the Simulation System (SIM) for the qualitative verification of recommendations that feature controller parameter modifications. Apart from the core DIS, there is a platform for evaluating the energy efficiency of implemented recommendations (Energy Savings and measure efficiency analytics API) and a processing pipeline for measurement data (ESS Ingestion Pipeline; ESS-IP). Figure 1 shows the architecture of the complete system.

2.1. Data Visualization Platform (ESS) and Data Ingestion Pipeline (ESS-IP)

The ESS is a comprehensive data platform designed for the visualization, analysis, and management of heating system data. It serves as the central interface for users to interact with the collected and processed data from various components of a heating system. It allows users to view time series data from different sources in an intuitive and clear manner. Graphs, charts, and other visual tools help in understanding the operational status and performance of heating systems. Users can create and manage economical units such as residential buildings. In the context of an economical unit, the user can create system components such as heating circuits and gas boilers. The platform provides a simple process of handling the semantic assignment of time series data to specific measurement points within these components. In addition to sensor assignment, the platform provides meta and configuration data to economical units and the subordinated system components.
The ESS-IP receives data packets, decrypts them, parses the decrypted data according to the data logger specifications, and forwards them to the time series database (TSDB) for storage. User-defined factors and offsets for data points are applied to the numerical values within the ESS-IP. Additionally, the ESS-IP manages the authorization and authentication of data loggers.

2.2. Multi-Agent Framework (Daedalus)

Daedalus is a multi-agent framework, programmed in Python, capable of automatically deploying existing analyses and using them to analyze time series data from heating systems. An agent in this context represents an individual component of a HVAC system. Table 1 shows an overview of the types and the number of corresponding classifiable state descriptors used. The agent’s goal is to maximize the calculated score. The analysis results and subsequent processes affect this score. Daedalus autonomously begins the periodic analysis of the system component data and determines a numerical score between 0 and 100. A low score indicates energetically inefficient or technically incorrect operational behavior. This score, along with the state descriptors, is transmitted to the data platform and displayed there as a traffic light. The SDs are also persisted, providing a history of SDs for further analysis and processing by the Decision Integration System (DIS).
The framework handles data acquisition and preprocessing (not to be confused with the preprocessing of the SIM module of Section 2.4), requiring developers to only add the analyses and integrate them into the framework. Currently, Daedalus supports various system components.
Analyses are conducted by Daedalus, which incorporates extensive expert knowledge. The analyses utilize different time periods and different temporal resolutions. High-frequency events such as boiler cycling detection require minute-level data, while examining heating circuit characteristics requires at least hourly resolution and several months of data. The analyses generate SDs that describe the detected unfavorable operational behavior in a single word. Overall, over 80 distinct states can be identified. An analysis example is the detection of boiler short cycling (SD: b o i l e r S t a t e F l u c t u a n t ): It analyzes the recurring change in the boiler’s operating status (on-off) based on power or flow temperature. Boiler cycling results in high energy losses and thermal stress. Figure 2 illustrates this example.
Many analyses require meta-information, including property-specific data (such as heated area, year of construction, number, and type of energy-related upgrades) and numerous system component-specific configurations and technical data like the boiler’s ability to use condensing energy. Furthermore, the correct assignment of temperature sensors to measurement locations is essential. Incorrect assignments can mislead the analyses. Sensor assignment is performed by the user within the data platform.

2.3. Decision Support System (DSS)

The Decision Support System is centered around a Knowledge-Base containing expert rules, as part of the declarative programming toolkit Declare [23], which is implemented in the logic programming language Prolog. Expert rules (if–then rules) are to be specified for modeling heating systems (prediction, diagnosis, repair of faults, maintenance, etc.). These can be entered into the knowledge base of the DSS over time by heating system experts (domain experts) in the if–then form combined with disjunctions and conjunctions, which is similar to a natural language. After this so-called knowledge acquisition of the if–then rules, these rules are converted into a format that can be used efficiently by Declare. They are then stored in an SQL database. When a request is made from Daedalus to the DSS, the required rules are selected from the database and stable model building is executed [24].
Key features of the DSS include its modularity, flexibility, advanced logic processing, and scalability.The external management of rules provides flexibility in maintaining and updating the knowledge base without affecting the core system. The integration of the disjunctive logic programming solver DLV [24] for stable model evaluation leverages advanced logic programming techniques to provide accurate and reliable decision support.
DSS System Architecture. The DSS is encapsulated within a Docker container, providing an isolated environment that includes all necessary dependencies and configurations. It exposes a REST–API that serves as the primary interface for obtaining recommendations and simulation suggestions for the heating systems. An external database stores the rule sets relevant to various heating systems. These rules are managed externally to allow for easier updates and maintenance without requiring changes to the core DSS.
Rule Conversion with Declare. The process of adding rules to an external SQL database begins with domain experts creating and saving them in an if–then format within a master document. There are two types of rules: generic rules, which focus on optimizing technical operation, and optimization rules, which define conditions for simulation-based improvements. To transform these rules for use in Prolog, a Prolog-based parser is applied to split and reformat the rules into logical parts, separating the if and then components. Disjunctions and conjunctions within the rules are expanded to simplify their structure for domain experts, enabling them to add rules without complex logical semantics. Optimization rules also contain parameter recommendations with variable ranges, adjusted to each heating system model, and are broken down into smaller components called atoms for clarity in logical modeling.
Query Processing with the DSS. The query process workflow begins with receiving a query via the REST-API, containing specific details about the heating system that needs to be analyzed including the findings of Daedalus. The DSS then loads the rule set from the external database into the internal database, and both the rules and the query data are transformed into a format suitable for processing by the DLV Answer Set Programming (ASP) solver. The solver applies logical programming techniques to evaluate stable logical models, which is a form of deductive reasoning. We can differentiate these rules based on their preconditions into more general rules, which are activated by the occurrence of certain components or component groups such as heating circuit, boiler, etc., or into specific rules for a particular heating system. The DSS then produces results that include recommendations for action or suggests ranges for controller parameters, which can be refined using simulation. Finally, the DSS sends the results back to the querying entity through the REST-API.

2.4. Simulation System (SIM)

The goal of the simulation system is to test the effects of controller parameter recommendations of the DSS to choose the best ones. Therefore, it needs a calibrated model of the heating system and precise and complete data. Since both requirements are rarely given initially, it has two additional components besides the simulator as the core component: a preprocessor, which infers missing data from the available measured data and a calibrator to fine-tune the simulation model by adjusting model parameters based on the comparison of measured with simulated data. Regarding the operational principle, the models of the simulation system are coarse in nature as they are only used to evaluate if a measure recommended by the DSS is better or worse in a qualitative fashion. Qualitative in this context means that the simulation is performed quantitatively, but the results are only evaluated in regard to whether the system behavior is “better” or “worse” after the recommendation was applied. This is carried out by performing a baseline simulation before the proposed change, based on the calibrated model, and then having Daedalus compare the baseline behavior to the simulated data after the change. In the following, the simulation system is described in brief. For more detailed information about the preprocessor and simulation and calibration module, we refer the reader to [25].
SIM System Architecture. The preprocessor, together with the combined simulator and calibrator, form two distinct modules, which are realized as stateless microservices through containerization and feature local versions. For the microservice versions, the preprocessor, along with the simulator and calibrator, communicates via the lightweight Message Queuing Telemetry Transport protocol (MQTT) for efficient publish–subscribe messaging. Due to the relatively low frequency with which preprocessing is required, the preprocessor is currently invoked manually. The process controller (DIS) facilitates the provision of measured data, issues MQTT commands, and evaluates the simulator and calibrator outputs. The model, configuration, input, and output data are exchanged via an SQL database for the microservice versions and file-based for the local versions.
Preprocessor. The preprocessor is used to process and augment the measured data by interpolating missing values, deriving additional features, and extracting training data for the simulation and calibration module. The preprocessor is written in Python. It includes a configurable Long Short-Term Memory (LSTM) neural network that can be trained and subsequently used to predict values. Prior to training, the preprocessor extracts the training data by first converting a copy of the available data into sequential data, where each element is a sequence of a configurable number of consecutive data points from configurable input features, with configurable target features of the last data point serving as the prediction target. From this dataset, a configurable fraction is selected and split into training and validation datasets, with the latter used for early stopping to avoid overfitting. Further, the preprocessor offers a customizable preprocessing pipeline that can be traversed in full (initial preprocessing) or partially (subsequent preprocessing of already preprocessed data). The preprocessor module and both high-level operating modes are described in more detail in [25].
Simulator. The simulator is used to simulate the effects of changes to controller parameters proposed by the DSS and to evaluate the optimization criterion during calibration. The combined simulator and calibrator module is written in Java and allows for the definition of heating system models at the component level, a subset of which is listed in Table 1. Each component is modeled as a class (e.g., a heating circuit component class) with input and output ports, which can then be instantiated (e.g., the different heating circuit instances, each corresponding to a physical heating circuit) and interconnected portwise.
Calibrator. Prior to performing simulations, a model has to be calibrated. Therefore, the model is optimized using the (preprocessed) input data and an optimization criterion. This optimization criterion is given by a so-called fitness function, which is based on the difference between the measured and simulated data (Root Mean Square Error; RMSE), optionally augmented by so-called penalty expressions. These penalty expressions are defined using a Java-like syntax and are processed by a custom interpreter built using the ANTLR parser generator library [26]. The model parameters can be divided into “free parameters”, which are calibratable and potentially unobservable internal parameters, and “fixed parameters”, which correspond to controller parameters and other features like sensor positions. The automatic calibration is performed by a variant of Genetic Algorithm (GA). It iteratively evolves a population of sets of complete parameter-value assignments towards solutions, which minimize the sum of the RMSE value between measured data and simulated data and the penalties from the penalty expressions. For a more detailed description of the simulation and calibration process, we refer the reader to [25].

2.5. Decision Integration System (DIS)

At its core, the DIS acts as an intermediary, connecting the different submodules as can be seen in Figure 1. It is interfaced with the databases of the data acquisition backend, as well as the database of the SIM module, where the simulated data are stored. Further, the DIS directly communicates with the DSS and SIM modules. It is involved in data collection, analysis, simulation, and decision-making. Through a series of predefined tasks executed periodically, the DIS orchestrates the exchange of information and feedback loops essential for optimizing heating system operations by generating measure recommendations.
DIS System Architecture. The DIS utilizes the SDs and configuration descriptors (similar to SDs but describing the hardware configuration of the heating system and, if provided, controller parameters, as well as settings) and prepares them for the request to the DSS. The response from the DSS includes recommendations and simulation suggestions, which are processed accordingly. Recommendations are formatted into Markdown for a clear presentation on the visualization platform (ESS) later on. If controller parameter related simulation suggestions are returned, they are extracted from the DSS response and prepared by the DIS for further processing via the SIM module. This includes housekeeping related to the databases, like removing previous data before a new simulation is conducted, changing the suggested simulation parameters and downloading the time series after simulation. Further, in that case, the DIS instructs the simulator to generate a new dataset. Subsequently, the DIS instructs Daedalus to analyze the simulated time series and to generate new SDs. Finally, the DIS can derive improvements based on the frequency of the occurrence of the SDs from a baseline and the simulation time series, marking corresponding recommendations as “verified”. Ultimately, the DIS sends the recommendations to the ESS-API for final persistence.
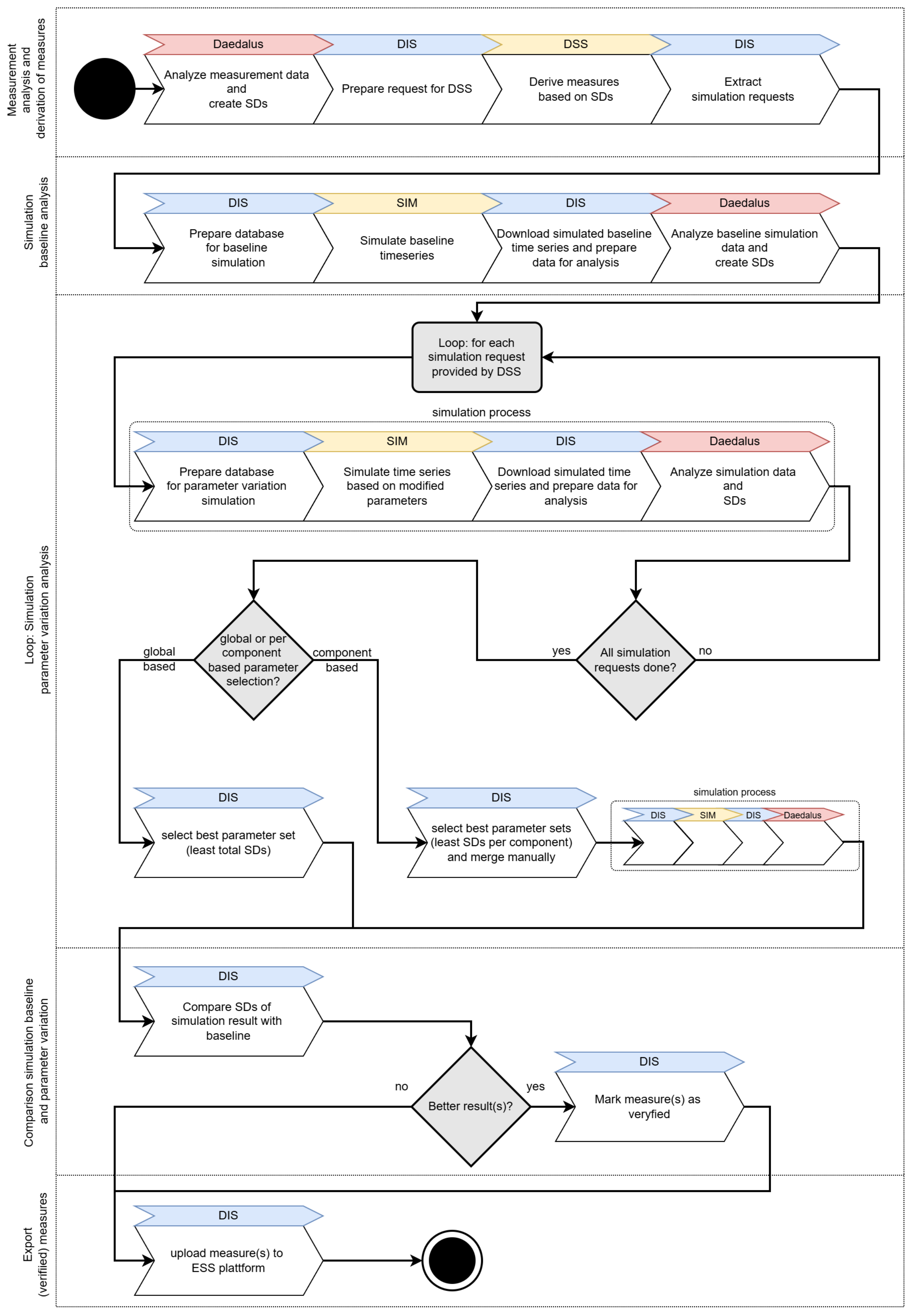
Process of Generating (Verified) Measures. The DIS operates as an essential part of a structured workflow to create recommended measures. In summary, the process can be divided into the following five stages, the first of which is currently invoked manually but can be easily automated to be executed periodically. Figure 3 illustrates the different steps.
The different steps within each stage can be described in more detail as follows:
  • Measured data analysis
    • Data Retrieval: The DIS retrieves the latest SDs from the data platform (ESS). These SDs serve as inputs for subsequent decision-making processes.
    • Data Preparation: The received data are processed and formatted to facilitate requests to the Decision Support System (DSS). This step involves organizing data in a manner compatible with the DSS’s input requirements.
    • Request and Response Handling: The DIS sends requests to the DSS, requesting recommendations based on the current SDs. These recommendations may include requests for simulative evaluation, in which case, stages 2–4 are performed. Upon receiving responses from the DSS, the DIS parses and prepares these recommended measures for further action.
    • Preprocessing: The SIM preprocessing module is used to preprocess measured data, including the required time period, if the request features a timeframe for which no preprocessing has been performed yet.
  • Baseline simulation and analysis
    • Calibration: If the model parameters are deemed out of date, or changes to the physical heating system were made, a (re-)calibration is performed using preprocessed data and the current controller settings.
    • Baseline Simulation: The calibrated model, along with preprocessed data, is utilized to generate simulated values. These simulated values serve as a baseline for comparison against the values obtained after parameter modification in subsequent steps.
    • Data Analysis Initialization: The baseline simulation results are downloaded and prepared for analysis by Daedalus.
  • Simulating parameter variations
    • Parameter Variation Simulation: Controller parameter-related recommendations indicating potential improvements undergo further scrutiny through simulation. The DIS extracts these recommendations and prepares them for input into the simulation system.
    • Inquiry and Response Handling: The DIS will modify the SIM database accordingly and instruct the simulator to compute new time series. The simulation results will be downloaded and prepared for analysis by Daedalus as well.
  • Comparison of baseline and parameter variation time series analysis results (SDs)
    • Result Aggregation: Upon the completion of all simulation runs, the DIS retrieves the complete analysis result datasets from Daedalus.
    • Analysis: The frequency of SDs of baseline and parameter variation time series will be analyzed. The analysis yields the best overall parameter set (least total number of SDs) and the best parameter set per system component (least SDs per component). From here on, either the recommendation parameter set with the best overall result can be selected or multiple parameter sets can be manually merged into an optimized parameter set (if multiple optimizations have been performed, which are sufficiently disjoint). In the latter case, the merged parameter set has to be simulated to generate SDs.
    • Comparison with baseline: The SDs of the selected parameter set is compared against the SDs of the simulation baseline. Recommendations validated through simulation as enhancing heating system performance are labeled as “verified”, providing users with confidence in the proposed interventions.
  • Export of measures to data platform
    • Persisting Result: The DIS transmits processed recommendations (measures) back to the data platform for visualization and user accessibility. This ensures that users have access to actionable insights derived from the optimization framework.
Through its comprehensive orchestration of tasks and data flow management, the DIS ensures the smooth operation of the heating optimization framework submodules. It is crucial for the recommendations that the components of the heating systems are fully documented and meta-information regarding these components is accurately entered. For instance, if no system separation of heat generation is documented, entirely inaccurate recommendations will be issued. To address this issue, detailed documentation, including a new hydraulic schematic, was created for each heating system. The recommendations are based on extensive empirical data and verified expert knowledge.
Measures (Recommendations). The DSS’ database contains 117 short measure IDs which will be resolved into full text by the ESS frontend. This ensures better readability of the rules and allows the frontend to display the measures in English or German. The primary goal of these measures is to lower the temperature levels as much as possible without compromising comfort while keeping the return temperature for heat generation as low as possible. An example of such a measure is “The heating curve parameters are set too high-Adjust the heating circuit curve parameters to the building”. This measure is deliberately kept generic because a heating circuit controller has many control parameters, and matching adjustments should be made by the technician on-site rather than following rigid guidelines. Additionally, regulations for maintaining potable water hygiene are adhered to, and corresponding recommendations are issued. For potable water systems with buffer charging systems, measures like “Check buffer target temperature” and “Adjust temperature increase in buffer charging operation” are suggested if the supply temperature appears to be too low to maintain a 60 °C hot potable water temperature.

2.6. Energy Savings and Measure Efficiency Analytics API

The energy savings brought about by the proposed measures are evaluated with a monitoring tool developed at senercon GmbH. The tool was deployed via a REST-API server and can be accessed via API requests by specifying the building where a measure was implemented, the date of the measure, and the time frames to be compared before and after implementing the measure. The tool implements the so-called changepoint model with three parameters [27] for predicting the energy consumption for heating and warm water as a function of temperature. The model finds the outside temperature, below which the heating is switched on (the so-called heat limit temperature), the warm water consumption, and a regression model for the energy consumption during the heating period. The respective parameters and regression models are found for the periods before and after the implementation of the measures for the specified time frames separately. This information is used to calculate the hypothetical energy consumption for the two scenarios, i.e., before and after the measure, for a predetermined reference period. This reference period was chosen to be a 20-year period from 2001 to 2020. The weather data for the reference period were obtained from the German Weather Service (Deutscher Wetterdienst, DWD) [28] via the Open Data Server [29]. The purpose of the reference period is to keep the weather conditions identical while estimating the consumption. This offers a better way to account for weather fluctuations in contrast to the more usual method of using climate correction factors, which is commonly used when only monthly or annual data are available. An additional improvement is that building thermal inertia can be taken into account in the models by including the previous days’ outside temperature in the regression models. A comparison of the predictions for the respective scenarios demonstrates energy saving.

3. Materials and Methods for Testing the System

In the following, the data acquisition hardware, the obtained data, and the energetic baseline derived from it are presented. Further, two models, which were used for the simulative evaluation of controller parameter recommendations, are introduced. It is to be noted that although we performed our analyses on specific heating systems, we did so with a focus on the methodology rather than the particular system, as the performance on any single heating system may not be indicative of generality.

3.1. Measurement Technology

Measurement equipment was installed in selected residential and non-residential buildings. Temperature sensors (1-Wire bus temperature sensors of type DS18B20; manufacturer: otom Group GmbH, Bräunlingen, Germany) were installed as minimally invasive surface temperature sensors under the pipe insulation, and pulse collectors (e.g., Elster IN-Z62) or counting mechanisms (Relay Padpulse M2; manufactuer: RELAY GmbH, Paderborn, Germany; M-Bus interface) were retrofitted. In selected properties, heat meters (Diehl Sharky 775; manufacturer: Diehl Metering GmbH, Ansbach, Germany) with an M-Bus interface and 230 V power supply were installed to enable energy balance and to collect the necessary data for the simulation system.
All data points were collected at one-minute intervals. The measurement data were recorded on-site using data loggers (type Lertes RmCU/MiDASS; manufacturer: Ingenieurbüro H.Lertes GmbH & Co. KG, Rüsselsheim, Germany) and also an ENER-IQ development named ED40; ENER-IQ Device 4.0) and transmitted to the ESS Ingestion Pipeline (ESS-IP) via a data transmission interface (mobile network or landline connection). The data transfer was carried out via S/MIME (Secure/Multipurpose Internet Mail Extensions) encrypted emails or via MQTT(S).

3.2. Selection of (Non-)Residential Buildings

A total of around 60 potential properties were preselected for measurement by the project participants (housing industry, public building administration, and housing cooperative). The selection of the properties, as well as the number and installation location of the sensors, was determined after a detailed inventory. The properties were categorized into three levels of complexity: low, medium, and high. The complexity rating method developed during the research project “Solar-assisted central heating systems in apartment buildings (Solar unterstützte Wärmezentralen in Mehrfamilienhäusern)” from Section 2.3 of [30] was adapted to this use case. The criteria for categorization included the number and types of different system components, the integration of renewable energy sources (such as solar thermal), as well as the simplicity of the hydraulics. Based on these factors, for each heating system, a complexity score is calculated. In order to determine the threshold value for the degree of complexity (CX) of the respective heating system, they were categorized by an expert. This resulted in limit values of 30 for “medium” complexity and greater than 45 for “high” complexity. To ensure anonymity, the names of the properties were combined into an abbreviation that does not allow any conclusions to be drawn about the location of the property.
Overall, eleven low- (55%), eight (40%) medium-, and one (5%) high-complexity-rated heating systems were selected, based on the categorization of the heating systems. Twelve (60%) of the systems were heated primarily with gas, while two (10%) used a combination of gas and solar thermal energy. Five (25%) of the systems were solely supplied by district heating, and one (5%) was supplied by a combination of district heating and solar thermal. The heating systems were selected and evaluated based on the included system components. As expected, the number of heating circuits represents the largest category (n = 62), followed by gas boilers (n = 22) and water heating systems (n = 18). These main components are further detailed in Figure 4.

3.3. Data

In the following Section, the collected metadata, building data, and measurement data were described. Further, the process of acquiring data on various aspects of the buildings, including their physical characteristics, technical equipment, and energy consumption, was outlined. Additionally, the timeframes on which the analyses of Section 4 are based were given.
Building, Meta-, and Measurement Data Acquisition. After selecting the buildings based on complexity, further (meta)data needed to be collected. This included building data such as heated area, type and number of energy renovations performed (e.g., façade renovation or window modernization), and the building’s construction year. Additionally, data on the technical equipment of the heating system were collected. This included heating circuit parameters, when available, type of heating surfaces (underfloor heating, conventional radiators, or ventilation), and whether a gas boiler could utilize condensing technology. Finally, the consumption invoices for the last five years were collected.
The collected measurement data typically included the flow and return temperatures of all system components. For non-condensing gas boilers, the flue gas temperature was also measured. For potable water heating (PWH) systems, in addition to hot water and circulation temperatures, the supply temperatures were measured. For components like heat exchangers or hydraulic shunts, the primary and secondary side temperatures were always measured. If heat meters were available, power, flow rate, energy quantity, and temperatures were also captured. Outdoor temperatures were recorded via the REST-API interface of the platform OpenWeatherMap [31]. Measurement data were collected every minute, while weather data were updated every 20 min. The timeframe for the analyses presented in Section 4 spans over a period of approximately 5 months, corresponding to the heating period between November 2022 and March 2023.
Data Selection for the Simulation System. The simulative evaluation of controller parameter recommendations was performed using two models, Model 1 and Model 2 (see Section 3.5), and was based on the following periods: For Model 1, data between February 2019 and February 2020 were available, for which most of the actual controller parameters were obtained. Unfortunately, these parameters could not be gathered for a later timeframe due to insufficient access to some physical components. For evaluation, data between 22 December 2019 and 15 February 2020 were chosen, as this period fell in the winter months, where the heating circuit was active. Additionally, during this timeframe, no significant data transmission outages, maintenance, and other factors contributing to data loss occurred. Unfortunately, the hot water consumption of the residents and the volume flow from the heating storage tank outlet on the secondary side (towards heat consumption) were not available and had to be estimated during preprocessing. For Model 2, data from 9 February to 2 March 2023 were chosen for calibration and evaluation from a slightly larger dataframe due to unstable data acquisition causing significant gaps. Since technicians were able to gather most controller parameters on-site close to this timeframe, the data were trimmed to create a cohesive timeframe with a sufficiently low number of missing data points, in favor of having recent controller parameters.
Energetic Baseline of Buildings. As previously mentioned, primary energy consumption data of the buildings were collected. The consumption data for potable water heating were obtained from the building operators as well. In some buildings, only the total consumption was available, so the proportions for PWH had to be estimated based on the subsequently collected measurement data.
The consumption data should ideally cover the last five years. Since the buildings also include functional buildings such as schools and student dormitories, the impacts of the COVID-19 pandemic must be taken into account. During this period, school buildings were used to a significantly reduced extent. Several (partial) lockdowns took place in Germany from March 2020 to the end of 2021 [32].

3.4. Energy Saving Analysis

Based on the rules developed, optimization measures were suggested for various buildings and were implemented starting in December 2023. The implementation was carried out rather late in 2024 (see Table 2 for a list of buildings and the dates of implementation of measures), and hence, due to the lack of sufficient data in the heating period after the implementation, it was not possible to evaluate all buildings. In addition to the lack of sufficient data in the heating period, the smart meter data, in some cases, contained gaps, making it difficult to use the tool described in Section 2.6. This was further complicated by the fact that only the annual energy consumption for the baseline period was available in most cases, whereas the monitoring tool is better suited for data with daily resolution. Also, for a reliable estimate of the heat limit temperature and consumption of summer months, at least half a year’s worth of data are required, whereas due to the relatively late implementation of the measures, this was not available in most cases. Due to all these reasons, we decided to use a simplified method for evaluating the optimization measures, which is described in the following.
The updated method takes the available data from the heating energy bills and the sensor data. The heating energy bills provide data for the baseline period, while the sensor data provide information for the saving period, as listed in Table 2, and, in some cases, for part of the baseline period as well. In most cases, the energy bills provide only the annual consumption values. For centralized heating systems, the bills included warm water consumption, while for decentralized heating systems, only the heating energy consumption was given. Only in rare cases were heating energy and hot water energy available separately from the energy bills. Similarly, the sensor data either provided data only for heating or for heating plus warm water combined. In the case of the latter, the sensor data from the summer months were used to estimate warm water consumption.
The baseline period was clipped to a coherent period removing drastic consumption changes due to COVID-19 lockdowns (public school gymnasium “BMr03”; COVID-19 lockdown 2020–2021) or periods with no or only partial occupancy (private residential building “WFe21-25”; construction finished towards the end of 2017, hence no occupancy in 2017; partial occupancy 2018). Savings for the buildings where optimization measures were implemented were obtained by comparing the data from the baseline period and the savings period. For each building, the same months that are present in the baseline period are present in the saving period as well. The exact months for each building and the years from the baseline period are shown in Table 2, it being understood that only 2024 was considered for the saving period. The weather-corrected consumption for heating and the warm water consumption was calculated for each month separately as described below.
Once the warm water consumption was estimated, the annual energy for heating as given by the energy bills was disaggregated by the proportion of number of degree-days (a degree day is a measure used to quantify the demand for heating in buildings, based on outdoor temperature deviations from a standard baseline) in each month for that year, while the warm water was assumed to remain constant throughout the year. When high-resolution sensor data were available, the monthly consumption was aggregated from the sensor data itself. The number of degree days n d d in a particular time period of N days is defined as follows:
n d d = i = 1 ; T i < T base N ( T room T i )
where T i is the average daily outside temperature for day i, while the room temperature T room is assumed to be 20 °C in our case, and the base temperature T base is assumed to be 15 °C (according to the norm VDI 2067/DIN 4108 T6, VDI: Verein Deutscher Ingenieure; Association of German Engineers, DIN: Deutsches Institut für Normung; German Institute for Standardization).
Since data for only a few months after the implementation of the measure are available, it was decided to evaluate the savings only for the respective months in the saving period, rather than for an entire year. To account for weather changes, weather correction factors were calculated and multiplied with the consumption. The correction factor f ( m , y ) for a given month (m) and year (y) was calculated from the following formula:
f ( m , y ) = n d d a v g ( m ) n d d ( m , y )
where n d d ( m , y ) is the number of degree days in month m and year y, and n d d a v g ( m ) is the average number of degree days for month m taken over a 30-year period from 1988 to 2017. The weather data were obtained from the German Meteorological Service [28]. The same method for applying weather correction was used in [33], where the annual consumption instead of the monthly consumption was considered.
For illustration purposes, we show the monthly warm water plus corrected heating energy consumption per square meter for “WFe21-25” in Figure 5. This building has a heated area of 3600 m2 and a decentralized potable water heating system (DHW). The heating energy bills did not include the warm water consumption, and the monthly per square meter warm water consumption was estimated from the sensor data as 2.63 kWh/m2. The aggregated results for all buildings in Table 2 are presented in Section 4.4.

3.5. Simulation Models

For the simulative evaluation of controller parameter recommendations, two coarse models of actual heating systems were considered. The first model is the same one used in our previous work [25], where we also extensively discussed the calibration process, which we will not revisit here as the performance of a specific model does not contribute to the generality of the methodology. Instead, we only provide a brief overview of Model 1 and Model 2 within the context of our broader software architecture.
Model 1. The first model, Model 1, was built during the development phase of the DIS and corresponds to building “ A z 1 5 ”, a 30-unit multifamily apartment building in northern Germany, built in 1985 and modernized in 2017, with a heated area of 1816 m2. The model features 128 parameters in total. Of these, 42 are calibratable. The non-calibratable parameters include those for alternative operational modes for adapting components to other models, various scalar and offset parameters for input data bias correction (set to 1 and 0 in our case), and 38 fixed-valued parameters representing real controller settings and component configuration features like sensor positions. Figure 6 shows a schematic overview of Model 1.
Model 2. The second model, Model 2, corresponds to building “ B S e H 1 + 3 + 4 ”, a regularly maintained school building in eastern Germany built in 1901, with a heated area of 9456 m2. The model features a total of 184 parameters, 53 of which are calibratable. The non-calibratable parameters serve a similar purpose as in Model 1, with the addition of timer switch parameters for each heating circuit, specifying independent temperature reduction timeframes for each day of the week. While the timer configurations were known, unfortunately, the target room temperature and the level of timer-based temperature reduction for each heating circuit during the designated timeframes could not be obtained and, thus, were made calibratable by turning the appropriate values into free parameters. Further, Model 2 features district heating and no heat generation on its own. Figure 7 shows a schematic overview of Model 2.

4. Results

In the following, our results, divided into SDs, generated recommended measures, the simulative evaluation of controller parameter-related recommendations, and the results obtained from applying a subset of the recommended measures to the corresponding real heating systems were provided. Further, we presented an evaluation of the savings from the measures applied to the real heating systems.

4.1. Time Series Analysis Results: State Descriptors

As part of this work, 19 heating systems with their 125 system components were analyzed over a period of approximately 5 months (heating period; November 2022 to March 2023). During this time, a total of 201,523 state classifications were performed. The majority, nearly 70%, were attributed to heating circuits, which seemingly exhibited significant and persistent issues in most residential and non-residential buildings. Approximately 20% were attributed to the PWH systems and 6% to the boilers. During the calculation of these shares, the different analysis execution intervals were taken into account. To gain a better understanding of the generated SDs, this section provides a detailed breakdown of the individual state descriptors for each key system component.
Boiler. Among all boiler SDs, the most prominent issue (27.3%) was condensing failure, often caused by high return temperatures. Contributing factors include oversized boilers, high flow rates with heat exchangers or hydraulic shunts, incorrect settings, or poorly placed temperature sensors. A too-low return temperature (10.7%) of non-condensing devices causes condensation and may result in the corrosion of the internal heat exchanger of the boiler. Boiler primarily operating for potable water heating may not use the condensing energy due to the high return temperature of the potable water heating systems, although this is tolerable as it does not occur all the time. In 10.5% of cases, low flow temperatures insufficient for potable water heating were observed. The boiler temperature difference being too low was the second major issue, making up 21.6% of the cases. This can be caused by the high return temperatures and low flow temperatures of the boiler, an inadequate heat load, or poor hydraulic balancing of the system. Boiler state fluctuations (14.8%) were the third key issue, resulting from oversized boilers or inadequate return temperatures, leading to frequent on-off cycling and potential wear through thermal stress. Finally, high boiler flow temperatures (7.2%) were observed, which was often due to improper controller settings during heating demand periods, which can be mitigated through proper controller adjustments and hydraulic balancing.
Heating Circuits. The analysis results for the heating circuits showed that in nearly 49% of the cases, a night setback or night shutdown occurs. While generally acceptable depending on the building’s construction year and insulation grade, this can lead to load peaks during high heating demand in the morning hours. Additionally, most heating circuits with night setbacks or shutdowns also exhibited a low temperature difference (27.1%). Since the data were collected during the heating season, it can be assumed that a hydraulic balancing of the heat distribution is required to increase the temperature difference. The last large issue was a too-high temperature spread (13.3%), indicating a potential under-supply. About 7% of the heating circuits also had a characteristic curve with resulting flow temperatures that were too high for the building type and age.
Potable Water Heating Systems. For potable water heating systems, the key issue was compliance with hot water temperatures (26.9%) and circulation temperatures (13.3%) per the German Drinking Water Ordinance (Trinkwasserverordnung, TrinkWV [34]). Notably, circulation temperatures were almost twice as likely to be too low compared to hot water temperatures. This is mainly due to the poor hydraulic balancing of the drinking water network or the lack of regulating valves. Non-residential buildings often showed night shutdowns of the potable water system (11.1%) or of the circulation pump (21.9%), causing the majority of temperature drops into critical range.
District Heating Transfer Stations. At the district heating transfer stations, high flow temperatures (46.5%) and high return temperatures (38.4%) were detected frequently. The causes of such high temperatures can be a high terminal temperature difference in the heat exchanger or a high return temperature of the associated heating system. All buildings with district heating were operated indirectly, meaning they use a heat exchanger (integrated part of the transfer station, not counted separately) for hydraulic separation. In 15.1% of the cases, it was detected that the supply temperature guaranteed by the provider was not met.
Heat Exchanger. SD analysis of the heat exchanger and hydraulic shunt indicated a lack of properly adjusted flow rates. The classification results indicated that return temperature super elevation (approximately 50% of cases) via the hydraulic shunt and a high terminal temperature difference in the heat exchanger (approximately 50% of cases) could be the causes of too-high return temperatures to the heat generator.

4.2. Derivation of Measures Based on SDs and Discovery of Technical Defects

The distribution of all derived measures (in total, 495) are shown in Figure 8. The findings indicated that hardware failures were the predominant issues. The data also showed a correlation between system complexity and the number of recommendations. The sole system with high complexity received 30 recommendations, while systems with a medium complexity averaged 21 recommendations, and those with a low complexity averaged 13 recommendations. However, an anomaly was observed where a system with complexity level 1 had the highest number of recommendations at 52. Although the dataset was too limited to establish a definitive connection between system complexity and the amount of optimization potential, the results suggested a trend in that direction. This could be attributed to the nature of the measures, as most recommendations are due to potential hardware failures, making it evident that more complex systems, with their greater number of components, are prone to more failures.
The project participants heating system operators were provided with recommendations in the form of a checklist to be implemented by their preferred technicians. In addition to the goal of increasing the energy efficiency of the systems by applying better controller parameters, technical defects were to be identified and rectified during the implementation, which might have remained undetected during regular maintenance. Examples for detected defects are listed in Table 3.

4.3. Simulation Results

The goal of the simulative verification of controller parameter recommendations is to qualitatively assess if they improve the heating system’s behavior through a reduction in the SD count. For each model, measured data were analyzed, and recommendations were generated. Both models were calibrated using measured and preprocessed data (for a more detailed description of this process for Model 1 we refer the reader to [25]). Proposed parameter changes were validated as described in Stage 3 of Section 2.5. In the following, the results for Model 1 and Model 2 are presented.
Model 1 Results. General energy optimization was carried out on the heating system of the property “ A z 1 5 ”. The operational behavior of the heat consumers and their parameter settings were already optimal according to our analyses. However, the heat generation could be improved since the boiler had relatively short runtimes. Given that the heating storage tank must be kept at a minimum of 58 °C in order for the hot water generation not to shut down, the boiler runtime was mainly influenced by the upper switch-on and lower switch-off temperatures of the upper and lower sensor nodes of the heating buffer. Charging starts when the water temperature drops below the upper threshold and stops when it exceeds the lower threshold. The parameter recommendations from the DSS were the permutation of the model parameters UpperLimitParam (ULP) in the range of 50–80 °C and for the LowerLimitParam (LLP) in the range of 60–80 °C in 5K steps (n = 5). The simulated timeseries without parameter modifications was used as baseline. Thus, a total of 36 (35 + baseline) simulations were conducted and the parameter set with the least amount of SDs selected. The limit values for the rules were set to maintain a minimum hot water temperature of 60 °C (LLP) while capping ULP and LLP at 80 °C to prevent excessively high boiler flow temperatures and thermal stress.
The simulation results were as follows: Below a minimum storage temperature (determined by LLP) of 60 °C, the downstream hot water preparation ceased to function reliably. Only from an LLP temperature of 65 °C and upward did the behavior normalize, with only regular temperature drops occurring (note: the model reflected the real system, which had deliberately low hot water and circulation temperatures, mitigated by increasingly high flow temperatures. Hence, the rapid drop in SDs for hot water preparation between LLP: 60 °C and LLP: 65 °C is significant). Particularly high switching temperatures lead to undesirable high flow temperatures. The minimum number of SDs was achieved with an LLP of 70 °C (up from 58 °C base) and an ULP of 70 °C (up from 68 °C base). The corresponding values can be found in Table 4.
A reduction in the appropriate SDs by 8.31%, indicating overall better system behavior, and a small primary energy saving of 1.45% were achieved through a simple parameter change. However, optimization was limited by the high temperature requirement for the hot water generation and the boiler entering an undesirable operating mode at certain ULP and LLP temperatures (SD: b o i l e r S t a t e F l u c t u a n t ), which would reduce the components’ lifespan and make short-term saving unattractive.
Model 2 Results. For the building “ B S e H 1 + 3 + 4 ”, the DSS identified unfavorable behavior, specifically an insufficient temperature spread in the heating circuits HC_T1-2, HC_A and HC_T3. The remaining two heating circuits showed a satisfactory temperature difference. The recommended measures included reducing the flow rates of the affected heating circuits to increase the temperature difference between the flow and return. The parameter flux_scalar was used to scale the volume flow of each heating circuit. The baseline was simulated with all flux_scalar parameters set to 1.0 and used as reference. The parameter recommendations were simulated in four steps, with all flow rates being equally reduced (flux_scalar: 0.9, 0.8, 0.7, and 0.6).
Since the increase in the temperature difference should not cause a degradation in the operational behavior of the heating circuit, a second criterion specific to heating circuits was used, which is the power drop. This drop should not exceed 1%, as this would indicate, that the flux is no longer sufficient to maintain appropriate heating. The selected threshold was determined based on the experience of the heating system experts involved. The simulated time series were analyzed, evaluated by Daedalus, and filtered according to the criterion above. Based on the results, and since the effect of adjusting the flow rate of one heating circuit was sufficiently disjoint from the other heating circuits, the best parameter sets were selected on a per-component basis and manually merged into an optimized parameter set, which was then simulated (see Stage 4 of Section 2.5). This was done to obtain SDs and to verify that the merging of the parameter sets indeed did not induce unexpected side effects. The best flux_scalar parameter set was 0.8 for HC_T1-2, 0.9 for HC_A and 0.8 for HC_T3. Table 5 shows the results of the analyzed simulation based on the combined parameter set.
The refined recommendations resulted in an SD reduction of 35.14% for HC_T1-2, 2.86% for HC_A, and 9.38% for HC_T3. Additionally, the temperature spreads increased by 24.06 % for HC_T1-2, 10.39% for HC_A, and 24.45% for HC_T3. The simulations also showed that the choice of parameters encountered physical limits. When the volume flow was significantly reduced, a simulated power drop occurred because the return temperature was capped at room temperature, meaning the supply water could only release heat until it cooled down to room temperature.
Finally, it should be noted that the supply and return temperatures in this building were already very low, leaving little potential for further improvement. Only performing a hydraulic balancing of the heating circuits could further lower the return temperatures. A positive side effect resulting from the reduction in pump power is a small saving of electrical energy, which was not considered here, as the building’s piping network is not simulated. The resulting controller parameter related recommendations for Model 1 and Model 2 are listed in Table 6.

4.4. Evaluation of Savings

In this section, we presented the consumption and the savings using the method described in Section 3.4. The percent savings for heating S H and PWH S P W H are given by Equations (3) and (4).
S H = 100 × ( E H , S a v a v g E H , B L a v g ) / E H , B L a v g
S P W H = 100 × ( E P W H , S a v a v g E P W H , B L a v g ) / E P W H , B L a v g
E H , B L a v g and E P W H , B L a v g are the monthly average consumption in kWh for heating and potable hot water, respectively, for the baseline period, and E H , S a v a v g and E P W H , S a v a v g the corresponding quantities for the savings period. These are in turn given by Equations (5)–(8).
E H , B L a v g = 1 N B L m , y B L f ( m , y ) · E H ( m , y )
E P W H , B L a v g = 1 N B L m , y B L E P W H ( m , y )
E H , S a v a v g = 1 N S a v m , y S a v f ( m , y ) · E H , ( m , y )
E P W H , S a v a v g = 1 N S a v m , y S a v E P W H ( m , y )
Here, N B L and N S a v are the total number of months in the baseline and savings period, respectively, while E H ( m , y ) and E P W H ( m , y ) are the consumption in kWh for heating and PWH in month m and year y. The method for obtaining the weather correction f ( m , y ) is outlined in Section 3.4.
Table 7 shows the average energy savings across all properties. Due to the significantly delayed implementation of the recommendations, for some buildings a short savings period is used. These values may not be representative. In the following, all buildings with (partially) conducted measures are listed and briefly discussed.
A combined average energy saving of 24.52% (heating and PWH) was achieved across all properties, although the hot water consumption slightly increased (5.09% on average) due to the often recommended raise of the hot water temperatures (adherence to the Drinking Water Ordinance). With only one exception, energy savings were achieved in all properties compared to the baseline period. The effective energy savings were primarily due to the optimized building heating (reduction of 33.71% on average). In terms of energy consumption, this means that a total of 40.41 MWh of energy was saved only during the recorded savings period. Assuming the heat was generated by natural gas (201 g CO2 per kWh), this would correspond to 8.12 tons of CO2 emissions saved. In the following, we present details for each property and briefly discuss the applied measures:
The property “ J M e 4 ” showed increased potable water energy consumption because the controller of the fresh water station was defective and replaced. By maintaining the warm water and circulation set temperatures, the energy consumption for hot water slightly increased at this property as well. However, low overall savings of 4.95% were achieved by adjusting the heating circuit flow rate to improve the temperature differential.
At property “ J O e 11 ”, the measures were only partially implemented. During the initial execution, several technical defects were identified and reported to the operator. Repairing these defects is very costly, and it is expected that they will be addressed during a complete modernization of the heating system. However, some control parameters were adjusted according to the recommendations (according to TrinkWV [34]): The hot water heating system often had temperatures that were too low, and the set temperatures for the buffer tanks supplying the fresh water stations were increased. Consequently, this temperature increase was accompanied by a rise in overall energy consumption by 8.83%. It is worth noting that the savings period for this property only spanned one month and was, therefore, not representative.
At property “ J S e 21 / 23 ”, various recommendations were issued, but unfortunately, the implementation was carried out very superficially by the technicians. For example, it was recommended to reduce the heating circuit flow rate, as the temperature differential was very low during low outdoor temperatures. It was also advised to discontinue the nightly shutdown of the circulation pump, as the temperature reduction was too significant and thus conducive to the formation of Legionella. Instead of attempting to implement the recommendations, only a status assessment was made, and current values were recorded. The feedback form contained no information on whether any measures were implemented. As a result, the property showed only minimal overall savings of 4.52%. Considering that the savings period for this property also only spanned one month and was not representative, the changes were likely due to fluctuations in user behavior.
The property “ W F e 21 25 ” was supported by a solar thermal system. Additionally, apartment stations were used for water heating. Therefore, the recorded energy consumption could not be divided into building heating and water heating. The potable water energy consumption was based on summer months, where no building heating was required. The building was constructed in 2017 and meets a correspondingly high energy standard, meaning that the share of water heating in the total energy demand is likely to be very high. The feedback form contained no information on the implemented recommended measures. Taking into account the unavailable consumption data for the years 2022 and 2023 the resulting overall savings of 39.63% can, therefore, be attributed to changes in user behavior and to undocumented changes in controller parameters or repairs applied by facility managers or technicians. The possibility of increased solar yield was taken into account during the calculation of the baseline and savings.
Various recommendations were generated for the property “ W G g 8 a ”, but they were only partially implemented. The biggest issue with the system was that the condensing technology was barely utilized, and the return temperature to the boiler was consistently very high. The cleaning of the heat exchanger was performed to reduce the elevated return temperature. Additionally, the boiler temperature during the potable water loading cycle was lowered, and the shutdown temperature in the hot water buffer was reduced. While these implemented measures appeared to have had little impact on the energy consumption of the hot water generation (in fact, it even increased, which could be attributed to user behavior), they significantly reduced the energy consumption of the heating circuit. Overall, the property’s energy consumption was significantly reduced by 39.9%.
The recommendations for the property “ B M r 03 ” were almost fully implemented. The flow rates of the heating circuits were reduced, and the characteristic heating curve parameters were adjusted. However, these adjustments alone did not fully explain the total savings. It is suspected that changes in user behavior have significantly contributed to the total savings of 73.28%. However, such fluctuations in energy consumption were not present in the historical data, unless the periods during the COVID-19 pandemic were taken into account.
For the property “ P O r 13 ”, the recommendations were largely implemented. The characteristic heating curve was adjusted, and the pump performance was reduced, leading to substantial savings of 35.37%. For the nearly identical property “ P O r 15 ”, the recommendations were mostly implemented. The heating circuit pump performance was reduced, but it had almost no impact on the savings period. The energy consumption of PWH was reduced as well, resulting in an overall energy saving of 7.31%.

5. Lessons Learned

In the following, the challenges encountered and the implemented as well as potential future solutions are presented.
Regarding the DSS, the initial complexity of the rules made them difficult to manage, as they were not always designed to be generic. The rules were redesigned, enabling easier handling. Although the DSS rules were effective, they were not exhaustive, necessitating future expansions. Furthermore, the DSS initially produced too many recommendations (approximately 5000 per system) due to the generation of various logical models. This issue was addressed by revising the rules to reduce the number of models and aggregating recommendations. In future works, recommendations could be weighted according to their frequency, prioritizing those that occur more often.
The implementation of the recommendations faced significant challenges, particularly a lack of support from technicians and janitors. Despite the availability of recommendations, they were implemented very slowly, often due to time pressure, labor shortages, and the complexity of the measures, which went beyond daily routines. In some cases, measures needed to be handed over to other qualified departments or companies. Additionally, the implementation of recommendations was often incomplete, with feedback from the housing industry indicating that technicians, from their point of view, found too many recommendations and were, therefore, hesitant to implement the suggested changes, given their already high workload. Moving forward, it was suggested to provide the top three recommendations per system component with detailed but simple descriptions. It is further recommended to establish a clearly structured hierarchy and defined responsibilities for more efficient management. This should also include the technicians and actively involve them in the process.
Another issue was the unwillingness of technicians to assume responsibility for potential system malfunctions resulting from changes in the controller parameters. This reluctance was a major concern, as assuming responsibility is crucial for ensuring confidence in the actions. Unfortunately, this responsibility was often not taken, and the technicians prioritized the operational reliability of the system over potential savings and possible misconfigurations. As a solution, recommendations were implemented under the direction of system operators with risk assumptions. To avoid potential misconfigurations, the recommendations were reviewed by a heating system expert for plausibility.
The simulation system also faced challenges, particularly in creating models, which was time-consuming due to the unique nature of the heating systems. To address this, classes and inheritance were used, enabling faster modifications of system components. Further, the simulation required high-quality and complete data, which was partially difficult to obtain for several reasons. Data collection faced interruptions due to outages in the mobile network used to transmit the data, as well as during maintenance and repair work. Additionally, certain data, such as residents’ water consumption and other sensor information from within the apartments, could not be collected due to privacy constraints. This issue was partially mitigated by preprocessing the data by computing missing values from existing ones and selecting periods without gaps, while smaller gaps were interpolated.
Unexpectedly, the acquisition of physical heating system settings, including controller parameters, timer settings, and other heating system configurations, proved to be a significant challenge. These parameters had to be gathered on-site by technicians, who often responded to requests with great delays, sometimes in the magnitude of months. When they did visit the site, the information collected was frequently incomplete, further delaying the process. Based on our experience, it would be beneficial to have technicians and experts review each heating system prior to sensor installation and communicate which controller parameters and settings are relevant and how to retrieve them. To ensure that the recorded controller parameters remain up to date, it is important to communicate to all parties involved that any future changes, especially controller parameters, must be properly documented and reported.

6. Conclusions

In this paper, we presented a Decision Integration System (DIS), consisting of a Multi-Agent Framework (Daedalus), for analyzing and classifying heating system data; a Decision Support System (DSS) to derive measures and controller parameter changes based on the classification results; a calibration and simulation module (SIM) to calibrate simulation models and evaluate the recommended controller parameter changes; an analytics API to evaluate the savings; and a Data Acquisition Backend (ESS), which is interfaced with the DIS.
We showed that our solution effectively identifies optimization potential in heating systems (Deadalus; Section 4.1) and can generate appropriate recommendations (DSS; Section 4.2). We also proved that controller parameter recommendations can be simulatively evaluated to yield filtered and improved recommendations (SIM; Section 4.3). Finally, we evaluated the energy savings based on the physical heating systems where recommendations were performed and found an overall improvement of 24.52% of energy consumption per building corresponding to a total of 40.41 MWh energy savings or 8.12 tons of CO2 emissions (Section 4.4).
While our solution demonstrates potential in optimizing heating systems and saving energy, the practical implementation encountered challenges. Substantial delays reduced the number of implemented measures, worsened by technicians not following instructions accurately. This issue partly stemmed from technicians disregarding checklists, as they often compared conditions from the heating period to the current state, leading to dismissed system states and overlooked recommendations, especially optimization measures, which do not target obvious anomalies. Suggested solutions include workshops for technical personnel and incentives for checklist adherence, and incorporating additional sensors in new systems to reduce future retrofitting needs.
Nevertheless, significant energy savings were achieved, primarily due to the optimization of the heating circuits. With an average energy consumption reduction of 23.74% achieved, the results validated the effectiveness of the developed system and highlighted the substantial benefits of leveraging AI technologies for improving the efficiency of heating systems. This was particularly evident in the average reduction of space heating power demand by 33.71%, while a slight average increase of 5.09% in potable water energy consumption was observed, primarily due to achieving compliance with potable water regulations by increasing the hot water temperature.
While the potential of AI-driven optimization of heating systems was successfully demonstrated, there is still significant potential for further expansion. Future research should focus on applying the developed system to more complex and large-scale heating systems, assessing its generalizability and scalability.
In conclusion, this work provides a foundation for the use of AI in optimizing heating systems. Despite the challenges faced, the energy savings achieved, showcase the potential for AI to drive meaningful improvements in energy efficiency. As the field of building automation and smart energy management continue to evolve, the insights gained from this work will be valuable in shaping future efforts to reduce energy consumption and environmental impact through intelligent, data-driven solutions.

Author Contributions

Conceptualization, K.D., T.K., D.W., M.W., B.K., S.R., D.S. and F.P.; methodology, K.D., T.K., D.W., M.W. and B.K.; software, K.D., T.K., D.W., M.W. and B.K.; validation, K.D., T.K., D.W., M.W. and B.K.; formal analysis, K.D., T.K. and B.K.; investigation, K.D., T.K., D.W. and B.K.; resources, T.K. and S.R.; data curation, K.D. and T.K.; writing—original draft preparation, K.D., T.K., D.W., M.W. and B.K.; writing—review and editing, K.D., T.K., D.W., M.W., B.K., S.R., D.S. and F.P.; visualization, K.D., T.K., D.W. and B.K.; supervision, T.K., D.S. and F.P.; project administration, T.K., D.S. and F.P.; funding acquisition, S.R., D.S. and F.P. All authors have read and agreed to the published version of the manuscript.

Funding

This research was funded by the German Federal Ministry for Economic Affairs and Climate Action (Bundesministerium für Wirtschaft und Klimaschutz, BMWK) under grant number (FKZ) 03EN1011A (RAUSCH Technology GmbH), 03EN1011B (senercon GmbH) and 03EN1011C (Julius-Maximilians-Universität Würzburg), on the basis of a decision by the German Bundestag.

Data Availability Statement

The datasets of the heating systems presented in this article are not publicly available due to privacy reasons.

Acknowledgments

We would like to thank Andre Wankelmuth from Baer Energie- & Messtechnik GmbH for his support in the research project application process and the installation of measurement technology. We also like to thank the project participants for providing (non) residential buildings for this research project: Joseph-Stiftung, Würzburger Wohnungsgenossenschaft eG (WWG), Berliner Energiemanagement GmbH (B.E.M.), Kreisverwaltung Plön and SBH|Schulbau Hamburg.

Conflicts of Interest

Bhaskar Kamble is an employee of senercon GmbH. Timo Krey is an employee of RAUSCH Technology GmbH. Sven Rausch is the CEO of RAUSCH Technology GmbH. The authors declare no other conflicts of interest. The funders had no role in the design of the study; in the collection, analyses, or interpretation of data; in the writing of the manuscript; or in the decision to publish the results.

Abbreviations

The following abbreviations are used in this manuscript:
AIArtificial Intelligence
ANTLRANother Tool for Language Recognition
APIApplication Programming Interface
ASPAnswer Set Programming
BCSBuffer Charging System
BDHBundesverband der Deutschen Heizungsindustrie e.V (Federation of the German
Heating Industry)
CXComplexity
DINDeutsches Institut für Normung (German Institute for Standardization)
DISDecision Integration System
DSSDecision Support System
DHWDomestic Home Water
DLVDisjunctive Logic Programming with Variables
DWDDeutscher Wetterdienst (German Weather Service)
ED40ENER-IQ Device 4.0
ESSENER-IQ Software Stack
ESS-IPENER-IQ Software Stack Ingestion Pipeline
FWSFresh Water Station
GAGenetic Algorithm
HCHeating Circuit
HCSHeating Coil System
HVACHeating, Ventilation, and Air Conditioning
IFBHamburgische Investitions- und Förderbank (Investment and Development Bank of Hamburg)
IoTInternet of Things
LLPLower Limit Parameter
LSTMLong Short-Term Memory
MQTTMessage Queuing Telemetry Transport protocol
MQTT(S)Message Queuing Telemetry Transport over Secure Transport Layer Security
PWHPotable Water Heating
RESTRepresentational State Transfer
RMSERoot Mean Square Error
SCSystem Component
SDState Descriptor
SIMSimulation System
S/MIMESecure/Multipurpose Internet Mail Extension
SQLStructured Query Language
TSDBTime Series Database
ULPUpper Limit Parameter
VDIVerein Deutscher Ingenieure (Association of German Engineers)

References

  1. Bundesverband der Deutschen Heizungsindustrie (Federation of German Heating Industry). Jede Zweite Heizung in Deutschland ist Veraltet (Every Second Heating System in Germany Is Outdated). 2020. Available online: https://www.bdh-industrie.de/presse/pressemeldungen/artikel/bdh-jede-zweite-heizung-in-deutschland-ist-veraltet (accessed on 9 October 2024).
  2. Stavrakakis, G.M.; Bakirtzis, D.; Drakaki, K.K.; Yfanti, S.; Katsaprakakis, D.A.; Braimakis, K.; Langouranis, P.; Terzis, K.; Zervas, P.L. Application of the Typology Approach for Energy Renovation Planning of Public Buildings’ Stocks at the Local Level: A Case Study in Greece. Energies 2024, 17, 689. [Google Scholar] [CrossRef]
  3. Neubert, D.; Glück, C.; Wapler, J.; Marko, A.; Bongs, C.; Felsmann, C. Field Trial Evaluation of a Hybrid Heat Pump in an Existing Multi-Family House before and after Renovation. Energies 2024, 17, 1502. [Google Scholar] [CrossRef]
  4. Deutsche Handwerks Zeitung (German Craftsman Newspaper). Heizungsbranche: Es Fehlen 60.000 Installateure (HVAC Trade: 60,000 Installers Needed). 2023. Available online: https://www.deutsche-handwerks-zeitung.de/shk-handwerk-es-fehlen-60-000-installateure-292248/ (accessed on 9 October 2024).
  5. Janßen, P.; Krey, T.; König, T. Heizenergie Effizienter Nutzen, Erfolgskontrolle Heizungsförderung (Using Heating Energy More Efficiently, Monitoring the Success of Heating Subsidies). 2020. Available online: https://www.hamburg.de/contentblob/11854816/c75200924fb01ba8231e8a95c8a341f3/data/heizenergie-effizienter-nutzen.pdf (accessed on 9 October 2024).
  6. Armesto, J.; Sánchez-Villanueva, C.; Patiño-Cambeiro, F.; Patiño-Barbeito, F. Indoor Multi-Sensor Acquisition System for Projects on Energy Renovation of Buildings. Sensors 2016, 16, 785. [Google Scholar] [CrossRef] [PubMed]
  7. Jia, M.; Komeily, A.; Wang, Y.; Srinivasan, R.S. Adopting Internet of Things for the development of smart buildings: A review of enabling technologies and applications. Autom. Constr. 2019, 101, 111–126. [Google Scholar] [CrossRef]
  8. Gao, X.; Pishdad-Bozorgi, P.; Shelden, D.R.; Tang, S. Internet of Things Enabled Data Acquisition Framework for Smart Building Applications. J. Constr. Eng. Manag. 2021, 147, 04020169. [Google Scholar] [CrossRef]
  9. Mayhorn, E.; Butzbaugh, J.; Meier, A. A Field Study of Nonintrusive Load Monitoring Devices and Implications for Load Disaggregation. Sensors 2023, 23, 8253. [Google Scholar] [CrossRef]
  10. Mota, L.; Mota, A.; Pezzuto, C.; Carvalho, M.; Lavorato, M.; Coiado, L.; Oliveira, E. Development of a Surface Temperature Sensor to Enhance Energy Efficiency Actions in Buildings. Sensors 2018, 18, 3046. [Google Scholar] [CrossRef]
  11. Marinakis, V.; Doukas, H. An Advanced IoT-based System for Intelligent Energy Management in Buildings. Sensors 2018, 18, 610. [Google Scholar] [CrossRef]
  12. Radia, M.A.; Nimr, M.E.; Atlam, A. IoT-based wireless data acquisition and control system for photovoltaic module performance analysis. e-Prime Adv. Electr. Eng. Electron. Energy 2023, 6, 100348. [Google Scholar] [CrossRef]
  13. Application of Internet of Things in Residential Distribution Systems. Sustainability 2023, 15, 15479. [CrossRef]
  14. Peña, M.; Biscarri, F.; Personal, E.; León, C. Decision Support System to Classify and Optimize the Energy Efficiency in Smart Buildings: A Data Analytics Approach. Sensors 2022, 22, 1380. [Google Scholar] [CrossRef] [PubMed]
  15. Alsafery, W.; Rana, O.; Perera, C. Sensing within Smart Buildings: A Survey. ACM Comput. Surv. 2023, 55, 1–35. [Google Scholar] [CrossRef]
  16. Peña, M.; Biscarri, F.; Guerrero, J.I.; Monedero, I.; León, C. Rule-based system to detect energy efficiency anomalies in smart buildings, a data mining approach. Expert Syst. Appl. 2016, 56, 242–255. [Google Scholar] [CrossRef]
  17. Coakley, D.; Raftery, P.; Keane, M. A review of methods to match building energy simulation models to measured data. Renew. Sustain. Energy Rev. 2014, 37, 123–141. [Google Scholar] [CrossRef]
  18. Karlsson, F.; Rohdin, P.; Persson, M.L. Measured and predicted energy demand of a low energy building: Important aspects when using Building Energy Simulation. Build. Serv. Eng. Res. Technol. 2007, 28, 223–235. [Google Scholar] [CrossRef]
  19. Mariano-Hernández, D.; Hernández-Callejo, L.; Zorita-Lamadrid, A.; Duque-Pérez, O.; Santos García, F. A review of strategies for building energy management system: Model predictive control, demand side management, optimization, and fault detect & diagnosis. J. Build. Eng. 2021, 33, 101692. [Google Scholar] [CrossRef]
  20. Ray, M.; Samal, P.; Panigrahi, C.K. The influencing factors on efficacy enhancement of HVAC systems—A review. Mater. Today Proc. 2023, 80, 3423–3432. [Google Scholar] [CrossRef]
  21. Matetić, I.; Štajduhar, I.; Wolf, I.; Ljubic, S. A Review of Data-Driven Approaches and Techniques for Fault Detection and Diagnosis in HVAC Systems. Sensors 2023, 23, 1. [Google Scholar] [CrossRef]
  22. Yao, Y.; Shekhar, D.K. State of the art review on model predictive control (MPC) in Heating Ventilation and Air-conditioning (HVAC) field. Build. Environ. 2021, 200, 107952. [Google Scholar] [CrossRef]
  23. Seipel, D. Declare—A Declarative Toolkit for Knowledge-Based Systems and Logic Programming. Available online: https://www.informatik.uni-wuerzburg.de/is/forschung11/declare/ (accessed on 10 October 2024).
  24. Leone, N.; Pfeifer, G.; Faber, W.; Eiter, T.; Gottlob, G.; Perri, S.; Scarcello, F. The DLV system for knowledge representation and reasoning. ACM Trans. Comput. Logic 2006, 7, 499–562. [Google Scholar] [CrossRef]
  25. Djebko, K.; Weidner, D.; Waleska, M.; Krey, T.; Rausch, S.; Seipel, D.; Puppe, F. Integrated Simulation and Calibration Framework for Heating System Optimization. Sensors 2024, 24, 886. [Google Scholar] [CrossRef]
  26. ANTLR (ANother Tool for Language Recognition). 2023. Available online: https://www.antlr.org/ (accessed on 9 October 2024).
  27. Rohdin, P.; Milic, V.; Wahlqvist, M.; Moshfegh, B. On the use of change-point models to describe the energy performance of historic buildings. In Proceedings of the 3rd International Conference on Energy Efficiency in Historic Buildings (EEHB2018), Visby, Sweden, 26–27 September 2018; pp. 512–520. [Google Scholar]
  28. Deutscher Wetter Dienst (German Meteorological Service). 2024. Available online: https://www.dwd.de/ (accessed on 9 October 2024).
  29. Open Data Server (by Deutscher Wetterdienst, DWD). 2024. Available online: https://www.dwd.de/EN/ourservices/opendata/opendata.html (accessed on 9 October 2024).
  30. Adam, M.; Backes, K.; Wirth, H.; Eggert, D.; Helbig, S. Abschlussbericht zum Vorhaben Solar Unterstützte Wärmezentralen in Mehrfamilienhäusern (Final Report on the Project Solar-Assisted Central Heating Systems in Apartment Buildings). 2018. Available online: https://isfh.de/wp-content/uploads/2018/10/BMWi-FKZ_03ET1212_Schlussbericht-SUW-MFH.pdf (accessed on 9 October 2024).
  31. OpenWeatherMap (by OpenWeather). 2024. Available online: https://openweathermap.org (accessed on 9 October 2024).
  32. Bundesministerium für Gesundheit, BMG (Federal Ministry of Health). 2024. Available online: https://www.bundesgesundheitsministerium.de/coronavirus/chronik-coronavirus (accessed on 9 October 2024).
  33. Piotrowska-Woroniak, J.; Szul, T.; Cieśliński, K.; Krilek, J. The Impact of Weather-Forecast-Based Regulation on Energy Savings for Heating in Multi-Family Buildings. Energies 2022, 15, 7279. [Google Scholar] [CrossRef]
  34. Umweltbundesamt, Fachgebiet II 3.5. Mindesttemperatur von Erwärmtem Trinkwasser aus Großanlagen zur Trinkwassererwärmung (German Environment Agency, Division II 3.5. Minimum Temperature for Potable Hot Water in Large Systems). 2020. Available online: https://www.umweltbundesamt.de/sites/default/files/medien/5620/dokumente/anlage_2_dokument_mitteilung_zum_gebaeudeenergiegesetz_ii_3.5_final.pdf (accessed on 9 October 2024).
Figure 1. Architecture of the complete system, including the time series data analysis and classification module (Daedalus), the interfaced data platform (ESS) for visualization, the Decision Support System (DSS) for generating recommendations, the Simulation System (SIM) for the qualitative verification of controller parameter recommendations, and the analytics API for the evaluation of the savings.
Figure 1. Architecture of the complete system, including the time series data analysis and classification module (Daedalus), the interfaced data platform (ESS) for visualization, the Decision Support System (DSS) for generating recommendations, the Simulation System (SIM) for the qualitative verification of controller parameter recommendations, and the analytics API for the evaluation of the savings.
Energies 17 06290 g001
Figure 2. Example display of a boiler output power time series (one hour) indicating boiler state fluctuation (SD: b o i l e r S t a t e F l u c t u a n t ). All minima and maxima are calculated and counted if they exceed the boiler’s minimum power output. More than six power cycles per hour are considered faulty behavior.
Figure 2. Example display of a boiler output power time series (one hour) indicating boiler state fluctuation (SD: b o i l e r S t a t e F l u c t u a n t ). All minima and maxima are calculated and counted if they exceed the boiler’s minimum power output. More than six power cycles per hour are considered faulty behavior.
Energies 17 06290 g002
Figure 3. Flowchart of the process of generating (verified) measures showing the interactions between the submodules during the different stages.
Figure 3. Flowchart of the process of generating (verified) measures showing the interactions between the submodules during the different stages.
Energies 17 06290 g003
Figure 4. Amount (n) and distribution of all 125 system components and subtypes. Three subtypes were defined for potable water heating: the Buffer Charging System (BCS), which is the most commonly used, the Heating Coil System (HCS), and the Fresh Water Station (FWS), also called the DHW (Domestic Hot Water) system.
Figure 4. Amount (n) and distribution of all 125 system components and subtypes. Three subtypes were defined for potable water heating: the Buffer Charging System (BCS), which is the most commonly used, the Heating Coil System (HCS), and the Fresh Water Station (FWS), also called the DHW (Domestic Hot Water) system.
Energies 17 06290 g004
Figure 5. Monthly consumption per square meter for building “WFe21-25”. Climate correction factors were applied. Consumption data for the years 2022 and 2023 was not available.
Figure 5. Monthly consumption per square meter for building “WFe21-25”. Climate correction factors were applied. Consumption data for the years 2022 and 2023 was not available.
Energies 17 06290 g005
Figure 6. Schematic overview of the heating system of Model 1 as taken from [25] augmented with further details. The full black circle indicates the start, while the other black circles indicate the end of the energy flow. The blue line entering the boiler stands for the energy input in the form of natural gas and the blue line exiting the heating circuit stands for the heat generated by the heating circuit. The thick black lines represent the water flow from the heat producer to the heat consumers (flow), the thin black lines stand for the water flow from the heat consumers back to the heat producer (return), and the dotted lines stand for control signals. The colored circles illustrate the available sensors, and the colored squares indicate virtual sensors, which correspond to simulated values for which internally (sensor) values exist but are not part of the output data. The rhombus indicates values that are derived from measured values during preprocessing and are treated like external measured input during simulation (excluding the outside temperature due to readability reasons). The coloring indicates the type of sensor and is green for temperatures (°C), orange for volume flows (m³/h), blue for power (W), yellow for gas (m³), and gray for various states, e.g., on-off.
Figure 6. Schematic overview of the heating system of Model 1 as taken from [25] augmented with further details. The full black circle indicates the start, while the other black circles indicate the end of the energy flow. The blue line entering the boiler stands for the energy input in the form of natural gas and the blue line exiting the heating circuit stands for the heat generated by the heating circuit. The thick black lines represent the water flow from the heat producer to the heat consumers (flow), the thin black lines stand for the water flow from the heat consumers back to the heat producer (return), and the dotted lines stand for control signals. The colored circles illustrate the available sensors, and the colored squares indicate virtual sensors, which correspond to simulated values for which internally (sensor) values exist but are not part of the output data. The rhombus indicates values that are derived from measured values during preprocessing and are treated like external measured input during simulation (excluding the outside temperature due to readability reasons). The coloring indicates the type of sensor and is green for temperatures (°C), orange for volume flows (m³/h), blue for power (W), yellow for gas (m³), and gray for various states, e.g., on-off.
Energies 17 06290 g006
Figure 7. Schematic overview of the heating system of Model 2. For a description of the used symbols please refer to the caption of Figure 6.
Figure 7. Schematic overview of the heating system of Model 2. For a description of the used symbols please refer to the caption of Figure 6.
Energies 17 06290 g007
Figure 8. Amount (n; percentages rounded to one decimal place) and distribution of 495 proposed measures per type.
Figure 8. Amount (n; percentages rounded to one decimal place) and distribution of 495 proposed measures per type.
Energies 17 06290 g008
Table 1. Overview of the amount of state descriptors and available analyses for different system components.
Table 1. Overview of the amount of state descriptors and available analyses for different system components.
System Component TypeNo. State DesciptorsNo. Analyses
potable water heating207
boiler175
heating circuit157
district heating transfer station136
buffer85
heat exchanger22
hydraulic shunt11
Table 2. Baseline and savings period with the implementation date. The savings period is only from 2024.
Table 2. Baseline and savings period with the implementation date. The savings period is only from 2024.
Building IDMonthsYears (Baseline)Implementation Date
JMe4Mar, Apr, May2017–20232024-02-27
JOe11May2017–20212024-05-16
JSe21/23May2016–20222024-05-22
WFe21-25Jan, Feb, Mar, Apr2019–20212023-12-14
WGg8aApr, May2017–20212024-01-31
BMr03Mar, Apr, May2016–20192024-03-07
POr13Feb, Mar, Apr, May2017–20222024-02-28
POr15Feb, Mar, Apr, May2017–20222024-02-28
Table 3. Examples for discovered technical defects during the implementation of the recommended measures.
Table 3. Examples for discovered technical defects during the implementation of the recommended measures.
Building IDTechnical Defect
JSe21/23HC #1: Dirt filter leaking and needs to be repaired
JMe4FWS: Controller is defective and needs to be replaced—the defect was not noticed because the hot water temperature was still sufficiently high but fluctuating
Table 4. Results of the baseline and optimum simulation run and differences in the gas consumption.
Table 4. Results of the baseline and optimum simulation run and differences in the gas consumption.
CriterionBaselineOptimumImprovement
SDs8187508.31%
Gas consumpt. m³595158651.45%
Table 5. Simulation results of the best selected and combined flux_scalar parameters and the simulated baseline (base).
Table 5. Simulation results of the best selected and combined flux_scalar parameters and the simulated baseline (base).
SC NameOptimal
flux_scalar
SDs
Count
Change
SDs %
Mean
Delta
Temp
K
Change
Delta
Temp
%
Mean
Power kW
Change
Mean
Power
%
HC_T1-20.824−35.1411.2424.0642.06−0.64
HC_T1-2 base-379.0642.33
HC_A0.934−2.8610.5210.396.05−0.49
HC_A base-359.536.08
HC_T30.829−9.3811.424.4530.21−0.07
HC_T3 base-329.1630.23
Table 6. Derived measures from the refined recommendations of the DSS, complementary to the detected defects from Table 3.
Table 6. Derived measures from the refined recommendations of the DSS, complementary to the detected defects from Table 3.
Building IDRecommendation
Az1-5Set LLP and ULP parameter to 70 °C
BSeH1+3+4Reduce flux of HC_T1-2 by 20%, flux of HC_A by 10% and flux of HC_T3 by 20%
Table 7. Overview of energy consumption in kWh before and after the implementation of measures for heating and potable water heating (PWH) and the resulting savings for eight buildings. In addition, the size of the buildings in square meters and the duration of the savings period are given. Average PWH changes of zero percent are the result of missing historical consumption data. Negative PWH energy savings are partially a result of adherence to the Drinking Water Ordinance (Trinkwasserverordnung, TrinkWV [34]) caused by correcting insufficient hot water temperatures. Negative values indicate an increased energy consumption.
Table 7. Overview of energy consumption in kWh before and after the implementation of measures for heating and potable water heating (PWH) and the resulting savings for eight buildings. In addition, the size of the buildings in square meters and the duration of the savings period are given. Average PWH changes of zero percent are the result of missing historical consumption data. Negative PWH energy savings are partially a result of adherence to the Drinking Water Ordinance (Trinkwasserverordnung, TrinkWV [34]) caused by correcting insufficient hot water temperatures. Negative values indicate an increased energy consumption.
Building IDComp. Period (Months)Heated Area (m²)Heating (pre)PWH (pre)Heating (post)PWH (post)Avg. Heating Savings (%)Avg. PWH Savings (%)
JMe43190814,577.126239.1612,630.967155.0013.35%−14.68%
JOe111314121,453.0015,171.0020,228.0019,631.255.71%−29.40%
JSe21/23115209303.408512.008496.808512.008.67%0.00%
WFe21-254360044,676.009468.0023,220.009468.0048.03%0.00%
WGg8a27383202.921180.80952.001682.6470.28%−42.50%
BMr033114118,678.172418.923217.622418.9282.77%0.00%
POr1348316490.11722.974105.14556.7736.76%22.99%
POr1548316805.891379.466523.351063.684.15%22.89%
Average savings per building 33.71%−5.09%
Disclaimer/Publisher’s Note: The statements, opinions and data contained in all publications are solely those of the individual author(s) and contributor(s) and not of MDPI and/or the editor(s). MDPI and/or the editor(s) disclaim responsibility for any injury to people or property resulting from any ideas, methods, instructions or products referred to in the content.

Share and Cite

MDPI and ACS Style

Djebko, K.; Weidner, D.; Waleska, M.; Krey, T.; Kamble, B.; Rausch, S.; Seipel, D.; Puppe, F. Design and Implementation of a Decision Integration System for Monitoring and Optimizing Heating Systems: Results and Lessons Learned. Energies 2024, 17, 6290. https://doi.org/10.3390/en17246290

AMA Style

Djebko K, Weidner D, Waleska M, Krey T, Kamble B, Rausch S, Seipel D, Puppe F. Design and Implementation of a Decision Integration System for Monitoring and Optimizing Heating Systems: Results and Lessons Learned. Energies. 2024; 17(24):6290. https://doi.org/10.3390/en17246290

Chicago/Turabian Style

Djebko, Kirill, Daniel Weidner, Marcel Waleska, Timo Krey, Bhaskar Kamble, Sven Rausch, Dietmar Seipel, and Frank Puppe. 2024. "Design and Implementation of a Decision Integration System for Monitoring and Optimizing Heating Systems: Results and Lessons Learned" Energies 17, no. 24: 6290. https://doi.org/10.3390/en17246290

APA Style

Djebko, K., Weidner, D., Waleska, M., Krey, T., Kamble, B., Rausch, S., Seipel, D., & Puppe, F. (2024). Design and Implementation of a Decision Integration System for Monitoring and Optimizing Heating Systems: Results and Lessons Learned. Energies, 17(24), 6290. https://doi.org/10.3390/en17246290

Note that from the first issue of 2016, this journal uses article numbers instead of page numbers. See further details here.

Article Metrics

Back to TopTop