Next Article in Journal
Economic Analysis of Renewable Energy Generation from a Multi-Energy Installation in a Single-Family House
Previous Article in Journal
Robustness-Based Evaluation of GHG Emissions and Energy Use at Neighborhood Level
 
 
Font Type:
Arial Georgia Verdana
Font Size:
Aa Aa Aa
Line Spacing:
Column Width:
Background:
Article

Load Probability Density Forecasting Under FDI Attacks Based on Double-Layer LSTM Quantile Regression

1
Department of Educational Information Technology, Beijing Union University, Beijing 100101, China
2
School of Science, Wuhan University of Technology, Wuhan 420070, China
*
Author to whom correspondence should be addressed.
Energies 2024, 17(24), 6211; https://doi.org/10.3390/en17246211
Submission received: 15 October 2024 / Revised: 17 November 2024 / Accepted: 2 December 2024 / Published: 10 December 2024
(This article belongs to the Section F: Electrical Engineering)

Abstract

Accurate load prediction is critical for boosting high-quality electricity use, as well as safety in energy and power systems. However, the power system is fraught with uncertainty, and cyber-attacks on electrical loads result in inaccurate estimates. In this study, a probability density prediction method is proposed to provide reliable predictions in the face of false data injection (FDI) attacks. The method effectively integrates data-driven and statistical algorithms such as double-layer long short-term memory (DL-LSTM) networks, quantile regression (QR), and kernel density estimation (KDE). To acquire predicted values under diverse conditional quartiles, the FDI-attacked data of different types were first simulated and then utilized as the training set for the QR-DL-LSTM model. A probability density curve was drawn using the Gaussian kernel function, and interval estimates were used to more thoroughly analyze and assess predictive capability. Power load data from a wind farm in northeast China were used to confirm the availability and effectiveness of the QR-DL-LSTM model. The final results show that the proposed model has a 1.13 and 0.26 reduction in MAPE and MSE compared to the original LSTM. According to our research, the suggested model can successfully describe future power systems full of possible risks and uncertainties with great accuracy.

1. Introduction

Electricity load forecasting is very important in the safe operation of the power grid. Traditional short-term load forecasting methods focus on the point prediction of power load [1]. However, load forecasting can involve many other aspects, including interval forecasting that can provide a forecast range, and probability density forecasting for the probabilistic density curve [2,3]. The power system is surrounded by threats and attacks from all sides. Due to the strong nonlinearity and uncertainty of the power load, it is difficult to obtain accurate point prediction results [4]. Instead, probability density forecasting, which depicts future load distribution, can provide a comprehensive view of future load change descriptions.
False data injection (FDI) attacks originated in the smart grid system in 2011, and quickly became one of the sneakiest and most devastating form of attacks [5]. FDI attacks can corrupt real-time data in smart grid systems, such as frequency, thus disrupting the process of state-estimation of the power system, causing the state estimator to report false data to the operator, which has a detrimental impact on the power system’s functionality, physically or financially [6]. FDI attacks for information injection usually follow a predetermined attack strategy [7]. Different forms of FDI attacks include ramp attacks, pulse attacks, random attacks, scaling attacks, and bias injection attacks, to name a few, and among them, random attacks and ramp attacks are usually used as templates to simulate different attacked data [8]. Recently, some of the latest developments in FDI attacks were presented, and the antagonism model and target were highlighted in particular [9]. However, the majority of current FDI attacks adhere to a particular, predetermined pattern. In actuality, hybrid attacks are more frequent in real-world application scenarios than single-type attacks, which lead to much more complex and uncertain prediction results [10].
Under the background of FDI attacks, many methods such as regression and artificial neural network (NN) have been widely employed for power load forecasting [11]. Quantile regression (QR), one of them, can directly predict the desired quantile value without assuming the parametric form of the distribution function. However, in consideration of the fact that the relationships between the characteristic factors impacting the electricity load are nonlinear, the linear quantile method cannot adequately explain the nonlinear functional connection, and it is unsuitable for the traditional QR to perform the task of power load prediction [12]. Recurrent NN was originally included in QR analysis by Taylor in 2000 to estimate the conditional probability distribution of multiperiod financial returns [13]. The nonlinear structure of NN is applied to transform the QR model for constructing probabilistic forecasting methods [14]. A probability density prediction technique based on a monotone composite QR and NN model as well as a Gaussian kernel function was suggested to estimate the day-ahead power load [15]. As a widely used NN model, LSTM is able to discover complex and long-term dependency relationships within load data. However, the ability of a single type of NN to capture comprehensive features is limited, and the prediction effect may become worse during the evolution process. The CNN-LSTM hybrid model has been proven to show better performance in terms of prediction precision [16]. A wind power prediction algorithm based on threshold empirical mode decomposition noise reduction and an LSTM was proposed to improve the accuracy of wind power prediction [17]. The QR-LSTM model was proposed to predict the grid load values for different quantiles. According to existing research findings, the combination of QR theory and deep learning algorithms has achieved good probability density prediction results. Notice that, compared with single-layer LSTM, the two-layer LSTM (DL-LSTM) deep network can better discover the features of load data, thereby improving load forecasting [18]. It is important to introduce a DL-LSTM to enhance the prediction accuracy of the QR model.
Based on existing research, despite the fact that deep learning and QR could potentially be utilized for predicting power load, this method is not yet thoroughly covered in the context of FDI attacks. Meanwhile, kernel density estimation (KDE) is a bridge between density prediction and quantile prediction, which estimates the probability density function without any a priori assumptions on the sample distribution [15]. The quantile value can be associated with the probability density function by KDE, and the probability density curve of the load can be effectively depicted [10]. Therefore, this paper combines QR, DL-LSTM, and KDE for probability density forecasting, and the prediction performance of probability density for historical load under three different types of FDI attacks, including the hybrid random attack, the hybrid ramp attack, and the scaling attack, is examined. The following are this paper’s primary innovative ideas: (1) First, several hybrid FDI attack patterns are discussed on real data sets. Probability density prediction under FDI attacks is realized under different hybrid FDI attacks; (2) Secondly, QR and DL-LSTM are used to achieve interval prediction under FDI attacks, and combined with Gaussian KDE, probability density estimation is accomplished; (3) Thirdly, the prediction outcomes of QR-NNs under various hybrid attack types and attack proportions are fully discussed to present the feasibility and effectiveness of the proposed method.
The rest of this article is listed as follows: Section 2 introduces the simulating process of three different types of FDI-attacked data; Section 3 presents the Gauss kernel density estimate model based on QR and DL-LSTM; Section 4 adopts two commonly used attack assessment metrics and discusses the forecasting performance of power load under different types of FDI cyberattacks and different ratios of network attacks; Finally, Section 5 summarizes the experimental conclusions and provides an outlook on the industry. The main structure of this paper is shown in Figure 1.

2. FDI Attack Modeling

Cyberattacks usually change the intrinsic characteristics of power load data, which leads to an erroneous estimation of the regression parameters, inaccurate prediction outcomes, and bad judgments as a result. As mentioned by Jiao, the occurrence scenarios of attacks can be divided into two situations: positive attacks and negative attacks [19]. A positive attack describes that most of the points produced by the attack have a value bigger than the value of the corresponding point of the original point, and a negative attack is the opposite. Most regression techniques are effective under single-direction attacks. However, the mixed attack is more common, which include both positive and negative attacks. In the context of mixed attacks, the predictive accuracy of many existing methods is greatly reduced.
Taking the power load data of a wind farm in northeast China as the original data, mixed random attack data, mixed ramp attack data, and scaling attack data were generated to provide input data for the proposed model.

2.1. Mixed Random Attack

To describe the FDI attacks, let index represent the positive or negative pattern at each attack point. s denotes the attack strength. In a random attack, s is a random variable following a certain probability distribution. The randomly selected ratio p from the total number N of training data serves as the sample proportion to be attacked, with A T = p N representing the total number of data points attacked. The selected negative attack ratio is q, qAT represents the number of negative attacked data points, and ( 1 q ) A T indicates the positive attack samples. For a given data point, attack data are generated according to the following formula:
y t , a = 1 + s t % y t ,    i n d e x t = 1 , 1 s t % y t ,         i n d e x t = 1 ,
where yt,a is the data after attacks, and yt is the original real data. Indext × st % indicates the attack intensity. s usually follows a normal distribution, where the mean value is μ and the variance is σ 2 . st is the value of s at attack moment t and y t , a y t represents the proportion of attack points.
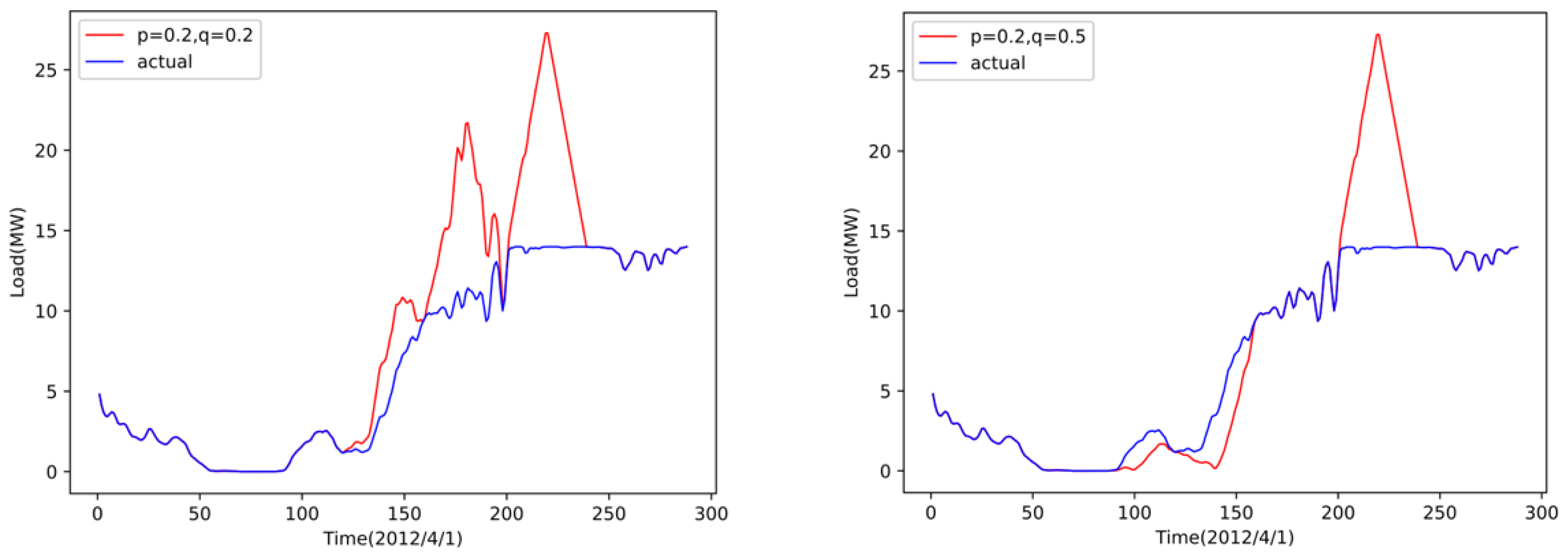
Based on the above model, the random attack ratio was set to p = 0.3 , s ~ N ( 50 , 50 3 ) . Figure 2a shows the original data and attacked data generated under the negative attack ratio q = 0.2, and Figure 2b presents the original data and their attacked information generated with the negative attack ratio q = 0.5.

2.2. Mixed Ramp Attack

A ramp attack consists of many single zone attacks. The individual attack range is determined by the starting attack point and the duration length of the attack. The length of the attack range L and the scale parameter λ are selected. The training data with total length N are divided into N L intervals. A T = p N L represents the occurrence number of ramp attacks. The randomly selected negative attack ratio is q, which means that qAT is the negative attack range and ( 1 q ) A T is the positive attack range. For any attack point in the i th ( i = 1,2 , , A T ) attack range, the attack data are obtained according to the following form:
y t , a = ( 1 + i n d e x t λ ( t t i , s ) y t ,    t i , s < t < t i , s + t i , e 2 , ( 1 + i n d e x t λ t i , e t y t ,    t i , s + t i , e 2 < t < t i , e ,
where y t , a is the generated attacked data and y t is the original real data. t i , s is the starting attack point of the ith attack zone and t i , e is the last attack point of the ith attack interval. i n d e x t × m i n { λ t t i , e , λ ( t i , e t ) } indicates attack strength and y t , a y t is the attack ratio.
Based on the above model, the ramp attack ratio was set to p = 0.3 , with attack length L = 40 and scale parameter λ = 0.05 . Figure 3a shows the original real data and attacked data generated under the negative attack ratio q = 0.2 , and Figure 3b represents the original data and the attacked data created by q = 0.5 .

2.3. Scaling Attack

A scaling attack involves modifying true measurements to higher or lower values depending on the scaling parameter:
y t * = y t ,               f o r   t τ a 1 + λ t y t , f o r   t τ a
where t and τ a   represent the time point and attack period, respectively. The scaling attack parameter λ t is regulated that:
λ t y t = y m a x   o r   λ t y t = y m i n
where y m a x denotes the highest amounts of the load output, and y m i n represents the lowest amounts of the output power load. Therefore, the scaling attack is also named max attack or min attack.
Based on the above model, the scaling attack ratio p = 0.1 and p = 0.3 were set, and the scale parameter λ t was set satisfying λ t y t = y m a x . Figure 4a shows the original data and attacked data generated with p = 0.1 , and Figure 4b shows the original real data and attacked data generated with p = 0.3 .

3. QR-DL-LSTM Probability Density Prediction Model

3.1. Quantile Regression

QR is an extension of the mean regression model. It is related to the conditional median model, which makes the regression model more robust and accurate in fitting and analyzing data. Assume that the distribution function of random variable Y is right continuous:
F ( Y ) = P ( Y y )
For any quantile 0 < τ < 1 , Q Y ( τ ) = F 1 ( τ ) = i n f ( y : F ( y ) τ ) is called τ quantile of Y. The loss function is asymmetric:
ρ τ μ = τ μ ,             μ 0 τ 1 μ , μ < 0
Assume that there is a linear relationship between the interpreted variable Y and the interpreting variable   X = [ X 1 , X 2 , , X K ] . The linear quantile model can be expressed as:
Q Y t x = X β ( t ) ,
where Q Y ( τ | x ) is the conditional partition of the variable Y when the variable X = x . β ( τ ) is a regression coefficient vector. The parameters can be estimated by solving the following optimization problem:
m i n β i = 1 N ρ τ Y i X i β = m i n i | Y i X i τ Y i X i β + m i n i | Y i < X i 1 τ | Y i X i β |
where N is the total number of data samples, and the influence of the explained variable Y on conditional quantiles can be measured by the estimating parameter vector β ( τ ) . When τ is continuous in interval ( 0,1 ) , the conditional distribution of Y can realize the conditional density prediction.

3.2. DL-LSTM Network

The LSTM is well known as one of the finest prediction models that can handle long-term reliance within sequences, and shows excellent prediction performance in various scenarios. A single LSTM unit structure is shown in Figure 5.
There are three gates in the structure of LSTM, namely the forgetting gate, input gate, and output gate, which determine the memory and forgetting of information at each moment. The first gate is known as the forgetting gate, and its relation between the input variable and output variable can be expressed by Equation (9). Among them, σ ( * ) is the activation function, h t 1 and X t represent inputs, and W f and b f represent the weight parameters and offset parameters of the model, respectively. The second door is known as an input door, through which the information is selected and remembered. In Equation (10), the update of information is determined by σ ( * ) in the input gate. The Hyperbolic Tangent activation function in (11) converts the data into a value between −1 and 1. After passing Equation (12), the old state is updated to the new state. The third gate is called the output gate, which is expressed by Equation (13). After the above process, the final output is represented by Equation (14), recorded as h t .
f t = σ ( W f [ h t 1 , X t ] + b f ) ,
i t = σ ( W i [ h t 1 , X t ] + b i ) ,
C ~ = tanh ( W C h t 1 , X t + b C )
C t = f t C t 1 + i t C t ~
O t = σ ( W o [ h t 1 , X t ] + b o )
h t = O t tanh ( C t )
Stacked LSTM may more effectively connect the front-end and back-end data and capture the system’s high-level features by using the result of the prior layer of LSTM as the input of the subsequent layer and sending it into the network. When compared to traditional LSTM, this stacking strategy boosts learning capacity more significantly. What is more, gradient flowing in stacked LSTM is simpler than in standard LSTM algorithms because of the depths of stacking, and it facilitates model optimization. As shown in Figure 6, DL-LSTM takes the prior layer’s output as the input for the following layer. The double-layer structure examines numerous sequences simultaneously in order to more accurately gather messages from extended sequences and hence improve forecasting accuracy.

3.3. QR-DL-LSTM-Based Gaussian KDE

Normally, nonlinear overlapping connections cannot be adequately described by linear quantile approaches. Prior research indicates that employing deep NNs can better depict the nonlinear relationship between the power load and its affecting factors [12]. In order to increase the accuracy of short-term sequence forecasts, this study employs a strategy that combines QR with DL-LSTM. The presented QR-DL-LSTM algorithm is better adapted to address the existing nonlinear short-time sequence forecast. The LSTM model is modified specifically with a loss function in the form of quantile loss optimization is:
L = m i n i = 1 n ρ τ j [ e i f ( x i 1 , W , b ) ]
Denote the optimum parameters of the model as W ^ , b ^ , which is the optimum estimate of W, b,
ρ τ j X = τ j X ,                 e i f x i 1 , W , b , 1 τ k X ,      e i < f x i 1 , W , b ,
where e i is the true value of the time point i, and f x i 1 , W , b represents the output value sequence x i 1 through the LSTM model. W = W f , W i , W c , b o stands for the weight parameters of LSTM, and b = { b f , b i , b c , b o } indicates a biased vector of LSTM. The classic Adam algorithm is used to optimize the parameters for deep networks, which are not explained in detail here. The predictive load for the moment i can be expressed as e i = f ( x i 1 , W ^ , b ^ ) . Furthermore, for τ j [ 0,1 ] , τ j indicates the j th quantile, and e i τ j x i 1 = f ( x i 1 W , b ) is the j th quantile forecasting load at the i th moment.
After obtaining power load quantile information through the above QR-DL-LSTM model, the probability density function of the load is obtained using a non-parametric density estimate method. Gaussian kernel density valuation is one of the non-parameter methods for estimating random variable density. Based on the theory of conditional quantile equivalence to conditional density, when   τ ( 0,1 ) , this article introduces the quantile function Qt as the input of the KDE function.
Q t = e i ( τ j | x i 1 ) t = 1,2 , . . . , T
where   T = 99 . As an example, Figure 7 shows the conditional quantile at the ith moment.
Setting ( Q 1 , Q 2 , . . . , Q T ) independent of each other and with the same distribution function f ^ , we used a Gaussian kernel function as the probability density estimation function to predict electrical load. The kernel density estimate function is:
f ^ h Q = 1 T t = 1 T K h Q Q t = 1 T h t = 1 T K h ( Q Q t h )
where K is the Gaussian kernel function, and the proper structure can give it excellent characteristics such as smoothness or continuity. The smoothing parameter h > 0 is called bandwidth.
The bandwidth h is crucial for the performance of the estimator, and for the identified kernel functions, is mostly determined based on the data. In short, h is expected to be as small as possible, and at the same time, the bias of the estimator and its differences must also be weighed. If h is too small, this causes the estimator to have a greater variability. However, if h is too large, it will produce a high deviation, resulting in some important features of the density function not being accurately mapped. This article uses multiple cross-validation to optimize the bandwidth parameter and return the parameter value. In order to observe the probability density function estimated under different kernel functions, this article uses different kernel functions for experimentation. The final determination of the kernel function is the Gaussian kernel function.
To sum up, under the background of mixed cyberattack power load data, this paper applies the combined method of QR, DL-LSTM, and Gaussian KDE to improve prediction accuracy. In order to illustrate the idea of this paper more clearly, the flow chart in Figure 8 demonstrates the above probability density prediction model.

4. Case Study

This paper uses power load data from a wind farm in northeast China to confirm the availability and effectiveness of the QR-DL-LSTM model, with the aim of accurately predicting electrical load with 288 periods in a day. In order to enhance the generalization ability of the model, the power load data are divided into two sub-sets: the five-minute power charge data from 1 January 2012 to 31 January 2012 were selected as the training set, and the load data from 1 April 2012 to 7 April 2012 were selected as the test set (displayed in Figure 9).
Since the activation function is sensitive to the size of the input data, the input data were normalized to [0,1]. The input features include the power consumption sequence after the last eight cyberattacks { e t 8 , e t 7 , . . . , e t 1 } , the wind direction sequence at an altitude of 100 m, the wind speed sequence at an altitude of 100 m, the temperature sequence and the air pressure sequence, and the air density at hub level sequence. It was found in empirical analysis that the prediction accuracy obtained when considering the above-mentioned related factors is higher than the predictive accurateness obtained without considering related factors, and the training time used is basically the same. Therefore, it is considered that as many related influencers as possible should be added when making predictions of the related random variable probability density in order to better predict precision, especially in the context of mixed cyberattacks. The model parameter configuration is detailed below. For obtaining the estimated quantile, the quantile range of 0.01 to 0.99 was used, and the interval was 0.01. The input feature dimension for each time step was 5, and the output feature dimension was 1. The maximum epoch of the NN was set to 50, while the learning rate was 0.001.
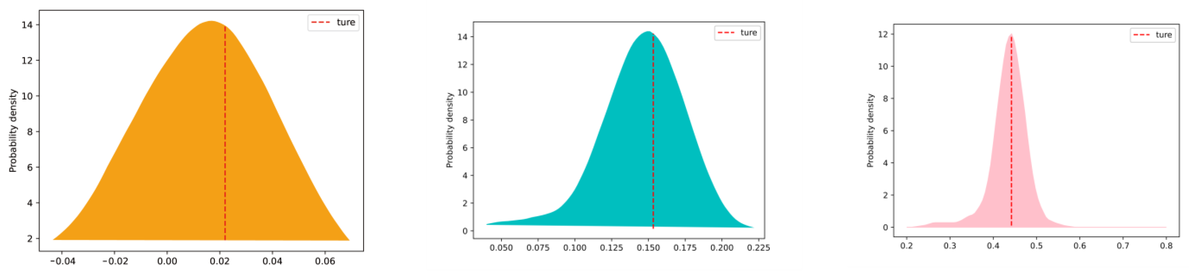
Ultimately, the probability density curve of the load was determined by the kernel density method after calculating the different conditional quantiles. Determining the ultimate kernel density curve was achieved by searching for the optimal bandwidth and optimal nuclear function. Under the background of FDI attacks, this paper draws the kernel density estimated probability density curves of the first hour, the fifth hour, and the tenth hour in the future, respectively. Among them, p = 0.2 and q = 0.5 were taken for both hybrid random attacks and hybrid ramp attacks, and p = 0.1 was taken for scaling attacks. Figure 10 shows the prediction curve of probability density of the raw data without attack in the first, fifth, and tenth hours in the future.
The probability density curves in the first, fifth, and tenth hours from the test dataset on 1 April 2012 were randomly picked and are displayed in Figure 10. The actual load is represented by the red dashed line. It can be seen that the real numbers are rather near to the probability density curve’s maximum value. The outcomes confirm that the suggested approach can provide precise predictions while also highlighting the microgrid’s level of uncertainty.
The performance of this model on the mixed random network attack test set is shown in Figure 11, from which we can see that, when the proportion of random attacks is 0.2, the original real data in the first hour and the tenth hour are very close to the maximum value of the probability density curve, which indicates that the model maintains robustness when power data are under attack, and the probability density prediction can be used as one of the methods to weaken the risk influence. Similarly, Figure 12 and Figure 13 show the performance on the mixed ramp cyberattacked test set and scaling attacked test set. As can be seen from Figure 12, when the ramp attack ratio is 0.2, the prediction performance of the first hour, fifth hour, and tenth hour is very accurate, and the actual data are very close to the maximum of the probability density curve. As can be seen from Figure 13, when the attack ratio is 0.2, the actual data are very close to the maximum of the probability density curve, and the prediction performance is good at the 1st and 10th hours, while prediction error occurred at the 5th hour, which was caused by way of tampering with the original data by scaling attacks.
The median and mode of probability density were applied to evaluate the prediction effectiveness of the power load. Just as its name implies, the median represents the median in the predicted results, while the mode represents the maximum value in the probability density curve. Furthermore, the mean absolute percentage error (MAPE) and mean absolute error (MAE) are proposed as the evaluation measures. For comparison, Table 1 shows the MAPE and the MAE values of different methods. The classic method performs poorly in predicting outcomes, while the QR-DL-LSTM probability density prediction method applied in this article is superior to other algorithms.
At the same time, in order to better demonstrate the predictive ability of the model, some traditional forecasting methods were incorporated for predicting electric power sequences. These include ARIMA, decision tree (DT) ensembles, and shallow multilayer perceptrons (MLPs). R2, MSE, and MAPE were employed to compare the forecasting results. The outcomes are presented in Table 2.
To provide a more intuitive representation of the experimental results, a visualization of the outcomes is presented as below.
As illustrated in Figure 14, the proposed QR-DL-LSTM demonstrates remarkable performance in electricity forecasting under adversarial attacks, with R2, MSE, and MAPE values of 0.7926, 2.96, and 8.97, respectively. In comparison to traditional prediction methods such as ARIMA, MLP, DT, and others, the QR-DL-LSTM exhibits superior performance in this context.

5. Further Discussion and Analysis Under Different Attack Rates

5.1. Interval Prediction Evaluation Index

From the perspective of density prediction, the prediction interval coverage probability (PICP) and the prediction interval normalized average width (PINAW) can be used as indicators to quantify the level of uncertainty. The definitions of PICP and PINAW are expressed as follows:
P I C P = 1 N t = 1 N c i
P I N A W = 1 N R t = 1 N ( U t L t )
where c i = 1 when the true value y i [ L i , U i ] , otherwise c i = 0 . L i and U i are the lower and upper bounds of the ith prediction interval, respectively. PICP is a measure of prediction interval calibration using a preset confidence level. Theoretically, the prediction interval is valid or reliable when P I C P ( 1 α ) % , otherwise the prediction is invalid. Additionally, 100 ( 1 α ) % is known as prediction interval nominal confidence. A narrow prediction interval has more information and actual value than a wider prediction interval. The PINAW of the range is used to measure the narrowness of the prediction interval, and R is the range of the target value.

5.2. Comparative Study on Load Prediction

Further experiments were carried out to determine load demand prediction under different types of cyberattack and different proportions of cyberattack. The effectiveness of the model in dealing with mixed cyberattacks was verified and the robustness of the model was explored under different attacks by setting different parameters.

5.2.1. Performance Under Random Attacks

For the attack ratio p, the model cannot properly approach the real value when the attack is too large, i.e., p > 0.5 . This article sets p = 0.05, p = 0.15, and p = 0.3, and the attack proportions of positive to negative directions are are {1:0, 8:2, 7:3, 5:5, 3:7, 2:8, 0:1} , which means that the proportions of negative attacks to general attacks are q { 0, 0.2, 0.3, 0.5, 0.7, 0.8, 1 } . With the above ratio setting, a total of 21 types of random attacks can be generated for the comparisons of predictive results. Moreover, the random attack parameter follows a normal distribution, s ~ N ( 50 , 50 3 ) . Figure 15 shows a diagram of probability density predictions when the negative attack ratios are 0, 0.5, and 1, i.e., the proportions of positive attacks to negative attacks are 1:0, 5:5, and 0:1.
From Figure 15, it is found that when the proportion of total attacks is fixed at 0.05 or 0.15, the prediction performance of the model does not change greatly between q = 0 and q = 0.7 . However, the prediction effect of the proposed model is obviously superior when the attacks are completely negative; the ratio of positive to negative attacks is 0:1 in this case. Table 3, Table 4, Table 5 and Table 6 list the PICP values and PINAW values of the interval forecasting to compare and analyze the prediction performance under different attack proportions.
The results show that, when the total attack proportion was fixed at 0.05 or 0.15, the PICPs of 100% and 80% fluctuated but had no obvious change rule under different positive and negative attack proportions. The PINAW, which measures the width of the prediction interval, increased with the increase of the total attack proportion p; in other words, the prediction interval gradually widened. When the ratio of positive and negative attacks is 0:1, PICP gradually decreases with the increase of the total attack ratio p, and the prediction interval coverage of real data gradually decreases. Then, the PINAW value increases accordingly, and the prediction interval becomes wider. From the perspective of interval estimation, the model presented in this paper is relatively robust under different proportions of total attacks and positive and negative attacks. It is noted that the QR-DL-LSTM model displays good prediction performance on complete negative attack data, which is one of the advantages of this model.

5.2.2. Performance Under Ramp Attacks

A ramp attack is a type of FDI attack, which is carried out by manipulating the signal sent by the network portion of the smart grid. Next, the prediction results under different ramp attack proportions were explored, and the attack parameter settings were similar to those under random attack. Parameters were set as p = 0.05, p = 0.15 , p = 0.3 , and the proportions of positive attack to negative attack are {1:0, 8:2, 7:3, 5:5, 3:7, 2:8, 0:1}, which means that the proportions of negative attacks to general attacks are q { 0 ,   0.2   ,   0.3 ,   0.5 ,   0.7 ,   0.8 ,   1 } . The attack parameters of the ramping attack are l = 40 , λ = 0.05 . Figure 16 shows the predicted results under the ramp attack with the different attack proportions. In the figure, the negative attack ratios 0, 0.5, and 1 are taken for display, i.e., the proportions of positive attack to negative attack are 1 : 0.5 ,   5 : 5 ,   a n d   0 : 1 .
Similar to the prediction results of random attacks, the model is more effective for negative ramp attacks than for mixed ramp attacks. When q is fixed at 0 and the proportion of total attacks p is increased, the prediction performance of the model does not decrease obviously. On the contrary, the interval estimation evaluation index PICP (100%) shown in Table 7 shows an increasing trend, which indicates that the falser the data which are injected, the greater the coverage of the model to the original data, which may be because the model is not sensitive to the increase of false data injected. Combined with the 80% PICP in Table 8, it can be found that the interval coverage of the model basically remains unchanged when the intensity of attack is increased, which proves the robustness of the model.
The original data is attacked negatively when q = 1 , which means that the sample value is systematically reduced. When q is fixed as 1 and the total attack proportion p is increased, the evaluation index of 100% interval estimation remains at a high level, which indicates that the model applied in this paper has certain advantages in processing negative ramp attack data. Combined with the evaluation index of 80% interval estimation in Table 8, it is found that as the total attack proportion increases, the injected false data in the original data gradually increases, while the interval coverage probability does not decrease accordingly.
Table 9 shows the PINAW of the model for data prediction under ramp attack. The original data system decreases when q = 1 , and PICP stays at a higher level. The ensuing cost is that the average width of the prediction interval is wider than that of other attack proportion prediction intervals. The narrow prediction interval has more information and practical value than the wide prediction interval. Combined with the 80% PINAW values in Table 10, it can be noted that PINAW showed an increasing trend when the total attack proportion increased from 0.05 to 0.3. Similar to the 100% PINAW index value, the 80% PINAW value at q = 1 is higher than the PINAW value at other attack proportions.
Combined with the experiment under random attacks, it is found that the prediction performance of the model on the data under ramp attack is obviously better than that under random attack. In other words, when the QR-DL-LSTM deals with data with attacks, the prediction effect of the model is more excellent under ramp attack compared with random attack.

5.2.3. Performance Under Scaling Attacks

The scaling attack in this paper involved tampering with the original data to a maximum or minimum value through parameters λ t . Different attack proportions are set: p = 0.05 , p = 0.15 , and p = 0.3 to predict under the maximum and minimum scaling attacks, respectively. The prediction results under different scaling attack ratios are explored below.
Figure 17 displays the prediction results of the model under max scaling attack, where the model performs well at different quantiles when the scaling attack ratio p is 0.05. When the attack ratio p is 0.15 or p is 0.3, the model performs better only in the prediction results under the 0.1 quantile and 0.5 quantile. Because the maximum scaling attack tampers the original data to the maximum value, the predicted value under 0.9 quantile is seriously overestimated. Figure 18 shows the model prediction results under min scaling attack.
When the scale attack ratio p is 0.05, the model predicts well at different quantiles. When the attack ratio p is 0. 15 or p is 0.3, the model performs better only in the prediction results under the 0.5 quantile and 0.9 quantile. Since the minimum scaling attack tampers with the original data to the minimum value, the prediction results under the 0.1 quantile are seriously underestimated and lose the reference value when the proportion of attacks is large. This conclusion is similar to that predicted under max scaling attack.
Table 11 shows the values of the 80% PICP. With the increase of the proportion of FDI, the coverage of the model to the original data remains basically unchanged with little fluctuation of PICP value, which has good robustness. Combined with the 80% PINAW in Table 12, it is found that the PINAW increases as the attack ratio p increases from 0.05 to 0.15, the prediction interval becomes wider, and the model provides less prediction information.

6. Conclusions and Prospect

Under the background of increasingly serious attack threats to smart grids, this paper proposes a QR- DL-LSTM Gaussian probability density prediction method facing mixed random attacks, mixed ramp attacks, and scaling attacks in order to improve the accuracy and practicability of short-term power load prediction. According to the simulation results, QR-DL-LSTM can still maintain high prediction accuracy under the background of network attacks. The scheme captures well the high-level characteristics of short-term electrical load forecasting and maintains high prediction accuracy under FDI attacks, which is conducive to the management of electric power resources. Moreover, adding as many factors of the load as possible can enable better prediction accuracy.
The work in this paper still has some limitations. For example, the attack patterns selected in this paper were limited to random attacks, scaling attacks, and ramp attacks, and other attack types need to be analyzed. Considering that attention mechanisms can analyze the importance of each part of deep learning networks in long-order problems, they can be introduced and utilized to improve the accuracy of short-term electrical load forecasting under the background of data integrity attacks.

Author Contributions

Conceptualization, methodology, validation, resources, P.Z.; data curation, writing—original draft preparation, visualization, J.Z.; formal analysis, investigation, writing—review and editing, supervision, project administration, funding acquisition, G.L. All authors have read and agreed to the published version of the manuscript.

Funding

This work was supported by the National Natural Science Foundation of China under Grant 61503282.

Data Availability Statement

Data are available upon request to the authors.

Conflicts of Interest

The authors declare no conflict of interest.

References

  1. Thomas, M.S.; McDonald, J.D. Power System SCADA and Smart Grids; CRC Press: Boca Raton, FL, USA, 2017. [Google Scholar]
  2. He, Y.; Zheng, Y. Short-term power load probability density forecasting based on Yeo-Johnson trans—Formation quantile regression and Gaussian kernel function. Energy 2018, 154, 143–156. [Google Scholar] [CrossRef]
  3. Li, T.; Wang, Y.; Zhang, N. Combining probability density forecasts for power electrical loads. IEEE Trans. Smart Grid 2019, 11, 1679–1690. [Google Scholar] [CrossRef]
  4. Prakash, N.; Vaikundaselvan, B.; Sivaraju, S.S. Short-term load forcasting for smart power systems using swarm intelligence algorithm. J. Circuits Syst. Comput. 2022, 31, 2250189. [Google Scholar] [CrossRef]
  5. Liu, Y.; Ning, P.; Reiter, M.K. False data injection attacks against state estimation in electric power grids. ACM Trans. Inf. Syst. Secur. 2011, 14, 1–33. [Google Scholar] [CrossRef]
  6. Liang, G.; Zhao, J.; Luo, F.; Weller, S.R.; Dong, Z.Y. A review of false data injection attacks against modern power systems. IEEE Trans. Smart Grid 2016, 8, 1630–1638. [Google Scholar] [CrossRef]
  7. Ghiasi, M.; Niknam, T.; Wang, Z.; Mehrandezh, M.; Dehghani, M.; Ghadimi, N. A comprehensive review of cyber-attacks and defense mechanisms for improving security in smart grid energy systems: Past, present and future. Electr. Power Syst. Res. 2023, 215, 108975. [Google Scholar] [CrossRef]
  8. Sridhar, S.; Govindarasu, M. Model-based attack detection and mitigation for automatic generation control. IEEE Trans. Smart Grid 2014, 5, 580–591. [Google Scholar] [CrossRef]
  9. Reda, H.T.; Anwar, A.; Mahmood, A. Comprehensive survey and taxonomies of false data injection attacks in smart grids: Attack models, targets, and impacts. Renew. Sustain. Energy Rev. 2022, 163, 112423. [Google Scholar] [CrossRef]
  10. Zhao, Z.; Tang, J.; Liu, J.; Ge, G.; Xiong, B.; Li, Y. Short-term microgrid load probability density forecasting method based on K-means-deep learning quantile regression. Energy Reports 2022, 8, 1386–1397. [Google Scholar] [CrossRef]
  11. Chan, Z.S.H.; Ngan, H.W.; Rad, A.B.; David, A.K.; Kasabov, N. Short-term ANN load forecasting from limited data using generalization learning strategies. Neurocomputing 2006, 70, 409–419. [Google Scholar] [CrossRef]
  12. Duo, Z.; Wang, W.; Wang, H. Oceanic mesoscale eddy detection method based on deep learning. Remote Sens. 2019, 11, 1921. [Google Scholar] [CrossRef]
  13. Taylor, J.W. A quantile regression neural network approach to estimating the conditional density of multiperiod returns. J. Forecast. 2000, 19, 299–311. [Google Scholar] [CrossRef]
  14. He, Y.; Xu, Q.; Wan, J.; Yang, S. Short-term power load probability density forecasting based on quantile regression neural network and triangle kernel function. Energy 2016, 114, 498–512. [Google Scholar] [CrossRef]
  15. Zhang, W.; He, Y.; Yang, S. Day-ahead load probability density forecasting using monotone composite quantile regression neural network and kernel density estimation. Electr. Power Syst. Res. 2021, 201, 107551. [Google Scholar] [CrossRef]
  16. Zhang, Y.; Wang, Y. A hybrid neural network-based intelligent forecasting approach for capacity of photovoltaic electricity generation. J. Circuits Syst. Comput. 2023, 32, 2350172. [Google Scholar] [CrossRef]
  17. You, H.; Li, Z.; Chen, X.; Huang, L.; Huang, F. An improved long short-term memory neural network wind power forecast algorithm based on TEMD noise reduction. J. Circuits Syst. Comput. 2023, 32, 2350029. [Google Scholar] [CrossRef]
  18. Yao, Z.; Zhang, T.; Wang, Q.; Zhao, Y. Short-term power load forecasting of integrated energy system based on attention-CNN-DBILSTM. Math. Probl. Eng. 2022, 2022, 1075698. [Google Scholar] [CrossRef]
  19. Jiao, J.; Tang, Z.; Zhang, P.; Yue, M.; Yan, J. Cyberattack-resilient load forecasting with adaptive robust regression. Int. J. Forecast. 2022, 38, 910–919. [Google Scholar] [CrossRef]
Figure 1. The structure of this article.
Figure 1. The structure of this article.
Energies 17 06211 g001
Figure 2. Attacked data under mixed random attacks.
Figure 2. Attacked data under mixed random attacks.
Energies 17 06211 g002
Figure 3. Attacked data under mixed ramp attacks.
Figure 3. Attacked data under mixed ramp attacks.
Energies 17 06211 g003aEnergies 17 06211 g003b
Figure 4. Plots for scaling attacked data.
Figure 4. Plots for scaling attacked data.
Energies 17 06211 g004
Figure 5. The LSTM cell structure (the calculation of (1) to (6) are shown in Equations (5) to (10)).
Figure 5. The LSTM cell structure (the calculation of (1) to (6) are shown in Equations (5) to (10)).
Energies 17 06211 g005
Figure 6. The stacking structure of DL-LSTM.
Figure 6. The stacking structure of DL-LSTM.
Energies 17 06211 g006
Figure 7. Quantile scatter chart.
Figure 7. Quantile scatter chart.
Energies 17 06211 g007
Figure 8. Flow chart of QR-DL-LSTM-based Gaussian kernel probability density estimation.
Figure 8. Flow chart of QR-DL-LSTM-based Gaussian kernel probability density estimation.
Energies 17 06211 g008
Figure 9. Cyberattack multivariate power load data (1 January–7 April 2012).
Figure 9. Cyberattack multivariate power load data (1 January–7 April 2012).
Energies 17 06211 g009
Figure 10. Probability density curve of KDE under attack data.
Figure 10. Probability density curve of KDE under attack data.
Energies 17 06211 g010
Figure 11. Probability density curve of KDE under mixed random attack.
Figure 11. Probability density curve of KDE under mixed random attack.
Energies 17 06211 g011
Figure 12. Probability density curve of KDE under mixed ramp attack.
Figure 12. Probability density curve of KDE under mixed ramp attack.
Energies 17 06211 g012
Figure 13. Probability density curve of KDE under scaling attack.
Figure 13. Probability density curve of KDE under scaling attack.
Energies 17 06211 g013
Figure 14. Probability density curve of KDE under scaling attack.
Figure 14. Probability density curve of KDE under scaling attack.
Energies 17 06211 g014
Figure 15. Prediction performance with different proportions of mixed random attacks.
Figure 15. Prediction performance with different proportions of mixed random attacks.
Energies 17 06211 g015
Figure 16. Prediction performance with different proportions of mixed ramp attacks.
Figure 16. Prediction performance with different proportions of mixed ramp attacks.
Energies 17 06211 g016
Figure 17. Prediction performance with different proportions of max scaling attacks.
Figure 17. Prediction performance with different proportions of max scaling attacks.
Energies 17 06211 g017
Figure 18. Prediction performance with different proportions of min scaling attacks.
Figure 18. Prediction performance with different proportions of min scaling attacks.
Energies 17 06211 g018
Table 1. Forecast errors with ablation experiments.
Table 1. Forecast errors with ablation experiments.
LSTMQR-LSTM (Median)QR-LSTM (Mode)QR-DL-LSTM (Median)QR-DL-LSTM (Mode)
MAPE10.19.449.689.328.97
MSE3.223.323.123.022.96
Table 2. Forecast errors with different algorithms.
Table 2. Forecast errors with different algorithms.
R2MSEMAPE
ARIMA0.64968.5519.63
DT0.73725.2312.96
MLP0.74114.6911.45
QR-DL-LSTM0.79262.968.97
Table 3. Interval estimation evaluation index PICP(100%) under random attacks.
Table 3. Interval estimation evaluation index PICP(100%) under random attacks.
q = 0q = 0.2q = 0.3q = 0.5q = 0.7q = 0.8q = 1
p = 0.0559.799158.102757.589360.580458.598060.100499.7550
p = 0.1562.265672.343867.500059.587156.361662.968886.6500
p = 0.363.928663.671978. 125063.604960.089369.341579.5850
Table 4. Interval estimation evaluation index PICP(80%) under random attacks.
Table 4. Interval estimation evaluation index PICP(80%) under random attacks.
q = 0q = 0.2q = 0.3q = 0.5q = 0.7q = 0.8q = 1
p = 0.0530.301335.937529.375031.004529.866136.350481.8304
p = 0.1533.258931.261230.580036.015635.357138.515675.8594
p = 0.340.067029.698735.067030.055829.776829.363867.5714
Table 5. Interval estimation evaluation index PINAW(100%) under random attacks.
Table 5. Interval estimation evaluation index PINAW(100%) under random attacks.
q = 0q = 0.2q = 0.3q = 0.5q = 0.7q = 0.8q = 1
p = 0.0517.064120.561617.650020.026218.479916.825727.8779
p = 0.1517.930824.401625.489025.729723.727925.569229.8032
p = 0.320.106226.781328.411027.068727.454928.328631.9397
Table 6. Interval estimation evaluation index PINAW(80%) under random attacks.
Table 6. Interval estimation evaluation index PINAW(80%) under random attacks.
q = 0q = 0.2q = 0.3q = 0.5q = 0.7q = 0.8q = 1
p = 0.052.08874.25041.70503.01802.94193.63316.3037
p = 0.159.27457.78966.47535.14626.79688.500718.4283
p = 0.312.347611.507313.067414.279511.510411.102020.9921
Table 7. Interval estimation evaluation index PICP(100%) under ramp attacks.
Table 7. Interval estimation evaluation index PICP(100%) under ramp attacks.
q = 0q = 0.2q = 0.3q = 0.5q = 0.7q = 0.8q = 1
p = 0.0555.479955.166967.997755.523671.979361.783799.5090
p = 0.1582.566276.743477.445356.927549.010460.644499.6540
p = 0.388.897689.555870.714376.696480.747873.0022100
Table 8. Interval estimation evaluation index PICP(80%) under ramp attacks.
Table 8. Interval estimation evaluation index PICP(80%) under ramp attacks.
q = 0q = 0.2q = 0.3q = 0.5q = 0.7q = 0.8q = 1
p = 0.0546. 194246.640648.281349.319248.426346.026895.3910
p = 0.1547.656346. 138447.555843.727743.337146.305875.3240
p = 0.347.366163.180847.768044.832652.388442.834883.8390
Table 9. Interval estimation evaluation index PINAW(100%) under ramp attacks.
Table 9. Interval estimation evaluation index PINAW(100%) under ramp attacks.
q = 0q = 0.2q = 0.3q = 0.5q = 0.7q = 0.8q = 1
p = 0.0519.116519.097023. 168818.346624.160623.531734.5409
p = 0.1522.286428.589029. 167626.919329.402928.146340.7494
p = 0.325.380635.574032. 118634.186034.872332.297241.5466
Table 10. Interval estimation evaluation index PINAW(80%) under ramp attacks.
Table 10. Interval estimation evaluation index PINAW(80%) under ramp attacks.
q = 0q = 0.2q = 0.3q = 0.5q = 0.7q = 0.8q = 1
p = 0.053.15634.02803.92654.01053.85675.497811.9786
p = 0.156.89143.95808.15825.89729.40048.819815.1481
p = 0.312.093817.623513.099010.327615.942311.408326.9560
Table 11. Interval estimation evaluation index PICP(80%) under scaling attacks.
Table 11. Interval estimation evaluation index PICP(80%) under scaling attacks.
Max Scaling AttackMin Scaling Attack
p = 0.0573.270177.6228
p = 0.1581.596076.0826
p = 0.382.678677.9688
Table 12. Interval estimation evaluation index PINAW(80%) under scaling attacks.
Table 12. Interval estimation evaluation index PINAW(80%) under scaling attacks.
Max Scaling AttackMin Scaling Attack
p = 0.0519.361617.6245
p = 0.1567.041442.8104
p = 0.374.098942.1188
Disclaimer/Publisher’s Note: The statements, opinions and data contained in all publications are solely those of the individual author(s) and contributor(s) and not of MDPI and/or the editor(s). MDPI and/or the editor(s) disclaim responsibility for any injury to people or property resulting from any ideas, methods, instructions or products referred to in the content.

Share and Cite

MDPI and ACS Style

Zhao, P.; Zhang, J.; Ling, G. Load Probability Density Forecasting Under FDI Attacks Based on Double-Layer LSTM Quantile Regression. Energies 2024, 17, 6211. https://doi.org/10.3390/en17246211

AMA Style

Zhao P, Zhang J, Ling G. Load Probability Density Forecasting Under FDI Attacks Based on Double-Layer LSTM Quantile Regression. Energies. 2024; 17(24):6211. https://doi.org/10.3390/en17246211

Chicago/Turabian Style

Zhao, Pei, Jie Zhang, and Guang Ling. 2024. "Load Probability Density Forecasting Under FDI Attacks Based on Double-Layer LSTM Quantile Regression" Energies 17, no. 24: 6211. https://doi.org/10.3390/en17246211

APA Style

Zhao, P., Zhang, J., & Ling, G. (2024). Load Probability Density Forecasting Under FDI Attacks Based on Double-Layer LSTM Quantile Regression. Energies, 17(24), 6211. https://doi.org/10.3390/en17246211

Note that from the first issue of 2016, this journal uses article numbers instead of page numbers. See further details here.

Article Metrics

Back to TopTop