Rule-Based Energy Management System to Enhance PV Self-Consumption in a Building: A Real Case
Abstract
1. Introduction
2. Case Study
2.1. Description of the CSC Case Study and ESTIA2 Buildinge
2.2. Developed and Installed IoT in ESTIA2 for the RB-EMS
- The Météo France meteorology website;
- The indoor units of the ESTIA2 Daikin HVAC system, via Modbus TCP and a gateway linking to the DIII-net bus;
- The meters of the heat pumps (HP) and the lighting via Ethernet (TCP) and a gateway linking to the KNX bus;
- The cloud and the LoRa network allowing the access to Linky and SME meters data;
- The weather station installed on the ESTIA2 rooftop, via Ethernet.
2.2.1. Smart Meters and ICT Devices
2.2.2. ESTIA2 HVAC System
3. Rule-Based Energy Management System Design and Assessment Methodology
3.1. Method for the Definition of Comfort Temperature Margins
3.2. Carrying out Tests for the Characterization of the HVAC
- After the first indoor unit associated to an external group is switched ON, when new indoor units associated with the same group are switched ON, the variation of the power consumption is not very significant.
- When an external unit is switched ON through the solicitation of an internal unit, a significant consumption power step is produced. This step is of 2 kW in average (around 1.4 kW for group 3 in Figure 8) when the difference between the set-point and rooms indoor temperatures are lower than 5°, while ensuring that comfort criteria are always respected.
- When an internal unit is switched ON, the temperature overpassing is lower than one degree.
3.3. RB-EMS Sample Time Definition
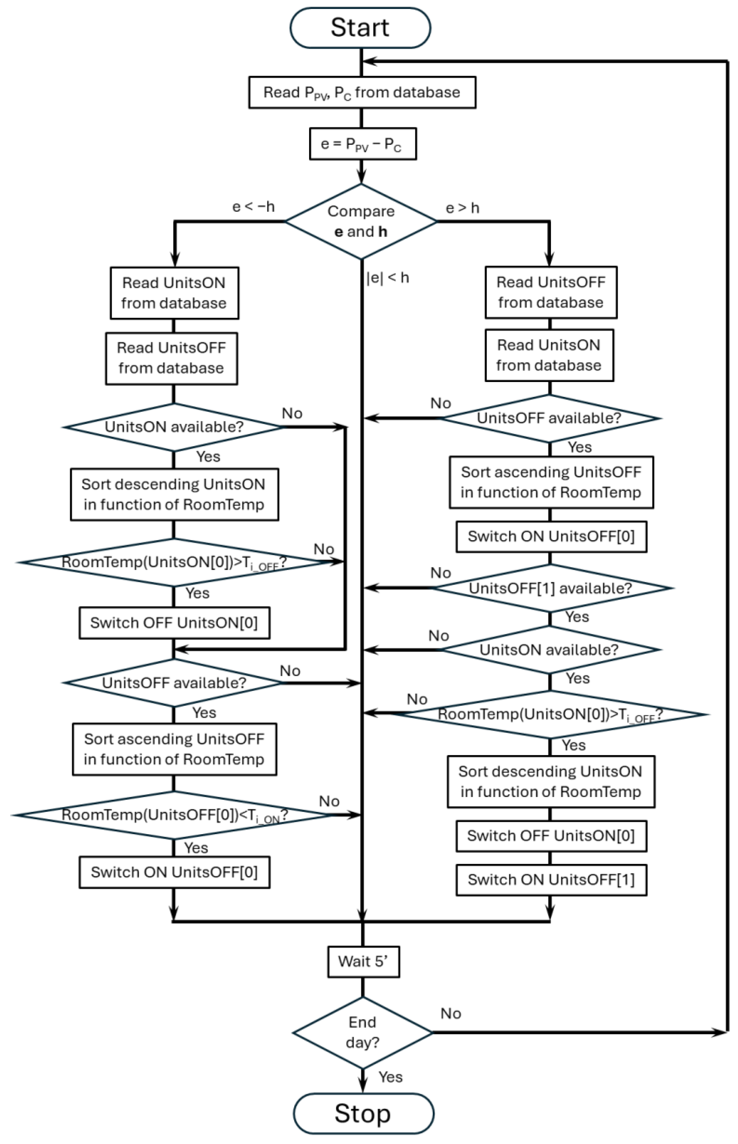
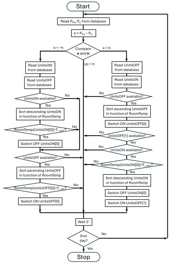
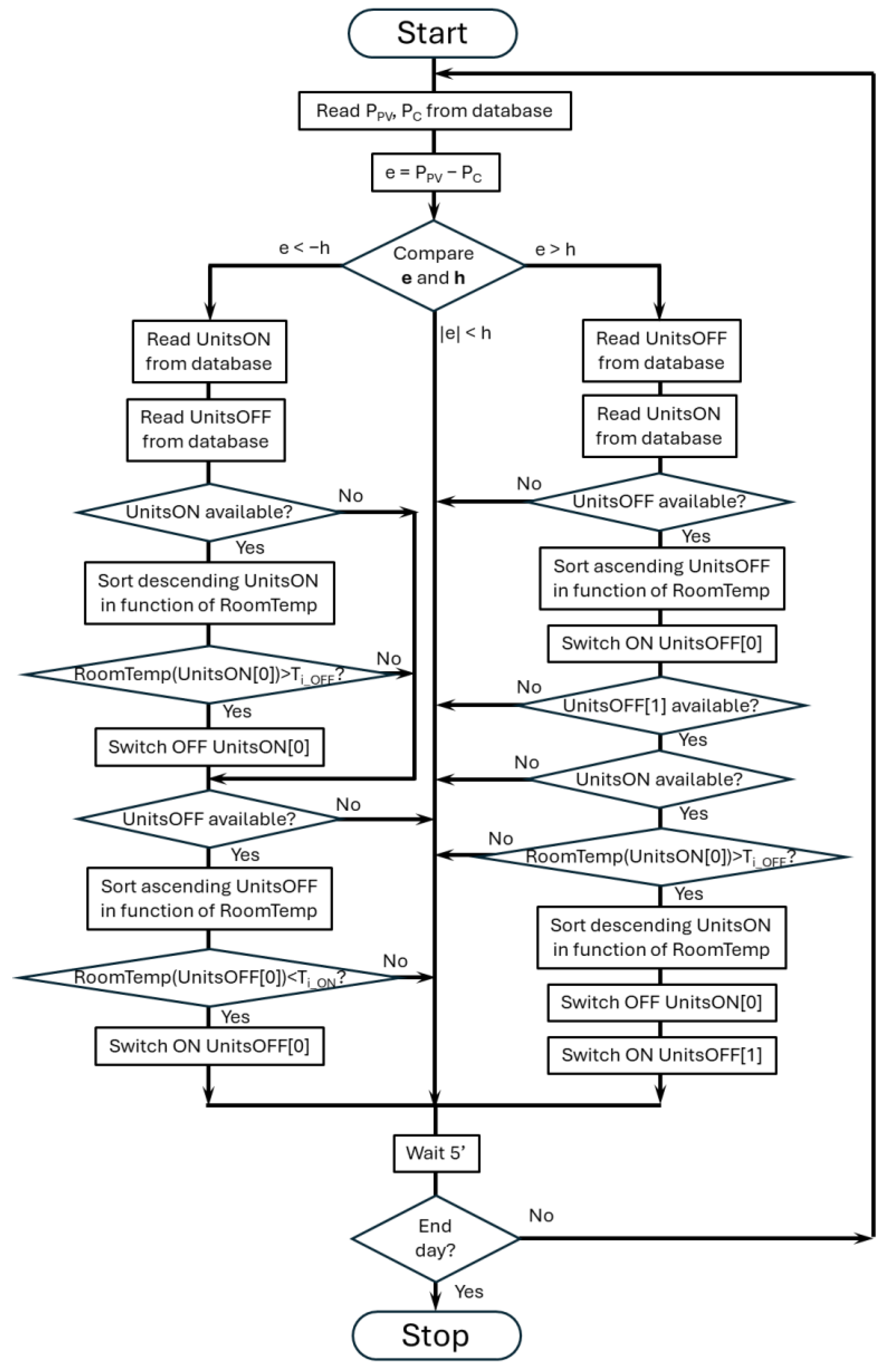
3.4. RB-EMS Rules
- If enough PV surplus is available (e > h), then the OFF unit (UnitsOFF) with the lowest temperature is switched ON (UnitsOFF[0] after ascending sort). Then, if the temperature of the ON unit related to the highest temperature is higher than Ti_OFF, it is switched OFF and the next OFF unit related to the lower temperature (UnitsOFF[1]) is switched ON.
- If −h < e < h, no unit is switched ON or OFF.
- If e < −h, then the ON unit related to the highest temperature (if higher than Ti_OFF) is switched OFF and the remaining OFF unit related to the lower temperature (if lower than that Tmin) is switched ON. In this case. the priority is given to the comfort, even if the energy is consumed from the grid.
- In order to consider the thermal dynamics of the rooms, Ti_ON and Ti_OFF are set to Tmin_90% + 1° and Tn − 1°, respectively. Even after switching OFF an internal unit, the temperature increases for a while. If the limit for switching ON was set to Tmin_90%, in some situations the room temperature could decrease under this value, so going out of the comfort interval.
3.5. RB-EMS Assessment Protocol
- The test is performed on a day where the building is empty, for instance on a Sunday as here;
- The obtained SCR with the RB-EMS is compared with the estimation of the SCR that would be obtained in the same day without the RB-EMS.
4. Results and Discussion
5. Conclusions
Author Contributions
Funding
Data Availability Statement
Conflicts of Interest
Appendix A. Characteristics of HVAC
| Group | Range | Nominal Capacity (kW) | COP | Power Input (kW) | |||
|---|---|---|---|---|---|---|---|
| Cooling | Heating | Cooling | Heating | Cooling | Heating | ||
| 1 | RXYQ5M7W1B | 14 | 16 | 3.69 | 3.69 | 3.79 | 4.34 |
| 2 | RXYQ8M7W1B | 22.4 | 25 | 3.21 | 3.63 | 6.97 | 6.89 |
| 3 | RXYQ12M7W1B | 33.5 | 37.5 | 3.16 | 3.47 | 10.6 | 10.8 |
| 4 | RXYQ8M7W1B | 22.4 | 25 | 3.21 | 3.63 | 6.97 | 6.89 |
| 5 | RXYQ12M7W1B | 33.5 | 37.5 | 3.16 | 3.47 | 10.6 | 10.8 |
| 8 | RXYQ5M7W1B | 14 | 16 | 3.69 | 3.69 | 3.79 | 4.34 |
| 9 | RXYQ5M7W1B | 14 | 16 | 3.69 | 3.69 | 3.79 | 4.34 |
| 10 | REYQ10M7W1B | 28 | 31.5 | 3.11 | 3.38 | 9 | 9.31 |
| 11 | REYQ12M7W1B | 33.5 | 37.5 | 3.16 | 3.47 | 10.6 | 10.8 |
| 16 | REYQ10M7W1B | 28 | 31.5 | 3.11 | 3.38 | 9 | 9.31 |
| Group | Range | Connectable Indoor Units | Number of Compressors | Total Capacity of Connectable Indoor Units (kW) |
|---|---|---|---|---|
| 1 | RXYQ5M7W1B | 8 | 1 | [7; 18.2] |
| 2 | RXYQ8M7W1B | 13 | 2 | [11.2; 29.1] |
| 3 | RXYQ12M7W1B | 19–20 | 2 | [16.8; 43.6] |
| 4 | RXYQ8M7W1B | 13 | 2 | [11.2; 29.1] |
| 5 | RXYQ12M7W1B | 19–20 | 2 | [16.8; 43.6] |
| 8 | RXYQ5M7W1B | 8 | 1 | [7; 18.2] |
| 9 | RXYQ5M7W1B | 8 | 1 | [7; 18.2] |
| 10 | REYQ10M7W1B | 16 | 2 | |
| 11 | REYQ12M7W1B | 19–20 | 2 | |
| 16 | REYQ10M7W1B | 16 | 2 |

References
- Net Zero by 2050—Analysis’. IEA. Available online: https://www.iea.org/reports/net-zero-by-2050 (accessed on 11 July 2023).
- European Parliament; Council of the European Union. Directive (EU) 2023/1791 of 13 September 2023 on Energy Efficiency and Amending Regulation (EU) 2023/955 (Recast). Official Journal of the European Union. 20 September 2023. Available online: https://eur-lex.europa.eu/eli/dir/2023/1791/oj (accessed on 24 May 2024).
- Bosu, I.; Mahmoud, H.; Ookawara, S.; Hassan, H. Applied single and hybrid solar energy techniques for building energy con-sumption and thermal comfort: A comprehensive review. Sol. Energy 2023, 259, 188–228. [Google Scholar] [CrossRef]
- Maask, V.; Rosin, A.; Roasto, I. Development of Experimental Load Management System for Nearly Zero-Energy Building. In Proceedings of the 2018 IEEE 59th International Scientific Conference on Power and Electrical Engineering of Riga Technical University (RTUCON), Riga, Latvia, 12–13 November 2018; pp. 1–5. [Google Scholar]
- Rafique, S.; Hossain, M.J.; Nizami, M.S.H.; Bin Irshad, U.; Mukhopadhyay, S.C. Energy Management Systems for Residential Buildings With Electric Vehicles and Distributed Energy Resources. IEEE Access 2021, 9, 46997–47007. [Google Scholar] [CrossRef]
- Ministère de L’environnement; De L’énergie et de la Mer. Ordonnance no 2016-1019 du 27 Juillet 2016 Relative à L’autoconsommation D’électricité’. Journal Officiel de la République Francaise. 28 July 2016. Available online: https://www.legifrance.gouv.fr/loda/id/JORFTEXT000032938257 (accessed on 14 November 2024).
- Légifrance. Code de L’énergie. Chapter V: Self-Consumption (Article L315-1 to L315-8). Available online: https://www.legifrance.gouv.fr/codes/article_lc/LEGIARTI000043213495 (accessed on 1 July 2021).
- Interreg POCTEFA (Spain—France—Andorra) • Interreg.eu, Interreg.eu. Available online: https://interreg.eu/programme/interreg-spain-france-andorra/ (accessed on 1 December 2022).
- Zapirain, I.; Etxegarai, G.; Hernández, J.; Boussaada, Z.; Aginako, N.; Camblong, H. Short-term electricity consumption forecasting with NARX, LSTM, and SVR for a single building: Small data set approach. Energy Sources Part A Recover. Util. Environ. Eff. 2022, 44, 6898–6908. [Google Scholar] [CrossRef]
- Etxegarai, G.; Zapirain, I.; Camblong, H.; Ugartemendia, J.; Hernandez, J.; Curea, O. Photovoltaic Energy Production Forecasting in a Short Term Horizon: Comparison between Analytical and Machine Learning Models. Appl. Sci. 2022, 12, 12171. [Google Scholar] [CrossRef]
- Boralessa, M.A.K.S.; Hovden, S.; Wickramarathna, A.V.U.A.; Hemapala, K.T.M.U. Effect of Renewable Energy Forecasting Error on Model Predictive Control Based Microgrid Energy Management System. In Proceedings of the 2022 IEEE IAS Global Conference on Emerging Technologies (GlobConET), Arad, Romania, 20–22 May 2022; pp. 959–962. [Google Scholar]
- Tercan, S.M.; Demirci, A.; Gokalp, E.; Cali, U. Maximizing self-consumption rates and power quality towards two-stage evaluation for solar energy and shared energy storage empowered microgrids. J. Energy Storage 2022, 51, 104561. [Google Scholar] [CrossRef]
- Ettalbi, K.; Elabd, H.; Ouassaid, M.; Maaroufi, M. A Comparative Study of Energy Management Systems for PV Self-Consumption. In Proceedings of the 2016 International Renewable & Sustainable Energy Conference (Irsec’ 16), Marrakech, Morocco, 14–17 November 2016; Essaaidi, M., Zaz, Y., Eds.; IEEE: New York, NY, USA, 2016; pp. 1086–1091. Available online: https://www.webofscience.com/wos/woscc/full-record/WOS:000466883000201 (accessed on 13 July 2023).
- van der Meer, D.; Mouli, G.R.C.; Mouli, G.M.-E.; Elizondo, L.R.; Bauer, P. Energy Management System With PV Power Forecast to Optimally Charge EVs at the Workplace. IEEE Trans. Ind. Inform. 2016, 14, 311–320. [Google Scholar] [CrossRef]
- Sorour, A.; Fazeli, M.; Monfared, M.; Fahmy, A.; Searle, J.; Lewis, R. Enhancing Self-consumption of PV-battery Systems Using a Predictive Rule-based Energy Management. In Proceedings of the 2021 IEEE PES Innovative Smart Grid Technologies Europe (ISGT Europe), Espoo, Finland, 18–21 October 2021; pp. 1–6. [Google Scholar]
- Salpakari, J.; Rasku, T.; Lindgren, J.; Lund, P.D. Flexibility of electric vehicles and space heating in net zero energy houses: An optimal control model with thermal dynamics and battery degradation. Appl. Energy 2017, 190, 800–812. [Google Scholar] [CrossRef]
- Toosi, H.E.; Merabet, A.; Swingler, A.; Al-Durra, A. Optimal battery cycling strategies in workplaces with electric vehicle chargers, energy storage systems and renewable energy generation. IET Renew. Power Gener. 2022, 16, 1121–1133. [Google Scholar] [CrossRef]
- Gudmunds, D.; Nyholm, E.; Taljegard, M.; Odenberger, M. Self-consumption and self-sufficiency for household solar producers when introducing an electric vehicle. Renew. Energy 2020, 148, 1200–1215. [Google Scholar] [CrossRef]
- Al-Sorour, A.; Fazeli, M.; Monfared, M.; Fahmy, A.; Searle, J.R.; Lewis, R.P. Enhancing PV Self-Consumption Within an Energy Community Using MILP-Based P2P Trading. IEEE Access 2022, 10, 93760–93772. [Google Scholar] [CrossRef]
- Aranzabal, I.; Gomez-Cornejo, J.; López, I.; Zubiria, A.; Mazón, J.; Feijoo-Arostegui, A.; Gaztañaga, H. Optimal Management of an Energy Community with PV and Battery-Energy-Storage Systems. Energies 2023, 16, 789. [Google Scholar] [CrossRef]
- Barone, G.; Brusco, G.; Menniti, D.; Pinnarelli, A.; Polizzi, G.; Sorrentino, N.; Vizza, P.; Burgio, A. How Smart Metering and Smart Charging may Help a Local Energy Community in Collective Self-Consumption in Presence of Electric Vehicles. Energies 2020, 13, 4163. [Google Scholar] [CrossRef]
- Surmann, A.; Walia, R.; Kohrs, R. Agent-based bidirectional charging algorithms for battery electric vehicles in renewable energy communities. Energy Inform. 2020, 3, 1–12. [Google Scholar] [CrossRef]
- Mustika, A.D.; Rigo-Mariani, R.; Debusschere, V.; Pachurka, A. A two-stage management strategy for the optimal operation and billing in an energy community with collective self-consumption. Appl. Energy 2022, 310, 118484. [Google Scholar] [CrossRef]
- Chakraborty, S.; Modi, G.; Singh, B. A Cost Optimized-Reliable-Resilient-Realtime- Rule-Based Energy Management Scheme for a SPV-BES-Based Microgrid for Smart Building Applications. IEEE Trans. Smart Grid 2022, 14, 2572–2581. [Google Scholar] [CrossRef]
- Li, H.; Zhang, H.; Zou, B.; Peng, J. A generalized study of photovoltaic driven air conditioning potential in cooling season in mainland China. Renew. Energy 2024, 223, 120048. [Google Scholar] [CrossRef]
- Chabaud, A.; Eynard, J.; Grieu, S. A rule-based strategy to the predictive management of a grid-connected residential building in southern France. Sustain. Cities Soc. 2017, 30, 18–36. [Google Scholar] [CrossRef]
- Kang, J.; Guo, Y.; Liu, J. Rule-based Energy Management Strategies for a Fuel Cell-Battery Hybrid Locomotive. In Proceedings of the 2020 IEEE 4th Conference on Energy Internet and Energy System Integration (EI2), Wuhan, China, 30 October–1 November 2020; pp. 45–50. [Google Scholar]
- Zhou, S.; Chen, Z.; Huang, D.; Lin, T. Model Prediction and Rule Based Energy Management Strategy for a Plug-in Hybrid Electric Vehicle With Hybrid Energy Storage System. IEEE Trans. Power Electron. 2020, 36, 5926–5940. [Google Scholar] [CrossRef]
- Jafari, M.; Malekjamshidi, Z. Optimal energy management of a residential-based hybrid renewable energy system using rule-based real-time control and 2D dynamic programming optimization method. Renew. Energy 2019, 146, 254–266. [Google Scholar] [CrossRef]
- Ouédraogo, S.; Faggianelli, G.; Notton, G.; Duchaud, J.; Voyant, C. Impact of electricity tariffs and energy management strategies on PV/Battery microgrid performances. Renew. Energy 2022, 199, 816–825. [Google Scholar] [CrossRef]
- Torres-Moreno, J.L.; Gimenez-Fernandez, A.; Perez-Garcia, M.; Rodriguez, F. Energy Management Strategy for Micro-Grids with PV-Battery Systems and Electric Vehicles. Energies 2018, 11, 522. [Google Scholar] [CrossRef]
- Herath, A.; Kodituwakku, S.; Dasanayake, D.; Binduhewa, P.; Ekanayake, J.; Samarakoon, K. Comparison of Optimization- and Rule-Based EMS for Domestic PV-Battery Installation with Time-Varying Local SoC Limits. J. Electr. Comput. Eng. 2019, 2019, 8162475. [Google Scholar] [CrossRef]
- Sorour, A.; Fazeli, M.; Monfared, M.; A Fahmy, A.; Searle, J.R.; Lewis, R.P. Forecast-Based Energy Management for Domestic PV-Battery Systems: A U.K. Case Study. IEEE Access 2021, 9, 58953–58965. [Google Scholar] [CrossRef]
- Sørensen, L.; Walnum, H.T.; Sartori, I.; Andresen, I. Energy flexibility potential of domestic hot water systems in apartment buildings. E3S Web Conf. 2021, 246, 11005. [Google Scholar] [CrossRef]
- Shen, G.; Lee, Z.E.; Amadeh, A.; Zhang, K.M. A data-driven electric water heater scheduling and control system. Energy Build. 2021, 242, 110924. [Google Scholar] [CrossRef]
- Mor, G.; Cipriano, J.; Grillone, B.; Amblard, F.; Menon, R.P.; Page, J.; Brennenstuhl, M.; Pietruschka, D.; Baumer, R.; Eicker, U. Operation and energy flexibility evaluation of direct load controlled buildings equipped with heat pumps. Energy Build. 2021, 253, 111484. [Google Scholar] [CrossRef]
- Utama, C.; Troitzsch, S.; Thakur, J. Demand-side flexibility and demand-side bidding for flexible loads in air-conditioned buildings. Appl. Energy 2021, 285, 116418. [Google Scholar] [CrossRef]
- Wani, M.; Swain, A.; Ukil, A. Control Strategies for Energy Optimization of HVAC Systems in Small Office Buildings using EnergyPlusTM. In Proceedings of the 2019 IEEE Innovative Smart Grid Technologies—Asia (ISGT Asia), Chengdu, China, 21–24 May 2019; pp. 2698–2703. [Google Scholar]
- Peña, M.; Biscarri, F.; Guerrero, J.I.; Monedero, I.; León, C. Rule-based system to detect energy efficiency anomalies in smart buildings, a data mining approach. Expert Syst. Appl. 2016, 56, 242–255. [Google Scholar] [CrossRef]
- Reynders, G.; Diriken, J.; Saelens, D. Generic characterization method for energy flexibility: Applied to structural thermal storage in residential buildings. Appl. Energy 2017, 198, 192–202. [Google Scholar] [CrossRef]
- Rawat, T.; Singh, J.; Sharma, S. Performance Analysis of 400 kWp Rooftop Solar Plant at Swami Keshvanand Institute of Technology, Management & Gramothan, Jaipur using PVsyst. In Proceedings of the 2023 International Conference on Power, Instrumentation, Energy and Control (PIECON), Aligarh, India, 10–12 February 2023; pp. 1–6. [Google Scholar]
- Mwammenywa, I.; Petrov, D.; Holle, P.; Hilleringmann, U. LoRa Transceiver for Load Monitoring and Control System in Microgrids. In Proceedings of the 2022 International Conference on Engineering and Emerging Technologies (ICEET), Kuala Lumpur, Malaysia, 27–28 October 2022; pp. 1–5. [Google Scholar]
- Kendel, A.; Lazaric, N. The diffusion of smart meters in France. J. Strat. Manag. 2015, 8, 231–244. [Google Scholar] [CrossRef]
- LOI n° 2015-992 Du 17 Août 2015 Relative à la Transition Énergétique Pour la Croissance Verte (1). 2015. Available online: https://www.legifrance.gouv.fr/loda/id/JORFTEXT000031044385/ (accessed on 30 November 2024).
- Douzane, O.; Promis, G.; Roucoult, J.-M.; Le, A.-D.T.; Langlet, T. Hygrothermal performance of a straw bale building: In situ and laboratory investigations. J. Build. Eng. 2016, 8, 91–98. [Google Scholar] [CrossRef]













| Building | Meter Type | Measured Magnitude | Data Retrieved | Unit | Sampling Time |
|---|---|---|---|---|---|
| ESTIA1 | Linky | ESTIA1 PV production | Total injected active energy | Wh | Total injected active energy 10 mn |
| Instantaneous injected apparent power | VA | 10 mn | |||
| ESTIA2 | SME/SMI | ESTIA2 consumption | Extracted active energy | kWh | 10 mn |
| Extracted average active power over 10 min | kW | 10 mn | |||
| ESTIA4 | Linky | ESTIA4 consumption of common parts | Total extracted active energy | Wh | 10 mn |
| Instantaneous extracted apparent power | VA | 10 mn |
Disclaimer/Publisher’s Note: The statements, opinions and data contained in all publications are solely those of the individual author(s) and contributor(s) and not of MDPI and/or the editor(s). MDPI and/or the editor(s) disclaim responsibility for any injury to people or property resulting from any ideas, methods, instructions or products referred to in the content. |
© 2024 by the authors. Licensee MDPI, Basel, Switzerland. This article is an open access article distributed under the terms and conditions of the Creative Commons Attribution (CC BY) license (https://creativecommons.org/licenses/by/4.0/).
Share and Cite
Camblong, H.; Zapirain, I.; Curea, O.; Ugartemendia, J.; Boussaada, Z.; Zamora, R. Rule-Based Energy Management System to Enhance PV Self-Consumption in a Building: A Real Case. Energies 2024, 17, 6099. https://doi.org/10.3390/en17236099
Camblong H, Zapirain I, Curea O, Ugartemendia J, Boussaada Z, Zamora R. Rule-Based Energy Management System to Enhance PV Self-Consumption in a Building: A Real Case. Energies. 2024; 17(23):6099. https://doi.org/10.3390/en17236099
Chicago/Turabian StyleCamblong, Haritza, Irati Zapirain, Octavian Curea, Juanjo Ugartemendia, Zina Boussaada, and Ramon Zamora. 2024. "Rule-Based Energy Management System to Enhance PV Self-Consumption in a Building: A Real Case" Energies 17, no. 23: 6099. https://doi.org/10.3390/en17236099
APA StyleCamblong, H., Zapirain, I., Curea, O., Ugartemendia, J., Boussaada, Z., & Zamora, R. (2024). Rule-Based Energy Management System to Enhance PV Self-Consumption in a Building: A Real Case. Energies, 17(23), 6099. https://doi.org/10.3390/en17236099

