Research on Large Hybrid Electric Aircraft Based on Battery and Turbine-Electric
Abstract
1. Introduction
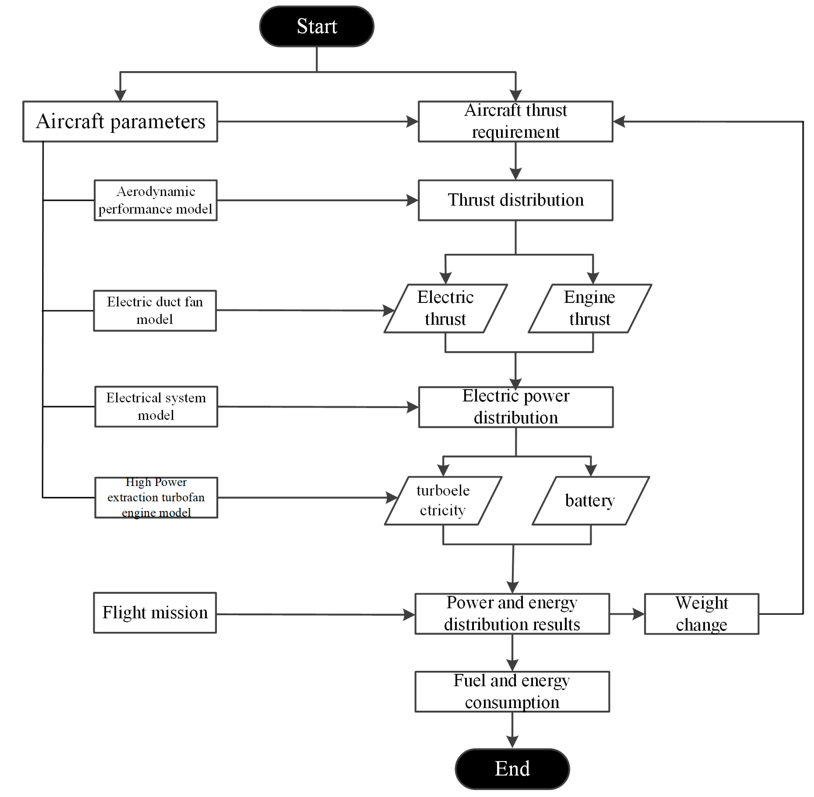
2. Energy Flow Model of Hybrid Electric Aircraft
2.1. The Energy Flow Process
- (1)
- Main parameters of the aircraft: including maximum take-off weight, range, seat class, maximum take-off speed, lift–drag ratio, etc.
- (2)
- Flight profile: including flight status, altitude, speed, range, etc.
- (3)
- Engine parameters: including use status, thrust, fuel consumption, weight, bypass ratio, etc.
- (4)
- Electric propulsion system parameters: including the power density, energy density and efficiency of motor, battery and power of electrical system, as well as the shaft power, pressure ratio, flow rate, and size of electric duct fan.
- (1)
- Fuel consumption: fuel consumption.
- (2)
- Energy consumption: total energy consumption for battery and engine.
- (3)
- Electric propulsion system parameters: weight decomposition, etc.
- (4)
- Overall parameters of hybrid electric aircraft: including maximum take-off weight, seat class, range, etc.
2.2. The Energy Path Architecture
- (1)
- Aerodynamic configuration: the use of advanced aerodynamic configuration such as BLI technology to increase propulsion efficiency.
- (2)
- Turbofan engine: the engine can be designed to work in a high-efficiency area and provide high-power energy extraction.
- (3)
- Green energy: increase the energy proportion of new energy batteries, reduce fuel consumption, improve energy conversion efficiency, and improve aircraft emission indicators.
- (4)
- Weight gain: fuel consumption caused by weight gain.
2.3. Energy Flow Models for Key Components
2.3.1. Aerodynamic Characteristics Model
2.3.2. High-Power Extraction Turbofan Engine Model
2.3.3. Electrical System Model
2.3.4. Electric Duct Fan Model
2.4. Flight Mission Analysis
2.4.1. Weight for Fuel Consumption
2.4.2. Fuel Consumption
2.4.3. Energy Consumption
3. Model Validation and Compared with the References
3.1. Compared with the References
3.2. Compared with the Other Professional Software
3.3. Limitation and Improvement
4. Results and Discussion
4.1. Analysis of Power Distribution
4.1.1. Analysis of Turbine Electricity
4.1.2. Analysis of Different Battery Mixing Ratios
4.2. Analysis of 800 Nautical Miles
4.3. Analysis of Different Ranges
4.4. Analysis of the Payload Range
5. Conclusions
Author Contributions
Funding
Data Availability Statement
Conflicts of Interest
Abbreviations
| G | Generator |
| M | Motor |
| BLI | Boundary layer ingesting |
| A/C | Aircraft |
| e | Electric model |
| ΔW | Mass change |
| P | Electric Fan Power |
| Ma | Mach number |
| δ | Power-saving coefficient |
| T | Aircraft thrust requirement |
| PT | Turbine–electric power extraction |
| Mp | Engine fuel consumption |
| Pe | Power requirement |
| Ee | Energy requirement |
| We | Electrical component weight |
| η | Efficiency of electrical component |
| X | Battery ratio |
| Pmotor | Motor shaft power |
| H | Flight altitude |
| F | Electric duct fan thrust |
References
- IATA. Aircraft Technology Roadmap to 2050; International Air Transport Association: Geneva, Switzerland, 2019. [Google Scholar]
- ICAO. Environmental Protection, Volume III CO2 Certification Requirement; ICAO: Montreal, QC, Canada, 2017. [Google Scholar]
- Xie, Y.; Savvarisal, A.; Tsourdos, A.; Zhang, D.; Gu, L. Review of hybrid electric powered aircraft, its conceptual design and energy management methodologies. Chin. J. Aeronaut. 2020, 34, 432–450. [Google Scholar] [CrossRef]
- Finger, D.F.; Braun, C.; Bil, C. Comparative Assessment of Parallel-Hybrid-Electric Propulsion Systems for Four Different Aircraft. J. Aircr. 2020, 57, 843–853. [Google Scholar] [CrossRef]
- Bowman, C.L.; Marien, T.V.; Felder, J.L. Turboand hybrid-electrified aircraft propulsion for commercial transport. In Proceedings of the 2018 AIAA/IEEE Electric Aircraft Technologies Symposium, Cincinnati, OH, USA, 9–11 July 2018; pp. 1–8. [Google Scholar]
- Felder, J.L. NASA Electric Propulsion System Studies. 2015. Available online: https://ntrs.nasa.gov/api/citations/20160009274/downloads/20160009274.pdf (accessed on 16 July 2024).
- Felder, J.L.; Kim, H.D.; Brown, G.V. Turboelectric distributed propulsion engine cycle analysis for hybrid-wing-body aircraft. In Proceedings of the 47th AIAA Aerospace Sciences Meeting Including the New Horizons Forum and Aerospace Exposition, Orlando, FL, USA, 5–8 January 2009. [Google Scholar]
- Welstead, J.; Felder, J.L.; Guynn, M.; Haller, B.; Tong, M.; Jones, S.; Ordaz, I.; Quinlan, J.; Mason, B. Overview of the NASA STARC-ABL (Rev. B) Advanced Concept. 2017. Available online: https://ntrs.nasa.gov/api/citations/20170005612/downloads/20170005612.pdf (accessed on 16 July 2024).
- Seitz, A.; Habermann, A.L.; Peter, F.; Troeltsch, F.; Castillo Pardo, A.; Della Corte, B.; Van Sluis, M.; Goraj, Z.; Kowalski, M.; Zhao, X.; et al. Proof of concept study for fuselage boundary layer ingesting propulsion. Aerospace 2021, 8, 16. [Google Scholar] [CrossRef]
- Samuelsson, S.; Grönstedt, T. Performance analysis of turbo-electric propulsion system with fuselage boundary layer ingestion. Aerosp. Sci. Technol. 2021, 109, 106412. [Google Scholar] [CrossRef]
- Moirou, N.G.; Sanders, D.S.; Laskaridis, P. Advancements and prospects of boundary layer ingestion propulsion concepts. Prog. Aerosp. Sci. 2023, 138, 100897. [Google Scholar] [CrossRef]
- AIR1168/8A; Aircraft Fuel Weight Penalty Due to Air Conditioning. SAE International: Warrendale, PA, USA, 2011.
- De Vries, R.; Hoogreef, M.F.; Vos, R. Range equation for hybrid-electric aircraft with constant power split. J. Aircr. 2020, 57, 552–557. [Google Scholar] [CrossRef]
- Batra, A.; Raute, R.; Camilleri, R. On the Range Equation for Hybrid-Electric Aircraft. Aerospace 2023, 10, 687. [Google Scholar] [CrossRef]
- Palaia, G.; Abu Salem, K. Mission Performance Analysis of Hybrid-Electric Regional Aircraft. Aerospace 2023, 10, 246. [Google Scholar] [CrossRef]
- Silva, H.L.; Resende, G.J.; Neto, R.M.; Carvalho, A.R.; Gil, A.A.; Cruz, M.A.; Guimarães, T.A. A multidisciplinary design optimization for conceptual design of hybrid-electric aircraft. Struct. Multidiscip. Optim. 2021, 64, 3505–3526. [Google Scholar] [CrossRef]
- Doff-Sotta, M.; Cannon, M.; Bacic, M. Predictive energy management for hybrid electric aircraft propulsion systems. IEEE Trans. Control Syst. Technol. 2022, 31, 602–614. [Google Scholar] [CrossRef]
- Aigner, B.; Nollmann, M.; Stumpf, E. Design of a Hybrid Electric Propulsion System within a Preliminary Aircraft Design Software Environment; Deutsche Gesellschaft für Luft-und Raumfahrt-Lilienthal-Oberth Ev: Bonn, Germany, 2018. [Google Scholar]
- Vankan, W.J.; Lammen, W.F. Parallel hybrid electric propulsion architecture for single aisle aircraft-powertrain investigation. In Proceedings of the 9th EASN International Conference on “Innovation in Aviation & Space”, Athens, Greece, 3–6 September 2019. [Google Scholar]
- Pornet, C.; Kaiser, S.; Isikveren, A.T.; Hornung, M. Integrated fuel-battery hybrid for a narrow-body sized transport aircraft. Aircr. Eng. Aerosp. Technol. Int. J. 2014, 86, 568–574. [Google Scholar] [CrossRef]
- Marciello, V.; Di Stasio, M.; Ruocco, M.; Trifari, V.; Nicolosi, F.; Meindl, M.; Lemoine, B.; Caliandro, P. Design Exploration for Sustainable Regional Hybrid-Electric Aircraft: A Study Based on Technology Forecasts. Aerospace 2023, 10, 165. [Google Scholar] [CrossRef]
- Smith, L.H., Jr. Wake ingestion propulsion benefit. J. Propuls. Power 1993, 9, 74–82. [Google Scholar] [CrossRef]
- Fernández, A.M.; Smith, H. Effect of a fuselage boundary layer ingesting propulsor on airframe forces and moments. Aerosp. Sci. Technol. 2020, 100, 105808. [Google Scholar] [CrossRef]





























| Parameter | Symbol | Value |
|---|---|---|
| Maximum take-off weight (kg) | MTOW | 78,000 |
| Maximum fuel weight (kg) | FW | 18,480 |
| Maximum take-off thrust (kN) | T | 240 |
| Standard payload (kg) | PL | 15,580 |
| Operation empty weight (kg) | OEW | 42,600 |
| Maximum range (nautical miles) | MR | 4200 |
| Cruise lift to drag ratio | K | 17 |
| Parameter | Symbol | Value |
|---|---|---|
| Electrical power extraction (MW) | PT | 0.66 |
| Turbine inlet temperature (K) | Tin,t | 1800 |
| Gas specific constant pressure hot melt J/(kg·K) | Cp,g | 1129 |
| Unit calorific value of fuel combustion(J/kg) | Hu | 42,600,000 |
| Complete coefficient of fuel combustion | εc | 0.97 |
| Compressor total pressure ratio | πc | 35 |
| Parameter | Symbol | Value |
|---|---|---|
| Battery energy density (Wh/kg) | EEnergy density | 800 |
| Power electronics power density (kW/kg) | PEPden | 12 |
| Generator power density (kW/kg) | PGden | 8 |
| Motor power density (kW/kg) | PMOTden | 8 |
| Cooling system power density (kW/kg) | PCSden | 0.8 |
| Generator efficiency % | Geff | 98% |
| Rectifier efficiency % | RECeff | 98.5% |
| Motor efficiency % | MOTeff | 96% |
| Motor controller efficiency % | MCeff | 98.5% |
| Power distribution and Cable efficiency % | PDACeff | 99% |
| Parameter | Symbol | Value |
|---|---|---|
| Input shaft power (kW) | Pmotor | 2000 |
| Physical speed (RPM) | SPrpm | 4000 |
| Hub ratio | Hr | 0.35 |
| Fan diameter (m) | FanD | 1.5 |
Disclaimer/Publisher’s Note: The statements, opinions and data contained in all publications are solely those of the individual author(s) and contributor(s) and not of MDPI and/or the editor(s). MDPI and/or the editor(s) disclaim responsibility for any injury to people or property resulting from any ideas, methods, instructions or products referred to in the content. |
© 2024 by the authors. Licensee MDPI, Basel, Switzerland. This article is an open access article distributed under the terms and conditions of the Creative Commons Attribution (CC BY) license (https://creativecommons.org/licenses/by/4.0/).
Share and Cite
Hui, Y.; Li, H.; Chai, J.; Kang, Y. Research on Large Hybrid Electric Aircraft Based on Battery and Turbine-Electric. Energies 2024, 17, 5062. https://doi.org/10.3390/en17205062
Hui Y, Li H, Chai J, Kang Y. Research on Large Hybrid Electric Aircraft Based on Battery and Turbine-Electric. Energies. 2024; 17(20):5062. https://doi.org/10.3390/en17205062
Chicago/Turabian StyleHui, Yannian, Hongliang Li, Jianyun Chai, and Yuanli Kang. 2024. "Research on Large Hybrid Electric Aircraft Based on Battery and Turbine-Electric" Energies 17, no. 20: 5062. https://doi.org/10.3390/en17205062
APA StyleHui, Y., Li, H., Chai, J., & Kang, Y. (2024). Research on Large Hybrid Electric Aircraft Based on Battery and Turbine-Electric. Energies, 17(20), 5062. https://doi.org/10.3390/en17205062
