Abstract
Recent advancements in power electronics have significantly improved photovoltaic (PV) inverters by equipping them with sophisticated monitoring capabilities. These enhancements provide economic advantages by facilitating swift failure detection and lowering monitoring costs. Educating users on the economic repercussions of undetected failures in specific inverter monitoring systems is crucial. This paper introduces a novel metric, “Cost of Detection”, which assesses the financial impact of failures, considering the repair expenses and the “quality” of the monitoring system in place. The study analyzed fifteen inverter monitoring solutions, focusing on the variance in alerts generated by the manufacturers’ standard and extra monitoring features. Employing the Failure Mode and Effects Analysis (FMEA) method, alerts were prioritized based on their importance for two PV system scenarios: a low-power residential system (5 kWp) and a medium-power industrial/commercial system (100 kWp). Lisbon, Rome, and Berlin were chosen as the locations for these systems. The economic impact of system failures is evaluated annually for each capacity and city. Given the differing costs and annual yields, comparing their economic performance over time is essential. This comparison utilizes the Net Present Value (NPV), which estimates an investment’s worth by calculating the present value of all cash flows. The investment assessment includes only the costs of inverters and optimizers, excluding O&M expenses, licenses, and fees. Over five years, a higher NPV signifies a more economically advantageous solution. For residential systems, string inverters with optimizers have the highest NPV, surpassing those without optimizers by 17% across all three cities. The optimal monitoring solution in the industrial/commercial context was a string inverter with one optimizer for every two panels. Here, Rome emerged as the location with the most substantial NPV increase of 50%, followed by Berlin with 33% and Lisbon with 28%.
1. Introduction
The COVID-19 pandemic has led to considerable delays in numerous renewable energy projects, disrupting global supply chains due to lockdowns and geopolitical tensions. However, these challenges have not halted the “green infrastructure boom” momentum. According to [1], ”renewable energy capacity additions reached a record high last year, with approximately 270 GW of renewables operational globally in 2021. The trend continued in 2022 with renewable energy capacity additions forecast to grow by another 8%, with solar to account for approximately 60% of new installations”.
The initial hurdles in making solar technology affordable and accessible have largely been surmounted. Industry advancements have led to more efficient, durable, and cost-effective systems, significantly reducing the investment required for installation compared to past figures. The current industry average cost is between $3 to $4 per watt, with an average-sized solar panel system of around 7 kilowatts costing approximately $24,500 before tax credits. A study by the National Renewable Energy Laboratory (NREL) [2] indicates that from 2013 to 2023, there was a reduction of approximately 42% in the overall costs related to installing photovoltaic (PV) systems on residential and commercial rooftops. The reduction was even larger for utility-scale ground-mount systems, at 81% [3]. Consequently, PV technology’s levelized electricity cost (LCOE) is now the third cheapest among renewables, behind hydro and onshore wind [4].
The ongoing and successful expansion of solar system installations presents new challenges, particularly in the operation and maintenance (O&M) of ever-expanding fleets. Contrary to the former widespread belief, photovoltaic (PV) power plants necessitate maintenance; they demand consistent monitoring, regular inspections, planned preventive maintenance, and occasional servicing [5]. Neglecting operations and maintenance (O&M) can lead to costs exceeding initial investment estimates, escalating project risks, and eroding confidence in the market [6]. This issue is particularly pressing considering that most photovoltaic (PV) plants have been in operation briefly. Approximately 90% of PV plants globally have started commercial operations within the past seven years, which is short when measured against their anticipated lifespan of over 20 years [7].
Due to photovoltaic projects having a long useful life, failures will occur due to weather events, poor maintenance, or even random faults, which will have an economic impact if they are not detected and corrected promptly [8]. Any monitoring system that detects and alerts the failure as soon as possible [9] allows the investor greater financial gain and will prevent the failure from affecting other components and personnel’s security. It is then essential to know the main vulnerabilities of photovoltaic systems and the economic impact of failures by predicting their cost [10,11,12].
In this context, the PV inverter is crucial for monitoring photovoltaic systems, discerning the faults they detect, and understanding the primary differences in their monitoring functions. Reference [13] utilized inverter measurements like MPPT current and power to identify anomalies due to faults. Another method [14] employed smaller statistical samples of PV inverter signals by integrating data acquisition hardware with the inverter. Power electronics advancements have equipped PV inverters with advanced monitoring features, such as making the IV curve composition accessible to users. Consequently, string condition monitoring using string IV measurement curves was suggested in [15]. Expanding the scope, PV inverter signals have been used to estimate the capacity of distribution grids [16], leveraging their widespread installation. A novel technique in [17] combines thermal signatures with inverter signals to enhance fault detection reliability. Additionally, inverter signals have been explored in [18] to identify snow-related losses that can reduce the energy yield of PV systems.
Integrating advanced monitoring capabilities into photovoltaic (PV) inverters represents a considerable advancement. These improvements provide economic advantages by enabling quick failure detection and lowering monitoring costs, yet they also require evaluating the economic effects of failures that some monitoring systems fail to detect. Although critical, a thorough quantification of these economic impacts is still lacking. In this context, the Solar Bankability project [19], funded by the European Commission’s Horizon 2020 program, developed an index named Cost Priority Number (CPN) that allows a methodology for calculating the economic cost of failures in a PV system. However, it does not account for the “quality” of the monitoring units in the PV inverters. Notice that each type of inverter differs in detecting and alerting faults. Hence, we propose a CPN-improved methodology named “Cost of Detection”. This new index computes the economic impact of failures until their detection for one year using a certain monitoring system. Hence, considering the repair costs, one can compare the economic performance in detecting failures between the distinct types of inverters and their monitoring units.
The study analyzed fifteen inverter monitoring solutions, focusing on the variance in alerts generated by the manufacturers’ standard and enhanced monitoring features. Employing the Failure Mode and Effects Analysis (FMEA) method [20], alerts were prioritized based on their importance for two PV system scenarios: a low-power residential system (5 kWp) and a medium-power industrial/commercial system (100 kWp). Lisbon, Rome, and Berlin were chosen as the locations for these systems. The economic impact of system failures is evaluated annually for each capacity and city. Given the different costs and annual yields, comparing their economic performance over time is essential. This comparison utilizes the Net Present Value (NPV) [11], which estimates an investment’s worth by calculating the present value of all cash flows.
The investment assessment includes only the costs of inverters and optimizers, excluding O&M expenses, licenses, and fees. Over five years, a higher NPV denotes a more economically advantageous solution. For residential systems, string inverters with optimizers achieve the highest NPV, surpassing those without optimizers by 17% across all three cities. The optimal industrial/commercial framework monitoring solution was a string inverter with one optimizer per two panels. In this case, Rome emerged as the city with the most substantial NPV increase of 50%.
2. PV Inverter Monitoring Systems: Market Analysis
An extensive market study was conducted on various PV inverters with monitoring functions to know what monitorization solutions exist and the systemization of these solutions’ failure alerts. The study included 15 inverter manufacturers, including market leaders like SMA, Huawei, Sungrow, and SolarEdge. Other manufacturers include Delta, ABB, Fronius, Zeversolar, SolaX, Solis, KACO, and GWL. SolarEdge inverters have a striking difference in that they only work with optimizers. More specifically, the micro-inverters studied were from Enphase, APSystem, AEconversion, and SMA, with the central inverters being from SMA, ABB, and KACO. Table 1 summarizes the main characteristics of the 15 inverters used in this study in terms of eight criteria: performance, design and flexibility, initial cost, warranty, maintenance, monitoring level, MTTP accuracy, and safety. To understand which failure alerts these selected PV inverters emit, we studied for each mark the range of:
Table 1.
Comparative table of the characteristics of the diverse types of inverters.
- Micro-inverters with output power between 250–500 W (4 inverters studied).
- Single-phase string inverters with an output power of 2 kW and 5 kW (16 inverters studied).
- Three-phase string inverters with an output power of 10 kW, 25 kW, and 50 kW (27 inverters studied).
- Central inverters with an output power of 1 MW (3 inverters studied).
2.1. Failure Alerts Found
One begins characterizing all failure alerts detected without extra or optional devices and no monitoring software. The most relevant alerts that can be issued at the AC side of the inverter (AC failure alerts, as shown in Figure 1) were three:
Figure 1.
Percentage of PV inverters reporting AC-related failure alerts.
- (1)
- High or low grid voltage/frequency/impedance value.
- (2)
- No grid voltage, and a.
- (3)
- Protection relay failure.
Our analysis of the 15 inverters reveals that failure alerts (1) and (2) are reported in all inverters, with more data needed concerning the protection relay alert (3) for micro-inverters. These findings have practical implications for the operation and maintenance of photovoltaic systems, engaging the reader with the real-world relevance of our research.
The most relevant failure alerts that can occur inside an inverter are:
- (1)
- Inverter overheated.
- (2)
- Derating because of high ambient temperature.
- (3)
- Fan failure (when it exists!).
- (4)
- Internal failure (hardware failure and/or short circuit) and.
- (5)
- Software failure (wrong configuration and/or software update failure).
In this case of failure alerts belonging to the inverter, our study verified that the central inverter reports all five failure alerts, as shown in Figure 2, and that all types of inverters can alert when not operating.
Figure 2.
Percentage of inverters that report internal failure alerts.
Seven failure alerts related to the DC side of the inverter were identified. They are:
- (1)
- Low energy production (low voltage);
- (2)
- Overvoltage;
- (3)
- Isolation failure;
- (4)
- Overcurrent;
- (5)
- Fuse failure;
- (6)
- High leakage current, and an;
- (7)
- Electric arc in DC circuit.
Figure 3 shows that DC failure alerts (1) and (2) are reported in all inverter types. However, only a few inverters alert the presence of electric arcs in the circuit, mostly because there is no mandatory protection against electric arcs in Europe. Summing up, central inverters and single-phase and three-phase string inverters report, on average, 89%, 74%, and 75% of all DC failure alerts.
Figure 3.
Percentage of inverters that report DC-related failure alerts.
2.2. Levels of Monitoring
The monitoring system can be explicit about where the failure occurs or not. Depending on the type of inverter and respective monitoring system used in a PV system, the inverter can indicate if there is a failure somewhere in the system or can locate it more precisely, like in a string or a panel. Our research found four types of levels of monitoring. They are:
- (1)
- Inverter-level: it does not distinguish in which MPPT or string a failure exists;
- (2)
- MPPT-level: refers to which MPPT exists as a failure but does not distinguish strings (if more than two strings per MPPT);
- (3)
- String-level: refers to which string there is a fault and;
- (4)
- PV panel-level: refers to which panel is a failure.
Only SolarEdge optimizers, Tigo solution, and micro-inverters could monitor at a PV panel level. All three inverter solutions require appropriate branded software to access the monitoring system, and, except for SolarEdge, data loggers are required to access failure alerts. However, when using SolarEdge optimizers with inverters from other manufacturers, a SolarEdge data logger is also necessary.
3. FMEA Methodology and Its Application
3.1. FMEA Methodology: Main Steps
One of the reliability analysis methods widely used in engineering and the field of PV systems is Failure Mode and Effects Analysis (FMEA). The main objective of any FMEA is to identify the causes and effects of failures that could appear in the system and thus mitigate/eliminate any unexpected or undesired situation.
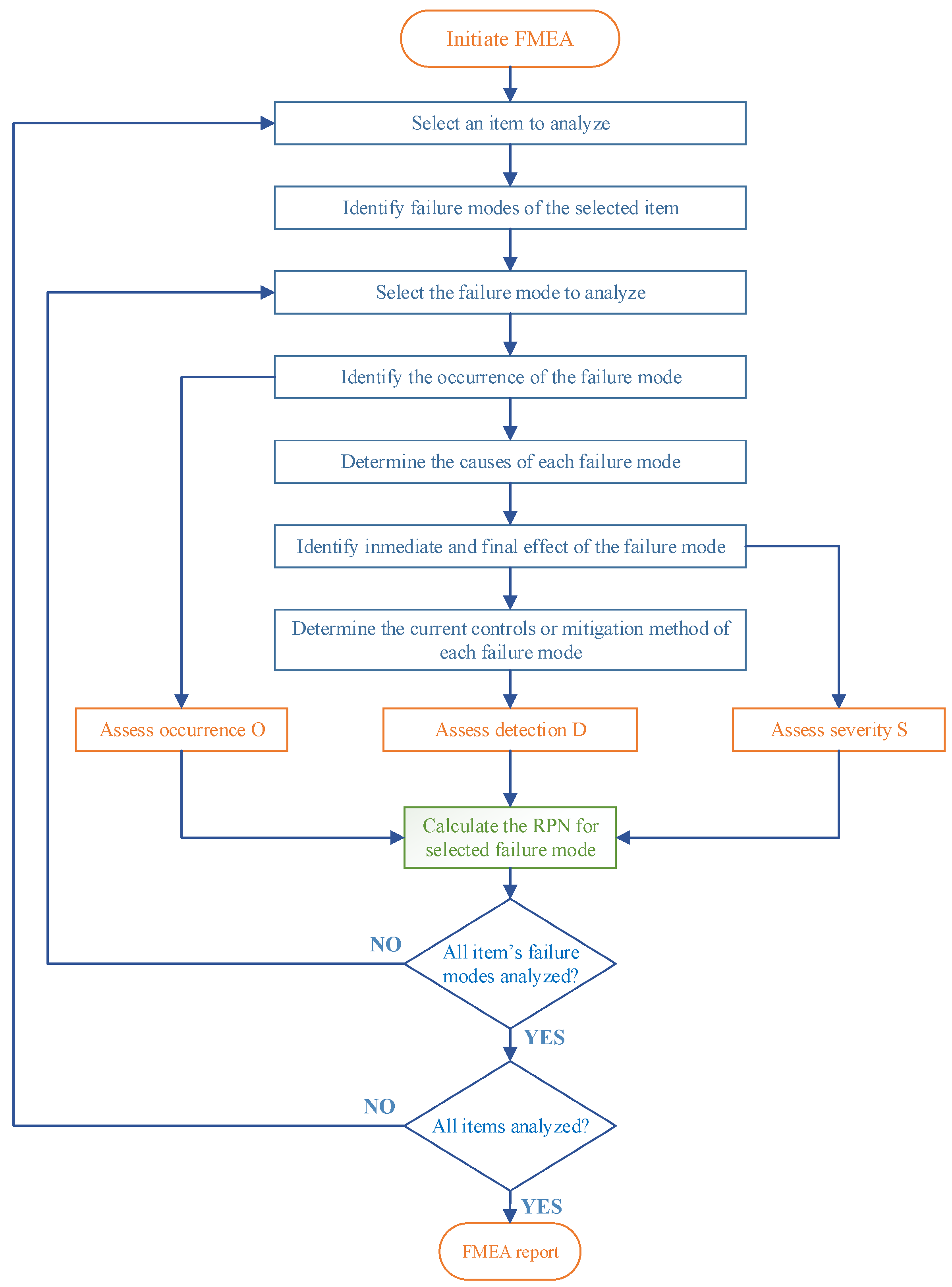
As shown in the FMEA flowchart in Figure 4, for each failure mode identified, indices such as Severity, Occurrence, and Detection are established according to subjective scales based on the available information, experience, and evaluation of professionals. The three indexes together are used to define a Risk Priority Number (RPN) that, using a numerical scale, usually takes values from 1 to 10, classifying the negative impact of failure modes. The RPN is calculated by multiplying the degree of Severity (S), degree of Occurrence (O), and degree of Detection (D) by (1).
Figure 4.
Flowchart describing the steps to execute the FMEA methodology.
After ranking the system’s failure modes under analysis, there will be a greater focus on failures with a higher value since these represent a superior risk. Posterior measures must be taken to eliminate or mitigate the problems caused by those “worst” failure modes.
3.2. The CPN Methodology Reviewed
To understand the economic impact of main failures in a PV system, the FMEA methodology is limited because it is based on technical analysis without providing the necessary tools for an economic calculation. In this context, the Solar Bankability project [19], funded by the European Commission’s Horizon 2020 program, developed an index like the RPN. The new index, Cost Priority Number (CPN), allows a methodology for calculating the economic cost of failures in a PV system. The CPN index prioritizes the failures in the economic impact on a project, corresponding to the RPN used in the FMEA. Hence, the CPN index will translate that into €/kWp or €/kWp/year, estimating the economic impact of a given failure.
The total cost of a failure () is divided into two types of costs: stoppage () and repairing costs (), resulting in (2).
The stoppage cost () reflects the cost associated with the time interval from the component failure until the detection of that failure. It also must reflect the cost accompanying the time from when the failure was detected until its repair/replacement started. Finally, the stoppage cost () should also reflect the cost associated with the fixing time of this component until the PV system returns to its normal operation. Figure 5 shows in a flowchart the steps for calculating the stoppage cost ) for each component are itemized below in six steps.
Figure 5.
Flowchart describing the steps to calculate the stoppage cost due to some particular failure in a PV system.
- (1)
- Calculation of the downtime caused by specific failure () in a specific component is calculated by (3). In this expression, is the time until failure detection, is the time until the repair/replacement is considered, that is, the time between detection and intervention, plus , the time it takes to repair the component (for example, the time it takes to replace a photovoltaic panel or fix the inverter). Variable means the loss of performance expressed in percentage (%)and weights if the failure can cause problems at a higher level. For example, a value equals 1, meaning the failure does not cause problems for other components. A value greater than one means that the failure will cause problems for other components (for example, panel theft affects the panel string).
- (2)
- Calculation of total downtime for one year () for components affected by a certain number of specific failures during one year () (for example, the number of panels affected by hot spots) [hours/year]:
- (3)
- Calculation of the normalized total downtime () by the total number of components () (for example, the total number of affected and unaffected panels in a PV system). The variable (5) gives the normalized downtime due to a specific failure in all components, not only those affected.
- (4)
- Calculation of the occurrence () for a certain time [expressed in %] equivalent to the reduction in performance due to a specific failure in the PV system for one year, using (6). In the expression, is given in hours/year, the total number of hours equivalent to a year, or the number of hours of sunshine per year. Therefore, is an indicator of the performance reduction of the PV system for one year.
- (5)
- Calculation of production losses () due to stoppage using (7). Here, represents the total flawless production of the PV system over a year.
- (6)
- Finally, the calculation of the cost of stoppage () due to remuneration resulting from loss of energy production, which is obtained using (8). Here, represents the remuneration in euros of the non-produced energy that could be used (defined by the cost of electricity) and the sale price to the grid either through feed-in tariffs or energy sales agreements.
The total cost of repairing () can be separated into four types of costs. They are the cost of detection (), cost of repair/replacement (), transportation costs () and labor costs (). Expression (9) shows how all these costs are used to compute the total cost of repairing ().
Detection costs () can include visual inspection, field tests, and external expert opinions. Repair/replacement costs () cover costs related to the repair of the component (s) or the total replacement of the components. Transport costs () include the transport of components and other costs related to safety and security procedures for the repair procedure. Finally, there are labor costs (), which covers the costs related to the labor used during the repair and/or replacement of the component (s).
3.3. Scenarios Considered for FMEA Analysis
This study applied FMEA analysis to two typical scenarios: a residential PV system and an industrial/commercial one. The objective was to evaluate which critical failures cause greater energy losses to each PV system and which are more dangerous to the system’s safety and people. Table 2 lists, for each scenario, a typical set of components included in each PV system.
Table 2.
PV systems that are analyzed using the FMEA methodology.
The first scenario considers a 5 kWp residential PV system (see Figure 6), 4 string inverters, 16 panels (each 330 Wp), each string having 8 panels, and protection devices.
Figure 6.
Diagram of the residential PV system.
The industrial/commercial PV system (see Figure 7) considers a peak power of 100 kWp, 4 string inverters, several 336 panels (each having 330 Wp), each string having 25 panels (330 Ep each panel), and a three-phase power transformer to the power grid connection.
Figure 7.
Industrial/commercial PV system diagram.
3.4. Application of the FMEA Methodology
The qualitative aspects of the FMEA analysis, including identifying failure modes, their causes, and their effects, are all available in the literature on the reliability of PV systems and their degradation studies. Therefore, to gather these failures, causes, and effects, a failure mode study based on studies [8,19,21,22] was conducted on the main components and sub-components of the PV systems. The results achieved are shown in Table 3.
Table 3.
PV Components with each failure mode and failure rate values used in the FMEA. The performance loss is the power loss in the component.
Table 3 identifies all PV components/sub-components, their respective failure modes, the performance loss of each component provoked by failures, and the respective failure rate per unit hour values. To calculate the impact of a failure in the subcomponents of a panel, except the bypass diode sub-component, we used the values found in [22]. For the impact of the “Malfunction” of a bypass diode, an impact of 33% was assumed, equivalent to disconnecting a string of cells from the panel. One considered that a string stopped supplying power for both DC cables/connectors’ failure modes.
In the case of AC failure modes, an impact of 100% was assumed, as shown in Table 3. For the failure mode “Broken structure”, referring to the rack structure of a PV panel, we assumed that its string would no longer supply power.
For the “Malfunction” failure mode of the three-phase and central string inverter, a reduction in its performance by 50% was assumed based on information taken from [23,24,25,26]. For the single-phase string inverter, we assumed a reduction in performance of 20% [23,24]. For the “Malfunction” mode of the three-phase transformer, we considered that it would reduce its performance by 50%.
There is little accessible literature about the failure rate values of specific components or even electronic sub-components. In [27], for example, the authors applied the FMEA methodology to a PV system and gathered information about the failure rate in their PV components. However, they did not specify whether the inverter failure rate concerns inverters in general, central, or string inverters. Due to this uncertainty, we also assumed the same failure rate constant for all inverters, independent of their type, as shown in Table 3.
To calculate the Occurrence value (O) related to each failure mode, the failure rate of each sub-component in Table 3 had to be distributed to those failure modes where the sub-component took part. For this, we used the statistic distribution calculated in [19], where a survey of failures in PV system projects was conducted using questionnaires, producing a failures’ statistical distribution. Hence, that statistic was used to distribute the PV panel failure rate obtained in [27] by its failure modes using data from [28]. All other failure modes associated with other components were equally distributed.
3.5. The Scoring System
The criteria for Detection ranking (see Table 4) and Occurrence ranking (see Table 5) were established and adapted from references [28,29] and the IEC 601812:2006 standard [21]. Knowing the quantitative impact of a failure on a given component, it was possible to quantify this impact in the PV system by assigning a ranking value to the degree of Severity relative to the loss of power (performance) of the PV system (see Table 6).
Table 4.
Detection (D) ranking criteria.
Table 5.
Occurrence (O) ranking criteria.
Table 6.
Severity in performance (Sp) ranking criteria.
In our study, the severity level of a failure in a PV system and its effects on personal safety were separated from the severity of the failure on the performance of the PV system. The safety criteria developed were based on the IEA study [21], which exhaustively addresses the effects of some safety flaws in PV panels (see Table 7). In the Detection (D) score, the PV system’s typology was considered if a central or string inverter was installed. With the study on maintenance and monitoring, it was possible to classify the degree of detection for each failure mode.
Table 7.
Severity in safety (Ss) ranking criteria.
Reference [21] has classified the severity of PV panel failures on its safety (Ss). Classification scores were subjectively proposed by considering the effects caused by failure modes. Knowing the loss of performance that each failure mode causes in the sub-component, it was possible to calculate the failure severity for each scenario we considered. Thus, a classification in the Severity performance (Sp) index was obtained.
3.6. FMEA Application to the Two PV Systems’ Scenario
FMEA analysis is now applied to our two scenarios: a 100 kWp industrial/commercial PV system and a 5 kWp residential PV system. Table 8, Table 9, Table 10 and Table 11 list the results achieved using the methodology and conditions presented and discussed in Section 3.4. Tables show the classification proposed for each failure mode (the cause and its effect(s)) associated with each scenario, that is, the level values for Occurrence (O), for Detection (D), for Severity in performance (Sp), and Severity in safety (Ss). At last, the RPN ranking is computed either for the final performance of the PV system or for its security ranking. The RPN value was not calculated for failure modes that do not present any severity in performance. In the FMEA performance (see Table 8) and in the FMEA safety (see Table 9), all failures with an RPN value higher than 10 and higher than 20, respectively, will be considered the more critical.
Table 8.
Industrial/Commercial FMEA (performance).
Table 9.
Industrial/Commercial FMEA (safety).
Table 10.
Residential FMEA (performance).
Table 11.
Residential FMEA (safety).
3.6.1. FMEA Results: A Scenario for an Industrial/Commercial PV System
For the scenario related to an industrial/commercial PV system, Table 8 lists the results for the RPN performance after the FMEA analysis.
Table 9, indicating the RPN values of the Industrial/Commercial FMEA (safety), shows that both the failure modes of the DC cable and the failure mode of the support structure (“broken structure”) reveal a decrease in the RPN ranking from 40 to 30 (“short circuit”), from 24 to 18 (“open circuit)” and 45 to 30 (“broken structure”). This was due to the detection of the fault location being now facilitated using a string inverter.
3.6.2. FMEA Results: A Scenario for a Residential PV System
- (a)
- Table 10 shows the FMEA performance for a residential PV system scenario. In this, the failure mode “Improper functioning” of the inverter achieves the highest RPN ranking, following the “broken support structure” and “non-functional” inverter. The failure mode of an improper-functioning inverter will severely affect energy production if it operates below its capacity.
- (b)
- A failure in the DC or AC cables greatly affects the PV system because there are only two DC strings and an inverter in this type of scenario. The same applies to the support structure. As it is usual for PV panels to be installed on the roof, the detection score (D) increases in almost all PV panel failure modes due to difficult access and less frequent visual verification of panel failures.
- (c)
- In the FMEA of safety (Table 11), there is an increase in the RPN ranking for failure modes of the PV panel, which applies the same explanation as the detection score (D) previously mentioned.
- (d)
- In DC cabling, there is a decrease in RPN ranking from 30 to 20. With only two DC strings, when there is a power cut in a cable, its detection is easier, and there is a high probability that the inverter will issue an alert.
- (e)
- If the PV panels, being on the roof and consequently difficult to access, detect failures less effectively, associated failure modes achieve a higher RPN value.
- (f)
- The panel support system also achieves a high RPN value, as shown in Table 11, mainly due to the difficulty of access and maintenance.
4. Proposal for an Improved CPN Index: “Cost of Detection” (COD)
Unfortunately, the CPN index does not include aspects of the monitoring system, the parts storage system, documentation, time of guarantee/insurance resolution, or any operation & maintenance (O&M) program. Optimizing the monitoring system integrated into the inverters according to the PV systems’ scenario can be one of the ways to reduce costs. A monitoring system that detects a failure earlier will allow a faster and more timely planning failure correction. In addition to these aspects, the CPN index does not consider the danger that a certain failure poses to the safety of the PV system. This question arises: What can influence the repair time after a failure is detected if it is urgent to replace/repair the component or if it is reasonable to prolong the wait for the intervention in the failure?
4.1. The Improved Methodology “Cost of Detection”
The CPN methodology considers the repairing costs but does not account for the “quality” of the installed monitoring system. Section 2 shows that each type of inverter differs in detecting and alerting faults. We propose a CPN-improved methodology named “Cost of Detection”. This aims to calculate the economic impact of failures until their detection for one year and using a certain monitoring system. Hence, one can compare the economic performance in detecting failures between the distinct types of inverters and their monitoring systems. All post-detection costs, such as repair or replacement, will not be considered. We intended to focus mainly on costs until failure detection from the inverter monitoring system.
The “Cost Of Detection” includes seven main steps:
- (1)
- Define the peak power of the PV system and also the number of components constituting the system, i.e., the number of inverters and the nominal power of each one, the number of panels () and their peak power , the number of strings, the power of each string per inverter, and the number of circuit breakers, fuses, and relays used.
- (2)
- Define the location of the PV system and available annual energy (10). A simplification will be used by employing daily peak hours of sun () for a year for inclined planes (equivalent to the panel inclination). Knowing the number of peak hours for the inclined planes at the selected location and multiplying by the installation peak power, the expected annual energy () in kWh is calculated using (10). The inverter efficiency () (according to CENELEC-EN 50530 [30]) is considered, neglecting cable losses. Losses due to mismatch are still not considered.
- (3)
- Calculate the annual energy associated with a component () in kWh (11). To calculate the failure mode cost of a PV system component, it is necessary to know what energy is produced or “pass-through” that component. The annual energy of the component will be assumed to equal the system’s annual energy divided by the number of components () in the PV system.
- (4)
- Calculate the energy lost (), in kWh, due to failure mode in a component (12). By multiplying the failure mode’s performance loss (L) of the component (7) that the failure mode causes to the annual energy that is produced or “pass-through” in that component, the annual energy loss in a component caused by the failure is obtained by (12).
- (5)
- Compute the number of failures in a year of a certain component () using (13). Assuming constant the failure rate per unit hour () throughout the year for the component, and knowing the number of annual sun hours () of system operation (equivalent to the number of hours of solar radiation in a year), the annual failure rate of a component is calculated by (13).
- (6)
- Calculation of the failure mode cost (), in each component (14). The failure mode cost equals the “lost money” for not producing a certain quantity of energy. Multiplying steps (3) and (4) with the remuneration energy price () with the total number of annual failures of the component (), and with the number of those components () in the PV system, the annual cost of the failure mode is computed by (14).
- (7)
- Calculate the total cost associated with failure detection. In the study of inverter monitoring systems in Section 2, it was possible to verify that, depending on the type of inverter, a certain failure triggers an alert, and others do not. In the case of string inverters, these can emit alerts for each string while others only for each MPPT or even at the inverter level (i.e., it does not differentiate between strings and MPPT). Considering this, we defined two types of monitoring: Base Monitoring and Additional Monitoring, which are defined for each type of inverter monitoring system as:
- (a)
- “Base Monitoring” type: In this monitoring type, any inverter manufacturer or monitoring solution is guaranteed to detect and alert about a set of failures.
- (b)
- “Additional Monitoring” type: this monitoring type includes failures detected and alerted only by some inverters/monitoring systems. Hence, if the inverter’s monitoring system immediately detects the failure, it is considered that this failure does not entail costs.
The total cost of detection () will be given by (15), equal to the addition of all costs of all failure modes not detected by the inverter monitoring system, which can be characterized as having a Base Monitoring or Additional Monitoring.
Knowing the total cost associated with detecting failure modes, it is possible now to calculate the impact of that cost on the annual remuneration of a PV system. The annual discounted remuneration (), i.e., discounting the detection cost of the failures, can be calculated using (16).
4.2. Application, Some Considerations, and Results
To illustrate the economic impact of failures using an inverter with Base or Additional Monitoring, which is equivalent to the worst-case scenario and best scenario, respectively, and which inverter solution allows a higher return on investment in failure detection, the previous two scenarios presented in Section 3.2 were analyzed: a 5 kWp residential PV system and a 100 kWp industrial/commercial PV system.
For each scenario, the following inverter solutions were considered:
- Residential: single-phase string inverter without and with optimizer per PV panel and micro-inverters;
- Industrial/commercial: three-phase string inverter without and with optimizer per PV panel and per two PV panels, and micro-inverters), and a;
For each scenario, three European cities where the PV systems were located were studied: Lisbon, Rome, and Berlin. As each country has its remuneration policy, the following considerations had to be made:
- (1)
- Residential (5 kWp): Self-consumption system with connection to the network, but without network injection for Portugal and Berlin, and a net-metering system for Italy;
- (2)
- Industrial/Commercial (100 kWp): For Lisbon, everything is sold at a price equal to the reference tariff decided by the Portuguese government in a PPA agreement; For Berlin, everything produced is injected into the power grid under a Feed-in-tariff. In Italy, all energy produced is sold to the grid at energy market prices;
The FMEA application and analysis obtained failure modes, failure rates, and performance losses caused by each failure mode. The following considerations have also been made:
- −
- A simplification was made for the failure rate of the micro-inverter due to a lack of data. The failure rate would be one-fifth of the failure rate of the central/string inverter because the micro-inverter typically has 25 years of warranty and the central and string inverters 5 years;
- −
- For the “Malfunction” failure mode of the micro-inverter, a power loss of 50% was considered [31];
- −
- The optimizers did not consider failures due to the lack of fault data.
Each type of monitoring solution has been designated as one in which faults are detected and alerted by the Base Monitoring and the Additional Monitoring (Section 2.2). The results obtained in the monitoring system study made this possible. However, as the central inverters detect all faults equally, no additional monitoring was designated in this case.
Other considerations were made in both the Base Monitoring and Additional Monitoring, such as:
- (1)
- Base Monitoring Considerations:
- (a)
- If the inverter has an MPPT and a string (in the case of single-phase inverters), the failure modes of the DC cables/connectors, as well as the “Broken structure” failure mode of the rack structure, all are detected by the Base Monitoring;
- (b)
- For solutions having an optimizer per panel and a micro-inverter, only those failures that cause a loss of performance (power) greater than 5% are assumed that the Base Monitoring system detects. That is, it is considered part of the Base Monitoring. In cases with an optimizer, every two panels are considered if the loss is greater than 10%;
- (2)
- Additional Monitoring Considerations:
- (a)
- For a solution, having an optimizer per panel or having micro-inverters with little information on which to alert these report failures found in PV panels, we assumed that micro-inverters on the market might detect and alert faults on the PV panel.
- (b)
- Again, we assumed that only failures with an energy loss greater than 10% were detected for a solution with an optimizer for every two panels.
- (c)
- For a solution with micro-inverters, it is assumed that some devices on the market may detect when the inverter is malfunctioning and emitting the derating alarm due to a high operating temperature or that there are micro-inverters without the “malfunction” alert.
To exemplify how to designate whether a failure mode (Table 3) is detected and alerted by a Base or Additional Monitoring system of an inverter, an example in Table 12 shows an analysis of the residential scenario (low power) of the respective critical faults detected, in addition to the possible type of alarm that the system transmits (using the data obtained in the previous study of the inverters). Looking at the 2nd failure mode of the list (support structure of the broken PV panel), which is a failure mode that affects the string, it is only possible to be detected if there is monitoring at the string level. As only some of the manufacturers of single-phase string inverters, such as ABB, Huawei, SMA, and SolarEdge, have string-level monitoring, the alert for this failure is only covered in the Additional Monitoring. The use of an optimizer or micro-inverter, regardless of the brand, allows monitoring each string possible, causing this failure to be alerted by the Base Monitoring in these cases. The same reasoning is used for other failure modes.
Table 12.
Fault alerts with Base and Additional Monitoring of the inverters in the residential scenario.
4.3. Economic Analysis Using Present Net Value
The economic impact of failures was verified annually for each system capacity and city. Considering that each type of solution presented has a different price and each one provides a different annual remuneration, it is relevant to compare the economic performance of the different solutions for a given period. The economic performance of each solution in each city will be compared using a project/investment indicator named Net Present Value (NPV). The NPV aims to evaluate the viability of an investment project by calculating the current value of all cash flows [28].
4.4. Net Present Value (NPV) Considerations
To use the NPV to compare the economic performance of the inverters in detecting failures, costs related to O&M, licenses, and fees are not considered. Only the inverters’ costs and optimizers are considered in the investment parcel. It was considered a period of analysis of 5 years. A short analysis period allows us to verify which solution can result in a faster return on investment. Calculating the annual cash flow, it is considered that the annual price inflation of electricity for residential and non-residential installations is at 2.8% for all cities [32]. The market price of energy (from 2017) was considered constant over the years for Italy and Portugal. For Berlin, the auction price (from 2017) was considered constant over the years; The prices of the 2017 feed-in tariffs for Lisbon and Berlin (industrial/commercial scenario) were considered. It was also considered an annual degradation of the PV panels of 1%, as statistics point to a mean degradation of 0.8%/year [33]. For simplicity and considering that the risk decreases for smaller investments, for the industrial/commercial and residential scenarios, a rate of 3.6% and 2.6% were used, respectively.
4.5. Net Present Value (NPV) Results
Taking into account the considerations made for the NPV calculation, it’s not possible to make conclusions about the viability of a project using one or another type of monitoring solution, but rather to compare the NPV between them, in which a higher NPV will mean that the solution will bring a higher financial return for the same period of analysis. In the residential scenario, the string inverter has the highest NPV, and the micro-inverter has the lowest NPV. The option of the string inverter with optimizers is the most advantageous for those who wish to monitor at the panel level and, in the worst cases (string inverter with Additional Monitoring and string inverter with optimizers with Base Monitoring), on average. We will have 17% less financial return than string inverters without optimizers. In the industrial/commercial scenario, the same conclusions were made from the residential scenario on the string inverter and micro-inverter. It has been found that the monitoring solution with a string inverter with one optimizer for every two panels is the best solution with panel-level monitoring, presenting in the worst case for Lisbon, Rome, and Berlin a lower NPV value of 28%, 50%, 33% respectively, compared to string inverters without optimizers.
5. Conclusions
Our study found that central inverters triggered most alerts, averaging 89% coverage. In contrast, three-phase string inverters accounted for 75% of alerts. Consequently, projects involving central inverters also demand rigorous performance tracking.
We compared prices among string inverters with and without optimizers for each panel, optimizers for every two panels, and micro-inverters. Micro-inverters were the most expensive, especially due to the mandatory data logger for remote fault monitoring. A 2 kW micro-inverter system costs 50% more than a string inverter system. This difference escalates with system size, reaching a 425% higher cost for 100 kW systems than string inverters. Meanwhile, string inverters are consistently the most economical, costing an average of 290 euros/kW for 2 kW systems and stabilizing at 90 euros/kW for systems over 50 kW.
The FMEA methodology was applied to two grid-connected setups: a residential 5 kWp with a string inverter and a 100 kWp industrial/commercial system with a string inverter. The inverter was identified as the most critical component in both scenarios, reflected by the highest RPN values for its failure modes. A high failure rate increased the RPN value.
The Cost Priority Number (CPN) methodology was then explored, focusing on the economic impact of failures. A significant discrepancy is evident for PV panels, with the cost of undetected failures reaching tens of euros per kW per year, far exceeding the repair or replacement expense. Inverters incur an average cost increase of 400% if not repaired within a year. Regarding cabling, undetected issues with connectors and connections represent the most expensive failures, while the highest repair costs are associated with cable faults.
The CPN methodology accounts for repair costs but does not consider installed monitoring. Verifying that each type of inverter has its scope in detecting and alerting failures, a new methodology, “Cost of Detection” (COD), was proposed, calculating the economic cost of failures using a given monitoring solution and thus comparing the economic performance in detecting failures between different solutions. The COD methodology was applied to the two scenarios analyzed by FMEA methodology for Lisbon, Berlin, and Italy. Basic and additional monitoring concepts were introduced for each type of monitoring solution, representing the worst and best possible cases in detecting failures.
It was found that the failure modes with the greatest economic impact, if not detected, are the “Non-functional” inverter and “Improper functioning” of the inverter, as well as the “Broken structure” failure mode of the PV panel support. Comparing the economic gain obtained by the solutions of moving from Base Monitoring to Additional Monitoring, the solution with the string inverter was the one that presented the greatest gain in annual remuneration (discounting the cost of failures not being detected), on average of 8% and 11% for the residential (5 kW), industrial/commercial (100 kW) scenario, respectively.
To compare the economic performance of different types of solutions in fault detection, the project evaluation indicator was used, the net present value (NPV) for 5 years, and only considering the costs of inverters and optimizers, if used. In the residential scenario (5 kW), the string inverter has the highest VPL, and the micro-inverter has the lowest VPL. The same conclusions were drawn in the industrial/commercial scenario (100 kW) as in the residential scenario regarding the string inverter and micro-inverter. It was found that the solution with an optimizer for every two panels is the best solution with panel-level monitoring, presenting, in the worst cases for Lisbon, Rome, and Berlin, a lower VAL of 28%, 50%, and 33%, respectively, compared to string inverter without optimizers. It was therefore verified that monitoring consisting only of string inverters provides the greatest financial return in all scenarios and cities. It was also found that the solution with panel-level monitoring that allows the greatest financial return in all scenarios is the string inverter with optimizers.
It is important to note that the COD methodology proposed cannot be seen as a complete tool for choosing the type of inverter to be used in a photovoltaic system, as it only covers costs related to the detection of faults and excludes the costs inherent to their repair. The methodology also does not allow us to observe when a particular failure occurs most frequently, nor does it consider safety-related aspects. However, a given monitoring solution allows us to know the scope of this solution in detecting failure modes and the failure modes that may present a higher cost. The Base Monitoring and Additional Monitoring classification tables developed in this methodology for each monitoring solution allow the user to know the failure modes detected and alerted depending on the monitoring used.
In future work, a suggestion for improvement to the proposed methodology is proposed, which would be to review the probabilities of failures with access to a complete database and evaluate the impact of using different monitoring systems using Monte Carlo simulation.
It is also proposed that the costs associated with the repair/replacement of each failure mode (corrective maintenance) be studied, and the costs related to preventive maintenance. Combining knowledge of the performance of the monitoring system in detecting failures, the cost of repair/replacement of the failed component, and the probability of occurrence of certain failures will make it possible to optimize aspects related to maintenance, such as, for example, the time interval for corrective and preventive intervention.
Author Contributions
Conceptualization, methodology, and software: F.M. and E.S.; validation and formal analysis: F.M., E.S., P.B.; writing—original draft preparation, writing—review and editing, P.B.; supervision, E.S., P.B. All authors have read and agreed to the published version of the manuscript.
Funding
This work was supported by FCT, through IDMEC, under LAETA, project UID/EMS/50022/2020.
Data Availability Statement
The original contributions presented in the study are included in the article, further inquiries can be directed to the corresponding author.
Conflicts of Interest
The authors declare no conflicts of interest.
References
- Smolenova, I. Why is green energy infrastructure booming despite global economic woes? PV Magazine, 10 August 2022; p. 109. [Google Scholar]
- IRENA. Renewable Energy Statistics 2024. 2021. Available online: https://www.irena.org/Publications/2024/Jul/Renewable-energy-statistics-2024 (accessed on 19 July 2024).
- Margolis, R. Solar Installed System Cost Analysis. 2022. Available online: https://www.nrel.gov/solar/market-research-analysis/solar-installed-system-cost.html (accessed on 19 July 2024).
- Vignesh, R.; Jarett, Z.; O’Shaughnessy, E.; David, F.; Jal, D.; Woodhouse, M.; Basore, P.; Margolis, R.U.S. Solar Photovoltaic System and Energy Storage Cost Benchmarks, with Minimum Sustainable Price Analysis: Q1 2022; U.S. Department of Energy: Washington, DC, USA, 2022. [Google Scholar] [CrossRef]
- Orosz, T.; Rassõlkin, A.; Arsénio, P.; Poór, P.; Valme, D.; Sleisz, Á. Current Challenges in Operation, Performance, and Maintenance of Photovoltaic Panels. Energies 2024, 17, 1306. [Google Scholar] [CrossRef]
- Tjengdrawira, C.; Richter, M.; Theologitis, I.T. Analyses of Technical Assumptions in PV Electricity Cost. 27 July 2016. Available online: https://www.tuv.com/content-media-files/master-content/services/products/p06-solar/solar-downloadpage/solar-bankability_d3.1_review-and-gap-analysis-of-technical-assumptions-in-pv-electricity-cost.pdf (accessed on 19 July 2024).
- Walker, H.; Lockhart, E.; Desai, J.; Ardani, K.; Klise, G.; Lavrova, O.; Tansy, T.; Deot, J.; Fox, B.; Pochiraju, A. Model of Operation-and-Maintenance Costs for Photovoltaic Systems; Technical Report; National Renewable Energy Lab. (NREL): Golden, CO, USA, 2020. [Google Scholar]
- Koester, L.; Lindig, S.; Louwen, A.; Astigarraga, A.; Manzolini, G.; Moser, D. Review of photovoltaic module degradation, field inspection techniques and techno-economic assessment. Renew. Sustain. Energy Rev. 2022, 165, 112616. [Google Scholar] [CrossRef]
- Jaen-Cuellar, A.Y.; Elvira-Ortiz, D.A.; Osornio-Rios, R.A.; Antonino-Daviu, J.A. Advances in Fault Condition Monitoring for Solar Photovoltaic and Wind Turbine Energy Generation: A Review. Energies 2022, 15, 5404. [Google Scholar] [CrossRef]
- Hanzel, K. Analysis of Financial Losses and Methods of Shutdowns Prevention of Photovoltaic Installations Caused by the Power Grid Failure in Poland. Energies 2024, 17, 946. [Google Scholar] [CrossRef]
- Herz, M.; Friesen, G.; Jahn, U.; Koentges, M.; Lindig, S.; Moser, D. Identify, analyse and mitigate—Quantification of technical risks in PV power systems. Prog. Photovolt. Res. Appl. 2023, 31, 1285–1298. [Google Scholar] [CrossRef]
- Singh, S.; Saket, R.K.; Khan, B. A comprehensive review of reliability assessment methodologies for grid-connected photovoltaic systems. IET Renew. Power Gener. 2023, 17, 1859–1880. [Google Scholar] [CrossRef]
- Spataru, S.V.; Gavriluta, A.; Sera, D.; Maaloe, L.; Winther, O. Development and implementation of a PV performance monitoring system based on inverter measurements. In Proceedings of the 2016 IEEE Energy Conversion Congress and Exposition (ECCE), Milwaukee, WI, USA, 18–22 September 2016; pp. 1–7. [Google Scholar] [CrossRef]
- Jones, C.B.; Ellis, B.H.; Stein, J.S.; Walters, J. Comparative review of high-resolution monitoring versus standard inverter data acquisition for a single photovoltaic power plant. In Proceedings of the 2018 IEEE 7th World Conference on Photovoltaic Energy Conversion (WCPEC) (A Joint Conference of 45th IEEE PVSC, 28th PVSEC & 34th EU PVSEC), Waikoloa, HI, USA, 10–15 June 2018; IEEE: Piscataway, NJ, USA, 2018. [Google Scholar]
- Bartholomäus, M.; Morino, L.; Poulsen, P.B.; Spataru, S.V. Evaluating the Accuracy of Inverter Based String IV Measurements. In Proceedings of the 40th European Photovoltaic Solar Energy Conference and Exhibition—EU PVSEC, Lisbon, Portugal, 18–22 September 2023. [Google Scholar]
- Etherden, N.; Alhamwi, M. Using Online Solar Photovoltaics Inverter Measurements to Determine the Hosting Capacity of Distribution Grids. Solar RRL 2023, 7, 2300509. [Google Scholar] [CrossRef]
- Baltacı, Ö.; Kıral, Z.; Dalkılınç, K.; Karaman, O. Thermal Image and Inverter Data Analysis for Fault Detection and Diagnosis of PV Systems. Appl. Sci. 2024, 14, 3671. [Google Scholar] [CrossRef]
- Cooper, E.C.; Burnham, L.; Braid, J.L. Photovoltaic inverter-based quantification of snow conditions and power loss. EPJ Photovolt. 2024, 15, 6. [Google Scholar] [CrossRef]
- Pillai, D.S.; Blaabjerg, F.; Rajasekar, N. A comparative evaluation of advanced fault detection approaches for PV systems. IEEE J. Photovolt. 2019, 9, 513–527. [Google Scholar] [CrossRef]
- Dumnić, B.; Liivik, E.; Popadić, B.; Blaabjerg, F.; Milićević, D.; Katić, V. Comparative Analysis of Reliability for String and Central Inverter PV Systems in Accordance with the FMECA. In Proceedings of the 2020 IEEE 11th International Symposium on Power Electronics for Distributed Generation Systems (PEDG), Dubrovnik, Croatia, 28 September–1 October 2020; pp. 591–596. [Google Scholar] [CrossRef]
- IEC 60812:2006; Analysis Techniques for System Reliability, Procedure for failure mode and effects analysis (FMEA). International Electrotechnical Commission: Geneva, Switzerland, 2006.
- Bansal, N.; Jaiswal, S.P.; Singh, G. Comparative investigation of performance evaluation, degradation causes, impact and corrective measures for ground mount and rooftop solar PV plants—A review. Sustain. Energy Technol. Assess. 2021, 47, 101526. [Google Scholar] [CrossRef]
- SMA. Technical Information—Efficiency and Derating. Available online: https://files.sma.de/downloads/WKG-Derating-JP-TI-en-10.pdf (accessed on 19 July 2024).
- Pariya, C. Grid-Connected Photovoltaic System Together with SMA Inverters; SMA: Niestetal, Germany, 2014. [Google Scholar]
- SolarEdge. Temperature De-Rating—Technical Note (Europe & APAC). Available online: https://www.solaredge.com/sites/default/files/se-temperature-derating-note.pdf (accessed on 19 July 2024).
- SMA. Sunny Central 2200. Available online: https://files.sma.de/downloads/SC2200-2475-DS-en-60.pdf (accessed on 19 July 2024).
- Colli, A. Failure mode and effect analysis for photovoltaic systems. Renew. Sustain. Energy Rev. 2015, 50, 804–809. [Google Scholar] [CrossRef]
- Bhattacharyya, S.C. Energy Economics: Concepts, Issues, Markets and Governance. Springer Nature: Cham, Switzerland, 2019. [Google Scholar]
- Lazzaroni, M. Reliability Engineering: Basic Concepts and Applications in ICT; Springer Science & Business Media: Berlin/Heidelberg, Germany, 2011. [Google Scholar]
- CENELEC-EN 50530; Overall Efficiency of Grid-Connected Photovoltaic Inverters. European Committee for Electrotechnical Standardization: Brussels, Belgium, 2010.
- Installation and Operation Manual, AEConversion Micro-Inverters. Available online: https://aeconversion.de/wp-content/uploads/2022/06/Manual-INV-GEN1_EN_Rev1.pdf (accessed on 19 July 2024).
- Van Gompel, J.; Spina, D.; Develder, C. Cost-effective fault diagnosis of nearby photovoltaic systems using graph neural networks. Energy 2023, 266, 126444. [Google Scholar] [CrossRef]
- Madeti, S.R.; Singh, S.N. Online fault detection and the economic analysis of grid-connected photovoltaic systems. Energy 2017, 134, 121–135. [Google Scholar] [CrossRef]
Disclaimer/Publisher’s Note: The statements, opinions and data contained in all publications are solely those of the individual author(s) and contributor(s) and not of MDPI and/or the editor(s). MDPI and/or the editor(s) disclaim responsibility for any injury to people or property resulting from any ideas, methods, instructions or products referred to in the content. |
© 2024 by the authors. Licensee MDPI, Basel, Switzerland. This article is an open access article distributed under the terms and conditions of the Creative Commons Attribution (CC BY) license (https://creativecommons.org/licenses/by/4.0/).






