Advancing Reservoir Evaluation: Machine Learning Approaches for Predicting Porosity Curves
Abstract
1. Introduction
2. Geologic Setting and Stratigraphy
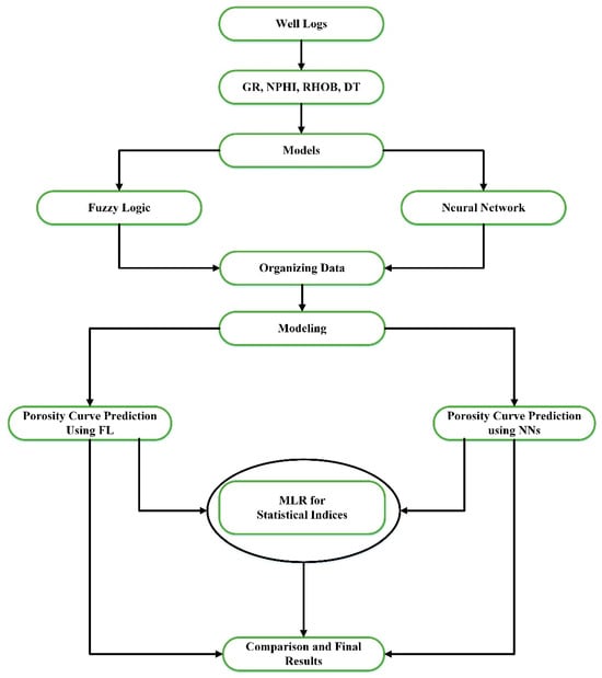
3. Materials and Methods
3.1. Input Curves and Their Descriptions
3.2. The Artificial Neural Network (ANN)
3.3. Fuzzy Logic (FL)
3.4. Multiple Linear Regression (MLR)
3.5. Evaluation Metrics
4. Results
5. Discussion
6. Conclusions
- ➢
- Among the predicted models applied, the ANN model demonstrated superior accuracy in predicting the porosity curve, evidenced by the R2 value of 0.988 and RMSE values of 0.068. The FL model also achieved a strong, dependable prediction for porosity, showcasing R2 values of 0.955 and RMSE value of 0.02. Moreover, the precision of the predicted outcomes was used to compare with the MLR model, which exhibited lower accuracy, indicated via an R2 value of 0.94 and RMSE values of 0.06.
- ➢
- The outcomes recommended that ML approaches provided higher accuracy and consistency in predicting reservoir constraints than conventional methods. Both the FL and ANN methods have shown promising outcome measures, emphasizing the effectiveness of reservoir variable assessment.
- ➢
- The notable predictive accuracy concluded that the ANN model and the FL model developed from the well log dataset could be excellently employed for predicting the porosity curve in various oil and gas fields.
- ➢
- The proposed models could assist geologists in examining the reservoir characteristics within the exploratory wells via well logs, which were susceptible to error and ambiguity. These widely applied algorithms emerged as prevailing tools for unfolding reservoirs stranded on well logs, predominantly in the framework of oil and gas expansion plans.
- ➢
- Processing of well data validated the techniques’ capability to evaluate porosity exactly. The outcomes proposed that FL and ANN rigorous algorithms have the competence to correctly synthesize petrophysical well logs, viably substituting substitute to traditional approaches such as multiple regression.
Author Contributions
Funding
Data Availability Statement
Acknowledgments
Conflicts of Interest
References
- Sharifi, J.; Moghaddas, N.H.; Saberi, M.R.; Mondol, N.H. A Novel Approach for Fracture Porosity Estimation of Carbonate Reservoirs. Geophys. Prospect. 2023, 71, 664–681. [Google Scholar] [CrossRef]
- Stadtműller, M.; Jarzyna, J.A. Estimation of Petrophysical Parameters of Carbonates Based on Well Logs and Laboratory Measurements, a Review. Energies 2023, 16, 4215. [Google Scholar] [CrossRef]
- Iqbal, S.M.; Hussain, A.; Ali, N.; Hussain, W.; Hussain, H.; Hussain, S.; Shah, S.Y.A.; Nyakilla, E.E. Experimental Evaluation of Different Influencing Parameters on Cutting Transport Performance (CTP) in Deviated Wells. Geosyst. Geoenviron. 2023, 2, 100110. [Google Scholar] [CrossRef]
- Hussain, W.; Ali, N.; Sadaf, R.; Hu, C.; Nykilla, E.E.; Ullah, A.; Iqbal, S.M.; Hussain, A.; Hussain, S. Petrophysical Analysis and Hydrocarbon Potential of the Lower Cretaceous Yageliemu Formation in Yakela Gas Condensate Field, Kuqa Depression of Tarim Basin, China. Geosyst. Geoenviron. 2022, 1, 100106. [Google Scholar] [CrossRef]
- Ermakov, A.I.; Park, R.S.; Roa, J.; Castillo-Rogez, J.C.; Keane, J.T.; Nimmo, F.; Kite, E.S.; Sotin, C.; Lazio, T.J.W.; Steinbrügge, G. A Recipe for the Geophysical Exploration of Enceladus. Planet. Sci. J. 2021, 2, 157. [Google Scholar] [CrossRef]
- Ali, N.; Chen, J.; Fu, X.; Hussain, W.; Ali, M.; Hussain, M.; Anees, A.; Rashid, M.; Thanh, H.V. Prediction of Cretaceous Reservoir Zone through Petrophysical Modeling: Insights from Kadanwari Gas Field, Middle Indus Basin. Geosyst. Geoenviron. 2022, 1, 100058. [Google Scholar] [CrossRef]
- Lemière, B.; Harmon, R.S. XRF and LIBS for Field Geology. Portable Spectrosc. Spectrom. 2021, 455–497. [Google Scholar] [CrossRef]
- Hashan, M.; Jahan, L.N.; Imtiaz, S.; Hossain, M.E. Modelling of Fluid Flow through Porous Media Using Memory Approach: A Review. Math. Comput. Simul. 2020, 177, 643–673. [Google Scholar] [CrossRef]
- Shi, X.; Wang, J.; Liu, G.; Yang, L.; Ge, X.; Jiang, S. Application of Extreme Learning Machine and Neural Networks in Total Organic Carbon Content Prediction in Organic Shale with Wire Line Logs. J. Nat. Gas Sci. Eng. 2016, 33, 687–702. [Google Scholar] [CrossRef]
- Ashraf, U.; Zhang, H.; Thanh, H.V.; Anees, A.; Ali, M.; Duan, Z.; Mangi, H.N.; Zhang, X. A Robust Strategy of Geophysical Logging for Predicting Payable Lithofacies to Forecast Sweet Spots Using Digital Intelligence Paradigms in a Heterogeneous Gas Field. Nat. Resour. Res. 2024, 33, 1741–1762. [Google Scholar] [CrossRef]
- Hu, K.; Li, Y.; Xia, M.; Wu, J.; Lu, M.; Zhang, S.; Weng, L. Federated Learning: A Distributed Shared Machine Learning Method. Complexity 2021, 2021, 8261663. [Google Scholar] [CrossRef]
- Hussain, W.; Ehsan, M.; Pan, L.; Wang, X.; Ali, M.; Din, S.U.; Hussain, H.; Jawad, A.; Chen, S.; Liang, H. Prospect Evaluation of the Cretaceous Yageliemu Clastic Reservoir Based on Geophysical Log Data: A Case Study from the Yakela Gas Condensate Field, Tarim Basin, China. Energies 2023, 16, 2721. [Google Scholar] [CrossRef]
- Lawal, A.; Yang, Y.; He, H.; Baisa, N.L. Machine Learning in Oil and Gas Exploration—A Review. IEEE Access 2024, 12, 19035–19058. [Google Scholar] [CrossRef]
- Rezaee, M.R.; Kadkhodaie-Ilkhchi, A.; Alizadeh, P.M. Intelligent Approaches for the Synthesis of Petrophysical Logs. J. Geophys. Eng. 2008, 5, 12–26. [Google Scholar] [CrossRef]
- Wood, D.A. Predicting Porosity, Permeability and Water Saturation Applying an Optimized Nearest-Neighbour, Machine-Learning and Data-Mining Network of Well-Log Data. J. Pet. Sci. Eng. 2020, 184, 106587. [Google Scholar] [CrossRef]
- Ali, N.; Chen, J.; Fu, X.; Hussain, W.; Ali, M.; Iqbal, S.M.; Anees, A.; Hussain, M.; Rashid, M.; Thanh, H.V. Classification of Reservoir Quality Using Unsupervised Machine Learning and Cluster Analysis: Example from Kadanwari Gas Field, SE Pakistan. Geosyst. Geoenviron. 2023, 2, 100123. [Google Scholar] [CrossRef]
- Salem, A.M.; Yakoot, M.S.; Mahmoud, O. Addressing Diverse Petroleum Industry Problems Using Machine Learning Techniques: Literary Methodology—Spotlight on Predicting Well Integrity Failures. ACS Omega 2022, 7, 2504–2519. [Google Scholar] [CrossRef] [PubMed]
- Sircar, A.; Yadav, K.; Rayavarapu, K.; Bist, N.; Oza, H. Application of Machine Learning and Artificial Intelligence in Oil and Gas Industry. Pet. Res. 2021, 6, 379–391. [Google Scholar] [CrossRef]
- Jiang, S.; Sun, P.; Lyu, F.; Zhu, S.; Zhou, R.; Li, B.; He, T.; Lin, Y.; Gao, Y.; Song, W. Machine Learning (ML) for Fluvial Lithofacies Identification from Well Logs: A Hybrid Classification Model Integrating Lithofacies Characteristics, Logging Data Distributions, and ML Models Applicability. Geoenergy Sci. Eng. 2024, 233, 212587. [Google Scholar] [CrossRef]
- Ashraf, U.; Zhang, H.; Anees, A.; Ali, M.; Mangi, H.N.; Zhang, X. An Ensemble-Based Strategy for Robust Predictive Volcanic Rock Typing Efficiency on a Global-Scale: A Novel Workflow Driven by Big Data Analytics. Sci. Total Environ. 2024, 937, 173425. [Google Scholar] [CrossRef]
- Ashraf, U.; Shi, W.; Zhang, H.; Anees, A.; Jiang, R.; Ali, M.; Mangi, H.N.; Zhang, X. Reservoir Rock Typing Assessment in a Coal-Tight Sand Based Heterogeneous Geological Formation through Advanced AI Methods. Sci. Rep. 2024, 14, 5659. [Google Scholar] [CrossRef] [PubMed]
- Hussain, W.; Luo, M.; Ali, M.; Hussain, S.M.; Ali, S.; Hussain, S.; Naz, A.F.; Hussain, S. Machine Learning-a Novel Approach to Predict the Porosity Curve Using Geophysical Logs Data: An Example from the Lower Goru Sand Reservoir in the Southern Indus Basin, Pakistan. J. Appl. Geophys. 2023, 214, 105067. [Google Scholar] [CrossRef]
- Ansari, A.; Bakar, A.A. A Comparative Study of Three Artificial Intelligence Techniques: Genetic Algorithm, Neural Network, and Fuzzy Logic, on Scheduling Problem. In Proceedings of the 2014 4th International Conference on Artificial Intelligence with Applications in Engineering and Technology, Kota Kinabalu, Malaysia, 3–5 December 2014; IEEE: Piscataway, NJ, USA, 2014; pp. 31–36. [Google Scholar]
- Godo, L.; Jacas, J.; Valverde, L. Fuzzy Values in Fuzzy Logic. Int. J. Intell. Syst. 1991, 6, 199–212. [Google Scholar] [CrossRef]
- Cuddy, S.J.; Glover, P.W.J. The Application of Fuzzy Logic and Genetic Algorithms to Reservoir Characterization and Modeling. In Soft Computing for Reservoir Characterization and Modeling; Springer: Berlin/Heidelberg, Germany, 2002; pp. 219–241. [Google Scholar]
- Lim, J.-S. Reservoir Properties Determination Using Fuzzy Logic and Neural Networks from Well Data in Offshore Korea. J. Pet. Sci. Eng. 2005, 49, 182–192. [Google Scholar] [CrossRef]
- Saggaf, M.M.; Nebrija, E.L. A Fuzzy Logic Approach for the Estimation of Facies from Wire-Line Logs. Am. Assoc. Pet. Geol. Bull. 2003, 87, 1223–1240. [Google Scholar] [CrossRef]
- Okwu, M.O.; Nwachukwu, A.N. A Review of Fuzzy Logic Applications in Petroleum Exploration, Production and Distribution Operations. J. Pet. Explor. Prod. Technol. 2019, 9, 1555–1568. [Google Scholar] [CrossRef]
- Iturrarán-Viveros, U.; Parra, J.O. Artificial Neural Networks Applied to Estimate Permeability, Porosity and Intrinsic Attenuation Using Seismic Attributes and Well-Log Data. J. Appl. Geophys. 2014, 107, 45–54. [Google Scholar] [CrossRef]
- Otchere, D.A.; Ganat, T.O.A.; Gholami, R.; Ridha, S. Application of Supervised Machine Learning Paradigms in the Prediction of Petroleum Reservoir Properties: Comparative Analysis of ANN and SVM Models. J. Pet. Sci. Eng. 2021, 200, 108182. [Google Scholar] [CrossRef]
- Adibifard, M.; Tabatabaei-Nejad, S.A.R.; Khodapanah, E. Artificial Neural Network (ANN) to Estimate Reservoir Parameters in Naturally Fractured Reservoirs Using Well Test Data. J. Pet. Sci. Eng. 2014, 122, 585–594. [Google Scholar] [CrossRef]
- Ali, M.; Zhu, P.; Jiang, R.; Huolin, M.; Ashraf, U.; Zhang, H.; Hussain, W. Data-Driven Lithofacies Prediction in Complex Tight Sandstone Reservoirs: A Supervised Workflow Integrating Clustering and Classification Models. Geomech. Geophys. Geo-Energy Geo-Resour. 2024, 10, 70. [Google Scholar] [CrossRef]
- Ali, M.; Zhu, P.; Huolin, M.; Pan, H.; Abbas, K.; Ashraf, U.; Ullah, J.; Jiang, R.; Zhang, H. A Novel Machine Learning Approach for Detecting Outliers, Rebuilding Well Logs, and Enhancing Reservoir Characterization. Nat. Resour. Res. 2023, 32, 1047–1066. [Google Scholar] [CrossRef]
- Kuo, J.-T.; Hsieh, M.-H.; Lung, W.-S.; She, N. Using Artificial Neural Network for Reservoir Eutrophication Prediction. Ecol. Modell. 2007, 200, 171–177. [Google Scholar] [CrossRef]
- Saikia, P.; Baruah, R.D.; Singh, S.K.; Chaudhuri, P.K. Artificial Neural Networks in the Domain of Reservoir Characterization: A Review from Shallow to Deep Models. Comput. Geosci. 2020, 135, 104357. [Google Scholar] [CrossRef]
- Moghadasi, L.; Ranaee, E.; Inzoli, F.; Guadagnini, A. Petrophysical Well Log Analysis through Intelligent Methods. In Proceedings of the SPE Norway Subsurface Conference, Bergen, Norway, 1–5 April 2017; SPE: Treasure Island, FL, USA, 2017; p. D011S001R002. [Google Scholar]
- Ahmad, W.; Ma, X.; ul Islam, F. Reservoir Characterization of Qadirpur Gas Field, Central Indus Basin, Pakistan. In Proceedings of the International Field Exploration and Development Conference 2018 8th, Xi’an, China, 18–20 September 2018; Springer: Berlin/Heidelberg, Germany, 2020; pp. 1073–1081. [Google Scholar]
- Khan, M.; Arif, M.; Ali, N.; Yaseen, M.; Ahmed, A.; Siyar, S.M. Petrophysical Parameters and Modelling of the Eocene Reservoirs in the Qadirpur Area, Central Indus Basin, Pakistan: Implications from Well Log Analysis. Arab. J. Geosci. 2016, 9, 425. [Google Scholar] [CrossRef]
- Ali, A.; Younas, M.; Ullah, M.; Hussain, M.; Toqeer, M.; Bhatti, A.S.; Khan, A. Characterization of Secondary Reservoir Potential via Seismic Inversion and Attribute Analysis: A Case Study. J. Pet. Sci. Eng. 2019, 178, 272–293. [Google Scholar] [CrossRef]
- Siddiqui, N.K. Sui Main Limestone: Regional Geology and the Analysis of Original Pressures of a Closed-System Reservoir in Central Pakistan. Am. Assoc. Pet. Geol. Bull. 2004, 88, 1007–1035. [Google Scholar] [CrossRef]
- Ali, N.; Fu, X.; Ashraf, U.; Chen, J.; Thanh, H.V.; Anees, A.; Riaz, M.S.; Fida, M.; Hussain, M.A.; Hussain, S.; et al. Remote Sensing for Surface Coal Mining and Reclamation Monitoring in the Central Salt Range, Punjab, Pakistan. Sustainability 2022, 14, 9835. [Google Scholar] [CrossRef]
- Hussain, J.; Zhang, J.; Iqbal, S.M.; Hussain, J.; Fitria, F.; Lina, X.; Ali, N.; Hussain, S.; Akram, W.; Ali, M. Exploring the Potential of Late Permian Aggregate Resources for Utilization in Engineering Structures through Geotechnical, Geochemical and Petrographic Analyses. Sci. Rep. 2023, 13, 5088. [Google Scholar] [CrossRef]
- Hussain, J.; Zhang, J.; Saleem, A.; Luo, Y.; Afaq Hussain, M.; Hussain, J.; Fitria, F.; Akram, W.; Arifullah; Hussain, H. Suitability Assessment Constraints of Potential Aggregate Resources Using an Integrated GIS Approach. J. Mater. Civ. Eng. 2023, 35, 4023307. [Google Scholar] [CrossRef]
- Ehsan, M.; Chen, R.; Latif, M.A.U.; Abdelrahman, K.; Ali, A.; Ullah, J.; Fnais, M.S. Unconventional Reservoir Characterization of Patala Formation, Upper Indus Basin, Pakistan. ACS Omega 2024, 9, 15573–15589. [Google Scholar] [CrossRef]
- Daud, H.; Tanoli, J.I.; Asif, S.M.; Qasim, M.; Ali, M.; Khan, J.; Bhatti, Z.I.; Jadoon, I.A.K. Modelling of Debris-Flow Susceptibility and Propagation: A Case Study from Northwest Himalaya. J. Mt. Sci. 2024, 21, 200–217. [Google Scholar] [CrossRef]
- Ashraf, U.; Zhang, H.; Anees, A.; Ali, M.; Zhang, X.; Shakeel Abbasi, S.; Nasir Mangi, H. Controls on Reservoir Heterogeneity of a Shallow-Marine Reservoir in Sawan Gas Field, SE Pakistan: Implications for Reservoir Quality Prediction Using Acoustic Impedance Inversion. Water 2020, 12, 2972. [Google Scholar] [CrossRef]
- Zeb, R.A.; Khan, M.H.; Naseem, W.; Awais, M.; Zaheen, H.; Khalid, A. Reservoir Characterization of Eocene Carbonates of Central Indus Basin, Pakistan. Indones. J. Earth Sci. 2022, 2, 64–77. [Google Scholar] [CrossRef]
- Cook, M.A. Annexation and the Unhappy Valley: The Historical Anthropology of Sindh’s Colonization. In Annexation and the Unhappy Valley; Brill: Leiden, The Netherlands, 2015; ISBN 9004293671. [Google Scholar]
- Hussain, W.; Luo, M.; Ali, M.; Hussain, H.; Ali, S.; Iqbal, J.; Nyakilla, E.E.; Asghar, A. Rock Physics Modeling to Evaluate Clastic Reservoirs: A Case Study from the Lower Goru Formation, Middle Indus Basin, Pakistan. Environ. Earth Sci. 2024, 83, 383. [Google Scholar] [CrossRef]
- Khan, M.; Liu, Y. Geodynamic Evolution of the Offshore Indus Basin Pakistan: The Western Indian Plate Passive Continental Margin. Geophys. J. Int. 2019, 217, 1366–1386. [Google Scholar] [CrossRef]
- Hussain, W.; Ali, M.; Sadaf, R.; Al-Khafaji, H.F.; Sadiq, I.; Hu, C.; Daud, H.; Ahmed, S.A.A. Advanced AI Approach for Enhanced Predictive Modeling in Reservoir Characterization within Complex Geological Environments. Model. Earth Syst. Environ. 2024, 1–19. [Google Scholar] [CrossRef]
- Khalid, P.; Ehsan, M.I.; Khurram, S.; Ullah, I.; Ahmad, Q.A. Reservoir Quality and Facies Modeling of the Early Eocene Carbonate Stratigraphic Unit of the Middle Indus Basin, Pakistan. Front. Earth Sci. 2022, 10, 1063877. [Google Scholar] [CrossRef]
- Ali, A.; Alves, T.M.; Amin, Y. Integrated Geophysical Analysis of the Sembar Formation, Central Indus Basin, as an Unconventional Resource. J. Nat. Gas Sci. Eng. 2022, 101, 104507. [Google Scholar] [CrossRef]
- Shah, F.; Miraj, M.A.F.; Ali, A.; Ahsan, N.; Mehmood, T.; Sajid, M.; Salaam, A.; Fazal, A.G. Tectonics of Jacobabad–Khairpur High and Its Impact on Petroleum Fields of the Region, Southern Indus Basin, Pakistan: A Case Study. Geotectonics 2023, 57, 346–358. [Google Scholar] [CrossRef]
- Ahmad, W.; Zeb, S.F.; Ali, N.; Latif, K.; Siyar, S.M.; Khan, S. Petrophysical Modelling of the Cretaceous Lower Goru Formation, Lower Indus Basin, Pakistan. J. Himal. Earth Sci. 2022, 55, 57–67. [Google Scholar]
- Jamil, A.; Waheed, A.; Sheikh, R.A. Pakistan’s Major Petroleum Plays–An Overview of Dwindling Reserves. Search Discov. Artic. 2012, 1–2. [Google Scholar]
- Adams, J.A.S.; Gasparini, P. Gamma-Ray Spectrometry of Rocks; Elsevier: Amsterdam, The Netherlands, 2013; ISBN 1483257347. [Google Scholar]
- Hernandez, G.M.; Figueiredo, F.T.; Janikian, L.; do Nascimento Santana, M.; Gomes, P.V.O. Facies Prediction in a Mature Oil Field of Cretaceous Age in the Calumbi Formation (Sergipe-Alagoas Basin, Brazil) by Using an Outcrop Analogue Approach. Mar. Pet. Geol. 2024, 162, 106738. [Google Scholar] [CrossRef]
- Yan, H.; Pi, D.-H.; Jiang, S.-Y.; Mao, J.; Xu, L.; Yang, X.; Hao, W.; Mänd, K.; Li, L.; Konhauser, K.O. Mineral Paragenesis in Paleozoic Manganese Ore Deposits: Depositional versus Post-Depositional Formation Processes. Geochim. Cosmochim. Acta 2022, 325, 65–86. [Google Scholar] [CrossRef]
- Ali, N.; Jamil, S.; Zaheer, M.; Hussain, W.; Hussain, H.; Muhammad Iqbal, S.; Ullah, H. Exploration and Development of Shale Gas in China: A Review. Iran. J. Earth Sci. 2022, 14, 87–103. [Google Scholar]
- Day-Stirrat, R.J.; Hillier, S.; Nikitin, A.; Hofmann, R.; Mahood, R.; Mertens, G. Natural Gamma-Ray Spectroscopy (NGS) as a Proxy for the Distribution of Clay Minerals and Bitumen in the Cretaceous McMurray Formation, Alberta, Canada. Fuel 2021, 288, 119513. [Google Scholar] [CrossRef]
- Ismail, A.; Raza, A.; Gholami, R.; Rezaee, R. Reservoir Characterization for Sweet Spot Detection Using Color Transformation Overlay Scheme. J. Pet. Explor. Prod. Technol. 2020, 10, 2313–2334. [Google Scholar] [CrossRef]
- Ehsan, M.; Latif, M.A.U.; Ali, A.; Radwan, A.E.; Amer, M.A.; Abdelrahman, K. Geocellular Modeling of the Cambrian to Eocene Multi-Reservoirs, Upper Indus Basin, Pakistan. Nat. Resour. Res. 2023, 32, 2583–2607. [Google Scholar] [CrossRef]
- Xu, L.; Schultz, W.; Huiszoon, C. A Comprehensive Investigation of Source Effects on Neutron Porosity Response for Logging-While-Drilling Measurements. In Proceedings of the SPWLA Annual Logging Symposium, The Woodlands, TX, USA, 21–24 June 2009; SPWLA: Houston, TX, USA, 2009. [Google Scholar]
- Chen, G.; Dang, L.; Cai, W.; Li, J.; Dong, J.; Chen, Z.; Deng, R. Study on Monitoring Reservoir Gas Density by Pulsed Neutron Logging. Int. J. Energy Res. 2023, 2023, 1363145. [Google Scholar] [CrossRef]
- Munther, A.; Sahaab, A.M. Well Logs Analysis and Reservoir Evaluation of Hartha Formation in the East Baghdad Oil Field Central Iraq. In Proceedings of the IOP Conference Series: Earth and Environmental Science, Ramadi, Iraq, 13–15 December 2023; IOP Publishing: Bristol, UK, 2024; Volume 1300, p. 12028. [Google Scholar]
- Lyu, Q.; Luo, S.; Guan, Y.; Fu, J.; Niu, X.; Xu, L.; Feng, S.; Li, S. A New Method of Lithologic Identification and Distribution Characteristics of Fine-Grained Sediments: A Case Study in Southwest of Ordos Basin, China. Open Geosci. 2019, 11, 17–28. [Google Scholar] [CrossRef]
- ShadSanjabad, M.; Feghhi, A.; Ghaderi, R. Regime Independent Flow Rate Prediction in a Gas-Liquid Two-Phase Facility Based on Gamma Ray Technique and One Detector Using Multi-Feature Extraction. Flow Meas. Instrum. 2023, 92, 102388. [Google Scholar] [CrossRef]
- Sang, W.; Yuan, S.; Han, H.; Liu, H.; Yu, Y. Porosity Prediction Using Semi-Supervised Learning with Biased Well Log Data for Improving Estimation Accuracy and Reducing Prediction Uncertainty. Geophys. J. Int. 2023, 232, 940–957. [Google Scholar] [CrossRef]
- Saxena, V.; Krief, M.; Adam, L. Handbook of Borehole Acoustics and Rock Physics for Reservoir Characterization; Elsevier: Amsterdam, The Netherlands, 2018; ISBN 012812332X. [Google Scholar]
- Elmahdy, M.; Radwan, A.A.; Nabawy, B.S.; Abdelmaksoud, A.; Nastavkin, A. V Integrated Geophysical, Petrophysical and Petrographical Characterization of the Carbonate and Clastic Reservoirs of the Waihapa Field, Taranaki Basin, New Zealand. Mar. Pet. Geol. 2023, 151, 106173. [Google Scholar] [CrossRef]
- Serra, O. Advanced Interpretation of Wireline Logs; Schlumberger: Houston, TX, USA, 1986. [Google Scholar]
- Arabi Aliabad, F.; Shojaei, S.; Zare, M.; Ekhtesasi, M.R. Assessment of the Fuzzy ARTMAP Neural Network Method Performance in Geological Mapping Using Satellite Images and Boolean Logic. Int. J. Environ. Sci. Technol. 2019, 16, 3829–3838. [Google Scholar] [CrossRef]
- Basheer, I.A.; Hajmeer, M. Artificial Neural Networks: Fundamentals, Computing, Design, and Application. J. Microbiol. Methods 2000, 43, 3–31. [Google Scholar] [CrossRef] [PubMed]
- Rolon, L.; Mohaghegh, S.D.; Ameri, S.; Gaskari, R.; McDaniel, B. Using Artificial Neural Networks to Generate Synthetic Well Logs. J. Nat. Gas Sci. Eng. 2009, 1, 118–133. [Google Scholar] [CrossRef]
- Saljooghi, B.S.; Hezarkhani, A. Comparison of WAVENET and ANN for Predicting the Porosity Obtained from Well Log Data. J. Pet. Sci. Eng. 2014, 123, 172–182. [Google Scholar] [CrossRef]
- Abdulaziz, A.M.; Mahdi, H.A.; Sayyouh, M.H. Prediction of Reservoir Quality Using Well Logs and Seismic Attributes Analysis with an Artificial Neural Network: A Case Study from Farrud Reservoir, Al-Ghani Field, Libya. J. Appl. Geophys. 2019, 161, 239–254. [Google Scholar] [CrossRef]
- Aliouane, L.; Ouadfeul, S.-A.; Djarfour, N.; Boudella, A. Lithofacies Prediction from Well Logs Data Using Different Neural Network Models. In Proceedings of the Special Session on Pattern Recognition in Geosciences: Theory and Applications, Lisbon, Portugal, 22–24 February 2023; SCITEPRESS: Setúbal, Portugal, 2013; Volume 2, pp. 702–706. [Google Scholar]
- Chaki, S.; Verma, A.K.; Routray, A.; Jenamani, M.; Mohanty, W.K.; Chaudhuri, P.K.; Das, S.K. Prediction of Porosity and Sand Fraction from Well Log Data Using ANN and ANFIS: A Comparative Study. In Proceedings of the 10th Biennial International Conference & Exposition of SPG, Kochi, India, 23–25 November 2013. [Google Scholar]
- Mukherjee, I.; Routroy, S. Comparing the Performance of Neural Networks Developed by Using Levenberg–Marquardt and Quasi-Newton with the Gradient Descent Algorithm for Modelling a Multiple Response Grinding Process. Expert Syst. Appl. 2012, 39, 2397–2407. [Google Scholar] [CrossRef]
- Asadisaghandi, J.; Tahmasebi, P. Comparative Evaluation of Back-Propagation Neural Network Learning Algorithms and Empirical Correlations for Prediction of Oil PVT Properties in Iran Oilfields. J. Pet. Sci. Eng. 2011, 78, 464–475. [Google Scholar] [CrossRef]
- Cigizoglu, H.K.; Kişi, Ö. Flow Prediction by Three Back Propagation Techniques Using K-Fold Partitioning of Neural Network Training Data. Hydrol. Res. 2005, 36, 49–64. [Google Scholar] [CrossRef]
- Zadeh, L.A. The Role of Fuzzy Logic in the Management of Uncertainty in Expert Systems. Fuzzy Sets Syst. 1983, 11, 199–227. [Google Scholar] [CrossRef]
- Mohd Adnan, M.R.H.; Sarkheyli, A.; Mohd Zain, A.; Haron, H. Fuzzy Logic for Modeling Machining Process: A Review. Artif. Intell. Rev. 2015, 43, 345–379. [Google Scholar] [CrossRef]
- Zerrouki, A.A.; Aïfa, T.; Baddari, K. Prediction of Natural Fracture Porosity from Well Log Data by Means of Fuzzy Ranking and an Artificial Neural Network in Hassi Messaoud Oil Field, Algeria. J. Pet. Sci. Eng. 2014, 115, 78–89. [Google Scholar] [CrossRef]
- Ehsan, M.; Gu, H. An Integrated Approach for the Identification of Lithofacies and Clay Mineralogy through Neuro-Fuzzy, Cross Plot, and Statistical Analyses, from Well Log Data. J. Earth Syst. Sci. 2020, 129, 101. [Google Scholar] [CrossRef]
- Zhou, Z.; Shi, S.; Ma, S.; Fu, J. Application of Fuzzy Comprehensive Evaluation Method for Reservoir Well Logging Interpretation While Drilling. In Proceedings of the Mobile Networks and Management: 9th International Conference, MONAMI 2017, Melbourne, Australia, 13–15 December 2017; Proceedings 9. Springer: Berlin/Heidelberg, Germany, 2018; pp. 79–86. [Google Scholar]
- Vardian, M.; Nasriani, H.R.; Faghihi, R.; Vardian, A.; Jowkar, S. Porosity and Permeability Prediction from Well Logs Using an Adaptive Neuro-Fuzzy Inference System in a Naturally Fractured Gas-Condensate Reservoir. Energy Sources Part A Recover. Util. Environ. Eff. 2016, 38, 435–441. [Google Scholar] [CrossRef]
- Wang, X.; Yang, S.; Wang, Y.; Zhao, Y.; Ma, B. Improved Permeability Prediction Based on the Feature Engineering of Petrophysics and Fuzzy Logic Analysis in Low Porosity–Permeability Reservoir. J. Pet. Explor. Prod. Technol. 2019, 9, 869–887. [Google Scholar] [CrossRef]
- Al-Mudhafar, W.J. Integrating Well Log Interpretations for Lithofacies Classification and Permeability Modeling through Advanced Machine Learning Algorithms. J. Pet. Explor. Prod. Technol. 2017, 7, 1023–1033. [Google Scholar] [CrossRef]
- Zoveidavianpoor, M.; Samsuri, A.; Shadizadeh, S.R. Prediction of Compressional Wave Velocity by an Artificial Neural Network Using Some Conventional Well Logs in a Carbonate Reservoir. J. Geophys. Eng. 2013, 10, 45014. [Google Scholar] [CrossRef]
- Ali, M.; Zhu, P.; Jiang, R.; Huolin, M.; Ehsan, M.; Hussain, W.; Zhang, H.; Ashraf, U.; Ullaah, J. Reservoir Characterization through Comprehensive Modeling of Elastic Logs Prediction in Heterogeneous Rocks Using Unsupervised Clustering and Class-Based Ensemble Machine Learning. Appl. Soft Comput. 2023, 148, 110843. [Google Scholar] [CrossRef]
- Sridi, A.; Aliouane, L.; Doghmane, M.Z.; Ouadfeul, S.-A.; Boudella, A. Porosity and Permeability Prediction in Shaly Triassic Reservoirs of the Hassi R’mel Field (Algeria) from Well Log Data Using Fuzzy Logic. Bull. Geophys. Oceanogr. 2023, 64, 175–191. [Google Scholar]
- Okon, A.N.; Adewole, S.E.; Uguma, E.M. Artificial Neural Network Model for Reservoir Petrophysical Properties: Porosity, Permeability and Water Saturation Prediction. Model. Earth Syst. Environ. 2021, 7, 2373–2390. [Google Scholar] [CrossRef]
- Aïfa, T.; Baouche, R.; Baddari, K. Neuro-Fuzzy System to Predict Permeability and Porosity from Well Log Data: A Case Study of Hassi R’ Mel Gas Field, Algeria. J. Pet. Sci. Eng. 2014, 123, 217–229. [Google Scholar] [CrossRef]














| Actual | Predicted | |||||
|---|---|---|---|---|---|---|
| Min | Max | SD | Min | Max | SD | |
| NNS | 0.01772 | 0.10216 | 0.025902 | 0.05442 | 0.10875 | 0.01282 |
| FL | 0.01772 | 0.10216 | 0.025902 | 0.06465 | 0.11954 | 0.00964 |
| MLR | 0.01772 | 0.10216 | 0.025902 | 0.08198 | 0.10194 | 0.02881 |
| Input Variables | Coefficient | Norm Coefficient |
|---|---|---|
| Constant | 1.58479531 | 0.54299288 |
| GR | −2.56157308 | 4.07279063 |
| RHOB | −0.58479531 | 0.45700716 |
| NPHI | 3.31605274 | 3.35028819 |
| DT | −4.79758625 | 1.81736413 |
Disclaimer/Publisher’s Note: The statements, opinions and data contained in all publications are solely those of the individual author(s) and contributor(s) and not of MDPI and/or the editor(s). MDPI and/or the editor(s) disclaim responsibility for any injury to people or property resulting from any ideas, methods, instructions or products referred to in the content. |
© 2024 by the authors. Licensee MDPI, Basel, Switzerland. This article is an open access article distributed under the terms and conditions of the Creative Commons Attribution (CC BY) license (https://creativecommons.org/licenses/by/4.0/).
Share and Cite
Ali, N.; Fu, X.; Chen, J.; Hussain, J.; Hussain, W.; Rahman, N.; Iqbal, S.M.; Altalbe, A. Advancing Reservoir Evaluation: Machine Learning Approaches for Predicting Porosity Curves. Energies 2024, 17, 3768. https://doi.org/10.3390/en17153768
Ali N, Fu X, Chen J, Hussain J, Hussain W, Rahman N, Iqbal SM, Altalbe A. Advancing Reservoir Evaluation: Machine Learning Approaches for Predicting Porosity Curves. Energies. 2024; 17(15):3768. https://doi.org/10.3390/en17153768
Chicago/Turabian StyleAli, Nafees, Xiaodong Fu, Jian Chen, Javid Hussain, Wakeel Hussain, Nosheen Rahman, Sayed Muhammad Iqbal, and Ali Altalbe. 2024. "Advancing Reservoir Evaluation: Machine Learning Approaches for Predicting Porosity Curves" Energies 17, no. 15: 3768. https://doi.org/10.3390/en17153768
APA StyleAli, N., Fu, X., Chen, J., Hussain, J., Hussain, W., Rahman, N., Iqbal, S. M., & Altalbe, A. (2024). Advancing Reservoir Evaluation: Machine Learning Approaches for Predicting Porosity Curves. Energies, 17(15), 3768. https://doi.org/10.3390/en17153768

