Financial Investment Valuation Models for Photovoltaic and Energy Storage Projects: Trends and Challenges
Abstract
1. Introduction
Knowledge Gap, Objectives, and Contributions
2. Materials and Methods
- (i)
- Review techniques allow knowledge creation using bibliographic data from published studies and statistical analyses. This group encompasses systematic literature reviews, meta-analyses, and qualitative studies.
- (ii)
- Evaluation techniques assess the academic impact of scientific studies considering their relative influence based on productivity measures such as the number of publications per year and researchers, impact metrics such as the number of citations, and hybrid metrics such as the average number of citations and productivity and impact indexes.
- (iii)
- Relational techniques offer information about the structure of a research topic, identify patterns between researchers and affiliations, and detect topics of interest and research methods through co-citation analyses.
(((TITLE = (“Photovoltaic” OR “PV”)) AND TITLE-ABS-KEY = (“Energy storage”)) AND TITLE-ABS-KEY = (“Real Options” OR “Game Theory” OR “Option games” OR “Net present value” OR “NPV” OR “Internal rate of return” OR “IRR” OR “Payback” OR “PBP” OR “Return on Investment” OR “ROI” OR “Discounted cash flows” OR “DCF” OR “LCOE” OR “Levelized cost of energy” OR “Levelized cost of electricity”)) AND TITLE-ABS-KEY = ((“Investment*” OR “Investment appraisal” OR “Investment assessment” OR “Invesment feasibility” OR “Investment analys*” OR “Investment decision*” OR “Investment model*” OR “Strategic decision*” OR “Strategic investment*” OR “Decision-making” OR “Decision making” OR “Financ*” OR “Financial model*” OR “Financial feasibility” OR “Financial Assessment” OR “Economic*” OR “Economic Feasibility” OR “Economic assessment” OR “Valuing investment*” OR “Valuat*” OR “Assessment” OR “Feasibility”))
3. Bibliometric Analysis
3.1. General Information
3.2. Performance Analysis
3.2.1. The Evolution of Published Studies and Citations
3.2.2. Analysis of Sources
3.2.3. Analysis of the Researchers
3.2.4. The Leading Countries and Institutions
3.2.5. Most Frequently Used Keywords
- (i)
- Green cluster (Figure 10b): It relates photovoltaic systems—energy storage systems—investments—techno-economic analysis, which are the keywords that stand out because of their frequency. The payback period is the investment valuation method that appears in this cluster, which allows us to infer its use as a criterion for the techno-economic comparison or investment decision of photovoltaic systems with storage.
- (ii)
- Yellow cluster (Figure 10c): The levelized cost of energy (LCOE) stands out as the most frequently used keyword. This is one of the traditional methods of investment valuation of energy projects. Its use is evident in optimization analysis, another keyword relevant to this cluster. Hybrid energy systems and microgrids are also highlighted. This shows that the analyses of photovoltaic systems with storage have frequently been carried out in systems with more than one energy generation or storage technology and have focused on microgrids within the framework of distributed energy generation. It explains the relationship between this cluster and red in the building keyword and reveals the gap regarding the study of these investments at the utility scale.
- (iii)
- Red cluster (Figure 10d): The economic analysis stands out because of its frequency. In this cluster, the Net Present Value appears to be the most recurrent investment valuation method and is part of the traditional methods. The sensitivity analysis is also highlighted as a complementary method to investment valuation when these methods (considered deterministic) are used. This cluster’s keywords relate to those in yellow, inferring that the economic analysis is integrated with the levelized cost of energy to evaluate photovoltaic power generation projects with storage.
3.2.6. Trending Topics over the Years
3.3. Science Mapping
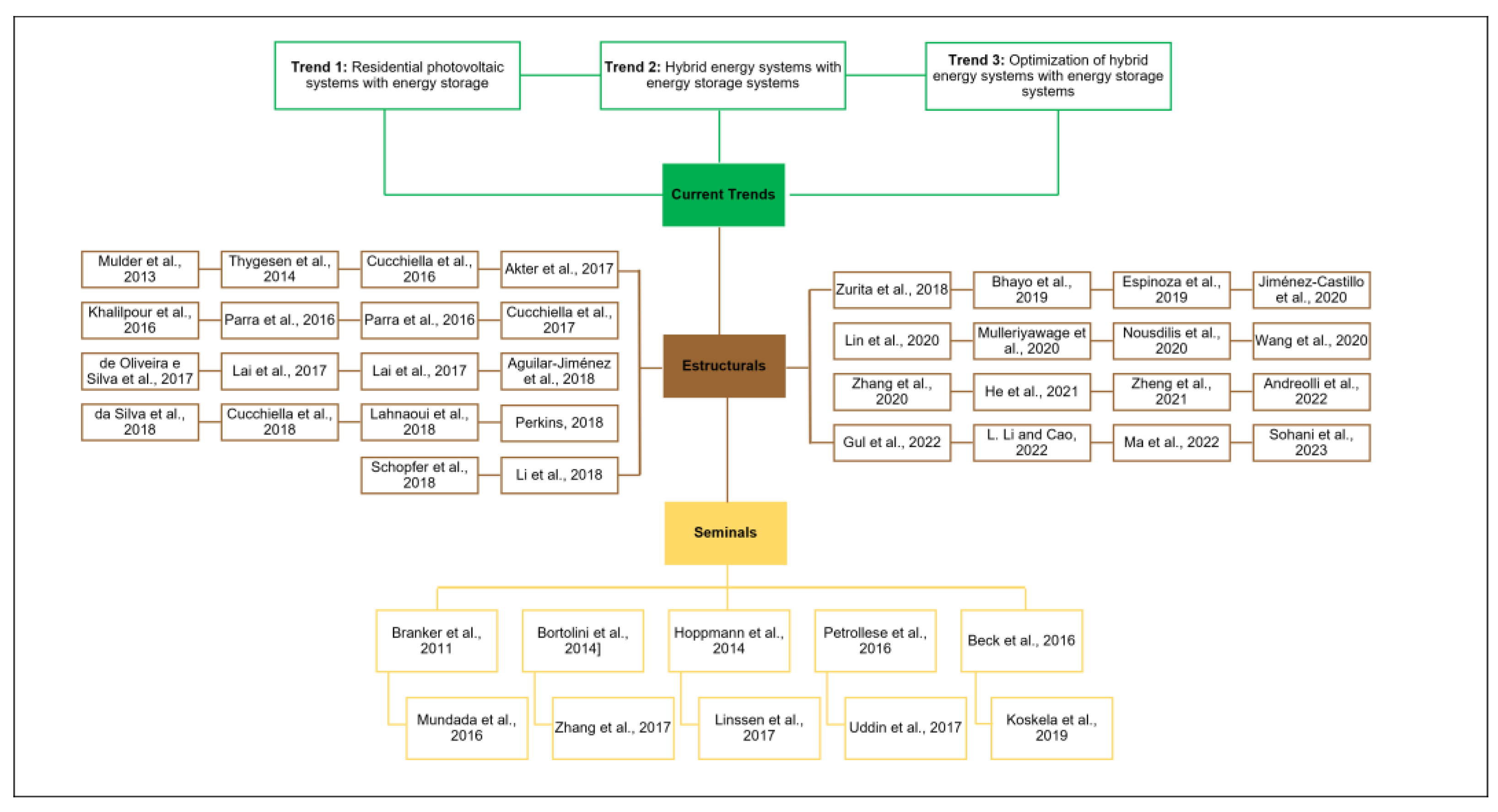
3.3.1. The Root
3.3.2. Trunk
3.3.3. Branches and Leaves
4. Discussion
5. Conclusions
- (i)
- It focuses on understanding the methods that have been used to analyze the financial viability of photovoltaic projects with storage. In this regard, the review carried out by Delapedra-Silva et al. [16] considered the methods used for renewable energy generation projects in general, and Kozlova et al. [20] and Lazo et al. [19] considered photovoltaic projects but focused on the review of studies that used real options, which is one of the methods that can be used.
- (ii)
- It presents a novel approach based on the use of tools such as Bibliometrix and VOSViewer that allows for a complete overview of the evolution of the research topic based on the evolution of publications, the analysis of journals, authors, countries, institutions, studies, keywords, and trends. The reviews in [16,19,20] used systematic literature review techniques, but they did not analyze the thematic structure of the topic using ToS analyses and co-citation analyses, which can be used in the literature review and can identify trends in research development in a specific area.
- (iii)
- It offers the intellectual structure of the research topic based on the Tree of Science’s exposition that allows identifying the seminal studies on the topic (root), those that shape the theory (trunk), and new trends (branches and leaves).
Author Contributions
Funding
Data Availability Statement
Acknowledgments
Conflicts of Interest
References
- Ud-Din Khan, S.; Wazeer, I.; Almutairi, Z.; Alanazi, M. Techno-Economic Analysis of Solar Photovoltaic Powered Electrical Energy Storage (EES) System. Alex. Eng. J. 2022, 61, 6739–6753. [Google Scholar] [CrossRef]
- REN21. Renewables 2022 Global Status Report; REN21: Paris, France, 2022. [Google Scholar]
- Rotella Junior, P.; Rocha, L.C.S.; Morioka, S.N.; Bolis, I.; Chicco, G.; Mazza, A.; Janda, K. Economic Analysis of the Investments in Battery Energy Storage Systems: Review and Current Perspectives. Energies 2021, 14, 2503. [Google Scholar] [CrossRef]
- The World Bank Energy Overview. Available online: https://www.worldbank.org/en/topic/energy/overview (accessed on 27 April 2023).
- Elomari, Y.; Norouzi, M.; Marín-Genescà, M.; Fernández, A.; Boer, D. Integration of Solar Photovoltaic Systems into Power Networks: A Scientific Evolution Analysis. Sustainability 2022, 14, 9249. [Google Scholar] [CrossRef]
- RENA. Renewable Power Generation Costs in 2021; RENA: Abu Dhabi, United Arab Emirates, 2022; ISBN 978-92-9260-244-4. [Google Scholar]
- IRENA. Part 1: Overview for Policy Makers. In Power System Flexibility for the Energy Transition; IRENA: Abu Dabi, United Arab Emirates, 2018; pp. 1–14. ISBN 9789292600891. [Google Scholar]
- Aldana Urrea, A.V.; Rodríguez Patarroyo, D.J. Complementarity of Energy Resources for the Electrical Generation: A Review. Cienc. E Ing. Neogranadina 2019, 29, 99–114. [Google Scholar] [CrossRef]
- Li, Z.; Pan, M.S.; Su, L.; Tsai, P.C.; Badel, A.F.; Valle, J.M.; Eiler, S.L.; Xiang, K.; Brushett, F.R.; Chiang, Y.M. Air-Breathing Aqueous Sulfur Flow Battery for Ultralow-Cost Long-Duration Electrical Storage. Joule 2017, 1, 306–327. [Google Scholar] [CrossRef]
- Jacobson, M.Z.; Delucchi, M.A. Providing All Global Energy with Wind, Water, and Solar Power, Part I: Technologies, Energy Resources, Quantities and Areas of Infrastructure, and Materials. Energy Policy 2011, 39, 1154–1169. [Google Scholar] [CrossRef]
- Aghahosseini, A.; Bogdanov, D.; Barbosa, L.S.N.S.; Breyer, C. Analysing the Feasibility of Powering the Americas with Renewable Energy and Inter-Regional Grid Interconnections by 2030. Renew. Sustain. Energy Rev. 2019, 105, 187–205. [Google Scholar] [CrossRef]
- Canales, F.A.; Jurasz, J.K.; Guezgouz, M.; Beluco, A. Cost-Reliability Analysis of Hybrid Pumped-Battery Storage for Solar and Wind Energy Integration in an Island Community. Sustain. Energy Technol. Assess. 2021, 44, 101062. [Google Scholar] [CrossRef]
- United Nations Sustainable Development Goals. Available online: https://www.un.org/sustainabledevelopment/energy/ (accessed on 27 April 2023).
- Santos, L.; Soares, I.; Mendes, C.; Ferreira, P. Real Options versus Traditional Methods to Assess Renewable Energy Projects. Renew Energy 2014, 68, 588–594. [Google Scholar] [CrossRef]
- Colla, M.; Ioannou, A.; Falcone, G. Critical Review of Competitiveness Indicators for Energy Projects. Renew. Sustain. Energy Rev. 2020, 125, 109794. [Google Scholar] [CrossRef]
- Delapedra-Silva, V.; Ferreira, P.; Cunha, J.; Kimura, H. Methods for Financial Assessment of Renewable Energy Projects: A Review. Processes 2022, 10, 184. [Google Scholar] [CrossRef]
- Smit, H.T.J.; Trigeorgis, L. Strategic Options and Games in Analysing Dynamic Technology Investments. Long Range Plan. 2007, 40, 84–114. [Google Scholar] [CrossRef]
- Mascareñas, J.; Lamothe, P.; López Lubián, F.J.; De Luna, W. Opciones Reales y Valoración de Activos; Pearson Educación S.A.: Madrid, España, 2004. [Google Scholar]
- Lazo, J.; Watts, D. The Use of Real Options Approach in Solar Photovoltaic Literature: A Comprehensive Review. Sustain. Energy Technol. Assess. 2023, 57, 103204. [Google Scholar] [CrossRef]
- Kozlova, M. Real Option Valuation in Renewable Energy Literature: Research Focus, Trends and Design. Renew. Sustain. Energy Rev. 2017, 80, 180–196. [Google Scholar] [CrossRef]
- Donthu, N.; Kumar, S.; Mukherjee, D.; Pandey, N.; Lim, W.M. How to Conduct a Bibliometric Analysis: An Overview and Guidelines. J. Bus. Res. 2021, 133, 285–296. [Google Scholar] [CrossRef]
- Koseoglu, M.A.; Rahimi, R.; Okumus, F.; Liu, J. Bibliometric Studies in Tourism. Ann. Tour. Res. 2016, 61, 180–198. [Google Scholar] [CrossRef]
- Benckendorff, P.; Zehrer, A. A Network Analysis of Tourism Research. Ann. Tour. Res. 2013, 43, 121–149. [Google Scholar] [CrossRef]
- Fabregat-Aibar, L.; Barberà-Mariné, M.G.; Terceño, A.; Pié, L. A Bibliometric and Visualization Analysis of Socially Responsible Funds. Sustainability 2019, 11, 2526. [Google Scholar] [CrossRef]
- Haddaway, N.R.; Page, M.J.; Pritchard, C.C.; McGuinness, L.A. PRISMA2020: An R Package and Shiny App for Producing PRISMA 2020-Compliant Flow Diagrams, with Interactivity for Optimised Digital Transparency and Open Synthesis. Campbell Syst. Rev. 2022, 18, e1230. [Google Scholar] [CrossRef]
- Bortolini, M.; Gamberi, M.; Graziani, A. Technical and Economic Design of Photovoltaic and Battery Energy Storage System. Energy Convers. Manag. 2014, 86, 81–92. [Google Scholar] [CrossRef]
- Parra, D.; Walker, G.S.; Gillott, M. Are Batteries the Optimum PV-Coupled Energy Storage for Dwellings? Techno-Economic Comparison with Hot Water Tanks in the UK. Energy Build 2016, 116, 614–621. [Google Scholar] [CrossRef]
- Mohd Noor, M.I.; Awang, N.; Fuad Abdullah, M. A Scientometric Review of Solar Energy Research in Business Economics. J. Scientometr. Res. 2023, 12, 114–129. [Google Scholar] [CrossRef]
- Cucchiella, F.; D’Adamo, I.; Gastaldi, M. Photovoltaic Energy Systems with Battery Storage for Residential Areas: An Economic Analysis. J. Clean. Prod. 2016, 131, 460–474. [Google Scholar] [CrossRef]
- Cucchiella, F.; D’Adamo, I.; Gastaldi, M. Economic Analysis of a Photovoltaic System: A Resource for Residential Households. Energies 2017, 10, 814. [Google Scholar] [CrossRef]
- Cucchiella, F.; D’Adamo, I.; Gastaldi, M.; Stornelli, V. Solar Photovoltaic Panels Combined with Energy Storage in a Residential Building: An Economic Analysis. Sustainability 2018, 10, 3117. [Google Scholar] [CrossRef]
- Cucchiella, F.; D’Adamo, I.; Gastaldi, M. The Economic Feasibility of Residential Energy Storage Combined with PV Panels: The Role of Subsidies in Italy. Energies 2017, 10, 1434. [Google Scholar] [CrossRef]
- D’Adamo, I.; Gastaldi, M.; Morone, P. The Impact of a Subsidized Tax Deduction on Residential Solar Photovoltaic-Battery Energy Storage Systems. Util. Policy 2022, 75, 101358. [Google Scholar] [CrossRef]
- D’Adamo, I.; Falcone, P.M.; Gastaldi, M.; Morone, P. The Economic Viability of Photovoltaic Systems in Public Buildings: Evidence from Italy. Energy 2020, 207, 118316. [Google Scholar] [CrossRef]
- D’Adamo, I.; Dell’Aguzzo, A.; Pruckner, M. Residential Photovoltaic and Energy Storage Systems for Sustainable Development: An Economic Analysis Applied to Incentive Mechanisms. Sustain. Dev. 2023, 32, 84–100. [Google Scholar] [CrossRef]
- Sohani, A.; Shahverdian, M.H.; Sayyaadi, H.; Nižetić, S.; Doranehgard, M.H. An Optimum Energy, Economic, and Environmental Design Based on DEVAP Concept to Reach Maximum Heat Recovery in a PV-Wind Turbine System with Hydrogen Storage. Energy Convers. Manag. 2023, 288, 117147. [Google Scholar] [CrossRef]
- Shahverdian, M.H.; Sohani, A.; Zamani Pedram, M.; Sayyaadi, H. An Optimal Strategy for Application of Photovoltaic-Wind Turbine with PEMEC-PEMFC Hydrogen Storage System Based on Techno-Economic, Environmental, and Availability Indicators. J. Clean. Prod. 2023, 384, 135499. [Google Scholar] [CrossRef]
- Sohani, A.; Cornaro, C.; Shahverdian, M.H.; Moser, D.; Pierro, M.; Olabi, A.G.; Karimi, N.; Nižetić, S.; Li, L.K.B.; Doranehgard, M.H. Techno-Economic Evaluation of a Hybrid Photovoltaic System with Hot/Cold Water Storage for Poly-Generation in a Residential Building. Appl. Energy 2023, 331, 120391. [Google Scholar] [CrossRef]
- Pena-Bello, A.; Barbour, E.; Gonzalez, M.C.; Yilmaz, S.; Patel, M.K.; Parra, D. How Does the Electricity Demand Profile Impact the Attractiveness of Pv-Coupled Battery Systems Combining Applications? Energies 2020, 13, 4038. [Google Scholar] [CrossRef]
- Parra, D.; Patel, M.K. Effect of Tariffs on the Performance and Economic Benefits of PV-Coupled Battery Systems. Appl. Energy 2016, 164, 175–187. [Google Scholar] [CrossRef]
- Li, Y.; Peng, J.; Jia, H.; Zou, B.; Hao, B.; Ma, T.; Wang, X. Optimal Battery Schedule for Grid-Connected Photovoltaic-Battery Systems of Office Buildings Based on a Dynamic Programming Algorithm. J. Energy Storage 2022, 50, 104557. [Google Scholar] [CrossRef]
- Ma, T.; Zhang, Y.; Gu, W.; Xiao, G.; Yang, H.; Wang, S. Strategy Comparison and Techno-Economic Evaluation of a Grid-Connected Photovoltaic-Battery System. Renew. Energy 2022, 197, 1049–1060. [Google Scholar] [CrossRef]
- Lai, C.S.; Jia, Y.; Xu, Z.; Lai, L.L.; Li, X.; Cao, J.; McCulloch, M.D. Levelized Cost of Electricity for Photovoltaic/Biogas Power Plant Hybrid System with Electrical Energy Storage Degradation Costs. Energy Convers. Manag. 2017, 153, 34–47. [Google Scholar] [CrossRef]
- Lai, C.S.; McCulloch, M.D. Levelized Cost of Electricity for Solar Photovoltaic and Electrical Energy Storage. Appl. Energy 2017, 190, 191–203. [Google Scholar] [CrossRef]
- Lai, C.S.; Locatelli, G.; Pimm, A.; Tao, Y.; Li, X.; Lai, L.L. A Financial Model for Lithium-Ion Storage in a Photovoltaic and Biogas Energy System. Appl. Energy 2019, 251, e175. [Google Scholar] [CrossRef]
- Awan, A.B.; Zubair, M.; Praveen, R.P.; Bhatti, A.R. Design and Comparative Analysis of Photovoltaic and Parabolic Trough Based CSP Plants. Sol. Energy 2019, 183, 551–565. [Google Scholar] [CrossRef]
- Bhatti, A.R.; Salam, Z.; Sultana, B.; Rasheed, N.; Awan, A.B.; Sultana, U.; Younas, M. Optimized Sizing of Photovoltaic Grid-Connected Electric Vehicle Charging System Using Particle Swarm Optimization. Int. J. Energy Res. 2019, 43, 500–522. [Google Scholar] [CrossRef]
- Bhatti, A.R.; Salam, Z. A Rule-Based Energy Management Scheme for Uninterrupted Electric Vehicles Charging at Constant Price Using Photovoltaic-Grid System. Renew. Energy 2018, 125, 384–400. [Google Scholar] [CrossRef]
- Arabkoohsar, A.; Ismail, K.A.R.; Machado, L.; Koury, R.N.N. Energy Consumption Minimization in an Innovative Hybrid Power Production Station by Employing PV and Evacuated Tube Collector Solar Thermal Systems. Renew. Energy 2016, 93, 424–441. [Google Scholar] [CrossRef]
- Arabkoohsar, A.; Machado, L.; Koury, R.N.N. Operation Analysis of a Photovoltaic Plant Integrated with a Compressed Air Energy Storage System and a City Gate Station. Energy 2016, 98, 78–91. [Google Scholar] [CrossRef]
- Arabkoohsar, A.; Machado, L.; Farzaneh-Gord, M.; Koury, R.N.N. Thermo-Economic Analysis and Sizing of a PV Plant Equipped with a Compressed Air Energy Storage System. Renew. Energy 2015, 83, 491–509. [Google Scholar] [CrossRef]
- Al-Ghussain, L.; Ahmed, H.; Haneef, F. Optimization of Hybrid PV-Wind System: Case Study Al-Tafilah Cement Factory, Jordan. Sustain. Energy Technol. Assess. 2018, 30, 24–36. [Google Scholar] [CrossRef]
- AL-Ghussain, L.; Taylan, O.; Fahrioglu, M. Sizing of a Photovoltaic-Wind-Oil Shale Hybrid System: Case Analysis in Jordan. J. Sol. Energy Eng.-Trans. ASME 2018, 140, 4038048. [Google Scholar] [CrossRef]
- Al-Ghussain, L.; Ahmad, A.D.; Abubaker, A.M.; Mohamed, M.A. An Integrated Photovoltaic/Wind/Biomass and Hybrid Energy Storage Systems towards 100% Renewable Energy Microgrids in University Campuses. Sustain. Energy Technol. Assess. 2021, 46, 101273. [Google Scholar] [CrossRef]
- Guedes, W.; Oliveira, C.; Soares, T.; Dias, B.; Matos, M. Collective Asset Sharing Mechanisms for PV and BESS in Renewable Energy Communities. IEEE Trans. Smart Grid 2023, 15, 607–616. [Google Scholar] [CrossRef]
- Ministerio de Minas y Energía. Lineamientos de Política de Recursos Energéticos Distribuidos y Areneras Regulatorias; Ministerio de Minas y Energía: Bogotá, Colombia, 2021.
- Mohammed, A. An Optimization-Based Model for A Hybrid Photovoltaic-Hydrogen Storage System for Agricultural Operations in Saudi Arabia. Processes 2023, 11, 1371. [Google Scholar] [CrossRef]
- Cirone, D.; Bruno, R.; Bevilacqua, P.; Perrella, S.; Arcuri, N. Techno-Economic Analysis of an Energy Community Based on PV and Electric Storage Systems in a Small Mountain Locality of South Italy: A Case Study. Sustainability 2022, 14, 13877. [Google Scholar] [CrossRef]
- Keck, F.; Lenzen, M.; Vassallo, A.; Li, M. The Impact of Battery Energy Storage for Renewable Energy Power Grids in Australia. Energy 2019, 173, 647–657. [Google Scholar] [CrossRef]
- Marín-Rodríguez, N.J.; González-Ruiz, J.D.; Valencia-Arias, A. Incorporating Green Bonds into Portfolio Investments: Recent Trends and Further Research. Sustainability 2023, 15, 14897. [Google Scholar] [CrossRef]
- Robledo Giraldo, S.; Augusto Osorio Zuluaga, G.; López Espinosa, C. Networking En Pequeña Empresa: Una Revisión Bibliográfica Utilizando La Teoria de Grafos Networking in Small Business: A Literature Using Graph Theory. Rev. Vínculos 2014, 11, 6–16. [Google Scholar]
- Landinez, D.A.; Robledo Giraldo, S.; Montoya Londoño, D.M. Executive Function Performance in Patients with Obesity: A Systematic Review. Psychologia 2019, 13, 121–134. [Google Scholar] [CrossRef]
- Branker, K.; Pathak, M.J.M.; Pearce, J.M. A Review of Solar Photovoltaic Levelized Cost of Electricity. Renew. Sustain. Energy Rev. 2011, 15, 4470–4482. [Google Scholar] [CrossRef]
- Petrollese, M.; Cocco, D. Optimal Design of a Hybrid CSP-PV Plant for Achieving the Full Dispatchability of Solar Energy Power Plants. Sol. Energy 2016, 137, 477–489. [Google Scholar] [CrossRef]
- Beck, T.; Kondziella, H.; Huard, G.; Bruckner, T. Assessing the Influence of the Temporal Resolution of Electrical Load and PV Generation Profiles on Self-Consumption and Sizing of PV-Battery Systems. Appl. Energy 2016, 173, 331–342. [Google Scholar] [CrossRef]
- Zhang, Y.; Lundblad, A.; Campana, P.E.; Benavente, F.; Yan, J. Battery Sizing and Rule-Based Operation of Grid-Connected Photovoltaic-Battery System: A Case Study in Sweden. Energy Convers. Manag. 2017, 133, 249–263. [Google Scholar] [CrossRef]
- Linssen, J.; Stenzel, P.; Fleer, J. Techno-Economic Analysis of Photovoltaic Battery Systems and the Influence of Different Consumer Load Profiles. Appl. Energy 2017, 185, 2019–2025. [Google Scholar] [CrossRef]
- Mundada, A.S.; Shah, K.K.; Pearce, J.M. Levelized Cost of Electricity for Solar Photovoltaic, Battery and Cogen Hybrid Systems. Renew. Sustain. Energy Rev. 2016, 57, 692–703. [Google Scholar] [CrossRef]
- Uddin, K.; Gough, R.; Radcliffe, J.; Marco, J.; Jennings, P. Techno-Economic Analysis of the Viability of Residential Photovoltaic Systems Using Lithium-Ion Batteries for Energy Storage in the United Kingdom. Appl. Energy 2017, 206, 12–21. [Google Scholar] [CrossRef]
- Koskela, J.; Rautiainen, A.; Järventausta, P. Using Electrical Energy Storage in Residential Buildings—Sizing of Battery and Photovoltaic Panels Based on Electricity Cost Optimization. Appl. Energy 2019, 239, 1175–1189. [Google Scholar] [CrossRef]
- Hoppmann, J.; Volland, J.; Schmidt, T.S.; Hoffmann, V.H. The Economic Viability of Battery Storage for Residential Solar Photovoltaic Systems—A Review and a Simulation Model. Renew. Sustain. Energy Rev. 2014, 39, 1101–1118. [Google Scholar] [CrossRef]
- Perkins, G. Techno-Economic Comparison of the Levelised Cost of Electricity Generation from Solar PV and Battery Storage with Solar PV and Combustion of Bio-Crude Using Fast Pyrolysis of Biomass. Energy Convers. Manag. 2018, 171, 1573–1588. [Google Scholar] [CrossRef]
- Thygesen, R.; Karlsson, B. Simulation and Analysis of a Solar Assisted Heat Pump System with Two Different Storage Types for High Levels of PV Electricity Self-Consumption. Sol. Energy 2014, 103, 19–27. [Google Scholar] [CrossRef]
- He, Y.; Guo, S.; Zhou, J.; Wu, F.; Huang, J.; Pei, H. The Quantitative Techno-Economic Comparisons and Multi-Objective Capacity Optimization of Wind-Photovoltaic Hybrid Power System Considering Different Energy Storage Technologies. Energy Convers. Manag. 2021, 229, 113779. [Google Scholar] [CrossRef]
- Zurita, A.; Mata-Torres, C.; Valenzuela, C.; Felbol, C.; Cardemil, J.M.; Guzmán, A.M.; Escobar, R.A. Techno-Economic Evaluation of a Hybrid CSP + PV Plant Integrated with Thermal Energy Storage and a Large-Scale Battery Energy Storage System for Base Generation. Sol. Energy 2018, 173, 1262–1277. [Google Scholar] [CrossRef]
- Lin, S.; Ma, T.; Shahzad Javed, M. Prefeasibility Study of a Distributed Photovoltaic System with Pumped Hydro Storage for Residential Buildings. Energy Convers. Manag. 2020, 222, 113199. [Google Scholar] [CrossRef]
- Bhayo, B.A.; Al-Kayiem, H.H.; Gilani, S.I. Assessment of Standalone Solar PV-Battery System for Electricity Generation and Utilization of Excess Power for Water Pumping. Sol. Energy 2019, 194, 766–776. [Google Scholar] [CrossRef]
- Aguilar-Jiménez, J.A.; Velázquez, N.; Acuña, A.; Cota, R.; González, E.; González, L.; López, R.; Islas, S. Techno-Economic Analysis of a Hybrid PV-CSP System with Thermal Energy Storage Applied to Isolated Microgrids. Sol. Energy 2018, 174, 55–65. [Google Scholar] [CrossRef]
- Espinoza, R.; Muñoz-Cerón, E.; Aguilera, J.; de la Casa, J. Feasibility Evaluation of Residential Photovoltaic Self-Consumption Projects in Peru. Renew. Energy 2019, 136, 414–427. [Google Scholar] [CrossRef]
- Lahnaoui, A.; Stenzel, P.; Linssen, J. Techno-Economic Analysis of Photovoltaic Battery System Configuration and Location. Appl. Energy 2018, 227, 497–505. [Google Scholar] [CrossRef]
- Khalilpour, K.R.; Vassallo, A. Technoeconomic Parametric Analysis of PV-Battery Systems. Renew. Energy 2016, 97, 757–768. [Google Scholar] [CrossRef]
- de Oliveira e Silva, G.; Hendrick, P. Photovoltaic Self-Sufficiency of Belgian Households Using Lithium-Ion Batteries, and Its Impact on the Grid. Appl. Energy 2017, 195, 786–799. [Google Scholar] [CrossRef]
- Gul, E.; Baldinelli, G.; Bartocci, P.; Bianchi, F.; Domenighini, P.; Cotana, F.; Wang, J. A Techno-Economic Analysis of a Solar PV and DC Battery Storage System for a Community Energy Sharing. Energy 2022, 244, 123191. [Google Scholar] [CrossRef]
- Jiménez-Castillo, G.; Muñoz-Rodriguez, F.J.; Rus-Casas, C.; Talavera, D.L. A New Approach Based on Economic Profitability to Sizing the Photovoltaic Generator in Self-Consumption Systems without Storage. Renew. Energy 2020, 148, 1017–1033. [Google Scholar] [CrossRef]
- Mulder, G.; Six, D.; Claessens, B.; Broes, T.; Omar, N.; Van Mierlo, J. The Dimensioning of PV-Battery Systems Depending on the Incentive and Selling Price Conditions. Appl. Energy 2013, 111, 1126–1135. [Google Scholar] [CrossRef]
- Mulleriyawage, U.G.K.; Shen, W.X. Optimally Sizing of Battery Energy Storage Capacity by Operational Optimization of Residential PV-Battery Systems: An Australian Household Case Study. Renew. Energy 2020, 160, 852–864. [Google Scholar] [CrossRef]
- Nousdilis, A.I.; Kryonidis, G.C.; Kontis, E.O.; Barzegkar-Ntovom, G.A.; Panapakidis, I.P.; Christoforidis, G.C.; Papagiannis, G.K. Impact of Policy Incentives on the Promotion of Integrated PV and Battery Storage Systems: A Techno-Economic Assessment. IET Renew. Power Gener. 2020, 14, 1174–1183. [Google Scholar] [CrossRef]
- Schopfer, S.; Tiefenbeck, V.; Staake, T. Economic Assessment of Photovoltaic Battery Systems Based on Household Load Profiles. Appl. Energy 2018, 223, 229–248. [Google Scholar] [CrossRef]
- Zheng, Y.; Shen, H.; Li, J. A Techno-Economic Sizing Method for PV/Battery/Grid Hybrid Solar Systems for Residential Buildings. J. Mech. Sci. Technol. 2021, 35, 5245–5254. [Google Scholar] [CrossRef]
- Akter, M.N.; Mahmud, M.A.; Oo, A.M.T. Comprehensive Economic Evaluations of a Residential Building with Solar Photovoltaic and Battery Energy Storage Systems: An Australian Case Study. Energy Build. 2017, 138, 332–346. [Google Scholar] [CrossRef]
- Wang, Y.; Das, R.; Putrus, G.; Kotter, R. Economic Evaluation of Photovoltaic and Energy Storage Technologies for Future Domestic Energy Systems—A Case Study of the UK. Energy 2020, 203, 117826. [Google Scholar] [CrossRef]
- da Silva, G.D.P.; Branco, D.A.C. Modelling Distributed Photovoltaic System with and without Battery Storage: A Case Study in Belem, Northern Brazil. J. Energy Storage 2018, 17, 11–19. [Google Scholar] [CrossRef]
- Li, L.; Cao, X. Comprehensive Effectiveness Assessment of Energy Storage Incentive Mechanisms for PV-ESS Projects Based on Compound Real Options. Energy 2022, 239, 121902. [Google Scholar] [CrossRef]
- Andreolli, F.; D’Alpaos, C.; Moretto, M. Valuing Investments in Domestic PV-Battery Systems under Uncertainty. Energy Econ. 2022, 106, 105721. [Google Scholar] [CrossRef]
- Li, Y.; Gao, W.; Ruan, Y. Performance Investigation of Grid-Connected Residential PV-Battery System Focusing on Enhancing Self-Consumption and Peak Shaving in Kyushu, Japan. Renew. Energy 2018, 127, 514–523. [Google Scholar] [CrossRef]
- Zhang, Y.; Ma, T.; Elia Campana, P.; Yamaguchi, Y.; Dai, Y. A Techno-Economic Sizing Method for Grid-Connected Household Photovoltaic Battery Systems. Appl. Energy 2020, 269, 115106. [Google Scholar] [CrossRef]
- Sun, X.; Lin, Y.; Zhu, Z.; Li, J. Optimized Design of a Distributed Photovoltaic System in a Building with Phase Change Materials. Appl. Energy 2022, 306, 118010. [Google Scholar] [CrossRef]
- Zakeri, B.; Cross, S.; Dodds, P.E.; Gissey, G.C. Policy Options for Enhancing Economic Profitability of Residential Solar Photovoltaic with Battery Energy Storage. Appl. Energy 2021, 290, 116697. [Google Scholar] [CrossRef]
- Huang, J.; Tong, J.; Wang, P.; Zheng, X. Application and Comparison of NPV and IRR Methods in the Company Investment Decision. In Proceedings of the 2022 7th International Conference on Financial Innovation and Economic Development (ICFIED 2022), Online, 14–16 January 2022; Atlantis Press: Amsterdam, The Netherlands, 2022; pp. 71–78. [Google Scholar]
- Mokhtari, H.; Kiani, S.; Tahmasebpoor, S.S. Economic Evaluation of Investment Projects under Uncertainty: A Probability Theory Perspective. Sci. Iran. 2020, 27, 448–468. [Google Scholar] [CrossRef]
- Besanko, D.; Dranove, D.; Shanley, M.; Schaefer, S. Economics of Strategy, 3rd ed.; John Wiley & Sons, Inc.: Hoboken, NJ, USA, 2004; ISBN 047121213. [Google Scholar]
- Han, X.; Zhao, S.; Wei, Z.; Bai, W. Planning and Overall Economic Evaluation of Photovoltaic-Energy Storage Station Based on Game Theory and Analytic Hierarchy Process. IEEE Access 2019, 7, 110972–110981. [Google Scholar] [CrossRef]
- Ilham, N.I.; Dahlan, N.Y.; Hussin, M.Z. Assessing Techno-Economic Value of Battery Energy Storage with Grid-Connected Solar PV Compensation Schemes for Malaysian Commercial Prosumers. Int. J. Renew. Energy Res. 2022, 12, 759–767. [Google Scholar]
- Rauf, A.; Al-Awami, A.T.; Kassas, M.; Khalid, M. Optimal Sizing and Cost Minimization of Solar Photovoltaic Power System Considering Economical Perspectives and Net Metering Schemes. Electronics 2021, 10, 2713. [Google Scholar] [CrossRef]
















| Description | Results | Description | Results |
|---|---|---|---|
| MAIN INFORMATION ABOUT THE DATA | AUTHORS | ||
| Timespan | 2013:2023 | Authors | 913 |
| Sources (journals, books, etc.) | 70 | Authors of single-authored docs | 10 |
| Documents | 268 | AUTHOR COLLABORATIONS | |
| Annual growth rate% | 24.01 | Single-authored docs | 11 |
| Document average age | 2.98 | Co-suthors per doc | 3.98 |
| Average citations per doc | 32.63 | International co-authorships % | 5.597 |
| References | 13,287 | DOCUMENT TYPES | |
| DOCUMENT CONTENTS | Article | 263 | |
| Keywords plus (ID) | 1791 | 5 | 5 |
| Author’s keywords (DE) | 919 | ||
| # | Researcher | Affiliation | h-Index | TGCs | TCT | NP | PY_Start |
|---|---|---|---|---|---|---|---|
| 1 | Chun Sing Lai | Brunel University London | 27 | 2877 | 428 | 3 | 2017 |
| 2 | David Parra | Université de Genève | 31 | 2914 | 281 | 4 | 2015 |
| 3 | Idiano D’Adamo | Sapienza Università di Roma | 46 | 5454 | 274 | 7 | 2016 |
| 4 | Massimo Gastaldi | Università degli Studi dell’Aquila | 35 | 3108 | 241 | 5 | 2016 |
| 5 | Federica Cucchiella | Università degli Studi dell’Aquila | 35 | 3805 | 229 | 4 | 2016 |
| 6 | Abdul Rauf Bhatti | Government College University Faisalabad | 17 | 1304 | 212 | 3 | 2018 |
| 7 | Ahmad Arabkoohsar | Technical University of Denmark | 43 | 5078 | 197 | 3 | 2015 |
| 8 | Ricardo Nicolau Nassar Koury | Universidade Federal de Minas Gerais | 19 | 1516 | 197 | 3 | 2015 |
| 9 | Luiz Henrique Jorge MacHado | Universidade Federal de Minas Gerais | 24 | 2153 | 197 | 3 | 2015 |
| 10 | Loiy Al-Ghussain | University of Kentucky | 17 | 1255 | 188 | 3 | 2018 |
| # | Country/Region | NP | TCs | TC/TP |
|---|---|---|---|---|
| 1 | China | 1050 | 43 | 24.40 |
| 2 | Italy | 657 | 17 | 38.60 |
| 3 | Iran | 334 | 12 | 27.80 |
| 4 | USA | 661 | 11 | 60.10 |
| 5 | India | 281 | 11 | 25.50 |
| 6 | Spain | 217 | 11 | 19.70 |
| 7 | United Kingdom | 579 | 9 | 64.30 |
| 8 | Australia | 418 | 9 | 46.40 |
| 9 | Malaysia | 557 | 8 | 69.60 |
| 10 | Saudi Arabia | 395 | 8 | 49.40 |
| Author’s Keywords | Occurrences | Keywords Plus | Occurrences | |
|---|---|---|---|---|
| 1 | Energy storage | 160 | Energy storage | 645 |
| 2 | Photovoltaic system | 137 | Photovoltaic system | 497 |
| 3 | Levelized Cost of Energy | 29 | Economic analysis | 175 |
| 4 | Techno-Economic analysis | 26 | Renewable energy resources | 101 |
| 5 | Economic analysis | 24 | Investments | 99 |
| 6 | Optimization | 23 | Power generation | 79 |
| 7 | Renewable energy resources | 22 | Costs | 78 |
| 8 | Self-Consumption | 17 | Optimization | 73 |
| 9 | Net Present Value | 10 | Techno-Economic analysis | 58 |
| 10 | Electric Vehicles | 9 | Buildings | 48 |
| 11 | Energy | 8 | Levelized Cost Of Energy | 45 |
| 12 | Payback Period | 8 | Energy | 40 |
| 13 | Wind | 8 | Sensitivity analysis | 35 |
| 14 | Microgrid | 7 | Cost Benefit analysis | 32 |
| 15 | Distributed Generation | 5 | Profitability | 30 |
| Financial Methods | Year | |||||
|---|---|---|---|---|---|---|
| 2011 | 2014 | 2016 | 2017 | 2019 | ||
| Traditional | NPV | [71] | [66] | |||
| IRR | [70] | |||||
| PBP | ||||||
| ROI | ||||||
| LCOE | [63] | [26] | [64,65,68] | [67] | ||
| Financial Methods | Year | ||||||||||
|---|---|---|---|---|---|---|---|---|---|---|---|
| 2013 | 2014 | 2016 | 2017 | 2018 | 2019 | 2020 | 2021 | 2022 | 2023 | ||
| Traditional | NPV | [85] | [29,81] | [32] | [31,88,92,95] | [84,87,91] | [83] | ||||
| IRR | [85] | [27,40] | [90] | [87] | |||||||
| PBP | [85] | [90] | [92,95] | [76] | [42] | [38] | |||||
| ROI | [86] | ||||||||||
| LCOE | [73] | [27,40] | [43,44,82] | [72,75,78,80,92] | [77,79] | [96] | [74,89,94] | [83] | |||
| Advanced | ROs | [94] | [93] | ||||||||
| GT | |||||||||||
| OGs | |||||||||||
Disclaimer/Publisher’s Note: The statements, opinions and data contained in all publications are solely those of the individual author(s) and contributor(s) and not of MDPI and/or the editor(s). MDPI and/or the editor(s) disclaim responsibility for any injury to people or property resulting from any ideas, methods, instructions or products referred to in the content. |
© 2024 by the authors. Licensee MDPI, Basel, Switzerland. This article is an open access article distributed under the terms and conditions of the Creative Commons Attribution (CC BY) license (https://creativecommons.org/licenses/by/4.0/).
Share and Cite
Gómez-Restrepo, A.M.; González-Ruiz, J.D.; Botero Botero, S. Financial Investment Valuation Models for Photovoltaic and Energy Storage Projects: Trends and Challenges. Energies 2024, 17, 2653. https://doi.org/10.3390/en17112653
Gómez-Restrepo AM, González-Ruiz JD, Botero Botero S. Financial Investment Valuation Models for Photovoltaic and Energy Storage Projects: Trends and Challenges. Energies. 2024; 17(11):2653. https://doi.org/10.3390/en17112653
Chicago/Turabian StyleGómez-Restrepo, Angela María, Juan David González-Ruiz, and Sergio Botero Botero. 2024. "Financial Investment Valuation Models for Photovoltaic and Energy Storage Projects: Trends and Challenges" Energies 17, no. 11: 2653. https://doi.org/10.3390/en17112653
APA StyleGómez-Restrepo, A. M., González-Ruiz, J. D., & Botero Botero, S. (2024). Financial Investment Valuation Models for Photovoltaic and Energy Storage Projects: Trends and Challenges. Energies, 17(11), 2653. https://doi.org/10.3390/en17112653

