Abstract
Renewable energy communities (RECs) around photovoltaic systems on public buildings are optimal solutions to counter energy poverty, ensuring all stakeholders access to cheap, reliable, sustainable, and modern energy systems. As the neighborhood is the minimum suitable unit for the implementation of highly sustainable settlements, this article discusses the potential and criticality of RECs at this scale in southern Italy. Starting with the concept of RECs, this study presents a methodology to size sustainable urban communities around school buildings. It integrates practical energy indicators with those defining performance in vegetation and water management. The impact of these factors is analyzed to identify the ideal community size in terms of energy efficiency, economic value, and social cohesion. An interactive scorecard ranks high school sites suitable for transformation into community hubs, taking into consideration the scale of substation distribution. The findings provide empirically validated operational guidelines and best practices to support the transition to smart, efficient, and socially inclusive communities. At the urban scale, the analysis evaluates different urban morphologies, microclimates, characteristics and density of buildings, and population around each assumed community hub. The study provides valuable guidance to local designers, planners, and administrators for the implementation of sustainable technologies by preparing a map of potential RECs.
1. Introduction
The European Union set targets for reducing CO2 emissions through renewable energy use to achieve carbon neutrality []. Cities are key places to implement transformations toward the development and welfare of the population, consistent with the planet’s capacity. Contemporary transitions (technological–digital, energy–environmental, and demographic–social transitions) lead to redefining citizens’ social responsibilities, evolving the current urban development pattern, promoting social cohesion, and adopting circular economy models [].
Renewable energy communities (RECs) are solutions for pursuing environmental, economic, and social sustainability []. The EU’s Clean Energy Package for 2019 includes provisions to help local societies in the transition through energy communities. These are associations of citizens, companies, businesses, and territorial and local authorities coming together to produce and share electricity from renewable sources in a decentralized grid []. In general, renewable energy communities and energy communities involve multiple disciplines and many scientific studies examine them from one or more factors, such as technical, economic, and ecological []. Studies also [,] examine techno-economic aspects, defining the best technical frameworks in relation to individual or community economic return. Other studies identify combinations between forms of prosumership and renewable energy models to foster payback on initial investments [,].
Several studies [,,] outline RECs in terms of architectural and urban design by structuring the elements into physical and symbolic networks. These allow a progressive strengthening of community education, representation, and function by crossing technologies and cultures. Decarbonization issues, the importance of renewable energy, and the social repercussions of reactivating community dynamics and resource sharing should be explained to all categories of users. The duty of public agencies is to plan and promote cultural and social rearrangements at the necessary scale for the expected change.
The international literature suggests different organizational interpretive models of RECs, which can be traced back to those driven by public governance (top-down approach); pluralists, which apply horizontal models of community (bottom-up); and hybrids, as a result of the intermediation between local projects and individual consumers []. Typical distinctions relate to stakeholders, types of generated benefits, and triggered participatory processes.
In the wide range of interpretations of the meaning of “community” within the RECs, broad agreement exists regarding the importance of maintaining a certain level of both local involvement and shared benefits to maximize acceptance and support, as well as broader catalytic effects []. To this end, it is critical to prevent RECs from becoming solely a business strategy tool for energy companies or mere profit vehicles for corporations.
With their provocative 1957 Solar Do-Nothing Machine, Charles and Ray Eames challenged the traditional conception of utility and productivity in favor of a more sustainable approach in the modern era. This solar-powered kinetic sculpture was criticized by some as an elitist and niche exercise, a superfluous toy for intellectuals detached from the real needs of society (Figure 1). A similar perception of elitism could threaten renewable energy communities, as promoted today. Although they propose a virtuous model of clean-source energy production and consumption that is accessible and participatory, there is a risk that they will be seen as niches reserved for the privileged few. To avoid this, it is essential to clearly define the preferred legal form and actively promote the process of establishing communities [].
Figure 1.
The Solar Do-Nothing Machine (1957) www.eamesoffice.com (accessed on 25 March 2024).
In practice, a general lack of overall strategy and uneven development of RECs both at the spatial level and in association models are noted, resulting in uncertainties about the potential for scalability. There is a need for a scientific assessment of the actual utility and universal applicability of the model, which has limitations in terms of affordability, technical feasibility, and environmental sustainability in certain contexts. This analysis is crucial to avoid improper generalizations of the paradigm and ensure its balanced and truly effective diffusion. Energy communities, whether conceived from spontaneous bottom-up actions or from non-profit administrative or private entities, encompass a transformation of the socio-technical systems that form the basis of citizens’ daily lives. This necessitates understanding the cultural, technical, and economic value of energy transformed communities, currently challenged by an individualistic, poorer, inequitable, and fearful society and emphasizes the collective to the collaborative [].
This research, which is part of the PRIN 2022 “FASTECH” research project (a model for rapid technological building retroFit to cut energy demAnd and GHG emiSsions of housing Toward rEnewable energy self-Consumption and tHe smart energy communities; Principal Investigator: F. Tucci; Research Lead at the University of Campania ‘Luigi Vanvitelli’: R. Valente with the collaboration of Louise A. Mozingo, director of the Center for Resource Efficient Communities (CREC) at the College of Environmental Design, University of California at Berkeley, CA, USA.), tests a process for defining sustainable urban communities, capable of sharing different natural, material, and immaterial resources, starting with the broad theme of renewable energy communities.
The phases of this research are articulated in a nonlinear way to define scientifically based solutions that complement the actions currently in place (Figure 2). The resulting reflections aim to harmonize and expand the beneficial effects of community initiatives. The creation of a repository of existing and planned RECSs in Italy, selected from those with more pronounced characteristics of social commitment and public involvement, is preparatory to the identification of economic and social indicators describing their potential, strengths, and weaknesses. To fully understand the organizational, administrative, and energy aspects of RECS, a multi-methodological survey is underway.
Figure 2.
The research process (source: authors).
The study conducted an initial, comprehensive review of relevant documentation. Then, semi-structured interviews with key stakeholders and the administration of targeted questionnaires (see Appendix A) capture the contextual peculiarities, the internal organizational dynamics, and the operational challenges faced by these entities, as well as collecting quantitative data.
An integrated database records the collected information, meant as a knowledge base for developing multidimensional optimization models. These allow assessment of the replicability and potential impact of similar initiatives on lots around school buildings in the Metropolitan City of Naples, selected based on similar conditions regarding housing context, climatic characteristics, and socio-economic condition.
This contribution demonstrates the methodology to size constituent communities around school buildings, integrating energy indicators with those defining performance in vegetation and water management. We also study their impact by identifying the ideal size of communities in terms of energy efficiency, economic value, and strengthened social cohesion. We look for empirically validated operational guidelines and best practices to support the transition to smart, efficient, and socially inclusive urban communities.
This research studies the development of additional integrated factors that give greater meaning, social value, and environmental effectiveness to the concept of an energy community in southern Italy. Since 2021, our research group from the Department of Engineering at the University of Campania, “L. Vanvitelli”, has been working with the Metropolitan City of Naples School Area (Campania Region in southern Italy), which manages 292 school buildings for higher education in an area of 1171 sqkm that includes 92 municipalities.
The Register of School Buildings (ARES Anagrafe Regionale dell’Edilizia Scolastica) database is a tool adopted at the national level in 2021 to survey the school building stock managed by local administrations. It was analyzed—) in order to build a sustainable integrated process model for the redevelopment of higher education school buildings, establishing associations ated according to the clear logic of influence radii and catchment areas. This develops an assessment of a high sustainability neighborhood, delving into aspects of energy consumption and the possibilities and critical issues related to the implementation of a Renewable and Solidary Energy Community (RESC). The aim is to bridge the gap between the knowledge acquired by the scientific community and the implementation and dissemination of best practices. We describe a tool for assessing the suitability of public buildings to serve as energy hubs, in reference to to the size and scope of the community served. This provides the basis for a model integrating morphological-urban assessments with the socio-territorial characteristics of the schools’ sites.
The purpose is to develop a procedure for the design of sustainable urban communities, considering collective facilities as centers of energy, sustainability, and citizen health management and conceiving them as interconnected spatial networks capable of providing community services and generating positive spatial impacts. To this end, we also consider the crucial role of green infrastructure in the urban environment for integrated natural resource management. They can perform a range of environmental, economic, and social functions, such as regulating the microclimate and water cycle, conserving biodiversity, and ensuring the well-being of citizens []. The new tool is directed at local governments to define and foster communities that can share and manage multiple natural resources (energy, water, and vegetation), optimizing operational energy consumption and greenhouse gas emissions. Around these poles of physical, cultural, energy, and social aggregation, the perimeters of the connected community also consider green areas and water runoff sub-basins. These factors contribute to identifying communities of citizens that can share and appropriately manage multiple natural resources and processes of physical transformation in places.
GIS solutions are already being used to organize and visualize spatial data when performing energy calculations, considering construction data, activity types, energy consumption, load profiles, fuel rates and costs, and climate data. They identify potential sites and analyze the distribution of customer characteristics [,]. Organically processing the data, enriched with information from environmental contexts, identifies strategies for enhancing renewable energy communities, referring to the latest regulatory provisions to design feasible application solutions. At the urban scale, different spatial areas are analyzed, depending on the building density around each assumed energy community hub. In addition, an interactive worksheet classifies high schools to transform into REC hubs. The end result of the PRIN research will be a digital tool allowing local governments to derive potential community perimeters based on savings parameters and by renewable energy plant type on public sites.
2. Energy Transition and Electrical Network Infrastructure at the Neighbourhood Scale
Buildings are the largest consumers of energy, accounting for 40 percent of total consumption in the EU and being the main sources of CO2. In Italy, the first regulations on energy efficiency date back to the mid-1970s, and 65% of buildings in our country were constructed before these important normative provisions [].
Neighborhoods should be redesigned as effective powerhouses of energy production. To reduce energy consumption, construction intervention on individual buildings has objective limitations and precludes the fulfillment of system (neighborhood–city–territory) results that would enable significant improvements in sustainability with an inter-scalar and systemic logic. It is therefore essential to refer to the aggregations of buildings and their interactions in terms of material–energy inputs and outputs. The intermediate scale of the neighborhood represents the minimum compliant unit suitable for the implementation of the characteristics that highly sustainable settlements should possess.
According to the international scientific literature [,,,], the four macro categories of sustainable neighborhoods are: morphological and functional organization, emission control, waste cycle, and energy consumption. To reduce the latter, it is necessary to intervene both in buildings as well as optimizing energy and bioclimatic factors of the neighborhood and city, understanding the interrelationships with the other three macro categories. Spatial planning tools, both general and sectoral, lend themselves to directing and encouraging transformation processes with high environmental sustainability in existing and new settlements. To achieve this aim neccesitates addressing the fundamental problem of the relationship between the distribution network suitable for this new type of spatial organization, such as primary urbanization and infrastructure, and the morphology of neighborhoods. A further issue is the storage of non-programmable renewable energy to compensate for the variability of energy sources and operate an effective match between availability and demand.
Decarbonization and electrification can only happen with a modern, widespread, and robust distribution network consisting of points and grids as in all primary urbanization []. This was designed on the assumption that electricity would be produced at a few points in the territory, transported along large national backbones, and finally distributed to end users. The tree-like logic resulted in a territorial configuration and management of the grid that presently constrains the energy transition in the current production, transportation, and distribution model.
Instead, a semi-lattice logic is needed [], at least as a theoretical reference, almost undifferentiated and not very hierarchical, covering the service territory. Although neglected in the last two decades of debate on the energy transition, the importance of this infrastructure is supported by the International Energy Agency (IEA), which declared only two years ago that it must invest conspicuously in the adaptation of the electricity grid according to the requirements and performance targets that the infrastructure will need.
Today, the typical size of a power-generating installation worldwide is generally 1,000 MW, while in Europe it is 560 MW. In 2050, the average size in Europe will have to drop to 32 MW (source: Enel Grid (https://www.enel.com/it/azienda/storie/articles/2021/05/nuovo-modello-rete-distribuzione-energia accessed on 25 March 2024), which will entail a much higher number of points of energy input to the grid distribution networks not designed for this function. Within two decades, this condition will have to change radically, as on the one hand the energy model will be subverted and on the other hand the consumption of electricity will triple to meet new needs from utilities that today use gas, fuel oil, and gasoline. Consumption of about 20% of electricity by 2045/2050 will have to reach 50% to meet the emission level deemed safe according to the Paris roadmap [].
Electrification will take place first through consumer choices to decarbonize consumption with the widespread use of photovoltaic panels, micro-eolic heat pumps, electric cars, and induction cookers. This change in the energy model and increase in consumption will involve the low-voltage distribution network, which is the most widespread and dispersed but also the most antiquated and fragile. This transformation involves a change in the role of the distributor, who becomes a system operator, an organizer of energy flows, and collects the excess self-consumption and production connected to the distribution network. The operator then harmonizes flows primarily for local consumption, possibly using primary electrical substations to transport them elsewhere. These substations, however, were designed and built to transform energy from high voltage to low voltage, while in this new energy model they will need to work in the reverse direction as well. This change of role will involve technological and regulatory transformations, as well as the upgrading of the grid, which must connect many more plants. It should have hosting capacity, i.e., the ability to accept power from distributed generation and handle new discontinuous consumption flows.
Digital technology provides an important contribution, providing the ability for networks to self-regulate and monitor consumption and failures. By changing configurations in milliseconds and intervening in devices deployed along the route in the event of a failure, computer-aided systems allow changes in distribution systems to leave as few consumers as possible without supply. This ability to self-correct is possible only through digital tools connected to advanced telecommunications networks. These are inevitably conditioned and/or benefited by the actual characteristics of existing urbanization, which in turn are consequential both to the morphology and the logical structure that generated them over time. Distinguishing between the dynamics determining settlements formed spontaneously over many years and those of planned interventions will determine a lesser or greater susceptibility to the transformation of networked urbanization and especially of the electrical infrastructure distribution.
Alongside these spatial characteristics, socio-economic ones must also be considered when assessing the greater or lesser susceptibility of a context to reorganize itself as an energy community to improve sustainability. An assessment based exclusively on spatial characteristics also conflicts with the definition of the neighborhood unit [], which constitutes a first community level within the anthropized territory and has represented the theoretical reference model in the planning, design, and realization (also spontaneous) of Modern Movement neighborhoods. Spatial equity, which proper spatial planning must strive for, increasingly involves energy issues; a free and unplanned process of energy transition risks accentuating energy poverty and injustice. Physical transformations of the territory and changes in the socio-economic conditions of communities and societies mutually influence each other. The analysis of the state of spatial layout must also involve the analysis of socio-economic conditions, and the integrated understanding of both, favored by governance techniques, must plan their correct interaction to structure a harmonious, livable, and more sustainable neighborhood, including the identification and organization of renewable and supportive energy communities.
3. Legislative Aspects
From the point of view of EU policies, the Covenant of Mayors for Climate and Energy requires signatories to draw up a Climate and Sustainable Energy Action Plan with the aim of reducing CO2 emissions by at least 40% by 2030 and increasing resilience to climate change. Following the Paris Agreement on reducing greenhouse gas emissions, the EU issued Directive No. 2001 on 11/12/2018, called “Renewable Energy Directive Recast,” which requires that at least 32% of the energy produced in Europe come from renewable sources by 2030. It regulates rights recognized by European citizens so that they can establish a REC to create a sustainable energy market [].
Italy transposes this directive with Legislative Decree No. 199/2021, which defines RECs as legal entities whose associates maintain their customer rights. In Mission 2 of the PNRR (Piano Nazionale di Ripresa e Resilienza—National Recovery and Resilience Plan), approximately 2.2 billion euros were allocated for the construction of RECs. Regarding the sizing of the REC, its connection, and the age of the usable PV plants, resolution 727/2022/R/eel of 27 December 2022, published by ARERA (Autorità di Regolazione per Energia Reti e Ambiente—Regulatory Authority for Energy Networks and Environment), establishes that the plants may have a total power of up to 1 MW and must be connected to the electrical grid through the same primary substation (Italy’s electricity distribution and metering company, E-Distribuzione, has brought online the interactive map to check the primary substation and the conventional geographical area of belonging). DL 162/2019 provides for incentive and payback mechanisms by valuing all energy fed into the grid at the market price, fostering the economic return on investment for REC participants []. Public and private entities provide various online tools to estimate the bill savings achievable by indicating the number of housing units that will comprise the REC. ENEA (Agenzia nazionale per le nuove tecnologie, l’energia e lo sviluppo economico sostenibile) offers the Recon tool (a web application developed by ENEA to support preliminary energy, economic, and financial assessments for the establishment of renewable energy, which is currently being updated in communities https://recon.smartenergycommunity.enea.it, accessed on 20 March 2024), while Energy Service Companies (ESCo) have developed simplified models useful for calculating reimbursement of system installation and maintenance costs, as well as payback times. However, such calculation models are linked to individual buildings, which is insufficient to define a holistic neighborhood-scale approach.
Italian energy planning is based on Law No. 10/1991, which prescribes the regions to draw up PER (Piani Energetici Regionali—Regional Energy Plans). They must indicate the actions necessary for the rational use of energy, its saving, and the development of renewable sources. Among the provisions of art. 5, the PERs must contain indications of energy balances, the identification of territorial energy basins (areas and energy islands suitable for the most significant and profitable interventions), and procedures for the identification and location of energy production plants up to 10 MW. The same art. 5, paragraph 5, establishes that the regulatory plans of municipalities with a population of over 50,000 inhabitants must provide for a specific sector plan concerning the rational use of energy and the use of renewable sources, i.e., the municipal energy plan.
There are two possible configurations for electricity sharing under Italian law: the renewable energy community when users are not located in the same building and the collective autoconsumption groups when users reside in the same apartment block. The latest Italian decree (Decreto Pichetto Fratin—9 December 2023, No. 181) [] directs that the power of individual plants connected to the power grid through the same primary substation is limited to preserve the social character and prevent them from turning into energy-producing enterprises. It is also reiterated that participation in the REC is open, voluntary, and with no obligation of duration. Overall, member entities access the incentives provided for the energy transition by depositing any surplus in storage systems or feeding it into the grid for sale. Revenue sharing among community members is freely determined through a private agreement.
The first energy community activated in Italy resides in the municipality of Magliano Alpi, dating to 2020; later, examples such as the Community of East Naples or Ferla (Syracuse, Sicily) inspired the birth of the Network of Renewable and Solidary Energy Communities, an informal entity that aims to fight energy poverty by aspiring to greater environmental and social justice through bottom-up participatory processes. This involvement encourages civic participation and reinforces a sense of belonging and environmental responsibility by characterizing RESCs (Renewable and Solidary Energy Communities) as potential catalysts for initiatives that, while starting with energy issues, can influence local development at all levels in an integrated way.
In Italy, the establishment of RECs around photovoltaic plants built on public buildings represents an optimal solution to fight energy poverty, ensuring the actors involved access to economic, reliable, sustainable, and modern energy systems []. To date, according to GSE (Gestore dei Servizi Energetici—Energy Services Manager) data, 67 CACER (Configurazioni di Autoconsumo per la Condivisione dell’Energia Rinnovabile—renewable energy shared energy self-consumption configurations) operate in our country, including renewable energy communities (30%) and collective self-consumption configurations (70%), with a total of 501 connected end customers [].
The latest regulatory directives provide for the association of public and private entities supported by the capital invested by the GSE, which is responsible for the installation and maintenance of the plant until the financing is extinguished []. The main recipients of funding for the promotion of renewable energy communities are local governments, which are considered the most appropriate actors to mobilize and coordinate other local actors.
American Legislations
There is no specific national regulatory framework for energy communities in the United States as there is in Europe, but there are several similar initiatives and models emerging locally. Legislation about shared renewable energies has been enacted in 24 states []. California, along with the Hawaiian Islands, was the first state to legislatively promote incentive tariffs for renewable energy production [].
Community solar, sometimes referred to as a “solar garden”, is currently the most popular form of shared renewables, with about 1600 projects nationwide []. Other models of renewable energy sharing and consumption can be found in Community Choice Aggregation (CCA) and community microgrids. In the former, local communities can purchase power from alternative suppliers to the traditional utility by increasing the share of renewables in the energy mix; in the latter, distributed renewable generation, storage, and connected utilities are integrated at the neighborhood or community level, often in an infrastructure isolated from the main grid. It is also interesting to note that blockchain-based energy trading platforms are being experimented with to enable peer-to-peer exchange of renewable energy between producers and consumers within an “energy network”.
Although the U.S. regulatory environment is different, these initiatives pursue the same goals of democratization, decarbonization, and increased energy self-sufficiency in local communities through renewables and participatory models.
4. Methodology
The process proposed by the research group involved cyclic repetition of the analysis, design, and verification phases to identify the best multi-purpose solutions. Pre-dimensioning is carried out by using a balance equation between the self-consumption of the school building and the perimeter of the community, considering the installed power. The proposed model integrates morphological-urban evaluations through thematic maps and the interactive worksheet.
Based on ARES data, we initially identified 48 secondary school buildings distributed across 24 municipalities, defining their microclimatic, urban, and energy characteristics. For each school, urban densities were categorized as low (involving 22 schools), medium (involving 14 schools), and high density (involving 12 schools). Among these identified institutions, five (A, B, C, D, and E) were selected, i.e., two with low density, two with medium density, and one with high density. The selected institutions underwent analysis regarding roofing type, orientation of the photovoltaic system, energy production capacity, and sky-view factor [,] (Table 1).
Table 1.
Interactive worksheet of sample school buildings. Description of the urban and technological characteristics of the considered high schools (source: authors).
The study of urban, energy, and water spatial characteristics highlights an interesting focus for Institutes D and E, both of which are located within the same municipality. The overlapping of the spatial boundaries, primary electrical substations, and drainage micro-basins shows, for case D, a special condition in which the interventions cannot be planned and implemented by a unique institution as they fall within two different administrative boundaries. On the other hand, for case E, the coincidence of the perimeters of the various analysis factors defines an ideal community in which the different perimeters (territory, energy, and water) characterize an ideal sustainable community scenario.
In the analysis, the energy consumption of the schools and the amount of energy produced on the roof by the PV system were first drawn using the solar field sizing software “Blumatica Impianti Solari” (version 2.0.1.0). The energy consumption of each single POD (points of delivery) was estimated using the withdrawal profiles related to domestic utilities [].
Once the RECs were sized as in Bosco et al. [], the indicators useful for identifying the most energy-efficient solutions were selected within the most cost-effective ones. The study compares the following two perimeters for each institution: the first identifies a community in which all participants cut the cost of the power bill to zero, while the second considers halving costs for users.
To map the membership of users in the identified communities, the number of PODs in a building was estimated using ISTAT data through the following relationship:
where P is the resident population and A is the number of housing units per resident (housing/residents) (the number of dwellings for residents can be found in the datasets "DICA_ALLOGGI" and "DICA_EDIFICIRES" provided by ISTAT, the Italian National Institute of Statistics).
Simultaneous microclimatic, vegetation, and hydraulic analyses enable design interventions to improve thermal comfort by impacting the energy performance of buildings. Interventions include tree planting, the replacement of road pavements to reduce albedo, and the installation of Green Stormwater Infrastructures (GSI). In the verification phase, microclimatic, vegetation, and water management performance indicators allow comparison of the energy and environmental performance of the assumed technological solutions and the selection of the most suitable ones. Results are reported in Files S1 and S2 in the Supplementary Materials.
4.1. Pre-Sizing and Checking of RECs
Starting from the studies identified in the literature [,,,,], we propose for the first time a new model for sizing energy communities, divided into the following two stages: pre-dimensioning, arising from the identification of cost-benefit ratios related to each individual building, and verification, through appropriate indicators, of the solution that provides the best energy balance. The theoretical experimentation considered two time frames, i.e., one encompassing the span of a day (T); the other is the energy production interval of the PV system (Th). In the first stage of the procedure, for greater technical and economic simplification, we give the case of a REC with a hub affected by self-consumption from a renewable source plant (PV) with no storage elements.
The theoretical assumptions for the development of the two phases derive from considerations of the magnitudes of hourly energy flows occurring within the assumed configuration []. The entities are as follows:
- The electricity that can be produced by PV over time Th is as follows:where represents the power that the plant produces over time Th.
- The self-consumed electricity is as follows:where represents the self-consumed power of the hub over time Th.
- The energy fed into the grid over time Th is as follows:
- The energy withdrawn from the grid over time Th is as follows:where represents the hourly withdrawal of PODs belonging to the REC, only during the time when the plants produce energy.
- The energy shared within the REC over time Th, as per regulations [], is as follows:
- The energy fed into the grid and not shared in the REC over time Th is as follows:
- The energy consumed by all REC electric utilities is as follows:
- The REC users’ energy demand over time T is as follows:
Here CHUB is the average annual power consumption in the Hub (kWh/year); CPOD is the average annual power consumption of a POD (kWh/year); c is the unit cost of power (EUR/kWh) (net of transport and management costs placed at EUR 0.12; data were collected from ARERA on 8 March 2024). Assuming that the produced energy totally or partially cancels out the costs in the bill over time , it was estimated here:
where (10) defines the total bill savings (EUR); (11) defines the Hub’s annual bill savings (EUR); (12) defines the annual bill savings in euros of a POD; n is the REC’s POD number; is the time in which energy is produced and shared with the community.
Given the annual bill savings of a POD and its annual power consumption, the annual power cost was derived as follows:
By substituting (9), (10), and (11) into (12), we obtain the following:
where (14) is true for ≠ . As varies, it is possible to derive the number of PODs of the REC. Similarly, it is possible to derive n as a function of by substituting in (12), (10), and (11):
The graphical representation of Equations (14) and (15), in which the x-axis shows the values of costs and revenues and the y-axis shows the numbers of PODs, defines a parabolic symmetrical diagram (Figure 3). The f(; n) represents an increasing parabolic function with a vertical asymptote, which defines the number of PODs as the cost increases. On the other hand, f(; n) represents a decreasing parabolic function that defines the number of PODs as the economic savings in the bill increase.
Figure 3.
Graphical representation of functions (14) and (15) (source: S. Giacobbe).
Once the number of PODs has been derived as a function of bill savings or costs, the second step is to verify the community size as a function of energy efficiency, using the indicators of Cielo et al. []:
- Self-Consumption Index (SCI)which expresses the amount of energy that can be shared within the community versus the amount of energy that can be produced.
- Self-Sufficiency Index (SSI)which expresses how much renewable energy is consumed by the community compared to the users’ needs.
- The CO2 index, which expresses the amount of CO2 avoided in one year by establishing a REC, is equal to the following:where:with:
- carbon dioxide emissions in the absence of a REC;
- carbon dioxide emissions with the REC;
- CO2 emission coefficient, which is equal to 0.276 kg of CO2/kWh, derived from the literature;
- CO2 emission coefficient related to the production and disposal of the photovoltaic system, obtained from the literature, is equal to 0.05 kg of CO2/kWh [].
4.2. Assessing the Effects of Vegetation on REC
The potential effects of environmental design on microclimate are evaluated through the strategic use of vegetation to optimize community energy consumption. Vegetation can supply a variety of ecosystem services, including energy services through its thermoregulatory function as well as the absorption of air pollutants and stormwater []. Planting trees at less than 18 m (60 ft) from buildings can decrease the amount of energy required for indoor heating and cooling by reducing temperatures and wind and providing shade []. Using the i-Tree Eco simulation software (rel. 6), the energy and economic benefits provided by trees were determined, allowing for community implementation. Indeed, by subtracting the cost of electricity saved in (11) and (13), we obtain the following:
where is the energy savings of the HUB due to the effect of trees; is the POD energy savings generated by the trees. Then, (13) and (14) become the following:
With (23) and (24) and the savings provided by trees, it is possible to gain more PODs than with (14) and (15) (Figure 4).
Figure 4.
Comparison of functions (14) and (15) with (23) and (24) (source: S. Giacobbe).
4.3. Evaluation of the Effects of Microclimate and Water
Although the best-known urban climate phenomenon observed at the surface is the urban heat island (UHI), the processes controlling it act across a range of spatial and temporal scales that span the depth of the urban boundary layer (UBL) []. The sparse presence of bodies of water, lawns, and trees results in significant temperature increases within this layer of the atmosphere. In summer, the heat emitted by the HVAC units’ engines further increases the temperature values in urban areas. Due to virtues such as shading and evapotranspiration, planting trees provides a particularly effective solution to reducing air temperatures. For this purpose, using the fluid-dynamic simulation software for calculating microclimatic conditions ENVI-met (rel. 6.1), we identified critical areas where the most unfavorable conditions occur, particularly in the summer. The integrated design of rainwater harvesting systems (GSI) and vegetation allows for improved microclimatic conditions [], indirectly impacting the energy performance of buildings []. The reduction of outdoor temperatures results in a further reduction of energy consumption from air conditioning systems, resulting in further energy retrofits.
5. Results and Discussion
The first part of the analysis phase on the two pilot case studies as a comparison sample (D and E) enables an estimation of the number of PODs served by the REC through (14) and (15), according to an energy–cost balance. Subsequent calculation of indicators (16), (17), and (18) allows verification of PODs suitable to meet the economic and energy needs of the renewable community. The study focuses on the minimum and maximum eligible perimeters. The former defines a REC capable of feeding surplus energy to the power grid as well as ideally meeting the total renewable energy needs of the community. The latter harnesses almost all the energy produced for the community while feeding a negligible portion of it into the grid (Figure 5 and Figure 6). Different REC configurations were bordered through the GIS application, starting from the primary substations to which the hubs belong.
Figure 5.
Maximum and minimum expansion values of the RECs (source: authors).
Figure 6.
Index value for maximum expansion of the RECs (source: authors).
The subsequent identification of the runoff basins according to the trends of the outflow lines defines two different configurations. In case E, the local catchment area, given by the sum of the sub-basins, coincides with the perimeter of the REC, defining an ideal condition. In case D, the results are only partially coincident with the community.
This case study was chosen as an example of foreshadowing a particular condition in which the hydraulic intervention area includes both a portion of the primary electrical substation and a municipal border (Figure 7). The GSI project allows up to 28% of rainwater to be harvested for case E and up to 32% for case D (rainwater volume calculated for 30 minutes with a 20-year return time). Encouraging infiltration and absorption reduces the risks associated with extreme weather events while avoiding costly upgrades to the urban sewer system (Figure 8 and Figure 9).
Figure 7.
Comparison of water, energy, and urban boundaries in case D (source: authors).
Figure 8.
Pilot project D (source: authors).
Figure 9.
Pilot project E (source: authors).
Thermo-fluid dynamics simulations carried out for the hottest day of 2022 (28 June) showed significant improvements in design conditions at 9:00 a.m., 12:00 a.m., and 3:00 p.m. For case E, decreases of up to 15% in PMV (predicted mean value), up to 1.5 °C in potential air temperature, and up to 3.4 °C in surface temperature were recorded. For case D, decreases of up to 21% in the PMV value, up to 2 °C in the potential air temperature, and up to 3 °C in the surface temperature were recorded.
The landscaping project involves the planting of 268 new trees in case E and 165 in case D. The increase of trees related to their strategic placement allows reducing the energy costs of adjacent buildings by EUR 1610/year for case E and EUR 521/year for the other. Trees allow their properties to achieve positive effects on the energy behavior of buildings. With a simplified calculation considering the transmittance of the envelope walls and the outdoor temperature, a natural reduction in indoor temperature of almost 1 °C is estimated. Further building interventions would reduce the indoor temperatures of buildings while diminishing the use of HVACs in the summer period.
Repeating the REC sizing phase through (23) and (24) results in a higher number of PODs than calculated with (14) and (15). The recalculating indicators (16), (17), and (18) allow new configurations to be determined. Defining flexible perimeters with variable sizes according to both urban and building energy and environmental retrofits identifies additional sharable resources within the community, beyond energy and environmental resources. Sometimes these are not equally distributed, as in the case of the community of school D. Such disparities may have negative consequences for the social cohesion and well-being of the involved communities.
Therefore, the aim was to define an inclusive process for sharing community services even with those entities that, although belonging to the same urban catchment area, cannot be part of the REC. In this way, efficient resource management can be ensured, promoting equitable access to benefits and thus strengthening bordering communities.
The definition of a sustainable urban community involves sharing the immediate benefits of a REC together with improvements in:
- Microclimatic conditions;
- Resilience to extreme weather events;
- Real estate value;
- Sharing economy and pooling of additional community services (e.g., neighborhood laundries, internet points, and recycling of goods);
- Energy performance of the hub and buildings.
In conclusion, a sustainable urban community is a function of:
This relationship can be represented by an increasing graph with upward concavity in which, as benefit values increase, the number of PODs that a community can accommodate increases (Figure 10).
Figure 10.
Graphical representation of the function (25) describing sustainable urban communities according to the balance between benefits and the number of PODs (source: authors).
The work focuses on defining an operational process model, starting with estimating the suitability of public buildings to become hubs of energy communities. The annual trend of energy consumption in a school shows that residential units can benefit from almost all the energy produced during periods of interruption of educational activities, resulting in even more substantial savings.
We overlap thematic layers representing the distribution of other resources in the REC perimeters, predicting their induced effects, criticalities, and appropriate technical solutions. The proposal seeks to prompt bureaucrats and stakeholders to take an integrated view of urban and social problems. The concept is the extension of the technical energy model for communities to include sustainability, solidarity, and sociality in urban neighborhoods for activism projects underlying aggregation initiatives and the transformation of the energy pattern itself.
Keyword analysis of the selected contributions in the scoping review led to the identification of the following five areas of inquiry: renewable energy, energy management, energy policy, sustainable urban development, and built environment management. The last three present the most numerous connections, suggesting a strong correlation between urban and energy policy issues. The research related to each one can have a positive impact on the others. The analysis suggests a possible line of investigation about the integration of more strictly technological issues with the social and management nature of the built environment. In particular, the research focuses on how energy communities formed around public buildings can represent effective organizational models.
The conditions of the existing buildings suggest the need for a renovation effort set at the level of territorial government, encouraging its transformation into a resource capable of producing energy alongside other community services. Public-interest endowments constitute a material and symbolic space where influential city regeneration processes can be triggered []. Rethinking the concept of standards through the lens of accessibility, sustainability, and people’s health [] fosters the transition to energetic community hubs. This means embracing a systemic vision where the facilities become dynamic and responsive supports whose spatial relationships shape people’s practices on principles of mutualism and subsidiarity []. Considering energy in the same way as other unalienable community assets (water, health, and education), it is natural to think of its distribution and management as a public duty, unified by general regulations.
The reflection is about an integrated and complex consideration of urban resources, considering an effectively ecosystemic and intra-scale vision under which the relations of coexistence to re-design are based on tangible opportunities and shared characteristics. These become easily conveyed through the intrinsic effects of environmental education and social empowerment, which can be developed in living labs and urban action structures.
Maps of potential public energy hubs with their perimeters of influence provide tools of considerable utility to local governments for envisioning and assessing renewable energy production using public rooftops and open spaces. Around such pivots of physical, cultural, energy, and social aggregation, the perimeters connect the community in relation to the amount of shareable renewable energy, urban settlement types, technical-constructive characteristics, green areas, and runoff water sub-basins. In addition to environmental aspects, the protocols and indicators will include socio-technical considerations, from job creation to addressing energy poverty.
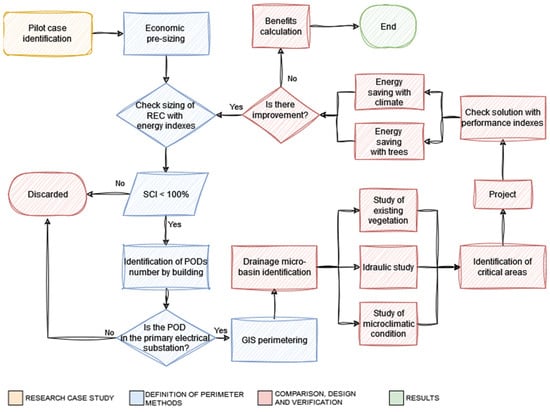
The logical systematization of evaluation criteria in dedicated scorecards allows easy integration of data obtained and processed for multi-purpose interventions (Figure 11). The proposed implementation of existing evaluation methods for the redevelopment of the built environment provides a useful starting point for planning interventions to improve the existing conditions, explicating the needs related to the individual areas under investigation.
Figure 11.
Flow chart relating to the perimeter phase and project definition and verification of the research process (source: authors).
6. Concluding Remarks
Transforming neighborhoods into renewable energy communities within a larger urban context is best addressed in physical space planning, involving communities and stakeholders in decision-making. This approach also benefits from the engagement of stakeholders with direct administrative responsibilities, such as regions, provinces, metropolitan cities, and communes. These decisions can be systematized in the form of a strategic-structural urban plan for the programming stage, an operational plan for implementation, a sub-municipal detailed plan, and a building-regulating plan. Municipal urban plans should integrate analyses of the areas’ energy capacities, adding them to the traditional knowledge framework to regulate the use of available resources and programming transformations considering these aggregate capacities.
The change in existing electricity infrastructure and the implementation of a project network can accelerate an equitable energy transition that distributes these resources even to places that could never become self-sufficient by location and configuration. To this end, energy-environmental prescriptions could assign different performance levels depending on territorial areas, apply energy equalization, like urban planning, and regulate fair use rights.
Extending the scope of REC to the neighborhood scale, as the economic savings in the electricity bill decrease, the potential human capital of the community will increase. The presence of solar systems in public schools can also help develop local groups beyond the energy aspect, extending community benefits to different areas and sectors, such as health, safety, environment, culture, and economic activities. A further advancement for the valorisation of the idea of community consists in overcoming the dichotomy between ‘prosumer’ and ‘consumer’ by extending the possibility of sharing to goods, services, individual capabilities, or their own time. Identifying the REC with criteria that are not exclusively technical and of immediate economic return can initiate the return of long-standing good social practices. Furthermore, the pandemic accentuated the economic gap between the different strata of the population in many cities. In response, the Italian Bishops’ Conference (Conferenza Episcopale Italiana—CEI) has set up a technical table for the establishment of an energy community for each parish [] to offer some concrete, though not exhaustive, responses to energy poverty. In smaller municipalities, these initiatives arise from local efforts involving the community. In the case of large cities, models that can be adapted to the urban territory are also being developed [].
The establishment of appropriately sized RECs can significantly improve the living conditions of socially disadvantaged urban enclaves characterized by high population density, poor financial resilience, and difficulty accessing essential services. For these reasons, the first step in building an adequate evaluation method is to appropriately delimit the REC’s perimeter.
For this research, the schools’ needs were considered through the theoretical parameter of the annual energy consumption per student. For a more refined calibration of the processed data, the next step will consider the actual consumption of the schools. The study can provide valid indications to technicians and local administrators to implement sustainable technologies by preparing a map of potential energy communities. The proposed calculation parameters represent a starting point for defining administration strategies to integrate the environmental requalification process.
To evaluate the chosen methodology, our case study is the stock of buildings for higher school education managed by the Metropolitan City of Naples. However, in such a vast field of research, this constitutes a partial test of the obtainable findings, as we will extend the considerations to other types of public buildings and equipment.
The development of the research involves the activation of multidirectional channels of exchange between universities, local governments, and citizen groups. The university’s relationship with the territory is of paramount importance, as the various departments, in their respective fields and through interdisciplinary collaborations, produce public engagement activities that can influence the decisions of central and local administrations []. The identification of pilot cases in the local area can induce a strengthening of the connection between research and management entities. This implies that administrations, technical bureaucrats, and citizens should themselves be equipped with appropriate technical, technological, and cultural tools. The updated critique reflects on the unequal conditions under which participation can take place by different stakeholders, i.e., the frequent technical and financial unpreparedness constitutes a major handicap.
The ongoing study experiments with environmental analyses, simulation models, calculations, and descriptions of the resulting perimeters and contents for critical evaluations of pilot cases. For their identification, one criterion is the selection of locations where there is correspondence between different thematic perimeters to maximize possible outcomes. In this regard, protocols and indicators for evaluating such initiatives will need to include socio-technical considerations. In addition, it will be necessary to verify the adequacy of grid infrastructure to integrate increasing shares of renewables efficiently and without compromising the quality of service. Finally, quantitative benchmark metrics need to be defined with respect to parameters such as the percentage of integrated renewable resources, emission reductions, savings guaranteed to members, and territorial energy resilience. Integrated approaches are needed for the full development of the potential of energy communities, considering technical, economic, and social factors and identifying replicable best practices.
Supplementary Materials
The following supporting information can be downloaded at: https://www.mdpi.com/article/10.3390/en17102247/s1. File S1: Energy calculations for case studies A, B, C, D, and E; File S2: 2.1 I-Tree Eco and 2.2 ENVI-met software modeling results.
Author Contributions
Conceptualization, R.V. and L.A.M.; methodology, R.V., R.B. and S.G.; validation, R.V. and L.A.M.; formal analysis, S.G. and R.B.; investigation, R.B., S.G., R.V. and S.L.; resources, R.B., S.G. and S.L.; data curation, S.G.; writing—original draft preparation, R.B. and S.G.; writing—review and editing, R.V.; visualization, R.B.; supervision, L.A.M.; project administration, R.V.; funding acquisition, R.V. All authors have read and agreed to the published version of the manuscript.
Funding
This research and the APC were funded by European Union EU—Next Generation EU, Ministero dell’Università e della Ricerca (Italy), Italia domani PIANO NAZIONALE DI RIPRESA E RESILIENZA, Missione 4 Istruzione e Ricerca, grant number PRIN2022 A4XFPR. Title: 1. “FASTECH a model for rapid technological building retroFit to cut energy demAnd and GHG emiSsions of housing Toward rEnewable energy self-Consumption and tHe smart energy communities”, Università degli Studi della Campania Luigi Vanvitelli.


Data Availability Statement
The original contributions presented in the study are included in the Supplementary Materials, further inquiries can be directed to the corresponding author.
Acknowledgments
We are grateful to the Architects of Schools’ Technical Direction for the Metropolitan City of Naples, Annarita Marciano, Daniela D’Esposito, and Paolo Parravicini for their cooperation.
Conflicts of Interest
The authors declare no conflicts of interest. The funders had no role in the design of the study, in the collection, analysis, or interpretation of data, in the writing of the manuscript, or in the decision to publish the results.
Appendix A. Questionnaire Format (Edited in Microsoft Office Forms)
| Question | Answer Mode |
|---|---|
| Name of the community | open-ended answer |
| Who oversaw the direction of the RESC design process? | open-ended answer |
| What is the administrative process that was used to establish the RESC? | open-ended answer |
| What were the main difficulties in implementing the RESC activities? | multiple-choice answers: |
| |
| What funds financed the establishment of the RESC? | open-ended answer |
| What is the legal form of the RESC? | single-choice answers: |
| |
| Who are the participants in the RESC legal entity? | multiple-choice answers: |
| |
| How many utilities are connected to the REC? (No. of households, No. of businesses, No. of entities …) | open-ended answer |
| How are expenses and revenues allocated within the community? | open-ended answer |
| Who is the management of the RESC? | open-ended answer |
| By what criteria were the energy community utilities selected? | multiple-choice answers: |
| |
| How much of self-generated energy is actually consumed? | 0-to-100% scale |
| To optimize energy consumption, have improved interventions (energy class reduction, appliance renovation, etc.) been considered on the HUB and other buildings that are part of the REC? | single-choice answers: |
| |
| Has a plan been implemented to raise awareness of efficient energy consumption? | single-choice answers: |
| |
| Have any special technological interventions been implemented at the infrastructure level? (e.g., installation of new meters) | single-choice answers: |
| |
| How relevant were the organizational skills and expertise provided by the local authority or possibly other private organizations? | 0-to-10 scale |
| The new decree allows the establishment of RECS with an installed capacity of up to 1 MWp. Are there any plans to expand the RECS? | single-choice answers: |
| |
| What institutional (public) actors and/or private entities or organizations were involved? Among them, who played a leading role? | multiple-choice answers: |
| |
| How many institutional (public) actors and/or private entities or organizations were involved? | multiple-choice answers: |
| |
| What does “solidarity” mean to you within the Renewable and Solidarity Energy Community? | open-ended answer |
| In addition to economic benefits, in establishing the RESC, were sharing strategies considered that would give additional benefits to the neighborhood? | multiple-choice answers: |
| |
| Once the incentives and assured maintenance for 25 years are over, what are the community management plans? | open-ended answer |
| Is it possible to obtain technical data related to REC from a web portal? | open-ended answer |
| Is it possible to obtain technical data on REC from a certified engineer? | open-ended answer |
| Is it possible to obtain the technical data related to REC from the ECUs? | open-ended answer |
| Can REC-related technical data be obtained from other resources? | open-ended answer |
| Which entities or organizations provided the capital needed to start the initiative? | multiple-choice answers: |
| |
| Beyond the funds in the previous question, have additional resources been allocated? | multiple-choice answers: |
| |
| Has the initiative obtained financial support from the public sector? If so, which entities are the main supporters? | multiple-choice answers: |
| |
| Why do consumers and prosumers find it interesting to be part of the REC? | multiple-choice answers: |
|
References
- European Commission. Going Climate-Neutral by 2050. A Strategic Long-Term Vision for a Prosperous, Modern, Competitive and Climate-Neutral EU Economy; European Commission: Brussels, Belgium, 2019.
- Lennon, B.; Dunphy, N.; Gaffney, C.; Revez, A.; Mullally, G.; O’Connor, P. Citizen or Consumer? Reconsidering Energy Citizenship. J. Environ. Policy Plan. 2020, 22, 184–197. [Google Scholar] [CrossRef]
- Barberis, L. Comunità Energetiche Rinnovabili. Un’opportunità Di Sviluppo Per Il Territorio; Terzjus: Rome, Italy, 2021. [Google Scholar]
- Italia Domani. Piano Nazionale Di Ripresa E Resilienza (Pnrr); Italia Domani: Rome, Italy, 2021.
- Ceglia, F.; Marraso, E.; Martone, C.; Pallotta, G.; Roselli, C.; Sasso, M. Towards the Decarbonization of Industrial Districts through Renewable Energy Communities: Techno-Economic Feasibility of an Italian Case Study. Energies 2023, 16, 2722. [Google Scholar] [CrossRef]
- Menniti, D.; Pinnarelli, A.; Sorrentino, N.; Vizza, P.; Barone, G.; Brusco, G.; Mendicino, S.; Mendicino, L.; Polizzi, G. Enabling Technologies for Energy Communities: Some Experimental Use Cases. Energies 2022, 15, 6374. [Google Scholar] [CrossRef]
- Moncecchi, M.; Meneghello, S.; Merlo, M. Energy Sharing in Renewable Energy Communities: The Italian Case. In Proceedings of the 2020 55th International Universities Power Engineering Conference (UPEC), Turin, Italy, 1–4 September 2020; IEEE: Piscataway, NJ, USA, 2020. [Google Scholar]
- Petrichenko, L.; Sauhats, A.; Diahovchenko, I.; Segeda, I. Economic Viability of Energy Communities versus Distributed Prosumers. Sustainability 2022, 14, 4634. [Google Scholar] [CrossRef]
- Jasinski, J.; Kozakiewicz, M.; Sołtysik, M. Determinants of Energy Cooperatives’ Development in Rural Areas—Evidence from Poland. Energies 2021, 14, 319. [Google Scholar] [CrossRef]
- Leone, M.F.; Amirante, R.; Sferratore, A. Renewable Energy Communities as Public Architectures and Socio-Ecological Infrastructures. TECHNE J. Technol. Arch. Environ. 2023, 26, 173–183. [Google Scholar] [CrossRef]
- Otamendi-Irizar, I.; Grijalba, O.; Arias, A.; Pennese, C.; Hernández, R. How Can Local Energy Communities Promote Sustainable Development in European Cities. Energy Res. Soc. Sci. 2022, 84, 102363. [Google Scholar] [CrossRef]
- Butera, F.M. Emissioni Nette Zero Al 2050: Transizione Tecnologica O Rivoluzione Culturale. Techne 2023, 26, 22–24. [Google Scholar] [CrossRef]
- De Vidovich, L.; Tricarico, L.; Matteo, Z. Modelli Organizzativi Per Le Comunità Energetiche. Riflessioni Dalla Ricerca ‘Community Energy Map’. Impresa Soc. 2023, 1, 122–137. [Google Scholar]
- Walker, G.; Devine-Wright, P. Community Renewable Energy: What Should it Mean. Energy Policy 2008, 36, 497–500. [Google Scholar] [CrossRef]
- Bernardoni, A.; Borzaga, C.; Sforzi, J. Comunità Energetiche Rinnovabili. Una Sfida Per Le Imprese Sociali E Di Comunità. Impresa Soc. 2022, 2, 77–82. [Google Scholar]
- Lode, M.L.; te Boveldt, G.; Coosemans, T.; Ramirez Camargo, L. A Transition Perspective on Energy Communities: A Systematic Literature Review and Research Agenda. Renew. Sustain. Energy Rev. 2022, 163, 112479. [Google Scholar] [CrossRef]
- Birch, E.; Wachter, S.M. Growing Greener Cities: Urban Sustainability in the Twenty-First Century; University of Pennsylvania Press: Philadelphia, PA, USA, 2008. [Google Scholar]
- Vecchi, F.; Stasi, R.; Berardi, U. Modelling tools for the assessment of Renewable Energy Communities. Energy Rep. 2024, 11, 3941–3962. [Google Scholar] [CrossRef]
- Lazzeroni, P.; Lorenti, G.; Moraglio, F.; Repetto, M. Modeling of Renewable Energy Communities: The RECoupled approach. In Proceedings of the IEEE 46h Annual Computers, Software, and Applications Conference, Los Alamitos, CA, USA, 27 June–1 July 2022. [Google Scholar]
- CENSIS, Centro Studi Investimenti Sociali. 45° Rapporto Censis Sulla Situazione Sociale Del Paese; Territorio e Reti: Rome, Italy, 2011; pp. 303–378. [Google Scholar]
- Yeang, K. Ecomasterplanning; John Wiley and Sons Ltd.: London, UK, 2009. [Google Scholar]
- Farr, D. Sustainable Urbanism: Urban Design with Nature; Wiley: Hoboken, NJ, USA, 2008. [Google Scholar]
- Agencia d’Ecologia Urbana de Barcelona. Plan De Indicadores De Sostenibilidad Urbana De Vitoria-Gasteiz; Agencia d’Ecologia Urbana de Barcelona: Barcelona, Spain, 2010. [Google Scholar]
- Kriken, J.L.; Enquist, P.; Rapaport, R. City Building. Nine Planning Principles for the Twenty-First Century; Princeton Architectural Press: New York, NY, USA, 2010. [Google Scholar]
- Colombo, G. Dizionario Di Urbanistica, Voci E Locuzioni D’Uso Corrente in Urbanistica Applicata; Pirola Editore: Milan, Italy, 1991. [Google Scholar]
- Alexander, C. “Note Sulla Sintesi Della Forma.” A City Is Not a Tree; Il Saggiatore: Milan, Italy, 1967. [Google Scholar]
- UN General Assembly. Convention-Cadre sur les Changements Climatiques; UN General Assembly: New York, NY, USA, 2016. [Google Scholar]
- Perry, C. The Neighborhood Unit, Regional Survey of New York and Its Environs. In Neighborhood and Community Planning; Regional Plan of New York and Its Environs: New York, NY, USA, 1929; Volume 7. [Google Scholar]
- Parlamento Europeo e Consiglio dell’Unione Europea. Direttiva (Ue) 2018/12 Sulla Promozione Dell’Uso Dell’Energia Da Fonti Rinnovabili; Gazzetta Ufficiale dell’Unione Europea (1028): Luxembourg, 2018. [Google Scholar]
- Decreto Legislativo, 8 novembre 2021/199. Attuazione Della Direttiva (Ue) 2018/2001 Del Parlamento Europeo E Del Consiglio, Dell’11 dicembre 2018, Sulla Promozione Dell’Uso Dell’Energia Da Fonti Rinnovabili. (21g00214) (Gu Serie Generale N.285 Del 30-11-2021-Suppl. Ordinario N. 42); Parlamento Italiano: Rome, Italy, 2021.
- Pichetto Fratin, G. Decreto-Legge 9 Dicembre 2023, N. 181. Disposizioni Urgenti Per La Sicurezza Energetica del Paese; Parlamento Italiano: Rome, Italy, 2023. [Google Scholar]
- UN General Assembly. Transforming Our World: The 2030 Agenda for Sustainable Development; A/RES/70/1; UN General Assembly: New York, NY, USA, 2015. [Google Scholar]
- GSE & Legambiente, Comunità Energetiche Rinnovabili. Il Punto Della Situazione in Italia; Eroe, K., D’Agostino, O., Imparato, M., Eds.; GSE & Legambiente, Comunità Energetiche Rinnovabili: Rome, Italy, 2024. [Google Scholar]
- Valentini, G. Il Ricorso Al Finanziamento Tramite Terzi; ENEA Editore: Milan, Italy, 1997.
- NREL. Transforming Energy. Community Solar. 2021. Available online: https://www.nrel.gov/state-local-tribal/community-solar.html (accessed on 28 March 2024).
- Chavin, S. Microgrid Regulation Challenges and Opportunities; Kleinman Center for Energy Policy: Philadelphia, PA, USA, 2022. [Google Scholar]
- Heeter, J.; Xu, K.; Chan, G. Sharing the Sun: Community Solar Deployment, Subscription Savings, and Energy Burden Reduction; NREL Transforming Energy: Golden, CO, USA, 2021.
- Bosco, A.; Scognamiglio, A. Fotovoltaico E Riqualificazione Edilizia; ENEA: Rome, Italty, 2005.
- Vivoli, F.P.; Castello, S.; De Lia, F.; Graditi, G.; Scognamiglio, A.; Zingarelli, L.; Schioppo, R. Progettare e Installare un Impianto Fotovoltaico; ENEA Editore: Milan, Italy, 2008.
- GSE. Gruppi Di Autoconsumatori Di Energia Rinnovabile Che Agiscono Collettivamente E Comunità Di Energia Rinnovabile. Modalità Di Profilazione Dei Dati Di Misura E Relative Modalità Di Utilizzo Ai Sensi Dell’articolo 9 Dell’allegato a Alla Delibera 318/2020/r/eel; GSE: Tbilisi, GA, USA, 2022.
- Bosco, R.; Giacobbe, S.; Valente, R. The Chance for Resc in Italy: Study for a Sizing Model. 11; Kurt, E., Ed.; European Conference on Renewable Energy Systems ECRES: Riga, Latvia, 2023; pp. 276–282. [Google Scholar]
- Cielo, A.; Margiaria, P.; Lazzeroni, P.; Mariuzzo, I.; Repetto, M. Renewable Energy Communities Business Models Under the 2020 Italian Regulation. J. Clean. Prod. 2021, 316, 128217. [Google Scholar] [CrossRef]
- Fatin, A.; Franzese, A.; Magnabosco, G.; Nicoletto, L. La Città Come Risorsa Rinnovabile. Il Ruolo Dello Spazio Nella Riscrittura Del Territorio. In Proceedings of the Atti XXIII Conferenza Nazionale SIU. I Torino, Turin, Italy, 17–18 June 2021; pp. 38–47. [Google Scholar]
- Ascione, F.; De Masi, R.F.; de Rossi, F.; Fistola, R.; Sasso, M.; Vanoli, G.P. Analysis and diagnosis of energy performance of buildings and districts: Methodology, validation and development of Urban Energy Maps. Cities 2013, 35, 270–283. [Google Scholar] [CrossRef]
- Ceglia, F.; Esposito, P.; Faraudello, A.; Marrasso, E.; Rossi, P.; Sasso, M. An energy, environmental, management and economic analysis of energy efficient system towards renewable energy community: The case study of multi-purpose energy community. J. Clean. Prod. 2022, 369, 133269. [Google Scholar] [CrossRef]
- Fischera, A.; Marraso, E.; Sasso, M.; Volpe, R. Energy, Environmental and Economic Performance of an Urban Community Hybrid Distributed Energy System. Energies 2020, 13, 2545. [Google Scholar] [CrossRef]
- ARERA. Delibera 04 Agosto 2020 318/2020/r/eel. Regolazione delle Partite Economiche Relative All’energia Elettrica Condivisa da un Gruppo di Autoconsumatori di Energia Rinnovabile che Agiscono Collettivamente in Edifici e Condomini Oppure Condivisa in una Comunità di Energia Rinnovabile; ARERA: Milan, Italy, 2020. [Google Scholar]
- Albert, C.; Brillinger, M.; Guerrero, P.; Gottwald, S.; Henze, J.; Schmidt, S.; Ott, E.; Schröter, B. Planning Nature-Based Solutions: Principles, Steps, and Insights. Ambio 2021, 50, 1446–1461. [Google Scholar] [CrossRef] [PubMed]
- McPherson, E.G.; Simpson, J.R.; Peper, P.J.; Xiao, Q. Benefit-Cost Analysis of Modesto’s Municipal Urban Forest. J. Arboric. 1999, 25, 235–248. [Google Scholar] [CrossRef]
- Barlow, J.F. Progress in Observing and Modelling the Urban Boundary Layer. Urb. Clim. 2014, 10, 216–240. [Google Scholar] [CrossRef]
- Valente, R.; Mozingo, L.A.; Bosco, R.; Cappelli, E.; Donadio, C. Green Street Framework for Mediterranean Urban Fringe Areas. From Urban Districts to Eco-Districts Knowledge Methodologies, Strategic Programmes, Pilot Projects for Climate Adaptation; Losasso, M., Bologna, R., Mussinelli, E., Tucci, F., Eds.; Maggioli: Santarcangelo di Romagna, Italy, 2021; pp. 206–249. [Google Scholar]
- Campiotti, C.A.; Giagnacovo, G.; Latini, A.; Margiotta, F.; Nencini, L.; Pazzola, L.; Scoccianti, M. L’uso Della Vegetazione Per Aumentare L’efficienza Energetica Degli Edifici E L’impiego Di Sistemi Di Climatizzazione Rinnovabile. 2018. Available online: https://www2.enea.it/it/Ricerca_sviluppo/documenti/ricerca-di-sistema-elettrico/adp-mise-enea-2015-2017/edifici-intelligenti/report-2017/rds-par2017-084.pdf (accessed on 22 April 2024).
- Legambiente. Scuole E Università a Zero Emissioni: La Sfida Delle Comunità Energetiche Rinnovabili E Solidali; Legambiente: Rome, Italy, 2022. [Google Scholar]
- Basso, S.; Marchigiani, E. Questioni Di Accessibilità: Gli Standard Per Un Progetto Di Formazioni Urbane Più Sane E Inclusive. Diritti in Città. Gli Standard Urbanistici in Italia Dal 1968 Ad Oggi; Baioni, M., Basso, S., Caudo, G., Marchigiani, A.F., Munarin, S., Renzoni, C., Savoldi, P., Tosi, M.C., Vazzoler, N., Eds.; Donzelli ed.: Rome, Italy, 2021. [Google Scholar]
- Chaudhry, S.; Surmann, A.; Kühnbach, M.; Pierie, F. Renewable Energy Communities as Modes of Collective Prosumership: A Multi-Disciplinary Assessment, Part I—Methodology. Energies 2022, 15, 8902. [Google Scholar] [CrossRef]
- Molinari, A. Un’indagine su Dottrina Sociale della Chiesa, ecologia integrale, obiettivi di sviluppo sostenibile: Le ACLI, prospettiva di impegno civile. In Laudato si’ +5, Fratelli Tutti. Human Development. A Great Cultural, Spiritual Political, Economic, Educational Challenge; Bornatici, S., Galeri, P., Gaspar, Y., Malavasi, P., Vacchelli, O., Eds.; Pensa MultiMedia Editore s.r.l.: Lecce, Italy, 2020; pp. 295–310. Available online: https://publicatt.unicatt.it/handle/10807/177846 (accessed on 22 April 2024).
- Miniaci, R.; Valbonesi, P. La povertà energetica in Italia. In Rivista Trimestrale di Cultura e di Politica; Il Mulino: New York, NY, USA, 2022; pp. 182–190. [Google Scholar] [CrossRef]
- Anzivino, M.; Ceravolo, F.A.; Rostan, M. Il Public Engagement Degli Accademici Italiani: Un’Opportunità di Rapporto tra Università e Territorio; Il Mulino: Bologna, Italy, 2018. [Google Scholar]
Disclaimer/Publisher’s Note: The statements, opinions and data contained in all publications are solely those of the individual author(s) and contributor(s) and not of MDPI and/or the editor(s). MDPI and/or the editor(s) disclaim responsibility for any injury to people or property resulting from any ideas, methods, instructions or products referred to in the content. |
© 2024 by the authors. Licensee MDPI, Basel, Switzerland. This article is an open access article distributed under the terms and conditions of the Creative Commons Attribution (CC BY) license (https://creativecommons.org/licenses/by/4.0/).