Smart City and Energy: A Bibliometric Review of the Smart City and Smart Energy Concept from the Perspective of the Bioclimatic Approach
Abstract
1. Introduction
2. Background Qualitative Literature Review, Objectives, and Research Questions
- -
- the understanding of the concept of Smart Energy and passive and bioclimatic design applied to the district dimension and, in particular, their relations and clusterization
- -
- the understanding of potential trends and future research paths for a more passive-oriented and bioclimatic Smart City evolution.
- -
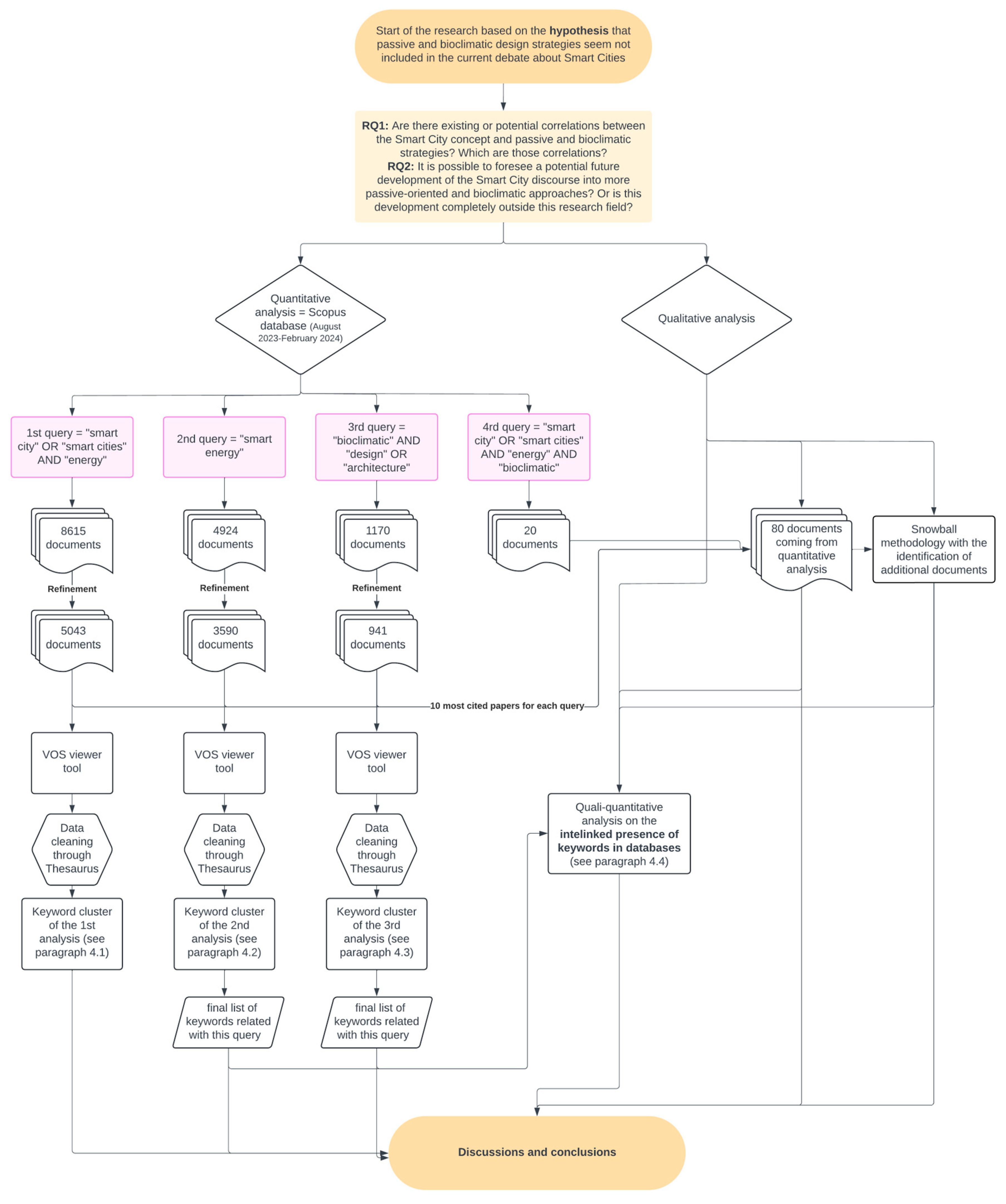
- Passive and bioclimatic design strategies seem not to be included in the current debate about Smart Cities.
- -
- RQ1: Are there existing or potential correlations between the Smart City concept and passive and bioclimatic strategies, and what are those correlations?
- -
- RQ2: Is it possible to foresee a potential future development of the Smart City discourse into more passive-oriented and bioclimatic approaches, or is this development completely outside this research field?
3. Materials and Methods
4. Results
4.1. The Smart City Concept in the Energy Context
4.2. Smart Energy Keywords Clusters
4.3. Environmental Design and Bioclimatic Keyword Clusters
4.4. Interlinks between Environmental Design Keywords and the Smart Energy and Smart City Fields
5. Discussion
6. Conclusions
- There is a lack of substantial emphasis on bioclimatic approaches or more nuanced and passive forms of energy within the discourse surrounding Smart Cities and Smart Energy. However, both fields share the overarching goal of sustainable cities and sustainability, suggesting the potential for future connections to emerge.
- Even if there are no contributions creating a direct link between the two concepts, some reflections on the costs (e.g., in land use) of active forms of energy are arising, poising doubt on the long-term sustainability of these technologies and paving the way for the inclusion of different approaches.
Funding
Conflicts of Interest
References
- Boulanger, S. Smarter and Greener: A Technological Path for Urban Complexity; Ricerche di Tecnologia dell’Architettura; Franco Angeli: Milano, Italy, 2020; ISBN 978-88-917-9061-3. [Google Scholar]
- Boulanger, S.O.M. Smart City: Utopia o realtà? Comprendere l’evoluzione per comprendere la trasformazione. FAMagazine Ric. Progett. Sull’architettura Città 2015, 1, 24–33. [Google Scholar] [CrossRef]
- Valdez, A.-M.; Cook, M.; Potter, S. Roadmaps to utopia: Tales of the smart city. Urban Stud. 2018, 55, 3385–3403. [Google Scholar] [CrossRef]
- Crysler, C.G.; Cairns, S.; Heynen, H. Metropolis, megalopolis and metacity. In The Sage Handbook of Architectural Theory; Sage: London, UK, 2012. [Google Scholar]
- Tricoire, A. Uncertainty, Vision, and the Vitality of the Emerging Smart Grid. Energy Res. Soc. Sci. 2015, 9, 21–34. [Google Scholar] [CrossRef]
- Bruckner, D.; Haase, J.; Palensky, P.; Zucker, G. Latest trends in integrating building automation and smart grids. In Proceedings of the IECON 2012-38th Annual Conference on IEEE Industrial Electronics Society, Montreal, QC, Canada, 25–28 October 2012; pp. 6285–6290. [Google Scholar]
- Lyulyov, O.; Vakulenko, I.; Pimonenko, T.; Kwiliński, A.; Dźwigoł, H.; Dźwigoł-Barosz, M. Comprehensive Assessment of Smart Grids: Is There a Universal Approach? Energies 2021, 14, 3497. [Google Scholar] [CrossRef]
- Mollah, M.B.; Zhao, J.; Niyato, D.; Lam, K.-Y.; Zhang, X.; Ghias, A.M.Y.M.; Koh, L.H.; Yang, L. Blockchain for Future Smart Grid: A Comprehensive Survey. IEEE Internet Things J. 2021, 8, 18–43. [Google Scholar] [CrossRef]
- Butt, O.M.; Zulqarnain, M.; Butt, T.M. Recent Advancement in Smart Grid Technology: Future Prospects in the Electrical Power Network. Ain Shams Eng. J. 2021, 12, 687–695. [Google Scholar] [CrossRef]
- Hoang, A.T.; Pham, V.V.; Nguyen, X.P. Integrating Renewable Sources into Energy System for Smart City as a Sagacious Strategy towards Clean and Sustainable Process. J. Clean. Prod. 2021, 305, 127161. [Google Scholar] [CrossRef]
- Vuković, N.; Koriugina, U.; Illarionova, D.; Pankratova, D.; Kiseleva, P.; Gontareva, A. Towards Smart Green Cities: Analysis of Integrated Renewable Energy Use in Smart Cities. Strat. Plan. Energy Environ. 2023, 40, 75–94. [Google Scholar] [CrossRef]
- Devine-Wright, P. Towards zero-carbon: Citizenship, responsibility and the public acceptability of sustainable energy technologies. Sol. Energy Soc.-Energy Inst. Jt. Conf. Proc. 2004, 21, 51–62. [Google Scholar]
- Lennon, B.; Dunphy, N.; Gaffney, C.; Revez, A.; Mullally, G.; O’Connor, P. Citizen or consumer? Reconsidering energy citizenship. J. Environ. Policy Plan. 2020, 22, 184–197. [Google Scholar] [CrossRef]
- Olivadese, R.; Alpagut, B.; Revilla, B.P.; Brouwer, J.; Georgiadou, V.; Woestenburg, A.; van Wees, M. Towards Energy Citizenship for a Just and Inclusive Transition: Lessons Learned on Collaborative Approach of Positive Energy Districts from the EU Horizon2020 Smart Cities and Communities Projects. Proceedings 2021, 65, 20. [Google Scholar] [CrossRef]
- Massari, M.; Boulanger, S.O.M.; Longo, D. Collective energy actions to pursue a just transition. A Southern European observation. Eur. J. Spat. Dev. 2024, 21, 1–32. [Google Scholar] [CrossRef]
- Ahn, E.-Y. Analysis of Digital Twin Technology Trends Related to Geoscience and Mineral Resources after the Korean New Deal Policy in 2020. Econ. Environ. Geol. 2021, 54, 659–670. [Google Scholar] [CrossRef]
- Allam, Z.; Nieuwenhuijsen, M.; Chabaud, D.; Moreno, C. The 15-minute city offers a new framework for sustainability, liveability, and health. Lancet Planet. Health 2022, 6, e181–e183. [Google Scholar] [CrossRef] [PubMed]
- Moreno, C.; Allam, Z.; Chabaud, D.; Gall, C.; Pratlong, F. Introducing the “15-Minute City”: Sustainability, Resilience and Place Identity in Future Post-Pandemic Cities. Smart Cities 2021, 4, 93–111. [Google Scholar] [CrossRef]
- Pozoukidou, G.; Chatziyiannaki, Z. 15-Minute City: Decomposing the New Urban Planning Eutopia. Sustainability 2021, 13, 928. [Google Scholar] [CrossRef]
- Allam, Z.; Sharifi, A.; Bibri, S.E.; Jones, D.S.; Krogstie, J. The Metaverse as a Virtual Form of Smart Cities: Opportunities and Challenges for Environmental, Economic, and Social Sustainability in Urban Futures. Smart Cities 2022, 5, 771–801. [Google Scholar] [CrossRef]
- Shahrabani, M.M.N.; Apanavičienė, R. Towards Integration of Smart and Resilient City: Literature Review. IOP Conf. Series: Earth Environ. Sci. 2022, 1122, 012019. [Google Scholar] [CrossRef]
- Vanolo, A. Smartmentality: The Smart City as Disciplinary Strategy. Urban Stud. 2013, 51, 883–898. [Google Scholar] [CrossRef]
- Kitchin, R. The real-time city? Big data and smart urbanism. GeoJournal 2014, 79, 1–14. [Google Scholar] [CrossRef]
- Kitchin, R. Making Sense of Smart Cities: Addressing Present Shortcomings. Camb. J. Reg. Econ. Soc. 2014, 8, 131–136. [Google Scholar] [CrossRef]
- Strüver, A.; Saltiel, R.; Schlitz, N.; Hohmann, B.; Höflehner, T.; Grabher, B. A Smart Right to the City—Grounding Corporate Storytelling and Questioning Smart Urbanism. Sustainability 2021, 13, 9590. [Google Scholar] [CrossRef]
- Lynch, C.R. Contesting Digital Futures: Urban Politics, Alternative Economies, and the Movement for Technological Sovereignty in Barcelona. Antipode 2019, 52, 660–680. [Google Scholar] [CrossRef]
- Hollands, R.G. Critical Interventions into the Corporate Smart City. Camb. J. Reg. Econ. Soc. 2014, 8, 61–77. [Google Scholar] [CrossRef]
- Bria, F. Morozov, Evgeny Ripensare la Smart City, Codice Edizioni; Codice: Torino, Italy, 2018; ISBN 978-88-7578-765-3. [Google Scholar]
- Boeri, A.; Gianfrate, V.; Boulanger, S.O.M.; Massari, M. Future Design Approaches for Energy Poverty: Users Profiling and Services for No-Vulnerable Condition. Energies 2020, 13, 2115. [Google Scholar] [CrossRef]
- Longo, D.; Olivieri, G.; Roversi, R.; Turci, G.; Turillazzi, B. Energy Poverty and Protection of Vulnerable Consumers. Overview of the EU Funding Programs FP7 and H2020 and Future Trends in Horizon Europe. Energies 2020, 13, 1030. [Google Scholar] [CrossRef]
- Papada, L.; Katsoulakos, N.; Kaliampakos, D. Fighting Energy Poverty by Going Underground. Procedia Eng. 2016, 165, 49–57. [Google Scholar] [CrossRef]
- Bouzarovski, S.; Thomson, H.; Cornelis, M. Confronting Energy Poverty in Europe: A Research and Policy Agenda. Energies 2021, 14, 858. [Google Scholar] [CrossRef]
- Parks, D.; Rohracher, H. From Sustainable to Smart: Re-Branding or Re-Assembling Urban Energy Infrastructure? Geoforum 2019, 100, 51–59. [Google Scholar] [CrossRef]
- Jagganath, G. The Transforming City: Exploring the Potential for Smart Cities and Urban Agriculture in Africa. Orient. Anthr. A Bi-Annu. Int. J. Sci. Man 2021, 22, 24–40. [Google Scholar] [CrossRef]
- Esfehankalateh, A.T.; Farrokhzad, M.; Tamaskani Esfehankalateh, F.; Soflaei, F. Bioclimatic passive design strategies of traditional houses in cold climate regions. Environ. Dev. Sustain. 2022, 24, 10027–10068. [Google Scholar] [CrossRef]
- Ameur, M.; Kharbouch, Y.; Mimet, A. Optimization of passive design features for a naturally ventilated residential building according to the bioclimatic architecture concept and considering the northern Morocco climate. Build. Simul. 2020, 13, 677–689. [Google Scholar] [CrossRef]
- Aghimien, E.I.; Li, D.H.W.; Tsang, E.K.-W. Bioclimatic architecture and its energy-saving potentials: A review and future directions. Eng. Constr. Arch. Manag. 2022, 29, 961–988. [Google Scholar] [CrossRef]
- Bestara, A.K. Bioclimatic Architecture as a Design Approach for High School in Gedebage, Bandung City. In Proceedings of the International Webinar on Digital Architecture 2021 (IWEDA 2021), Yogyakarta, Indonesia, 13–14 December 2021. [Google Scholar]
- Michael, A.; Phocas, M.C. Construction design and sustainability in architecture: Integrating environmental education in the architectural studies. Renew. Energy Power Qual. J. 2012, 1, 190–195. [Google Scholar] [CrossRef]
- Michael, A.; Phocas, M.C. Bioclimatic approaches of modern residential architecture in Cyprus, 1952-1974. Renew. Energy Power Qual. J. 2010, 1, 27–32. [Google Scholar] [CrossRef]
- Nguyen, A.T.; Reiter, S. Bioclimatism in architecture: An evolutionary perspective. Int. J. Des. Nat. Ecodynamics 2017, 12, 16–29. [Google Scholar] [CrossRef]
- Sharifi, A.; Allam, Z.; Feizizadeh, B.; Ghamari, H. Three Decades of Research on Smart Cities: Mapping Knowledge Structure and Trends. Sustainability 2021, 13, 7140. [Google Scholar] [CrossRef]
- Catriona Manville, G.; Kotterink, B. Mapping Smart Cities in the EU; EPRS—European Parliamentary Research Service: Brussels, Belgium, 2014; p. 200. [Google Scholar]
- Kirimtat, A.; Krejcar, O.; Kertesz, A.; Tasgetiren, M.F. Future Trends and Current State of Smart City Concepts: A Survey. IEEE Access 2020, 8, 86448–86467. [Google Scholar] [CrossRef]
- Antonini, E.; Boulanger, S.O.M.; Gaspari, J. Multi-Layered Urban Strategies to Foster the Smart Cities Development. WIT Trans. Ecol. Environ. 2015, 194, 23–34. [Google Scholar] [CrossRef]
- Silva, B.N.; Khan, M.; Han, K. Towards sustainable smart cities: A review of trends, architectures, components, and open challenges in smart cities. Sustain. Cities Soc. 2018, 38, 697–713. [Google Scholar] [CrossRef]
- Camero, A.; Alba, E. Smart City and information technology: A review. Cities 2019, 93, 84–94. [Google Scholar] [CrossRef]
- Cocchia, A. Smart and Digital City: A Systematic Literature Review. In Smart City, Progress in IS; Dameri, R.P., Rosenthal-Sabroux, C., Eds.; Springer International Publishing: Cham, Switzerland, 2014. [Google Scholar] [CrossRef]
- Dall’O, G. Smart City. La Rivoluzione Intelligente delle Città; Il Mulino: Bologna, Italy, 2014. [Google Scholar]
- Kim, J. Smart city trends: A focus on 5 countries and 15 companies. Cities 2022, 123, 103551. [Google Scholar] [CrossRef]
- Bonomi, A.; Masiero, R. Dalla Smart City alla Smart Land, Marsilio Editore; Marsilio Editore: Venezia, Italy, 2014; ISBN 978-88-317-1884-4. [Google Scholar]
- Batty, M. Big data, smart cities and city planning. Dialog-Hum. Geogr. 2013, 3, 274–279. [Google Scholar] [CrossRef] [PubMed]
- Giffinger, R.; Fertner, C.; Kramar, H.; Kalasek, R.; Pichler-Milanović, N.; Meijers, E. Smart Cities. Ranking of European Medium-Sized Cities; Centre of Regional Science Vienna UT: Vienna, Austria, 2007. [Google Scholar]
- Anttiroiko, A.V.; Valkama, P.; Bailey, S. J Smart cities in the new service economy: Building platforms for smart services. AI Soc 2014, 29, 323–334. [Google Scholar] [CrossRef]
- Intille, S.S. The goal: Smart people, not smart homes. In Proceedings of the International Conference on Smart Homes and Health Telematics (ICOST2006), Belfast, UK, 26–28 June 2006; IOS Press: Amsterdam, The Netherlands, 2006; pp. 3–6. [Google Scholar]
- Barab, S.A.; Plucker, J.A. Smart People or Smart Contexts? Cognition, Ability, and Talent Development in an Age of Situated Approaches to Knowing and Learning. Educ. Psychol. 2002, 37, 165–182. [Google Scholar] [CrossRef]
- Deakin, M. Smart cities: The state-of-the-art and governance challenge. Triple Helix 2014, 1, 7. [Google Scholar] [CrossRef]
- Papa, R.; Gargiulo, C.; Battarra, R. Città Metropolitane e Smart Governance: Iniziative di Successo e nodi Critici verso la Smart City; FedOA-Federico II University Press: Napoli, Italy, 2016; Volume 1, ISBN 978-88-6887-005-8. [Google Scholar]
- Meijer, A.; Bolivar, M.P.R. Governing the smart city: A review of the literature on smart urban governance. Int. Rev. Adm. Sci. 2016, 82, 417–435. [Google Scholar] [CrossRef]
- Bakogiannis, E.; Siti, M.; Kyriakidis, C.; Vassi, A. Using Traditional and New Digital Technology Tools to Promote Sustainable Mobility: Current Trends in the Evolving Transformation of the Smart City. In Smart Cities in the Mediterranean: Coping with Sustainability Objectives in Small and Medium-Sized Cities and Island Communities; Stratigea, A., Kyriakides, E., Nicolaides, C., Eds.; Springer: Berlin/Heidelberg, Germany, 2017; pp. 113–133. ISBN 2196-8705. [Google Scholar]
- Orlowski, A.; Romanowska, P. Smart Cities Concept: Smart Mobility Indicator. Cybern. Syst. 2019, 50, 118–131. [Google Scholar] [CrossRef]
- Paiva, S.; Ahad, M.A.; Tripathi, G.; Feroz, N.; Casalino, G. Enabling Technologies for Urban Smart Mobility: Recent Trends, Opportunities and Challenges. Sensors 2021, 21, 2143. [Google Scholar] [CrossRef]
- Schmitter-Edgecombe, M.; Cook, D.J. Assessing the Quality of Activities in a Smart Environment. Methods Inf. Med. 2009, 48, 480–485. [Google Scholar] [CrossRef]
- Fazio, M.; Celesti, A.; Puliafito, A.; Villari, M. Big Data Storage in the Cloud for Smart Environment Monitoring. Procedia Comput. Sci. 2015, 52, 500–506. [Google Scholar] [CrossRef]
- Vinod Kumar, T.M. (Ed.) Smart Environment for Smart Cities; Springer: Berlin/Heidelberg, Germany, 2020; pp. 1–53. [Google Scholar] [CrossRef]
- Ullo, S.L.; Sinha, G.R. Advances in Smart Environment Monitoring Systems Using IoT and Sensors. Sensors 2020, 20, 3113. [Google Scholar] [CrossRef] [PubMed]
- Valcárcel-Aguiar, B.; Murias, P.; Rodríguez-González, D. Sustainable Urban Liveability: A Practical Proposal Based on a Composite Indicator. Sustainability 2019, 11, 86. [Google Scholar] [CrossRef]
- Nugent, C.; Augusto, J.C. Smart Homes and Beyond: ICOST 2006; IOS Press: Amsterdam, The Netherlands, 2006; ISBN 978-1-60750-178-7. [Google Scholar]
- Collotta, M.; Pau, G. An Innovative Approach for Forecasting of Energy Requirements to Improve a Smart Home Management System Based on BLE. IEEE Trans. Green Commun. Netw. 2017, 1, 112–120. [Google Scholar] [CrossRef]
- Haque, A.K.M.B.; Bhushan, B.; Dhiman, G. Conceptualizing smart city applications: Requirements, architecture, security issues, and emerging trends. Expert Syst. 2022, 39, e12753. [Google Scholar] [CrossRef]
- Liu, Z.; Seo, H.; Sun, H.; Huang, C. Special Issue on Emerging Information Security and Privacy Trends for Smart City Foreword. J. Inf. Sci. Eng. 2017, 33, 873–1100. [Google Scholar]
- Diaz-Parra, O.; Fuentes-Penna, A.; Barrera-Camara, R.; Trejo-Macotela, F.; Ramos-Fernandez, J.; Ruiz-Vanoye, J.; Zezzatti, A.; Rodriguez-Flores, J. Smart Education and future trends. Int. J. Comb. Optim. Probl. Inform. 2022, 13, 65–74. [Google Scholar]
- Bin Ahmad, K.A.; Khujamatov, H.; Akhmedov, N.; Bajuri, M.Y.; Ahmad, M.N.; Ahmadian, A. Emerging trends and evolutions for smart city healthcare systems. Sustain. Cities Soc. 2022, 80, 103695. [Google Scholar] [CrossRef]
- Amin, S.U.; Hossain, M.S.; Muhammad, G.; Alhussein, M.; Rahman, A. Cognitive Smart Healthcare for Pathology Detection and Monitoring. IEEE Access 2019, 7, 10745–10753. [Google Scholar] [CrossRef]
- Angelidou, M.; Politis, C.; Panori, A.; Bakratsas, T.; Fellnhofer, K. Emerging smart city, transport and energy trends in urban settings: Results of a pan-European foresight exercise with 120 experts. Technol. Forecast. Soc. Change 2022, 183, 10745–10753. [Google Scholar] [CrossRef]
- Boeri, A.; Boulanger, S.O.M.; Turci, G.; Pagliula, S. Enabling strategies for mixed-used PEDs: Energy efficiency between smart cities and Industry 4.0. Techne 2021, 22, 170–180. [Google Scholar] [CrossRef]
- Matheri, A.; Ngila, J.; Njenga, C.K.; Belaid, M.; van Rensburg, N.J. Smart City Energy Trend Transformation in the Fourth Industrial Revolution Digital Disruption. In Proceedings of the IEEE International Conference on Industrial Engineering and Engineering Management (IEEM), Macao, China, 15–18 December 2019; pp. 978–984. [Google Scholar]
- Manitiu, D.N.; Pedrini, G. Smart and Sustainable Cities in the European Union. An Ex Ante Assessment of Environmental, Social, and Cultural Domains; Sustainability Environmental Economics and Dynamics Studies. 2015. Available online: https://boa.unimib.it/retrieve/handle/10281/106251/155701/wp%20seeds.pdf (accessed on 10 March 2024).
- Kourtit, K.; Deakin, M.; Caragliu, A. An advanced triple helix network framework for smart cities performance. In Smart Cities: Governing, Modelling and Analysing the Transition; Routledge: London, UK, 2013; Volume 196, ISBN 978-0-203-07622-4. [Google Scholar]
- Lombardi, P.; Giordano, S.; Farouh, H.; Yousef, W. Modelling the smart city performance. Innov. Eur. J. Soc. Sci. Res. 2012, 25, 137–149. [Google Scholar] [CrossRef]
- Juma, M.; Shaalan, K. Cyber-Physical Systems in Smart City: Challenges and Future Trends for Strategic Research. In Proceedings of the International Conference on Advanced Intelligent Systems and Informatics 2019; Hassanien, A., Shaalan, K., Tolba, M., Eds.; Springer: Berlin/Heidelberg, Germany, 2020; Volume 1058, pp. 855–865. [Google Scholar] [CrossRef]
- Katalin, F. Smart city trends and concepts according to the most popular collaborative documentation. Inf. Tarsad. 2017, 17, 25–38. [Google Scholar]
- Kemec, A. Analysis of smart city global research trends with network map technique. Manag. Res. Pract. 2022, 14, 46–59. [Google Scholar]
- Neirotti, P.; De Marco, A.; Cagliano, A.C.; Mangano, G.; Scorrano, F. Current trends in Smart City initiatives: Some stylised facts. Cities 2014, 38, 25–36. [Google Scholar] [CrossRef]
- Mora, L.; Bolici, R.; Deakin, M. The First Two Decades of Smart-City Research: A Bibliometric Analysis. J. Urban Technol. 2017, 24, 3–27. [Google Scholar] [CrossRef]
- Guo, Y.-M.; Huang, Z.-L.; Guo, J.; Li, H.; Guo, X.-R.; Nkeli, M.J. Bibliometric Analysis on Smart Cities Research. Sustainability 2019, 11, 3606. [Google Scholar] [CrossRef]
- Zheng, C.; Yuan, J.; Zhu, L.; Zhang, Y.; Shao, Q. From digital to sustainable: A scientometric review of smart city literature between 1990 and 2019. J. Clean. Prod. 2020, 258, 120689. [Google Scholar] [CrossRef]
- Pérez, L.M.; Oltra-Badenes, R.; Gutiérrez, J.V.O.; Gil-Gómez, H. A Bibliometric Diagnosis and Analysis about Smart Cities. Sustainability 2020, 12, 6357. [Google Scholar] [CrossRef]
- Moradi, S. The scientometrics of literature on smart cities. Libr. Hi Tech 2019, 38, 385–398. [Google Scholar] [CrossRef]
- Zhao, L.; Tang, Z.-Y.; Zou, X. Mapping the Knowledge Domain of Smart-City Research: A Bibliometric and Scientometric Analysis. Sustainability 2019, 11, 6648. [Google Scholar] [CrossRef]
- Samuel, F.W.F.; Queiroz, M.M. A Bibliometric Analysis and Research Agenda on Smart Cities. In Proceedings of the International Working Conference on Transfer and Diffusion of IT (TDIT), Accra, Ghana, 21–22 June 2019; Dwivedi, Y., Ayaburi, E., Boateng, R., Effah, J., Eds.; Springer International Publishing: Accra, Ghana, 2019; Volume AICT-558, pp. 325–335. [Google Scholar] [CrossRef]
- Janik, A.; Ryszko, A.; Szafraniec, M. Scientific Landscape of Smart and Sustainable Cities Literature: A Bibliometric Analysis. Sustainability 2020, 12, 779. [Google Scholar] [CrossRef]
- Yigitcanlar, T.; Kamruzzaman; Buys, L.; Ioppolo, G.; Sabatini-Marques, J.; da Costa, E.M.; Yun, J.J. Understanding ‘smart cities’: Intertwining development drivers with desired outcomes in a multidimensional framework. Cities 2018, 81, 145–160. [Google Scholar] [CrossRef]
- Boulanger, S.O.M. Running after pathways: A critical reflection on climate change roadmaps. In Architectures for Next Generation EU Cities; Franco Angeli: Milan, Italy, 2022; pp. 47–58. [Google Scholar]
- Antonini, E. Uncertainty, fragility, resilience. Agathon-Int. J. Archit. Art Des. 2019, 6, 6–13. [Google Scholar] [CrossRef]
- Sharifi, A.; Khavarian-Garmsir, A.R.; Kummitha, R.K.R. Contributions of Smart City Solutions and Technologies to Resilience against the COVID-19 Pandemic: A Literature Review. Sustainability 2021, 13, 8018. [Google Scholar] [CrossRef]
- Boulanger, S.O.M. The Roadmap to Smart Cities: A Bibliometric Literature Review on Smart Cities’ Trends before and after the COVID-19 Pandemic. Energies 2022, 15, 9326. [Google Scholar] [CrossRef]
- Hollands, R. Will the real smart city please stand up. In The Routledge Companion to Smart Cities; Routledge: London, UK, 2020; pp. 303–320. [Google Scholar]
- Callcut, M.; Agliozzo, J.-P.C.; Varga, L.; McMillan, L. Digital Twins in Civil Infrastructure Systems. Sustainability 2021, 13, 11549. [Google Scholar] [CrossRef]
- Sibilla, M.; Manfren, M. Envisioning Building-as-Energy-Service in the European Context. From a literature review to a conceptual framework. Arch. Eng. Des. Manag. 2021, 18, 495–520. [Google Scholar] [CrossRef]
- Kucęba, R. Dimensions and Factors that Determine Integration of Small-Scale Sources in the Structures of Virtual Power Plants. Prod. Eng. Arch. 2022, 28, 185–192. [Google Scholar] [CrossRef]
- Newton, S.; Shirazi, A.; Christensen, P. Defining and Demonstrating a Smart Technology Configuration to Improve Energy Performance and Occupant Comfort in Existing Buildings: A Conceptual Framework. Int. J. Build. Pathol. Adapt. 2021, 41, 182–200. [Google Scholar] [CrossRef]
- Benavente-Peces, C. On the Energy Efficiency in the Next Generation of Smart Buildings—Supporting Technologies and Techniques. Energies 2019, 12, 4399. [Google Scholar] [CrossRef]
- Hussain, H.M.; Narayanan, A.; Nardelli, P.H.J.; Yang, Y. What is Energy Internet? Concepts, Technologies, and Future Directions. IEEE Access 2020, 8, 183127–183145. [Google Scholar] [CrossRef]
- Cioara, T.; Antal, M.; Mihailescu, V.T.; Antal, C.D.; Anghel, I.M.; Mitrea, D. Blockchain-Based Decentralized Virtual Power Plants of Small Prosumers. IEEE Access 2021, 9, 29490–29504. [Google Scholar] [CrossRef]
- Vigna, I.; Pernetti, R.; Pasut, W.; Lollini, R. New Domain for Promoting Energy Efficiency: Energy Flexible Building Cluster. Sustain. Cities Soc. 2018, 38, 526–533. [Google Scholar] [CrossRef]
- Ma, L.; Liu, N.; Wang, L.; Zhang, J.; Lei, J.; Zeng, Z.; Wang, C.; Cheng, M. Multi-Party Energy Management for Smart Building Cluster with PV Systems Using Automatic Demand Response. Energy Build. 2016, 121, 11–21. [Google Scholar] [CrossRef]
- Antoulas, A.C.; Ionutiu, R.R.; Martins, N.; ter Maten, E.J.; Mohaghegh, K.; Pulch, R.; Rommes, J.; Saadvandi, M.; Striebel, M. Model Order Reduction: Methods, Concepts and Properties. In Coupled Multiscale Simulation and Optimization in Nanoelectronics; Springer: Berlin/Heidelberg, Germany, 2015. [Google Scholar] [CrossRef]
- Abreu-Vieira, G.; Xiao, C.; Gavrilova, O.; Reitman, M.L. Integration of Body Temperature into the Analysis of Energy Expenditure in the Mouse. Mol. Metab. 2015, 4, 461–470. [Google Scholar] [CrossRef] [PubMed]
- Huang, P.; Broto, V.C. Interdependence Between Urban Processes and Energy Transitions: The Dimensions of Urban Energy Transitions (DUET) Framework. Environ. Innov. Soc. Transitions 2018, 28, 35–45. [Google Scholar] [CrossRef]
- Gondal, I.A.; Athar, M.S.; Khurram, M. Role of Passive Design and Alternative Energy in Building Energy Optimization. Indoor Built Environ. 2019, 30, 278–289. [Google Scholar] [CrossRef]
- Lu, H.-P.; Chen, C.-S.; Yu, H. Technology roadmap for building a smart city: An exploring study on methodology. Futur. Gener. Comput. Syst. 2019, 97, 727–742. [Google Scholar] [CrossRef]
- Sung, U.-J.; Kim, S.-H. Development of a Passive and Active Technology Package Standard and Database for Application to Zero Energy Buildings in South Korea. Energies 2019, 12, 1700. [Google Scholar] [CrossRef]
- Okoye, P.U.; Ogbuagu, O.G.; Ohaedeghasi, C.I.; Ngwu, C. Bioclimatic Practices in Modern Residential Building Design and Construction in South-Eastern Nigeria. J. Constr. Eng. Manag. Innov. 2020, 3, 158–178. [Google Scholar] [CrossRef]
- Ahriz, A.; Mesloub, A.; Elkhayat, K.; Alghaseb, M.A.; Abdelhafez, M.H.; Ghosh, A. Development of a mosque design for a hot, dry climate based on a holistic bioclimatic vision. Sustainability 2021, 13, 6254. [Google Scholar] [CrossRef]
- Serghides, D.K.; Dimitriou, S.; Kyprianou, I.; Papanicolas, C. The Bioclimatic Approach in Developing Smart Urban Isles for Sustainable Cities. Renew. Energy Environ. Sustain. 2019, 4, 2. [Google Scholar] [CrossRef]
- Chiesa, G.; Li, Y. Including Urban Heat Island in Bioclimatic Early-Design Phases: A Simplified Methodology and Sample Applications. Sustainability 2021, 13, 5918. [Google Scholar] [CrossRef]
- Van Eck, N.J.; Waltman, L. Visualizing bibliometric networks. In Measuring Scholarly Impact; Springer: Cham, Switzerland, 2014; pp. 285–320. [Google Scholar]
- Ranjbari, M.; Esfandabadi, Z.S.; Ferraris, A.; Quatraro, F.; Rehan, M.; Nizami, A.-S.; Gupta, V.K.; Lam, S.S.; Aghbashlo, M.; Tabatabaei, M. Biofuel supply chain management in the circular economy transition: An inclusive knowledge map of the field. Chemosphere 2022, 296, 133968. [Google Scholar] [CrossRef]
- Shah, S.H.H.; Lei, S.; Ali, M.; Doronin, D.; Hussain, S.T. Prosumption: Bibliometric analysis using HistCite and VOSviewer. Kybernetes 2019, 49, 1020–1045. [Google Scholar] [CrossRef]
- Yu, Y.; Li, Y.; Zhang, Z.; Gu, Z.; Zhong, H.; Zha, Q.; Yang, L.; Zhu, C.; Chen, E. A bibliometric analysis using VOSviewer of publications on COVID-19. Ann. Transl. Med. 2020, 8, 816. [Google Scholar] [CrossRef] [PubMed]
- King, J. A review of bibliometric and other science indicators and their role in research evaluation. J. Inf. Sci. 1987, 13, 261–276. [Google Scholar] [CrossRef]
- Cobo, M.J.; López-Herrera, A.G.; Herrera-Viedma, E.; Herrera, F. Science mapping software tools: Review, analysis, and cooperative study among tools. J. Am. Soc. Inf. Sci. Technol. 2011, 62, 1382–1402. [Google Scholar] [CrossRef]
- Greenhalgh, T.; Peacock, R. Effectiveness and Efficiency of Search Methods in Systematic Reviews of Complex Evidence: Audit of Primary Sources. BMJ 2005, 331, 1064–1065. [Google Scholar] [CrossRef]
- van Haastrecht, M.; Sarhan, I.; Ozkan, B.Y.; Brinkhuis, M.; Spruit, M. SYMBALS: A Systematic Review Methodology Blending Active Learning and Snowballing. Front. Res. Metrics Anal. 2021, 6, 685591. [Google Scholar] [CrossRef] [PubMed]
- Alaeddini, M.; Hajizadeh, M.; Reaidy, P. A Bibliometric Analysis of Research on the Convergence of Artificial Intelligence and Blockchain in Smart Cities. Smart Cities 2023, 6, 764–795. [Google Scholar] [CrossRef]
- Szum, K. IoT-based smart cities: A bibliometric analysis and literature review. Eng. Manag. Prod. Serv. 2021, 13, 115–136. [Google Scholar] [CrossRef]
- Ahvenniemi, H.; Huovila, A.; Pinto-Seppä, I.; Airaksinen, M. What are the differences between sustainable and smart cities? Cities 2017, 60, 234–245. [Google Scholar] [CrossRef]
- Kylili, A.; Georgali, P.-Z.; Christou, P.; Fokaides, P. An integrated building information modeling (BIM)-based lifecycle-oriented framework for sustainable building design. Constr. Innov. 2024, 24, 492–514. [Google Scholar] [CrossRef]
- Dunichkin, I.V.; Ilina, I.N. Climate adaptation of Smart City by assessing bioclimatic comfort for UBEM. Smart Innov. Syst. Technol. 2020, 163, 519–529. [Google Scholar] [CrossRef]
- Chondrogianni, D.V.; Stephanedes, Y.J. Assessment of the Bioclimatic Index for resilient urban spaces in Mediterranean cities. Environ. Plan. B Urban Anal. City Sci. 2024, 51, 234–258. [Google Scholar] [CrossRef]
- Chondrogianni, D.V.; Stephanedes, Y.J. Evaluation of urban planning methods toward bioclimatic and resilient urban spaces. Environ. Plan. B Urban Anal. City Sci. 2022, 49, 1354–1370. [Google Scholar] [CrossRef]





| Query Wording | Details | No. of Appearances |
|---|---|---|
| “Smart city” OR “Smart cities” AND “energy” | In abstract, keywords, and title | 8615 total 5043 after refinement |
| “Smart Energy” | In abstract, keywords, and title | 4924 total 3590 after refinement |
| “Bioclimatic” AND “design” OR “architecture” | In abstract, keywords, and title | 1170 941 after refinement |
| “Smart city” OR “Smart cities” AND “energy” AND “bioclimatic” | In abstract, keywords, and title | 20 |
| Keywords from the Bioclimatic Network | Selection Methodology | Smart City n. m. | Smart Energy n. m. |
|---|---|---|---|
| Bioclimatic design | Main topic | No | No |
| Bioclimatic architecture | Main topic | No | No |
| Architectural design | Ten most recurrent k. | Yes | Yes |
| Energy efficiency | Ten most recurrent k. | Yes | Yes |
| Sustainable development | Ten most recurrent k. | Yes | Yes |
| Thermal comfort | Ten most recurrent k. | Yes | Yes |
| Buildings | Ten most recurrent k. | Yes | Yes |
| Ventilation | Ten most recurrent k. | Yes | Yes |
| Energy utilization | Ten most recurrent k. | Yes | Yes |
| Housing | Ten most recurrent k. | Yes | Yes |
| Bioclimatology | Ten most recurrent k. | No | no |
| Climate change | Ten most recurrent k. | Yes | Yes |
| Ecodesign | Qualitative | No | No |
| Zero-energy buildings | Qualitative | Yes | Yes |
| Comfort | Qualitative | No | No |
| Bioclimatic building | Qualitative | No | No |
| Environmental quality | Qualitative | No | No |
| Sustainable building | Qualitative | No | No |
| Passive energy | Qualitative | No | No |
| Embodied energy | Qualitative | No | No |
| Climate control | Qualitative | Yes | Yes |
| Microclimate | Qualitative | No | No |
| Keywords from the Smart City and Smart Energy Networks | Selection Methodology | Bioclimatic n. m. |
|---|---|---|
| Internet of things | Ten most recurrent k. (SC + SE) | No |
| Energy efficiency | Ten most recurrent k. (SC + SE) | Yes |
| Energy utilization | Ten most recurrent k. (SC + SE) | Yes |
| Smart power grids | Ten most recurrent k. (SC + SE) | No |
| Electric power transmission networks | Ten most recurrent k. (SC + SE) | No |
| Sustainable development | Ten most recurrent k. (SC) | Yes |
| Smart grid | Ten most recurrent k. (SC + SE) | No |
| Intelligent buildings | Ten most recurrent k. (SC) | Yes |
| Wireless sensor network | Ten most recurrent k. (SC) | No |
| Big data | Ten most recurrent k. (SC) | No |
| Energy management | Ten most recurrent k. (SE) | Yes |
| Smart energy system | Ten most recurrent k. (SE) | No |
| Renewable energy resources | Ten most recurrent k. (SE) | Yes |
| Energy management system | Ten most recurrent k. (SE) | No |
Disclaimer/Publisher’s Note: The statements, opinions and data contained in all publications are solely those of the individual author(s) and contributor(s) and not of MDPI and/or the editor(s). MDPI and/or the editor(s) disclaim responsibility for any injury to people or property resulting from any ideas, methods, instructions or products referred to in the content. |
© 2024 by the author. Licensee MDPI, Basel, Switzerland. This article is an open access article distributed under the terms and conditions of the Creative Commons Attribution (CC BY) license (https://creativecommons.org/licenses/by/4.0/).
Share and Cite
Boulanger, S.O.M. Smart City and Energy: A Bibliometric Review of the Smart City and Smart Energy Concept from the Perspective of the Bioclimatic Approach. Energies 2024, 17, 2486. https://doi.org/10.3390/en17112486
Boulanger SOM. Smart City and Energy: A Bibliometric Review of the Smart City and Smart Energy Concept from the Perspective of the Bioclimatic Approach. Energies. 2024; 17(11):2486. https://doi.org/10.3390/en17112486
Chicago/Turabian StyleBoulanger, Saveria Olga Murielle. 2024. "Smart City and Energy: A Bibliometric Review of the Smart City and Smart Energy Concept from the Perspective of the Bioclimatic Approach" Energies 17, no. 11: 2486. https://doi.org/10.3390/en17112486
APA StyleBoulanger, S. O. M. (2024). Smart City and Energy: A Bibliometric Review of the Smart City and Smart Energy Concept from the Perspective of the Bioclimatic Approach. Energies, 17(11), 2486. https://doi.org/10.3390/en17112486
