Next Article in Journal
Systematic Literature Review and Benchmarking for Photovoltaic MPPT Techniques
Next Article in Special Issue
Business Model Selection for Community Energy Storage: A Multi Criteria Decision Making Approach
Previous Article in Journal
Alternative Internal Configurations for Enhancing Heat Transfer in Telecommunication Cabinets
Previous Article in Special Issue
Battery Storage at the Secondary Distribution Electricity Grid by Investigating End-Users Load Demand Measurements
 
 
Font Type:
Arial Georgia Verdana
Font Size:
Aa Aa Aa
Line Spacing:
Column Width:
Background:
Article

On the Value of Emerging, Day-Ahead Market Related Wind-Storage Narratives in Greece: An Early Empirical Analysis

by
Stefanos Tampakakis
and
Dimitrios Zafirakis
*
Soft Energy Applications & Environmental Protection Lab, Mechanical Engineering Department, University of West Attica, 122 43 Egaleo, Greece
*
Author to whom correspondence should be addressed.
Energies 2023, 16(8), 3506; https://doi.org/10.3390/en16083506
Submission received: 6 March 2023 / Revised: 9 April 2023 / Accepted: 15 April 2023 / Published: 18 April 2023

Abstract

:
Large-scale integration of renewable energy sources introduces high levels of uncertainty in power systems. In addressing the inherent uncertainty of renewables, coupling with energy storage systems allows for improved dispatchability, not only in terms of power system integration but also in terms of market participation. To that end, we currently look into the coupling of wind energy and energy storage and assess the ex-post value of different, day-ahead market related wind–storage narratives. In doing so, we apply practical dispatch strategies using empirical market signals, vary the size of storage, and adopt different cycling patterns, treating the configurations examined as price-taker units. In addition, by integrating different wind regimes and several years of spot price series, we argue that our approach captures different spatial and temporal characteristics; thus, offering a broad, representative view of the value and associated risk of similar market scenarios in the study area of Greece.

1. Introduction

In the aftermath of the COVID-19 pandemic and the outbreak of the war in Ukraine, persisting effects of a global-scale energy crisis [1] have reshaped the energy landscape in Europe [2,3]. High exposure to natural gas and limited supply diversity previously identified have now given birth to drastic initiatives, such as REPowerEU [4], calling for unprecedented changes and an accelerated energy transition associated with a vast rollout of renewables. Increased energy prices, market volatility, and supply chain bottlenecks on the other hand, are all counteractive toward investments in the field of renewable energy sources (RES), delaying what is considered to be a much-anticipated transition [5].
On the technical front, and with regards to power systems, higher shares of RES expected shall, apart from strengthening energy security, introduce high levels of uncertainty; thus, the need for increased reserves. To that end, power system flexibility components like energy storage [6], demand side management [7], interconnectors [8], advanced energy management, and forecasting [9,10], are all complementary solutions in addressing the intermittent character of renewables. Amongst them, energy storage probably stands as the most mature alternative; limited, however, by its persisting, capital-intensive character, and increased costs overall.
In the meantime, the phase-out of support schemes for RES, such as with feed-in tariffs, suggests that new RES installations are gradually set to directly face the market, which adds to the already existing technical challenges by also introducing higher risks in terms of investment and also greater requirements on the operational front. The higher the share of non-dispatchable RES in a given power system, the higher the risk of non-dispatchable RES power generation becoming curtailed, which in turn leads RES actors to investigate the option of supporting means. The latter are meant to improve RES dispatchability and allow also for the development of informed market integration strategies for the involved RES actors [11]. Coupling of RES and energy storage towards that direction introduces different schemes and synergies; individual or multi-actor [12], physical or virtual [13], that enable better dispatch terms under calculated risk. This of course tends to be more urgent in the case of wind energy, which is inherently determined by higher levels of uncertainty. Owing to that, as wind energy shares tend to increase in an electricity system, the risk of wind energy curtailments gets higher, with certain, existing systems already determined by increased levels of rejected wind energy [14]. At the same time, since wind parks are gradually set to face dynamic pricing patterns, as a result of their participation in day-ahead electricity markets, there is a need for wind park owners to develop optimum bidding offers and strategies so as to hedge the risk associated with the variation of electricity prices and wind power generation.
To that end, research in the specific field has been vast recently, with the current body of literature mainly focusing on the design of optimum dispatch models for the participation of different wind–storage configurations in the day-ahead and other markets. Relevant to that, in [15], the authors developed two optimization models for the short-term self-scheduling and redispatch of a virtual power plant (VPP) composed of a wind farm and a Li-ion battery, looking into the day-ahead energy and secondary regulation reserve markets of the Spanish power system. Next, in [16], the authors studied the performance of wind–PHS configurations participating in the day-ahead energy market. In doing so, they proceeded with the examination of a multi-objective optimization problem, using the objectives of direct economic benefits, carbon emissions, and grid stability. Furthermore, the authors in [17] worked on the development of optimal day-ahead operation of a wind–hydrogen configuration, also introducing uncertainties relating to day-ahead prices and wind power generation, estimated with the application of appropriate forecasting models. A similar problem is also evaluated in [18], where a wind-compressed air energy storage configuration was examined in the context of parallel participation in the day-ahead, the intraday, and the balancing markets.
Adding to the current body of literature, our research is set to focus on a higher level of analysis, introducing long-term temporal and also spatial aspects at the national level, while also examining problem dynamics in a broader spectrum of scenarios for different, market-related wind–storage narratives. In more detail, instead of focusing on the optimum dispatch of a given size configuration under specific market and wind conditions, we presently put forward the execution of an extensive parametrical analysis, adopting an empirical approach. Our aim, to that end, is the generation of national-scale findings for different wind–storage configurations and the investigation of the wider problem’s sensitivity under the application of more practical dispatch strategies, using the Greek electricity market as a problem application setting.
Greece, which finds itself in a transitional stage concerning its energy status, has recently embraced ambitious targets concerning the shares of RES to be anticipated in the local electricity sector by 2030. The initial target of 60% [19] is nowadays under revision, with the aspiration to exceed 70% and even reach 80%. Given that the current (2022) shares of RES reach ~40% [20], the required pace of transition calls for massive investments by the end of the decade, with minimum storage needs in order to support this transition estimated at the levels of 1.5–2 GW [21] and above. At the same time, with the application of the Target Model, new RES power plants are now obliged to participate in the Greek wholesale electricity market, with the latter lately determined by high levels of volatility and increased spot prices, owing to both the effects of the ongoing energy crisis and the application of the new Target Model [22].
Having said that, interest is building up on the design, elaboration, and value assessment of dispatch strategies for RES and storage schemes in the Greek electricity market, in line with recently published research in the field. On the other hand, there are only a few studies [11,23] focusing on the day-ahead market and on the actors’—rather than the system’s—point of view. This also comes with strategic planning implications for the Greek electricity system; since, so far, emphasis has been given, regarding the Greek mainland system, solely on the discussion concerning the development of centralized storage [21], largely neglecting the alternative for the development of distributed, smaller-scale energy storage at the local/installation level. At this point, it is also important to mention that similar research on the development of smaller-scale wind storage schemes regarding the Greek territory has traditionally focused on the market of non-interconnected island regions [24]. This is justified by the increased electricity generation costs on the one hand, owing to the high shares (~85%) of oil-based power generation locally, and the recording of considerable wind energy curtailments for certain island systems on the other, stimulating research on the emergence of hybrid wind–storage solutions.
Acknowledging that, by assessing the value of practical dispatch strategies for a broad set of operational scenarios and wind–storage configurations, our study also aims to contribute to the wider context of policy–making discussions regarding the transformation of Greece’s electricity sector, introducing what is seen as potentially emerging wind–storage narratives and an alternative to the sole establishment of centralized storage. The next chapters of the paper are organized as follows: in Section 2, we present the input data used for our analysis, together with the main methodological aspects. Section 3 provides the results and relevant analysis for each of the different scenarios examined, while in Section 4, a discussion of the study results takes place. Conclusions of the research are next provided in the final section, Section 5, of the paper.

2. Materials and Methods

2.1. Input Data

Input data used for our analysis includes long-term, historical data of day-ahead prices for the Greek electricity market together with a detailed set of wind speed time series for ten different wind regimes, representative of the broader Greek territory. The former corresponds to a 7-year period (2015–2021) that captures a wide span of price variation and trends, also including the extreme price year of 2021 (owing mainly to the local market’s exposure to high natural gas prices), and the latter is descriptive of different wind speed patterns for low-, medium-, and also high-quality wind potential areas in Greece. Hourly time series used in the study are given in Figure 1; while accordingly, the respective duration curves are given in Figure 2. In addition, 24 h box plots are provided in Figure 3 for the entire 7-year period and set of wind regimes studied.
To that end, the 7-year period examined introduces a notable variation of prices over the course of time, with a remarkable increase for the year 2021, with values well exceeding 150 €/MWh during the second half. Concerning daily variation patterns for the entire period, narrow (50th percentile) and wider price spreads (25th and 75th percentiles) between peak and off-peak hours are in the order of ~50–60 €/MWh and ~40–70 €/MWh.
Accordingly, different wind regimes studied exhibit a similar seasonal pattern, with wind speeds decreasing during the mid-period of the year. Annual averages, on the other hand, vary from a minimum of 5.5 m/s to a maximum of 11.2 m/s (Table 1), while daily variation follows a mild, bell-shaped curve, opposite to the standard two-peak load curve pattern demonstrated by the variation of electricity prices.

2.2. Problem Definition and Methods

To assess the value of emerging, market-related wind–storage schemes in Greece, we perform a comparison between the latter and the reference scenarios of an individual wind park/storage actor. In the first case, the wind actor is set to operate under a simplistic, direct market participation strategy, challenged by the complementarity between the historical spot price and the inelastic wind energy production patterns, assuming full dispatchability of wind energy at all times (no curtailments and/or penalties for non-compliant energy offers are considered, while only active wind power is taken into account, with recent research in day-ahead market modeling also investigating the exploitation of reactive power [25]). On the other hand, the standalone storage actor is set to operate on the basis of practicing standard trading (arbitrage) strategies, utilizing empirical market signals for the implementation of both charging and discharging decisions under the application of daily and intraday operational cycles, and with the aim to exploit maximum electricity price spreads. Against these two reference scenarios, which we treat as Narrative A and Narrative B, we evaluate the coupling of the wind and storage components, letting storage charging rely exclusively on wind energy, with its discharging being market-driven. Furthermore, through the examination of three new narratives, we also investigate different actor schemes, as follows:
  • Narrative C: both the wind and storage entities are owned by an individual actor, which in turn suggests zero cost charging fees for the storage component.
  • Narrative D (non-constrained power system): the wind and storage entities are owned by two different actors, and are operated in a non-constrained (non-saturated) energy market environment in terms of RES shares, implying full market dispatchability of wind energy. As such, wind energy charging fees are assumed to reflect on day-ahead market conditions (set equal to 100% of the appearing historical spot price).
  • Narrative E (constrained power system): the wind and storage entities are again assumed to be owned by two different actors. This time, the market setting concerns a saturated environment in terms of RES penetration. As such, wind energy charging fees are set to reflect the risk of curtailments; which, implies a reduction in the offered price for storage charging (an indicative 50% over the historical spot prices is adopted).
To that end, the matrix of examined scenarios and framework of analysis are synopsized in Figure 4 and Table 2, with the storage charging fee (SCF) coefficient supporting the differentiation of narratives, from an individual wind storage actor (Narrative C) to independent wind/storage actors in different market environments (Narratives D–E).
The above aspects are incorporated in the formulation of an extensive, parametrical analysis problem, looking into the value generated by market-related wind–storage configurations, also taking into account different application settings and assuming a price-taker approach. These reflect on a matrix of different cycling patterns (single cycle on a daily basis and two cycles on an intraday basis), different wind regimes, and different levels of spot prices, also considering the variable of energy storage capacity. Moreover, the analysis performed considers the exercise of hourly simulations on an annual basis, under the adoption of a brute force, ex-post approach, capturing all possible combinations of wind–storage configurations, wind regimes, and historical datasets of day-ahead electricity prices examined.
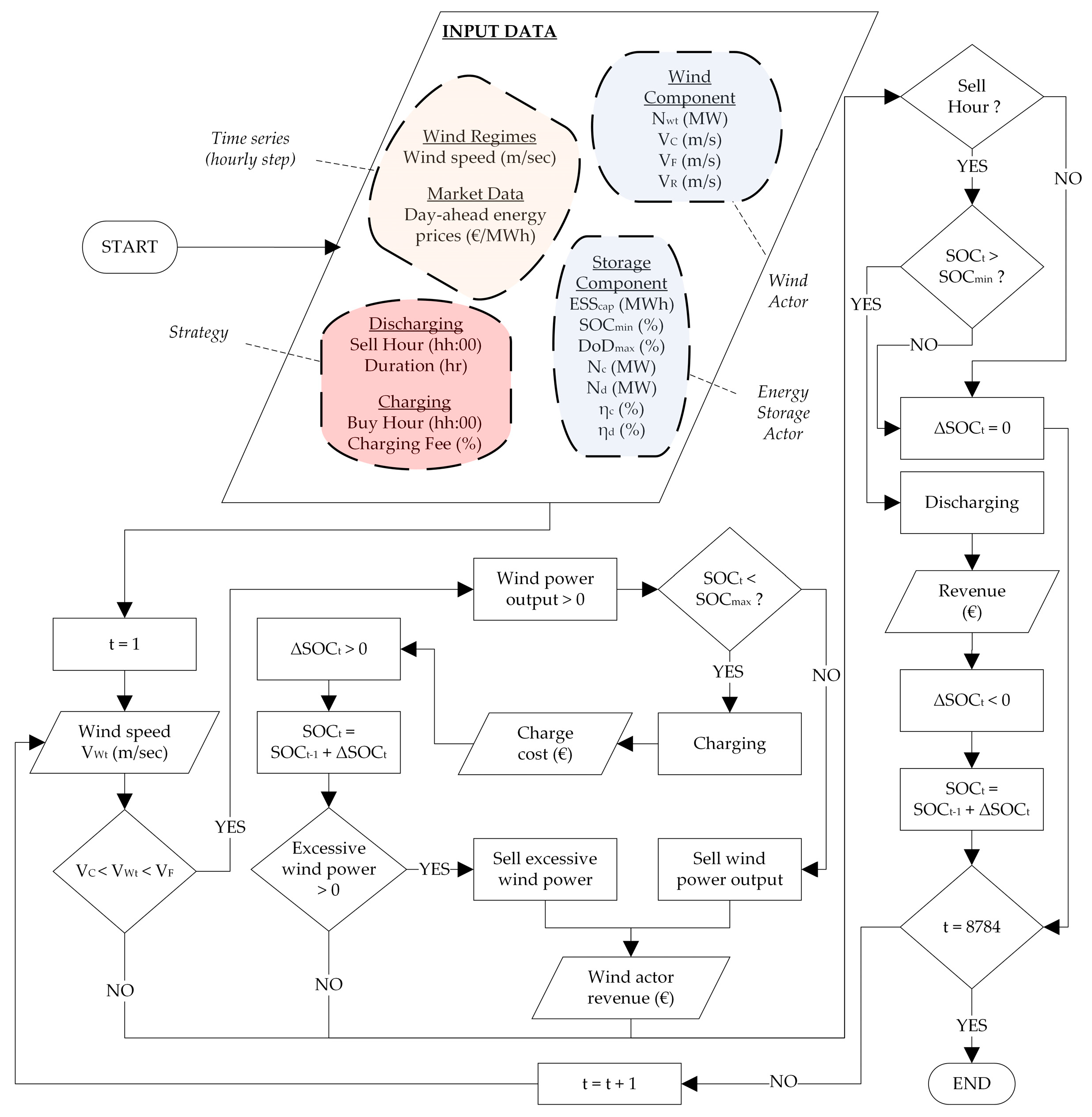
In the same context, in Figure 5, the flow diagram on the energy balance analysis of combined wind–storage configurations is also provided; while finally, Table 3 provides the technical characteristics assumed for the storage and wind components. As far as the former is concerned, we consider a round-trip efficiency of ~75%, together with a conservative maximum depth of discharge of 75% and a variable storage capacity of 5 to 25 times the wind power capacity, at a rate of 1C and C/3 for 1 h and 3 h duration of charging and discharging, respectively.
Further details concerning the applied methodology lie in the following set of equations (see also the nomenclature), governing the energy balance analysis and value assessment of market-integrated wind–storage configurations. More precisely, the first set of equations introduces a typical wind power curve currently considered (see also Table 3), together with the balance of wind energy production, taking into account the parts of wind energy used for storage charging and directed to the day-ahead market, respectively.
N w i = 0 , V w i V C N w t · a · V w i 3 + b · N w t , V C < V w i V R N w t V R < V w i V F 0 , V w i V F N w i = N w i E S S + N w i D A M
Accordingly, the second set of equations concerns balance of the storage component, limited by the maximum depth of discharge DoDmax and considering charging and discharging efficiencies (ηc and ηd), as well as the rates of charging and discharging of 1C and C/3, respectively.
S O C i = S O C i 1 + E S S i c · η c ;             with   E S S i c N c S O C i = S O C i 1 + E S S i d · η d 1 ;             with   E S S i d N d E S S c a p = S O C m a x S O C i S O C m i n   =   E S S c a p · ( 1 D o D m a x ) E S S c a p = N w t · h s t N c ; N d = { E S S c a p E S S c a p 3
Finally, the net and specific net revenue (NR and SNR) are estimated for each of the examined narratives, taking also into account the associated value of the SCF (0%, 50%, and 100%) and empirical market signals ( S P i b and S P i s ), determined under Section 2.3.
N R i = { ( E S S i d · S P i s N w i E S S · S P i · S C F ) + N w i D A M · S P i   N w i D A M · S P i + N w i E S S · S P i · S C F   E S S i d · S P i s E S S i c · S P i b   ( C A , C , D , E B ,   C ,   D ,   E ) where   S C F = { 0 % 50 % 100 % S N R i = { N R i · ( E S S i d + N w i D A M ) 1 N R i · ( N w i D A M + N w i E S S ) 1   N R i · E S S i d 1                                                                           ( C A , C , D , E B ,   C ,   D ,   E )

2.3. Empirical Market Signals

Following the presentation of the input data series and the problem’s definition and methods, a 24 h analysis of historical electricity prices was conducted in order to gain a better understanding of the exhibited trends during the entire 7-year period studied and then to inform the generation of market signals for the application of arbitrage strategies. In doing so, we performed a ranking of day-hours, starting from the one featuring the highest (1st) and resulting to the one featuring the lowest (24th) electricity price (hours receive the same ranking if prices are equal). Ranking was performed for all days of the 7-year period and then used for the development of the probability map given in Figure 6a. Similarly, and in order to assess the impact of letting the execution of two operational cycles take place within the day for storage and wind–storage configurations, the analysis was repeated on an intraday basis with mapping results provided in Figure 6b,c.
According to our analysis of the daily cycling routine, hours with the lowest ranking appear between 2:00 and 4:00 at night (blue shade), while hours with the highest ranking appear from 17:00 to 19:00 in the afternoon. With regards to the intraday analysis, for the first half of the day (00:00–11:00), hours with the lowest ranking correspond to 2:00 to 4:00 at dawn, while hours with the highest one appear from 6:00 to 8:00 in the morning. Finally, for the second half of the day (12:00–23:00), hours with the lowest ranking are at 22:00, 23:00, and 13:00, while hours with the highest ranking are from 17:00 to 19:00 in the afternoon.
As such, two opportunities for arbitrage trading are identified. The first involves a complete charge–discharge cycle of the storage component within 24 h, for which the unit is set to buy/charge in the early morning ( S P i b from 2:00 to 4:00) and sell/discharge in the afternoon ( S P i s from 17:00 to 19:00). Accordingly, and on an intraday basis, two cycles can be performed, with charging slots referring to the periods from 2:00 to 4:00 and from 12:00 to 14:00, and with discharging slots capturing the periods from 6:00 to 8:00 and from 17:00 to 19:00.
Finally, the duration of charging and discharging periods is, as already implied, also set to vary. The first option suggests a 1 h duration for the charging and discharging to take place, while the second considers a 3 h duration for both parts of the full operational cycle (equally distributed across the 3 h duration), taking also into account that the charging and discharging rates are configured accordingly (i.e., 1C and C/3 rates are assumed).

3. Results

Simulation results obtained from the application of the scenarios’ matrix and elaborated market signals are provided in the following paragraphs, organized per different narrative examined and on the basis of the following two main indices, already seen earlier (Equation (3)). The latter include the annual NR (or profit, in k€/year) per MW of wind power capacity, together with the annual SNR (in €/MWh of energy delivered to the day-ahead market and/or traded amongst actors), with results given in the form of box plot graphs in relation, for the majority of cases, to the variation of the storage size component and the cycling option examined.

3.1. Narrative A

The first scenario involves the standalone, direct participation of a wind park actor in the day-ahead market, under the assumption of 100% wind power dispatchability, i.e., facing no curtailment restrictions. All different wind regimes and spot price years are taken into account together with a typical, MW-scale wind turbine power curve, as seen earlier. Results obtained are provided in the next figure, Figure 7, with the annual revenue following an increasing trend, which is in line with the quality of the examined wind regimes. Considering the 50th percentile, the resulting range of variation stands between ~100 k€ and 300 k€, reflecting the influence of the different quality of wind potential and degree of complementarity between price and wind speed patterns. At the same time, specific revenue values are mainly concentrated in the area of 40–60 €/MWh, with the extremes of >100 €/MWh corresponding, as anticipated, to the year 2021.

3.2. Narrative B

The second scenario examined concerns market participation of a storage actor on the basis of empirically determined market signals used for the application of arbitrage. Under the given scenario, the storage asset interfaces the market both for charging (buying) and discharging (selling), taking into account a total of five different cases regarding its capacity, alongside four different cycling options. The former involve storage capacity ranging from 5 MWh to 25 MWh, and the latter concern day-ahead and intraday cycling (one and two full cycles, respectively) of 1 h and 3 h duration. Results obtained are next provided in Figure 8, where the annual NR and SNR are again presented.
According to the results, an increase in the storage size under a dispatch strategy of a single cycle per day implies an increase in annual NR; mainly for the 1 h duration cycle. On the other hand, negative NR values appear in both cases (1 h and 3 h duration), resulting from the spot years with the lower appearing price spreads. Furthermore, the annual SNR is found positive for approximately 50% of the examined configurations; while, if considering 2021 alone, the former ranges between 20 €/MWh and 30 €/MWh.
Results are somewhat different in the case of intraday cycling, where the majority of solutions generate negative annual NR values, owing to the lower spreads appreciated in comparison to the single-cycle approach. Due to that, the size increase of the storage component introduces greater losses, which is reflected in Figure 8a. In the same context, values of annual SNR are also kept negative in their majority (Figure 8b), with the exception of spot years determined by the highest price levels, generating a positive output that may even reach the levels of ~25 €/MWh.

3.3. Narrative C

Accordingly, the individual actor narrative is extended towards the evaluation of coupled wind storage schemes, with results—firstly of Narrative C—provided in Figure 9. Under the given configuration, storage charging is set to rely exclusively on wind energy production, free of charge (SCF = 0%), also assuming 1 MW of wind power capacity. On the other hand, storage discharging decisions are market-driven, in accordance with the signals generated earlier, and any excessive wind energy, as a result of a fully charged storage, is assumed to be delivered directly to the market, at the given spot price, without facing any curtailments.
To that end, with the increase in storage size, the annual NR presents a slightly decreasing trend, while the opposite is true for the annual SNR. This is explained on the basis of storage losses, which increase with the size of storage, and as such, they tend to reduce the energy amount delivered to the market.
Furthermore, and concerning the comparison between the different cycling patterns, daily cycles and 3 h of duration generate marginally greater revenue, which is comparable to the value of the intraday cycling pattern and the case of the 1 h cycle duration. At the same time, comparison between the combined wind–storage and the standalone wind scenarios of Narrative A (Figure 7) suggests that, in certain instances, coupling of the two components could result in the generation of slightly higher revenues.
This reads somewhat differently if also considering the risk of curtailment for the excessive part of wind energy delivered to the market. As one may note from Figure 10, storage size increase implies minimization of excessive wind energy shares; which, is currently considered as equivalent to improved terms of dispatchability, and which is also common for Narratives D–E. Taking cycles of 1 h duration, for example, it can be noted that storage autonomy in the order of 15–25 h, over the 1 MW of wind capacity, is assumed to minimize the risk of wind curtailments, with ~80–100% of the wind energy yield channeled to the market through the storage component. Lower autonomy of 5 h is also appreciable, however; especially, in the case of intraday cycling, where the excessive wind energy shares drop well below 55%.
Finally, it can be noted that the excessive wind power shares tend to be higher in the case of the 3 h duration cycles and lower in the case of bigger storage sizes (>15 h for daily cycles and >5 h for intraday cycling). This suggests that under Narrative C, longer duration cycles are found to underperform in terms of anticipated revenue and in terms of risk hedging, with the second part of the argument holding true for Narratives D–E as well.

3.4. Narrative D

Following the presentation of the individual actor narrative regarding the coupling of the wind and storage components, we next examine the scenario of coupling between independent wind and storage actors. Two different cases are taken into account; the first introduces a SCF of 100% over the appearing spot price and the second assumes a SCF of 50%. These fees apply to the share of wind energy used for storage charging; thus, they influence the net revenue generated by the storage asset.
Regarding the first case (Narrative D), the SCF of 100% is considered representative of a non-constrained energy market with regard to wind power dispatchability. Under this setting, the annual wind energy yield is assumed to be fully absorbable by the market, and as such, the claimed price for the wind power component is assumed to be equal to the appearing market price ( S P i ). Owing to that, the SCF determining charging fees for the storage components is set equal to 100%. With this in mind, Figure 11a presents charging fees of the storage actor; or equivalently, partial revenue of the wind actor that excludes the part of the excessive wind energy delivered directly to the market, and Figure 11b presents the annual NR of the storage actor. Additionally, Figure 12 as follows, provides the share of revenue of the wind actor that is generated by the excessive part of wind energy delivered to the market.
To that end, the influence of the 100% fee coefficient applied is clearly reflected in the graphs of Figure 11, with annual charging costs increasing rapidly with the increase in storage size. The impact of that on the annual NR of the storage component is obtained in Figure 11b; where in almost all cases, the values obtained are negative, and which compares unfavorably with the results of the individual storage actor and arbitrage-based strategy under Narrative B. This is due to the fact that wind energy charging is not limited by the empirical time signals for charging decisions used in Narrative B for the storage component; instead, it follows the pattern of wind power generation, allowing for the maximum possible charging of the storage component prior to the time points of it selling energy to the grid. In the meantime, and regarding the aspects of storage size and cycling, in accordance with Figure 11, storage sizes greater than 10 h produce the lower values of revenue, while the 3 h duration cycling results appear marginally higher than the ones of the 1 h cycling.
Next, in Figure 12, we provide the share of market revenue achieved by the wind actor, independently of the storage actor. Such revenue relies on the excessive part of wind energy production (Figure 10), and is common for all Narratives C–E, under the assumption that the resulting excess of wind energy generation is fully absorbed by the grid. This is challenged as an assumption under a setting that represents a constrained energy system in terms of wind energy penetration, and which may concern all previous narratives and especially Narrative E, with the exception of Narrative B.
As such, results presented in Figure 12 are considered optimistic, and are determined by a higher degree of certainty in the case of bigger storage sizes, under which the shares of direct delivery of wind energy to the market minimize or even zero out. In the meantime, and also reflecting on the pattern of Figure 10, the 3 h cycling generates higher values of revenue than the 1 h cycling, with the difference becoming greater for storage sizes bigger than 10 h of storage capacity.

3.5. Narrative E

By assuming a 50% fee coefficient, we next reflect on the scenario of constrained dispatchability for the wind actor. Arguably, this provides an incentive for reducing the SCF, which is exploited by the storage actor in order to hedge the risk of wind energy curtailments by providing a dedicated energy sink (load). Results of this scenario are given in the following Figure 13a, focusing on the annual NR of the storage actor, and providing a comparison with the respective revenue of Narrative C, under a SCF value of 0%.
To that end, all revenue values of Figure 13a are kept positive; thus, demonstrating an inverse trend to the one shown in Figure 11b. In more detail, storage size increase is now suggesting an increase in the annual NR of the storage component, moving asymptotically beyond 10 h of storage, especially in the case of intraday cycling. At the same time, and as anticipated, results are further improved if considering the case of 0% SCF, with the annual NR found to more than double (Figure 13b).

4. Discussion

Following the presentation of simulation results per different narrative examined, discussion on the main findings of our research is currently provided, also with the support of complementary graphs, focusing on the annual SNR value. At first, the annual SNR results for all different scenarios are compared and discussed; while accordingly, SNR results are further processed in relation to the temporal and spatial dimension of the examined problem.

4.1. Comparison of All Narratives

Under this section, a comparison is made amongst the different scenarios examined, per different type of actor and for all relevant narratives. In this context, Figure 14a provides the annual SNR for independent wind actors, involved in Narratives A, D, and E; while, Figure 14b presents the annual SNR for independent storage actors involved in Narratives B, D, and E. Finally, Figure 15 provides a comparison amongst individual actor schemes, capturing Narratives AC. In this context, the main conclusion drawn from the figures is given in the following:
  • When compared to a standalone wind actor operating in a non-constrained energy system, independent wind actors in the ranges shaped by Narratives D and E (Figure 14a) are normally found to present lower SNR values, mainly between 30 €/MWh and 60 €/MWh. On the other hand, a standalone wind actor (red box plot) is determined by values between 40 €/MWh and +60 €/MWh. Extreme stretches encountered to that end between the former and the latter, associate with storage capacities that are higher than 10 h, and normally fall into the premises of Narrative E, determined by a SCF of 50%. On the other hand, such moderately lower returns are assumingly compensated by a lower risk of curtailments for the given set of configurations. Concerning cycling strategies, intraday cycling generates higher values of revenue for storage capacity ≤10 h; while, the 1 h and 3 h cycle duration results are similar, with the 3 h duration entailing higher minima of revenue for storage capacity ≥15 h.
  • Regarding storage actors (Figure 14b), wind coupling in the space of Narratives D and E normally introduces both higher and lower SNR values in comparison to the individual storage actor practicing arbitrage, with the higher values even exceeding 40 €/MWh, against maximum values in the order of >0 €/MWh to 20 €/MWh for the individual actor case (Narrative B). Meanwhile, and opposite to the case of wind actors (Figure 14a), sensitivity of results amongst different storage sizes is found to be quite limited; although, the range of variation per storage size is quite broader, covering spans of even +/−80 €/MWh. At the same time, independent, storage-based exercise of arbitrage is determined by a very narrow revenue margin and is found to maximize under the application of daily cycling routines (one cycle per day). With regards to cycling, intraday operation moves to lower SNR values; which, becomes more pronounced in the case of 3 h duration. On the other hand, difference in cycle duration does not imply a notable difference in the resulting SNR values.
  • Individual actor scenarios, capturing Narratives A, B, and C (Figure 15), suggest that the aggregate revenue of wind and storage under Narrative C is either fairly higher or very close to that of the standalone wind energy actor (Narrative A). On the other hand, the revenue distance between Narrative B and Narrative C is found to be in the order of 50–60 €/MWh; which, interestingly, is comparable to the levelized cost of electricity for modern wind energy applications. Similar to the case of storage actors, intraday cycling entails lower SNR, which is more notable for the 3 h duration cycles.
  • Overall, a critical storage size is identified, which lies in the order of 10 h of storage capacity. Greater sizes to that end entail lower revenue for wind actors and no added value for both storage and wind-storage actors under Narratives C–E.

4.2. Temporal and Spatial Risk

Accordingly, and in an attempt to assess the impact of spot price years and wind regimes’ variation on the annual SNR of Narratives C–E, we estimate the absolute, maximum difference of annual SNR, |ΔRevmax|, amongst (a) different spot price years per wind regime and (b) different wind regimes per spot price year. In more detail, |ΔRevmax| refers to the difference of the maximum minus the minimum annual SNR, and is calculated for each subset of results, per storage size, cycling pattern, and cycle duration. Out of each subset, the minimum, the average, and the maximum values of |ΔRevmax| are collected and grouped together for each of the 0%, 50%, and 100% charging fee coefficients, capturing the three narratives examined. In this context, each of the boxplots presented in Figure 16 below integrates the entire set of examined configurations (storage size, cycling pattern, and duration) and stands as a measure of the temporal and spatial-based risk entailed on the resulting SNR; this time putting emphasis on the different narratives.
According to the above, the temporal, market-based risk appears to be more critical, gaining in significance in the case of the individual wind storage actor for Narrative C, with values of |ΔRevmax| in the order of 65–95 €/MWh (Figure 16a). Under Narrative D, wind actors present a similar sensitivity (|ΔRevmax| of 65–75 €/MWh), with storage actors determined by considerably lower |ΔRevmax| values, in the order of 5–20 €/MWh. Results of Narrative E at the same time present comparable values between wind and storage actors, with |ΔRevmax| ranges found in the area of 25–60 €/MWh. As such, the reduction of the SCF from 100% to 50% signals a transition to greater risk for storage actors and to lower risk for wind actors; which, however, associates with different levels of annual NR.
Next, the wind regime variation (Figure 16b) introduces a lower degree of sensitivity; especially in the case of Narrative C, generating, on average and for all cases examined, |ΔRevmax| values in the order of ~5 €/MWh. Reduction of the SCF from 100% to 50% to that end suggests a more pronounced impact. Firstly, for wind actors, and secondly, for storage actors under Narrative E. While, in general, it can be seen that any difference in the degree of complementarity between wind speed and market price patterns amongst the examined wind regimes creates little variation in terms of the anticipated SNR.
Given the above, it can be argued that in the long-term, the factor of day-ahead price variation introduces far greater risk in terms of the SNR in comparison to the spatial dimension, also relating to the given characteristics of the local electricity fuel mix and its exposure to volatile price energy sources. Increased risk to that end primarily affects individual wind–storage actors (0% of SCF) as to the expectation of higher revenue in the case of a price fall, and vice versa. On the other hand, the coupling of independent wind and storage actors suggests more moderate exposure to prices’ sensitivity; which, nevertheless, is associated with a narrower revenue margin to begin with, especially in the case of the storage component. Furthermore, the trajectory from 100% to 0% SCF can also be perceived as the transition from a non-saturated to a fully saturated power system in terms of wind power generation; which, will gradually stimulate the emergence of wind–storage schemes instead of independent wind power installations. In between, both wind and storage actors may opt for reduced risk by relying on fixed prices’ contracts regarding charging costs on the basis of, e.g., direct PPAs. This also reflects on the gradual reduction of storage investment costs and even the potential for grid parity regarding wind–storage configurations, without the need for the provision of multiple storage services and the adoption of high-risk strategies.

5. Conclusions

The present study focused on assessing the value associated with the emergence of different, market-related wind–storage schemes, using the Greek day-ahead electricity market as a case study. To that end, based on the conduction of an early empirical analysis for long-term wholesale price patterns, we developed market signals in order to inform the development of practical dispatch strategies for the storage component, also allowing for the introduction of different cycling routines and storage sizes, together with the examination of several wind regimes. In addition, we described different actor settings and narratives and proceeded to the application of the developed strategies for all possible configurations, with output results focusing on the operational revenue generated, also in relation to associated dispatchability risks. To that end, our results initially emphasized the comparison between different storage sizes and cycling routines for each of the narratives examined; while accordingly, further discussion of initial results allowed for a higher-level comparison amongst narratives as well as for an assessment of the associated risk introduced by the problem’s two main dimensions, i.e., the temporal effect of spot prices and the spatial effect of different wind regimes.
Based on our analysis, the potential for the development of similar schemes relates strongly with market conditions, with this taking into account both the prospective incentive of wind actors to gradually negotiate with storage entities in order to hedge future curtailment risks and the persistence of high energy prices in electricity markets. On the other hand, influence of the wind regime and wind potential quality appears to be less important in terms of specific net revenue achieved; which, can be also perceived as of broadening the application scope of similar schemes. Synthesis of multi-actor schemes to that end, with the inclusion of, e.g., different wind actors coupled with a unique storage actor or asset, could generate higher competition and at the same time benefit from the complementarity of different wind profiles, also introducing the notion of aggregating strategies as an extra alternative worth examining. Another aspect of increased research interest to that end relates to the investigation of establishing direct PPAs between wind and storage actors on the basis of fixed energy prices, with the latter hedging the risk introduced by the variation of market prices. Furthermore, and in the pursuit of a broader assessment, the temporal impact of wind speed variation may be also incorporated in a similar analysis, on top of the spatial dimension, with more substantial results taking also into account the quantified risk of wind energy curtailments in energy terms, in addition to SCF implications examined under this study. In this context, it is worth mentioning that the Greek energy market is nowadays faced with the threat of emerging RES curtailments at the national grid level. This calls for imminent actions in the planning stage, with efforts so far directed to the development of centralized, utility scale energy storage, such as with pumped hydro storage stations. Although similar solutions can be determined by several advantages, like lower costs due to economies of scale, they also present limitations associated with long construction times and the potential establishment of more oligopolistic models in the sector. On the other hand, distributed energy storage may also respond to the arising challenges, at a potentially faster pace and in a more flexible fashion, offering the opportunity for the development of a variety of schemes that may foster greater competition. To conclude, our analysis is in line with this argument and is set to contribute to the given field through the initiation of a broader discussion on both the development and valuation of alternative wind and storage schemes in Greece.

Author Contributions

S.T.: Data curation, simulation execution, preliminary analysis. D.Z.: Conceptualization, theoretical framework, methodology, formal analysis, writing. All authors have read and agreed to the published version of the manuscript.

Funding

This research received no external funding.

Data Availability Statement

Wind speed time series were retrieved from the database of the Soft Energy Applications & Environmental Protection Lab, maintaining records of available wind speed time series made available from the Greek Public Power Corporation (Public Power Corporation. “Wind Speed Measurements for Greece: 1980–1985”, in PPC Editions, Athens, 1986). Electricity price data were made available from ENTSO-E Transparency Platform—Available online: https://transparency.entsoe.eu/ (accessed on 26 February 2023).

Conflicts of Interest

The authors declare no conflict of interest.

Nomenclature

Parameter Units
C Rate of charging and discharging (relative to max capacity)MW
D o D m a x Maximum depth of discharge of the storage component%
E S S c Hourly charging power of the storage componentMW
E S S c a p Energy storage capacityMWh
E S S d Hourly discharging power of the storage componentMW
h s t Hours of energy storage autonomyHours
N c Storage maximum charging powerMW
N d Storage maximum discharging powerMW
  N w D A M Hourly wind power share directed to the marketMW
N w Wind power outputMW
N w E S S Hourly wind power share used for storage chargingMW
N w t Nominal wind powerMW
N R Net revenue
S N R Specific net revenue€/MWh
S O C State of charge of the storage componentMWh
S O C m a x Maximum state of charge the storage componentMWh
S O C m i n Minimum state of charge the storage componentMWh
S P Spot price€/MWh
S P b Spot price—buying hours€/MWh
S P s Spot price—selling hours€/MWh
V C Cut-in wind speedm/s
Cut-out wind speedm/s
V R Rated power wind speedm/s
V w Wind speedm/s
Greek Symbols
ΔRevmaxMaximum difference of specific net revenue €/MWh
η c Storage charging efficiency%
η d Storage discharging efficiency%

References

  1. Quitzow, R.; Bersalli, G.; Eicke, L.; Jahn, J.; Lilliestam, J.; Lira, F.; Marian, A.; Süsser, D.; Thapar, S.; Weko, S.; et al. The COVID-19 crisis deepens the gulf between leaders and laggards in the global energy transition. Energy Res. Soc. Sci. 2021, 74, 101981. [Google Scholar] [CrossRef]
  2. Kuzemko, C.; Blondeel, M.; Dupont, C.; Brisbois, M.C. Russia’s war on Ukraine, European energy policy responses & implications for sustainable transformations. Energy Res. Soc. Sci. 2022, 93, 102842. [Google Scholar]
  3. Halbrügge, S.; Schott, P.; Weibelzahl, M.; Buhl, H.U.; Fridgen, G.; Schöpf, M. How did the German and other European electricity systems react to the COVID-19 pandemic? Appl. Energy 2021, 285, 116370. [Google Scholar] [CrossRef] [PubMed]
  4. European Commission. REPowerEU: Affordable, Secure and Sustainable Energy for Europe. 2022. Available online: https://commission.europa.eu/strategy-and-policy/priorities-2019-2024/european-green-deal/repowereu-affordable-secure-and-sustainable-energy-europe_en (accessed on 4 March 2023).
  5. Đukan, M.; Kitzing, L. A bigger bang for the buck: The impact of risk reduction on renewable energy support payments in Europe. Energy Policy 2023, 173, 113395. [Google Scholar] [CrossRef]
  6. Wang, W.; Yuan, B.; Sun, Q.; Wennersten, R. Application of energy storage in integrated energy systems—A solution to fluctuation and uncertainty of renewable energy. J. Energy Storage 2022, 52 Pt A, 104812. [Google Scholar] [CrossRef]
  7. Dranka, G.G.; Ferreira, P.; Vaz, A.I.F. Integrating supply and demand-side management in renewable-based energy systems. Energy 2021, 232, 120978. [Google Scholar] [CrossRef]
  8. Spiecker, S.; Vogel, P.; Weber, C. Evaluating interconnector investments in the north European electricity system considering fluctuating wind power penetration. Energy Econ. 2013, 37, 114–127. [Google Scholar] [CrossRef]
  9. Zhang, M.; Jiao, Z.; Ran, L.; Zhang, Y. Optimal energy and reserve scheduling in a renewable-dominant power system. Omega 2023, 118, 102848. [Google Scholar] [CrossRef]
  10. Kazmi, H.; Tao, Z. How good are TSO load and renewable generation forecasts: Learning curves, challenges, and the road ahead. Appl. Energy 2022, 323, 119565. [Google Scholar] [CrossRef]
  11. Zafirakis, D.; Tzanes, G.; Kaldellis, J.K. Market-oriented dispatch strategies for wind-storage configurations using day-ahead forecasting signals. In Proceedings of the 4th International Hybrid Power System Workshop, Crete, Greece, 22–23 May 2019; Available online: https://hybridpowersystems.org/crete2019/wp-content/uploads/sites/13/2020/03/4C_4_HYB19_059_paper_Zafirakis_Dimitris.pdf (accessed on 4 March 2023).
  12. Bekirsky, N.; Hoicka, C.E.; Brisbois, M.C.; Ramirez Camargo, L. Many actors amongst multiple renewables: A systematic review of actor involvement in complementarity of renewable energy sources. Renew. Sust. Energ. Rev. 2022, 161, 112368. [Google Scholar] [CrossRef]
  13. Piltan, G.; Pirouzi, S.; Azarhooshang, A.; Jordehi, A.R.; Paeizi, A.; Ghadamyari, M. Storage-integrated virtual power plants for resiliency enhancement of smart distribution systems. J. Energy Storage 2022, 55 Pt B, 105563. [Google Scholar] [CrossRef]
  14. Kaldellis, J.K.; Tzanes, G.T.; Papapostolou, C.; Kavadias, K.; Zafirakis, D. Analyzing the Limitations of Vast Wind Energy Contribution in Remote Island Networks of the Aegean Sea Archipelagos. Energy Procedia 2017, 142, 787–792. [Google Scholar] [CrossRef]
  15. Fernández-Muñoz, D.; Pérez-Díaz, J.I. Optimisation models for the day-ahead energy and reserve self-scheduling of a hybrid wind–battery virtual power plant. J. Energy Storage 2023, 57, 106296. [Google Scholar] [CrossRef]
  16. Wang, R.; Yang, W.; Li, X.; Zhao, Z.; Zhang, S. Day-ahead multi-objective optimal operation of Wind–PV–Pumped Storage hybrid system considering carbon emissions. Energy Rep. 2022, 8, 1270–1279. [Google Scholar] [CrossRef]
  17. Zheng, Y.; Wang, J.; You, S.; Li, X.; Bindner, H.W.; Münster, M. Data-driven scheme for optimal day-ahead operation of a wind/hydrogen system under multiple uncertainties. Appl. Energy 2023, 329, 120201. [Google Scholar] [CrossRef]
  18. Sriyakul, T.; Jermsittiparsert, K. Risk-controlled economic performance of compressed air energy storage and wind generation in day-ahead, intraday and balancing markets. Renew. Energy 2021, 165, 182–193. [Google Scholar]
  19. Greek Ministry of Energy. National Climate and Energy Plan. 2019. Available online: https://energy.ec.europa.eu/system/files/2020-01/el_final_necp_main_el_0.pdf (accessed on 4 April 2023).
  20. Independent Power Transmission Operator. Monthly Energy Reports. 2023. Available online: https://www.admie.gr/en/market/reports/monthly-energy-balance (accessed on 4 April 2023).
  21. Papathanasiou, S.; Psarros, G.; Papakonstantinou, A. Mid-term Electricity Storage Requirements for the National Interconnected System. In Proceedings of the Greek Regulatory Authority for Energy Seminar on Electrical Energy Storage, Athens, Greece, 15 May 2022; Available online: https://www.e-mc2.gr/sites/default/files/2020-05/Presentation%20storage%20%CE%A1%CE%91%CE%95.pdf (accessed on 4 April 2023).
  22. Ioannidis, F.; Kosmidou, K.; Andriosopoulos, K.; Everkiadi, A. Assessment of the Target Model Implementation in the Wholesale Electricity Market of Greece. Energies 2021, 14, 6397. [Google Scholar] [CrossRef]
  23. Zafirakis, D.; Tzanes, G.; Kaldellis, J.K. Development of bidding strategies for wind-storage configurations with the support of advanced forecasting techniques. In Proceedings of the 7th International Conference on Environmental Management, Engineering, Planning and Economics, CEMEPE 2019, Mykonos, Greece, 19–24 May 2019. [Google Scholar]
  24. Kaldellis, J.K.; Zafirakis, D. Prospects and challenges for clean energy in European Islands. The TILOS paradigm. Renew. Energy 2020, 145, 2489–2502. [Google Scholar] [CrossRef]
  25. Papazoglou, G.K.; Forouli, A.A.; Bakirtzis, E.A.; Biskas, P.N.; Bakirtzis, A.G. Day-ahead local flexibility market for active and reactive power with linearized network constraints. Electr. Power Syst. Res. 2022, 212, 108317. [Google Scholar] [CrossRef]
Figure 1. Examined time series of historical electricity prices and wind speed.
Figure 1. Examined time series of historical electricity prices and wind speed.
Energies 16 03506 g001
Figure 2. Duration curves of electricity spot price years and wind speed regimes.
Figure 2. Duration curves of electricity spot price years and wind speed regimes.
Energies 16 03506 g002
Figure 3. 24 h variation of electricity prices (temporal, capped at 120 €/MWh) and wind speed (spatial, capped at 16 m/s).
Figure 3. 24 h variation of electricity prices (temporal, capped at 120 €/MWh) and wind speed (spatial, capped at 16 m/s).
Energies 16 03506 g003
Figure 4. The framework of analysis and scenarios’ matrix.
Figure 4. The framework of analysis and scenarios’ matrix.
Energies 16 03506 g004
Figure 5. Wind–storage operational flow diagram.
Figure 5. Wind–storage operational flow diagram.
Energies 16 03506 g005
Figure 6. Probability mapping of hours’ price rankings—day-ahead (a) and intraday (b,c).
Figure 6. Probability mapping of hours’ price rankings—day-ahead (a) and intraday (b,c).
Energies 16 03506 g006
Figure 7. Direct market participation of the wind actor; annual (a) and specific (b) revenue per different wind regime, assuming no dispatchability constraints.
Figure 7. Direct market participation of the wind actor; annual (a) and specific (b) revenue per different wind regime, assuming no dispatchability constraints.
Energies 16 03506 g007
Figure 8. Arbitrage-based market participation of the storage actor; annual NR (a) and SNR (b) per different storage configuration and cycling option.
Figure 8. Arbitrage-based market participation of the storage actor; annual NR (a) and SNR (b) per different storage configuration and cycling option.
Energies 16 03506 g008
Figure 9. Wind-supported ESS and direct (excess) wind market participation for an individual wind-storage actor; annual NR (a) and SNR (b) per different storage configuration and cycling option.
Figure 9. Wind-supported ESS and direct (excess) wind market participation for an individual wind-storage actor; annual NR (a) and SNR (b) per different storage configuration and cycling option.
Energies 16 03506 g009
Figure 10. Shares of excessive wind power delivered to the market per different storage configuration and cycling option, under the assumption of no dispatchability constraints.
Figure 10. Shares of excessive wind power delivered to the market per different storage configuration and cycling option, under the assumption of no dispatchability constraints.
Energies 16 03506 g010
Figure 11. Wind-supported ESS and direct (excess) wind market participation for independent wind and storage actors; annual charging costs (a) and NR (b) of the storage component per different storage configuration and cycling option.
Figure 11. Wind-supported ESS and direct (excess) wind market participation for independent wind and storage actors; annual charging costs (a) and NR (b) of the storage component per different storage configuration and cycling option.
Energies 16 03506 g011
Figure 12. Annual revenue from excessive wind power shares delivered to the market per different storage configuration and cycling option, under the assumption of no dispatchability constraints.
Figure 12. Annual revenue from excessive wind power shares delivered to the market per different storage configuration and cycling option, under the assumption of no dispatchability constraints.
Energies 16 03506 g012
Figure 13. Wind-supported ESS market participation for independent actors and an individual wind-storage actor; annual NR of the storage component for SCF = 50% (a) and SCF = 0% (b) per different storage configuration and cycling option.
Figure 13. Wind-supported ESS market participation for independent actors and an individual wind-storage actor; annual NR of the storage component for SCF = 50% (a) and SCF = 0% (b) per different storage configuration and cycling option.
Energies 16 03506 g013
Figure 14. Comparison of independent wind (a) and storage (b) actors’ annual SNR per different storage configuration and cycling option.
Figure 14. Comparison of independent wind (a) and storage (b) actors’ annual SNR per different storage configuration and cycling option.
Energies 16 03506 g014
Figure 15. Annual SNR for individual wind-storage actors per different storage configuration and cycling option against the annual SNR of individual wind and individual storage actors.
Figure 15. Annual SNR for individual wind-storage actors per different storage configuration and cycling option against the annual SNR of individual wind and individual storage actors.
Energies 16 03506 g015
Figure 16. Maximum temporal (a) and spatial (b) sensitivity of the net specific revenue per different wind storage narrative and for all configurations examined.
Figure 16. Maximum temporal (a) and spatial (b) sensitivity of the net specific revenue per different wind storage narrative and for all configurations examined.
Energies 16 03506 g016
Table 1. Average annual wind speed of the different wind regimes.
Table 1. Average annual wind speed of the different wind regimes.
Wind regime[-]12345678910
Average wind speed[m/s]5.55.75.86.36.46.99.19.29.311.2
Table 2. Wind–storage narratives examined.
Table 2. Wind–storage narratives examined.
NarrativeActor SchemeActor EntitiesSCF
AIndividual ActorWind-
BIndividual ActorStorage-
CIndividual ActorWind and Storage0%
DIndependent ActorsWind/Storage100%
EIndependent ActorsWind/Storage50%
Table 3. Wind and storage components’ technical characteristics.
Table 3. Wind and storage components’ technical characteristics.
ComponentParameterUnitsValue
Storage CapacityAutonomy[h]5–25:5
DoDmax[%]75%
Rate of Charge/DischargeCharging[-]1C; C/3
Discharging
Storage EfficiencyCharging[%]85%
Discharging88%
Round trip~75%
Wind Power CurveCut-in wind speed[m/s]4
Rated wind speed12
Cut-off wind speed25
Disclaimer/Publisher’s Note: The statements, opinions and data contained in all publications are solely those of the individual author(s) and contributor(s) and not of MDPI and/or the editor(s). MDPI and/or the editor(s) disclaim responsibility for any injury to people or property resulting from any ideas, methods, instructions or products referred to in the content.

Share and Cite

MDPI and ACS Style

Tampakakis, S.; Zafirakis, D. On the Value of Emerging, Day-Ahead Market Related Wind-Storage Narratives in Greece: An Early Empirical Analysis. Energies 2023, 16, 3506. https://doi.org/10.3390/en16083506

AMA Style

Tampakakis S, Zafirakis D. On the Value of Emerging, Day-Ahead Market Related Wind-Storage Narratives in Greece: An Early Empirical Analysis. Energies. 2023; 16(8):3506. https://doi.org/10.3390/en16083506

Chicago/Turabian Style

Tampakakis, Stefanos, and Dimitrios Zafirakis. 2023. "On the Value of Emerging, Day-Ahead Market Related Wind-Storage Narratives in Greece: An Early Empirical Analysis" Energies 16, no. 8: 3506. https://doi.org/10.3390/en16083506

APA Style

Tampakakis, S., & Zafirakis, D. (2023). On the Value of Emerging, Day-Ahead Market Related Wind-Storage Narratives in Greece: An Early Empirical Analysis. Energies, 16(8), 3506. https://doi.org/10.3390/en16083506

Note that from the first issue of 2016, this journal uses article numbers instead of page numbers. See further details here.

Article Metrics

Back to TopTop