Static Voltage Stability Zoning Analysis Based on a Sensitivity Index Reflecting the Influence Degree of Photovoltaic Power Output on Voltage Stability
Abstract
1. Introduction
2. A Novel Sensitivity Index of L-Index Relative to PV Active Output
2.1. The Traditional L-Index
2.2. The Relationship between PV Active Output and POI’s Voltage Phase Angle
2.2.1. PV Mode
2.2.2. PQ Mode
2.3. A Novel Voltage Stability Sensitivity Index LPAS
3. Static Voltage Stability Zoning Analysis Method
- (1)
- Get the sets of power nodes, load nodes and contact nodes by assessing the node types, and calculate the admittance matrix of the grid-connected system, find the sub-matrix FLG of load participation factor and obtain the participation factor of each load node relative to the POI of each PV station.
- (2)
- According to Equations (3) and (11), the L-index and LPAS-index of each load node can be calculated. By ranking the L-index values of all load nodes, determine the weakest SVS area and the weakest node.
- (3)
- Load nodes are classified according to the numerical level of LPAS-index value, which can be generally classified into three types of nodes whose SVS is greatly, moderately and less affected by Ppv. According to the classification results for load nodes, the PV grid-connected system can be zoned into three kinds of SVS areas that are strongly, moderately and weakly associated with Ppv.
- (4)
- According to the classification results for load nodes, the PV grid-connected system can be zoned into three kinds of SVS areas that are strongly, moderately and weakly associated with Ppv. As the LPAS-index value of the load node is less affected by Ppv and other generators, the zoning results are relatively unchanged.
- (5)
- Analyze the SVS of the whole power grid and the weakest SVS area on the basis of the zoning results, and find out the rules that are affected by Ppv. Based on the analysis results, some useful control strategies can be proposed to improve the SVS of the weakest area and the whole system.
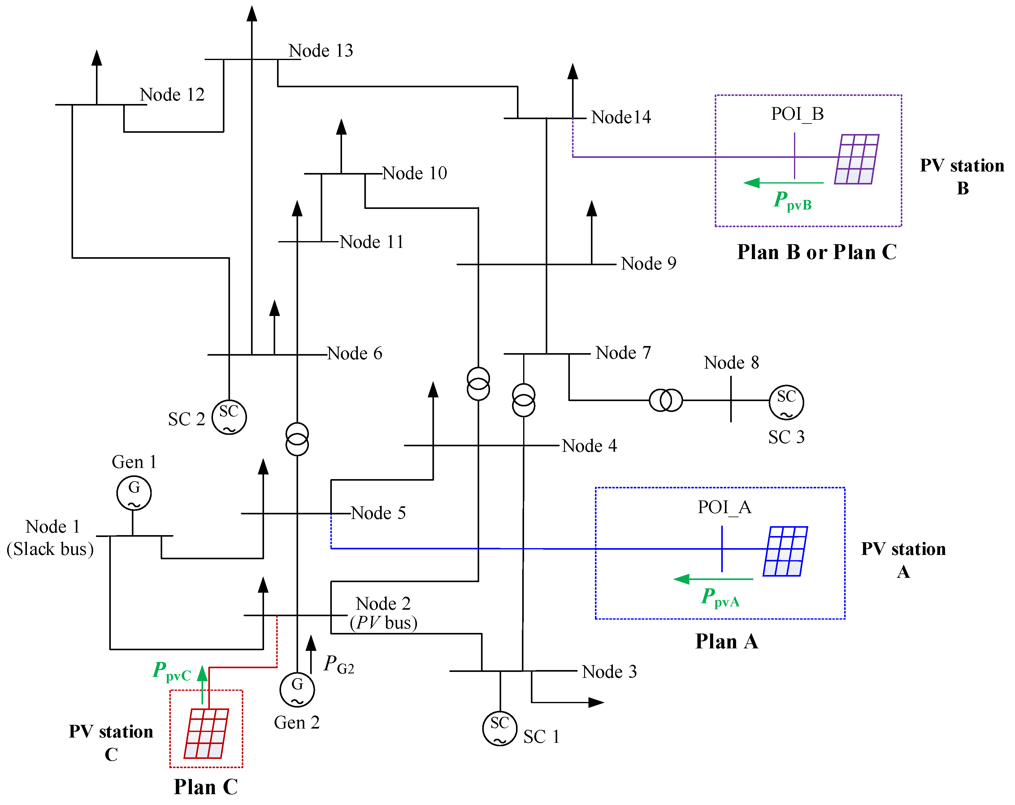
4. Simulation Verification for the Zoning Analysis Method
- Plan A: PV station A is integrated into Node 5 by a PV transmission line, and the corresponding POI is POI_A;
- Plan B: PV station B is integrated into Node 14 by a PV transmission line, and the corresponding POI is POI_B;
- Plan C: PV station B is integrated into Node 14, the generator Gen 2 is replaced with PV station C (operating in PV mode), and the corresponding POI is Node 2. This is a multi-PV case.
4.1. Verification for the Relationship between PV Active Output and Voltage Phase Angle of POI
4.2. Index Calculation
4.2.1. Plan A and Plan B
4.2.2. Plan C
4.3. SVS Zoning and Analysis
4.3.1. Plan A
4.3.2. Plan B
4.3.3. Plan C
5. Conclusions
- (1)
- The LPAS-index value of one load node is less affected by Ppv or PG (active output of generator), so the SVS zoning results are relatively unchanged. However, by changing the location of the PV access point or the numerical classification standard of the LPAS-index value, the SVS zoning results can change.
- (2)
- The access point of the PV station is not always greatly affected by Ppv, so it can fall within the strongly associated area with Ppv, and also fall within the moderately associated area with Ppv.
- (3)
- If most of the load nodes except for the PV access point fall within the weakly associated with Ppv, the impact of Ppv on the SVS can be neglected and more attention should be focused on the impact of load power.
- (4)
- In the multi-PV case, more load nodes may fall within the areas more affected by Ppv. If no excessive PV power flows into the power grid, the increase of Ppv can improve the SVS to a certain extent. However, excessive PV active power can evidently weaken the SVS when the system operates at a low load level, and PV power-shedding can make the system maintain the SVS. On the other hand, excessive PV active power has a minor impact on the SVS when the system operates under heavy load.
- (5)
- In addition, when the system load is constant, the change in Ppv has a minor impact on the L-index. It is necessary to design a novel SVS index for load nodes that can better adapt to the fluctuation of Ppv in the follow-up work.
Author Contributions
Funding
Data Availability Statement
Conflicts of Interest
Nomenclature
| Vectors, matrices and sets | |
| , , | Voltage vectors of load nodes, power nodes and contact nodes |
| , , | Current vectors of load nodes, power nodes and contact nodes |
| YLL, YLG, YLC, YGL, YGG, YGC, YCL, YCG, YCC | Sub-matrices of power system’s node admittance matrix |
| H | H-matrix generated from node admittance matrix by a partial inversion |
| ZLL, FLG, KGL | Sub-matrices of H-matrix |
| αG | Set of power nodes |
| Parameters and variables | |
| i, j | Number of power nodes and load nodes |
| Lj, | Modulus form and complex form of L-index of load node j |
| , | Voltage phasors of power node i and load node j [pu, pu] |
| Vi, δi | Voltage amplitude and phase angle of power node i [pu, rad] |
| Vj, δj | Voltage amplitude and phase angle of load node j [pu, rad] |
| Fji, | Modulus form and complex form of load participation factor of load node j relative to power node i |
| Ppv, Qpv | PV active power output and reactive power output [pu, pu] |
| Vpv, δ | Voltage amplitude and phase angle of PV station’s POI in a Thevenin equivalent two-node system [pu, rad] |
| Z, θ | Impedance modulus and angle of equivalent line [pu, rad] |
| E | Potential of equivalent electric source [pu] |
| m, n | Maximum number of load nodes and maximum number of power nodes |
| k | Number of PV stations |
| Vpvk | Voltage amplitude of POI of PV station k [pu] |
| Fjk | Load participation factor of load node j relative to POI of PV station k |
| LPASj | LPAS-index of load node j |
| lm | Current load multiple of the whole power grid [pu] |
| ILM | Load-margin index |
| λMAX | Maximum load margin parameter [pu] |
| PG | Active power of synchronous generator [pu] |
| Abbreviations | |
| SVS | Static voltage stability |
| PV | Photovoltaic, photovoltaic station |
| POI | Point of Interconnection of PV station |
| PCC | Point of Common Coupling of PV station |
| PV bus | Power bus (node) with constant active power output and voltage amplitude |
| PV mode | Operation mode of PV station with constant active power output and voltage amplitude |
| PQ mode | Operation mode of PV station with constant active power output and reactive power output |
Appendix A
References
- Cheng, L.; Zang, H.; Wei, Z.; Sun, G. Ultra-short-term forecasting of regional photovoltaic power generation considering multispectral satellite remote sensing data. Proc. CSEE 2022, 42, 7451–7464. [Google Scholar]
- Yao, S.; Zhang, C.; Liu, G.; Ma, J.; Wang, Y. Electromagnetic transient decoupling of photovoltaic power generation units and fast simulation method. Autom. Electr. Power Syst. 2022, 46, 170–178. [Google Scholar]
- Ding, M.; Xu, Z.; Wang, W.; Wang, X.; Song, Y.; Chen, D. A review on China’s large-scale PV integration: Progress, challenges and recommendations. Renew. Sust. Energ. Rev. 2016, 53, 639–652. [Google Scholar] [CrossRef]
- Wang, F.; Li, J.; Zhen, Z.; Wang, C.; Ren, H.; Ma, H.; Zhang, W.; Huang, L. Cloud feature extraction and fluctuation pattern recognition based ultrashort-term regional PV power forecasting. IEEE Trans. Ind. Appl. 2022, 58, 6752–6767. [Google Scholar] [CrossRef]
- Martins, C.C.; Sperandio, M.; Welfer, D. Cloud variance impact on the voltage and power flow of distribution networks with photovoltaic generators. IEEE Lat. Am. Trans. 2021, 19, 217–225. [Google Scholar] [CrossRef]
- Tamimi, B.; Canizares, C.; Bhattacharya, K. System stability impact of large-scale and distributed solar photovoltaic generation: The case of Ontario, Canada. IEEE Trans. Sustain. Energy 2013, 4, 680–688. [Google Scholar] [CrossRef]
- Eftekharnejad, S.; Vittal, V.; Heydt, G.T.; Keel, B.; Loehr, J. Impact of increased penetration of photovoltaic generation on power systems. IEEE Trans. Power Syst. 2013, 28, 893–901. [Google Scholar] [CrossRef]
- Liang, Z.; Qin, F.; Cui, F. Impact analysis of annular solar eclipse on June 21, 2020 in China on photovoltaic power generation and power grid operation. Autom. Electr. Power Syst. 2021, 45, 1–7. [Google Scholar]
- Li, S.; Wei, Z.; Sun, G.; Gao, P.; Xiao, J. Voltage stability bifurcation of large-scale grid-connected PV system. Electr. Power Autom. Equip. 2016, 36, 17–23. [Google Scholar]
- Lammert, G.; Premm, D.; Ospina, L.D.P.; Boemer, J.C.; Braun, M.; Cutsem, T.V. Control of photovoltaic systems for enhanced short-term voltage stability and recovery. IEEE Trans. Energy Conver. 2019, 34, 243–254. [Google Scholar] [CrossRef]
- Munkhchuluun, E.; Meegahapola, L. Impact of the solar photovoltaic (PV) generation on long-term voltage stability of a power network. In Proceedings of the 2017 IEEE Innovative Smart Grid Technologies—Asia (ISGT-Asia), Auckland, New Zealand, 4–7 December 2017; pp. 1–6. [Google Scholar]
- Kundur, P. Voltage stability. In Power System Stability and Control; McGraw-Hill: New York, NY, USA, 1994; pp. 990–1006. [Google Scholar]
- Tang, Y.; Dong, S.; Zhu, C.; Wu, J.; Song, Y. Online prediction method of static voltage stability margin based on Tri-Training-LASSO-BP network. Proc. CSEE 2020, 40, 3824–3834. [Google Scholar]
- Li, J.; Liu, D.; An, J.; Li, Z.; Yang, H.; Zhao, G.; Yang, S.; Zheng, H. Static voltage stability margin assessment based on reinforcement learning theory. Proc. CSEE 2020, 40, 5136–5147. [Google Scholar]
- Liu, Y.; Wang, T.; Qiu, G.; Wei, W.; Zhou, B.; Liu, T.; Liu, J.; Mei, S. Surrogate modeling method and its analytical algorithm for static voltage stability control embedded with input convex neural network. Electr. Power Autom. Equip. 2023, 43, 151–159. [Google Scholar]
- Wang, D.; Yuan, X.; Zhao, M.; Qian, Y. Impact of large-scale photovoltaic generation integration structure on static voltage stability in China’s Qinghai province network. J. Eng. 2017, 2017, 671–675. [Google Scholar] [CrossRef]
- Du, X.; Zhou, L.; Guo, K.; Yang, M.; Liu, Q. Static voltage stability analysis of large-scale photovoltaic plants. Power Syst. Technol. 2015, 39, 3427–3434. [Google Scholar]
- Kabir, S.; Nadarajah, M.; Bansal, R. Impact of large scale photovoltaic system on static voltage stability in sub-transmission network. In Proceedings of the 2013 IEEE ECCE Asia Downunder, Melbourne, VIC, Australia, 3–6 June 2013; pp. 468–473. [Google Scholar]
- Rawat, M.S.; Vadhera, S. Probabilistic steady state voltage stability assessment method for correlated wind energy and solar photovoltaic integrated power systems. Energy Technol. 2020, 9, 2000732. [Google Scholar] [CrossRef]
- Liu, Y.; Yao, L.; Liao, S.; Xu, J.; Dun, Y.; Cheng, F.; Cui, W.; Li, F. Study on the impact of photovoltaic penetration on power system static voltage stability. Proc. CSEE 2022, 42, 5484–5496. [Google Scholar]
- Li, S.; Ma, Y.; Zhang, C.; Yu, J. Static voltage stability prediction for PCCs of new energy power stations in the grid-connected system. J. Phys. Conf. Ser. 2022, 2369, 012037. [Google Scholar] [CrossRef]
- Xiao, F.; Han, M.; Tang, X.; Zhang, X. Voltage stability of weak sending-end system with large-scale grid-connected photovoltaic power plants. Electr. Power 2020, 53, 31–39. [Google Scholar]
- Rahman, S.; Saha, S.; Islam, S.N.; Arif, M.T.; Mosadeghy, M.; Haque, M.E.; Oo, A.M.T. Analysis of power grid voltage stability with high penetration of solar PV systems. IEEE Trans. Ind. Appl. 2021, 57, 2245–2257. [Google Scholar] [CrossRef]
- Li, S.; Wei, Z.; Ma, Y. Fuzzy load-shedding strategy considering photovoltaic output fluctuation characteristics and static voltage stability. Energies 2018, 11, 779. [Google Scholar] [CrossRef]
- Zheng, L.; Ma, D.; Zhou, X.; Dai, J. Static voltage stability characteristics of high permeability new energy grid considering SSSC. Power DSM 2022, 24, 50–56. [Google Scholar]
- Kessel, P.; Glavitsch, H. Estimating the voltage stability of a power system. IEEE Trans. Power Deliv. 1986, 1, 346–354. [Google Scholar] [CrossRef]
- Li, S.; Wei, Z.; Sun, G.; Wang, Z. Stability research of transient voltage for multi-machine power systems integrated large-scale PV power plant. Acta Energ. Sol. Sin. 2018, 39, 3356–3362. [Google Scholar]









| Node Number | L-Index Value | ||
|---|---|---|---|
| Plan A (PpvA = 1 pu) | Plan B (PpvB = 0.3 pu) | Without PV | |
| 14 | 0.0760 | 0.0297 | 0.0784 |
| 9 | 0.0646 | 0.0532 | 0.0681 |
| 10 | 0.0619 | 0.0526 | 0.0649 |
| 11 | 0.0351 | 0.0303 | 0.0366 |
| 13 | 0.0316 | 0.0209 | 0.0321 |
| 4 | 0.0293 | 0.0283 | 0.0307 |
| 12 | 0.0238 | 0.0185 | 0.0241 |
| 5 | 0.0197 | 0.0194 | 0.0209 |
| Plan A (PpvA = 1 pu) | Plan B (PpvB = 0.3 pu) | ||
|---|---|---|---|
| Node Number | LPAS-Index | Node Number | LPAS-Index |
| 5 | 23.17% | 14 | 61.23% |
| 4 | 14.18% | 9 | 18.71% |
| 9 | 5.95% | 10 | 15.48% |
| 10 | 4.92% | 13 | 14.05% |
| 14 | 3.78% | 11 | 7.85% |
| 11 | 2.49% | 12 | 6.97% |
| 13 | 0.85% | 4 | 3.15% |
| 12 | 0.42% | 5 | 1.93% |
| Plan C (PpvB = 0.3 pu and PpvC = 1 pu) | |||
|---|---|---|---|
| Node Number | L-Index | LPAS-Index (to Node 2) | LPAS-Index (to POI_B) |
| 5 | 0.0194 | 38.58% | 1.93% |
| 4 | 0.0283 | 38.18% | 3.15% |
| 9 | 0.0532 | 14.33% | 18.71% |
| 10 | 0.0526 | 11.86% | 15.48% |
| 11 | 0.0303 | 6.01% | 7.85% |
| 14 | 0.0297 | 3.99% | 61.23% |
| 13 | 0.0209 | 0.92% | 14.05% |
| 12 | 0.0185 | 0.45% | 6.97% |
| PpvA/pu | Load Multiple lm = 1 pu | Load Multiple lm = 1.5 pu | ||
|---|---|---|---|---|
| λMAX/pu | ILM | λMAX/pu | ILM | |
| 0 | 2.5846 | 0.6131 | 1.7346 | 0.4235 |
| 0.1 | 2.5957 | 0.6147 | 1.7444 | 0.4267 |
| 0.2 | 2.6068 | 0.6164 | 1.7536 | 0.4297 |
| 0.3 | 2.6163 | 0.6178 | 1.7625 | 0.4326 |
| 0.4 | 2.6251 | 0.6191 | 1.7708 | 0.4353 |
| 0.5 | 2.6330 | 0.6203 | 1.7787 | 0.4378 |
| 0.6 | 2.6400 | 0.6212 | 1.7861 | 0.4401 |
| 0.7 | 2.6460 | 0.6221 | 1.7921 | 0.4420 |
| 0.8 | 2.6508 | 0.6228 | 1.7976 | 0.4437 |
| 0.9 | 2.6542 | 0.6232 | 1.8032 | 0.4454 |
| 1 | 2.6560 | 0.6235 | 1.8085 | 0.4471 |
| PpvB/pu | Load Multiple lm = 1 pu | Load Multiple lm = 1.5 pu | ||
|---|---|---|---|---|
| λMAX/pu | ILM | λMAX/pu | ILM | |
| 0 | 2.5272 | 0.6043 | 1.6961 | 0.4104 |
| 0.1 | 2.5695 | 0.6108 | 1.7239 | 0.4199 |
| 0.2 | 2.6089 | 0.6167 | 1.7504 | 0.4287 |
| 0.3 | 2.6459 | 0.6221 | 1.7751 | 0.4367 |
| PpvC/pu | Load Multiple lm = 1 pu | Load Multiple lm = 1.5 pu | ||
|---|---|---|---|---|
| λMAX/pu | ILM | λMAX/pu | ILM | |
| 0 | 2.5846 | 0.6131 | 1.7378 | 0.4246 |
| 0.1 | 2.6138 | 0.6174 | 1.7505 | 0.4287 |
| 0.2 | 2.6343 | 0.6204 | 1.7608 | 0.4321 |
| 0.3 | 2.6451 | 0.6219 | 1.7692 | 0.4348 |
| 0.4 | 2.6459 | 0.6221 | 1.7751 | 0.4367 |
| 0.5 | 2.6321 | 0.6201 | 1.7787 | 0.4378 |
| 0.6 | 2.5960 | 0.6148 | 1.7791 | 0.4379 |
| 0.7 | 2.5171 | 0.6027 | 1.7761 | 0.4370 |
| 0.8 | 2.3401 | 0.5727 | 1.7685 | 0.4345 |
| 0.9 | 2.1311 | 0.5308 | 1.7557 | 0.4304 |
| 1 | 1.8507 | 0.4597 | 1.7343 | 0.4234 |
| PpvB/pu | Load Multiple lm = 1 pu | Load Multiple lm = 1.5 pu | ||
|---|---|---|---|---|
| λMAX/pu | ILM | λMAX/pu | ILM | |
| 0 | 2.1028 | 0.5244 | 1.6760 | 0.4033 |
| 0.1 | 2.0303 | 0.5075 | 1.6978 | 0.4110 |
| 0.2 | 1.9583 | 0.4894 | 1.7173 | 0.4177 |
| 0.3 | 1.8507 | 0.4597 | 1.7343 | 0.4234 |
Disclaimer/Publisher’s Note: The statements, opinions and data contained in all publications are solely those of the individual author(s) and contributor(s) and not of MDPI and/or the editor(s). MDPI and/or the editor(s) disclaim responsibility for any injury to people or property resulting from any ideas, methods, instructions or products referred to in the content. |
© 2023 by the authors. Licensee MDPI, Basel, Switzerland. This article is an open access article distributed under the terms and conditions of the Creative Commons Attribution (CC BY) license (https://creativecommons.org/licenses/by/4.0/).
Share and Cite
Li, S.; Lu, Y.; Ge, Y. Static Voltage Stability Zoning Analysis Based on a Sensitivity Index Reflecting the Influence Degree of Photovoltaic Power Output on Voltage Stability. Energies 2023, 16, 2808. https://doi.org/10.3390/en16062808
Li S, Lu Y, Ge Y. Static Voltage Stability Zoning Analysis Based on a Sensitivity Index Reflecting the Influence Degree of Photovoltaic Power Output on Voltage Stability. Energies. 2023; 16(6):2808. https://doi.org/10.3390/en16062808
Chicago/Turabian StyleLi, Sheng, Yuting Lu, and Yulin Ge. 2023. "Static Voltage Stability Zoning Analysis Based on a Sensitivity Index Reflecting the Influence Degree of Photovoltaic Power Output on Voltage Stability" Energies 16, no. 6: 2808. https://doi.org/10.3390/en16062808
APA StyleLi, S., Lu, Y., & Ge, Y. (2023). Static Voltage Stability Zoning Analysis Based on a Sensitivity Index Reflecting the Influence Degree of Photovoltaic Power Output on Voltage Stability. Energies, 16(6), 2808. https://doi.org/10.3390/en16062808

