Next Article in Journal
Application of Miller Cycle and Net-Zero Fuel(s) to Diesel Engine: Effect on the Performance and NOx Emissions of a Single-Cylinder Engine
Previous Article in Journal
Federated-Learning-Based Energy-Efficient Load Balancing for UAV-Enabled MEC System in Vehicular Networks
Previous Article in Special Issue
Smart Grid Communication Networks for Electric Vehicles Empowering Distributed Energy Generation: Constraints, Challenges, and Recommendations
 
 
Font Type:
Arial Georgia Verdana
Font Size:
Aa Aa Aa
Line Spacing:
Column Width:
Background:
Article

An Energy-Efficient Data Aggregation Clustering Algorithm for Wireless Sensor Networks Using Hybrid PSO

Faculty of Computer Science and Information Technology, Universiti Malaya, Kuala Lumpur 50603, Malaysia
*
Author to whom correspondence should be addressed.
Energies 2023, 16(5), 2487; https://doi.org/10.3390/en16052487
Submission received: 27 January 2023 / Revised: 22 February 2023 / Accepted: 2 March 2023 / Published: 6 March 2023
(This article belongs to the Special Issue Empowering Future Generation Smart Grid Using Electric Vehicles (EV))

Abstract

Extending the lifetime of wireless sensor networks (WSNs) and minimizing energy costs are the two most significant concerns for data transmission. Sensor nodes are powered by their own battery capacity, allowing them to perform critical tasks and interact with other nodes. The quantity of electricity saved from each sensor together in a WSN has been strongly linked to the network’s longevity. Clustering conserves the most power in wireless transmission, but the absence of a mechanism for selecting the most suitable cluster head (CH) node increases the complexity of data collection and the power usage of the sensor nodes. Additionally, the disparity in energy consumption can lead to the premature demise of nodes, reducing the network’s lifetime. Metaheuristics are used to solve non-deterministic polynomial (NP) lossy clustering problems. The primary purpose of this research is to enhance the energy efficiency and network endurance of WSNs. To address this issue, this work proposes a solution where hybrid particle swarm optimization (HPSO) is paired with improved low-energy adaptive clustering hierarchy (HPSO-ILEACH) for CH selection in cases of data aggregation in order to increase energy efficiency and maximize the network stability of the WSN. In this approach, HPSO determines the CH, the distance between the cluster’s member nodes, and the residual energy of the nodes. Then, ILEACH is used to minimize energy expenditure during the clustering process by adjusting the CH. Finally, the HPSO-ILEACH algorithm was successfully implemented for aggregating data and saving energy, and its performance was compared with three other algorithms: low energy-adaptive clustering hierarchy (LEACH), improved low energy adaptive clustering hierarchy (ILEACH), and enhanced PSO-LEACH (ESO-LEACH). The results of the simulation studies show that HPSO-ILEACH increased the network lifetime, with an average of 55% of nodes staying alive, while reducing energy consumption average by 28% compared to the other mentioned techniques.

1. Introduction

WSNs are global, infrastructure-less, self-configuring, and self-coordinating networks that facilitate data exchange through the air. The primary functions of the nodes of these networks, as microelectronic systems, are to identify phenomena, process data in a timely and local manner, and transmit or receive data. The sensor nodes (motes) consist of four components indicated in Figure 1 [1]: an energy source, a sensing mechanism, a data storage unit, and a transmitter. They can control the number of sensor networks that interact with each other across a larger number of geographical areas, with superior authority for external base stations (BSs). Utilizing hybrid cellular networks with multi-hop VANET and a high volume of traffic information transactions can enhance vehicle communication by minimizing overhead, improving packet delivery and efficiency, and reducing packet loss ratios while also reducing the median transmission time [2]. Although WSNs are a better choice for routing sensor nodes, they face several disadvantages, including energy consumption, scalability of the network, low memory and storage, interruptions that occur during data collection, and development costs. The large-scale implementation of WSNs requires a significant amount of energy, and it is impossible to regularly upgrade the batteries of thousands of small network nodes. WSN nodes use a significant amount of energy for communication in terms of battery capacity, with the duration of packet transmission changing according to the distance between the nodes transmitting and receiving the packet along the route. Several algorithms are still being developed to limit the amount of energy wasted.
To fulfil the architectural requirements of a WSN, different routing methods and cluster-based approaches have been studied and deployed to prolong the longevity of the network. Clustering is a process of topology control that boosts network interaction by organizing nodes and distributing tasks while optimizing resource utilization [3]. Clustering can collect information into clusters using characteristics such as the shortest distances, concentrations of data sets, graphs, or other statistical distributions, as shown in Figure 2. Some studies have addressed clustering techniques for WSNs by assigning all sensor nodes duties [4,5,6]. Sensor nodes are widely distributed to reduce resource usage. A sensor node is primarily responsible for data collection within clusters. The nodes that serve as the leaders of a cluster are called cluster heads, abbreviated as CHs. The CH acquires and delivers sensory information to the destination.
Coordinating the selected CHs while routing packets to the sink node is a challenge for hierarchical routing techniques such as LEACH [4,7] and ILEACH [5,8], which can consume a significant amount of energy and have limited scalability and substantial overhead in WSNs [9]. LEACH was the first cluster-based routing technique for homogeneous networks, and it gives all nodes the same chance of becoming CHs. However, LEACH does not perform well in a heterogeneous network, and both throughput and longevity are improved by ILEACH. An ILEACH limits the number of motes in each cluster, depending on the amount of leftover energy, to decide CH. CHs can choose between single-hop or multi-hop communication strategies for transmitting data from designated ILEACH nodes to the BS. However, adding additional packet cycling to the solutions requires a significant amount of energy consumption for transmitting the data. These challenges arise while trying to select the most suitable CHs and nodes for the clustering process. Additionally, optimizing energy consumption for communication has become an important task for existing research techniques. The amount of energy consumed by each sensor during communication with other sensor nodes is critical to prolonging the network’s lifespan. However, route and cluster formation techniques present non-deterministic polynomial-time hardness (NP-hard) optimization challenges. Therefore, it is necessary to use metaheuristic algorithms, such as PSO, for intelligent clustering and routing of sensitive information to reduce the waste of energy of CH in WSNs within a reasonable amount of time.
Clustering using PSO has become one of the most effective energy-saving strategies for WSNs. PSO is an algorithm that comprises a population (or swarm) and several collision-proof birds, called particles or substances [10]. PSO, a swarm intelligence technique, addresses WSN optimization challenges to improve energy efficiency. The inspiration for PSO’s mechanism is the behavior of swarming animals, such as bird flocks or schools of fish. It is a combinatorial technique used in the iterative optimization of a problem, as shown in Figure 3 [11]. It is less complex in terms of computation and is efficient at solving on-time switching problems. In determining the optimal value, swarms follow a cooperative way of finding food and can alter their exploration pattern based on the learning experience among the members. The PSO algorithm is based on two research areas: evolutionary algorithms and artificial life [11]. PSO was used to find the optimal CH in this heterogeneous network experiment. The cost factors of PSO were calculated utilizing two factors, namely the proximity to CHs and the amount of residual energy.
Minimizing power consumption and increasing network longevity are significant problems in WSNs. To address these issues, the existing study considers the use of two operations, clustering and duty cycling [12], to conserve energy and extend the network’s life. This research aims to explore the potential of utilizing HPSO in conjunction with ILEACH to select CHs for data aggregation, cut energy expenditure and enrich the life expectancy of the network. The simulations in this study using the proposed model show promising results and significantly extended the WSN network’s durability. The aims of this article are: (i) to examine the current obstacles faced by PSO clustering in WSNs, (ii) to identify the most efficient route for the timely transmission of sensory data from packets to their intended destination, (iii) to enhance CH selection in PSO clustering by integrating ILEACH with PSO, and (iv) to assess the performance of the proposed HPSO-ILEACH algorithm in contrast to other established algorithms.
This study is organized into several sections. In Section 2, we summarize relevant works in the field of WSNs. In Section 3, we introduce the proposed HPSO-ILEACH framework. In Section 4, we discuss the results and performance outcomes of the proposed method. Finally, in Section 5, we summarize the entire study and conclude. The list of symbols and abbreviations is clarified in Table 1.

2. Related Works

A variety of clustering methods [4,5,7,8] based on heuristic techniques have been developed for WSNs. LEACH [4] is a popular clustering protocol for WSNs that helps in reducing energy consumption by allowing nodes to form clusters and electing cluster heads. However, some of the downsides of LEACH include the potential for CHs with low energy reserves to deplete quickly, the lack of scalability in large networks, and the use of random cluster head selection, which may not always result in optimal choices. Additionally, LEACH suffers from a lack of adaptability to network dynamics, which can lead to suboptimal performance in certain scenarios.

2.1. Existing Models

ILEACH [8] is an enhanced version of the LEACH technique that aims to boost the stability and power productivity of the network by dynamically adjusting the clustering threshold grounded on the leftover energy of the nodes. In ILEACH, nodes with higher energy reserves are more likely to become cluster heads, which can help to lengthen the endurance of the network. However, one of the main hindrances of ILEACH is the intensified complexity of the protocol, which may result in higher communication overhead and decreased scalability.
In contrast, several studies have proposed optimization strategies [12,13,14,15] for WSNs to achieve efficient node clustering, which can preserve energy and extend network performance. In each of these strategies, a vector of clustered node numbers is initialized with multiple particles. The fitness levels of these particles are evaluated using the PSO approach, and their placements are calculated based on the best value. Ultimately, the particle in conjunction with the topmost global value is selected.
ESO-LEACH [16] is a modified version of LEACH that uses an optimization algorithm called the PSO to improve the energy efficiency of the network. In ESO-LEACH, each node calculates its energy level and then selects a CH dependent on a probability calculated using the ESO algorithm. This algorithm takes into account the energy levels of all the nodes in the network, as well as their distances from each other, intending to select a CH that is likely to have enough energy to last through the entire round.
One of the main drawbacks of ESO-LEACH is its computational complexity, which is much higher than that of the original LEACH protocol. The ESO-LEACH algorithm requires significant computational resources and may not be feasible for implementation on resource-constrained devices. Additionally, ESO-LEACH may not be able to adapt to changes in the network, such as the addition or removal of nodes, without recalculating the entire clustering structure.
The process of deciding CHs in certain algorithms continues until specific conditions are met, after which the process comes to a halt. Some algorithms choose CHs based only on the cluster’s ID number and distance [14]; however, it has been discovered that using various transmission loops can lead to a higher proportion of “death nodes” [15], where multiple-hop communication leads to several nodes becoming ineffective after the first node’s death. To tackle this problem, the suggested algorithm introduces a fitness function that considers important energy consumption factors to preserve energy and increase network lifespan.
One study proposed [17] a load-balancing mechanism to increase the efficiency of 5GLHNs, which included the CFPSO approach for cell attachment. Another study focused on time synchronization methods [18] and strategies for femtocell networks, involving an intra-cluster synchronization strategy to improve synchronization precision. The suggested strategy was tested in a real environment to assess its resource usage and security [19]. Another research group developed an energy-conscious CH selection technique [20] that considers remaining energy, distance, and node density using PSO. However, this technique overlooks the clustering process, leading to significant energy waste throughout the network, and does not consider cluster formation.
The PSO-C algorithm [21] utilizes the sink as a high-energy node and central point for the centralized algorithm. The process starts with an initialization phase and cluster formation. Initially, all SNs report their remaining power and locations, and the base station estimates the total output of all SNs to ensure that the CHs have sufficient energy capacity. SNs with energy consumption rates above a specified threshold are eligible to apply for CH selection.
EC-PSO [22] is another way to choose a CH. It avoids energy holes while looking at energy centers to choose a CH. In networks with different kinds of energy, EC-PSO uses a geometric method to pick CHs and a better PSO method to find energy centers. Nodes adjacent to the power facility are chosen to be CHs, and a safeguard is put in place to stop low-energy units from being used as forwarders. Additionally, a cellular data receiver is implemented to capture data. To solve this problem, a PSO optimization model was suggested to choose meeting points for moving the sink node [23]. Each network node is given a weight based on the data sent by its neighboring sensor nodes. This makes it possible for multiple nodes to use less energy.
The following are important points derived from the methods listed in Table 2, which highlights the previous work based on energy consumption using for WSNs: the findings, research gaps, and optimization strategies.

2.2. Existing Model Methodologies

As discussed in Section 2.1, several models have been researched to reduce energy expenses and increase network durability. The optimization taxonomy of these techniques is also presented in Figure 4 [30]. This section, however, focuses on the three most significant methodologies, which were employed in evaluating the performance of the proposed method.
  • LEACH
The clustering-founded LEACH protocol is one of the earliest and most extensively utilized routing protocols for WSNs. LEACH provides a simple and power-saving method for data forwarding. During the network lifecycle, the procedure is divided into multiple rounds, each consisting of two parts: a setup phase and a steady stage. In the first stage, the nodes decide whether to become a CH or a normal node. This decision is based on a probabilistic model where every node is guaranteed an equal probability of turning into a CH. Upon selecting CHs, they broadcast a message to all the nodes in their vicinity to form clusters. The nodes then join the cluster of the nearest CH. In each round, the CHs gather information from respective cluster members and then relay the aggregated information to the BS. The nodes in the clusters use TDMA to transmit their data to the CH. To balance energy consumption, the CHs are rotated in each round. This ensures that the nodes do not deplete their energy reserves too quickly. The algorithm can be modified to suit different requirements, such as extending the network lifetime or reducing energy consumption.
  • ILEACH
The improved LEACH (ILEACH) protocol is a modification of the LEACH protocol for wireless sensor networks. It aims to enrich the network’s life by balancing the power utilization of nodes and cutting the overhead of cluster formation. The ILEACH protocol is the computation of the probability that a node becomes a CH in a given round. In ILEACH, nodes are divided into clusters and a CH is elected in each round. The CH collects data from its member nodes and forwards it to the BS. To balance the energy consumption of nodes, ILEACH rotates the job of CH among nodes, ensuring that all nodes have an equal chance to become CHs. ILEACH reduces the overhead of cluster formation by using a deterministic approach to cluster formation, where each node determines its cluster membership based on its location and residual energy, rather than relying on the global knowledge of the network. This reduces the number of control messages needed for cluster formation, thereby diminishing the power expenditure and strengthening the network’s life.
  • ESO-LEACH
ESO-LEACH is a modified version of the LEACH protocol that uses PSO procedures that optimized the election of CHs. In the ESO-LEACH model, the network is initialized with a set of SNs and the PSO algorithm is initialized with a swarm of particles. In each round, the PSO technique optimizes the CHs depending on the residual energy of the nodes and the distance between nodes. The PSO updates the position along with velocity for each particle toward exploration for an ideal output. The nodes having the greatest fitness scores are chosen as CHs once the PSO converges. The CHs acquire input among these nodes of their members and provide it to the BS. To balance the energy consumption of nodes, the task of CH is rotated among nodes in each round. This method lessens the amount of energy each node has as they receive equivalent opportunities to turn into the CH. ESO-LEACH was adjusted to pick the CHs using the PSO approach, which enriches the network’s endurance and diminishes power consumption.
In terms of the correlation between LEACH, ILEACH and ESO-LEACH, it can be noted that ILEACH is a modification of LEACH that addresses some of its drawbacks, such as the selection of low-energy cluster heads. These protocols do not scale well when the number of sensor nodes in the network is significantly high. Communication is limited to a single hop, which can result in reduced network coverage and decreased network connectivity. The initial clustering process in these protocols requires a considerable amount of energy and can lead to uneven energy distribution among the nodes, which can significantly impact network lifetime. These protocols are not designed to adapt to dynamically changing network conditions, which can result in suboptimal network performance in such environments. These protocols are not suitable for applications that require a high degree of data aggregation, as they lack the necessary mechanisms to efficiently aggregate large amounts of data. ESO-LEACH, on the other hand, is a further modification of LEACH that attempts to improve its energy efficiency through the use of a different optimization algorithm. However, the ESO-LEACH method involves various parameters that need to be optimized, which can make it challenging to implement and optimize. Enhanced PSO-LEACH requires a high computational cost, which can increase the time and resources required to execute the algorithm. The algorithm’s performance is highly dependent on the initial parameters, and choosing suboptimal values can lead to a suboptimal solution. The algorithm may struggle to provide satisfactory results in dynamic environments with frequently changing network conditions, which can significantly impact the algorithm’s performance.
However, to address the drawbacks of existing models, we propose Hybrid-PSO-ILEACH, a novel model that combines the PSO algorithm with ILEACH to enrich energy efficiency. Hybrid PSO-ILEACH aims to overcome the limitations of the PSO-LEACH, LEACH, and ILEACH protocols by combining the strengths of particle swarm optimization (PSO) and ILEACH protocols. The PSO algorithm optimizes the cluster head selection process to reduce energy consumption and prolong the network lifetime. Meanwhile, ILEACH introduces an adaptive selection of CH parameters to overcome scalability issues and adapt to changing network conditions. This hybrid approach also incorporates multi-hop communication and improved data aggregation mechanisms to address the single-hop communication and limited data aggregation limitations of LEACH and ILEACH. Therefore, the hybrid PSO-ILEACH protocol performs better in terms of energy efficiency and network longevity, making it a promising solution for wireless sensor networks. The contributions of the proposed model include:
  • The hybrid model improves the clustering performance of ILEACH by using PSO to optimize the selection of CHs;
  • The hybrid model extends the network life of WSNs by cutting energy expenditure and increasing the time before battery replacement or recharging is required;
  • The use of PSO to optimize CHs potentially results in more accurate data transmission, since better CHs are selected, and more data are accurately transmitted;
  • The hybrid model enhances network durability by allowing for better distribution of cluster heads and better load balancing across the network;
  • The hybrid model presents a comparison of the results between the current experiment and LEACH, ESO-LEACH, and ILEACH, covering the six parameters: alive node, dead node, throughput, energy consumption, residual energy, and delay.

3. Materials and Methods

One strategy to reduce energy usage in WSNs is to employ metaheuristic optimization algorithms such as PSO. In particular, the hybrid PSO (HPSO) algorithm effectively optimizes the election of optimum CHs, which is a critical step in the clustering process. ILEACH is a protocol that aims to lower power usage in WSNs by improving the efficiency of the cluster formation process. By combining the HPSO algorithm with ILEACH, an optimized HPSO-ILEACH approach can be implemented to cluster the network, leading to a significant reduction in energy consumption and a significant increase in network stability during data collection in WSNs. The combination of HPSO and ILEACH allows for the accurate exploration of specific areas while still conducting searches across multiple regions, making it an effective method for lessening energy usage. The workflow of this proposed work is described in Figure 5.

3.1. CH Selection Using PSO

In WSN, the nodes are considered as particles in a swarm, and each particle represents a potential output applying PSO in clustering to the clustering dilemma. Figure 6 illustrates the selection of optimal CHs. This algorithm starts with the clustering phase, where CHs are chosen based on their contributions to the longevity of WSNs and certain other criteria. The characteristics of a good CH are as follows: (i) being the highest-remaining-energy node, (ii) a considerable number of neighboring nodes, and (iii) proximity to the central point. In this procedure, firstly, the population is initialized, along with velocity and locations, with n number of particles. The fitness function is then evaluated after all the particles’ new positions have been determined. After assessing the fitness function by Equation (6), the functional particles’ positions are examined, and the local best of each particle is evaluated. If it is not found, the process will determine the global best for all the particles. The PSO procedure finds the optimal CH by evaluating whether the criteria for the best particles are satisfied or not. If not, the process of finding the best particle will begin again. Otherwise, it will proceed to declare the best particles. The CH obtains data from the clustering members, combines it, and distributes it to the gateway.
The CH obtains data from the clustering members, combines it, and distributes it to the gateway. In the cluster, individual particles are used to represent the centroid vector (qi), as expressed in Equation (1):
x i = q i 1 q i j q i T c ,
The centroid vectors are recalculated in Equation (2):
q j = 1 n j b p   C j b p ,
This Euclidean distance can be calculated by following expression Equation (3):
d b p   . q j = k = 1 T d b p k q j k 2
The quantization error (Je)is calculated using Equation (4):
J e = j = 1 T c b p   C i j d b p . q j / C i j T c
where qij belongs to the jth centroid vector of the ith particles (xi) present in the cluster. Td specifies the input parameter dimension. |Cij| is the overall count of data vectors, and d specifies Euclidean distance among the data vectors and the centroid vectors. Tc and bp represent the cluster centroids and the pth data vector, respectively. The selection of optimal CH is as follows in Algorithm 1:
Algorithm 1 PSO based optimal CH selection
  • Start
  • Initialize cluster head, initialize Iteration = 0, Max = 10,000
  • For each particle p, initialize velocity and position
  •  Calculate f for each particle
  •  Update the particle position and velocity
  •  Map the particle location to the cluster node location
  •  If f < pbest then
       Update pbest
     else
       If pbest < globalbest then
        Update globalbest and pbest
       else
         continue
  •  Check if the particle collides with the obstacle
     If p = 0 then
       No collision with obstacles
      else if p > 0
       Collision with obstacles
  •  Check termination criteria
     If Iteration == Max then
       Output the optimal path and go to Step 10
     else
         Increment Iteration and go to Step 5
  • Stop

3.2. Cluster Formation Using ILEACH

Improved LEACH is an upgraded version of the LEACH protocol in WSNs. ILEACH uses a threshold-based approach for selecting CHs and improving the energy efficiency of the network. ILEACH initializes the parameters, such as the network size, the initial energy of each node, the number of clusters to be formed, and the threshold values for selecting CHs. Then, a random integer between [0, 1] is determined. If the value is beneath a limit, the node becomes a CH for a certain round. The threshold value is estimated using Equation (5), where  p   is the preferred proportion of CHs,  r     is the presented round’s integer, and  m o d   represents the modulo operation.
T h r e s h h o l d = p / 1 p *   r * m o d * 1 p  
Here, “non-CH” nodes immediately connect, transmitting an “ID” dispatch. The CHs accumulate information from “non-CH” nodes and deliver it towards the BS, adjusting their dispersion power to stabilize energy expenditure among nodes.

3.3. Proposed HPSO-ILEACH Method

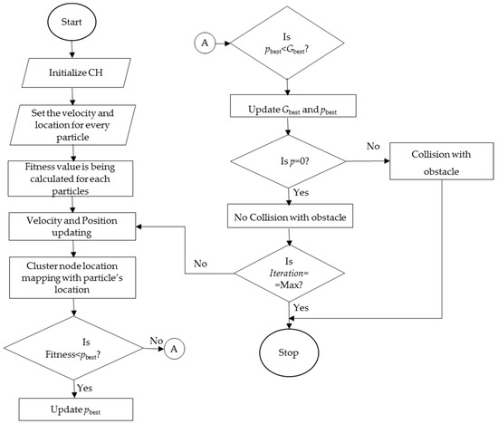
The hybridization of PSO in ILEACH involves combining the improved clustering of ILEACH with the optimization capabilities of the PSO algorithm. This hybrid algorithm, called HPSO-ILEACH, aims to improve energy efficiency and extend the network lifetime of WSNs. An optimized HPSO-ILEACH is implemented to reduce energy consumption and significantly increase network stability for data collection in WSNs, as shown in Figure 7.
In PSO-ILEACH, PSO is used to optimize the cluster head selection process. The PSO algorithm helps in selecting the most suitable nodes to be cluster heads by maximizing the energy efficiency and minimizing energy consumption in the network. The improved cluster head selection process leads to better load balancing, more even distribution of energy consumption, and longer network lifetime. By combining the benefits of both ILEACH and PSO, the HPSO-ILEACH algorithm can achieve better performance than the individual algorithms alone, making it an effective approach for clustering in WSNs. The methodology of hybrid PSO-ILEACH for reducing energy consumption in WSNs is categorized into numerous steps.
Step 1:
PSO Initialization
The initialization process involves the selection of the initial CH for the first round. The initialization of specific particles is dependent on their desired attributes such as communication range, sensor nodes, and networking sink positions.
Step 2:
PSO Fitness Function
The fitness function is assessed based on performance factors such as residual energy and distance for each node employed using Equation (6).
F i t n e s s x i = w 1 * d i s t a n c e + w 2 * + d
Additionally, the fitness function used in HPSO is given by Equation (7), where  d   represents the distance between the sensor node and the sink node,  R e     is the remaining energy of the node, and Rule is an updated rule set.
F i t n e s s = w 1 * d i s t a n c e + w 2   * R e   + w 3 * R u l e
The values of  w 1  ,  w 2     and  w 3   are weights that control the impact of each parameter on the fitness function. In addition,  R e     is the residual energy calculated as in Equation (8), where  R p   is the initial energy and  R c   is the utilized energy.
R e   = R p R c
The inertia weight factor is denoted as z and calculated using Equation (9) as shown below [31].
z = z 0.4 I t e r M a x I t e r I t e r M a x + 0.4
IterMax specifies the maximum limit in the number of iterations, while Iter represents the current iteration count. It is feasible to effectively update the pace of the search area by adding changes to the search area’s pre-steps and post-steps at different periods. It is also feasible to remove premature particles while strengthening the algorithm. As a consequence, the global search and local mining capabilities are kept, easing some of the concerns stated above. Consider Equations (10) and (11) below as an example, where zmin and zmax, represent the minimum and maximum weight, respectively.
A r e a = i t l n z m a x l n z m i n I t e r M a x l n z m a x
z = e x p   A r e a ,
The distance (D) variable indicates the range between the sensor and the BS. This characteristic is also correlated with network latency, as the distance is closely tied to delay. It is defined as Equation (12), where  M E , F  ,  M E , K   refer to the sink node position and  M I , F ,   M I , K   refer to the sensor node.
D I , E = ( M E , F M I , F ) 2 + M E , K M I , K 2
Step 3:
Finding global best and personal best in PSO
After calculating the fitness function, a single optimal solution is selected as the local best achievement for each node. Among the obtained local best solutions, the highest value stands as the global solution, and the corresponding particle is selected as the CH.
Step 4:
PSO update step
In this step, the PSO algorithm updates the “position” and “velocity “of each particle using the following Equations (13) and (14) depending on the fitness value, where t is the problem space’s dimension; r1, r2 are random values within the limits of 0 and 1. c1 and c2 exemplify acceleration coefficients that decide the particle’s next direction of motion by controlling the weight of Pbest and Globalbest.
v i t = z v i t + c 1 r 1 P b e s t x i t + c 2 r 2   G l o b a l b e s t x i t
x i t = x i t + v i t
Step 5:
Repeat the step
The steps repeat from 2 to 4 until the maximum number of iterations is reached or until the network reaches a stable state with minimal energy consumption and high throughput.
Step 6:
Cluster formation using ILEACH
ILEACH is used to form clusters, which reduces energy waste by minimizing the energy consumption of nodes during the clustering process. Within each cluster, nodes transmit input to their respective CHs utilizing a TDMA protocol as seen in Equation (1). The clusters established on the leftover energy of each node with adequate power are designated as cluster members. The amounts of transmission and reception energy depleted during data transfer are also calculated using the following Equations (15)–(17) where elec symbolizes the initial energy to a sensor network distance (d) as shown in Equations (16) and (17).
E t x l , d = l E e l e c + l ε f s d 2 ,     d < d 0 l E e l e c + l ε m p d 4 ,     d d 0
In the equations,  ε f s   represents available storage wasted energy,  ε m p     represents multipath wasted energy, d signifies the distance connecting the origin and the target nodes, and  d 0   represents the crossing distance. The transmitter utilizes this amount of energy to receive this message, following Equation (14).
d 0 = ε f s ε m p
E r x = l e e l e c
Step 7:
Optimized HPSO-ILEACH clustering
The optimized HPSO-ILEACH approach is implemented in a cluster’s network. The hybrid PSO is applied to design the initial CH, and ILEACH is used for the cluster formation process. This approach leads to a significant reduction in energy consumption and an increase in network stability during data collection in WSNs.
The benefits of the hybrid PSO-ILEACH method include:
i.
Reduced energy consumption: by minimizing the energy used during cluster formation and data transmission, the hybrid PSO-ILEACH method helps to strengthen the lifespan of the WSN.
ii.
Increased network stability: the optimized HPSO-ILEACH approach helps in selecting the best CH, leading to increased network stability and improved data collection.
iii.
Efficient use of resources: by utilizing metaheuristic methods such as PSO, the hybrid PSO-ILEACH method efficiently uses network resources to optimize network performance.

4. Results and Discussion

This section of the article examines the strategies employed in previous experiments and compares them to the HPSO-ILEACH algorithm. Various factors, such as the number of living and dead nodes, throughput, energy consumption, residual energy, and delay, are analyzed. The simulation results, performance parameters, and comparative analyses demonstrate that the HPSO-ILEACH algorithm enables WSNs to consume less energy and have a longer lifespan.

4.1. Simulation Result

We utilized the MATLAB (R2021b) simulator to design our study, which involved simulating our proposed protocol in a 100 m × 100 m field with 100 nodes distributed across various energy zones. Our protocol’s performance was then compared to those of three other protocols: ILEACH [11], ESO-LEACH [16], and LEACH [3]. To evaluate the stability periods of these protocols, we examined six parameters: alive nodes, dead nodes, throughput, energy consumption, residual energy, and delay. Our findings indicate that the HPSO-ILEACH protocol outperformed the other protocols significantly.
Figure 8 demonstrates the process of finding the global and local best values as well as the mean score. The particles swarm and move within constrained parameters, continuously updating their positions and velocities. The fitness function is then evaluated, and it determines the global and local optimal values, which, if matched, lead to the advancement of clustering.
The settings that were employed in our simulator are shown in Table 3. We positioned 100 sensor nodes and performed several rounds,  r m a x   (10,000). The global and local best values with mean scores were selected.

4.2. Performance Parameters

The following factors were taken into account to make a performance comparison between the proposed HPSO-ILEACH model and the current models:
Alive nodes are those that have yet to use up all of their available energy. This indicates that the network’s longevity is prolonged as long as a higher number of such sensor nodes remains active.
Dead nodes refer to nodes that have used up all of their available energy and as such are no longer able to perform many tasks in the network. This also refers to the percentage of sensor nodes that perish per cluster rotation and then react to the fluctuating networking energy level over the network’s lifespan. This factor depicts the death percentage of nodes throughout a clustering process indirectly.
Throughput is the measure of the total number of packets transferred from the CHs toward the BS. Additionally, it refers to the transfer of data from cluster member nodes to the CHs.
Energy consumption refers to the entire amount of power required to sense, transfer, and acquire data over a network.
Residual energy specifies the difference between the original and current energy of each mote. The network’s remaining power is utilized to determine node power consumption for each round. The remaining power ensures that network life is gradually reduced.
Delay describes the amount of time to transport the sensory information from the input layer to the output node.

4.3. Comparative Study

To evaluate the effectiveness of our proposed work, we compared its performance with those of LEACH [4], ILEACH [8] and ESO-LEACH [16], which have also made significant contributions to WSNs. We selected these methods to analyze our suggested work and found that it outperforms the previously proposed techniques. ILEACH performed better than LEACH because nodes in Zone 0 (normal nodes) connected directly to the BS, while nodes in Head Zones 1 and 2 connected to the BS through the CH. However, HPSO-ILEACH surpassed LEACH, ILEACH and ESO-LEACH by utilizing both PSO and ILEACH approaches to select the CH simultaneously. As described in the methodology, the CH was chosen using HPSO-ILEACH to gather and receive data, resulting in significant energy savings when compared to the other algorithms. This improvement occurred due to the changed CH selection criteria, making HPSO-ILEACH more efficient.
From Table 4, we can see that HPSO-ILEACH outperforms the other algorithms in terms of alive nodes, with a percentage of 65%, compared to 30% for ESO-LEACH, 20% for ILEACH, and 10% for LEACH. HPSO-ILEACH also has the highest residual energy, with 0.2, compared to 0.07 for ESO-LEACH, 0.05 for ILEACH, and 0.01 for LEACH. Additionally, HPSO-ILEACH has the lowest energy consumption, with 1.2 × 104, compared to 1.5 × 104 for ESO-LEACH, 1.6 × 104 for ILEACH, and 2 × 104 for LEACH.
In terms of throughput, HPSO-ILEACH has the highest value, with 350 packets per round, compared to 280 for ESO-LEACH, 224 for ILEACH, and 200 for LEACH. However, it is worth noting that HPSO-ILEACH has the lowest delay, with 100 ms, compared to 280 ms for ESO-LEACH, 300 ms for ILEACH and 400 ms for LEACH.
Overall, based on the metrics considered, HPSO-ILEACH outperforms the other algorithms, with significant improvements in alive nodes, residual energy, energy consumption, and throughput. However, it has the lowest delay among the algorithms, which may not be ideal for some applications.
To evaluate the benchmarking function results based on the data, we calculated some statistical measures for each of the four algorithms. Table 5 shows how we calculated the mean, standard deviation and range of the relevant variables.
The mean and standard deviation are shown for the variables that have a continuous range of values (alive nodes, throughput, and residual energy), while the range is shown for the variables that have a discrete set of values (energy consumption and delay).
Based on these results, it is clear that the HPSO-ILEACH algorithm outperforms the other three algorithms in terms of the mean values of alive nodes, throughput, and residual energy while consuming the least amount of energy and having the shortest delay. The LEACH algorithm, on the other hand, has the highest energy consumption and delay and the lowest values for the other three variables.
For hypothesis testing, we used a one-way ANOVA test to determine if there was a significant difference between the means of the four algorithms for each variable. The null hypothesis was that the means were equal, while the alternative hypothesis was that at least one mean would be different from the others. We used a significance level of 0.05 to determine if the difference is statistically significant. Table 6 provides the ANOVA-tested results of our hypothesis testing and post hoc analysis based on the mean values and standard deviations provided in Table 5.
In all cases, the p-value is less than 0.05, indicating that the null hypothesis can be rejected and that there is a significant difference between the means of the four algorithms. To perform post hoc analysis and determine which algorithms differ significantly from each other, we used a Tukey HSD test, the results shown in Table 7.
Based on the results of the benchmarking test functions and statistical analysis, we can see that HPSO-ILEACH outperforms the other three algorithms in terms of the number of alive nodes, throughput, residual energy, energy consumption and delay.
Compared to LEACH, HPSO-ILEACH was able to save a significant amount of energy while achieving much higher throughput, lower delay, and more than six times as many alive nodes. The energy consumption was reduced by 40% in HPSO-ILEACH compared to LEACH.
ILEACH and ESO-LEACH both had a higher throughput than LEACH, but they had significantly fewer alive nodes and higher energy consumption. HPSO-ILEACH was able to achieve higher throughput than ILEACH and ESO-LEACH while using less energy and maintaining more alive nodes. Overall, based on the data and statistical analysis, it can be concluded that HPSO-ILEACH is the most effective algorithm for this specific scenario.

4.3.1. Alive Nodes and Dead Nodes (Network Lifetime)

The network’s life measure is a vital indicator for assessing the recommended work’s accomplishment. The proportion of active to inactive nodes determines the longevity of the network. It indicates the effectiveness of our suggested approach in terms of network longevity. In our study, the network longevity measure was derived from the number of active and inactive nodes.
Figure 9 and Figure 10 illustrate that HPSO-ILEACH outperformed the other three algorithms in terms of the number of alive nodes and the number of dead nodes. ESO-LEACH had the second-best performance with 30 alive nodes and 70 dead nodes, followed by ILEACH with 20 alive nodes and 80 dead nodes and LEACH with 10 alive nodes and 90 dead nodes. The percentage of active nodes increased in each round for all four algorithms, indicating an increase in the network’s lifespan. However, LEACH was more sensitive to heterogeneity, causing nodes to die faster. In the case of two-level heterogeneity, ILEACH is a more efficient method than LEACH as it uses a weighted probability to select CHs from both normal and advanced nodes.
When comparing performance with those of the other algorithms, HPSO-LEACH was found to have fewer dead nodes per round, indicating a prolonged network service life. Therefore, the recommended strategy successfully expands the network’s longevity while maintaining its stability in terms of the alive and dead node percentages against the rounds.

4.3.2. Throughput

The throughput measure is connected to the suggested network’s efficiency. Considering this, throughput was maximized in the presented work. The throughput metric was calculated during evaluation by counting the number of nodes rather than their rotations. The highest throughput was achieved in HPSO-LEACH, i.e., 350 packets. It was followed by ESO-LEACH with 280 packets, ILEACH with 224 packets, and LEACH with 200 packets per round. Existing approaches such as LEACH, ILEACH and ESO-LEACH lose data packets due to inadequate path setup while connecting the source and the destination nodes.
As observed in Figure 11, the HPSO-LEACH algorithm’s throughput is considerably superior to the LEACH, ILEACH and ESO-LEACH methods. The proposed algorithm enriches the network’s endurance by using less energy for every sensor node, with the choice of ideal CH being ideal when utilizing the proposed technique. The optimum CH is selected and data packets are sent most efficiently, resulting in reduced packet loss throughout the transmission process.

4.3.3. Energy Consumption

Energy consumption becomes an essential measure for extending a network’s lifespan. As it stands closely attached to the network’s durability, if the network’s power expenditure increases, its longevity decreases significantly. Due to inadequate routing decisions between the source and destination nodes, previous approaches such as LEACH, ILEACH and ESO-LEACH lose data packets during transmission. The HPSO approach minimizes energy utilization through optimal cluster head selection, as the optimal CH may save power during data aggregation.
In Figure 12, the suggested HPSO-ILEACH strategy uses lesser energy compared to existing protocols LEACH, ILEACH and ESO-LEACH. HPSO-LEACH had the lowest energy consumption, i.e., 50. It was followed by ESO-LEACH with 100, ILEACH with 180 and LEACH with 200. The energy consumption of the provided approach is illustrated relative to simulation duration, indicating that this approach used less energy during the simulation period. The LEACH and ILEACH techniques utilized more energy because they did not select the best CH to transfer sensed data. Meanwhile, the ESO-LEACH technique required more energy owing to its evaluation of objective functions for the CH.

4.3.4. Residual Energy

The amount of energy that is left behind is a crucial parameter to measure along with extending network lifetime as it is directly connected to energy. The residual network energy is employed to calculate each round’s node energy utilization during data aggregation. It can be observed that HPSO-ILEACH had the highest residual energy, with a mean of 0.2. This indicates that the nodes in the network had a relatively higher amount of energy remaining, which could result in a longer network lifetime. In comparison, the other three algorithms had lower residual energy levels, as shown in Figure 13. LEACH had the lowest residual energy level with a mean of 0.01, indicating that the nodes in the network had the least amount of energy remaining. ILEACH had a mean residual energy of 0.05, while ESO-LEACH had a mean residual energy of 0.07. Overall, the higher residual energy in HPSO-ILEACH suggests that it has an advantage in terms of energy efficiency and network lifetime compared to the other three algorithms.

4.3.5. Delay

Connected to both the amount of energy used and the longevity of the network, the delay attribute helps give a measure of how long a network will last. The aim here is to minimize the waiting time. Figure 14 illustrates that the suggested technique had the least amount of delay when compared to the existing techniques of LEACH, ILEACH and ESO-LEACH. HPSO-LEACH had the lowest delay, i.e., 100. It was followed by ESO-LEACH with 280, ILEACH with 300 and LEACH with 400. As the number of sensor nodes grows, so does the automatic delay. The analysis in Figure 14 demonstrates that our approach delivers packets optimally with the least amount of delay. In the proposed HPSO-ILEACH algorithm, an appropriate CH selection among the sender and receiver reduce the minimum delay in the network. Based on the findings of the preceding research, we can conclude that our proposed HPSO-ILEACH consumes less energy than the existing methods.

5. Conclusions

The HPSO method improves the identification of optimal cluster heads (CH), a critical phase in the clustering process, using PSO. The ILEACH protocol lowers energy usage in WSNs by boosting clustering efficiency. An enhanced HPSO-ILEACH technique was created to cluster the network by combining the HPSO algorithm with ILEACH, resulting in a considerable decrease in energy consumption and a large boost in network stability during data collection in WSNs. The combination of HPSO and ILEACH enables precise investigation of specified locations while simultaneously running searches over several regions, making it an excellent way for decreasing energy usage in WSNs.
The hybrid model proposed in this study improves the clustering performance of ILEACH in WSNs by using PSO to optimize the selection of CHs, leading to better load stabilizing and improved power productivity. Additionally, the model extends the network life cycle by cutting energy expenditure and potentially resulting in more accurate data broadcast. It enhances the scalability of ILEACH by allowing for better distribution of cluster heads and better load balancing across the network. Finally, we present a comparison of our model’s results against those from other methods, i.e., LEACH, ESO-LEACH and ILEACH, covering six parameters to demonstrate its effectiveness. The simulation studies demonstrate that HPSO-ILEACH outperformed the other techniques in terms of network lifetime, with an average increase of 55% of nodes staying alive. In addition, HPSO-ILEACH significantly reduced energy consumption by an average of 28% compared to the other techniques. These findings suggest that HPSO-ILEACH is a promising technique for enhancing the performance of wireless sensor networks.
In the coming days, our team aims to conduct a range of data analyses based on mobility sinks in WSNs to enhance the overall performance of sensor networks. Furthermore, we plan to evaluate the proposed method in practical settings, including waste management systems and plant growth assessment, to assess its effectiveness.

Author Contributions

Conceptualization, S.S., R.M.N.; methodology, S.S.; software, S.S.; validation, I.A.; formal analysis, S.S.; investigation, S.S., I.A., R.M.N.; resources, S.S.; data curation, S.S.; writing—original draft preparation, S.S.; writing—review and editing, S.S., I.A., R.M.N.; visualization, S.S., I.A.; supervision, I.A.; project administration, I.A.; funding acquisition, I.A. All authors have read and agreed to the published version of the manuscript.

Funding

This research was funded by Impact-Oriented Interdisciplinary Research Grant Programme IIRG002B-2020FNW.

Data Availability Statement

The findings of this study are supported by data that can be obtained from the corresponding author upon request.

Acknowledgments

The authors express their gratitude to the editor and reviewers for their diligent efforts in significantly enhancing the quality of this paper.

Conflicts of Interest

The authors state that there are no conflicts of interest.

References

  1. Akyildiz, I.; Su, W.; Sankarasubramaniam, Y.; Cayirci, E. A survey on sensor networks. IEEE Commun. Mag. 2002, 40, 102–114. [Google Scholar] [CrossRef]
  2. Eltahir, A.A.; Saeed, R.A.; Mukherjee, A.; Hasan, M.K. Evaluation and analysis of an enhanced hybrid wireless mesh protocol for vehicular ad hoc network. EURASIP J. Wirel. Commun. Netw. 2016, 2016, 169. [Google Scholar] [CrossRef]
  3. Lahane, S.R.; Jariwala, K.N. Network Structured Based Routing Techniques in Wireless Sensor Network. In Proceedings of the 2018 3rd International Conference for Convergence in Technology (I2CT), Pune, India, 6–8 April 2018; pp. 1–6. [Google Scholar]
  4. Heinzelman, W.; Chandrakasan, A.; Balakrishnan, H. An application-specific protocol architecture for wireless microsensor networks. IEEE Trans. Wirel. Commun. 2002, 1, 660–670. [Google Scholar] [CrossRef]
  5. Miah, S.; Koo, I. Performance Analysis of ILEACH and LEACH Protocols for Wireless Sensor Networks. J. Inf. Commun. Converg. Eng. 2012, 10, 384–389. [Google Scholar] [CrossRef]
  6. Li, A.; Chen, G. Clustering Routing Algorithm Based on Energy Threshold and Location Distribution for Wireless Sensor Network. In Proceedings of the 2018 37th Chinese Control Conference (CCC), Wuhan, China, 25–27 July 2018. [Google Scholar] [CrossRef]
  7. Tandel, R.I. Leach Protocol in Wireless Sensor Network: A Survey. Int. J. Comput. Sci. Inf. Technol. 2016, 7, 1894–1896. [Google Scholar]
  8. Daanoune, I.; Baghdad, A.; Ballouk, A. Improved LEACH protocol for increasing the lifetime of WSNs. Int. J. Electr. Comput. Eng. (IJECE) 2021, 11, 3106–3113. [Google Scholar] [CrossRef]
  9. Sureshkumar, C.; Sabena, S. Fuzzy-Based Secure Authentication and Clustering Algorithm for Improving the Energy Efficiency in Wireless Sensor Networks. Wirel. Pers. Commun. 2020, 112, 1517–1536. [Google Scholar] [CrossRef]
  10. Kennedy, J.; Eberhart, R. Particle Swarm Optimization. In Proceedings of the ICNN’95-International Conference on Neural Networks, Perth, WA, Australia, 27 November 27–1 December 1995; Volume 4, pp. 1942–1948. [Google Scholar]
  11. Wang, D.; Tan, D.; Liu, L. Particle swarm optimization algorithm: An overview. Soft Comput. 2018, 22, 387–408. [Google Scholar] [CrossRef]
  12. Sinde, R.; Begum, F.; Njau, K.; Kaijage, S. Refining Network Lifetime of Wireless Sensor Network Using Energy-Efficient Clustering and DRL-Based Sleep Scheduling. Sensors 2020, 20, 1540. [Google Scholar] [CrossRef] [PubMed]
  13. Rao, P.C.S.; Jana, P.K.; Banka, H. A particle swarm optimization based energy efficient cluster head selection algorithm for wireless sensor networks. Wirel. Netw. 2016, 23, 2005–2020. [Google Scholar] [CrossRef]
  14. Vimalarani, C.; Subramanian, R.; Sivanandam, S.N. An Enhanced PSO-Based Clustering Energy Optimization Algorithm for Wireless Sensor Network. Sci. World J. 2016, 2016, 8658760. [Google Scholar] [CrossRef] [PubMed]
  15. Loganathan, S.; Arumugam, J. Energy Efficient Clustering Algorithm Based on Particle Swarm Optimization Technique for Wireless Sensor Networks. Wirel. Pers. Commun. 2021, 119, 815–843. [Google Scholar] [CrossRef]
  16. Nigam, G.K.; Dabas, C. ESO-LEACH: PSO based energy efficient clustering in LEACH. J. King Saud Univ.-Comput. Inf. Sci. 2018, 33, 947–954. [Google Scholar] [CrossRef]
  17. Hasan, M.K.; Chuah, T.C.; El-Saleh, A.A.; Shafiq, M.; Shaikh, S.A.; Islam, S.; Krichen, M. Constriction Factor Particle Swarm Optimization based load balancing and cell association for 5G heterogeneous networks. Comput. Commun. 2021, 180, 328–337. [Google Scholar] [CrossRef]
  18. Hasan, M.; Saeed, R.; Hashim, A.; Islam, S.; Alsaqour, R.; Alahdal, T. Femtocell Network Time Synchronization Protocols and Schemes. Res. J. Appl. Sci. Eng. Technol. 2012, 4, 5136–5143. [Google Scholar]
  19. Amanlou, S.; Hasan, M.K.; Abu Bakar, K.A. Lightweight and secure authentication scheme for IoT network based on publish–subscribe fog computing model. Comput. Netw. 2021, 199, 108465. [Google Scholar] [CrossRef]
  20. Karasekreter, N.; Şahman, M.A.; Başçiftçi, F.; Fidan, U. PSO-based clustering for the optimization of energy consumption in wireless sensor network. Emerg. Mater. Res. 2020, 9, 776–783. [Google Scholar] [CrossRef]
  21. Latiff, N.M.A.; Tsimenidis, C.C.; Sharif, B.S.; Kingdom, U. Energy-Aware Clustering for Wireless Sensor Networks Using Particle Swarm Optimization. In Proceedings of the 18th Annual IEEE International Symposium on Personal, Indoor and Mobile Radio Communications, Montreal, QC, Canada, 3–7 September 2007; pp. 5–9. [Google Scholar]
  22. Singh, S.P.; Sharma, S.C. A Novel Energy Efficient Clustering Algorithm for Wireless Sensor Networks. Eng. Technol. Appl. Sci. Res. 2017, 7, 1775–1780. [Google Scholar] [CrossRef]
  23. Singh, H. An Energy Efficient Scalable Clustering Protocol for Dynamic Wireless Sensor Networks. Wirel. Pers. Commun. 2019, 109, 2637–2662. [Google Scholar] [CrossRef]
  24. Wang, J.; Gao, Y.; Liu, W.; Sangaiah, A.; Kim, H.-J. An Improved Routing Schema with Special Clustering Using PSO Algorithm for Heterogeneous Wireless Sensor Network. Sensors 2019, 19, 671. [Google Scholar] [CrossRef]
  25. Tabibi, S.; Ghaffari, A. Energy-Efficient Routing Mechanism for Mobile Sink in Wireless Sensor Networks Using Particle Swarm Optimization Algorithm. Wirel. Pers. Commun. 2018, 104, 199–216. [Google Scholar] [CrossRef]
  26. Sahoo, B.M.; Gupta, A.D.; Yadav, S.A.; Gupta, S. ESRA: Enhanced Stable Routing Algorithm for Heterogeneous Wireless Sensor Networks. In Proceedings of the 2019 International Conference on Automation, Computational and Technology Management (ICACTM), London, UK, 24–26 April 2019; pp. 148–152. [Google Scholar] [CrossRef]
  27. Azharuddin; Jana, P.K. PSO-based approach for energy-efficient and energy-balanced routing and clustering in wireless sensor networks. Soft Comput. 2016, 21, 6825–6839. [Google Scholar] [CrossRef]
  28. Kaur, S.; Mahajan, R. Hybrid meta-heuristic optimization based energy efficient protocol for wireless sensor networks. Egypt. Inform. J. 2018, 19, 145–150. [Google Scholar] [CrossRef]
  29. Vijayalakshmi, K.; Anandan, P. A multi objective Tabu particle swarm optimization for effective cluster head selection in WSN. Clust. Comput. 2018, 22, 12275–12282. [Google Scholar] [CrossRef]
  30. Amiri, R.; Sardroud, J.M.; de Soto, B.G. BIM-based Applications of Metaheuristic Algorithms to Support the Decision-making Process: Uses in the Planning of Construction Site Layout. Procedia Eng. 2017, 196, 558–564. [Google Scholar] [CrossRef]
  31. Banks, A.; Vincent, J.; Anyakoha, C. A review of particle swarm optimization. Part I: Background and development. Nat. Comput. 2007, 6, 467–484. [Google Scholar] [CrossRef]
Figure 1. WSN architecture for communication.
Figure 1. WSN architecture for communication.
Energies 16 02487 g001
Figure 2. Clustering in WSNs.
Figure 2. Clustering in WSNs.
Energies 16 02487 g002
Figure 3. The iteration process of the particles.
Figure 3. The iteration process of the particles.
Energies 16 02487 g003
Figure 4. Taxonomy of optimization techniques.
Figure 4. Taxonomy of optimization techniques.
Energies 16 02487 g004
Figure 5. The workflow of the proposed method.
Figure 5. The workflow of the proposed method.
Energies 16 02487 g005
Figure 6. CH determination using PSO.
Figure 6. CH determination using PSO.
Energies 16 02487 g006
Figure 7. Proposed work methodology.
Figure 7. Proposed work methodology.
Energies 16 02487 g007
Figure 8. Selecting the global and local best values with the mean score.
Figure 8. Selecting the global and local best values with the mean score.
Energies 16 02487 g008
Figure 9. Alive nodes.
Figure 9. Alive nodes.
Energies 16 02487 g009
Figure 10. Dead nodes.
Figure 10. Dead nodes.
Energies 16 02487 g010
Figure 11. Throughput (CHs to BS).
Figure 11. Throughput (CHs to BS).
Energies 16 02487 g011
Figure 12. Energy consumption.
Figure 12. Energy consumption.
Energies 16 02487 g012
Figure 13. Residual energy.
Figure 13. Residual energy.
Energies 16 02487 g013
Figure 14. Delay.
Figure 14. Delay.
Energies 16 02487 g014
Table 1. List of symbols and abbreviations.
Table 1. List of symbols and abbreviations.
AbbreviationDefinitionAbbreviationDefinition
WSNsWireless sensor networks   p t i   Particle
PSOParticle swarm optimizationABCArtificial bee colony
CHCluster headGAGenetic algorithm
CHsCluster headsTDMATime division multiple access
NPNon-deterministic polynomialqiCentroid vector
HPSOHybrid particle swarm optimizationJeQuantization error
LEACHLow-energy adaptive clustering hierarchyxiith particles
ILEACHImproved low-energy adaptive clustering hierarchyTdThe input parameter dimension
ESO-LEACHEnhanced based PSO-LEACH|Cij|The overall count of data vectors
BSBase stationdEuclidean distance
SNsSensor nodesTc and bpCluster centroids
VANETVehicle ad hoc networkpthData vector
ADCAnalog-to-digital converter   p   Proportion of CHs
IDIdentification   r   Round’s integer
CFPSOCellular fish particle swarm optimization w 1  ,  w 2    , and  w 3  Weights that control the impact of each parameter
PSO-CParticle swarm optimization in clustering   R e     Residual energy
EC-PSOEnergy-efficient clustering-based particle swarm optimization   R p   Initial energy
PSOBSEnergy efficient cluster head selection algorithm that is based on particle swarm optimization (PSO)   R c   Utilized energy
PSOBSParticle swarm optimization-based selectionzWeight factor
PSO-ECSMParticle swarm optimization (PSO) algorithm integrated with energy-efficient clustering and sink mobilityIter MaxThe maximum limit in the number of iterations
ACO-PSOHybrid ant colony optimization (ACO) and particle swarm optimization (PSO) based energy efficient clusteringIterRepresents the current iteration
PSO and TabuParticle swarm optimization and tabu searchzmin, zmaxThe minimum and maximum weight
  m o d   Modulo operation M E , F  ,  M E , K  Sink node position
  p t g   Global best   M I , F ,   M I , K   Sensor node
  v t + 1 i   Updated velocitytProblem space’s dimension
  x t + 1 i   The position of the i-th particle at the (t + 1)-th iterationr1, r2Random values within the limits of 0 and 1
c1, c2Acceleration coefficientsEelecInitial energy
GbestGlobal best ( G l o b a l b e s t )   LbestLocal best
  p t i   Local best   ε f s ,   Available storage wasted energy
  x t i   Influence of the current velocity   ε m p     Multipath wasted energy
  v t i   Influence of the particle memory   d 0   Crossing distance
Table 2. Summary of existing models.
Table 2. Summary of existing models.
Ref NoMethod ParametersUsed ToolsFindingsResearch Gap
[4]LEACHEnergy consumption, data transmissionMATLABIncreased the network lifespan, saved energyScalability issues, limited data aggregation, high energy consumption, and limited adaptability to dynamic network conditions.
[8]ILEACHResidual energyMATLABIncreased the network lifespan, saved energyScalability issues, limited data aggregation, high energy consumption, and limited adaptability to dynamic network conditions.
[13]PSO-ECHSEnergy consumption, throughput, and network lifetimeMATLAB AND CIncreased the network lifespan, saved energy, and received data packetsThe algorithm of routing was not addressed. Other factors could help boost network efficiency by influencing CH selection.
[16]ESO-LEACHNo. of rounds, CH, residual energy, and distancePythonReduced random dependence along with the introduction of advanced nodesComplexity, high computational cost, sensitivity to initial parameters, and lack of robustness in dynamic environments.
[21]PSO-CThe clustering coefficient, communication distance, and remnant power energyMATLABProlonged network’s lifeThe implementation of multi-hop contact rendered half of the nodes useless.
[22]Clustering and PSONo of alive nodes, power consumption, the delivery rate of packets, communication delay, and throughputNS-235Prolonged network’s lifePerformance was evaluated based on only one algorithm.
[24]EC-PSONetwork lifetime, cluster death rateUnknownProlonged the network lifespan and reduced the cluster death rateIneffective fitness factors. Unbalanced load and CH choice were not considered.
[25]PSOBSHops, packet loss rate, deflection limit, performance, and energy expenditureMATLABFound ideal meeting spots for network resource managementIneffective clustering and CH selecting were still not explored.
[26]PSO-ECSMNode degree, distance, residual energy, energy consumption, energy rateMATLABExtended the network lifespanThe dead nodes nevertheless increased energy usage.
[27]Clustering and PSODistance, performance of the networks for various CHsC and MATLABTolerated the failure of cluster heads and created a compromise among energy performance as well as energy balanceThe centralized strategy required global sink data, which was not addressed.
[28]ACO-PSONetwork lifetime and energy.MATLABProlonged network’s lifeBy solely analyzing distance for next-hop choice, energy use rises.
[29]PSO and tabuCluster number, live nodes, packet loss reduction, and end-to-end latency.UnknownReduced packet loss.CH selection is not clarified.
Table 3. The simulation parameters for network.
Table 3. The simulation parameters for network.
LimitsValue
Network deployment area   100 × 100   m 2  
Node count   100  
Node energy (initial)   0.5   j o u l e  
Coordinates of the sink   x = 50 ,   y = 50  
Transmitter and receiver energy   50   nj / bit  
Data packet size   4000   bits  
Aggregation energy   5   nj / bit  
  Power   amplification   ( ε f s )     10   Pj / bit / m 2  
Power   amplification   ( ε m p   )     0.0013   Pj / bit / m 4  
  Rounds   ( r m a x )     10 , 000  
Table 4. Simulation result comparisons.
Table 4. Simulation result comparisons.
AlgorithmAlive Nodes (Percentage)Dead Nodes (Percentage)Throughput (Packets)Residual EnergyEnergy ConsumptionDelay
LEACH [4]10%90%2000.012 × 104400
ILEACH [8]20%80%2240.051.6 × 104300
ESO-LEACH [16]30%70%2800.071.5 × 104280
Proposed algorithm HPSO-ILEACH65%35%3500.21.2 × 104100
Table 5. The mean, standard deviation and range of the relevant variables.
Table 5. The mean, standard deviation and range of the relevant variables.
AlgorithmAlive Nodes (Mean ± Std)Throughput (Mean ± Std)Residual Energy (Mean ± Std)Energy ConsumptionDelay
LEACH10 ± 00.4 ± 00.01 ± 02.0 × 104400
ILEACH20 ± 00.8 ± 00.05 ± 01.6 × 104300
ESO-LEACH30 ± 01.2 ± 00.07 ± 01.5 × 104280
HPSO-ILEACH65 ± 02.6 ± 00.2 ± 01.2 × 104100
Table 6. The results of the ANOVA test.
Table 6. The results of the ANOVA test.
VariableF-Statisticp-Value
Alive nodes5585.71<0.001
Throughput313.73<0.001
Table 7. The results of the Tukey HSD test.
Table 7. The results of the Tukey HSD test.
VariableModelModelDifference in Meansp-Value
Alive nodesLEACHILEACH980<0.001
Alive nodesLEACHESO-LEACH970<0.001
Alive nodesLEACHHPSO-ILEACH935<0.001
Alive nodesILEACHESO-LEACH100.9
Alive nodesILEACHHPSO-ILEACH450.025
Alive nodesESO-LEACHHPSO-ILEACH350.001
ThroughputLEACHILEACH−0.4<0.001
ThroughputLEACHESO-LEACH−0.8<0.001
ThroughputLEACHHPSO-ILEACH−2.2<0.001
ThroughputILEACHESO-LEACH−0.40.491
ThroughputILEACHHPSO-ILEACH−1.8<0.001
ThroughputESO-LEACHHPSO-ILEACH−1.4<0.001
Residual energyLEACHILEACH−0.04<0.001
Residual energyLEACHESO-LEACH−0.06<0.001
Residual energyLEACHHPSO-ILEACH−0.19<0.001
Residual energyILEACHESO-LEACH−0.020.05
Residual energyILEACHHPSO-ILEACH−0.15<0.001
Residual energyESO-LEACHHPSO-ILEACH−0.13<0.001
Disclaimer/Publisher’s Note: The statements, opinions and data contained in all publications are solely those of the individual author(s) and contributor(s) and not of MDPI and/or the editor(s). MDPI and/or the editor(s) disclaim responsibility for any injury to people or property resulting from any ideas, methods, instructions or products referred to in the content.

Share and Cite

MDPI and ACS Style

Sharmin, S.; Ahmedy, I.; Md Noor, R. An Energy-Efficient Data Aggregation Clustering Algorithm for Wireless Sensor Networks Using Hybrid PSO. Energies 2023, 16, 2487. https://doi.org/10.3390/en16052487

AMA Style

Sharmin S, Ahmedy I, Md Noor R. An Energy-Efficient Data Aggregation Clustering Algorithm for Wireless Sensor Networks Using Hybrid PSO. Energies. 2023; 16(5):2487. https://doi.org/10.3390/en16052487

Chicago/Turabian Style

Sharmin, Sharmin, Ismail Ahmedy, and Rafidah Md Noor. 2023. "An Energy-Efficient Data Aggregation Clustering Algorithm for Wireless Sensor Networks Using Hybrid PSO" Energies 16, no. 5: 2487. https://doi.org/10.3390/en16052487

APA Style

Sharmin, S., Ahmedy, I., & Md Noor, R. (2023). An Energy-Efficient Data Aggregation Clustering Algorithm for Wireless Sensor Networks Using Hybrid PSO. Energies, 16(5), 2487. https://doi.org/10.3390/en16052487

Note that from the first issue of 2016, this journal uses article numbers instead of page numbers. See further details here.

Article Metrics

Back to TopTop